Construction Information Management: Benefits to the Construction Industry
Abstract
1. Introduction
2. Research Gap
3. Construction Information Management
3.1. Communication
3.2. Single Point of Contact
3.3. Operational Efficiency
3.4. Cost and Schedule
3.5. Market Insight
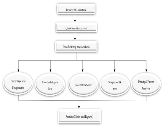
4. Materials and Methods
5. Results
6. Implication of Study
7. Conclusions
Author Contributions
Funding
Institutional Review Board Statement
Informed Consent Statement
Data Availability Statement
Conflicts of Interest
References
- Larsson, J.; Eriksson, P.E.; Pesämaa, O. The Importance of Hard Project Management and Team Motivation for Construction Project Performance. Int. J. Manag. Proj. Bus. 2018, 11, 275–288. [Google Scholar] [CrossRef]
- Wong, Y.K. Critical Success Factors for Implementing Knowledge Management in Small and Medium Enterprises. Ind. Manag. Data Syst. 2005, 105, 261–279. [Google Scholar] [CrossRef]
- Apuvra, A.; Singh, M.D. Understanding Knowledge Management: A Literature Review. Int. J. Eng. Sci. Technol. 2011, 3, 926–939. [Google Scholar]
- Al-Emran, M.; Mezhuyev, V.; Kamaludin, A.; Shaalan, K. The Impact of Knowledge Management Processes on Information Systems: A Systematic Review. Int. J. Inf. Manag. 2018, 43, 173–187. [Google Scholar] [CrossRef]
- Olimov, S.S.; Mamurova, D.I. Graphic Information Processing Technology and Its Importance. Eur. J. Life Saf. Stab. 2021, 10, 1–4. [Google Scholar]
- Abdul-Rahman, H.; Wang, C.; Takim, R.; Wong, S. Project Schedule Influenced by Financial Issues: Evidence in Construction Industry. Sci. Res. Essays 2011, 6, 205–212. [Google Scholar] [CrossRef]
- Janssen, M.; Charalabidis, Y.; Zuiderwijk, A. Benefits, Adoption Barriers and Myths of Open Data and Open Government. Inf. Syst. Manag. 2012, 29, 258–268. [Google Scholar] [CrossRef]
- Mesároš, P.; Mandičák, T. Exploitation and Benefits of BIM in Construction Project Management. IOP Conf. Ser. Mater. Sci. Eng. 2017, 245, 062056. [Google Scholar] [CrossRef]
- Halou, M.I.K.; Samin, R.; Ahmad, M. Impacts of Change Management on Risk and Cost Management of a Construction Projects. J. Proj. Manag. 2019, 4, 157–164. [Google Scholar] [CrossRef]
- Yang, T.M.; Maxwell, T.A. Information-Sharing in Public Organizations: A Literature Review of Interpersonal, Intra-Organizational and Inter-Organizational Success Factors. Gov. Inf. Q. 2011, 28, 164–175. [Google Scholar] [CrossRef]
- Pilkington, B.; Roach, R.; Perkins, J. Relative Benefits of Technology and Occupant Behaviour in Moving towards a More Energy Efficient, Sustainable Housing Paradigm. Energy Policy 2011, 39, 4962–4970. [Google Scholar] [CrossRef]
- Siang, L.C.; Ali, A.S. Implementation of Risk Management in Malaysian Construction Industry: Case Studies. J. Surv. Constr. Prop. 2015, 2015, 192742. [Google Scholar] [CrossRef]
- Ness, D.A.; Xing, K. Toward a Resource-Efficient Built Environment: A Literature Review and Conceptual Model. J. Ind. Ecol. 2017, 21, 572–592. [Google Scholar] [CrossRef]
- Kros, J.F.; Kirchoff, J.F.; Falasca, M. The Impact of Buyer-Supplier Relationship Quality and Information Management on Industrial Vending Machine Benefits in the Healthcare Industry. J. Purch. Supply Manag. 2019, 25, 100506. [Google Scholar] [CrossRef]
- Pärn, E.A.; Edwards, D.J.; Sing, M.C.P. The building information modelling trajectory in facilities management: A review. Autom. Constr. 2017, 75, 44–45. [Google Scholar] [CrossRef]
- Van de Ven, A.H.; Ganco, M.; Hinings, C.R. Returning to the Frontier of Contingency Theory of Organizational and Institutional Designs. Acad. Manag. Ann. 2013, 7, 393–440. [Google Scholar] [CrossRef]
- Redpath, S.M.; Young, J.; Evely, A.; Adams, W.M.; Sutherland, W.J.; Whitehouse, A.; Amar, A.; Lambert, R.A.; Linnell, J.D.; Watt, A.; et al. Understanding and Managing Conservation Conflicts. Trends Ecol. Evol. 2013, 28, 100–109. [Google Scholar] [CrossRef]
- Pan, Y.; Zhang, L. A BIM-Data Mining Integrated Digital Twin Framework for Advanced Project Management. Autom. Constr. 2021, 124, 103564. [Google Scholar] [CrossRef]
- Carrillo, P.; Ruikar, K.; Fuller, P. When Will We Learn? Improving Lessons Learned Practice in Construction. Int. J. Proj. Manag. 2013, 31, 567–578. [Google Scholar] [CrossRef]
- Nguyen, H.K. Combining DEA and ARIMA Models for Partner Selection in the Supply Chain of Vietnam’s Construction Industry. Mathematics 2020, 8, 866. [Google Scholar] [CrossRef]
- Pereira, C.R.; Christopher, M.; Da Silva, A.L. Achieving Supply Chain Resilience: The Role of Procurement. Supply Chain Manag. 2014, 19, 626–642. [Google Scholar] [CrossRef]
- Arayici, Y.; Egbu, C.; Coates, P. Building Information Modelling (Bim) Implementation and Remote Construction Projects: Issues, Challenges, and Critiques. Electron. J. Inf. Technol. Constr. 2012, 17, 75–92. [Google Scholar]
- Sun, Y.; Song, H.; Jara, A.J.; Bie, R. Internet of Things and Big Data Analytics for Smart and Connected Communities. IEEE Eng. Manag. Rev. 2016, 4, 766–773. [Google Scholar] [CrossRef]
- Doloi, H. Cost Overruns and Failure in Project Management: Understanding the Roles of Key Stakeholders in Construction Projects. J. Constr. Eng. Manag. 2013, 139, 267–279. [Google Scholar] [CrossRef]
- Kim, C.; Son, H.; Kim, C. Automated Construction Progress Measurement Using a 4D Building Information Model and 3D Data. Autom. Constr. 2013, 31, 75–82. [Google Scholar] [CrossRef]
- Vaughan, J.L.; Leming, M.L.; Liu, M.; Jaselskis, E. Cost-Benefit Analysis of Construction Information Management System Implementation: Case Study. J. Constr. Eng. Manag. 2013, 139, 445–455. [Google Scholar] [CrossRef]
- Lu, Y.; Li, Y.; Skibniewski, M.; Wu, Z.; Wang, R.; Le, Y. Information and Communication Technology Applications in Architecture, Engineering, and Construction Organizations: A 15-Year Review. J. Manag. Eng. 2015, 31, A4014010. [Google Scholar] [CrossRef]
- Huang, Y.; Shi, Q.; Pena-Mora, F.; Lu, Y.; Shen, C. Exploring the Impact of Information and Communication Technology on Team Social Capital and Construction Project Performance. J. Manag. Eng. 2020, 36, 04020056. [Google Scholar] [CrossRef]
- Martínez-Rojas, M.; Marín, N.; Vila, M.A. The Role of Information Technologies to Address Data Handling in Construction Project Management. J. Comput. Civ. Eng. 2016, 30, 04015064. [Google Scholar] [CrossRef]
- Azhar, N.; Kang, Y.; Ahmad, I.U. Factors Influencing Integrated Project Delivery in Publicly Owned Construction Projects: An Information Modelling Perspective. Procedia Eng. 2014, 77, 213–221. [Google Scholar] [CrossRef]
- Moynihan, G.P.; Harsh, C. Evolution and Current State of Construction Project Delivery Methods: A Two-Stage Investigation. Int. J. Constr. Proj. Manag. 2016, 8, 57–70. [Google Scholar]
- Antillon, E.I.; Garvin, M.J.; Molenaar, K.R.; Javernick-Will, A. Influence of Interorganizational Coordination on Lifecycle Design Decision Making: Comparative Case Study of Public–Private Partnership Highway Projects. J. Manag. Eng. 2018, 34, 05018007. [Google Scholar] [CrossRef]
- Gadenne, D.; Hefferan, M. Maximising Local Business Opportunities from Major Water Infrastructure Works: The Australian Paradise Dam Project. J. New Bus. Ideas Trends 2012, 10, 39–53. [Google Scholar]
- Toland, M.D.; Bowen, P.; Dueber, D.M. Multidimensional Item Response Theory Analysis of Work-Related, After-Hours Contact, and Psychosocial Measurement Scales for Construction Professionals. J. Constr. Eng. Manag. 2020, 146, 04020062. [Google Scholar] [CrossRef]
- Lam, P.T.I.; Wong, F.W.H.; Tse, K.T.C. Effectiveness of ICT for Construction Information Exchange among Multidisciplinary Project Teams. J. Comput. Civ. Eng. 2010, 24, 365–376. [Google Scholar] [CrossRef]
- Ellis, J.; Edwards, D.J.; Thwala, W.D.; Ejohwomu, O.; Ameyaw, E.E.; Shelbourn, M. A Case Study of a Negotiated Tender within a Small-to-Medium Construction Contractor: Modelling Project Cost Variance. Buildings 2021, 11, 260. [Google Scholar] [CrossRef]
- Marbouh, D.; Abbasi, T.; Maasmi, F.; Omar, I.A.; Debe, M.S.; Salah, K.; Jayaraman, R.; Ellahham, S. Blockchain for COVID-19: Review, Opportunities, and a Trusted Tracking System. Arab. J. Sci. Eng. 2020, 45, 9895–9911. [Google Scholar] [CrossRef] [PubMed]
- Barbosa, F.; Woetzel, J.; Mischke, J. Reinventing Construction: A Route of Higher Productivity; McKinsey & Company: Shenzhen, China, 2017. [Google Scholar]
- Ahn, C.R.; Lee, S.; Peña-Mora, F. Application of Low-Cost Accelerometers for Measuring the Operational Efficiency of a Construction Equipment Fleet. J. Comput. Civ. Eng. 2015, 29, 04014042. [Google Scholar] [CrossRef]
- Jaselskis, E.; Ruwanpura, J.; Becker, T.; Silva, L.; Jewell, P.; Floyd, E. Innovation in Construction Engineering Education Using Two Applications of Internet-Based Information Technology to Provide Real-Time Project Observations. J. Constr. Eng. Manag. 2011, 137, 829–835. [Google Scholar] [CrossRef]
- Linna, P.; Pekkola, S.; Ukko, J.; Melkas, H. Defining and Measuring Productivity in the Public Sector: Managerial Perceptions. Int. J. Public Sect. Manag. 2010, 23, 479–499. [Google Scholar] [CrossRef]
- Golparvar-Fard, M.; Tang, P.; Cho, Y.K.; Siddiqui, M.K. Grand Challenges in Data and Information Visualization for the Architecture, Engineering, Construction and Facility Management Industry. Comput. Civ. Eng. 2013, 18, 849–856. [Google Scholar]
- Abdirad, H. Managing Digital Integration Routines in Engineering Firms: Cases of Disruptive BIM Cloud Collaboration Protocols. J. Manag. Eng. 2022, 38, 05021012. [Google Scholar] [CrossRef]
- Novotny, R.; Kuchta, R.; Kadlec, J. Smart City Concept, Applications and Services. J. Telecommun. Syst. Manag. 2014, 3, 1–8. [Google Scholar] [CrossRef]
- Bryde, D.; Broquetas, M.; Volm, J.M. The Project Benefits of Building Information Modelling (BIM). Int. J. Proj. Manag. 2013, 31, 971–980. [Google Scholar] [CrossRef]
- Fazli, A.; Fathi, S.; Enferadi, M.H.; Fazli, M.; Fathi, B. Appraising Effectiveness of Building Information Management (BIM) in Project Management. Procedia Technol. 2014, 16, 1116–1125. [Google Scholar] [CrossRef]
- Chang, A.S.-T. Reasons for Cost and Schedule Increase for Engineering Design Projects. J. Manag. Eng. 2002, 18, 29–36. [Google Scholar] [CrossRef]
- Grau, D.; Back, W.E. Predictability Index: Novel Metric to Assess Cost and Schedule Performance. J. Constr. Eng. Manag. 2015, 141, 04015043. [Google Scholar] [CrossRef]
- Aliakbarlou, S.; Wilkinson, S.; Costello, S.B. Exploring Construction Client Values and Qualities: Are These Two Distinct Concepts in Construction Studies? Built Environ. Proj. Asset Manag. 2017, 7, 234–252. [Google Scholar] [CrossRef]
- Ramsey, D.; El Asmar, M. Cost and Schedule Performance Analysis of Transportation Public–Private Partnership Projects. J. Leg. Aff. Disput. Resolut. Eng. Constr. 2020, 12, 04519032. [Google Scholar] [CrossRef]
- Quinton, S.; Canhoto, A.; Molinillo, S.; Pera, R.; Budhathoki, T. Conceptualising a Digital Orientation: Antecedents of Supporting SME Performance in the Digital Economy. J. Strateg. Mark. 2018, 26, 427–439. [Google Scholar] [CrossRef]
- Rickley, M.; Karim, S. Managing Institutional Distance: Examining How Firm-Specific Advantages Impact Foreign Subsidiary CEO Staffing. J. World Bus. 2018, 53, 740–751. [Google Scholar] [CrossRef]
- Setiawan, A.I.; Rahardian, R.; Novela, I.; Utami, D.E.; Peranginangin, J. Internalizing the Harmonized Quality Supervision to Synchronize Technological and Market Insight in Indonesia’s Printing Industry. Int. J. Bus. 2019, 24, 273–295. [Google Scholar]
- Doong, H.S.; Wang, H.C.; Foxall, G.R. An Investigation of Consumers’ Webstore Shopping: A View of Click-and-Mortar Company. Int. J. Inf. Manag. 2011, 31, 210–216. [Google Scholar] [CrossRef]
- Morgan, N.A. Marketing and Business Performance. J. Acad. Mark. Sci. 2012, 40, 102–119. [Google Scholar] [CrossRef]
- Woods, P. Market Opportunity. In The Brand Strategy Canvas; Apress: Berkeley, CA, USA, 2004; pp. 29–47. [Google Scholar] [CrossRef]
- Mahtani, K.R.; Heneghan, C.; Aronson, J. Single Screening or Double Screening for Study Selection in Systematic Reviews: A Methodological Systematic Review. BMJ Evid.-Based Med. 2019, 25, 149–150. [Google Scholar] [CrossRef] [PubMed]
- Carpino, C.; Mora, D.; De Simone, M. On the Use of Questionnaire in Residential Buildings. A Review of Collected Data, Methodologies and Objectives. Energy Build. 2019, 186, 297–318. [Google Scholar] [CrossRef]
- Barry, J.G.; Tomlin, D.; Moore, D.R.; Dillon, H. Use of Questionnaire-Based Measures in the Assessment of Listening Difficulties in School-Aged Children. Ear Hear. 2015, 36, e300–e313. [Google Scholar] [CrossRef]
- Joshi, A.; Kale, S.; Chandel, S.; Pal, D. Likert Scale: Explored and Explained. Br. J. Appl. Sci. Technol. 2015, 7, 396–403. [Google Scholar] [CrossRef]
- Lee, S.; Yu, J.; Jeong, D. BIM Acceptance Model in Construction Organizations. J. Manag. Eng. 2015, 31, 04014048. [Google Scholar] [CrossRef]
- Iqbal, S.; Choudhry, R.M.; Holschemacher, K.; Ali, A.; Tamošaitienė, J. Risk Management in Construction Projects. Technol. Econ. Dev. Econ. 2015, 21, 65–78. [Google Scholar] [CrossRef]
- Stanitsas, M.; Kirytopoulos, K. Investigating the Significance of Sustainability Indicators for Promoting Sustainable Construction Project Management. Int. J. Constr. Manag. 2021, 1–26. [Google Scholar] [CrossRef]
- Dahabreh, I.J.; Robertson, S.E.; Steingrimsson, J.A.; Stuart, E.A.; Hernán, M.A. Extending Inferences from a Randomized Trial to a New Target Population. Stat. Med. 2020, 39, 1999–2014. [Google Scholar] [CrossRef] [PubMed]
- Etikan, I.; Alkassim, R.; Abubakar, S. Comparision of Snowball Sampling and Sequential Sampling Technique. Biom. Biostat. Int. J. 2016, 3, 55. [Google Scholar] [CrossRef]
- Kirchherr, J.; Charles, K. Enhancing the Sample Diversity of Snowball Samples: Recommendations from a Research Project on Anti-Dam Movements in Southeast Asia. PLoS ONE 2018, 13, e0201710. [Google Scholar] [CrossRef]
- Waters, J. Snowball Sampling: A Cautionary Tale Involving a Study of Older Drug Users. Int. J. Soc. Res. Methodol. 2015, 18, 367–380. [Google Scholar] [CrossRef]
- Singh, A.S.; Masuku, M.B. Sampling Techniques and the Determints of Sample Size in Applied Statistics. Int. J. Econ. Commer. Manag. 2014, 2, 1–22. [Google Scholar]
- Taber, K.S. The Use of Cronbach’s Alpha When Developing and Reporting Research Instruments in Science Education. Res. Sci. Educ. 2018, 48, 1273–1296. [Google Scholar] [CrossRef]
- Şahin, C. Social Media Addiction Scale-Student Form: The Reliability and Validity Study. TOJET Turk. Online J. Educ. Technol. 2018, 17, 169–182. [Google Scholar]
- Vakili, M.M. Assessment of Construct Validity Questionnaires in Psychological, Educational and Health Research: Applications, Methods, and Interpretation of Exploratory Factor Analysis. J. Med. Educ. Dev. 2018, 11, 4–19. [Google Scholar] [CrossRef][Green Version]
- Jordan, P.; Spiess, M. Rethinking the Interpretation of Item Discrimination and Factor Loadings. Educ. Psychol. Meas. 2019, 79, 1103–1132. [Google Scholar] [CrossRef]
- Banerjee, A.; Bandyopadhyay, T.; Acharya, P. Data Analytics: Hyped Up Aspirations or True Potential? Vikalpa 2013, 38, 1–12. [Google Scholar] [CrossRef]
- Adekunle, P.; Aigbavboa, C.; Thwala, D.; Oke, A.; Akinradewo, O. Construction Information Management: The Role of Fourth Industrial Revolution Tools. Hum. Factors Archit. Sustain. Urban Plan. Infrastruct. 2022, 58, 254–261. [Google Scholar] [CrossRef]
- Flyvbjerg, B. What You Should Know about Megaprojects and Why: An Overview. Proj. Manag. J. 2014, 45, 6–19. [Google Scholar] [CrossRef]
- Al-Aomar, R. Analysis of Lean Construction Practices at Abu Dhabi Construction Industry. Lean Constr. J. 2012, 2012, 105–121. [Google Scholar]
- Kaynak, H. The Relationship between Total Quality Management Practices and Their Effect on Firm Performance. J. Oper. Manag. 2003, 21, 405–435. [Google Scholar] [CrossRef]
- Prajogo, D.; Huo, B.F.; Han, Z.J. The Effects of Different Aspects of ISO 9000 Implementation on Key Supply Chain Management Practices and Opeartional Performance. Supply Chain Manag. Int. J. 2012, 17, 306–322. [Google Scholar] [CrossRef]
- Willar, D.; Trigunarsyah, B.; Coffey, V. Organisational Culture and Quality Management System Implementation in Indonesian Construction Companies. Eng. Constr. Arch. Manag. 2016, 23, 114–133. [Google Scholar] [CrossRef]
- Hennekam, S.; Bennett, D. Creative Industries Work across Multiple Contexts: Common Themes and Challenges. Pers. Rev. 2017, 46, 68–85. [Google Scholar] [CrossRef]


| Benefits of Construction Information Management | Construct |
|---|---|
| Provide clarity (BCIM1) | Communication (BCIM1–BCIM5) |
| Build relationships (BCIM2) | |
| Create commitment (BCIM3) | |
| Define expectations (BCIM4) | |
| Easy transmission of information (BCIM5) | |
| Efficient service delivery (BCIM6) | Point of contact (BCIM6–BCIM10) |
| Accountability (BCIM7) | |
| Effective utilization of time (BCIM8) | |
| Increased trust and dependability (BCIM9) | |
| Improves company’s image (BCIM10) | |
| Competitive advantage (BCIM11) | Operational efficiency (BCIM11–BCIM15) |
| Consistency in operational system (BCIM12) | |
| Increased productivity (BCIM13) | |
| Flexibility of employees (BCIM14) | |
| Meeting up with the intended stable cycle time/construction period (BCIM15) | |
| Rapid decision making (BCIM16) | Cost and schedule (BCIM16–BCIM19) |
| Collection of quality data (BCIM17) | |
| Matching standard requirements (BCIM18) | |
| Product performance and variety (BCIM19) | |
| Client’s satisfaction (BCIM20) | Market insight (BCIM20–BCIM23) |
| Alertness to opportunities (BCIM21) | |
| Revenue generation (BCIM22) | |
| Improved/better decision making (BCIM23) |
| Benefits of Construction Information Management | σX | R | Shapiro–Wilk | ||
|---|---|---|---|---|---|
| Statistic | Sig. | ||||
| Improves company’s image | 4.96 | 0.200 | 1 | 0.799 | 0.000 |
| Competitive advantage | 4.92 | 0.271 | 2 | 0.898 | 0.000 |
| Rapid decision making | 4.90 | 0.301 | 3 | 0.942 | 0.000 |
| Client’s satisfaction | 4.90 | 0.319 | 4 | 0.948 | 0.000 |
| Easy transmission of information | 4.89 | 0.330 | 5 | 0.834 | 0.000 |
| Efficient service delivery | 4.89 | 0.332 | 6 | 0.964 | 0.000 |
| Meeting up with the intended stable cycle time/construction period | 4.89 | 0.366 | 7 | 0.934 | 0.000 |
| Define expectations | 4.88 | 0.327 | 8 | 0.980 | 0.000 |
| Improved/better decision making | 4.85 | 0.358 | 9 | 0.826 | 0.000 |
| Product performance and variety | 4.84 | 0.377 | 10 | 0.841 | 0.000 |
| Provide clarity | 4.83 | 0.381 | 11 | 0.860 | 0.000 |
| Increased trust and dependability | 4.82 | 0.402 | 12 | 0.862 | 0.000 |
| Create commitment | 4.80 | 0.404 | 13 | 0.994 | 0.000 |
| Flexibility of employees | 4.80 | 0.411 | 14 | 0.896 | 0.000 |
| Increased productivity | 4.78 | 0.416 | 15 | 0.911 | 0.000 |
| Revenue generation | 4.77 | 0.462 | 16 | 0.920 | 0.000 |
| Matching standard requirements | 4.74 | 0.450 | 17 | 0.958 | 0.000 |
| Effective utilization of time | 4.73 | 0.462 | 18 | 0.965 | 0.000 |
| Alertness to opportunities | 4.65 | 0.479 | 19 | 0.905 | 0.000 |
| Collection of quality data | 4.62 | 0.494 | 20 | 0.928 | 0.000 |
| Consistency in operational system | 4.57 | 0.496 | 21 | 0.919 | 0.000 |
| Accountability | 4.52 | 0.501 | 22 | 0.936 | 0.000 |
| Build relationships | 4.47 | 0.500 | 23 | 0.935 | 0.000 |
| Cluster Factor Groupings | Eigenvalues | (% of Variance) | Pattern Matrix Factor | ||||
|---|---|---|---|---|---|---|---|
| 1 | 2 | 3 | 4 | 5 | |||
| Factor 1—Firm’s growth | 3.830 | 22.795 | |||||
| Increased productivity | 0.832 | ||||||
| Provide clarity | 0.766 | ||||||
| Revenue generation | 0.764 | ||||||
| Competitive advantage | 0.744 | ||||||
| Efficient service delivery | 0.711 | ||||||
| Matching standard requirements | 0.674 | ||||||
| Easy transmission of information | 0.472 | ||||||
| Factor 2—Organizational performance | 2.248 | 12.026 | |||||
| Product performance and variety | 0.755 | ||||||
| Increased trust and dependability | 0.736 | ||||||
| Effective utilization of time | 0.681 | ||||||
| Client’s satisfaction | 0.654 | ||||||
| Accountability | 0.587 | ||||||
| Improved decision making | 0.548 | ||||||
| Factor 3 – Enhanced market value | 1.799 | 10.073 | |||||
| Collection of quality data | 0.691 | ||||||
| Alertness to opportunities | 0.654 | ||||||
| Consistency in operational system | 0.566 | ||||||
| Factor 4—Employee motivation | 1.365 | 9.490 | |||||
| Build relationships | 0.909 | ||||||
| Create commitment | 0.713 | ||||||
| Factor 5—Quality service delivery | 1.259 | 9.029 | |||||
| Improves company’s image | −0.808 | ||||||
| Rapid decision making | −0.550 | ||||||
| Meeting up with the intended stable cycle time/construction period | −0.496 | ||||||
| Flexibility of employees | −0.476 | ||||||
| Define expectations | −0.418 | ||||||
| Total variance explained | 63.413 | ||||||
Publisher’s Note: MDPI stays neutral with regard to jurisdictional claims in published maps and institutional affiliations. |
© 2022 by the authors. Licensee MDPI, Basel, Switzerland. This article is an open access article distributed under the terms and conditions of the Creative Commons Attribution (CC BY) license (https://creativecommons.org/licenses/by/4.0/).
Share and Cite
Adekunle, P.; Aigbavboa, C.; Akinradewo, O.; Oke, A.; Aghimien, D. Construction Information Management: Benefits to the Construction Industry. Sustainability 2022, 14, 11366. https://doi.org/10.3390/su141811366
Adekunle P, Aigbavboa C, Akinradewo O, Oke A, Aghimien D. Construction Information Management: Benefits to the Construction Industry. Sustainability. 2022; 14(18):11366. https://doi.org/10.3390/su141811366
Chicago/Turabian StyleAdekunle, Peter, Clinton Aigbavboa, Opeoluwa Akinradewo, Ayodeji Oke, and Douglas Aghimien. 2022. "Construction Information Management: Benefits to the Construction Industry" Sustainability 14, no. 18: 11366. https://doi.org/10.3390/su141811366
APA StyleAdekunle, P., Aigbavboa, C., Akinradewo, O., Oke, A., & Aghimien, D. (2022). Construction Information Management: Benefits to the Construction Industry. Sustainability, 14(18), 11366. https://doi.org/10.3390/su141811366

