Investigating Residents’ Acceptance of Mobile Apps for Household Recycling: A Case Study of New Jersey
Abstract
1. Introduction
2. Theoretical Background
2.1. ICTs in Recycling
2.2. Technology Acceptance Models
- Technology Acceptance Model (TAM);
- Theory of Planned Behavior (TPB);
- A combination of TPB and TAM (C-TBP-TAM);
- Theory of Reasoned Action (TRA);
- Motivational Model (MM);
- Social Cognitive Theory (SCT);
- Model of PC Utilization (MPCU);
- Diffusion of Innovation (DOI) Theory.
2.3. UTAUT Framework and Recycling
2.4. Proposed Research Model and Hypotheses
2.4.1. Performance Expectancy (PE)
2.4.2. Effort Expectancy (EE)
2.4.3. Facilitating Conditions (FC)
2.4.4. Social Influence (SI)
2.4.5. Hedonic Motivation (HM)
2.4.6. Habit (HA)
- Technology experience is a mandatory, but not the only precondition, of forming a habit;
- Technology experience implies a span of chronological time (i.e., how long a user has been engaging with the technology); the greater the experience, the stronger the habit.
2.4.7. The Impact of Technology on Recycling Behavior
3. Materials and Methods
3.1. Instrument Development
3.2. Data collection
3.3. Method of Analysis
4. Results and Discussion
4.1. Sampling Adequacy
4.2. Measurement Model
4.3. Structural Model
4.4. Path Analysis
4.4.1. Supported Hypotheses
4.4.2. Rejected Hypotheses
4.5. Moderators
4.6. Limitations and Future Research
5. Conclusions
Author Contributions
Funding
Institutional Review Board Statement
Informed Consent Statement
Data Availability Statement
Acknowledgments
Conflicts of Interest
References
- Growing Consumption|Knowledge for Policy. Available online: https://knowledge4policy.ec.europa.eu/growing-consumerism_en (accessed on 11 August 2022).
- Kaza, S.; Yao, L.C.; Bhada-Tata, P.; van Woerden, F. What a Waste 2.0: A Global Snapshot of Solid Waste Management to 2050; World Bank: Washington, DC, USA, 2018; ISBN 978-1-4648-1329-0. [Google Scholar]
- Gunders, D. Wasted: How America Is Losing up to 40 Percent of Its Food from Farm to Fork to Landfill; Natural Resources Defense Council: New York, NY, USA, 2012; Available online: https://www.nrdc.org/sites/default/files/wasted-food-IP.pdf2012 (accessed on 11 August 2022).
- Hosey, M. “The Growing Problem of Plastic Waste”, Think Sustainability. 2020. Available online: https://thinksustainabilityblog.com/2020/07/21/the-growing-problem-of-plastic-waste/ (accessed on 11 August 2022).
- Semuels, A. Electronic Waste Is Becoming a Global Environmental Problem|Time. Available online: https://time.com/5594380/world-electronic-waste-problem/ (accessed on 11 August 2022).
- The United States Environmental Protection Agency (EPA). Recycling Basics. 2013. Available online: https://www.epa.gov/recycle/recycling-basics (accessed on 11 August 2022).
- The United States Environmental Protection Agency (EPA). Recycling Economic Information (REI) Report. 2020. Available online: https://www.epa.gov/smm/recycling-economic-information-rei-report (accessed on 11 August 2022).
- Boundy, T. How much material can a recycling facility source? A business-incentive based model for secondary material sourcing applied to waste LCD screen material. Resour. Conserv. Recycl. 2020, 152, 104528. [Google Scholar] [CrossRef]
- Simic, V.; Dimitrijevic, B. Production planning for vehicle recycling factories in the EU legislative and global business environments. Resour. Conserv. Recycl. 2012, 60, 78–88. [Google Scholar] [CrossRef]
- Yousefi, A.; Tang, W.; Khavarian, M.; Fang, C. Development of novel form-stable phase change material (PCM) composite using recycled expanded glass for thermal energy storage in cementitious composite. Renew. Energy 2021, 175, 14–28. [Google Scholar] [CrossRef]
- Al-Kaabi, Z.; Pradhan, R.R.; Thevathasan, N.; Chiang, Y.W.; Gordon, A.; Dutta, A. Potential value added applications of black liquor generated at paper manufacturing industry using recycled fibers. J. Clean. Prod. 2017, 149, 156–163. [Google Scholar] [CrossRef]
- Bag, S.; Wood, L.C.; Mangla, S.K.; Luthra, S. Procurement 4.0 and its implications on business process performance in a circular economy. Resour. Conserv. Recycl. 2020, 152, 104502. [Google Scholar] [CrossRef]
- Gall, M.; Wiener, M.; Chagas de Oliveira, C.; Lang, R.W.; Hansen, E.G. Building a circular plastics economy with informal waste pickers: Recyclate quality, business model, and societal impacts. Resour. Conserv. Recycl. 2020, 156, 104685. [Google Scholar] [CrossRef]
- Witjes, S.; Lozano, R. Towards a more Circular Economy: Proposing a framework linking sustainable public procurement and sustainable business models. Resour. Conserv. Recycl. 2016, 112, 37–44. [Google Scholar] [CrossRef]
- Nemo, L. Who Pays to Recycle Our Waste? U.S. States Have a New Answer. Available online: https://www.bloomberg.com/news/articles/2021-09-07/who-pays-to-recycle-our-waste-u-s-states-have-a-new-answer (accessed on 20 August 2022).
- Smalley, M. Maine Passes Nation’s First EPR Bill for Packaging. Available online: https://www.wastetodaymagazine.com/article/maine-passes-nation-first-extended-producer-responsibility-bill/ (accessed on 20 August 2022).
- The United States Environmental Protection Agency (EPA). National Overview: Facts and Figures on Materials, Wastes and Recycling. 2018. Available online: https://www.epa.gov/facts-and-figures-about-materials-waste-and-recycling/national-overview-facts-and-figures-materials (accessed on 11 August 2022).
- Chung, E. Many Canadians Are Recycling Wrong, and It’s Costing Us Millions|CBC News. Available online: https://www.cbc.ca/news/science/recycling-contamination-1.4606893 (accessed on 11 August 2022).
- Cho, R. Recycling in the U.S. Is Broken. How Do We Fix It? State of the Planet. 2020. Available online: https://news.climate.columbia.edu/2020/03/13/fix-recycling-america/ (accessed on 11 August 2022).
- Kreith, F.; Tchobanoglous, G. (Eds.) Handbook of Solid Waste Management, 2nd ed.; McGraw-Hill: New York, NY, USA, 2002. [Google Scholar]
- Bom, U.; Belbase, S.; Bibriven Lila, R. Public Perceptions and Practices of Solid Waste Recycling in the City of Laramie in Wyoming, USA. Recycling 2017, 2, 11. [Google Scholar] [CrossRef]
- Choon, S.-W.; Tan, S.-H.; Chong, L.-L. The perception of households about solid waste management issues in Malaysia. Environ. Dev. Sustain. 2017, 19, 1685–1700. [Google Scholar] [CrossRef]
- Kaplowitz, M.D.; Yeboah, F.K.; Thorp, L.; Wilson, A.M. Garnering input for recycling communication strategies at a Big Ten University. Resour. Conserv. Recycl. 2009, 53, 612–623. [Google Scholar] [CrossRef]
- Passafaro, P.; Bacciu, A.; Caggianelli, I.; Castaldi, V.; Fucci, E.; Ritondale, D.; Trabalzini, E. Measuring individual skills in household waste recycling: Implications for citizens’ education and communication in six urban contexts. Appl. Environ. Educ. Commun. 2016, 15, 234–246. [Google Scholar] [CrossRef]
- Welfens, M.J.; Nordmann, J.; Seibt, A. Drivers and barriers to return and recycling of mobile phones. Case studies of communication and collection campaigns. J. Clean. Prod. 2016, 132, 108–121. [Google Scholar] [CrossRef]
- Sidique, S.F.; Joshi, S.V.; Lupi, F. Factors influencing the rate of recycling: An analysis of Minnesota counties. Resour. Conserv. Recycl. 2010, 54, 242–249. [Google Scholar] [CrossRef]
- Zhang, Y.; Wu, S.; Rasheed, M.I. Conscientiousness and smartphone recycling intention: The moderating effect of risk perception. Waste Manag. 2020, 101, 116–125. [Google Scholar] [CrossRef]
- Tam, C.; Santos, D.; Oliveira, T. Exploring the influential factors of continuance intention to use mobile Apps: Extending the expectation confirmation model. Inf. Syst. Front. 2018, 22, 243–257. [Google Scholar] [CrossRef]
- Rey-Moreno, M.; Medina-Molina, C. Omnichannel strategy and the distribution of public services in Spain. J. Innov. Knowl. 2016, 1, 36–43. [Google Scholar] [CrossRef][Green Version]
- García Botero, G.; Questier, F.; Cincinnato, S.; He, T.; Zhu, C. Acceptance and usage of mobile assisted language learning by higher education students. J. Comput. High. Educ. 2018, 30, 426–451. [Google Scholar] [CrossRef]
- Lin, H.-C.; Ho, C.-F.; Yang, H. Understanding adoption of artificial intelligence-enabled language e-learning system: An empirical study of UTAUT model. Int. J. Mob. Learn. Organ. 2022, 16, 74–94. [Google Scholar] [CrossRef]
- Liu, H. Antecedents of user intention to donate to content creators in social media: A dual-attribute model perspective. Soc. Behav. Pers. 2021, 49, 1–12. [Google Scholar] [CrossRef]
- Mishra, A.; Baker-Eveleth, L.; Gala, P.; Stachofsky, J. Factors influencing actual usage of fitness tracking devices: Empirical evidence from the UTAUT model. Health Mark. Q. 2021, 1–20. [Google Scholar] [CrossRef]
- Yousaf, A.; Mishra, A.; Gupta, A. ‘From technology adoption to consumption’: Effect of pre-adoption expectations from fitness applications on usage satisfaction, continual usage, and health satisfaction. J. Retail. Consum. Serv. 2021, 62, 102655. [Google Scholar] [CrossRef]
- Rahi, S.; Othman Mansour, M.M.; Alghizzawi, M.; Alnaser, F.M. Integration of UTAUT model in internet banking adoption context: The mediating role of performance expectancy and effort expectancy. JRIM 2019, 13, 411–435. [Google Scholar] [CrossRef]
- Thusi, P. The Acceptance and Use of Mobile Banking Apps Among Millennials in Gauteng, South Africa; University of Johannesburg: Johanesburg, South Africa, 2018; p. 196. [Google Scholar]
- Erjavec, J.; Manfreda, A. Online shopping adoption during COVID-19 and social isolation: Extending the UTAUT model with herd behavior. J. Retail. Consum. Serv. 2022, 65, 102867. [Google Scholar] [CrossRef]
- Tak, P.; Panwar, S. Using UTAUT 2 model to predict mobile app based shopping: Evidences from India. J. Indian Bus. Res. 2017, 9, 248–264. [Google Scholar] [CrossRef]
- Tian, M. Why Do People Spend Money on Mobile Games? Using the UTAUT Model to Explain Purchase Intention and Examining the Influence of Culture. 2020. Available online: https://diginole.lib.fsu.edu/islandora/object/fsu%3A770698/ (accessed on 11 August 2022).
- Juaneda Ayensa, E.; Emeterio, M.; Cirilo-Jordan, S.; González-Menorca, L. Unified Theory of Acceptance and Use of Social Apps: (UTAU-SA): The Role of Technology in the Promotion of Recycling Behavior. In International Scientific Conference on Innovations in Digital Economy; Springer: Cham, Switzerland, 2021; pp. 3–22. [Google Scholar]
- Nini, J. 8 Free Mobile Apps to Help You Recycle. Available online: https://ecowarriorprincess.net/2018/07/7-free-mobile-apps-to-help-you-recycle/ (accessed on 11 August 2022).
- Shan, X.; Ang, W.L.; Yang, E.-H. Mobile app-aided risks, attitudes, norms, abilities and self-regulation (RANAS) approach for recycling behavioral change in Singapore. Resour. Conserv. Recycl. 2020, 162, 105049. [Google Scholar] [CrossRef]
- Coelho, T.R.; Hino, M.R.M.C.; Vahldick, S.M.O. The use of ICT in the informal recycling sector: The Brazilian case of Relix. Electron. J. Inf. Syst. Dev. Ctries. 2019, 85, e12078. [Google Scholar] [CrossRef]
- Brand New Pilot Study: How Newark, DE Reduced Plastic Bag Contamination with Recycle Coach. 2021. Available online: https://recyclecoach.com/resources/brand-new-pilot-study-how-newark-de-reduced-plastic-bag-contamination-with-recycle-coach/ (accessed on 11 August 2022).
- Hooper, C. The Aurora Project Was Confirmation That Drastic Change Is Not Just Possible, but Clearly within Our Reach; Recycle Coach: Toronto, ON, Canada, 2021; p. 4. [Google Scholar]
- Aguiar-Castillo, L.; Clavijo-Rodriguez, A.; de Saa-Perez, P.; Perez-Jimenez, R. Gamification as An Approach to Promote Tourist Recycling Behavior. Sustainability 2019, 11, 2201. [Google Scholar] [CrossRef]
- Chin, L.S.; Wahid, R. Digital Game-based Learning in Enhancing Recycling Awareness. Int. J. Acad. Res. Progress. Educ. Dev. 2020, 9, 269–275. [Google Scholar] [CrossRef]
- Cheng, K.M.; Koo, A.C.; Nasir, J.S.M.; Wong, S.Y. Playing Edcraft at Home: Gamified Online Learning for Recycling Intention during Lockdown [version 2; peer review: 2 approved]. F1000Research 2021, 17. [Google Scholar] [CrossRef]
- Portz, J.D.; Bayliss, E.A.; Bull, S.; Boxer, R.S.; Bekelman, D.B.; Gleason, K.; Czaja, S. Using the Technology Acceptance Model to Explore User Experience, Intent to Use, and Use Behavior of a Patient Portal Among Older Adults with Multiple Chronic Conditions: Descriptive Qualitative Study. J. Med. Internet Res. 2019, 21, e11604. [Google Scholar] [CrossRef]
- Gupta, K.P.; Singh, S.; Bhaskar, P. Citizen adoption of e-government: A literature review and conceptual framework. Electron. Gov. Int. J. 2016, 12, 160. [Google Scholar] [CrossRef]
- Venkatesh, V.; Thong, J.Y.; Xu, X. Davis User Acceptance of Information Technology: Toward a Unified View. MIS Q. 2003, 27, 425. [Google Scholar] [CrossRef]
- Oye, N.D.; Iahad, N.A.; Rahim, N.A. The history of UTAUT model and its impact on ICT acceptance and usage by academicians. Educ. Inf. Technol. 2014, 19, 251–270. [Google Scholar] [CrossRef]
- Venkatesh, V.; Thong, J.Y.; Xu, X. Consumer Acceptance and Use of Information Technology: Extending the Unified Theory of Acceptance and Use of Technology. MIS Q. 2012, 36, 157. [Google Scholar] [CrossRef]
- Mosquera, A.; Olarte-Pascual, C.; Juaneda Ayensa, E.; Sierra Murillo, Y. The role of technology in an omnichannel physical store: Assessing the moderating effect of gender. Span. J. -Mark.-Esic 2018, 22, 63–82. [Google Scholar] [CrossRef]
- Venkatesh, V.; Thong, J.Y.L.; Xu, X. Unified Theory of Acceptance and Use of Technology: A Synthesis and the Road Ahead. J. Assoc. Inf. Syst. 2016, 17, 328–376. [Google Scholar] [CrossRef]
- Zhao, Y.; Bacao, F. What factors determining customer continuingly using food delivery apps during 2019 novel coronavirus pandemic period? Int. J. Hosp. Manag. 2020, 91, 102683. [Google Scholar] [CrossRef]
- Dhiman, N.; Arora, N.; Dogra, N.; Gupta, A. Consumer adoption of smartphone fitness apps: An extended UTAUT2 perspective. J. Indian Bus. Res. 2019, 12, 363–388. [Google Scholar] [CrossRef]
- Palau-Saumell, R.; Forgas-Coll, S.; Sánchez-García, J.; Robres, E. User Acceptance of Mobile Apps for Restaurants: An Expanded and Extended UTAUT-2. Sustainability 2019, 11, 1210. [Google Scholar] [CrossRef]
- Sharma, S.K.; Al-Badi, A.; Rana, N.P.; Al-Azizi, L. Mobile applications in government services (mG-App) from user’s perspectives: A predictive modelling approach. Gov. Inf. Q. 2018, 35, 557–568. [Google Scholar] [CrossRef]
- Singh, N. Investigating Conference Attendee’s Mobile Application Adoption Behavior: An Ecological Perspective. Ph.D. Thesis, Iowa State University, Ames, IA, USA, 2018. [Google Scholar]
- Gao, S.; Shi, J.; Guo, H.; Kuang, J.; Xu, Y. An Empirical Study on the Adoption of Online Household e-waste Collection Services in China. In Open and Big Data Management and Innovation; Janssen, M., Mäntymäki, M., Hidders, J., Klievink, B., Lamersdorf, W., van Loenen, B., Zuiderwijk, A., Eds.; Lecture Notes in Computer Science; Springer International Publishing: Cham, Switzerland, 2015; Volume 9373, pp. 36–47. ISBN 978-3-319-25012-0. [Google Scholar]
- Thompson, R.L.; Higgins, C.A.; Howell, J.M. Personal Computing: Toward a Conceptual Model of Utilization. MIS Q. 1991, 15, 125. [Google Scholar] [CrossRef]
- Morris, M.G.; Venkatesh, V.; Ackerman, P.L. Gender and Age Differences in Employee Decisions About New Technology: An Extension to the Theory of Planned Behavior. IEEE Trans. Eng. Manag. 2005, 52, 69–84. [Google Scholar] [CrossRef]
- Venkatesh, V.; Davis, F.D. A Theoretical Extension of the Technology Acceptance Model: Four Longitudinal Field Studies. Manag. Sci. 2000, 46, 186–204. [Google Scholar] [CrossRef]
- Bamberg, S.; Möser, G. Twenty years after Hines, Hungerford, and Tomera: A new meta-analysis of psycho-social determinants of pro-environmental behaviour. J. Environ. Psychol. 2007, 27, 14–25. [Google Scholar] [CrossRef]
- Matthies, E.; Selge, S.; Klöckner, C.A. The role of parental behaviour for the development of behaviour specific environmental norms—The example of recycling and re-use behaviour. J. Environ. Psychol. 2012, 32, 277–284. [Google Scholar] [CrossRef]
- Onwezen, M.C.; Antonides, G.; Bartels, J. The Norm Activation Model: An exploration of the functions of anticipated pride and guilt in pro-environmental behaviour. J. Econ. Psychol. 2013, 39, 141–153. [Google Scholar] [CrossRef]
- Hansen, A.; Garcia-Posada, E. Insta-Brain: Como nos Afecta la Dependencia Digital en la Salud y en la Felicidad; RBA Libros: Barcelona, Spain, 2021; ISBN 978-84-9187-569-7. [Google Scholar]
- Wood, W. Good Habits, Bad Habits: The Science of Making Positive Changes That Stick, 1st ed.; Farrar, Straus and Giroux: New York, NY, USA, 2019; ISBN 978-1-250-15907-6. [Google Scholar]
- Limayem, M.; Hirt, S.G.; Cheung, C.M.K. How Habit Limits the Predictive Power of Intention: The Case of Information Systems Continuance. MIS Q. 2007, 31, 705. [Google Scholar] [CrossRef]
- How Not to Ask About Educational Attainment, Insight Chaos. 2014. Available online: https://insightchaos.com/2014/02/28/how-not-to-ask-about-educational-attainment/ (accessed on 18 August 2022).
- Bos, E.; Kneafsey, M. Evaluation of the Master Gardener Programme; Conventry University: Coventry, UK, 2014. [Google Scholar] [CrossRef]
- Sarstedt, M.; Ringle, C.M.; Smith, D.; Reams, R.; Hair, J.F. Partial least squares structural equation modeling (PLS-SEM): A useful tool for family business researchers. J. Fam. Bus. Strategy 2014, 5, 105–115. [Google Scholar] [CrossRef]
- Hair, J.F.; Ringle, C.M.; Sarstedt, M. PLS-SEM: Indeed, a Silver Bullet. J. Mark. Theory Pract. 2011, 19, 139–152. [Google Scholar] [CrossRef]
- Glen, S. Kaiser-Meyer-Olkin (KMO) Test for Sampling Adequacy. Available online: https://www.statisticshowto.com/kaiser-meyer-olkin/ (accessed on 11 August 2022).
- Zach, A. Guide to Bartlett’s Test of Sphericity, Statology. 2019. Available online: https://www.statology.org/bartletts-test-of-sphericity/ (accessed on 11 August 2022).
- Sarstedt, M.; Ringle, C.; Hair, J. Partial Least Squares Structural Equation Modeling; Springer International Publishing: Berlin/Heidelberg, Germany, 2017. [Google Scholar] [CrossRef]
- Bhandari, A. Multicollinearity|Detecting Multicollinearity with VIF, Analytics Vidhya. 2020. Available online: https://www.analyticsvidhya.com/blog/2020/03/what-is-multicollinearity/ (accessed on 18 August 2022).
- Ringle, C.M.; Wende, S.; Becker, J.-M. SmartPLS 3. Boenningstedt SmartPLS GmbH 2015, 584. Available online: https://www.smartpls.com (accessed on 11 August 2022).
- Pindeh, N.; Suki, N.M.; Suki, N.M. User Acceptance on Mobile Apps as an Effective Medium to Learn Kadazandusun Language. Procedia Econ. Financ. 2016, 37, 372–378. [Google Scholar] [CrossRef]
- Hair, J.F.; Hult, G.T.M.; Ringle, C.M.; Sarstedt, M. A Primer on Partial Least Squares Structural Equation Modeling (PLS-SEM), 3rd ed.; SAGE: Los Angeles, CA, USA, 2022; ISBN 978-1-5443-9640-8. [Google Scholar]
- Nandwani, S.; Khan, S. Teachers’ Intention towards the Usage of Technology: An Investigation Using UTAUT Model. J. Educ. Soc. Sci 2016, 4, 95–111. [Google Scholar] [CrossRef]
- Hoque, R.; Sorwar, G. Understanding factors influencing the adoption of mHealth by the elderly: An extension of the UTAUT model. Int. J. Med. Inform. 2017, 101, 75–84. [Google Scholar] [CrossRef] [PubMed]
- Gu, M. Research on User Behavior of Online E-Waste Reycling Platform; Elsevier: Rochester, NY, USA, 2017. [Google Scholar]
- Alalwan, A.A. Mobile food ordering apps: An empirical study of the factors affecting customer e-satisfaction and continued intention to reuse. Int. J. Inf. Manag. 2020, 50, 28–44. [Google Scholar] [CrossRef]
- Alalwan, A.A.; Dwivedi, Y.K.; Rana, N.P. Factors influencing adoption of mobile banking by Jordanian bank customers: Extending UTAUT2 with trust. Int. J. Inf. Manag. 2017, 37, 99–110. [Google Scholar] [CrossRef]
- Baabdullah, A.M.; Alalwan, A.A.; Rana, N.P.; Patil, P.; Dwivedi, Y.K. An integrated model for m-banking adoption in Saudi Arabia. Int. J. Bank Mark. 2019, 37, 452–478. [Google Scholar] [CrossRef]
- Hew, J.-J.; Lee, V.-H.; Ooi, K.-B.; Wei, J. What catalyses mobile apps usage intention: An empirical analysis. Ind. Manag. Data Syst. 2015, 115, 1269–1291. [Google Scholar] [CrossRef]
- Verkijika, S.F. Factors influencing the adoption of mobile commerce applications in Cameroon. Telemat. Inform. 2018, 35, 1665–1674. [Google Scholar] [CrossRef]
- Hirschman, E.C. Innovativeness, Novelty Seeking, and Consumer Creativity. J. Consum. Res. 1980, 7, 283. [Google Scholar] [CrossRef]
- Whitson, J.R. Gaming the Quantified Self. Surveill. Soc. 2013, 11, 163–176. [Google Scholar] [CrossRef]
- Lankton, N.K.; Wilson, E.V. Antecedents and Dimensions of Online Service Expectations. IEEE Trans. Eng. Manag. 2007, 54, 776–788. [Google Scholar] [CrossRef]
- Morosan, C.; DeFranco, A. Modeling guests’ intentions to use mobile apps in hotels: The roles of personalization, privacy, and involvement. Int. J. Contemp. Hosp. Manag. 2016, 28, 1968–1991. [Google Scholar] [CrossRef]
- Ajzen, I. Residual Effects of Past on Later Behavior: Habituation and Reasoned Action Perspectives. Pers. Soc. Psychol. Rev. 2002, 6, 107–122. [Google Scholar] [CrossRef]
- Kakulla, N. 2020 Tech Trends of the 50+, AARP Research; Lawrence Erlbaum Associates: Mahwah, NJ, USA, 2020. [Google Scholar]
- Ling, R. The Mobile Connection the Cell Phone’s Impact on Society; Elsevier: Amsterdam, The Netherlands, 2007; ISBN 978-0-08-051893-0. [Google Scholar]
- LeFebvre, A.; Huta, V. Age and Gender Differences in Eudaimonic, Hedonic, and Extrinsic Motivations. J. Happiness Stud. 2021, 22, 2299–2321. [Google Scholar] [CrossRef]
- Liébana-Cabanillas, F.; Alonso dos Santos, M. Factors that determine the adoption of Facebook commerce: The moderating effect of age. J. Eng. Technol. Manag. 2017, 44, 1–18. [Google Scholar] [CrossRef]
- Henseler, J.; Fassott, G. Testing Moderating Effects in PLS Path Models: An Illustration of Available Procedures. In Handbook of Partial Least Squares: Concepts, Methods and Applications; Esposito Vinzi, V., Chin, W.W., Henseler, J., Wang, H., Eds.; Springer Handbooks of Computational Statistics; Springer: Berlin/Heidelberg, Germany, 2010; pp. 713–735. ISBN 978-3-540-32827-8. [Google Scholar]
- Hansen, A.; Machin, D. Media and Communication Research Methods, 2nd ed.; Red Globe Press: London, UK, 2019; ISBN 978-1-137-52824-7. [Google Scholar]
- U.S. Environmental Protection Agency. Full Cost Accounting for Municipal Solid Waste Management: A Handbook; U.S. Environmental Protection Agency, Solid Waste and Emergency Response: Washington, DC, USA, 1997.
- Nemo, L. How Local Waste and Recycling Leaders Are Grappling with Coronavirus-Driven Budget Pressures, Waste Dive. 2020. Available online: https://www.wastedive.com/news/local-waste-recycling-budgets-pandemic/592376/ (accessed on 11 August 2022).
- Financing Recycling Programs and Facilities: Understanding Options and Resources, Institute for Local Government. Available online: https://www.ca-ilg.org/post/financing-recycling-programs-and-facilities-understanding-options-and-resources (accessed on 12 August 2022).


| Construct (# of Items) | Name | Survey Items | Ref. |
|---|---|---|---|
| Perceived expectancy (4) | PE1 | The recycling app is useful for recycling household waste. | [53] |
| PE2 | The recycling app saves me time in looking for information about the recycling of household waste. | [53] | |
| PE3 | The recycling app helps me to recycle waste properly. | [53] | |
| PE4 | The recycling app helps me understand the impact of my recycling on the environment. | [40] | |
| Effort expectancy (3) | EE1 | Learning to use the recycling app is easy. | [53] |
| EE2 | My interaction with the recycling app is intuitive. | [40] | |
| EE3 | The recycling app is easy for me to use. | [53] | |
| Facilitating conditions (4) | FC1 | I have the necessary devices to use the recycling app. | [53] |
| FC2 | I have the necessary knowledge to use the recycling app. | [53] | |
| FC3 | Recycle recycling app is compatible with my operation system. | [40] | |
| FC4 | I can get help from others when I have difficulties using the recycling app. | [53] | |
| Social influence (4) | SI1 | People who are important to me think I should use the recycling app. | [53] |
| SI2 | People who influence my behavior think that I should use the recycling app. | [53] | |
| SI3 | People whose opinions I value prefer that I use mobile the recycling app. | [53] | |
| SI4 | Municipalities prefer that I use the recycling app. | [40] | |
| Hedonic motivation (3) | HM1 | Using the recycling app is fun. | [53] |
| HM2 | Using the recycling app is enjoyable. | [53] | |
| HM3 | Using the recycling app is entertaining. | [53] | |
| Habit (3) | HA1 | The use of the recycling app has become a habit for me in my recycling activities. | [53] |
| HA2 | I am addicted to using the recycling app for my recycling activities. | [53] | |
| HA3 | I must use the recycling app for my recycling activities. | [53] | |
| Intention to use the app (3) | IU1 | I intend to continue using the recycling app in future recycling activities. | [53] |
| IU2 | I will always try to use the recycling app in my daily recycling activities. | [53] | |
| IU3 | I plan to continue to use the recycling app frequently for my recycling activities. | [53] | |
| Intention to recycle (4) | IR1 | I intend to recycle any recyclable household waste. | [40] |
| IR2 | I believe that in the future I will recycle household waste. | [40] | |
| IR3 | I believe that recycling household waste will become normalized in my daily life. | [40] | |
| IR4 | I intend to make a habit of recycling household waste. | [40] |
| Construct | Survey Items | Frequency | Percentile | Ref. |
|---|---|---|---|---|
| Age | 18–24 | 38 | 3.13 | [53] |
| 25–34 | 324 | 26.67 | ||
| 35–44 | 383 | 31.52 | ||
| 45–54 | 254 | 20.91 | ||
| 55–64 | 148 | 12.18 | ||
| 65+ | 68 | 5.60 | ||
| Gender | Man | 502 | 41.32 | [53] |
| Woman | 670 | 55.14 | ||
| Non-binary | 1 | 0.08 | ||
| Prefer not to disclose | 39 | 3.21 | ||
| Prefer to specify | 3 | 0.25 | ||
| Education | Less than a high school diploma | 7 | 0.58 | [60,71] |
| High school diploma or GED | 109 | 8.97 | ||
| Some college, but no degree | 190 | 15.64 | ||
| Associates degree | 104 | 8.56 | ||
| Bachelor’s degree | 456 | 37.53 | ||
| Master’s degree | 263 | 21.65 | ||
| Professional degree | 31 | 2.55 | ||
| Doctorate | 46 | 3.79 | ||
| Other | 9 | 0.74 | ||
| Household composition | Single occupancy | 139 | 11.44 | [72] |
| Married/cohabiting with no dependent children | 324 | 26.67 | ||
| Married/cohabiting with dependent children | 593 | 48.81 | ||
| Single parent family | 80 | 6.58 | ||
| Other multi-person households (e.g., dormitory, shared residence) | 57 | 4.69 | ||
| Other | 22 | 1.81 |
| Kaiser-Meyer-Olkin Measure of Sampling Adequacy | 0.946 | |
|---|---|---|
| Bartlett’s Test of Sphericity | Approx. Chi-Square | 32,942.140 |
| df | 528 | |
| Sig. | 0.000 | |
| Construct | Items | Factor Loading | Variance Inflated Factor (VIF) | Cronbach’s α | Composite Reliability | Average Variance Extracted (AVE) |
|---|---|---|---|---|---|---|
| Effort Expectancy | EE1 | 0.929 | 3.815 | 0.918 | 0.948 | 0.86 |
| EE2 | 0.908 | 2.692 | ||||
| EE3 | 0.945 | 4.35 | ||||
| Facilitating Condition | FC1 | 0.945 | 4.353 | 0.936 | 0.959 | 0.886 |
| FC2 | 0.94 | 3.966 | ||||
| FC3 | 0.94 | 3.857 | ||||
| FC4 | (loading < 0.70, the item was deleted) | (Deleted during the factor loading analysis) | ||||
| Habit | HA1 | 0.835 | 1.462 | 0.82 | 0.891 | 0.732 |
| HA2 | 0.857 | 2.443 | ||||
| HA3 | 0.875 | 2.493 | ||||
| Hedonic Motivation | HM1 | 0.955 | 4.988 | 0.923 | 0.951 | 0.866 |
| HM2 | 0.938 | 3.978 | ||||
| HM3 | 0.898 | 2.825 | ||||
| Intention to Recycle | IR1 | 0.891 | 2.946 | 0.944 | 0.96 | 0.857 |
| IR2 | 0.939 | 4.816 | ||||
| IR3 | 0.934 | (VIF value > 5, the item was deleted) | ||||
| IR4 | 0.938 | (VIF value > 5, the item was deleted) | ||||
| Intention to Use the App | IU1 | 0.876 | 2.233 | 0.867 | 0.919 | 0.791 |
| IU2 | 0.859 | 2.187 | ||||
| IU3 | 0.931 | 3.227 | ||||
| Performance Expectancy | PE1 | 0.876 | 2.979 | 0.895 | 0.927 | 0.762 |
| PE2 | 0.897 | 3.2 | ||||
| PE3 | 0.917 | 3.398 | ||||
| PE4 | 0.797 | 1.928 | ||||
| Social Influence | SI1 | 0.911 | 3.974 | 0.912 | 0.939 | 0.795 |
| SI2 | 0.926 | (VIF value > 5, the item was deleted) | ||||
| SI3 | 0.935 | (VIF value > 5, the item was deleted) | ||||
| SI4 | 0.785 | (VIF value > 5, the item was deleted) |
| Variables | EE | FC | HA | HM | IR | IU | PE | SI |
|---|---|---|---|---|---|---|---|---|
| EE | ||||||||
| FC | 0.729 | |||||||
| HA | 0.547 | 0.341 | ||||||
| HM | 0.553 | 0.324 | 0.805 | |||||
| IR | 0.5 | 0.597 | 0.401 | 0.362 | ||||
| IU | 0.662 | 0.566 | 0.845 | 0.676 | 0.643 | |||
| PE | 0.857 | 0.728 | 0.62 | 0.561 | 0.526 | 0.74 | ||
| SI | 0.488 | 0.309 | 0.703 | 0.658 | 0.359 | 0.575 | 0.52 |
| Variables | R2 |
|---|---|
| Intention to recycle | 0.347 |
| Intention to use the app | 0.651 |
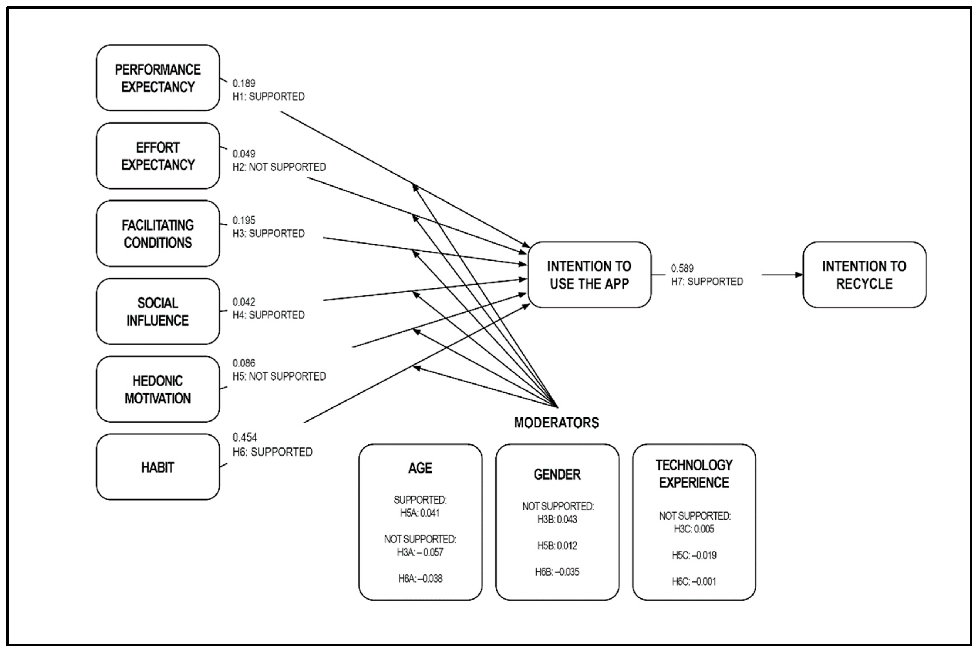
| Hypothesis | Path | Path Coefficient (β) | t-Value | Standard Deviation | p-Value | Comment |
|---|---|---|---|---|---|---|
| H1 | PE ≥ IU | 0.189 | 4.43 | 0.043 | 0 | Supported |
| H2 | EE ≥ IU | 0.049 | 1.323 | 0.037 | 0.186 | Not supported |
| H3 | FC ≥ IU | 0.195 | 4.885 | 0.04 | 0 | Supported |
| H4 | SI ≥ IU | 0.042 | 1.626 | 0.026 | 0.104 | Not supported |
| H5 | HM ≥ IU | 0.086 | 2.79 | 0.031 | 0.005 | Supported |
| H6 | HA ≥ IU | 0.454 | 14.596 | 0.031 | 0 | Supported |
| H7 | IU ≥ IR | 0.589 | 15.05 | 0.039 | 0 | Supported |
Publisher’s Note: MDPI stays neutral with regard to jurisdictional claims in published maps and institutional affiliations. |
© 2022 by the authors. Licensee MDPI, Basel, Switzerland. This article is an open access article distributed under the terms and conditions of the Creative Commons Attribution (CC BY) license (https://creativecommons.org/licenses/by/4.0/).
Share and Cite
Sozoniuk, M.; Park, J.; Lumby, N. Investigating Residents’ Acceptance of Mobile Apps for Household Recycling: A Case Study of New Jersey. Sustainability 2022, 14, 10874. https://doi.org/10.3390/su141710874
Sozoniuk M, Park J, Lumby N. Investigating Residents’ Acceptance of Mobile Apps for Household Recycling: A Case Study of New Jersey. Sustainability. 2022; 14(17):10874. https://doi.org/10.3390/su141710874
Chicago/Turabian StyleSozoniuk, Mariia, Jonghun Park, and Natalia Lumby. 2022. "Investigating Residents’ Acceptance of Mobile Apps for Household Recycling: A Case Study of New Jersey" Sustainability 14, no. 17: 10874. https://doi.org/10.3390/su141710874
APA StyleSozoniuk, M., Park, J., & Lumby, N. (2022). Investigating Residents’ Acceptance of Mobile Apps for Household Recycling: A Case Study of New Jersey. Sustainability, 14(17), 10874. https://doi.org/10.3390/su141710874

