Next Article in Journal
Slope Deformation Prediction Based on MT-InSAR and Fbprophet for Deep Excavation Section of South–North Water Transfer Project
Next Article in Special Issue
Highly Concentrated Solar Flux of Large Fresnel Lens Using CCD Camera-Based Method
Previous Article in Journal
Evolution and Prediction of the Coupling Coordination Degree of Production–Living–Ecological Space Based on Land Use Dynamics in the Daqing River Basin, China
Previous Article in Special Issue
Issues Concerning Interfaces with Inorganic Solid Electrolytes in All-Solid-State Lithium Metal Batteries
 
 
Font Type:
Arial Georgia Verdana
Font Size:
Aa Aa Aa
Line Spacing:
Column Width:
Background:
Viewpoint

Research on Integrated Customer-Side Energy System Planning Method Considering Carbon Emission Reduction

College of Management and Economics, Tianjin University, Tianjin 300072, China
*
Author to whom correspondence should be addressed.
Sustainability 2022, 14(17), 10868; https://doi.org/10.3390/su141710868
Submission received: 9 June 2022 / Revised: 23 August 2022 / Accepted: 24 August 2022 / Published: 31 August 2022

Abstract

:
With the improvement of the urbanization level, the energy demand of users continues to increase, which also brings a series of problems. Therefore, in order to effectively solve these problems, energy transformation has begun, and the traditional energy supply model is gradually changing to a diversified and coordinated supply of cold, heat, electricity, and gas. The integrated energy system is not only one of the important means for China to realize the energy revolution, but also one of the important carriers to realize China’s dual carbon goal, because it can realize the coupling and synergy between different energy subsystems and reduce carbon, while also saving costs. Integrated energy system planning is one of the core technologies of integrated energy. Because the load demand of the community will change with time, as a result, this paper studies the typical scenario use frequency of different types of equipment, combined with the energy-pricing method, considering the energy factors such as carbon and energy prices and investment capacity; building area, power supply; equipment operation; and construction-cost factors such as natural gas network and reliability. In order to minimize the total life-cycle cost and total carbon emissions, a dual-objective expansion planning optimization model of integrated energy system was established, and an energy pricing model was added to the capacity optimization of equipment planning. Finally, through the determination of typical scenarios, the economic performance and environmental performance of the three scenarios were compared and analyzed to verify the effectiveness and superiority of the planning model.

1. Introduction

The current level of industrialization and urbanization is gradually improving, and energy demand is gradually increasing. However, fossil energy accounts for a relatively large proportion of China’s energy structure, and the places of origin and consumption of energy are often not in the same place, and this has caused intense contradictions between energy supply and demand and environmental-protection issues [1]. To this end, in September 2020, the country set the goal of achieving peak carbon by 2030 and carbon neutrality by 2060.The integrated energy system, which is the focus of research in the energy field nowadays, aims to improve the efficiency of comprehensive energy utilization through the coupling between various energy systems; reduce users’ dependence on fossil energy and resolve the contradiction between energy supply and demand; and ensure the maximum economic and environmental benefits, while also satisfying users’ energy consumption [2]. This would not only alleviate the problem of energy supply-and-demand tension, but also help improve environmental problems. Therefore, it is especially important to conduct more in-depth research on the integrated energy system at this stage.
At present, the relevant research on the integrated energy system includes planning optimization, operation optimization, multi-agent game, and so on [3]. Among them, the planning and construction of an integrated energy system is the beginning of the integrated energy system. The optimal planning and optimization effect is the basis for investors to decide their investment, and it is also the optimal cost-saving method. Therefore, the planning and optimization of the integrated energy system is a hot issue in current research. Domestic and foreign scholars have researched energy station planning, equipment capacity planning, and energy transmission network planning around the integrated energy system.
In terms of energy station planning, Ref. [4] proposed an energy station optimization planning model, a source-grid collaborative planning model for the energy system, and a planning model for each link of energy. Ref. [5] defined energy hubs and described the coupling relationship between the elements of the integrated energy system. Ref. [6] considered the integrated power flow and opportunity constraint planning of electric and thermal coupling and established a planning model for energy stations in urban commercial, residential, and mixed districts. The two-tier optimization model was adopted to make the planning and operation cost the most economical. Ref. [7] considered the energy supply network and proposed a two-layer optimization model for energy stations based on the energy flow model and the second-order cone model and verified the effectiveness of the model and the advantage of calculation speed through different scenarios.
In terms of equipment capacity planning, Ref. [8] aimed to minimize the total annual economic cost when designing the planning optimization model and improved the algorithm, using an improved dynamic Kriging model to solve the problem. Ref. [9] combined the operation simulation of the integrated energy system to construct a two-layer optimization model for planning and operation that can obtain the planned capacity of the equipment and the operation strategy. Ref. [10] constructed a regionally integrated energy system with heat storage, cold storage, and electricity storage. It proposed a combined capacity optimization planning model based on operational simulation, which was solved by an improved multi-objective particle swarm algorithm with a feedback mechanism. Ref. [11] proposed a planning model of integrated energy system capacity considering financial constraints to reduce the total annual cost and CO2 emissions under the limited financial constraints and to achieve the scientific allocation of integrated energy system capacity. There are also some scholars who considered both equipment type and capacity simultaneously for integrated energy system planning. Ref. [12] proposed an electric and heating collaborative planning model based on the optimization strategy of “determine the model first, then determine the capacity”. It takes the highest annual utilization rate of primary energy and the lowest carbon dioxide emissions as optimization goals and uses different algorithms to solve the equipment model and capacity. Ref. [13] used an electric-heat–gas-coupled integrated energy system including cogeneration, electric boilers, power heat pumps, and other multi-energy conversion equipment. It proposed a method of equipment selection and capacity planning to minimize the total annual cost.
In terms of energy transmission network planning, in Ref. [14], a multi-objective robust optimization model for integrated energy systems was developed with the constraints of grid, natural gas pipeline, and heating network as constraints and the minimization of fuel cost, wind power curtailment and end-user-side peak-valley electric load variance as objective functions, taking into account the volatility of wind power. Ref. [15] studied the method of main and branch gas-pipeline network planning to ensure the economical and safe operation of the main and branch gas-pipeline networks. Ref. [16] considered the planning and operation of power lines and natural gas pipelines and proposed an optimization model for electrical–gas-coupling planning based on CCHP. In summary, scholars have achieved certain results in integrated energy system planning in terms of theoretical frameworks and modeling.
However, in real life, with the increase of users’ requirements for energy use and the development of energy technology, the load of the park will increase with the arrival of users in the park and the growth of enterprise benefits [17]. After the integrated energy system has been put into use for some time, the equipment capacity cannot meet the actual load. It needs to be expanded and transformed according to the actual situation [18]. Therefore, it is of great significance to further research the expansion plan of the integrated energy system to reduce the investment cost better and meet the energy demand of users. Ref. [19] considered the growth characteristics of the load and designed a large-scale integrated energy system architecture of “generator + transmission grid + natural gas grid”. Ref. [20] considered the characteristics of pipeline model differences and constructed an integrated-energy-system planning model created by time-series planning.
It can be seen from Table 1 that the existing relevant expansion planning and optimization research mainly considers the expansion from the perspective of improving the economic benefits of the original equipment capacity, rarely solves the problem of the expansion planning of the park (a region containing multiple energy sources such as electricity, gas, and heat) from the perspective of equipment selection, and does not take into account the increase in energy use and the evolution of new energy technology over time. With the continuous increase in the system’s energy resources, the improvement of social electrification, and the constant development of energy technology, based on integrated energy system planning technology, the relevant theories, and technologies of integrated-energy-system-expansion planning, need to be further studied.
Aiming at the expansion planning of the integrated energy system, this paper builds an integrated-energy-system-expansion planning model based on the preliminary selection of equipment based on economic and low-carbon development. The solution of the model is as follows: firstly, input the basic data, characteristic factors of the proposed park, basic information of equipment model library, user load, and weather features; secondly, solve the lower capacity through the improved genetic algorithm based on quantum revolving gate and optimize the model; thirdly, again, input the results to the upper-level equipment selection model; finally, output the best model combination and installed capacity of the equipment.
It aims further to promote the development of integrated energy planning technology. The main contributions of this article are as follows:
(1)
This paper specifies indicators, formulates factors that illustrate relevance, and applies K-means clustering methods to analyze the relevance between typical casebooks and projects.
(2)
In this paper, a capacity expansion planning optimization model is proposed. Based on the objective function, constraints, and energy-pricing model of the integrated energy system, an improved genetic algorithm is used to plan and optimize the integrated energy system.
(3)
This paper considers the factor of carbon emission and combines the constraints of carbon emission reduction in the process of constructing the model to build an optimization model that is more in line with the future energy development.
The central idea of this paper is shown in Figure 1.

2. Methodology

There are two main options for integrated energy system capacity: The first is to meet load growth by modifying the original energy equipment. The second is to add equipment to the actual energy equipment to meet the load growth. In this paper, only the second type of integrated energy system capacity expansion scheme is studied and analyzed for optimization.

2.1. Typical Scenario Case Base Construction Method

Building up a database containing previous examples or experiences is the basis for conducting instance reasoning studies. The criteria and organization of the instance base are particularly important when conducting an instance reasoning study of a problem. In the instance base, the functional information, as well as the structural information of the solution, is included. The criteria related to the creation of an instance base are as follows.
(1)
Contents of the instance base:
(i)
The instance base should have a flexible and changeable organizational structure and be able to add or delete instances freely.
(ii)
The instance database should have good identifiability, with clear descriptions and definitions of the characteristics of the program structure, and it should be easy to search.
(iii)
The data in the instance base should have a certain degree of typicality, and the stored relevant data should have a high contribution to the solution of new problems.
(iv)
The description of the examples should include a problem description, solution description, and effect description. Among them, the problem description refers to the description of the characteristics of the solution problem, which can also be called the feature factor of the instance; the solution description refers to the description of the solution; and the effect description refers to the effectiveness of the application of the solution.
(2)
Representation of instance base:
At present, the main expression methods are attribute–value pairs, text, object-oriented representation, diagram, multimedia representation, frame representation, identification code description retrieval features, etc.
(i)
Text-based representation methods:
The problem and the response are described linguistically, and the application of this expression method requires the manual retrieval of the instance base. Because of its low efficiency, it is not widely used at present.
(ii)
Attribute–value-pair-based method:
An instance is described as a set of attribute–value pairs, where features are described as attributes and solutions are described as values. Each attribute defines a value type and is mainly used in scenarios where the solution is simple.
(iii)
Object-oriented representation method:
The object-oriented representation method is applied to scenarios with complex scenarios. In this method, each instance is described as an object. The design information and knowledge of the scenario are encapsulated into an instance model, which is easy for designers to use as a design reference.

2.2. A Model for Selecting Equipment for Energy Planning of Integrated Energy Systems Based on Example-Based Reasoning Techniques

In this paper, an energy-planning equipment-selection model for integrated energy systems based on instance inference technology is studied. Based on the scenario characteristics of the construction area, the energy structure with the best match to the scenario characteristics of the construction park that is the park we want to plan is automatically found in the instance base. In addition, the operating characteristics of each device in similar energy structures are further analyzed. The model-solving process is as follows.
(1)
Analysis of energy flow structure of energy system in the park:
Analyze the coupling characteristics of crucial equipment and the transmission characteristics of the network in the existing park and establish the energy-flow structure diagram of the current park energy system.
(2)
Choose energy equipment based on weather features:
According to the actual available energy situation in the project location, the corresponding energy equipment should be selected based on local conditions to use the advantages of regional natural resources fully.
(3)
Select energy equipment based on the K-means algorithm:
The survey area is the park we found in the case base that matches the scene characteristics and energy structure of our construction park. The survey area is the same type of typical park as the park, and the cluster analysis of the same type of park equipment collection is used to filter out the combination of equipment categories applicable to the proposed expansion planning and construction of the park. The steps for its realization are as follows, and the optimize processes based on the case base is shown in Figure 1.
(i)
Create a database of scenarios. In the instance database, the functional and structural information of each campus device is included.
(ii)
Establish the feature factors for scenario clustering. The characteristic factors of the scenarios are grouped into four categories: load level, weather features, construction factors, and other factors. Among them, the load level includes average electric load, average thermal load, and average cooling load; weather features include the average wind speed, average light intensity, average daily temperature, and average humidity; planning factors include the campus type, construction area, building density, regional floor area ratio, building height, and population size; and other factors include the campus planning target, campus energy consumption baseline and limit, and campus greening rate limit.
(iii)
The frequency of device usage is counted based on the results of scene clustering.
(iv)
Determine the results of equipment selection based on the frequency of equipment use.
The K-means clustering algorithm starts from a given division category and iterates to minimize the distance of each data point from the center of each cluster. The steps are as follows:
Step 1: The data set of the sample, α , is S α , n = [ x α , 1 ,   x α , 2 , ,   x α , n ] T ,   x α , i     R m .
Step 2: Given the number of division categories, K , the corresponding division category is C = c k , k = 1 , 2 , 3 , , k . For each classification category, c k , a random point is initially selected as the cluster center, μ k .
Step 3: The square sum of Euclidean distance from each sample point to the nearest cluster center is calculated as follows: D ( C ) = k = 1 K x i c k | | x i μ k | | 2 .
Step 4: Take the mean value of each data point in the category c k as the new clustering center, c k , p in turn, and repeat Steps 3 and 4 until the specified number of iterations or the D C difference of the clustering center in the two iterations is less than the given threshold, ε .

3. Optimization Model of Dual-Target Expansion Planning while Considering Carbon Emissions

A dual objective function is constructed based on the carbon emissions and the total cost of the whole life cycle of the system to achieve the dual-carbon goal. Based on the original system equipment, the optimal expansion planning scheme is determined to meet the increasing load demand of different users.

3.1. Objective Function

(1)
Total cost in the whole life cycle:
The total cost in the whole life cycle mainly includes the construction cost with the capacity expansion and transformation period of the integrated energy system, the operation cost in the whole life cycle of the integrated energy system, and the maintenance cost in the system. The objective function is as follows:
F = m i n ( f i n x + f o p p + f m c p )
where f i n x is the construction cost of the system capacity expansion and transformation; f o p p is the operating cost of the system in the life cycle, that is, the cost of the system to purchase natural gas and electricity; and f m c p is the maintenance cost of the system.
(i)
Construction cost:
f i n ( x ) = r ( 1 + r ) y ( 1 + r ) y 1 ( i = 1 n c i x i + i = 1 n j i x i + i = 1 n t i x i + e l )
where y is the design life of the system; r is the discount rate; c i is the purchase cost of each device that needs to be increased; x i is the optimal number of additional devices; j i is the land-use cost of each piece of equipment; t i is the installation cost of each additional equipment; and e l is the rest of the cost in the construction stage of capacity expansion and reconstruction.
(ii)
Operating cost:
f o p p = 1 8760 E g r i d ( t ) c g r i d ( t ) + V g a s ( t ) c g a s ( t )
where c g r i d ( t ) and E g r i d ( t ) are the electricity price of power grid in period t and the electricity purchased from the power grid, respectively; and c g a s t and V g a s ( t ) are the price and consumption of natural gas in period t , respectively.
(iii)
Maintenance cost:
f m c p = i = 1 n x i w i
where f m c p is the maintenance cost of all equipment in the whole life cycle of the integrated energy system and w i is the maintenance cost of a single equipment.
(2)
Total carbon emissions during the whole life cycle:
F = y i = 1 n x i N i
where y is the entire system life cycle and N i is the carbon emission of the equipment in the unit period.

3.2. Constraint Conditions

Considering the carrying capacity and power balance of the expansion investment, the expansion planning constraints of the integrated energy system mainly include the investment capacity constraint, the constraint of the floor area, the grid supply constraint, the equipment operation constraint, the natural gas network constraint, and the reliability constraint.
(1)
Investment capacity constraints:
T m a x f i n ( x )
where T m a x is the largest investment capacity in the build for capacity-increasing transformation of the integrated energy system.
(2)
Constraints on building area:
i = 1 n x i m i A Z m a x
where m i is the land area occupied by the installation of the i th equipment and A Z m a x is the usable land area which can be used to construct the integrated energy system.
(3)
Grid energy-supply constraints:
D m a x     i = l n   ( x i   P m a x i x i U m a x i )
i U m a x i + D m a x β L q m a x
where D m a x is the maximum power supply capacity of the grid, P m a x i is the power consumption of the i th equipment, U m a x i is the power generation of the i th equipment, L q m a x is the electricity load of internal designation in the integrated energy system park, and β is the safe electricity coefficient.
(4)
Equipment operation constraints:
Q m i n i Q Q m a x i Δ Q d o w n i Q t i Q t 1 i Δ Q u p i
where Q m i n i and Q m a x i are the minimum power and maximum power for cooling/heating of the i th type of equipment, respectively; and Δ Q d o w n i and Q u p i are the ramping rates of reducing output and increasing output of the i th equipment.
(5)
Natural-gas network capacity constraints:
c l l . y P Q m i n , J P Q l , t , u , y c l l . y P Q m a x , l t , u , y , l Ω l + V m i n , s V s , t , u , y V m a x , s t , u , y , s Ω y
where P Q m i n , J and P Q m a x , l represent the upper and lower limits of the flow rate of natural gas pipeline, l , respectively; c l l . y is the safety fluctuation coefficient of pipeline transmission flow; and V m i n , s and V m a x , s represent the upper and lower limits of the air supply given by the gas supplier, S , respectively.
(6)
Reliability constraints:
Δ L b   s   Δ L m a x
where Δ L m a x represents a ceiling for insufficient electricity.
(7)
Carbon-emission constraints:
Q x CO 2 t     Q x , m a x CO 2 t
Q x CO 2     Q x , m a x CO 2
Q CO 2 t     Q CO 2 m a x t
Q CO 2     Q CO 2 m a x  
where Q x CO 2 t is the carbon emission of equipment x at time t; Q x , m a x CO 2 is the maximum allowable carbon emission of equipment x at time t; Q x CO 2 is the total carbon emission of equipment x in the dispatch cycle; Q x , m a x CO 2 is the total maximum allowable carbon emission of equipment x in the dispatch cycle; Q CO 2 m a x is the total maximum allowable carbon emission of IES at time t; and Q CO 2 m a x is the total maximum allowable carbon emission of IES in the dispatch cycle.
(8)
Electricity/gas/heat network interactive power constraint:
P b m i n P b ( t ) P b m a x
where P b m i n and P b m a x are the maximum and minimum interaction power between IES and electric/gas/heat network, respectively.

3.3. Solution Algorithm

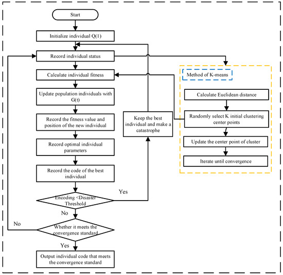
In this paper, a dual objective model is developed. In dual objective optimization, the two objectives cannot be optimized simultaneously. That is, we cannot find the global optimal solution. Therefore, we need to find a compromise set of optimal solutions. A Quantum genetic algorithm is a probabilistic optimization search algorithm implemented by representing chromosomes with quantum bit encoding, updating chromosomes with quantum rotation gates, and mutating chromosomes with quantum non-gates. Compared with the classical genetic algorithm, the quantum genetic algorithm has the characteristics of population diversity, strong global search ability, and good computational parallelism, but it does not completely solve the problems of slow convergence and easy-to-fall-into local extremes when solving combinatorial optimization problems; it also does not guarantee that the quantum genetic algorithm converges with probability 1.
To this end, this paper proposes an improved quantum genetic algorithm, which applies the probability amplitude of quantum bits to chromosome encoding and uses a quantum revolving gate to realize the update operation of chromosomes to achieve the optimal solution of the objective. The optimal local solution can be jumped out at the time of solving, so its global search capability can solve the optimal local problem more effectively than the traditional algorithm. Combining the advantages of quantum computing and evolutionary algorithms, the function of the quantum revolving gate, which is continuously updated, updates and optimizes the population according to the characteristics of quantum states, thus expanding the search range and realizing the purpose of optimizing the bi-objective function.
The steps of the improved genetic algorithm based on the rotating quantum gate to solve the unfolding problem are as follows:
(1)
Population initialization: Generate the initial population so that all genes of all chromosomes in the population are initialized to 1/2 and set the initial value of the corner step and the variation probability.
(2)
Recording the status of individuals: The structure of each part within the statistical system is clarified, and individual differences are clarified.
(3)
Measure and solve the spatial variation of the individuals in the population once. The measurement process is to generate a random number between [0,1]. If it is greater than the square of the quantum bit probability amplitude, then the measurement result is 1; otherwise, the measurement result is 0. The fitness of this set of solutions is evaluated, and the individual with the best fitness is recorded as the target value for the next evolutionary step.
(4)
Chromosome update and mutation: According to the current evolutionary target and the predetermined adjustment strategy, the individuals in the population are adjusted by using He gate and quantum IIq’1 to obtain the updated population. Record the current optimal solution and compare it with the current target value. If it is greater than the current target value, the new optimal solution is used as the target value for the next iteration; otherwise, keep the current target value unchanged.
(5)
Return to Step (2) for a loop until the convergence condition is satisfied or the maximum limit of generations is reached.
The steps for its realization are in Figure 2.

4. Case Study

4.1. Project Background

(1)
Basic Information
Taking a community as an example, this paper discusses and compares the advantages and disadvantages of expansion plans under various energy-equipment-combination schemes. After consultation, the climate of the selected area is characterized by four distinct seasons, with rain and heat in the same season, wet and rainy in summer, and cold and dry in winter. The annual sunshine hours are about 2827 h, the annual average temperature is 8–15 °C, the frost-free period is about 173–205 days, and the annual average precipitation is 595–731 mm (June–August). At the same time, the annual hourly load of users in the community is counted, and the changes in user energy consumption are further analyzed to obtain the best equipment selection scheme. The user’s load and lighting are shown in Figure 3.
Through the statistical calculation of the annual hourly load of all users, it can be concluded that the overall power demand is between 17,000 and 82,000 KW, the peak load can reach 86,000–106,060 KW, and the load slot can be about 16,800 kW. The total heat demand is between 4400 kW and 49,000 kW, the peak load can reach 49,500 kW, and the load valley can be about 3980 kW.
(2)
Related parameters
An integrated energy system can be regarded as an organic combination of different energy equipment, and its energy equipment can be regarded as a “converter” between different energy forms, of which the capital and O&M costs and energy conversion efficiency are key parameters. The parameters of the existing equipment in the community are in Table 2.
In order to carry out a detailed economic analysis of the expansion plans under different options, boundary conditions are set according to the actual conditions of the project area. The electricity price in the planned area adopts the mode of time-of-use electricity price, and the situation of time-of-use electricity price is shown in Figure 3d.

4.2. Expansion Planning Research

Through the established equipment-selection method, energy equipment is gradually selected according to the hourly load of community users.
(1)
Analyze the coupling characteristics of the existing community key equipment and the transmission characteristics of the network and establish the energy-flow structure diagram (Figure 4) of the existing community energy system.
(2)
According to the weather features of the community, the category of energy equipment is preliminarily selected.
Analyze the weather features conditions of the geographical location of the community; refer to data such as light intensity, wind speed resources, and geothermal energy; and initially select and select photovoltaic and solar collector equipment.
(3)
Use case clustering reasoning technology to find energy equipment suitable for community-expansion planning.
The instance base is divided into equipment category sets and each group of scene factor sets. This paper builds a community equipment instance base based on relevant project data and uses the average electrical load, average heat load, average cooling load, building area, and population in the instance base as the characteristic factors for instance inference. Set the basic scene of the existing community as Scene One and infer other scenes in the instance base in turn.
Figure 4. Energy-flow structure of integrated energy system.
Figure 4. Energy-flow structure of integrated energy system.
Sustainability 14 10868 g004
According to the analysis of the clustering results, in the same type of scene in the community, the ranking of the equipment is as follows: photovoltaic > energy storage battery > solar collector = electric boiler > air source heat pump > hot water storage tank.
Based on the above analysis (Figure 5), the selected expansion scheme is as follows:
(1)
Scenario 1: solar collector, hot-water storage tank, electric boiler, photovoltaic, and energy-storage battery.
(2)
Scenario 2: solar collector, hot-water storage tank, air-source heat pump, photovoltaic, and energy-storage battery.
(3)
Scenario 3: Air-source heat pump, electric boiler, photovoltaic, and energy-storage battery.

4.3. Planning Results

(1)
Planning optimization
On the basis of the above three models, the NSGA-II algorithm and the VIKOR algorithm are used to solve the multi-objective optimization model of the integrated energy system. In addition, this paper uses matlab2021a software (MathWorks, Natick, MA, USA) for simulation analysis. The initial population size is set to 1000 times, and the number of iterations is set to 100 times. The optimal planning scheme of the Pareto boundary and Scenario 1 is shown in Figure 6.
As shown in Figure 6, the total life cycle cost and the carbon emissions of the scenario are a pair of contradictory goals, and the reduction of the total life cycle cost will increase the carbon emissions.
(2)
Results of the planning scheme
Through the internal capacity planning model, the planning results of different scenarios under the three equipment selection schemes are obtained (Table 3).

4.4. Discussion and Analysis

(1)
Total cost in different scenarios
After comparison, in the basic scheme, the power load of this scheme is satisfied by the grid and photovoltaic, and the total annualized cost is CNY 48.082 million. In Scenario 1, the total annualized cost is CNY 38.3533 million. In Scenario 2, the annualized total cost is CNY 42.255 million per year. Finally, in Scenario 3, the total annualized cost is CNY 45.51 million.
The cost of electricity purchases is an important consideration when a community is undertaking an integrated energy expansion. From the analysis of the power purchase cost, although the total investment of the basic scheme is low, the power purchase cost is high, which shows that the independence of the distribution network in this scheme is insufficient and the dependence on the huge power grid is high. The basic plan does not consider the storage of electricity and heat, so an energy-storage battery and a hot-water storage tank are added in Scenario 1 to store electricity and heat, so the total annualized cost is CNY 3835.33. In Scenario 2, there are energy-storage batteries and hot-water storage tanks for electricity and heat storage, which can store electricity and heat, but the electric boiler is canceled and an air-source heat pump is added, resulting in a larger initial investment and an annualized total cost of CNY 4225.5. In Scenario 3, there is an energy-storage battery that stores electricity, and this can reduce the cost of electricity purchase, improve the independence of the distribution network, and reduce the community’s dependence on the grid. On the other hand, adding an air-source heat pump and no-heat storage equipment leads to a larger initial investment. When the heat load is large, the output of an electric boiler is required, which causes the community to purchase electricity from the power grid, thus increasing the cost of power purchase and increasing the power consumption of the distribution network. Independence will be reduced again, increasing the community’s dependence on the huge power grid. Taken together, the total annualized cost of Scenario 3 is CNY 4551.
(2)
Carbon emissions in different scenarios
From the perspective of carbon dioxide emissions (Figure 7), since the objective function includes the total carbon emissions of the entire life cycle, the carbon emissions of electricity consumption are calculated according to the standard of 0.84 kg of carbon dioxide per kWh of electricity, and the carbon emissions of gas consumption are calculated according to one cubic meter of natural-gas-emissions calculations. Therefore, the standard of 1.96 kg of carbon dioxide is calculated. In the comprehensive energy system planning scheme, the total carbon emission of the basic scheme is 257,000 tons, and the total carbon emissions of Scheme 1, Scheme 2, and Scheme 3 are 205,800 tons, 228,000 tons, and 235,600 tons, respectively. Through the comparison of basic methods, the reductions were 51,200 tons, 29,000 tons, and 21,400 tons, respectively. It can be seen that the total carbon emissions of the entire life cycle are included in the objective function, which has good environmental benefits.
(3)
Verification of the algorithm
To verify the performance of the selected NSGA-II algorithm, the particle swarm algorithm (PSO), cuckoo algorithm (CS), and artificial bee colony algorithm (ABC) were also used in this study to optimize the total operating cost of typical daily load in Mode 1. Figure 8 shows the convergence curves of different algorithms when the population is 1000. The calculation results of different algorithms are shown in Table 4. The calculation speed and search ability of NSGA-II are better than those of PSO, CS, and ABC. It is obvious that the PSO, CS, and ABC algorithms all fall into local optima when solving the model established in this paper. NSGA-II has a strong global search ability and convergence ability, which can effectively avoid falling into local optimization and obtain better results.

5. Conclusions

Studying the planning and design of the integrated energy system is an important guarantee to ensure that the system takes full advantage of the advantages of high energy utilization, environmental protection and energy-saving, and flexible load regulation. Energy equipment capacity planning is the basis of system planning, and energy equipment selection is an essential prerequisite for capacity planning. Whether it is initial planning or expansion planning, optimizing the energy equipment selection scheme can ensure the efficient operation of the integrated energy system in different scenarios and obtain considerable economic benefits. Therefore, according to the user’s electric heating load demand, combined with the user’s load change, this study established an optimization model for expansion planning based on the primary selection of equipment and used the improved optimization algorithm to solve it. It realized the coupling of multiple devices and the complementation of numerous energy sources during the expansion-planning stage of the integrated energy system and maximized energy cascades according to local conditions.
Taking the northern community as an example, the planning research simulation of the expansion phase was carried out. The proposed method and model were applied and analyzed. According to the actual load demand and load growth trend of the users in the park and the resource endowment conditions of the geographical location of the district, three scheme selections were obtained through the method of clustering. Then, from the perspective of economy and environmental protection in different scenarios, we analyzed and compared the advantages and disadvantages of the selected solutions. The simulation results show that the model finds energy equipment suitable for the expansion of the park system and satisfies a variety of load requirements, reduces economic costs, and reduces carbon emissions. It has good performance in other aspects, verifying the feasibility and superiority of the selection-expansion planning method proposed in this paper.
This research provides new insight into the integrated energy management and planning optimization. Further studies are expected to establish a more accurate IES planning optimization model on different equipment parameters. At the same time, the modeling approach developed in this paper needs to be further tested for effectiveness in future practical projects.

Author Contributions

Conceptualization, C.L. and Y.Z.; methodology, C.L. and Y.Z.; writing—original draft preparation, C.L. and Y.Z.; writing—review and editing, C.L. and Y.Z.; visualization, C.L. and Y.Z. All authors have read and agreed to the published version of the manuscript.

Funding

This research received no external funding.

Institutional Review Board Statement

Not applicable.

Informed Consent Statement

Not applicable.

Data Availability Statement

Not applicable.

Conflicts of Interest

The authors declare no conflict of interest.

References

  1. Utomo, O.; Abeysekera, M.; Ugalde-Loo, C.E. Optimal Operation of a Hydrogen Storage and Fuel Cell Coupled Integrated Energy System. Sustainability 2021, 13, 3525. [Google Scholar] [CrossRef]
  2. Jonte, D.; Christian, K.; Martin, W. Sensitivity factors in electricity-heating integrated energy systems. Energy 2021, 229, 120600. [Google Scholar]
  3. Kotowicz, J.; Uchman, W. Analysis of the integrated energy system in residential scale: Photovoltaics, micro-cogeneration and electrical energy storage. Energy 2021, 227, 120469. [Google Scholar] [CrossRef]
  4. Bie, C.; Wang, X.; Hu, Y. Overview and Prospects of Energy Internet Planning Research. Proc. Chin. Soc. Electr. Eng. 2017, 37, 6445–6462. [Google Scholar]
  5. Geidl, M.; Andersson, G. Optimal power flow of multiple energy carriers. IEEE Trans. Power Syst. 2007, 22, 145–155. [Google Scholar] [CrossRef]
  6. Jia, C.; Wu, C.; Zhang, C.; Zhou, J.; Liu, G.; Bai, M.; Cai, Y.; Tang, W.; Sun, C. Optimum configuration of energy station in urban hybrid area of commerce and residence based on integrated planning of electricity and heat system. Power Syst. Prot. Control 2017, 45, 30–36. [Google Scholar]
  7. Wu, G.; Lin, T.; Zheng, J.; Shi, P.; Ni, S.; Wei, W. Optimal allocation of energy stations in largescale park integrated energy system. Proc. CSU-EPSA 2019, 31, 116–122. [Google Scholar]
  8. Liu, D.; Wu, J.; Lin, K.; Li, D.; Gong, T. A planning method of integrated energy system based on Kriging model. Power Syst. Technol. 2019, 43, 185–192. [Google Scholar]
  9. Guo, L.; Liu, W.; Cai, J.; Hong, B.; Wang, C. A two-stage optimal planning and design method for combined cooling, heat and power micro-grid system. Energy Convers. Manag. 2013, 74, 33–44. [Google Scholar] [CrossRef]
  10. Guan, L.; Chen, P.; Tang, Z.; Chen, X.; Jiang, Z. Optimal design method of regional integrated energy station considering cold, heat and electricity storage. Power Syst. Technol. 2016, 40, 2934–2941. [Google Scholar]
  11. Xu, X.; Hou, K.; Jia, H.; Yu, X. A reliability assessment approach for the urban energy system and its application in energy hub planning. In Proceedings of the IEEE Power and Energy Society General Meeting, Denver, CO, USA, 26–30 July 2015. [Google Scholar]
  12. Wang, Y.; Li, R.; Dong, H.; Ma, Y.; Yang, J.; Zhang, F.; Zhu, J.; Li, S. Capacity planning and optimization of business park-level integrated energy system based on investment constraints. Energy 2019, 189, 116345. [Google Scholar] [CrossRef]
  13. Li, Y.; Huan, J.; Cao, H.; Gao, C.; Zhang, X. Distribution network planning strategy based on integrated energy collaborative optimization. Power Syst. Technol. 2018, 42, 1393–1400. [Google Scholar]
  14. Wang, X.; Bie, Z. Distributed co-planning of electricity and natural gas systems based on alternating direction method of multipliers. Autom. Electr. Power Syst. 2018, 42, 154–167. [Google Scholar]
  15. Du, L.; Sun, L.; Chen, H. Multi-index evaluation of integrated energy system with P2G planning. Electr. Power Autom. Equip. 2017, 37, 110–116. [Google Scholar]
  16. Yang, D.; Jiang, C.; Cai, W.; Huang, N.; Liu, X.; Huang, Z. Multi-objective optimization configuration of AC and DC microgrid considering electrothermal coupling. Autom. Electr. Power Syst. 2020, 678, 161–173. [Google Scholar]
  17. Ma, H.; Chen, Q.; Hu, B.; Sun, Q.; Li, T.; Wang, S. A compact model to coordinate flexibility and efficiency for decomposed scheduling of integrated energy system. Appl. Energy 2021, 285, 116474. [Google Scholar] [CrossRef]
  18. Li, J.; Liu, J.; Yan, P.; Li, X.; Zhou, G.; Yu, D. Operation Optimization of Integrated Energy System under a Renewable Energy Dominated Future Scene Considering Both Independence and Benefit: A Review. Energies 2021, 14, 1103. [Google Scholar] [CrossRef]
  19. Zou, L.; Wang, C.; Du, X.; Tang, Y.; Wu, Z.; Fang, C. Phased collaborative planning of regional integrated energy system considering pipe network selection and power flow constraints. Proc. Chin. Soc. Electr. Eng. 2021, 11, 1–17. [Google Scholar]
  20. Klyapovskiy, S.; You, S.; Cai, H.; Bindner, H.W. Integrated planning of a large-scale heat pump in view of heat and power networks. IEEE Trans. Ind. Appl. 2018, 55, 5–15. [Google Scholar] [CrossRef] [Green Version]
Figure 1. Optimize processes based on case base.
Figure 1. Optimize processes based on case base.
Sustainability 14 10868 g001
Figure 2. Flowchart of improved genetic algorithm based on rotating quantum gate.
Figure 2. Flowchart of improved genetic algorithm based on rotating quantum gate.
Sustainability 14 10868 g002
Figure 3. (a) Electrical load, (b) heat load, (c) illumination, and (d) time-of-use electricity price.
Figure 3. (a) Electrical load, (b) heat load, (c) illumination, and (d) time-of-use electricity price.
Sustainability 14 10868 g003
Figure 5. Device-usage-frequency statistics in similar scenarios.
Figure 5. Device-usage-frequency statistics in similar scenarios.
Sustainability 14 10868 g005
Figure 6. Pareto frontier planning’s optimal results.
Figure 6. Pareto frontier planning’s optimal results.
Sustainability 14 10868 g006
Figure 7. Integrated-energy-system-planning results.
Figure 7. Integrated-energy-system-planning results.
Sustainability 14 10868 g007
Figure 8. Validation of algorithms.
Figure 8. Validation of algorithms.
Sustainability 14 10868 g008
Table 1. Literature comparison.
Table 1. Literature comparison.
ReferenceResearch ObjectProblem DescriptionObjectivesEquipment Selection
EconomicEnvironmental Benefits
Bie et al., 2017 [14]Integrated energy systemEnergy station planningYesNoNo
Wu et al., 2019 [7]Integrated energy systemEnergy station planningYesNoNo
Liu et al., 2019 [8]Integrated energy systemEquipment capacity planningYesNoNo
Wang et al., 2019 [12]Integrated energy systemEquipment capacity planningYesYesNo
Li et al., 2018 [13]Integrated energy systemEquipment capacity planningYesYesNo
Wang et al., 2020Integrated energy systemEnergy transmission network planningYesNoNo
Yang et al., 2020 [16]Integrated energy systemEnergy transmission network planningYesNoNo
Utomo et al., 2021 [1]Integrated Energy SystemEquipment capacity planningYesYesNo
Dancker et al., 2021 [2]Integrated energy systemElectricity–heating integratedYesYesNo
Kotowicz et al., 2021 [3]Integrated energy systemElectrical energy storageYesYesNo
Geidl et al., 2007 [5]Integrated energy systemEquipment capacity planningYesYesNo
Jia et al., 2017 [6]Integrated energy systemIntegrated planningYesYesNo
Guo et al., 2013 [9]Integrated Energy SystemEquipment capacity planningYesYesNo
Guan et al., 2016 [10]Integrated energy systemOptimal design methodYesYesNo
Xu et al., 2015 [11]Integrated energy systemEquipment capacity planningYesYesNo
Wang et al., 2019 [12]Integrated energy systemEquipment capacity planningYesYesNo
Li et al., 2018 [13]Integrated energy systemEquipment capacity planningYesYesNo
Wang et al., 2018 [14]Integrated energy systemOptimal design methodYesNoNo
Du et al., 2017 [15]Integrated Energy SystemEquipment capacity planningYesNoNo
Yang et al., 2020 [16]Integrated energy systemOptimal design methodYesNoNo
Ma et al., 2021 [17]Integrated energy systemElectrical energy storageYesNoNo
Li et al., 2021 [18]Integrated energy systemEquipment capacity planningYesNoNo
Zou et al., 2021 [19]Integrated energy systemEquipment capacity planningYesYesNo
Table 2. Equipment parameters.
Table 2. Equipment parameters.
Equipment TypeInstalled Capacity (kW)Coupling Characteristics
Photovoltaic12,000Light–electric
Solar collector11,136Light–heat
Electric boiler8041Electric–heat
Table 3. Planning results of different schemes under three equipment-selection schemes.
Table 3. Planning results of different schemes under three equipment-selection schemes.
Equipment TypeBasic SceneScene OneScene TwoScene Three
Solar collector11,13611,13612,694-
Electric boiler80418041-13,102
Photovoltaic12,000954084008400
Air-source heat pump--91369439
Energy-storage battery-11,85995169762
Hot-water storage tank-11,16712,732-
Table 4. Performance comparison of different algorithms.
Table 4. Performance comparison of different algorithms.
The Optimal Value Average Value Number of IterationsTime/s
Ctotal/million CNYQemission/thousand tonsCtotal/million CNYQemission/thousand tons
NSGA-II383520.58394022.161410.2
PSO387522.36401123.212211.3
CS408323.12412324.302812
ABC419024.56420125.363012.4
Publisher’s Note: MDPI stays neutral with regard to jurisdictional claims in published maps and institutional affiliations.

Share and Cite

MDPI and ACS Style

Liu, C.; Zhang, Y. Research on Integrated Customer-Side Energy System Planning Method Considering Carbon Emission Reduction. Sustainability 2022, 14, 10868. https://doi.org/10.3390/su141710868

AMA Style

Liu C, Zhang Y. Research on Integrated Customer-Side Energy System Planning Method Considering Carbon Emission Reduction. Sustainability. 2022; 14(17):10868. https://doi.org/10.3390/su141710868

Chicago/Turabian Style

Liu, Cong, and Yongjie Zhang. 2022. "Research on Integrated Customer-Side Energy System Planning Method Considering Carbon Emission Reduction" Sustainability 14, no. 17: 10868. https://doi.org/10.3390/su141710868

APA Style

Liu, C., & Zhang, Y. (2022). Research on Integrated Customer-Side Energy System Planning Method Considering Carbon Emission Reduction. Sustainability, 14(17), 10868. https://doi.org/10.3390/su141710868

Note that from the first issue of 2016, this journal uses article numbers instead of page numbers. See further details here.

Article Metrics

Back to TopTop