Analytical Enumeration of Redundant Data Anomalies in Energy Consumption Readings of Smart Buildings with a Case Study of Darmstadt Smart City in Germany
Abstract
:1. Introduction
2. Tracebase Dataset Case Study: From Darmstadt, a Smart City in Germany
3. Description and Implementation of the Proposed Analytical Enumeration
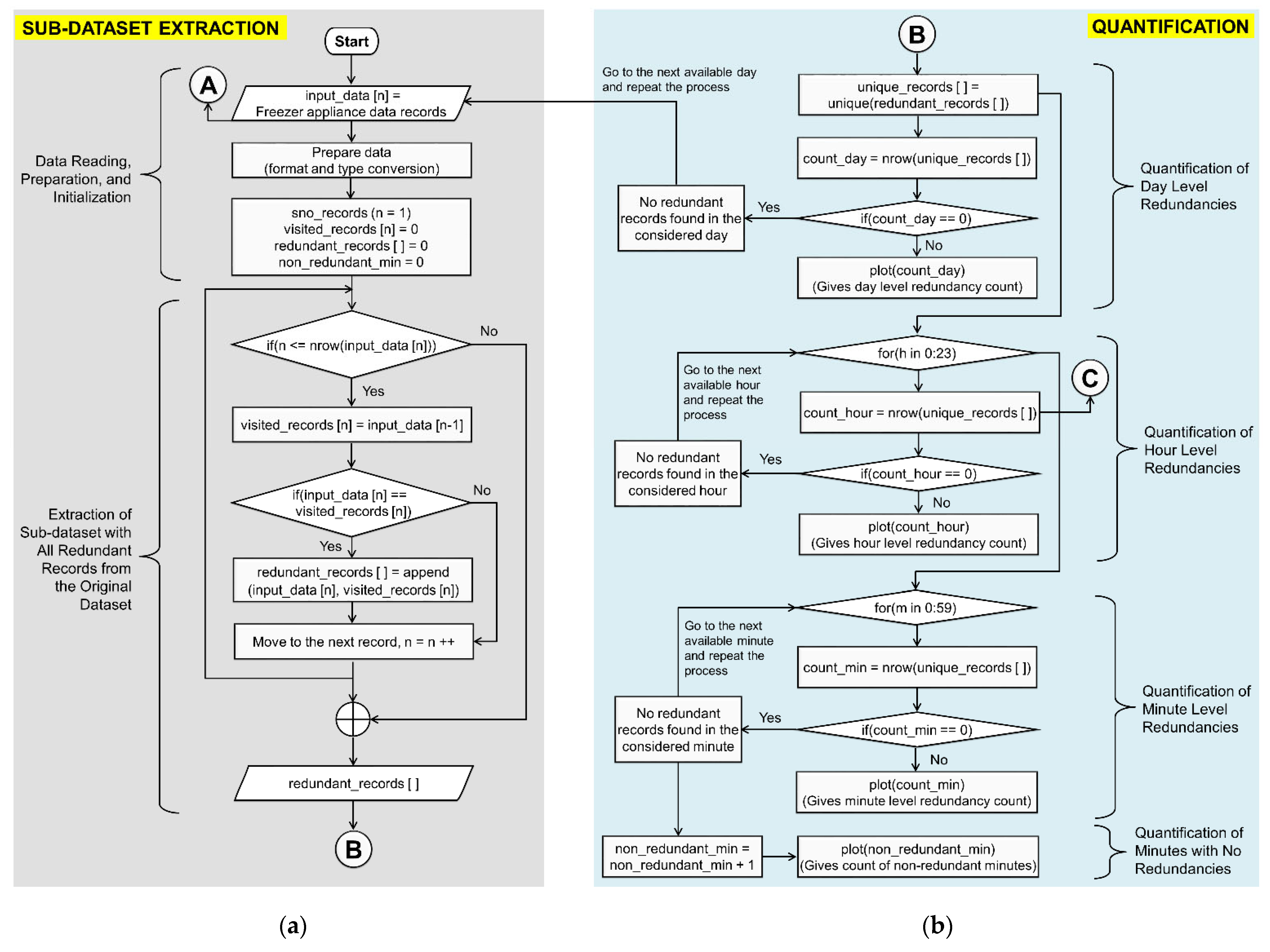
3.1. Phase-1: Sub-Dataset Extraction
3.1.1. Step-1: Data Reading, Preparation, and Initialization
- “sno_records” represents the serial number of records “n” in the “input_data [n]”, which starts with 1 (i.e., initialized as n = 1).
- “visited_records [n]” represents an array of records that are already visited in “input_data [n]” during the search process. It is initialized to 0. Further, when the search progresses, the records in “visited_records [n]” increase.
- “redundant_records [ ]” represents an array of redundant timestamped records that are found during the search process. It is initialized to 0. It consists of only timestamps, but, no readings are included in this array.
- “non_redundant_min” represents the count of the minutes with no redundancy in “input_data [n]”. It is initialized to 0.
3.1.2. Step-2: Extraction of Sub-Dataset
3.2. Phase-2: Quantification
- Quantification of day level redundancies: As mentioned in Section 3.1.1, the “redundant_records [ ]” consists of all the records that are occurring more than once. To quantify the exact count of redundancies in a day, it is required to count only the unique records (i.e., one out of the same records available). So, the process starts with separating the unique records from the “redundant_records [ ]” by using “unique(redundant_records [ ])” and storing them into “unique_records [ ]”. The count of all the records available in “unique_records [ ]” gives the number of redundancies that are available on that particular day. This is calculated using “nrow(unique_records [ ])” and stored into “count_day”. The same process is repeated for all days. İf, for any day, this count is equal to zero (i.e., count_day = = 0) indicating that there are no redundancies found that day, thereby, the process is moved to the next day. Further, the day-level redundancy count is plotted by using “plot(count_day)”.
- Quantification of hour level redundancies: For hour level quantification, the count of all the records available in each hour (for(h in 0:23)) is computed by using “nrow(unique_records [ ])” and stored into “count_hour”. İf, for an hour, this count is equal to zero (i.e., count_hour = = 0) indicating that there are no redundancies found in that hour, thereby, the process moved to the next hour. Further, the hour level redundancy count is plotted by using “plot(count_hour)”.
- Quantification of minute level redundancies: For minute level quantification, the count of all the records available in each minute (for(m in 0:59)) is computed by using “nrow(unique_records [ ])” and stored into “count_min”. If, for any minute, this count is equal to zero (i.e., count_min = = 0) indicates that there are no redundancies found in that minute, thereby, the process moved to the next minute. Further, the minute level redundancy count is plotted by using “plot(count_min)”.
- Quantification of minutes with no redundancies: The data capturing usually starts at midnight and ends the next day at midnight by following the 24-h clock as discussed in Section 2. There are 1440 min in 24-h. All these minutes may not contain redundancy. So, it is necessary to quantify the number of minutes out of total minutes that do not contain redundancy. This quantification provides an understanding of the level of redundancies occurring in a day. In the abovementioned process of minute level redundancies, if any minute is found having no redundancy count that information is counted as “non_redundant_min”. Further, it is sequentially incremented using “non_redundant_min = non_redundant_min + 1” when another minute with no redundancy is found. This process is verified for all the minutes in a day. Finally, the overall count indicated by “non_redundant_min” gives the count of the total number of non-redundant minutes in a day and is plotted by using “plot(non_redundant_min)”.
3.3. Phase-3: Visualization
- The required variables for executing the analytical enumerations that are given in phase-3 are described and initialized as,
- “min” represents the minutes that are to be considered for visualizing the occurrence of redundancy at each minute. It starts from 0 and varies up to 59 in an hour.
- “sec” represents the seconds that are to be considered for visualizing the occurrence of redundancy at each second. It starts from 0 and varies up to 59 in a minute.
- The actual occurrence of redundancies and their count in each hour (i.e., count_hour) are visualized by applying “plot(count_hour, x = sec, y = min)”.
- Further, the visualization is extended to all minutes and all seconds for a better understanding of the occurrence of energy consumption readings. The number of redundant records “nrow(redundant_records [ ])” is calculated by considering the extracted sub-dataset “redundant_records [ ]” and stored into “count_redundant”. This calculation is done at all minutes (for(m in 0:59)) and all seconds (for(s in 0:59)) of each hour (for(h in 0:23)), and are visualized by using “plot(count_redundant)”.
3.4. Phase-4: Analysis
- “sno_all_records” represents the serial number of records “m” in the “all_readings [m]”, which starts with 1 (i.e., initialized as m = 1).
- “visited_all_records [m]” represents an array of records that are already visited in “all_readings [m]” during the search process. It is initialized to 0.
- “same_readings [ ]” represents an array of redundant records with the same timestamps and same readings. It is initialized to 0.
- Count of redundancy with the same timestamp and same readings: Extraction of the redundant records with the same readings from “all_readings [m]” is performed in this step. To implement this, the process starts with the first record, which is assigned to “visited_all_records [m]. Now, the serial number of the record in “all_readings [m]” is incremented. This current record in the “all_readings [m]” is compared with the current record of “visited_all_records [m]. If these two records are matched, they are appended and stored into “same_readings [ ]”. This indicates the existence of redundant records with the same readings. If these records are not matched, then the process moves to the next record of the “all_readings [m]” and is stored in “visited_all_records [m]”. This way, the comparison of “visited_all_records [m]” and “all_readings [m]” is continued sequentially by incrementing “m” value (m = m++). This process continues till it reaches the end of the records by checking (m ≤ nrow(all_readings [m])) in the dataset. Finally, the redundant records with the same readings, “same_readings [ ]” is extracted with all redundant records which have duplicated/redundant timestamps and readings. As these records occur more than once, it is necessary to select the unique records to identify the count of redundant records with the same readings from them by using “unique(same_readings [ ])”. From this, the count of these unique records is calculated by using “nrow(unique(same_readings [ ]))”. The information of this count is stored in “same_readings_count”.
- Count of redundancy with the same timestamp and different readings: Extraction of the redundant records with different readings is achieved by subtracting the “same_readings [ ]” from “all_readings [m]” and stored into “different_readings [ ]”. From this, the count of redundant records with different readings is calculated by using “nrow(different_readings [ ])”. The information of this count is stored in “different_readings_count”.
- Correlation analysis: To understand the parity of types of redundancies, a correlation analysis is performed between the count of redundant records with the same readings and the count of redundant records with different readings. This correlation is established by drawing a plot between “same_readings_count” and “different_readings_count” at each hour (for(h in 0:23)) and each minute (for(m in 0:59)).
4. Simulation Results and Discussion
4.1. Results of Quantification Phase
4.1.1. Quantification of Redundancies at Day Level
4.1.2. Quantification of Redundancies at Hour Level
4.1.3. Quantification of Redundancies at Minute Level
4.1.4. Quantification of Minutes with No Redundancy
4.2. Results of Visualization Phase
4.2.1. Visualizing the Distribution of Redundancies in Each Hour
4.2.2. Visualizing the Occurrence of Energy Consumption Reading in All Minutes
4.2.3. Visualizing the Occurrence of Energy Consumption Reading in All Seconds
4.3. Results of Analysis Phase
4.3.1. Analysis of Types of Redundancies
4.3.2. Correlation between Types of Redundancies at Hour and Minute Levels
- It is evident from Figure 12b that the total count of redundancies observed in Hour 2 is 316, out of which, the count of redundancies with different readings is 198 and the count of same readings is 118. Here, some minutes (1, 6, 8 to 11, 13, 15, 16, 18 to 20, 22 to 24, 27, 29, 30, 42, 58) possess only the redundancies with different readings and all other minutes possess the redundancies of both the types. As a whole in Hour 2, the count of highest redundancies is observed at Minute 57 and the count of lowest redundancies is observed at Minute 9.
- It is evident from Figure 12c that the total count of redundancies observed in Hour 3 is 431, out of which, the count of redundancies with different readings is 247 and those with the same readings is 184. Here, some minutes (44, 48, 49, 55) possess only the redundancies with different readings, some minutes (1, 32) possess only the redundancies with the same readings, and all other minutes possess the redundancies of both types. As a whole in Hour 3, the count of highest redundancies is observed at Minute 16 and the count of lowest redundancies is observed at minutes 48 and 54.Figure 12. Correlation between the types of redundancies at the hour and minute levels. (a) Correlation between types of redundancies at all Hours. (b) Correlation between types of redundancies at Hour 2. (c) Correlation between types of redundancies at Hour 3. (d) Correlation between types of redundancies at Hour 6. (e) Correlation between types of redundancies at Hour 8. (f) Correlation between types of redundancies at Hour 15.Figure 12. Correlation between the types of redundancies at the hour and minute levels. (a) Correlation between types of redundancies at all Hours. (b) Correlation between types of redundancies at Hour 2. (c) Correlation between types of redundancies at Hour 3. (d) Correlation between types of redundancies at Hour 6. (e) Correlation between types of redundancies at Hour 8. (f) Correlation between types of redundancies at Hour 15.
- It is evident from Figure 12d that the total count of redundancies observed in Hour 6 is 368, out of which, the count of redundancies with different readings is 179 and those with the same readings is 189. Here, some minutes (2 to 5, 7, 8, 10, 14, 15, 19, 23, 35, 41) possess only the redundancies with different readings and all other minutes possess the redundancies of both types. Overall, in Hour 6 the count of highest redundancies is observed at Minute 51 and lowest redundancies is observed at Minute 10.
- It is evident from Figure 12e that the total count of redundancies observed in Hour 8 is 180, out of which, the count of redundancies with different readings is 150 and with the same readings the count is 30. Here, some minutes (0, 1, 3, 4, 6, 9 to13, 18 to 22, 26 to 29, 31, 33 to 35, 37, 39, 47 to 50, 52, 53, 57, 58, 59) possess only the redundancies with different readings and all other minutes possess the redundancies of both the types except minutes 5 and 17. As a whole in Hour 8, the count of highest redundancies is observed at Minute 24 and the count of lowest redundancies (zero) is observed at minutes 5 and 17.
- It is evident from Figure 12f that the total count of redundancies observed in Hour 15 is 195, out of which, the count of redundancies with different readings is 131 and the same readings are 64. Here, some minutes (4, 6, 10, 15 to 17, 20, 21, 24 to 27, 31, 32, 34, 35, 38, 39, 43 to 46, 52, 53) possess only redundancies with different readings, some minutes (11, 54, 58) possess only the redundancies with same readings and all other minutes possess the redundancies of both the types except minute 23. As a whole in Hour 15, the count of highest redundancies is observed at minutes (1, 2) and the count of lowest redundancies (zero) is observed at minute 23.
4.4. Rationale of the Proposed Analytical Enumeration
4.4.1. Test Case-1: Dataset without Redundant Energy Consumption Records
4.4.2. Test Case-2: Dataset with Redundant Energy Consumption Records
5. Conclusions
- From the day level quantification shown in Figure 4, the highest count of redundancies is observed as ‘5060’ on 26 January 2012, and the lowest count of redundancies is observed as ‘89’ on 24 January 2012, respectively.
- From the hour level quantification shown in Figure 5, the highest count of redundancies is observed as ‘431’ at Hour 3, and the lowest count of redundancies is observed as ’162’ at Hours 17 and 23. Further, the average count of redundancies is computed when the hour level is 211.
- From the minute level quantification shown in Figure 6, the highest count of redundancies is observed as ‘13’ at minute 16 and the lowest count of redundancies is observed as ‘2’ at minutes 48 and 54. Further, the average count of redundancies computed at the minute level is 7.
- From Figure 7, on 26 January 2012, it is understood that there are only 14 min out of 1440 where there are no redundancies found. This means that almost 99% of the minutes in the day possess some kind of redundancy. Thus, this shows the importance of finding all the possible redundant data anomalies, which helps to take necessary measures to enhance the quality of data.
- It is observed that the redundancies in energy consumption readings were recorded mostly with 2 occurrences, moderately with 3 occurrences, and very few with 4 and 5 occurrences.
- Through this visualization, along with the redundant reading anomaly, it is also observed that the energy consumption readings are missed at some seconds as given in Figure 10. This is another type of anomaly detected which may cause inconsistency in the data analysis.
- From Figure 11 and Figure 12, it is understood that there are two types of redundancies existing in the energy consumption data, viz., ‘redundancy with same readings’ and ‘redundancy with different readings. Further, it is identified that the maximum count of redundancies with the same readings is 1453 and the redundancies with different readings are 3607 on the considered day.
5.1. Implications of the Findings
- The implication of finding redundant energy consumption records with the same timestamp and same reading:
- The implication of finding redundant energy consumption records with the same timestamp and different readings:
5.2. Limitation
5.3. Future Scope
- Statistical analysis can be done using the two databases, one including the redundancies and the second one with cleaned redundancies, to understand the real impact on the analytics due to these redundancies.
- Before applying this proposed approach, it is better to handle all the missing data for better redundancy analysis. So, the addition of missing data imputation as a pre-step to redundancy analysis can be considered one potential future work.
- Machine learning (ML) techniques are already proven effective and widely used in various applications [50,51] which can yield precise results and analysis by using fast and efficient data-driven models/algorithms. However, the complexity of the ML logics became a key constraint in their implementation. Thus, the application of ML techniques with simplified logics for the analysis of energy consumption data can be considered a subject of potential future work. Here, ML techniques can be used for the investigation of a large dataset automatically and address data quality issues. Further, ML can be used for real-time data prediction without any human effort.
- Application of multi-layer feature selection processes [52] can be considered as potential future research on energy consumption datasets for extracting key features to do the user-defined analysis.
Author Contributions
Funding
Institutional Review Board Statement
Informed Consent Statement
Data Availability Statement
Acknowledgments
Conflicts of Interest
References
- Kumar, Y.V.P.; Rao, S.N.V.B.; Padma, K.; Reddy, C.P.; Pradeep, D.J.; Flah, A.; Kraiem, H.; Jasiński, M.; Nikolovski, S. Fuzzy Hysteresis Current Controller for Power Quality Enhancement in Renewable Energy Integrated Clusters. Sustainability 2022, 14, 4851. [Google Scholar] [CrossRef]
- Zielonka, A.; Wozniak, M.; Garg, S.; Kaddoum, G.; Piran, J.; Muhammad, G. Smart Homes: How Much Will They Support Us? A Research on Recent Trends and Advances. IEEE Access 2021, 9, 26388–26419. [Google Scholar] [CrossRef]
- Kasaraneni, P.P.; Yellapragada Venkata, P.K. Simple and Effective Descriptive Analysis of Missing Data Anomalies in Smart Home Energy Consumption Readings. J. Energy Syst. 2021, 5, 199–200. [Google Scholar] [CrossRef]
- Kasaraneni, P.P.; Yellapragada Venkata, P.K. Analytical Approach to Exploring the Missing Data Behavior in Smart Home Energy Consumption Dataset. JREE 2022, 9, 37–48. [Google Scholar] [CrossRef]
- Prakash, K.P.; Kumar, Y.P. A Systematic Approach for Exploration, Behavior Analysis, and Visualization of Redundant Data Anomalies in Smart Home Energy Consumption Dataset. IJRER 2022, 12, 109–123. [Google Scholar] [CrossRef]
- Schuelke-Leech, B.-A.; Barry, B.; Muratori, M.; Yurkovich, B.J. Big Data Issues and Opportunities for Electric Utilities. Renew. Sustain. Energy Rev. 2015, 52, 937–947. [Google Scholar] [CrossRef]
- Firmani, D.; Mecella, M.; Scannapieco, M.; Batini, C. On the Meaningfulness of “Big Data Quality” (Invited Paper). Data Sci. Eng. 2016, 1, 6–20. [Google Scholar] [CrossRef]
- Janssen, M.; van der Voort, H.; Wahyudi, A. Factors Influencing Big Data Decision-Making Quality. J. Bus. Res. 2017, 70, 338–345. [Google Scholar] [CrossRef]
- Peker, N.; Kubat, C. A Hybrid Modified Deep Learning Data Imputation Method for Numeric Datasets. IJISAE 2021, 9, 6–11. [Google Scholar] [CrossRef]
- Sun, L.; Zhou, K.; Zhang, X.; Yang, S. Outlier Data Treatment Methods toward Smart Grid Applications. IEEE Access 2018, 6, 39849–39859. [Google Scholar] [CrossRef]
- Chen, W.; Zhou, K.; Yang, S.; Wu, C. Data Quality of Electricity Consumption Data in a Smart Grid Environment. Renew. Sustain. Energy Rev. 2017, 75, 98–105. [Google Scholar] [CrossRef]
- Hong, T. Big Data Analytics: Making the Smart Grid Smarter [Guest Editorial]. IEEE Power Energy Mag. 2018, 16, 12–16. [Google Scholar] [CrossRef]
- Wang, Y.; Chen, Q.; Hong, T.; Kang, C. Review of Smart Meter Data Analytics: Applications, Methodologies, and Challenges. IEEE Trans. Smart Grid 2019, 10, 3125–3148. [Google Scholar] [CrossRef]
- Pau, M.; Ponci, F.; Monti, A. Analysis of bad data detection capabilities through smart meter based state estimation. In Proceedings of the 2018 IEEE International Conference on Environment and Electrical Engineering and 2018 IEEE Industrial and Commercial Power Systems Europe (EEEIC/I&CPS Europe), Palermo, Italy, 12–15 June 2018; pp. 1–6. [Google Scholar] [CrossRef]
- Yen, S.W.; Morris, S.; Ezra, M.A.G.; Jun Huat, T. Effect of Smart Meter Data Collection Frequency in an Early Detection of Shorter-Duration Voltage Anomalies in Smart Grids. Int. J. Electr. Power Energy Syst. 2019, 109, 1–8. [Google Scholar] [CrossRef]
- Yang, Z.; Liu, H.; Bi, T.; Yang, Q. Bad Data Detection Algorithm for PMU Based on Spectral Clustering. J. Mod. Power Syst. Clean Energy 2020, 8, 473–483. [Google Scholar] [CrossRef]
- Thadikemalla, V.S.G.; Srivastava, I.; Bhat, S.S.; Gandhi, A.S. Data loss mitigation mechanism using compressive sensing for smart grids. In Proceedings of the 2020 IEEE International Conference on Power Electronics, Smart Grid and Renewable Energy (PESGRE2020), Cochin, India, 2–4 January 2020; IEEE: Cochin, India, 2020; pp. 1–6. [Google Scholar] [CrossRef]
- Anwar, A.; Mahmood, A.N. Anomaly Detection in Electric Network Database of Smart Grid: Graph Matching Approach. Electr. Power Syst. Res. 2016, 133, 51–62. [Google Scholar] [CrossRef]
- Elmagarmid, A.K.; Ipeirotis, P.G.; Verykios, V.S. Duplicate Record Detection: A Survey. IEEE Trans. Knowl. Data Eng. 2007, 19, 1–16. [Google Scholar] [CrossRef]
- Leitão, L.; Calado, P.; Herschel, M. Efficient and Effective Duplicate Detection in Hierarchical Data. IEEE Trans. Knowl. Data Eng. 2013, 25, 1028–1041. [Google Scholar] [CrossRef] [Green Version]
- Papenbrock, T.; Heise, A.; Naumann, F. Progressive Duplicate Detection. IEEE Trans. Knowl. Data Eng. 2015, 27, 1316–1329. [Google Scholar] [CrossRef]
- Ioannou, E.; Garofalakis, M. Query Analytics over Probabilistic Databases with Unmerged Duplicates. IEEE Trans. Knowl. Data Eng. 2015, 27, 2245–2260. [Google Scholar] [CrossRef]
- Xia, W.; Jiang, H.; Feng, D.; Hua, Y. Similarity and Locality Based Indexing for High Performance Data Deduplication. IEEE Trans. Comput. 2015, 64, 1162–1176. [Google Scholar] [CrossRef]
- Fu, Y.; Xiao, N.; Jiang, H.; Hu, G.; Chen, W. Application-Aware Big Data Deduplication in Cloud Environment. IEEE Trans. Cloud Comput. 2019, 7, 921–934. [Google Scholar] [CrossRef]
- Hildebrandt, K.; Panse, F.; Wilcke, N.; Ritter, N. Large-Scale Data Pollution with Apache Spark. IEEE Trans. Big Data 2020, 6, 396–411. [Google Scholar] [CrossRef]
- Das, S.; Chakravarthy, S. Duplicate Reduction in Graph Mining: Approaches, Analysis, and Evaluation. IEEE Trans. Knowl. Data Eng. 2018, 30, 1454–1466. [Google Scholar] [CrossRef]
- Dong, Y.; Dragut, E.C.; Meng, W. Normalization of Duplicate Records from Multiple Sources. IEEE Trans. Knowl. Data Eng. 2019, 31, 769–782. [Google Scholar] [CrossRef]
- van Gennip, Y.; Hunter, B.; Ma, A.; Moyer, D.; de Vera, R.; Bertozzi, A.L. Unsupervised Record Matching with Noisy and Incomplete Data. Int. J. Data Sci. Anal. 2018, 6, 109–129. [Google Scholar] [CrossRef]
- Alexandropoulos, S.-A.N.; Kotsiantis, S.B.; Vrahatis, M.N. Data Preprocessing in Predictive Data Mining. Knowl. Eng. Rev. 2019, 34, e1. [Google Scholar] [CrossRef]
- Xia, W.; Jiang, H.; Feng, D.; Douglis, F.; Shilane, P.; Hua, Y.; Fu, M.; Zhang, Y.; Zhou, Y. A Comprehensive Study of the Past, Present, and Future of Data Deduplication. Proc. IEEE 2016, 104, 1681–1710. [Google Scholar] [CrossRef]
- ur Rehman, M.H.; Liew, C.S.; Abbas, A.; Jayaraman, P.P.; Wah, T.Y.; Khan, S.U. Big Data Reduction Methods: A Survey. Data Sci. Eng. 2016, 1, 265–284. [Google Scholar] [CrossRef]
- Vargas-Solar, G.; Zechinelli-Martini, J.L.; Espinosa-Oviedo, J.A. Big Data Management: What to Keep from the Past to Face Future Challenges? Data Sci. Eng. 2017, 2, 328–345. [Google Scholar] [CrossRef]
- The Tracebase Data Set. Available online: http://www.tracebase.org (accessed on 8 July 2022).
- Purna Prakash, K.; Pavan Kumar, Y.V.; Reddy, C.P.; Pradeep, D.J.; Flah, A.; Alzaed, A.N.; Al Ahamdi, A.A.; Ghoneim, S.S.M. A Comprehensive Analytical Exploration and Customer Behaviour Analysis of Smart Home Energy Consumption Data with a Practical Case Study. Energy Rep. 2022, 8, 9081–9093. [Google Scholar] [CrossRef]
- Purna Prakash, K.; Pavan Kumar, Y.V. Exploration of Anomalous Tracing of Records in Smart Home Energy Consumption Dataset. ECS Trans. 2022, 107, 18271–18280. [Google Scholar] [CrossRef]
- Himeur, Y.; Alsalemi, A.; Bensaali, F.; Amira, A. Building Power Consumption Datasets: Survey, Taxonomy and Future Directions. Energy Build. 2020, 227, 110404. [Google Scholar] [CrossRef]
- Klemenjak, C.; Reinhardt, A.; Pereira, L.; Makonin, S.; Bergés, M.; Elmenreich, W. Electricity consumption data sets: Pitfalls and opportunities. In Proceedings of the 6th ACM International Conference on Systems for Energy-Efficient Buildings, Cities, and Transportation, New York, NY, USA, 13–14 November 2019; ACM: New York, NY, USA, 2019; pp. 159–162. [Google Scholar] [CrossRef]
- Moreno Jaramillo, A.F.; Laverty, D.M.; Morrow, D.J.; Martinez del Rincon, J.; Foley, A.M. Load Modelling and Non-Intrusive Load Monitoring to Integrate Distributed Energy Resources in Low and Medium Voltage Networks. Renew. Energy 2021, 179, 445–466. [Google Scholar] [CrossRef]
- Iqbal, H.K.; Malik, F.H.; Muhammad, A.; Qureshi, M.A.; Abbasi, M.N.; Chishti, A.R. A Critical Review of State-of-the-Art Non-Intrusive Load Monitoring Datasets. Electr. Power Syst. Res. 2021, 192, 106921. [Google Scholar] [CrossRef]
- Morais, L.R.; Castro, A.R.G. Competitive Autoassociative Neural Networks for Electrical Appliance Identification for Non-Intrusive Load Monitoring. IEEE Access 2019, 7, 111746–111755. [Google Scholar] [CrossRef]
- Rashid, H.; Singh, P.; Stankovic, V.; Stankovic, L. Can Non-Intrusive Load Monitoring Be Used for Identifying an Appliance’s Anomalous Behaviour? Appl. Energy 2019, 238, 796–805. [Google Scholar] [CrossRef] [Green Version]
- Pipattanasomporn, M.; Chitalia, G.; Songsiri, J.; Aswakul, C.; Pora, W.; Suwankawin, S.; Audomvongseree, K.; Hoonchareon, N. CU-BEMS, Smart Building Electricity Consumption and Indoor Environmental Sensor Datasets. Sci. Data 2020, 7, 241. [Google Scholar] [CrossRef]
- Streltsov, A.; Malof, J.M.; Huang, B.; Bradbury, K. Estimating Residential Building Energy Consumption Using Overhead Imagery. Appl. Energy 2020, 280, 116018. [Google Scholar] [CrossRef]
- Dinesh, C.; Makonin, S.; Bajic, I.V. Residential Power Forecasting Using Load Identification and Graph Spectral Clustering. IEEE Trans. Circuits Syst. II 2019, 66, 1900–1904. [Google Scholar] [CrossRef]
- Chen, H.; Wang, Y.-H.; Fan, C.-H. A Convolutional Autoencoder-Based Approach with Batch Normalization for Energy Disaggregation. J. Supercomput. 2021, 77, 2961–2978. [Google Scholar] [CrossRef]
- Gabaldón, A.; Molina, R.; Marín-Parra, A.; Valero-Verdú, S.; Álvarez, C. Residential End-Uses Disaggregation and Demand Response Evaluation Using Integral Transforms. J. Mod. Power Syst. Clean Energy 2017, 5, 91–104. [Google Scholar] [CrossRef]
- Oluwasuji, O.I.; Malik, O.; Zhang, J.; Ramchurn, S.D. Solving the Fair Electric Load Shedding Problem in Developing Countries. Auton. Agent Multi-Agent Syst. 2020, 34, 12. [Google Scholar] [CrossRef]
- Andreas, R.; Paul, B.; Daniel, B.; Matthias, H.; Hristo, C.; Marc, W.; Ralf, S. On the accuracy of appliance identification based on distributed load metering data. In Proceedings of the 2012 Sustainable Internet and ICT for Sustainability (SustainIT), Pisa, Italy, 4–5 October 2012; pp. 1–9. [Google Scholar]
- Paradiso, F.; Paganelli, F.; Giuli, D.; Capobianco, S. Context-Based Energy Disaggregation in Smart Homes. Future Internet 2016, 8, 4. [Google Scholar] [CrossRef]
- Liu, Y.; Guo, B.; Zou, X.; Li, Y.; Shi, S. Machine Learning Assisted Materials Design and Discovery for Rechargeable Batteries. Energy Storage Mater. 2020, 31, 434–450. [Google Scholar] [CrossRef]
- Liu, Y.; Zhao, T.; Ju, W.; Shi, S. Materials Discovery and Design Using Machine Learning. J. Mater. 2017, 3, 159–177. [Google Scholar] [CrossRef]
- Liu, Y.; Wu, J.; Avdeev, M.; Shi, S. Multi-Layer Feature Selection Incorporating Weighted Score-Based Expert Knowledge toward Modeling Materials with Targeted Properties. Adv. Theory Simul. 2020, 3, 1900215. [Google Scholar] [CrossRef] [Green Version]















Publisher’s Note: MDPI stays neutral with regard to jurisdictional claims in published maps and institutional affiliations. |
© 2022 by the authors. Licensee MDPI, Basel, Switzerland. This article is an open access article distributed under the terms and conditions of the Creative Commons Attribution (CC BY) license (https://creativecommons.org/licenses/by/4.0/).
Share and Cite
Kasaraneni, P.P.; Yellapragada, V.P.K.; Moganti, G.L.K.; Flah, A. Analytical Enumeration of Redundant Data Anomalies in Energy Consumption Readings of Smart Buildings with a Case Study of Darmstadt Smart City in Germany. Sustainability 2022, 14, 10842. https://doi.org/10.3390/su141710842
Kasaraneni PP, Yellapragada VPK, Moganti GLK, Flah A. Analytical Enumeration of Redundant Data Anomalies in Energy Consumption Readings of Smart Buildings with a Case Study of Darmstadt Smart City in Germany. Sustainability. 2022; 14(17):10842. https://doi.org/10.3390/su141710842
Chicago/Turabian StyleKasaraneni, Purna Prakash, Venkata Pavan Kumar Yellapragada, Ganesh Lakshmana Kumar Moganti, and Aymen Flah. 2022. "Analytical Enumeration of Redundant Data Anomalies in Energy Consumption Readings of Smart Buildings with a Case Study of Darmstadt Smart City in Germany" Sustainability 14, no. 17: 10842. https://doi.org/10.3390/su141710842
APA StyleKasaraneni, P. P., Yellapragada, V. P. K., Moganti, G. L. K., & Flah, A. (2022). Analytical Enumeration of Redundant Data Anomalies in Energy Consumption Readings of Smart Buildings with a Case Study of Darmstadt Smart City in Germany. Sustainability, 14(17), 10842. https://doi.org/10.3390/su141710842

