SPDIAM: Methodology for Describing and Solving Spatial Problems in Territorial Planning
Abstract
1. Introduction
2. Materials and Methods
2.1. Spatial Pattern in Territorial Planning
2.2. Spatial Analysis in Territorial Planning
2.2.1. Quantitative Spatial Analysis Methods
2.2.2. Spatial Network Analysis Tools
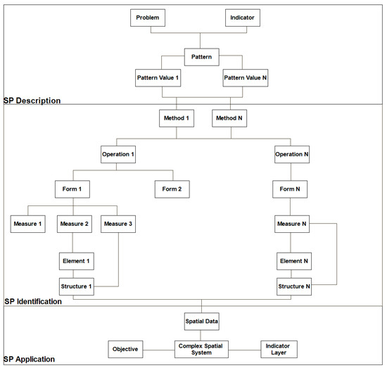
2.3. SPDIAM Concepts
3. Results
3.1. Introduction and Input Spatial Data Preparation
3.2. Spatial Pattern Identification Using Spatial Metapattern
3.3. Experiment Results Evaluation and Statistics Data Correlation
3.4. SPDIAM Application in Territorial Planning
4. Discussions
5. Conclusions
Author Contributions
Funding
Institutional Review Board Statement
Data Availability Statement
Conflicts of Interest
References
- United Nations Human Settlements Programme. International Guidelines on Urban and Territorial Planning; UN-Habitat: Nairobi, Kenya, 2015. [Google Scholar]
- Cecilia, M. Urban Simulation Models: Contributions as Analysis-Methodology in a Project of Urban Renewal *. Curr. Urban Stud. 2014, 2, 298–305. [Google Scholar] [CrossRef][Green Version]
- Mueller, C.H.; Klein, U.; Hof, A. An easy-to-use spatial simulation for urban planning in smaller municipalities. Comput. Environ. Urban Syst. 2018, 71, 109–119. [Google Scholar] [CrossRef]
- González-Méndez, M.; Olaya, C.; Fasolino, I.; Grimaldi, M.; Obregón, N. Agent-Based Modeling for Urban Development Planning based on Human Needs. Conceptual Basis and Model Formulation. Land Use Policy 2021, 101, 105110. [Google Scholar] [CrossRef]
- Wilson, G. Complex Spatial Systems: The Modelling Foundations of Urban and Regional Analysis; Prentice Hall: Harlow, UK, 2008; pp. 1–4, 6–8, 14, 18, 23–25, 96–97. [Google Scholar]
- Germanaite, I.E.; Zaleckis, K.; Butleris, R.; Lopata, A. General Spatial Pattern and Meta-Pattern Model for Problems That Need Analytical Approach in Complex Spatial Systems. Appl. Sci. 2022, 12, 302. [Google Scholar] [CrossRef]
- Marshall, S.; Gong, Y. WP4 Deliverable Report: Urban Pattern Specification. 2009. Available online: https://www.suburbansolutions.ac.uk/documents/WP4DeliverableReportNov2009.pdf (accessed on 14 May 2022).
- Germanaite, I.E.; Butleris, R.; Zaleckis, K. How to Describe Basic Urban Pattern in Geographic Information Systems; Information and Software Technologies; ICIST 2018; Communications in Computer and Information Science; Springer: Cham, Switzerland, 2018; Volume 920, pp. 153–163. [Google Scholar] [CrossRef]
- Torrens, P.M. How Land-Use-Transportation Models Work; Centre for Advanced Spatial Analysis Working Papers: London, UK, 2000. [Google Scholar]
- Seyed, B.; Miller, E.; Ming, Z. Spatial pattern recognition of the structure of urban land uses useful for transportation and land use modelling. In Proceedings of the International Conference on Transportation Information and Safety (ICTIS), Wuhan, China, 25–28 June 2015; pp. 258–263. [Google Scholar]
- Germanaite, I.E.; Zaleckis, K.; Butleris, R.; Jarmalavičienė, K. Case Study of Spatial Pattern Description, Identification and Application Methodology. J. Univers. Comput. Sci. Spec. Issue Pattern Recognit. Artif. Intell. Curr. Chall. Nov. Solut. Emerg. Appl. 2020, 26, 649–670. [Google Scholar]
- Lu, Y.; Gou, Z.; Ye, Y.; Sheng, Q. Three-dimensional visibility graph analysis and its application. Environ. Plan. B Urban Anal. City Sci. 2019, 46, 948–962. [Google Scholar] [CrossRef]
- Major, M.D. The Syntax of City Space: American Urban Grids; Routledge Books: New York, NY, USA, 2018. [Google Scholar]
- Alexander, C. A Pattern Language; Oxford University Press: New York, NY, USA, 1977. [Google Scholar]
- Register of Legal Acts. Law on Territorial Planning of the Republic of Lithuania. 2020. Available online: https://www.e-tar.lt/portal/lt/legalAct/TAR.26B563184529/asr (accessed on 18 April 2022).
- Space Syntax Ltd. Space Syntax OpenMapping. 2022. Available online: https://spacesyntax-openmapping.netlify.app/#7/54.810/-1.329 (accessed on 21 May 2022).
- Alexander, S. Sociotope mapping—Exploring public open space and its multiple use values in urban and landscape planning practice. Nord. J. Archit. Res. 2006, 19, 59–71. [Google Scholar]
- Lewis, M. The Culture of Cities; Harcourt, Brace and Co.: New York, NY, USA, 1938. [Google Scholar]
- Bach, M.P.; Tustanovski, E.; Ip, A.W.H.; Yung, K.; Kybernetes, V.R. System Dynamics Models for the Simulation of Sustainable Urban Development. Kybernetes 2019, 49, 460–504. [Google Scholar] [CrossRef]
- Anderson, T.; Dragićević, S. Representing Complex Evolving Spatial Networks: Geographic Network Automata. ISPRS Int. J. Geo.-Inf. 2020, 9, 270. [Google Scholar] [CrossRef]
- Chen, Y.; Huang, L. Spatial Measures of Urban Systems: From Entropy to Fractal Dimension. Entropy 2018, 20, 991. [Google Scholar] [CrossRef]
- Nowosad, J.; Stepinski, T.F. Pattern-based identification and mapping of landscape types using multi-thematic data. Int. J. Geogr. Inf. Sci. IJGIS 2021, 35, 1634–1649. [Google Scholar]
- Musa, S.I.; Hashim, M.; Reba, M.N. A review of geospatial-based urban growth models and modelling initiatives. Geocarto Int. 2016, 32, 813–833. [Google Scholar] [CrossRef]
- Hevner, A.; Chatterjee, S. Design Research in Information Systems: Theory and Practice; Springer: Berlin/Heidelberg, Germany, 2010; Volume 22. [Google Scholar]
- Sameera, A.; Georgios, T.; Pierre, L.; Gregory, O. Agent Based Modelling and Simulation tools: A review of the state-of-art software. Comput. Sci. Rev. 2017, 24, 13–33. [Google Scholar] [CrossRef]
- Li, X.; Peng, G. Urban growth models: Progress and perspective. Sci. Bull. 2016, 61, 1637–1650. [Google Scholar] [CrossRef]
- Space Syntax. 2021. Available online: http://www.spacesyntax.com (accessed on 30 May 2022).
- Cheng, J.; Masser, I.; Ottens, H. Understanding Urban Growth System: Theories and Methods. In Proceedings of the 8th International Conference on Computer Techniques for Urban Planning and Management, Sendai, Japan, 27–29 May 2003. [Google Scholar]
- Paul, W. UrbanSim: Modeling Urban Development for Land Use, Transportation and Environmental Planning. J. Am. Plan. Assoc. 2002, 68, 297–314. [Google Scholar] [CrossRef]
- D’Autilia, R.; Spada, M. Shaping ideal cities: The graph representation of the urban utopia. Environ. Plan. B Urban Anal. City Sci. 2019, 46, 423–444. [Google Scholar] [CrossRef]
- Yamu, C.; van Nes, A.; Garau, C. Bill Hillier’s Legacy: Space Syntax—A Synopsis of Basic Concepts, Measures, and Empirical Application. Sustainability 2021, 13, 3394. [Google Scholar] [CrossRef]
- Leccese, F.; Lista, D.; Salvadori, G.; Beccali, M.; Bonomolo, M. On the Applicability of the Space Syntax Methodology for the Determination of Street Lighting Classes. Energies 2020, 13, 1476. [Google Scholar] [CrossRef]
- Scheider, S.; de Jong, T. A conceptual model for automating spatial network analysis. Trans. GIS 2022, 26, 421–458. [Google Scholar] [CrossRef]
- Sustainable Places Research Institute (Cardiff University): sDNA Software. Available online: https://www.cardiff.ac.uk/sdna/software/software/ (accessed on 7 May 2022).
- City Form Lab (Massachusetts Institute of Technology): Urban Network Analysis Toolbox for ArcGIS. 2016. Available online: http://cityform.mit.edu/projects/urban-network-analysis (accessed on 13 May 2022).
- City Form Lab (Massachusetts Institute of Technology): Urban Network Analysis Toolbox for Rhino3D. 2018. Available online: http://cityform.gsd.harvard.edu/projects/una-rhino-toolbox (accessed on 2 June 2021).
- Urban Design Studies Unit (University of Strathclyde): MCA (Multiple Centrality Assessment). 2012. Available online: http://www.udsu-strath.com/msc-urban-design/mca-multiple-centrality-assessment/ (accessed on 14 May 2022).
- Varoudis, T. Multi-Platform Spatial Network Analysis Software. 2014. Available online: https://varoudis.github.io/depthmapX/ (accessed on 13 May 2022).
- Space Syntax Laboratory (Bartlett, University College London): QgisSpaceSyntaxToolkit. 2018. Available online: https://github.com/SpaceGroupUCL/qgisSpaceSyntaxToolkit (accessed on 22 May 2022).
- Space Syntax Laboratory (Bartlett, University College London), Space Syntax Limited: Qgis Space Syntax Toolkit. 2018. Available online: http://otp.spacesyntax.net/software-and-manuals/space-syntax-toolkit-2/ (accessed on 25 May 2022).
- ESRI: ArcGIS Network Analyst. 2020. Available online: https://www.esri.com/en-us/arcgis/products/arcgis-network-analyst/overview (accessed on 25 May 2022).
- Gerlt. B. Centrality Analysis Toolbox. 2018. Available online: https://community.esri.com/groups/applications-prototype-lab/blog/2018/05/14/centrality-analysis-toolbox (accessed on 14 May 2022).
- Gerlt. B. Centrality Analysis Tools. 2019. Available online: https://www.arcgis.com/home/item.html?id=06a6f1a2e2fe4cda9c1196ab8c7f7408 (accessed on 14 May 2022).
- Jorge, G.; Chris, S.; Alain, C. Confeego: Tool Set for Spatial Configuration Studies. In Proceedings of the 6th International Space Syntax, Istanbul, Turkey, 12–15 June 2007. [Google Scholar]
- Freeman, L.C. Centrality in social networks conceptual clarification. Soc. Netw. 1978, 1, 215–239. [Google Scholar] [CrossRef]
- Jiang, B.; Claramunt, C. A structural approach to the model generalization of an urban street network. GeoInformatica 2004, 8, 157–171. [Google Scholar] [CrossRef]
- Geofabrik. 2019. Available online: https://www.geofabrik.de (accessed on 5 May 2022).
- K-Means Cluster Analysis. 2021. Available online: https://www.ibm.com/docs/en/spss-statistics/24.0.0?topic=option-means-cluster-analysis (accessed on 30 January 2022).
- IBM SPSS Statistics. 2021. Available online: https://www.ibm.com/products/spss-statistics (accessed on 30 May 2022).
- Urbanisme, B. The Sustainability Compass—A Tool for Analysing and Orienting Urban Scale Projects. 2014. Available online: http://sustainabilitycompass.eu/theory/ (accessed on 15 May 2022).
- Kaunas University of Technology Institute of Architecture and Construction. Project “Kauno miesto teritorijos bendrojo plano koregavimas”: “Teritorijos vystymo galimybiu nustatymas”. 2022. [Google Scholar]
- Kaunas City Municipal Administration. Comprehensive Plan of Kaunas City Municipality Territory for 2013–2023. 2019. Available online: http://www.kaunas.lt/urbanistika/bendrasis-planavimas/kauno-miesto-savivaldybes-teritorijos-bendrasis-planas-2013-2023-m/ (accessed on 17 May 2022).










| Meta-Pattern | Isovist Compactness | Drift Magnitude | Mean Depth | Cluster | ||||||
|---|---|---|---|---|---|---|---|---|---|---|
| MIN | MEAN | MAX | MIN | MEAN | MAX | MIN | MEAN | MAX | ||
| Line | 0.126 | 0.126 | 0.126 | 0.077 | 25.088 | 48.988 | 1.000 | 1.000 | 1.000 | 1 |
| Labyrinth | 0.070 | 0.240 | 0.543 | 0.056 | 4.186 | 10.451 | 1.102 | 1.534 | 2.653 | 2 |
| Star4 | 0.059 | 0.132 | 0.136 | 0.121 | 13.195 | 25.585 | 1.000 | 1.461 | 1.491 | 3 |
| Star8 | 0.039 | 0.121 | 0.134 | 0.058 | 6.956 | 12.926 | 1.000 | 1.689 | 1.735 | 4 |
| Sector | 0.086 | 0.246 | 0.505 | 0.049 | 5.255 | 12.683 | 1.000 | 1.279 | 1.619 | 5 |
| Circle | 0.997 | 0.997 | 0.997 | 0.050 | 2.696 | 4.052 | 1.000 | 1.000 | 1.000 | 6 |
| City Part | Isovist Compactness (MAX) | Drift Magnitude (MAX) | Mean Depth (MAX) | Cluster |
|---|---|---|---|---|
| Ottawa 6 | 0.423 | 22.887 | 2.111 | 2 |
| Kaunas 2 | 0.438 | 21.165 | 2.000 | 2 |
| Ottawa 8 | 0.486 | 20.962 | 3.100 | 2 |
| Chicago 2 | 0.493 | 20.052 | 2.196 | 2 |
| Gdansk 4 | 0.556 | 24.023 | 1.430 | 2 |
| Ibadan 3 | 0.574 | 21.939 | 2.780 | 2 |
| Ottawa 4 | 0.607 | 19.852 | 1.920 | 2 |
| Bucharest 2 | 0.653 | 23.690 | 2.622 | 2 |
| Gdansk 2 | 0.716 | 18.285 | 1.860 | 2 |
| Vilnius | 0.513 | 8.409 | 3.614 | 3 |
| Bucharest 3 | 0.516 | 6.993 | 2.206 | 3 |
| Ottawa 5 | 0.568 | 9.739 | 3.961 | 3 |
| Ottawa 1 | 0.585 | 7.556 | 4.526 | 3 |
| Helsinki 3 | 0.607 | 6.348 | 4.241 | 3 |
| Chicago 5 | 0.629 | 6.016 | 3.272 | 3 |
| Baltimore 1 | 0.644 | 7.081 | 2.810 | 3 |
| Ottawa 11 | 0.644 | 8.270 | 3.683 | 3 |
| Chicago 7 | 0.453 | 27.494 | 2.187 | 4 |
| Chicago 4 | 0.473 | 25.233 | 2.257 | 4 |
| Gdansk 3 | 0.540 | 24.571 | 1.600 | 4 |
| Helsinki 2 | 0.573 | 30.280 | 2.578 | 4 |
| Stockholm 2 | 0.574 | 25.695 | 1.590 | 4 |
| Chicago 6 | 0.574 | 27.932 | 2.724 | 4 |
| Ottawa 7 | 0.595 | 28.417 | 2.064 | 4 |
| Kaunas 3 | 0.646 | 28.856 | 1.979 | 4 |
| Chicago 1 | 0.669 | 31.904 | 2.458 | 4 |
| Kaunas 4 | 0.472 | 11.207 | 2.553 | 5 |
| Ottawa 9 | 0.489 | 13.996 | 2.700 | 5 |
| Ibadan 2 | 0.492 | 17.032 | 3.220 | 5 |
| Ottawa 2 | 0.494 | 12.334 | 3.818 | 5 |
| Ottawa 10 | 0.573 | 15.924 | 2.084 | 5 |
| Nice | 0.580 | 13.514 | 1.740 | 5 |
| Helsinki 1 | 0.590 | 15.618 | 2.578 | 5 |
| Klaipėda | 0.684 | 14.691 | 2.822 | 5 |
| Stockholm 1 | 0.689 | 11.753 | 3.240 | 5 |
| Bucharest 1 | 0.692 | 13.753 | 3.409 | 5 |
| Ibadan 1 | 0.519 | 4.325 | 2.810 | 6 |
| Kaunas 1 | 0.545 | 4.807 | 3.671 | 6 |
| Gdansk 1 | 0.59 | 5.044 | 4.110 | 6 |
| Ottawa 3 | 0.635 | 3.478 | 4.838 | 6 |
| Chicago 3 | 0.757 | 2.532 | 5.887 | 6 |
| Metapattern | SP |
|---|---|
| Line | Linear |
| Labyrinth | Multi-Nuclei |
| Star4 | Star |
| Star8 | Star |
| Sector | Sector |
| Circle | Concentric Zone |
| Spatial Entity Parts | Cluster | Metapattern | Image (DepthMapX) | Part Size | Part Count | Part Domi-nation (%) | SP |
|---|---|---|---|---|---|---|---|
| Baltimore | 3 | Star4 | ![]() | 699 | 1 | 100 | Star |
| Bucharest 1 | 84 | 3 | |||||
| Bucharest 2 | 46 | 3 | |||||
| Bucharest 3 | 3 | Star4 | ![]() | 644 | 3 | 87 | Star |
| Chicago 1 | 25 | 7 | |||||
| Chicago 2 | 67 | 7 | |||||
| Chicago 3 | 6 | Circle | ![]() | 3137 | 7 | 78 | Concentric Zone |
| Chicago 4 | 36 | 7 | |||||
| Chicago 5 | 687 | 7 | |||||
| Chicago 6 | 30 | 7 | |||||
| Chicago 7 | 65 | 7 | |||||
| Gdansk 1 | 6 | Circle | ![]() | 896 | 4 | 77 | Concentric Zone |
| Gdansk 2 | 161 | 4 | |||||
| Gdansk 3 | 63 | 4 | |||||
| Gdansk 4 | 43 | 4 | |||||
| Helsinki 1 | 65 | 3 | |||||
| Helsinki 2 | 33 | 3 | |||||
| Helsinki 3 | 3 | Star4 | ![]() | 316 | 3 | 76 | Star |
| Ibadan 1 | 6 | Circle | ![]() | 857 | 3 | 85 | Concentric Zone |
| Ibadan 2 | 122 | 3 | |||||
| Ibadan 3 | 33 | 3 | |||||
| Kaunas 1 | 6 | Circle | ![]() | 662 | 4 | 61 | Concentric Zone |
| Kaunas 2 | 50 | 4 | |||||
| Kaunas 3 | 50 | 4 | |||||
| Kaunas 4 | 321 | 4 | |||||
| Klaipėda | 5 | Sector | ![]() | 333 | 1 | 100 | Sector |
| Nice | 5 | Sector | ![]() | 155 | 1 | 100 | Sector |
| Ottawa 1 | 212 | 11 | |||||
| Ottawa 10 | 144 | 11 | |||||
| Ottawa 11 | 3 | Star4 | ![]() | 2560 | 11 | 67 | Star |
| Ottawa 2 | 64 | 11 | |||||
| Ottawa 3 | 184 | 11 | |||||
| Ottawa 4 | 28 | 11 | |||||
| Ottawa 5 | 32 | 11 | |||||
| Ottawa 6 | 31 | 11 | |||||
| Ottawa 7 | 81 | 11 | |||||
| Ottawa 8 | 107 | 11 | |||||
| Ottawa 9 | 342 | 11 | |||||
| Stockholm 1 | 5 | Sector | ![]() | 349 | 2 | 73 | Sector |
| Stockholm 2 | 23 | 2 | |||||
| Vilnius | 3 | Star4 | ![]() | 450 | 1 | 100 | Star |
| Identified SP (Red Color Presents SP) | POIS Presence (If at Least One POI Is in the Cell, the Value = 1 (Red Color), If There Is No POIS, the Value = 0 (Blue Color) | Number of POIS Inside a Cell within 200 Meters’ Distance around It (Red Color Presents Bigger Numerical Values) | Buildings Density (Red Color Presents Bigger Numerical Values) | |
|---|---|---|---|---|
| Bucharest | ![]() | ![]() | ![]() | ![]() |
| Chicago | ![]() | ![]() | ![]() | ![]() |
| Kaunas | ![]() | ![]() | ![]() | ![]() |
| Klaipeda | ![]() | ![]() | ![]() | ![]() |
| Nica | ![]() | ![]() | ![]() | ![]() |
| Ottawa | ![]() | ![]() | ![]() | ![]() |
| Vilnius | ![]() | ![]() | ![]() | ![]() |
| Stockholm | ![]() | ![]() | ![]() | ![]() |
| Baltimore | ![]() | ![]() | ![]() | ![]() |
| City | Area of City (Number of Cells) | Area of SP (Number of Cells) | Part of SP Territory | Kramer’s Association (SP and POIS Location) | Pearson’s Correlation (SP and POIS Density) | Pearson’s Correlation (SP and Buildings Density) | Spearman Rank Correlation (SP and POIS Density) | Spearman Rank Correlation (SP and Buildings Density) |
|---|---|---|---|---|---|---|---|---|
| Approximate Significance | Sig (2-Tailed) | Sig (2-Tailed) | Sig (2-Tailed) | Sig (2-Tailed) | ||||
| Baltimore | 3127 | 613 | 0.196 | 0.307 | 0.375 | 0.465 | 0.411 | 0.398 |
| 0.01 | 0.01 | 0.01 | 0.01 | 0.01 | ||||
| Stockholm | 2736 | 388 | 0.141 | 0.155 | 0.616 | -0.09 | 0.461 | −0.012 |
| 0.01 | 0.01 | 0.01 | 0.01 | 0.515 | ||||
| Gdansk | 5950 | 1168 | 0.196 | 0.383 | 0.393 | 0.508 | 0.527 | 0.504 |
| 0.01 | 0.01 | 0.01 | 0.01 | 0.01 | ||||
| Ibadan | 6216 | 946 | 0.152 | 0.095 | 0.102 | 0.06 | 0.099 | 0.02 |
| 0.01 | 0.01 | 0.01 | 0.01 | 0.123 | ||||
| Chicago | 8982 | 3709 | 0.412 | 0.351 | 0.273 | 0.242 | 0.411 | 0.26 |
| 0.01 | 0.01 | 0.01 | 0.01 | 0.01 | ||||
| Bucharest | 3039 | 731 | 0.240 | 0.242 | 0.449 | 0.477 | 0.514 | 0.515 |
| 0.01 | 0.01 | 0.01 | 0.01 | 0.01 | ||||
| Kaunas | 6083 | 1050 | 0.172 | 0.38 | 0.377 | 0.578 | 0.436 | 0.497 |
| 0.01 | 0.01 | 0.01 | 0.01 | 0.01 | ||||
| Klaipeda | 1106 | 370 | 0.334 | 0.529 | 0.41 | 0.435 | 0.617 | 0.485 |
| 0.01 | 0.01 | 0.01 | 0.01 | 0.01 | ||||
| Nica | 1044 | 145 | 0.138 | 0.319 | 0.716 | 0.553 | 0.581 | 0.491 |
| 0.01 | 0.01 | 0.01 | 0.01 | 0.01 | ||||
| Ottava | 18135 | 3538 | 0.195 | 0.629 | 0.452 | 0.707 | 0.707 | 0.591 |
| 0.01 | 0.01 | 0.01 | 0.01 | 0.01 | ||||
| Vilnius | 5550 | 628 | 0.113 | 0.354 | 0.484 | 0.194 | 0.476 | 0.244 |
| 0.01 | 0.01 | 0.01 | 0.01 | 0.01 | ||||
| Helsinki | 2235 | 455 | 0.203 | 0.104 | 0.466 | 0.063 | 0.421 | 0.083 |
| 0.01 | 0.01 | 0.003 | 0.01 | 0.01 |
| Step Description (Role) | Step Example |
|---|---|
| 1. Making/updating order for the territorial planning solution (Stakeholder) | |
| The order can be taken from the feasibility study, text description, identification of priority urban development areas, and so on. | Order for the territorial planning solution: to define possible priorities for the development of Kaunas territory. |
| 2. Identification of the urban development problem (UPD practitioner) | |
| The problem is the mismatch between the stakeholders needs and it is based on urban development vision and analysis results. In computer science, it can be seen as the spatial accessibility, density, or diversity problems, calculated from the area’s spatial or statistic data. The problem identification brings together information from the stakeholders, developers, and investors on as different layers of data indicators or statistics. In the next steps, SP helps to better understand the causes of the problems or at least the extent to which the spatial structure of SP contributes to the problem. For problem definition, the tools such as Sustainability Compass [50] for analyzing and orienting urban scale projects can be used. Problem example: there is a large population in the area, but the location of the infrastructure (kindergartens, public transport stops, shops, commercial facilities, recreational areas) does not correlate with the location of the population. Research method example: feasibility study, e.g., economic evaluation. | Urban development problem for Kaunas territory: the priority areas are identified based on the current situation analysis, modelling the various services accessibility and so on. There are 4 zones in Kaunas as presented in Figure 6. (a) Historical core that needs to be preserved (red color); (b) Žaliakalnis district, which is a good example for other areas (dark red color); (c) areas in which there is an urgent need to invest in and manage poor infrastructure as there is a large population living in those areas-(blue and yellow color); (d) areas in which the attractiveness for the population have to be increased due to the relatively good infrastructure (green color). Therefore, there is a need to develop the (c) and (d) territories. |
| 3. Analysis of current situation (System, UPD practitioner) | |
| Spatial entity analysis includes selection of relevant SP; selection of quantitative SP measures; input data collection and modelling; SP identification (automated step); SP evaluation; and summary of results. First, the analysis of the current situation is conducted on the basis of SP. Then, the additional spatial or statistical data are used to evaluate the situation in the territory covered by SP. This analysis not only collects statistical information, but also creates a simulation model, the effectiveness of which is checked by calculating correlations between SP and additional data or using other statistical analysis methods. Additional data examples: population, points of interest, commercial entities, building data. | For the analysis of current situation, the existing street network of Kaunas (presented in Figure 7a) was used. After SP identification, the conclusion was made that Aleksotas and Vilijampolė districts are not as active in Kaunas City Layout SP as they should be. Therefore, Kaunas City Layout SP should be expanded into these areas. In Figure 7b the dark brown color depicts Kaunas City Layout SP (or the center of Kaunas), the lighter brown color depicts the other most connected and easily accessible areas to the city center, and the yellow color indicates the entire city territory used for SP identification. Kaunas City Layout SP evaluation showed that SP in Kaunas correlates with statistical data and can be used in further analysis (SP evaluation process is explained in Section 3.3.). |
| 4. Generation of alternative solutions (System, UPD practitioner) | |
| Alternatives are generated by modifying input data. Then, SP allow us to assess the impact of the solutions and becomes an argument when discussing their suitability. | The urbanists of Kaunas municipality suggested new streets (and bridges) for Kaunas territorial development that have different development priorities in Comprehensive plan. For the first alternative Kaunas City Layout SP, the input data (street network) contained the new streets that have priority “1“. These streets are marked in red color in Figure 8a and recalculated SP changes are marked in red squares in Figure 8b. For the second alternative Kaunas City Layout SP, the input data contained the same priority “1” streets and the streets with priority “2” and “3”. All new streets are marked in red color in Figure 9a and SP changes are marked in red squares in Figure 9b. The implementation of the first priority streets would not radically change the situation in Kaunas. It would slightly improve the situation in Palemonas area, which is acceptable in the context of the comprehensive plan proposals. The implementation of all three priority streets would change SP a little more: it would develop the Palemonas, Aleksotas, and even slightly Eiguliai districts, and this is in line with the strategy proposed in the comprehensive plan. In essence, the new streets proposed in the comprehensive plan are more evolutionary timid steps, and for more significant changes Kėdainiai bridge should rise to Šilainiai and above Marvelė districts, as the current proposed location of the bridge will not help to reduce the load on the Kaunas center. |
| 5. Evaluation of alternative solutions (Society, Stakeholder) | |
|
|
| 6. Selection and detailing of the final solution (System, UPD practitioner, Stakeholder) | |
| Once the alternative has been selected, we can continue to use SP to model and predict the impact of the detailed decision on changes in SP and thus on the functioning of the city. The choice of the solution lies with the stakeholders. The indicators that help to make this choice can be: (a) demand management, (b) system efficiency, (c) capacity expansion changes; etc. If the result is not satisfactory, UPD practitioner can go back to step 3 and choose another alternative. | The second alternative is more in line with the priorities set out in the comprehensive plan, slightly improving the situation in the Palemonas and Aleksotas districts. The choice of such alternative shows that the new comprehensive plan would require the more significant solutions that would change the situation also in Vilijampolė district. |
| 7. Preparation of the territorial planning documents (Territorial Planning Specialist) | |
| The final result can be used for the preparation of the new comprehensive plan of Kaunas city municipality territory (the exemplary comprehensive map of Kaunas is presented in Figure 10). |
Publisher’s Note: MDPI stays neutral with regard to jurisdictional claims in published maps and institutional affiliations. |
© 2022 by the authors. Licensee MDPI, Basel, Switzerland. This article is an open access article distributed under the terms and conditions of the Creative Commons Attribution (CC BY) license (https://creativecommons.org/licenses/by/4.0/).
Share and Cite
Germanaite, I.; Zaleckis, K.; Butleris, R. SPDIAM: Methodology for Describing and Solving Spatial Problems in Territorial Planning. Sustainability 2022, 14, 10687. https://doi.org/10.3390/su141710687
Germanaite I, Zaleckis K, Butleris R. SPDIAM: Methodology for Describing and Solving Spatial Problems in Territorial Planning. Sustainability. 2022; 14(17):10687. https://doi.org/10.3390/su141710687
Chicago/Turabian StyleGermanaite, Indraja, Kestutis Zaleckis, and Rimantas Butleris. 2022. "SPDIAM: Methodology for Describing and Solving Spatial Problems in Territorial Planning" Sustainability 14, no. 17: 10687. https://doi.org/10.3390/su141710687
APA StyleGermanaite, I., Zaleckis, K., & Butleris, R. (2022). SPDIAM: Methodology for Describing and Solving Spatial Problems in Territorial Planning. Sustainability, 14(17), 10687. https://doi.org/10.3390/su141710687
















































