Artificial Intelligence Technologies for Forecasting Air Pollution and Human Health: A Narrative Review
Abstract
1. Introduction
1.1. Sources and Impacts of Pollutants on Environmental and Human Health
1.2. Current Status of Research on Environmental Pollution Forecasting Techniques
1.3. The Main Contributions of the Study
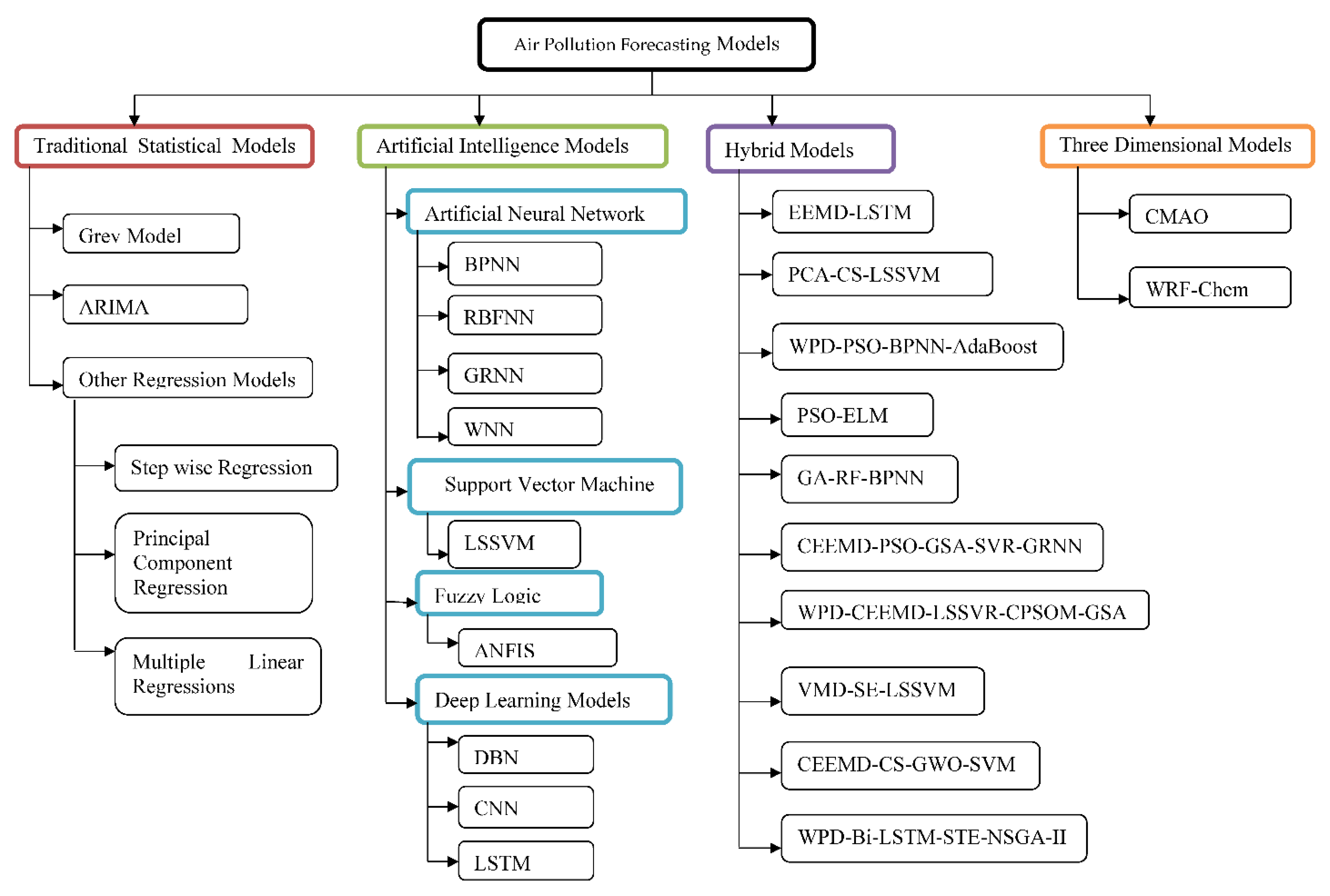
2. Methods
3. Potential Application of AI for Air Pollution Control
Various AI Techniques for Air Quality Forecasting and Monitoring System
4. Various Air Pollutants Forecasting Based on AI Techniques
4.1. Ozone Concentration Forecasting Using AI Techniques
4.2. Carbon Monoxide Forecasting Using AI Techniques
4.3. Carbon Dioxide Forecasting Using AI Techniques
4.4. NO2 and SO2 Forecasting Using AI Techniques
4.5. Particulate Matter Forecasting Using AI Techniques
5. Artificial Intelligence and Human Health
Artificial Intelligence Technologies for Predicting Respiratory Diseases
6. Prediction of Climate Change Using AI and ML Techniques
7. Conclusions
Author Contributions
Funding
Institutional Review Board Statement
Informed Consent Statement
Data Availability Statement
Conflicts of Interest
References
- Zhou, Y.; Zhao, X.; Lin, K.-P.; Wang, C.-H.; Li, L. A Gaussian process mixture model-based hard-cut iterative learning algorithm for air quality prediction. Appl. Soft Comput. 2019, 85, 105789. [Google Scholar] [CrossRef]
- Kampa, M.; Castanas, E. Human health effects of air pollution. Environ. Pollut. 2008, 151, 362–367. [Google Scholar] [CrossRef]
- Aayush, K.; Vishal, D.; Hammad, N.; Manu, K. Application of artificial intelligence in curbing air pollution: The case of India. Asian J. Manag. 2020, 11, 285–290. [Google Scholar] [CrossRef]
- Mannucci, P.M.; Franchini, M. Health effects of ambient air pollution in developing countries. Int. J. Environ. Res. Public Health 2017, 14, 1048. [Google Scholar] [CrossRef]
- Asha, P.; Natrayan, L.; Geetha, B.; Beulah, J.R.; Sumathy, R.; Varalakshmi, G.; Neelakandan, S. IoT enabled environmental toxicology for air pollution monitoring using AI techniques. Environ. Res. 2022, 205, 112574. [Google Scholar] [CrossRef]
- Elsunousi, A.A.M.; Sevik, H.; Cetin, M.; Ozel, H.B.; Ozel, H.U. Periodical and regional change of particulate matter and CO2 concentration in Misurata. Environ. Monit. Assess. 2021, 193, 707. [Google Scholar] [CrossRef] [PubMed]
- Cetin, M.; Onac, A.K.; Sevik, H.; Sen, B. Temporal and regional change of some air pollution parameters in Bursa. Air Qual. Atmos. Health 2019, 12, 311–316. [Google Scholar] [CrossRef]
- Cetin, M. A Change in the Amount of CO2 at the Center of the Examination Halls: Case Study of Turkey. Stud. Ethno-Med. 2016, 10, 146–155. [Google Scholar] [CrossRef]
- Hobday, A.J.; Alexander, L.V.; Perkins, S.E.; Smale, D.A.; Straub, S.C.; Oliver, E.C.; Benthuysen, J.A.; Burrows, M.T.; Donat, M.G.; Feng, M. A hierarchical approach to defining marine heatwaves. Prog. Oceanogr. 2016, 141, 227–238. [Google Scholar] [CrossRef]
- Jerrett, M.; Arain, A.; Kanaroglou, P.; Beckerman, B.; Potoglou, D.; Sahsuvaroglu, T.; Morrison, J.; Giovis, C. A review and evaluation of intraurban air pollution exposure models. J. Expo. Sci. Environ. Epidemiol. 2005, 15, 185–204. [Google Scholar] [CrossRef] [PubMed]
- Fernández, J.D.; Vico, F. AI methods in algorithmic composition: A comprehensive survey. J. Artif. Intell. Res. 2013, 48, 513–582. [Google Scholar] [CrossRef]
- Lee, D.; Kang, S.; Shin, J. Using deep learning techniques to forecast environmental consumption level. Sustainability 2017, 9, 1894. [Google Scholar] [CrossRef]
- Ong, B.T.; Sugiura, K.; Zettsu, K. Dynamically pre-trained deep recurrent neural networks using environmental monitoring data for predicting PM2.5. Neural Comput. Appl. 2016, 27, 1553–1566. [Google Scholar] [CrossRef]
- Kemp, A.C.; Horton, B.P.; Donnelly, J.P.; Mann, M.E.; Vermeer, M.; Rahmstorf, S. Climate related sea-level variations over the past two millennia. Proc. Natl. Acad. Sci. USA 2011, 108, 11017–11022. [Google Scholar] [CrossRef]
- Bai, L.; Wang, J.; Ma, X.; Lu, H. Air pollution forecasts: An overview. Int. J. Environ. Res. Public Health 2018, 15, 780. [Google Scholar] [CrossRef]
- Najjar, Y.S. Gaseous pollutants formation and their harmful effects on health and environment. Innov. Energy Policies 2011, 1, 1–8. [Google Scholar] [CrossRef]
- Han, X.; Liu, Y.; Gao, H.; Ma, J.; Mao, X.; Wang, Y.; Ma, X. Forecasting PM2.5 induced male lung cancer morbidity in China using satellite retrieved PM2.5 and spatial analysis. Sci. Total Environ. 2017, 607, 1009–1017. [Google Scholar] [CrossRef] [PubMed]
- Zhu, F.; Ding, R.; Lei, R.; Cheng, H.; Liu, J.; Shen, C.; Zhang, C.; Xu, Y.; Xiao, C.; Li, X. The short-term effects of air pollution on respiratory diseases and lung cancer mortality in Hefei: A time-series analysis. Respir. Med. 2019, 146, 57–65. [Google Scholar] [CrossRef] [PubMed]
- Masood, A.; Ahmad, K. A review on emerging artificial intelligence (AI) techniques for air pollution forecasting: Fundamentals, application and performance. J. Clean. Prod. 2021, 322, 129072. [Google Scholar] [CrossRef]
- Liu, H.; Yan, G.; Duan, Z.; Chen, C. Intelligent modeling strategies for forecasting air quality time series: A review. Appl. Soft Comput. 2021, 102, 106957. [Google Scholar] [CrossRef]
- Feng, X.; Li, Q.; Zhu, Y.; Hou, J.; Jin, L.; Wang, J. Artificial neural networks forecasting of PM2.5 pollution using air mass trajectory based geographic model and wavelet transformation. Atmos. Environ. 2015, 107, 118–128. [Google Scholar] [CrossRef]
- Liu, H.; Yang, R. A spatial multi-resolution multi-objective data-driven ensemble model for multi-step air quality index forecasting based on real-time decomposition. Comput. Ind. 2021, 125, 103387. [Google Scholar] [CrossRef]
- Zhou, J.-H.; Zhao, J.-G.; Li, P. Study on gray numerical model of air pollution in wuan city. In Proceedings of the 2010 International Conference on Challenges in Environmental Science and Computer Engineering, Wuhan, China, 6–7 March 2010; pp. 321–323. [Google Scholar]
- Zhang, L.; Lin, J.; Qiu, R.; Hu, X.; Zhang, H.; Chen, Q.; Tan, H.; Lin, D.; Wang, J. Trend analysis and forecast of PM2.5 in Fuzhou, China using the ARIMA model. Ecol. Indic. 2018, 95, 702–710. [Google Scholar] [CrossRef]
- Chaloulakou, A.; Saisana, M.; Spyrellis, N. Comparative assessment of neural networks and regression models for forecasting summertime ozone in Athens. Sci. Total Environ. 2003, 313, 1–13. [Google Scholar] [CrossRef]
- Chen, X.; Yin, L.; Fan, Y.; Song, L.; Ji, T.; Liu, Y.; Tian, J.; Zheng, W. Temporal evolution characteristics of PM2.5 concentration based on continuous wavelet transform. Sci. Total Environ. 2020, 699, 134244. [Google Scholar] [CrossRef]
- Gu, Y.; Li, B.; Meng, Q. Hybrid interpretable predictive machine learning model for air pollution prediction. Neurocomputing 2022, 468, 123–136. [Google Scholar] [CrossRef]
- Bai, Y.; Zeng, B.; Li, C.; Zhang, J. An ensemble long short-term memory neural network for hourly PM2.5 concentration forecasting. Chemosphere 2019, 222, 286–294. [Google Scholar] [CrossRef] [PubMed]
- Sun, W.; Sun, J. Daily PM2.5 concentration prediction based on principal component analysis and LSSVM optimized by cuckoo search algorithm. J. Environ. Manag. 2017, 188, 144–152. [Google Scholar] [CrossRef]
- Liu, H.; Jin, K.; Duan, Z. Air PM2.5 concentration multi-step forecasting using a new hybrid modeling method: Comparing cases for four cities in China. Atmos. Pollut. Res. 2019, 10, 1588–1600. [Google Scholar] [CrossRef]
- Sun, W.; Huang, C. Predictions of carbon emission intensity based on factor analysis and an improved extreme learning machine from the perspective of carbon emission efficiency. J. Clean. Prod. 2022, 338, 130414. [Google Scholar] [CrossRef]
- Dotse, S.-Q.; Petra, M.I.; Dagar, L.; De Silva, L.C. Application of computational intelligence techniques to forecast daily PM10 exceedances in Brunei Darussalam. Atmos. Pollut. Res. 2018, 9, 358–368. [Google Scholar] [CrossRef]
- Zhu, S.; Lian, X.; Wei, L.; Che, J.; Shen, X.; Yang, L.; Qiu, X.; Liu, X.; Gao, W.; Ren, X. PM2.5 forecasting using SVR with PSOGSA algorithm based on CEEMD, GRNN and GCA considering meteorological factors. Atmos. Environ. 2018, 183, 20–32. [Google Scholar] [CrossRef]
- Gan, K.; Sun, S.; Wang, S.; Wei, Y. A secondary-decomposition-ensemble learning paradigm for forecasting PM2.5 concentration. Atmos. Pollut. Res. 2018, 9, 989–999. [Google Scholar] [CrossRef]
- Wu, Q.; Lin, H. Daily urban air quality index forecasting based on variational mode decomposition, sample entropy and LSTM neural network. Sustain. Cities Soc. 2019, 50, 101657. [Google Scholar] [CrossRef]
- Zhu, S.; Qiu, X.; Yin, Y.; Fang, M.; Liu, X.; Zhao, X.; Shi, Y. Two-step-hybrid model based on data preprocessing and intelligent optimization algorithms (CS and GWO) for NO2 and SO2 forecasting. Atmos. Pollut. Res. 2019, 10, 1326–1335. [Google Scholar] [CrossRef]
- Liu, H.; Duan, Z.; Chen, C. A hybrid multi-resolution multi-objective ensemble model and its application for forecasting of daily PM2.5 concentrations. Inf. Sci. 2020, 516, 266–292. [Google Scholar] [CrossRef]
- Mo, X.; Zhang, L.; Li, H.; Qu, Z. A novel air quality early-warning system based on artificial intelligence. Int. J. Environ. Res. Public Health 2019, 16, 3505. [Google Scholar] [CrossRef]
- Stein, A.L. Artificial intelligence and climate change. Yale J. Regul. 2020, 37, 890. [Google Scholar]
- Liu, X.; Lu, D.; Zhang, A.; Liu, Q.; Jiang, G. Data-Driven Machine Learning in Environmental Pollution: Gains and Problems. Environ. Sci. Technol. 2022, 56, 2124–2133. [Google Scholar] [CrossRef]
- Alimissis, A.; Philippopoulos, K.; Tzanis, C.; Deligiorgi, D. Spatial estimation of urban air pollution with the use of artificial neural network models. Atmos. Environ. 2018, 191, 205–213. [Google Scholar] [CrossRef]
- Titus, J.G. Greenhouse effect, sea level rise, and barrier islands: Case study of Long Beach Island, New Jersey. Coast. Manag. 1990, 18, 65–90. [Google Scholar] [CrossRef]
- Fan, C.; Gu, H.; Jiang, H. Industrial air pollution treatment efficiency and its regional difference in China. Ecol. Econ. 2016, 32, 170–174. [Google Scholar]
- Zhang, H.; Zhang, W.; Palazoglu, A.; Sun, W. Prediction of ozone levels using a Hidden Markov Model (HMM) with Gamma distribution. Atmos. Environ. 2012, 62, 64–73. [Google Scholar] [CrossRef]
- Park, S.; Kim, M.; Kim, M.; Namgung, H.-G.; Kim, K.-T.; Cho, K.H.; Kwon, S.-B. Predicting PM10 concentration in Seoul metropolitan subway stations using artificial neural network (ANN). J. Hazard. Mater. 2018, 341, 75–82. [Google Scholar] [CrossRef]
- Amuthadevi, C.; Vijayan, D.; Ramachandran, V. Development of air quality monitoring (AQM) models using different machine learning approaches. J. Ambient. Intell. Humaniz. Comput. 2021. [Google Scholar] [CrossRef]
- Guo, Q.; He, Z.; Li, S.; Li, X.; Meng, J.; Hou, Z.; Liu, J.; Chen, Y. Air pollution forecasting using artificial and wavelet neural networks with meteorological conditions. Aerosol Air Qual. Res. 2020, 20, 1429–1439. [Google Scholar] [CrossRef]
- Elangasinghe, M.A.; Singhal, N.; Dirks, K.N.; Salmond, J.A. Development of an ANN–based air pollution forecasting system with explicit knowledge through sensitivity analysis. Atmos. Pollut. Res. 2014, 5, 696–708. [Google Scholar] [CrossRef]
- Pardo, E.; Malpica, N. Air quality forecasting in Madrid using long short-term memory networks. In Proceedings of the International Work-Conference on the Interplay Between Natural and Artificial Computation, Corunna, Spain, 19–23 June 2017; pp. 232–239. [Google Scholar]
- Zeng, Y.; Chen, J.; Jin, N.; Jin, X.; Du, Y. Air quality forecasting with hybrid LSTM and extended stationary wavelet transform. Build. Environ. 2022, 213, 108822. [Google Scholar] [CrossRef]
- Song, X.; Huang, J.; Song, D. Air quality prediction based on LSTM-Kalman model. In Proceedings of the 2019 IEEE 8th Joint International Information Technology and Artificial Intelligence Conference (ITAIC), Chongqing, China, 24–26 May 2019; pp. 695–699. [Google Scholar]
- Zhu, D.; Cai, C.; Yang, T.; Zhou, X. A machine learning approach for air quality prediction: Model regularization and optimization. Big Data Cogn. Comput. 2018, 2, 5. [Google Scholar] [CrossRef]
- Qi, Y.; Li, Q.; Karimian, H.; Liu, D. A hybrid model for spatiotemporal forecasting of PM2.5 based on graph convolutional neural network and long short-term memory. Sci. Total Environ. 2019, 664, 1–10. [Google Scholar] [CrossRef] [PubMed]
- Lobell, D.B.; Gourdji, S.M. The influence of climate change on global crop productivity. Plant Physiol. 2012, 160, 1686–1697. [Google Scholar] [CrossRef] [PubMed]
- Wen, C.; Liu, S.; Yao, X.; Peng, L.; Li, X.; Hu, Y.; Chi, T. A novel spatiotemporal convolutional long short-term neural network for air pollution prediction. Sci. Total Environ. 2019, 654, 1091–1099. [Google Scholar] [CrossRef]
- Pachauri, R.K.; Allen, M.R.; Barros, V.R.; Broome, J.; Cramer, W.; Christ, R.; Church, J.A.; Clarke, L.; Dahe, Q.; Dasgupta, P.; et al. Climate Change 2014: Synthesis Report. Contribution of Working Groups I, II and III to the Fifth Assessment Report of the Intergovernmental Panel on Climate Change; IPCC: Geneva, Switzerland, 2014. [Google Scholar]
- Ye, Z.; Yang, J.; Zhong, N.; Tu, X.; Jia, J.; Wang, J. Tackling environmental challenges in pollution controls using artificial intelligence: A review. Sci. Total Environ. 2020, 699, 134279. [Google Scholar] [CrossRef]
- Dincer, N.G.; Akkuş, Ö. A new fuzzy time series model based on robust clustering for forecasting of air pollution. Ecol. Inform. 2018, 43, 157–164. [Google Scholar] [CrossRef]
- Shivakumar, S.; Shastry, K.A.; Singh, S.; Pasha, S.; Vinay, B.; Sushma, V. Machine Learning-Based Air Pollution Prediction. In Recent Advances in Artificial Intelligence and Data Engineering; Springer: Singapore, 2022; pp. 17–27. [Google Scholar]
- Althuwaynee, O.F.; Balogun, A.L.; Al Madhoun, W. Air pollution hazard assessment using decision tree algorithms and bivariate probability cluster polar function: Evaluating inter-correlation clusters of PM10 and other air pollutants. GIScience Remote Sens. 2020, 57, 207–226. [Google Scholar] [CrossRef]
- Shaziayani, W.N.; Ul-Saufie, A.Z.; Mutalib, S.; Mohamad Noor, N.; Zainordin, N.S. Classification Prediction of PM10 Concentration Using a Tree-Based Machine Learning Approach. Atmosphere 2022, 13, 538. [Google Scholar] [CrossRef]
- Wang, Y.; Kong, T. Air quality predictive modeling based on an improved decision tree in a weather-smart grid. IEEE Access 2019, 7, 172892–172901. [Google Scholar] [CrossRef]
- Yan, D.; Kong, Y.; Ye, B.; Xiang, H. Spatio-temporal variation and daily prediction of PM2.5 concentration in world-class urban agglomerations of China. Environ. Geochem. Health 2021, 43, 301–316. [Google Scholar] [CrossRef]
- Du, S.; Li, T.; Yang, Y.; Horng, S.-J. Deep air quality forecasting using hybrid deep learning framework. IEEE Trans. Knowl. Data Eng. 2019, 33, 2412–2424. [Google Scholar] [CrossRef]
- Zhu, J.Y.; Sun, C.; Li, V.O. Granger-causality-based air quality estimation with spatio-temporal (ST) heterogeneous big data. In Proceedings of the 2015 IEEE Conference on Computer Communications Workshops (INFOCOM WKSHPS), Hong Kong, China, 26 April–1 May 2015; pp. 612–617. [Google Scholar]
- Li, V.O.; Lam, J.C.; Han, Y.; Chow, K. A Big Data and Artificial Intelligence Framework for Smart and Personalized Air Pollution Monitoring and Health Management in Hong Kong. Environ. Sci. Policy 2021, 124, 441–450. [Google Scholar] [CrossRef]
- Bekkar, A.; Hssina, B.; Douzi, S.; Douzi, K. Air-pollution prediction in smart city, deep learning approach. J. Big Data 2021, 8, 161. [Google Scholar] [CrossRef]
- Gilik, A.; Ogrenci, A.S.; Ozmen, A. Air quality prediction using CNN+LSTM−based hybrid deep learning architecture. Environ. Sci. Pollut. Res. 2022, 29, 11920–11938. [Google Scholar] [CrossRef]
- González-Pardo, J.; Ceballos-Santos, S.; Manzanas, R.; Santibáñez, M.; Fernández-Olmo, I. Estimating changes in air pollutant levels due to COVID-19 lockdown measures based on a business-as-usual prediction scenario using data mining models: A case-study for urban traffic sites in Spain. Sci. Total Environ. 2022, 823, 153786. [Google Scholar] [CrossRef] [PubMed]
- Rahman, M.M.; Shafiullah, M.; Rahman, S.M.; Khondaker, A.N.; Amao, A.; Zahir, M. Soft computing applications in air quality modeling: Past, present, and future. Sustainability 2020, 12, 4045. [Google Scholar] [CrossRef]
- Murillo-Escobar, J.; Sepulveda-Suescun, J.; Correa, M.; Orrego-Metaute, D. Forecasting concentrations of air pollutants using support vector regression improved with particle swarm optimization: Case study in Aburrá Valley, Colombia. Urban Clim. 2019, 29, 100473. [Google Scholar] [CrossRef]
- Yang, Z.; Wang, J. A new air quality monitoring and early warning system: Air quality assessment and air pollutant concentration prediction. Environ. Res. 2017, 158, 105–117. [Google Scholar] [CrossRef]
- Zaman, N.A.F.K.; Kanniah, K.D.; Kaskaoutis, D.G. Estimating particulate matter using satellite based aerosol optical depth and meteorological variables in Malaysia. Atmos. Res. 2017, 193, 142–162. [Google Scholar] [CrossRef]
- Wang, D.; Wei, S.; Luo, H.; Yue, C.; Grunder, O. A novel hybrid model for air quality index forecasting based on two-phase decomposition technique and modified extreme learning machine. Sci. Total Environ. 2017, 580, 719–733. [Google Scholar] [CrossRef]
- Li, C.; Zhu, Z. Research and application of a novel hybrid air quality early-warning system: A case study in China. Sci. Total Environ. 2018, 626, 1421–1438. [Google Scholar] [CrossRef] [PubMed]
- Wang, C.; Ye, Z.; Yu, Y.; Gong, W. Estimation of bus emission models for different fuel types of buses under real conditions. Sci. Total Environ. 2018, 640, 965–972. [Google Scholar] [CrossRef] [PubMed]
- Zhou, Y.; Chang, F.-J.; Chang, L.-C.; Kao, I.-F.; Wang, Y.-S.; Kang, C.-C. Multi-output support vector machine for regional multi-step-ahead PM2.5 forecasting. Sci. Total Environ. 2019, 651, 230–240. [Google Scholar] [CrossRef] [PubMed]
- Wang, J.; Niu, T.; Wang, R. Research and application of an air quality early warning system based on a modified least squares support vector machine and a cloud model. Int. J. Environ. Res. Public Health 2017, 14, 249. [Google Scholar] [CrossRef]
- Xu, Y.; Du, P.; Wang, J. Research and application of a hybrid model based on dynamic fuzzy synthetic evaluation for establishing air quality forecasting and early warning system: A case study in China. Environ. Pollut. 2017, 223, 435–448. [Google Scholar] [CrossRef] [PubMed]
- Li, T.; Li, X.; Wang, L.; Ren, Y.; Zhang, T.; Yu, M. Multi-model ensemble forecast method of PM2.5 concentration based on wavelet neural networks. In Proceedings of the 2018 1st International Cognitive Cities Conference (IC3), Okinawa, Japan, 7–9 August 2018; pp. 81–86. [Google Scholar]
- Ahmadi, M.H.; Jashnani, H.; Chau, K.-W.; Kumar, R.; Rosen, M.A. Carbon dioxide emissions prediction of five Middle Eastern countries using artificial neural networks. Energy Sources Part A Recovery Util. Environ. Eff. 2019. [Google Scholar] [CrossRef]
- Bai, Y.; Li, Y.; Zeng, B.; Li, C.; Zhang, J. Hourly PM2.5 concentration forecast using stacked autoencoder model with emphasis on seasonality. J. Clean. Prod. 2019, 224, 739–750. [Google Scholar] [CrossRef]
- Cheng, Y.; Zhang, H.; Liu, Z.; Chen, L.; Wang, P. Hybrid algorithm for short-term forecasting of PM2.5 in China. Atmos. Environ. 2019, 200, 264–279. [Google Scholar] [CrossRef]
- Kamińska, J.A. A random forest partition model for predicting NO2 concentrations from traffic flow and meteorological conditions. Sci. Total Environ. 2019, 651, 475–483. [Google Scholar] [CrossRef]
- Masood, A.; Ahmad, K. A model for particulate matter (PM2.5) prediction for Delhi based on machine learning approaches. Procedia Comput. Sci. 2020, 167, 2101–2110. [Google Scholar] [CrossRef]
- Pak, U.; Ma, J.; Ryu, U.; Ryom, K.; Juhyok, U.; Pak, K.; Pak, C. Deep learning-based PM2.5 prediction considering the spatiotemporal correlations: A case study of Beijing, China. Sci. Total Environ. 2020, 699, 133561. [Google Scholar] [CrossRef]
- Zeinalnezhad, M.; Chofreh, A.G.; Goni, F.A.; Klemeš, J.J. Air pollution prediction using semi-experimental regression model and Adaptive Neuro-Fuzzy Inference System. J. Clean. Prod. 2020, 261, 121218. [Google Scholar] [CrossRef]
- Chattopadhyay, G.; Chattopadhyay, S.; Midya, S.K. Fuzzy binary relation based elucidation of air quality over a highly polluted urban region of India. Earth Sci. Inform. 2021, 14, 1625–1631. [Google Scholar] [CrossRef]
- Liu, B.; Zhang, L.; Wang, Q.; Chen, J. A novel method for regional NO2 concentration prediction using discrete wavelet transform and an LSTM network. Comput. Intell. Neurosci. 2021, 2021, 6631614. [Google Scholar] [CrossRef]
- Ren, M.; Sun, W.; Chen, S. Combining machine learning models through multiple data division methods for PM2.5 forecasting in Northern Xinjiang, China. Environ. Monit. Assess. 2021, 193, 476. [Google Scholar] [CrossRef]
- Du, P.; Wang, J.; Yang, W.; Niu, T. A novel hybrid fine particulate matter (PM2.5) forecasting and its further application system: Case studies in China. J. Forecast. 2022, 41, 64–85. [Google Scholar]
- Ejohwomu, O.A.; ShamsideenOshodi, O.; Oladokun, M.; Bukoye, O.T.; Emekwuru, N.; Sotunbo, A.; Adenuga, O. Modelling and Forecasting Temporal PM2.5 Concentration Using Ensemble Machine Learning Methods. Buildings 2022, 12, 46. [Google Scholar] [CrossRef]
- Mirzadeh, S.; Nejadkoorki, F.; Mirhoseini, S.; Moosavi, V. Developing a wavelet-AI hybrid model for short-and long-term predictions of the pollutant concentration of particulate matter10. Int. J. Environ. Sci. Technol. 2022, 19, 209–222. [Google Scholar] [CrossRef]
- Cho, J.H.; Moon, J.W. Integrated artificial neural network prediction model of indoor environmental quality in a school building. J. Clean. Prod. 2022, 344, 131083. [Google Scholar] [CrossRef]
- Kurnaz, G.; Demir, A.S. Prediction of SO2 and PM10 air pollutants using a deep learning-based recurrent neural network: Case of industrial city Sakarya. Urban Clim. 2022, 41, 101051. [Google Scholar] [CrossRef]
- Conibear, L.; Reddington, C.L.; Silver, B.J.; Chen, Y.; Knote, C.; Arnold, S.R.; Spracklen, D.V. Sensitivity of air pollution exposure and disease burden to emission changes in China using machine learning emulation. GeoHealth 2022, 6, e2021GH000570. [Google Scholar] [CrossRef]
- Ma, W.; Yuan, Z.; Lau, A.K.; Wang, L.; Liao, C.; Zhang, Y. Optimized neural network for daily-scale ozone prediction based on transfer learning. Sci. Total Environ. 2022, 827, 154279. [Google Scholar] [CrossRef]
- Kapoor, N.R.; Kumar, A.; Kumar, A.; Kumar, A.; Mohammed, M.A.; Kumar, K.; Kadry, S.; Lim, S. Machine learning-based CO2 prediction for office room: A pilot study. Wirel. Commun. Mob. Comput. 2022, 2022, 9404807. [Google Scholar] [CrossRef]
- Sohn, S.H.; Oh, S.C.; Yeo, Y.-K. Prediction of air pollutants by using an artificial neural network. Korean J. Chem. Eng. 1999, 16, 382–387. [Google Scholar] [CrossRef]
- Robertson, D. The rise in the atmospheric concentration of carbon dioxide and the effects on human health. Med. Hypotheses 2001, 56, 513–518. [Google Scholar] [CrossRef][Green Version]
- Norhayati, I.; Rashid, M. Adaptive neuro-fuzzy prediction of carbon monoxide emission from a clinical waste incineration plant. Neural Comput. Appl. 2018, 30, 3049–3061. [Google Scholar] [CrossRef]
- Qader, M.R.; Khan, S.; Kamal, M.; Usman, M.; Haseeb, M. Forecasting carbon emissions due to electricity power generation in Bahrain. Environ. Sci. Pollut. Res. 2022, 29, 17346–17357. [Google Scholar] [CrossRef]
- Slini, T.; Karatzas, K.; Moussiopoulos, N. Correlation of air pollution and meteorological data using neural networks. Int. J. Environ. Pollut. 2003, 20, 218–229. [Google Scholar] [CrossRef]
- Mishra, D.; Goyal, P. Development of artificial intelligence based NO2 forecasting models at TajMahal, Agra. Atmos. Pollut. Res. 2015, 6, 99–106. [Google Scholar] [CrossRef]
- Wang, P.; Liu, Y.; Qin, Z.; Zhang, G. A novel hybrid forecasting model for PM10 and SO2 daily concentrations. Sci. Total Environ. 2015, 505, 1202–1212. [Google Scholar] [CrossRef]
- Brunelli, U.; Piazza, V.; Pignato, L.; Sorbello, F.; Vitabile, S. Two-days ahead prediction of daily maximum concentrations of SO2, O3, PM10, NO2, CO in the urban area of Palermo, Italy. Atmos. Environ. 2007, 41, 2967–2995. [Google Scholar] [CrossRef]
- Shams, S.R.; Jahani, A.; Kalantary, S.; Moeinaddini, M.; Khorasani, N. The evaluation on artificial neural networks (ANN) and multiple linear regressions (MLR) models for predicting SO2 concentration. Urban Clim. 2021, 37, 100837. [Google Scholar] [CrossRef]
- Lubinski, W.; Toczyska, I.; Chcialowski, A.; Plusa, T. Influence of air pollution on pulmonary function in healthy young men from different regions of Poland. Ann. Agric. Environ. Med. 2005, 12, 1–4. [Google Scholar] [PubMed]
- Fernando, H.J.; Mammarella, M.; Grandoni, G.; Fedele, P.; Di Marco, R.; Dimitrova, R.; Hyde, P. Forecasting PM10 in metropolitan areas: Efficacy of neural networks. Environ. Pollut. 2012, 163, 62–67. [Google Scholar] [CrossRef] [PubMed]
- Ma, J.; Yu, Z.; Qu, Y.; Xu, J.; Cao, Y. Application of the XGBoost machine learning method in PM2.5 prediction: A case study of Shanghai. Aerosol Air Qual. Res. 2020, 20, 128–138. [Google Scholar] [CrossRef]
- Liu, Y.; Ning, Z.; Chen, Y.; Guo, M.; Liu, Y.; Gali, N.K.; Sun, L.; Duan, Y.; Cai, J.; Westerdahl, D. Aerodynamic analysis of SARS-CoV-2 in two Wuhan hospitals. Nature 2020, 582, 557–560. [Google Scholar] [CrossRef]
- Iqbal, M.J.; Javed, Z.; Sadia, H.; Qureshi, I.A.; Irshad, A.; Ahmed, R.; Malik, K.; Raza, S.; Abbas, A.; Pezzani, R. Clinical applications of artificial intelligence and machine learning in cancer diagnosis: Looking into the future. Cancer Cell Int. 2021, 21, 270. [Google Scholar] [CrossRef]
- Jain, K. Artificial intelligence applications in handling the infectious diseases. Prim. Health Care Open Access 2020, 10, 351. [Google Scholar]
- Shademan, A.; Decker, R.S.; Opfermann, J.D.; Leonard, S.; Krieger, A.; Kim, P.C. Supervised autonomous robotic soft tissue surgery. Sci. Transl. Med. 2016, 8, 337ra64. [Google Scholar] [CrossRef]
- Datta, S.; Barua, R.; Das, J. Application of artificial intelligence in modern healthcare system. In Alginates—Recent Uses of This Natural Polymer; IntechOpen: London, UK, 2020. [Google Scholar]
- Usmani, R.S.A.; Pillai, T.R.; Hashem, I.A.T.; Marjani, M.; Shaharudin, R.; Latif, M.T. Air pollution and cardiorespiratory hospitalization, predictive modeling, and analysis using artificial intelligence techniques. Environ. Sci. Pollut. Res. 2021, 28, 56759–56771. [Google Scholar] [CrossRef]
- Pfeffer, P.E.; Mudway, I.S.; Grigg, J. Air pollution and asthma: Mechanisms of harm and considerations for clinical interventions. Chest 2021, 159, 1346–1355. [Google Scholar] [CrossRef]
- Xie, J.; Zhu, Y. Association between ambient temperature and COVID-19 infection in 122 cities from China. Sci. Total Environ. 2020, 724, 138201. [Google Scholar] [CrossRef]
- Wu, X.; Nethery, R.; Sabath, B.; Braun, D.; Dominici, F. Exposure to air pollution and COVID-19 mortality in the United States: A nationwide cross-sectional study. medRxiv 2020. [Google Scholar] [CrossRef]
- Mele, M.; Magazzino, C. Pollution, economic growth, and COVID-19 deaths in India: A machine learning evidence. Environ. Sci. Pollut. Res. 2021, 28, 2669–2677. [Google Scholar] [CrossRef] [PubMed]
- Travaglio, M.; Yu, Y.; Popovic, R.; Selley, L.; Leal, N.; Martins, L. Links between air pollution and COVID-19 in England. medRxiv 2020, 268, 115859. [Google Scholar] [CrossRef] [PubMed]
- Zoran, M.A.; Savastru, R.S.; Savastru, D.M.; Tautan, M.N. Assessing the relationship between ground levels of ozone (O3) and nitrogen dioxide (NO2) with coronavirus (COVID-19) in Milan, Italy. Sci. Total Environ. 2020, 740, 140005. [Google Scholar] [CrossRef]
- Jiang, Y.; Xu, J. The association between COVID-19 deaths and short-term ambient air pollution/meteorological condition exposure: A retrospective study from Wuhan, China. Air Qual. Atmos. Health 2021, 14, 1–5. [Google Scholar] [CrossRef]
- Lin, S.; Wei, D.; Sun, Y.; Chen, K.; Yang, L.; Liu, B.; Huang, Q.; Paoliello, M.M.B.; Li, H.; Wu, S. Region-specific air pollutants and meteorological parameters influence COVID-19: A study from mainland China. Ecotoxicol. Environ. Saf. 2020, 204, 111035. [Google Scholar] [CrossRef] [PubMed]
- Frontera, A.; Cianfanelli, L.; Vlachos, K.; Landoni, G.; Cremona, G. Severe air pollution links to higher mortality in COVID-19 patients: The “double-hit” hypothesis. J. Infect. 2020, 81, 255–259. [Google Scholar] [CrossRef] [PubMed]
- Santos, V.C.; Oliveira, A.E.R.; Campos, A.C.B.; Reis-Cunha, J.L.; Bartholomeu, D.C.; Teixeira, S.M.R.; Lima, A.P.C.; Ferreira, R.S. The gene repertoire of the main cysteine protease of Trypanosomacruzi, cruzipain, reveals four sub-types with distinct active sites. Sci. Rep. 2021, 11, 18231. [Google Scholar] [CrossRef]
- Heuvelmans, M.A.; van Ooijen, P.M.; Ather, S.; Silva, C.F.; Han, D.; Heussel, C.P.; Hickes, W.; Kauczor, H.-U.; Novotny, P.; Peschl, H. Lung cancer prediction by Deep Learning to identify benign lung nodules. Lung Cancer 2021, 154, 1–4. [Google Scholar] [CrossRef]
- Nilashi, M.; Ahmadi, H.; Manaf, A.A.; Rashid, T.A.; Samad, S.; Shahmoradi, L.; Aljojo, N.; Akbari, E. Coronary heart disease diagnosis through self-organizing map and fuzzy support vector machine with incremental updates. Int. J. Fuzzy Syst. 2020, 22, 1376–1388. [Google Scholar] [CrossRef]
- Zhou, H.; Wang, T.; Zhou, F.; Liu, Y.; Zhao, W.; Wang, X.; Chen, H.; Cui, Y. Ambient air pollution and daily hospital admissions for respiratory disease in children in Guiyang, China. Front. Pediatrics 2019, 7, 400. [Google Scholar] [CrossRef] [PubMed]
- Park, Y.; Lee, C.; Jung, J.Y. Digital Healthcare for Airway Diseases from Personal Environmental Exposure. Yonsei Med. J. 2022, 63, S1–S13. [Google Scholar] [CrossRef]
- Goto, T.; Camargo, C.A., Jr.; Faridi, M.K.; Yun, B.J.; Hasegawa, K. Machine learning approaches for predicting disposition of asthma and COPD exacerbations in the ED. Am. J. Emerg. Med. 2018, 36, 1650–1654. [Google Scholar] [CrossRef] [PubMed]
- Moustris, K.P.; Douros, K.; Nastos, P.T.; Larissi, I.K.; Anthracopoulos, M.B.; Paliatsos, A.G.; Priftis, K.N. Seven-days-ahead forecasting of childhood asthma admissions using artificial neural networks in Athens, Greece. Int. J. Environ. Health Res. 2012, 22, 93–104. [Google Scholar] [CrossRef] [PubMed]
- Xiang, Y.; Ji, H.; Zhou, Y.; Li, F.; Du, J.; Rasmy, L.; Wu, S.; Zheng, W.J.; Xu, H.; Zhi, D. Asthma exacerbation prediction and risk factor analysis based on a time-sensitive, attentive neural network: Retrospective cohort study. J. Med. Internet Res. 2020, 22, e16981. [Google Scholar] [CrossRef]
- Guerra, B.; Haile, S.R.; Lamprecht, B.; Ramírez, A.S.; Martinez-Camblor, P.; Kaiser, B.; Alfageme, I.; Almagro, P.; Casanova, C.; Esteban-González, C. Large-scale external validation and comparison of prognostic models: An application to chronic obstructive pulmonary disease. BMC Med. 2018, 16, 33. [Google Scholar] [CrossRef] [PubMed]
- Polezer, G.; Tadano, Y.S.; Siqueira, H.V.; Godoi, A.F.; Yamamoto, C.I.; de André, P.A.; Pauliquevis, T.; de Fatima Andrade, M.; Oliveira, A.; Saldiva, P.H. Assessing the impact of PM2.5 on respiratory disease using artificial neural networks. Environ. Pollut. 2018, 235, 394–403. [Google Scholar] [CrossRef] [PubMed]
- Topalovic, M.; Laval, S.; Aerts, J.-M.; Troosters, T.; Decramer, M.; Janssens, W.; Belgian Pulmonary Function Study investigators. Automated interpretation of pulmonary function tests in adults with respiratory complaints. Respiration 2017, 93, 170–178. [Google Scholar] [CrossRef]
- Mekov, E.; Miravitlles, M.; Petkov, R. Artificial intelligence and machine learning in respiratory medicine. Expert Rev. Respir. Med. 2020, 14, 559–564. [Google Scholar] [CrossRef]
- Akif, M.; Asumadu, S. Science of the total environment investigation of environmental Kuznets curve for ecological footprint: The role of energy and financial development. Sci. Total Environ. 2019, 650, 2483–2489. [Google Scholar]
- Maiwada, N.A.; Abdulkarim, H.; Usman, A.; Abdullahi, S. The role of renewable energy in mitigating deforestation and climate change in Nigeria. J. Nat. Sci. Res. 2014, 4, 2225. [Google Scholar]
- Shahid, S. Rainfall variability and the trends of wet and dry periods in Bangladesh. Int. J. Climatol. 2010, 30, 2299–2313. [Google Scholar] [CrossRef]
- Wernberg, T.; Smale, D.A.; Tuya, F.; Thomsen, M.S.; Langlois, T.J.; De Bettignies, T.; Bennett, S.; Rousseaux, C.S. An extreme climatic event alters marine ecosystem structure in a global biodiversity hotspot. Nat. Clim. Chang. 2013, 3, 78–82. [Google Scholar] [CrossRef]
- Gao, M.; Wang, B.; Yang, J.; Dong, W. Are peak summer sultry heat wave days over the Yangtze–Huaihe River basin predictable? J. Clim. 2018, 31, 2185–2196. [Google Scholar] [CrossRef]
- Yue, L.; Juying, J.; Bingzhe, T.; Binting, C.; Hang, L. Response of runoff and soil erosion to erosive rainstorm events and vegetation restoration on abandoned slope farmland in the Loess Plateau region, China. J. Hydrol. 2020, 584, 124694. [Google Scholar] [CrossRef]
- Wang, B.; Xiang, B.; Li, J.; Webster, P.J.; Rajeevan, M.N.; Liu, J.; Ha, K.-J. Rethinking Indian monsoon rainfall prediction in the context of recent global warming. Nat. Commun. 2015, 6, 7154. [Google Scholar] [CrossRef] [PubMed]
- Ali, M.; Prasad, R. Significant wave height forecasting via an extreme learning machine model integrated with improved complete ensemble empirical mode decomposition. Renew. Sustain. Energy Rev. 2019, 104, 281–295. [Google Scholar] [CrossRef]
- Jacox, M.G.; Tommasi, D.; Alexander, M.A.; Hervieux, G.; Stock, C.A. Predicting the evolution of the 2014–2016 California Current System marine heatwave from an ensemble of coupled global climate forecasts. Front. Mar. Sci. 2019, 6, 497. [Google Scholar] [CrossRef]
- Xiao, C.; Chen, N.; Hu, C.; Wang, K.; Gong, J.; Chen, Z. Short and mid-term sea surface temperature prediction using time-series satellite data and LSTM-AdaBoost combination approach. Remote Sens. Environ. 2019, 233, 111358. [Google Scholar] [CrossRef]
- Wolff, S.; O’Donncha, F.; Chen, B. Statistical and machine learning ensemble modelling to forecast sea surface temperature. J. Mar. Syst. 2020, 208, 103347. [Google Scholar] [CrossRef]
- Khan, N.; Shahid, S.; Ismail, T.B.; Behlil, F. Prediction of heat waves over Pakistan using support vector machine algorithm in the context of climate change. Stoch. Environ. Res. Risk Assess. 2021, 35, 1335–1353. [Google Scholar] [CrossRef]
- Benthuysen, J.A.; Smith, G.A.; Spillman, C.M.; Steinberg, C.R. Subseasonal prediction of the 2020 Great Barrier Reef and Coral Sea marine heatwave. Environ. Res. Lett. 2021, 16, 124050. [Google Scholar] [CrossRef]
- Spillman, C.M.; Smith, G.A.; Hobday, A.J.; Hartog, J.R. Onset and decline rates of marine heatwaves: Global trends, seasonal forecasts and marine management. Front. Clim. 2021. [Google Scholar] [CrossRef]
- Saxena, N. Efficient downscaling of satellite oceanographic data with convolutional neural networks. SIGSPATIAL Spec. 2021, 12, 46–47. [Google Scholar] [CrossRef]




| S. No | Hybrid AI Models | Pollutant Forecasting | Ref. |
|---|---|---|---|
| 1 | Ensemble empirical mode decomposition—Least squares support vector machine (EEMD-LSSVM) | PM2.5 | [28] |
| 2 | Principal component analysis—Cuckoo search—Least squares support vector machine (PCA-CS-LSSVM) | PM2.5 | [29] |
| 3 | Wavelet packet decomposition—Particle swarm optimization—Backpropagation neural network—Adaptive Boosting (WPD-PSO-BNN-Adaboost) | PM2.5 | [30] |
| 4 | Particle swarm optimization—Extreme learning machine (PSO-ELM) | CO2 | [31] |
| 5 | Genetic algorithm—Random forest—Backpropagation neural network (GA-RF-BPNN) | PM10 | [32] |
| 6 | Complementary empirical mode decomposition—Particle swarm optimization and gravitational search algorithm—Support vector regression—Generalized regression neural network (CEMD-PSOGSA-SVR-GRNN) | PM2.5 | [33] |
| 7 | Wavelet packet decomposition—complete ensemble empirical mode decomposition with adaptive noise—Least squares support vector regression—chaotic particle swarm optimization method and gravitation search algorithm (WPD-CEEMD-LSSVR-CPSWOM-GSA) | PM2.5 | [34] |
| 9 | Variational mode decomposition—Sample entropy—Least squares support vector machine (VMD-SE-LSSVM) | AQI | [35] |
| 10 | Complementary empirical ensemble mode decomposition—Cuckoo search—Grey wolf optimizer- support vector machine (CEEMD-CS-GWO-SVM) | NO2& SO2 | [36] |
| 11 | Wavelet packet decomposition (WPD)—Bidirectional Long Short-Term Memory (Bi-LSTM)—Stacked auto encoder Non-dominated Sorting Genetic Algorithm II (NSGA-II). | PM2.5 | [37] |
| S.No | Year | Country/ Study Area | Input Parameters for AI Forecasting Models | Proposed AI Models | Output Parameters of AI Models | Comparative Models | Air Pollutants Examined | Data Resolutions | Performance Evaluation Criteria | Main Conclusion | Ref. | |||
|---|---|---|---|---|---|---|---|---|---|---|---|---|---|---|
| R2 | MAE | RMSE | MAPE (%) | |||||||||||
| 1 | 2017 | Xian, China | Historical concentration of PM2.5, NO2., SO2,CO, O3, PM2.5 & PM10 | MCSDE- CEEMD-ENN | NO2, SO2 PM10 PM2.5, CO, O3, | SVM, ARIMA | NO2 SO2 | Daily | 1.87 (SO2) 1.91(NO2) | The Proposed hybrid model showed better performance and accuracy for NO2 and SO2 forecasting. For NO2, the MAPE mean of Model A approximately equals to 7.8%, while the maximum MAPE value of the single-optimization model approximately equals to 10.8%, and the difference is almost 3 percentage points. Obviously, the double-optimization model has better prediction accuracy than other models. | [72] | |||
| 2 | 2017 | Malaysia | Spatial and temporal features and Pollutant data | MLPNN | PM10 Concentrations | ANN | PM10 | Hourly | 0.71 | 11.61 | 5.13 | Based on the values ofMAPE, RMSE, andR2 error indexes, it is very clear that the proposed model is suitable for PM10 concentration forecasting specifically. | [73] | |
| 3 | 2017 | Beijing & Shanghai, China | Routine AQI Series | CEEMD-VMD-DE-ELM | Air Quality Index | GRNN VMD-ELM | Daily | 2.65 | 3.66 (Beijing) 3.27 (Shanghai) | The ensemble-based Hybrid model showed better accuracy in predicting the daily air quality index. A novel two-phase decomposition technique is proposed for the AQI series decomposition.The ELM model optimized by DE algorithm has a strong function approximation ability. | [74] | |||
| 4 | 2018 | Guangzhou, China | Historical pollutant concentration of NO2, SO2, PM10, PM2.5, CO, O3 | ICEEMDAN-ICA-ELM | NO2., SO2, CO, O3, PM2.5 & PM10 | CEEMD-VMD-ICA-ELM | PM10, NO2 | Daily | 0.915 (PM10) 0.937 (NO2) | 8.1673 (PM10) 4.6579(NO2) | According to the author, the proposed hybrid is reliable for NO2 and PM10 forecasting; moreover, a hybrid model composed of the theory of “decomposition and ensemble”, an extreme learning machine and an advanced heuristic algorithm was developed for pollution contaminant prediction; it provides deterministic and interval forecasting for tackling the uncertainty of future air quality. | [75] | ||
| 5 | 2018 | China | Vehicle passing and emission data | MLPNN | CO, NO2, and CO2 | MLR | CO, NO2, and CO2 | Short-term | 0.781 | 0.092 | 2.58 | ANN techniques showed better stability and accuracy than MLR method; this approach does not require very exhaustive information about air pollutants, and it has the ability to allow the nonlinear relationships between very different predictor variables. | [76] | |
| 6 | 2018 | Seoul, South Korea | Outdoor Pollutant concentration | MLPNN | PM10 Level | PM10 | Hourly | 0.8 | 16..56 | 24.89 | MLPNN algorithm is a best method to forecast hourly PM10 concentrations in subway stations. ANN model showed a high correlation between the predicted and actual measured values and it was able to predict 67∼80% of PM at 6 subway station. In addition, we found that platform shape and depth influenced the model performance. | [45] | ||
| 7 | 2019 | Beijing, China | Pollutant data and temporal features | CNN-LSTMNN | PM2.5 concentrations | LSTM | PM2.5 | Short-term & Hourly (1 h–24 h) | 12.08 | 10.68 | The proposed model has better performance than single LSTM method for PM2.5 concentration forecasting. The present model achieves more accurate and stable air quality predicting different spatiotemporal scales. | [55] | ||
| 8 | 2019 | Taiwan | Meteorological data and pollutant data | SVM | Concentrations of PM2.5 | PM2.5 | Short-term | 0.8652 | 0.1322 | SVM showed somewhat accuracy in PM2.5 forecasting but the author doesn’t compare with ANN models. MM-SVM model overcomes the instabilities of spatiotemporal forecasting. MM-SVM identifies heterogeneities in air pollutant-generating mechanisms and seasons. The proposed model increases multi-step-ahead PM2.5 forecasts accuracy and applicability. | [77] | |||
| 9 | 2017 | China | The pollutant concentration data | PCA-CS-LSSVM Hybrid model | PM2.5 concentrations | Single GRNN LSSVM, | PM2.5 | Daily | 18.84 | 14.47 | 12.56 | The proposed model suitable for PM2.5 forecasting; it exhibits better performance over single method. PCA is adopted to extract original features and reduce dimension for input selection. | [29] | |
| 10 | 2017 | China | Daily AQI Series | Novel Hybrid model CEEMD-VMD-DE-ELM | AQI Forecasting | VMD-DE-ELM; CEEMD-VMD-ELM VMD-ELM; CEEMD-ELM, CEEMD-DE-ELM | Air Quality Index | Weekly | 2.53 | 3.27 | 5.09 | It has proven to be a highly promising method for forecasting other complicated time series, such as wind speed andPM2.5 concentration level. The complementary ensemble empirical mode decomposition (CEEMD) is utilized to decompose the AQI series into a set of intrinsic mode functions (IMFs) with different frequencies. | [74] | |
| 11 | 2017 | China | NO2, SO2, CO, O3, PM2.5, PM10 | CEEMD-BBODE-LSSVM | NO2, SO2, CO, O3, PM2.5, PM10 | LSSVM, EEMD-LSSVM, CEEMD-LSSVM | SO2, NO2, CO, O3, PM10, PM2.5 | Hourly & Daily | PM2.5 0.9012(July) 0.997(August) 0.996(September) 0.996(October) | PM2.5 0.8377(July) 0.8584(August) 0.5329(September) 0.9656(October) | PM2.5 1.5264(July) 1.2814(August) 0.7836(September) 1.6485(October) | PM2.5 3.86(July) 3.0(August) 2.55(September) 3.87(October) | Potential AI hybrid model for air quality early warning system. The results revealed that proposed Hybrid models performs better than other comparison models. Decomposed the data into the wavelet coefficients and used different NN to individual prediction, then combined the few predictors in the ensemble. | [78] |
| 12 | 2017 | Tianjin & Shangha, China | hourly PM2.5, PM10 and SO2 data collected from Tianjin and Shanghai in China | Novel Hybrid Model- CEEMD-GWO | PM2.5, PM10 and SO2 | CEEMD-PSO-ERNN, EEMD-GWO-ERNN. | PM2.5, PM10 and SO2 | Hourly | PM2.5 2.7154 (Tianjin) 1.6241 (Shanghai) | PM2.5 5.8808 (Tianjin) 2.6888 (Shanghai) | PM2.5 6.1993 (Tianjin) 3.5593 (Shanghai) | Hybrid model used in this study, more reliable in forecasting particles and gases in urban areas. Fuzzy synthetic evaluation is used to determine air quality and primary pollutants. Proposed early warning system is great suitable for monitoring air quality. | [79] | |
| 13 | 2017 | Xi’an and Jinan, China | Pollution concentrations of PM2.5, PM10, O3, CO, NO2, SO2 | MCSDE-CEEMD-ENN Hybrid Model | PM2.5, PM10, O3, CO, NO2, SO2 concentrations | GRNN, ENN | PM2.5, PM10, O3, CO, NO2, SO2 | Daily & Weekly | 2.42 | 4.87 | The proposed model showed best accuracy and stability. In the air quality assessment module, fuzzy comprehensive evaluation is used to determine the main pollutants and evaluate the degree of air pollution more scientifically. New air quality monitoring and early warning system, including an assessment module and forecasting module. | [72] | ||
| 14 | 2018 | Greece | Data from real urban air quality monitoring network in Athens, Greece | Feed Forward Neural Network (FFNN) model | O3, CO, NO2, SO2, NO | ANN compared with MLR | O3, CO, NO2, SO2, NO | Short-term | O3 0.41(MLR) 0.44 (FFNN) | O3 12.57(MLR) 11.88(FFNN) | O3 16.6(MLR) 16.4(FFNN) | ANN is superior than MLR Enhanced FFNN model with RM and GM to assess the possible correlation between different input variables for improving forecast accuracy. | [41] | |
| 15 | 2018 | Turkey | Time series of Weekly SO2 concentration | New Fuzzy Time Series (FTS) model based on the Fuzzy K-Medoid (FKM) clustering algorithm | SO2 | Gustafson-Kessel (GKF) clustering algorithm & FTS models based fuzzy c-means (FCMF) | SO2 | Weekly | 11.01–(FKMF); 43.24–(GKF); 57.57–(FCMF) | The suggested approach produces the most accurate predicting results, particularly for temporal series.The potential superiority of the proposed model is to be a robust technique for outliers and abnormal observations. | [58] | |||
| 16 | 2018 | Brunei Darussalam | Meteorological data and Daily PM10 concentration data | Hybrid model (RF-GA-BPNN) | PM10 concentration in Brunei, Southeast Asia | BPNN | PM10 | Daily | 2.6297 | 4.0057 | Suitable forecasts for PM10 exceedances during haze episodes. The models which considered the geographic factor performed better than the models which unconsidered. | [32] | ||
| 17 | 2018 | Shenyang and Chengdu, China, | Time series of PM2.5 concentration data | SD-LSSVR-CPSOGSA method (Hybrid Model) | PM2.5 concentration | CEEMD-LSSVR-PSOGSA; CEEMD-LSSVR-CPSOGSA, WPT-LSSVR-PSOGSA, | PM2.5 | Hourly | 5.1060 (Shenyang) 3.7760 (Chengdu) | 5.3553 (Shenyang) 5.5217 (Chengdu) | According to authors, the new method is powerful techniques for PM2.5 concentration level forecasting; moreover, the forecasts of the MM-SVM are found better consistent with observations than those of any single S-SVM in both training and testing stages | [34] | ||
| 18 | 2018 | China | Pollutants concentration data from major cities | Hybrid model (ICEEMDAN-ICA-ELM) | NO2, CO, PM2.5,PM10, O3 concentrations | ARIMA, GRNN, PSO-ELM, ICA-ELM, EMD-ICA-ELM | CO, NO2, SO2, PM, O3 | Daily | 92.3657- [EMD- ICA-ELM] 97.0030- [Proposed Model] | 4.3940-[EMD-ICA-ELM] 2.6340- [Proposed Model] | 5.7511- [EMD-ICA-ELM] 3.590- [Proposed Model] | 14.2788 [EMD-ICA-ELM] 7.9725- [Proposed Model] | Based on the results, the proposed hybrid model shows better performance and accuracy than other benchmark models. Provided a method of analyzing the change of pollutants’ concentration in the condition of lacking practical pollution data. | [75] |
| 19 | 2018 | Beijing, China | PM2.5 concentration data from Beijing station | Wavelet Neural Network Ensemble Method | PM2.5 | BPNN, RBFNN, Elman Model, T-S Fuzzy | PM2.5 | Lomg-term | 0.89(24 h) 0.74(48 h) 0.64(72 h) | 47.9 (24 h) 52.4 (48 h) 76.2 (72 h) | The proposed forecast method shows better performance than other benchmarking models. Suitable for forecast PM2.5 concentration but effect of WNN model decreased by extension of time.Using wavelet transform to realize feature extraction and characterization of air pollutants. | [80] | ||
| 20 | 2018 | Fuzhou, China | Pollutants data and temporal data from 2014–2016 | ARIMA | PM2.5, PM10, SO2, NO2 | PM2.5 | Daily | 56.12 | 72.94 | The ARIMA model is well recognized as a sophisticated and frequently applied statistical technique for evaluating and forecasting time series data. The ARIMA results showed that PM2.5 concentrations experienced seasonal fluctuations over the two years, which were higher in the cold periods and lower in the corresponding warm periods, ranging from 23 to 52 μg/m3 and from 19 to 31 μg/m3, respectively. | [24] | |||
| 21 | 2018 | USA | Temporal features and weather condition | Multi-Tasking Learning Algorithm | O3, PM2.5, SO2 | Standard Frobenius norm regularization, nuclear norm regularization | PM2.5, SO2 | Hourly | 0.3365 | 85.94 | The results showed proposed Hybrid model has better performance over other comparison models. The proposed parameter-reducing formulations and consecutive-hour-related regularizations achieve better performance than existing standard regression models and existing regularizations | [52] | ||
| 22 | 2018 | China | SO2, O3, NO2, CO & PM10 | CEEMD-PSOGSA-SVR-GRNN Hybrid model | PM2.5 | CEEMD-GSA-SVR; CEEMD-GWO-SVR PSOGSA-SVR; EEMD-PSOGSA-SVR; | PM2.5 | Daily | 3.0997 (Chongqing) 3.0148 (Harbin) | 3.9374 (Chongqing) 4.0263 (Harbin) | 8.63 (Chongqing) 9.71 (Harbin) | The results showed proposed Hybrid model has better performance over other comparison models. The proposed theory can be used to effectively forecast other pollutions. Proposed CEEMD-PSOGSA-SVR-GRNN model is effective for PM2.5 forecasting with different characteristics of climate, terrain and pollution sources. | [33] | |
| 23 | 2019 | Middle Eastern Countries | Consumption of fossil fuels, including coal, oil and natural gas | GMDH ANN Model | CO2 | CO2 | Short-term | 0.9998 | 2.3 | Suitable for CO2 emissions forecasting. The average absolute relative error and the R-squared values of the GMDH model are 2.3% and 0.9998, respectively; these values demonstrate the precision of the model in forecasting emissions of CO2. | [81] | |||
| 24 | 2019 | Chongqing, China | mean temperature, relative humidity, wind speed &precipitation | DL-SSAE model | PM2.5 concentration | SL-FFNN, | PM2.5 | Hourly | 0.922 | 24.43 | 29.85 | Good model for hourly PM2.5 concentration forecasting. Kendall correlation coefficient method is employed to search inherent relationships between PM2.5 concentrations and meteorological parameters within 1-h ahead for each seasonal time series. The models which considered the geographic factor performed better than the models which unconsidered. | [82] | |
| 25 | 2019 | China | 77 meteorological variables and PM2.5 concentrations and in Beijing. | EEMD-LSTM Hybrid Model | PM2.5 concentration | Single LSTM FFNN | PM2.5 | Hourly | 12.077 (Nangzhanguan) 13.938 (Shunyixincheng) | 19.604 (Nangzhanguan) 16.929 (Shunyixincheng) | According to author, the proposed model had better performance in hourly PM2.5 concentration forecasting. The proposed model has mean absolute percentage error (19.604% and 16.929%), root mean square error (12.077 μg/ m3 and 13.983 μg/ m3), and correlation coefficient criteria (0.994 and 0.991) respectively. | [28] | ||
| 26 | 2019 | China (Beijing, Chengdu, Guangzhou, Shanghai, Taiyuan) | Time series of PM2.5 concentrations | Hybrid models (Wavelet-ANN, Wavelet-ARIMA and Wavelet-SVM) | Short-term PM2.5 Pollutant level | ARIMA, ANN, SVM | PM2.5 | Short-term | (Beijing) 0.8768 0.9199 0.8570 | (Beijing) 24.20 19.82 27.02 | (Beijing) 32.87 26.43 36.11 | Hybrid models (Wavelet-ANN, Wavelet-ARIMA & Wavelet-SVM) can forecast short-term PM2.5 concentrations in China. In particular, Wavelet-ARIMA can more accurately capture the mutational points of PM2.5 concentrations, which can provide effective information support for generating warnings about atmospheric pollution. | [83] | |
| 27 | 2019 | China | Temporal values and PM2.5 values | DAQFF (Deep Air Quality Forecasting Framework) model | PM2.5 concentration | ARIMA, SVR, RNN, CNN | PM2.5 | Hourly | 25.01(1–6 h) 61.75 (25–48 h) | 46.49(1–6h ) 80.061 (25–48 h) | The proposed model showed lower RMSE values and exhibited good performance than others. Proposed novel deep learning model for air quality (mainly PM2.5) forecasting, which learns the spatial-temporal correlation features and interdependence of multivariate air quality related time series data by hybrid deep learning architecture. | [64] | ||
| 28 | 2019 | Poland | Traffic flow, Temperature, Relative humidity | RF- based partition model | NO2 concentrations | Classic RF model | NO2 | Hourly & Daily | 0.82 | 57.5 | The traffic flow has greater impact on NO2 in low concentration ranges. A new RF-based partition model improves the description of NO2 concentrations. The value of R2 is increased from 0.60 to 0.82 | [84] | ||
| 29 | 2019 | China (Shanghai, Chongqing, Shenyang and Kunming) | Time series of PM2.5 concentrations datasets | WPD-PSO-BP-Adaboost Hybrid model | PM2.5 concentrations | CEEMDAN-ICA-ELM; EEMD-GRNN | PM2.5 | Hourly | 0.86 | Case I- 13.98 Case II- 10.13 | Case I 20.18 Case II- 15.98 | Case I- 23.75 Case II- 15.32 | Among the all models, the developed Hybrid model performs better in multi-step forecasting. The PSO and Adaboost algorithm is adopted to optimize the BPNN. The WPD is adopted to decompose the raw PM2.5 data into high-frequency subseries and low-frequency subseries. | [30] |
| 30 | 2019 | Jing-Jin-Ji region of China | Time series Of PM2.5, PM10, NO2, SO2, CO and O3 | Novel Hybird(ICEEMDAN-WOA-ELM-FCE)model | PM2.5 concentration | ARMA, GRNN, ELM, GA-ELM, WOA-ELM and EEMD-WOA-ELM | Six Major Pollutants | Daily | (Tianjin) 0.0613 (Shijiazhuang) 0.0469 | (Tianjin) 0.0834 (Shijiazhuang) 0.0606 | (Tianjin) 6.4375 (Shijiazhuang) 5.8451 | The results showed proposed Hybrid model has better performance over other comparison models. The proposed system is believed to play an important role in air pollution control. | [38] | |
| 31 | 2019 | Colombia | Pollutant concentrations, temporal features | SVR-PSO model | NO2, SO2, CO, O3, PM10, and PM2.5. | ANN | NO2, SO2, CO, O3, PM10 PM2.5 | Yearly | The input datasets of temporal features enhance the performance of suggested model. The developed forecasting system, performance robustly throughout the year even during rainy or dry seasons. | [71] | ||||
| 32 | 2019 | China | Historical data and meteorological data | Hybrid Model GCN-LSTM | PM2.5 forecasting | MLR, FNN, LSTM | PM2.5 | Hourly | 0.72 for 72 h prediction | 115 for 72 h prediction | Considering spatiotemporal dependency can improve model performance. The proposed model showed better performance especially for long-term prediction. | [53] | ||
| 33 | 2019 | Central China | Air pollutants time series, temperature, meteorological factors | Model-C (CEEMD-SVR-CS-GWO) | NO2 and SO2 concentrations | CEEMD-GWO-GWO-SVR; CEEMD-GWO-CS-SVR; CEEMD-CS-CS-SVR; | NO2, SO2 | Short term & Hourly | 2.17(NO2) | 6.99(NO2) | 5.78(SO2) 7.87(NO2) | According to author, the developed hybrid model is reliable and usefulfor NO2 and SO2 forecasting. Specially, the hybrid model CEEMD-CS-GWO-SVR, the low-frequency data using the SVR-CS and the high frequency data using SVR-GWO, is the best model for the prediction of NO2 and SO2 for the cities in Central China. | [36] | |
| 34 | 2020 | China | Pollutants concentration time series | A novel Hybrid AI model | PM2.5 level | PM2.5 | Daily | The proposed model showed better performance in Daily PM2.5 concentration forecasting.The BiLSTM algorithm is designed as the base forecasting model for multi-resolution data. The bivariate kernel density estimation algorithm is utilized for the probabilistic prediction. | [37] | |||||
| 35 | 2020 | Delhi | Meteorological and pollutant parameters (2016–2018) | SVM and ANN machine learning approaches | PM2.5 concentration | PM2.5 | Short-term | 0.856- (ANN), 0.730- (SVM) | ANN shows better prediction accuracy than SVM for PM2.5 prediction. The simulated PM2.5 values and the target data showed the best fit with a high correlation coefficient (R) value of 0.856. | [85] | ||||
| 36 | 2020 | Beijing, China | Meteorological andHistoric Air quality data from 384 monitoring station, China | CNN-LSTM | MLP, LSTM | PM2.5 | Daily | 3.007 | 3.855 | 0.027 | Mutual information estimator and CNN-LSTM model is proposed for predict the next day’s daily average PM2.5 concentration in Beijing City. CNN-LSTM model inputs the STFV(spatiotemporal feature vector) as an inlet and predicts PM2.5 concentration through deep learning. | [86] | ||
| 37 | 2020 | Tehran, Iran | Pollutant data time series collected from monitoring system in Tehran | ANFIS | NO2, O3, SO2, and CO | SER model | NO2, O3, SO2, and CO | Short-term & Hourly | 0.8686, 0.8011, 0.8350 and 0.7640 | ANFIS has been shown to be more accurate in forecasting air quality. Proposed interval prediction method and ANF to address the uncertainty of PMs according to the pollutant emission distribution. | [87] | |||
| 38 | 2019 | Taipei City of Taiwan | meteorological and air quality factors (2010–2016) | MM-SVM | Single-output SVM model | PM2.5 | Hourly | The proposed model enhance accuracy of PM2.5 prediction. MM-SVM identifies heterogeneities in air pollutant generating mechanisms and seasons. MM-SVM increas multi-step-ahead PM2.5 forecasts accuracy and applicability. | [77] | |||||
| 39 | 2020 | Chengdu, China | Temporal characteristics (2014–2017) | Continuous wavelet transform Algorithms | Temporal features and PM2.5 concentration | PM2.5 | Hourly | 0.8876 | 0.2153 | Wavelet transform is powerful to capture the temporal features of PM2.5 concentration at different scales. | [26] | |||
| 40 | 2020 | Xi’an and Lanzhou, China | Past 3 days’ API (Air Pollution Index) | WANN | Air Pollution Index | ANN | Air Pollution Index | Next days | R = 0.8906 for Lanzhou R = 0.8846 for Xi’an | Bayesian regularization was applied as a training algorithm, the WANN and ANN models accurately reproduced the APIs in both Xi’an and Lanzhou, although the WANN model (R = 0.8846 for Xi’an and R = 0.8906 for Lanzhou) performed better than the ANN (R = 0.8037 for Xi’an and R = 0.7742 for Lanzhou) during the forecasting stage. | [47] | |||
| 41 | 2021 | TamilNadu India | Meteorological parameters and historical pollutant concentration from last 5 years | DL-LSTM | PM2.5, PM10, NO2, SO2, CO, O3. | ANN, SMR (Statistical Multilevel Regression), Neuro-Fuzzy | CO, SO2, NOx, O3 | 24 h | 0.8951 0.8872 0.8602 0.8785 | 0.1256 0.1230 0.1123 0.1462 | 11.98 8.81 8.99 8.12 | The concentration level of contaminants is predicted with the deviation of R2 in the range of 0.71–0.89. The results proved that DL-LSTM suits well when comparing to the ANN, Neuro-fuzzy and regression algorithms. | [46] | |
| 42 | 2021 | Beijing, China | PM2.5 concentration data sets | Hybrid CNN-LSTM | PM2.5 concentration | LSTM, Bi-LSTM, GRU, Bi-GRU, CNN | PM2.5 | Hourly (24 h) | 0.979–7 day | 9.034–7 day | 16.625–7 day | More accurate prediction than all listed traditional models. The Proposed model can effectively extract the temporal and spatial features of the data through CNN and LSTM, and it also has high accuracy and stability. | [67] | |
| 43 | 2021 | Kolkatta, India | Fuzzy binary relation based method | Overall AQI, | O3, NO2, PM2.5 and AQI | Hourly | During the shift from post-monsoon to winter, NO2 and O3 impacted the total AQI over the severely polluted zone. A fuzzy binary relation based approach is implemented to O3, NO2 and PM2.5 and the overall air quality index (AQI). | [88] | ||||||
| 44 | 2021 | Tianjin, China | Historical pollutant concentration data series | DWT-LSTM model | Urban NO2 concentration in the Next day | SVR, GRU, LSTM | NO2 | Next day | 4.3377 | 5.9211 | 11.5884 | More reliable for predicting NO2 concentration in urban areas. The results showed that the MAPE increased from 11.58% to 13.54%, proving that the meteorological index correlated with the concentration of air pollutants. | [89] | |
| 45 | 2021 | Northern Xinjiang, China | Meteorological and air pollutant data in Jan & Aug from 2015–2019. | BPANN and MLR | Daily PM2.5 concentration | Evaluated by Hold-out methods and Leave-One-Out Cross-Validation method | PM2.5 | Daily | 0.87(January) 0.946(August) | Using multiple data division approaches to combine linear and nonlinear models would be an excellent tool for forecasting daily PM2.5 concentrations. The correlation coefficient (R) for the validation set of the optimal combination model was about 0.87 in January and 0.946 in August. | [90] | |||
| 46 | 2022 | China | Temperature, humidity, average wind speed and previous day PM2.5 concentration. | GRNN | PM2.5 concentration | PM2.5 | Hourly | GRNN method is very useful to predict 1-day-ahead PM2.5 concentration. The annual mean PM2.5 concentration Beijing–Tianjin–Hebei, the Yangtze River Delta and the Pearl River Delta are 35.39 µg/m3, 53.72 µg/m3 and 78.54 µg/m3, respectively. | [63] | |||||
| 47 | 2022 | China | PM2.5 concentration datasets and clinical datasets | New Hybrid Model (TVF-EMD, HHO and ELM) | PM2.5 concentration and application in health issues. | PM2.5 | Daily & Weekly | Suitable for forecasting PM2.5 concentration and application in health issues due to PM2.5 pollutants. Harris hawks optimization algorithm is introduced to tune the extreme learning machine model with high prediction accuracy. | [91] | |||||
| 48 | 2022 | UK | Temporal features, Temperature and Humidity | Ensemble ML method [XGBoost-All, RF-All] | Temporal PM2.5 concentrations | XGBoost | PM2.5 | Short-term | 1.57 | 2.1876 | The performance of multivariate models outperforms than univariate model. Two key findings emerged from this study: (1) meteorological factors are useful for the forecasting of PM2.5 concentration, and (2) ensemble models (96-RF-ARIMA) generate a more reliable forecast of PM2.5 concentration when compared with standalone algorithms. | [92] | ||
| 49 | 2022 | Iran | PM10 concentration time series | W-ANFIS, W-SVR | Short-term and long-term PM10 concentration | ANN, SVR | PM10 | Daily | 0.789 | 1.975 | W-ANFIS has 99% accuracy and W-SVR has 96% accuracy in daily PM10 forecasting than other model. | [93] | ||
| 50 | 2022 | China | Meteorological data and Long history of air pollutants data | Hybrid LSTM and ESWT Method | PM2.5 concentration | PM2.5 | Hourly | 0.990 | 3.456 | 5.579 | 11.61 | The proposed hybrid model is suitable for PM2.5 forecasting. The proposed model has R2 and RMSE value of 0.990 and 5.579. | [50] | |
| 51 | 2022 | Italy | Artificial Neural Network | PM10, PM2.5, CO2 | ANN | PM10, PM2.5, CO2 | PM10–0.4645 PM2.5–0.6646 CO2–0.8816 | Developing an integrated model based on artificial neural network (ANN) in a school building. The predicted RMSE value of 0.8816 for CO2, 0.4645 for PM10, and 0.6646 for PM2.5. | [94] | |||||
| 52 | 2022 | (Industry city) Sakarya, Turkey | Pollution Data from air monitoring center of Minisitry of Environment and Urbanization | Deep learning based recurrent neural network | PM10, SO2 | PM10, SO2 | 0.67–0.88 | 2.84–14.09 | PM10 and SO2 pollution analysis and COVID-19 pandemic effects in Sakarya province. | [95] | ||||
| 53 | 2022 | China | Machine learning Emulation | PM2.5, O3 | PM2.5, O3 | Annualy | The predicted value estimate that PM2.5 exposure was 47.4 μg/m3 and O3 exposure was 43.8 ppb, associated with 2,189,700 premature deaths per year, primarily from PM2.5 exposure (98%). | [96] | ||||||
| 54 | 2022 | Hongkong, China | Transfer Learning-LSTM (TL-LSTM) | O3 | O3 | Daily (8 h) | Increases 0.684 to 0.783 | Reduced from 1.36 × 10−2 to 1.05 × 10−2. | The coefficient of determination (R2) increased from 0.684 to 0.783 and the mean square error (MSE) reduced from 1.36 × 10−2 to 1.05 × 10−2. Other photochemically active regions can use TL-LSTM to help with O3 pollution predictions and management. | [97] | ||||
| 55 | 2022 | India | Real-time measurements of indoor CO2, number of occupants, area per person, outdoor temperature, outer wind speed, relative humidity, and air quality index. | Machine learning based CO2 prediction | CO2 | ANN, SVM, DT, GPR, LR, EL, optimized GPR, optimized EL, optimized DT, optimized SVM | CO2 | 0.98874 | When it comes to prediction accuracy, the optimised GPR model outperforms the other chosen models. The study’s findings showed that the improved GPR model has the highest prediction accuracy for CO2 concentration, with values for RMSE, MAE, NS, and a20-index of 0.98874, 4.20068 ppm, 3.35098 ppm, 0.9817, and 1, respectively. | [98] | ||||
Publisher’s Note: MDPI stays neutral with regard to jurisdictional claims in published maps and institutional affiliations. |
© 2022 by the authors. Licensee MDPI, Basel, Switzerland. This article is an open access article distributed under the terms and conditions of the Creative Commons Attribution (CC BY) license (https://creativecommons.org/licenses/by/4.0/).
Share and Cite
Subramaniam, S.; Raju, N.; Ganesan, A.; Rajavel, N.; Chenniappan, M.; Prakash, C.; Pramanik, A.; Basak, A.K.; Dixit, S. Artificial Intelligence Technologies for Forecasting Air Pollution and Human Health: A Narrative Review. Sustainability 2022, 14, 9951. https://doi.org/10.3390/su14169951
Subramaniam S, Raju N, Ganesan A, Rajavel N, Chenniappan M, Prakash C, Pramanik A, Basak AK, Dixit S. Artificial Intelligence Technologies for Forecasting Air Pollution and Human Health: A Narrative Review. Sustainability. 2022; 14(16):9951. https://doi.org/10.3390/su14169951
Chicago/Turabian StyleSubramaniam, Shankar, Naveenkumar Raju, Abbas Ganesan, Nithyaprakash Rajavel, Maheswari Chenniappan, Chander Prakash, Alokesh Pramanik, Animesh Kumar Basak, and Saurav Dixit. 2022. "Artificial Intelligence Technologies for Forecasting Air Pollution and Human Health: A Narrative Review" Sustainability 14, no. 16: 9951. https://doi.org/10.3390/su14169951
APA StyleSubramaniam, S., Raju, N., Ganesan, A., Rajavel, N., Chenniappan, M., Prakash, C., Pramanik, A., Basak, A. K., & Dixit, S. (2022). Artificial Intelligence Technologies for Forecasting Air Pollution and Human Health: A Narrative Review. Sustainability, 14(16), 9951. https://doi.org/10.3390/su14169951

