Next Article in Journal
Gender Segregation at Work over Business Cycle—Evidence from Selected EU Countries
Previous Article in Journal
Investigation of the Dynamic Pure-Mode-II Fracture Initiation and Propagation of Rock during Four-Point Bending Test Using Hybrid Finite–Discrete Element Method
 
 
Font Type:
Arial Georgia Verdana
Font Size:
Aa Aa Aa
Line Spacing:
Column Width:
Background:
Article

Acceptance of ELV Management: The Role of Social Influence, Knowledge, Attitude, Institutional Trust, and Health Issues

by
Charli Sitinjak
1,
Rozmi Ismail
1,*,
Zurinah Tahir
2,
Rizqon Fajar
3,
Wiyanti Fransisca Simanullang
4,5,
Edward Bantu
6,
Karuhanga Samuel
6,
Rosniza Aznie Che Rose
2,
Muhamad Razuhanafi Mat Yazid
7 and
Zambri Harun
8
1
Centre for Research in Psychology and Human Well-Being (PSiTra), Faculty of Social Sciences and Humanities, Universiti Kebangsaan Malaysia, Bangi 43600, Selangor, Malaysia
2
Research Centre for Development, Social, and Environment, Faculty of Social Sciences and Humanities, Universiti Kebangsaan Malaysia, Bangi 43600, Selangor, Malaysia
3
Research Center for Transportation Technology, National Research and Innovation Agency, Jakarta 10340, Indonesia
4
Research Center for Chemistry, National Research, and Innovation Agency, Jakarta 10340, Indonesia
5
Department of Chemical Engineering, Widya Mandala Surabaya Catholic University, Surabaya 60112, Indonesia
6
Department of Social Work & Social Administration, Faculty of Arts and Social Sciences, Kabale University, Plot 346 Block 3 Kikungiri Hill, Kabale P.O. Box 317, Uganda
7
Department of Civil Engineering, Faculty of Engineering and Built Environment, Universiti Kebangsaan Malaysia, Bangi 43600, Selangor, Malaysia
8
Department of Mechanical and Manufacturing Engineering, Faculty of Engineering and Built Environment, Universiti Kebangsaan Malaysia, Bangi 43600, Selangor, Malaysia
*
Author to whom correspondence should be addressed.
Sustainability 2022, 14(16), 10201; https://doi.org/10.3390/su141610201
Submission received: 24 June 2022 / Revised: 27 July 2022 / Accepted: 28 July 2022 / Published: 17 August 2022
(This article belongs to the Section Social Ecology and Sustainability)

Abstract

:
The growth of Indonesia’s automotive sector has increased the number of end-of-life vehicles (ELVs), making ELV waste management a major issue. Most countries, such as Japan, China, and Europe, manage ELV waste well, but developing countries still do not. In developing countries, little is known about ELV social admissions. This study analyzes ELV management social acceptance in developing countries. Three hundred nine respondents from Jakarta, Bogor, Depok, Tangerang, and Bekasi (the district in Indonesia) were surveyed in a cross-sectional. A set of questions was designed to determine social acceptance (attitude, knowledge, social influence, institutional trust, health issues, and acceptance). After passing validity and reliability tests, the hypothesized research model was estimated using structural equitation. According to this study, social influence, attitude, knowledge, institutional trust, and health issues influenced public acceptance. The health issues variable was also a good moderator (Adj. R2 = 0.173, p < 0.001, average path coefficient = 0.299). The analysis of social acceptance models related to ELV management found that social influence, attitude, knowledge, and institutional trust play a role in one’s desire to accept a new rule, and health issues can strengthen a person in the admission process.

1. Introduction

Due to the rapid growth of the automotive industry in Indonesia, environmental pollution has become one of the biggest problems today. The Organization for Economic Cooperation and Development (OECD) states that the automotive sector grows by 4% every year. This increase in the automotive sector also contributes to environmental degradation by contributing to 5% of industrial waste worldwide [1]. Seeing the negative impact of the growth rate of the automotive industry, end-of-life vehicle (ELV) recycling is a mandatory thing that the Indonesian government must do, not only to overcome the impact on the environment but also to become a new source for industry finance.
Although vehicle sales in Indonesia are increasing slowly, the country has a higher rate of vehicle sales than Malaysia, as evidenced by the Organization Internationale des Constructeurs d’Automobiles’ record production of automobiles (OICA) [2]. From 2012 through 2021, Indonesia ranked fourth in overall automobile production after the United States and South Korea (see Figure 1). This shows that Indonesia has the highest automotive industry level in ASEAN (Association of South-East Asian Nations).
ELV is one of the most common household hazardous wastes [3,4,5]. ELV is considered dangerous because it can pollute the environment if not properly managed [6,7,8,9]. It is not easy to manage ELV because it has a complex structure [10]. ELV itself is expected to continue to increase, and it is estimated that by 2020 there will be 80 million units that fall into the ELV category. Kaminska [11], in her paper, explained that ELV waste contributes to human carcinogenic toxicity; this affects refraction and forms fine particles that can interfere with the lungs. Because oil waste, coolant, and gear oil are disposed of, ELV can have an impact on water quality [12,13,14]. Table 1 shows some components of ELV and their content.
The significance of implementing effective ELV management is to create a healthy environment and improve the automotive industry, which is not always accepted. In developing countries such as Indonesia, where most people prefer to use older or pre-owned vehicles for financial reasons, the implementation of ELV policies faces a formidable obstacle. Low environmental awareness is a significant contributor to the government’s difficulties in formulating ELV management policies.
The Indonesian government attempted to implement periodic emission test regulations, but these regulations were immediately rescinded due to widespread community opposition. The Euro 4 standardization has also been attempted, but it has not been successful in Indonesia. The high number of community rejections has always impeded stakeholders’ efforts to resolve this issue. In addition, social studies on the acceptance of regulations have never been conducted in Indonesia.
This article presents the findings of a survey conducted in Indonesia to determine the various factors that can predict public acceptance of ELV policy. Vehicles classified as ELVs are identified in this study based on their age (>15 years) and whether they can be used or repaired for a variety of reasons (accidents, natural disasters, absence of spare parts, and finances). The parameters employed are adaptations of existing acceptance models, such as the theory of planned behavior, the theory of reasoned action, and the theory of interpersonal behavior, in which we attempt to investigate internal factors such as knowledge, attitude, and institutional trust, as well as external factors (social influence) and health issues as moderator variables [16,17,18,19,20,21]. The study’s primary objective was to identify potential predictors of policy acceptance from a series of social influence, attitude, knowledge, institutional trust, and health issue constructs. The study’s second objective was to encourage policymakers to consider the fundamental aspects of social acceptance before making decisions.

1.1. End-of-Life Vehicles Practice

In 2000, the EU enacted a directive on ELV waste management by introducing the ELV Directive (2000/53/EC) [22]. It is intended to reduce waste coming from ELV. The recovery of ELV vehicles itself is targeted to reach 85% of the weight of the vehicle, with a maximum energy recovery of 5%, and 80% will be used as reusable and recyclable materials [23].
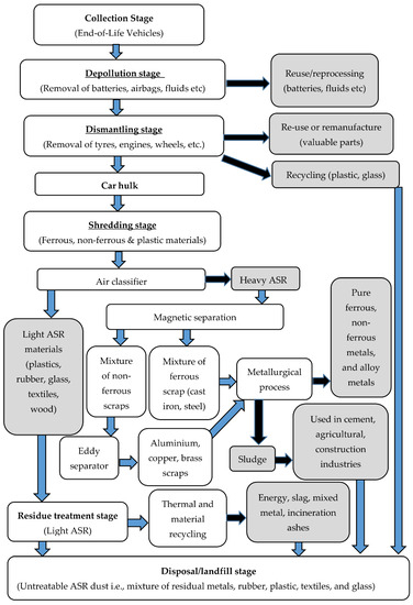
Recycling involves several processes. 1. Users deliver their vehicles to collection facilities; 2. Collection facilities are dealers or repair shops that collect ELVs; 3. An authorized ELV processing company disposes of hazardous vehicle parts in landfills, such as fuel, oil, tires, batteries, or air conditioning cooling gas, as well as reusable parts (referred to as “other components” in Figure 1), such as starters, suspensions, or engines; 4. Crushing plants receive the decontaminated ELV and crush it to separate it into three fractions using magnetic processes: ferrous metals, non-ferrous metals, and the rest (a mixture of rubber, foam, and plastic known as ASR); 5. The post-crushing plant receives non-ferrous metal fractions from crushing plants and separates primarily aluminum, zinc, and copper using vortex currents and density processes (see Figure 2) [22,23,24].

1.2. End-of-Life Vehicles Practices in Indonesia

The lack of regulations on automobiles and motorcycle recycling in Indonesia has negatively impacted the high number of ELVs on urban roads [25]. In addition, issues surrounding the waste management sector in Indonesia have not had a serious impact on increasing public awareness. The Yano Research Institute [26] stated that 248,676 ELVs were still operating and not properly managed in Indonesia in 2020 (see Table 2).
The informal sector manages ELV in Indonesia. They collect and recycle without establishing clear guidelines [27,28]. The informal sector handles industrial and B3 waste and then delivers it to the formal sector. This waste is collected by mobile scavengers and crews that are, on average, filled by the surrounding communities, and is then sold to collectors along with other recyclables that have economic value (cans, plastic); collectors play the role of intermediaries between collectors and “Bandar” who reach other formal and informal recycling plants. Collectors are responsible for collecting, selecting, separating, cleaning, and pre-maintaining, all of which is done manually with no training or occupational safety standards [26].
Although the car demolition industry in Indonesia is still unrecognized, some local companies have opened places to dismantle vehicles. The company buys used vehicles from junk collectors until it works with insurance companies to buy vehicles that can no longer be repaired. This disassembling practice carries out metal picking by performing open combustion for wire harnesses. The car’s body is also cut manually and used as pieces of steel. Informal recyclers only focus on recycling iron from vehicles, while other materials such as glass, tires, and plastic parts are processed separately.
This is an out-of-ordinary practice that has resulted in several mantlings of car bodies with a crowbar and other equipment, frequently resulting in employee accidents in the form of hand and foot injuries. Broken glasses are also common causes of employee injuries [29]. Workers have developed skin disorders because of the remaining oil, which is always thrown away carelessly [30]. As a result, they frequently experience respiratory issues or ISPA [31,32,33,34].

1.3. Dumpsites in Indonesia

Like other developing countries, Indonesia still does not have a recycling or vehicle waste recovery program. Vehicle waste is still dumped in landfills just like other solid waste. There are very few landfills in Indonesia, because of which these landfills can be overcapacitated. The Indonesian government has issued rule No. 18/2018 regarding waste management to combat this issue, but this regulation is ineffective against existing waste.
In Indonesia, waste management is commonly referred to as TPST (integrated waste management place). A TPST is a waste collection, sorting, reusing, recycling, and processing facility. After the TPST has processed waste, it is transferred to the TPA (landfill). A TPA is a safe location for humans and the environment to process and return waste to the environment. The significant distinction between TPST and TPA is the waste management system’s policy.
There are several TPSTs in Indonesia. These include Bantargebang in Bekasi, Suwung Landfill in Denpasar, Sarimukti Landfill in Bandung, Piyungan Landfill in Yogyakarta, and TPA Terjun in Medan. The number of landfills in Indonesia is insufficient to solve the country’s waste problem. As a result, vehicle waste (ELV) is still classified as solid waste and waste management has not yet been properly sorted. In Indonesia, scrap metal dealers typically dismantle vehicle waste by hand, with the intention of disposing of it in the existing landfills. In light of this, it can be asserted that the absence of landfills and waste management in Indonesia makes waste production a pressing issue.

2. Materials and Methods

2.1. Study Subjects

The study was conducted in JABODETABEK (Jakarta, Bogor, Depok, Tangerang, and Bekasi), Indonesia. This study involved a total of 309 adults over 18 years old who have vehicles such as motorcycles or cars. Sampling is a problem during the COVID-19 pandemic, so researchers have difficulties in getting larger samples. The selection of JABODETABEK itself as a sampling place is because JABODETABEK is a metropolitan city in Indonesia with a large population and the most populous number of vehicles in Indonesia.

2.2. Study Design

The current study is a cross-sectional survey conducted in Jakarta from November 2021 to February 2022. The study used self-administered questionnaires given to randomly selected respondents.

2.3. Participant

Cross-sectional studies using surveys were conducted on adult respondents. A total of 309 (213 male and 96 female) people in Jakarta participated in this study and completed the survey between November 2021 and February 2022. A simple random sampling technique selected participants. The participants’ attitude, knowledge, social influence, institutional trust, health issues, and acceptance of ELVs were investigated. All questionnaires that were filled out were then scored in detail.

2.4. Data Collection

Two researchers were assigned to administer the questionnaire. The selected volunteers were those who agreed to fill out the questionnaire. The participants were explained the purpose of research and provided a guide regarding how to fill out the questionnaire. The set of questions was self-managed and structured based on previous research. Twenty respondents took part in the questionnaire trial, and the results were used to make revisions. The questionnaires were written in Indonesian under the Enhanced Spelling System (EYD) so that all respondents could easily understand them. In the survey, 64 questions were divided into six main areas. In order to obtain valid data, those who participated in the survey were instructed to choose as many relevant criteria as they could. Demographic data such as gender, employment, income, and place of residence were provided in the first part of the study.
The second section delves into the participants’ perspectives on ELVs. The question section is designed to elicit public knowledge about ELV management. The fourth section contains a series of questions designed to elicit social influence, while the fifth section contains questions designed to elicit institutional trust. The sixth section is a series of statements about health issues caused by ELVs, and the final question was created to determine public acceptance of ELV management. Figure 3 provides a flowchart of the research process.

3. Results

3.1. Demographic Characteristic

As shown in Table 3, 395 survey responses were collected, 309 participants were involved in this analysis, and as many as 86 respondents’ data were excluded from the analysis due to being deemed invalid. Men made up as many as 213 (68.9%) of the study respondents, while women made up as many as 96 (31.1%). Most of them were civil servants, with 163 (52.8%) with incomes of more than IDR 10 million, which was the income of a majority of the respondents in this study (44%). More than half of the 209 respondents (67.6%) lived in private homes, and the majority of the respondents, 203 (65.7%), had a master’s or doctoral degree.

3.2. Questionnaire Analysis

Structural equation modeling (SEM) analysis is a method used in this study by combining aspects of simultaneous equations of systems, path analysis, or regression analysis with analytical factors. SEM analysis in this study was carried out using the WARPLS 7.0 application. Before the survey, the questionnaire’s reliability was confirmed using Cronbach’s alpha tests. The alpha coefficient ranged from 0 to 1, with 1 indicating the highest level of reliability. The scale used to determine the questionnaire’s reliability is shown in Table 4.
A set of prepared questions was tested for reliability. The test results found that the alpha coefficient score for attitude questionnaires was 0.897, knowledge 0.865, social influence 0.866, institutional trust 0.896, health issues 0.961, and acceptance 0.846. Based on Table 4, the entire questionnaire can be used.

3.2.1. Social Influence Phase

In this study, the total number of answer options for the overall questions was 5. Whereas 1 and 2 are considered rejected in the calculation, 3 is considered neutral, and 4 and 5 are considered to agree. Table 5 describes social influence for ELV management implementation. The majority of the respondents (37.59 %) agreed with the plan to implement ELV management in Indonesia because they perceive government and social influence, while approximately 31.69 % chose to be neutral, and the rest disagreed (30.72 %). The majority of the respondents agreed to support the implementation of ELV management, but the number is small compared to the number of respondents who refused and chose to remain neutral. This demonstrates that stakeholders must work to improve social influence for the implementation of ELV management to be accepted by the social community.

3.2.2. Attitudes towards ELV Phase

Table 6 describes the attitude of respondents related to ELV management. This section includes (a) agreeing to the idea; (b) security aspects; (c) aspects of affection and aesthetic value; and (d) incentive aspects of attitude toward policies/proposals.
From Table 6, it is found that 61.19% of the public has a good attitude towards ELV management, 21.15% choose to be neutral, and 17.65% do not behave well regarding ELV policy. It was also concluded from Table 6 that the majority of respondents have a positive attitude toward ELV management. This outcome is beneficial to the government’s implementation of ELV management. According to the study, attitude is a significant predictor of the acceptance of a new policy at the level of both individuals and society as a whole.

3.2.3. Knowledge towards ELV Phase

Table 7 provides an overview of the respondents’ ELV management knowledge. This phase delved deeply into knowledge about the benefits of ELV management, the concept of recycling, and the classification of ELV waste.
According to Table 7, most respondents (46.57%) know ELV management, 26.89% of the respondents do not know, and 26.54% of the respondents lack knowledge of ELV management. These findings also showed that less than 50% of the respondents are knowledgeable about ELV management. This result also demonstrated that the government’s failure to educate the public about ELV management has resulted in low public awareness of ELV management. According to Bardal et al. [35], a community’s acceptance of rules may be hindered by the public’s lack of knowledge regarding a particular policy. Measures are required to increase public awareness of ELVs; alternatively, advertising and the procurement of seminars on the dangers of ELVs and the benefits of ELVs, when properly managed, can be used to educate the public.

3.2.4. Institutional Trust Phase

During this phase, a set of questions was developed to determine how much the respondents trust the government when it comes their ability to work, making policies, and knowing the public’s trust in the government paying attention to the community (see Table 8).
According to Table 8, the majority of respondents (37.45%) trusted the role of the government in policymaking, while 30.47% chose to answer neutrally, and 32.09% did not trust the government. Although the percentage of respondents who trust the government is greater than the percentage who do not, the difference is not statistically significant, so it cannot be concluded that the majority of respondents believe in the government. The number of individuals who lack trust in the government remains a significant issue. According to Vries et al. [36], people’s reluctance to comply with government policies is caused by low public confidence in the government. An increase in the public’s confidence in the government’s leadership ability is a formidable challenge.

3.2.5. Health Issue Phase

Table 9 summarizes ELV’s statements on health and safety issues. The statement provided in this section focuses on ELV-related issues such as health, safety, and environmental impact.
According to Table 9, the majority of respondents (70.10%) were aware of the health, safety, and environmental impacts that ELVs can cause. In comparison, only 6% were unaware of the impact of ELVs, and as many as 23.54% chose to be neutral. As shown in Table 9, 70.10% of respondents were extremely worried about health-related issues. Because most of the study’s respondents have undergraduate and postgraduate degrees, it’s natural that they know about health problems, but most Indonesians with low education levels are not aware of this issue [37,38,39]. Following research conducted by Bai et al. [16], which indicates that health aspects can increase public awareness of accepting and enforcing regulations that can have an impact on their health, it can be seen that the people of Indonesia are very concerned about their health, making it easier for policymakers to design and implement ELV policies that can directly help to reduce pollution.

3.2.6. Acceptance towards ELV Management Phase

Table 10 summarizes the respondents’ acceptance of ELV policies. During this phase, a series of questions focused on the respondents’ desires to follow government policies related to vehicle emissions, sell their old vehicles, and support ELV policies. According to the results of these questions, most respondents supported the assessment of ELV management (58.87%). In total, 17.07% of those polled opposed the ELV policy, while the remaining 24.07% were undecided.
Table 10 demonstrates that more than 50% of the respondents were aware of the ELV policy’s implementation, but the government has much work to do in improving the presentation of those who wish to accept this policy. In total, 41.14% of the respondents chose to be neutral and even opposed the implementation of this policy. Government work increases trust by focusing on multiple factors, which include social influence, attitude, knowledge, institutional trust, and health considerations [40].

3.2.7. Relationships between Social Influence Variables, Attitudes, Knowledge, Institutional Trust, Health Issues, and Acceptance

Several independent variables were chosen to examine the direct and indirect relationships between the respondents’ acceptance of ELV management and subsequent path analysis. The analysis model employed is similar to that used in previous studies on regulatory acceptance [32,33,34,35]. The path proposed in this study is depicted in Figure 4. Overall, the regression model had a good model fit (Adj. R2 = 0.703, F = 58.2, p = 0.00). Table 6 summarizes the effects of each of the variables in the model on the acceptance of ELV management. Table 11 details the direct and indirect standard effects of the selected variables on social acceptance (social influence, attitude, knowledge, and institutional trust).
The model’s findings indicate that social influence, attitude, and knowledge contribute significantly to institutional trust. Following that, it is demonstrated that health issues modifies the relationship between institutional trust and acceptance. The strongest relationship in this model is between social influence and knowledge (β = 0.527), followed by the strongest relationship between social influence and attitude (β = 0.334), and the weakest relationship in this model is between knowledge and institutional trust (β = 0.124). Overall, the regression model had a good model fit (Adj. R2 = 0.173, p < 0.001, average path coefficient = 0.299).
The effect of health issues as a mediator variable capable of strengthening or weakening the relationship between institutional trust and acceptance is depicted in Figure 5. According to Figure 5, the health issues variable has a value of β = 0.30 and a p-value of 0.01, indicating that it is capable of acting as a good mediator by improving the relationship between institutional trust and acceptance, as indicated by the increase in the R2 value; before the moderator variable was added, R2 was 0.12; after adding the moderator variable, R2 increased to 0.20.

4. Discussion

In this paper, we conducted a survey to collect data on the relative impact of various levels of individuals (social influence, attitude, knowledge, institutional trust, and acceptance) on policy acceptance and to determine whether health issues can increase a person’s acceptance of policies. This is the first study in Indonesia to examine the social factors influencing public acceptance of ELV management. Additionally, the paper contributes to the literature on public attitudes toward policies to mitigate the negative consequences of older vehicle use. In this paper, we present a framework for delving deeply into the public’s reaction to ELV policy, assuming that public acceptance is critical to the government’s successful implementation of the ELV rules. We created this framework in response to the problems associated with ELV vehicles in Indonesia and other developing countries.
This study identified social acceptance patterns associated with ELV management. According to the findings, social influence, knowledge, attitude, institutional trust, and medical issues have a significant impact on social acceptance. This study revealed that each variable has a significant effect on acceptance. Using health issues as moderator variables, the findings of this study also reveal a new pattern of acceptance. As demonstrated by the increase in the value of R2 from 0.12 to 0.20, health issues have been shown to strengthen the relationship between social influence, knowledge, attitude, and institutional trust in regard to acceptance. Moreover, our proposed acceptance model is a good model (Adj. R2 = 0.703, F = 58.2, p = 0.00), which is capable of predicting an individual’s acceptance of ELV management.
The following sections summarize the major findings. First, we discovered that an overwhelming majority of respondents supported the implementation of ELV management. They believe that ELV management will provide solutions to urban air pollution and enable the capital’s vehicle fleet to be reduced. The findings are consistent with previous research on low-emission zone acceptance [41,42], which indicated that the respondents expected to accept a cap on the number of vehicles on urban roads to create pollution-free areas. Additionally, the respondents expected adequate and comfortable public transportation to reduce costs, decrease the number of vehicles operating in urban areas, and reduce air pollution. The data we obtained appears to be associated with periodic emissions testing policies implemented in Indonesia to reduce the number of unfit-for-use vehicles.
Secondly, this study confirms previous research [43,44]; bivariate analysis revealed a significant correlation between acceptance of ELV management and trust in government, attitudes, knowledge, and social benefits, as well as concerns about the health consequences of ELVs that are still used and not properly managed. This factor can be incorporated into conceptual models to explain environmental policy. The results of this test are consistent with the theory of planned behavior, in which the factors that drive an individual’s acceptance come from society and the individual himself. At the societal level, we see the variable of social influence, which provides full encouragement so that individuals are willing to accept and implement a policies; at the individual level, attitudes, knowledge, and trust in government are factors that greatly contribute to increasing acceptance.
Thirdly, based on the path analysis results, we determined that social influence has been the primary factor explaining the difference in acceptance between individuals. According to previous research [45,46,47], social influence is the most influential variable in determining acceptance, followed by attitudes and knowledge. Additionally, our data indicates that institutional trust plays a significant role in acceptance. In recent research, individual trust in government has increased an individual’s desire to follow every rule imposed by the government. Intriguingly, in Indonesia, attitude has a relatively small effect on people’s acceptance.
Additionally, our model demonstrates that, consistent with previous research [48,49,50], the critical role of health concerns can increase a person’s acceptance of regulations. In our analysis, social influence, attitude, and knowledge had a significant indirect effect on acceptance. We can conclude from the data that prior social influence directly affects attitude and knowledge, mediated by institutional trust, which are positively associated with policy acceptance. Finally, as evidenced in this study, health issues can act as good moderators, increasing or decreasing the relationship between institutional trust and acceptance.
This research is the first of its kind conducted in Indonesia related to ELV management, which is seen from a social point of view, where so far research related to ELV has always focused on technical issues. The findings of this study have a variety of implications. Policymakers should emphasize the positive impact of ELV management on the community’s and environment’s quality of life. Additionally, the fact that the government’s indifference to the problem of ELV can have enormous consequences for the community’s health, the environment, and the automotive industry means that ELV policy cannot be implemented immediately because some groups continue to oppose the regulation because of perceived injustices. In this sense, the government’s involvement in supporting the community through education about the potential health consequences of ELV policies should be considered in increasing social acceptance of ELV policies. For practitioners, this study proposed models that can assist in evaluating various social acceptance factors. Regarding the acceptance of ELV management, greater emphasis should be put on the significance of health concerns in increasing acceptance.

5. Conclusions

In this paper, we aim to understand the factors that explain the social acceptance of the ELV policy. Our findings added to the understanding of people’s attitudes towards new policies to reduce the negative impact of ELVs on the environment. We used a questionnaire to gather supporting data for the current ELV concerns in Indonesia. Our research may still be limited, so that we cannot reach a thorough conclusion about public acceptance. This paper argues that social influence indirectly contributes to increased social acceptance, and health issues significantly strengthen or weaken a person’s acceptance of policies related to the environment.
The findings of this study have the potential to serve as the foundation for the development of new policies in which the government is required to pay attention to aspects of the formation of social acceptance. Additionally, the findings of this study show that the low level of public trust in government can serve as an evaluation for the government to increase their credibility.
We must acknowledge that this study has numerous limitations. First, the study sample was small due to the COVID-19 pandemic. Secondly, since this research was limited to JABODETABEK, it cannot describe the acceptance of the ELV policy by the entire Indonesian population. In this study, we did not consider the ELV policy instruments of other nations. Comparing ELV admissions from various nations will enhance comprehension. Thirdly, the majority of the population in this study had a master’s or doctorate degree and tended to live in their own homes or families, causing them to have a high awareness of the impact of ELVs. Fourth, this research does not adhere to a particular theory. Despite some limitations, the model proposed in this study can serve as a useful reference for predicting social acceptance of ELVs in the JABODETABEK region.
For future research, several other variables, such as past experience, perceived usefulness, behavioral intention to use, and perceived ease of use, can be used to examine social acceptance factors more comprehensively. A qualitative approach is also employed to gain a comprehensive understanding of an individual’s acceptance of ELV policies. In addition, longitudinal studies can be chosen to obtain more comprehensive pictures of community acceptance behavior.

Author Contributions

Conceptualization, R.F.; Formal analysis, R.I.; Funding acquisition, R.A.C.R., M.R.M.Y. and Z.H.; Investigation, K.S.; Methodology, E.B.; Project administration, Z.T.; Resources, W.F.S.; Writing—review & editing, C.S. All authors have read and agreed to the published version of the manuscript.

Funding

This research was supported by the Trans-disciplinary Research Grant Scheme (TRGS), reference number TRGS/1/2020/UKM/02/1/2.

Institutional Review Board Statement

Not applicable.

Informed Consent Statement

Not applicable.

Data Availability Statement

The data presented in this study are available on request from the corresponding author. The data are not publicly available because the authors could not find a valid data repository for the data used in this study.

Acknowledgments

The authors would like to thank the anonymous reviewers for their help.

Conflicts of Interest

The author declares that there is no conflict of interest regarding the submission.

References

  1. Qoiyum, A.; Radzi, M.; Kamaruddin, S.A.; Muhamad, R.; Komuniti, K.; Jaya, K. Environmental Impact Assessment in Automotive Industry in Malaysia. J. Kejuruter. 2019, 1, 25–36. [Google Scholar]
  2. OICA (Organisation Internationale des Constructeurs and D’Automobiles). Available online: http://www.oica.net/ (accessed on 23 February 2022).
  3. Obrecht, M.; Singh, R.; Zorman, T. Conceptualizing a new circular economy feature—Storing renewable electricity in batteries beyond EV end-of-life: The case of Slovenia. Int. J. Product. Perform. Manag. 2022, 71, 896–911. [Google Scholar] [CrossRef]
  4. Dufour, P.; Pirard, C.; Ortegat, G.; Brouhon, J.M.; Charlier, C. Atmospheric deposition of polychlorinated dibenzo-dioxins/furans (PCDD/Fs), polychlorinated biphenyls (PCBs) and polybrominated diphenyl ethers (PBDEs) in the vicinity of shredding facilities in Wallonia (Belgium). Atmos. Pollut. Res. 2021, 12, 60–66. [Google Scholar] [CrossRef]
  5. Doan, T.Q.; Pham, A.D.; Brouhon, J.M.; Lundqvist, J.; Scippo, M.L. Profile occurrences and in vitro effects of toxic organic pollutants in metal shredding facilities in Wallonia (Belgium). J. Hazard. Mater. 2022, 423, 127009. [Google Scholar] [CrossRef] [PubMed]
  6. Zhang, J.; Liu, J.; Wan, Z. Optimizing Transportation Network of Recovering End-of-Life Vehicles by Compromising Program in Polymorphic Uncertain Environment. J. Adv. Transp. 2019, 2019, 3894064. [Google Scholar] [CrossRef]
  7. Mitić, S.; Blagojević, I. End-of-life vehicle disposal and it’s influence to the environment. Mobil. Veh. Mech. 2018, 44, 13–25. [Google Scholar] [CrossRef]
  8. Mamat, T.N.A.R.; Saman, M.Z.M.; Sharif, S.; Simic, V. Key success factors in establishing end-of-life vehicle management system: A primer for Malaysia. J. Clean. Prod. 2016, 135, 1289–1297. [Google Scholar] [CrossRef]
  9. Liang, J.; Guo, S.; Du, B.; Li, Y.; Guo, J.; Yang, Z.; Pang, S. Minimizing energy consumption in multi-objective two-sided disassembly line balancing problem with complex execution constraints using dual-individual simulated annealing algorithm. J. Clean. Prod. 2021, 284, 125418. [Google Scholar] [CrossRef]
  10. Zhou, F.; Ma, P. End-of-Life Vehicle (ELV) Recycling Management Practice Based on 4R Procedure. In Proceedings of the 2019 IEEE 6th International Conference on Industrial Engineering and Applications (ICIEA), Tokyo, Japan, 12–15 April 2019. [Google Scholar] [CrossRef]
  11. Kamińska, E.S. The environmental aspect of recycling end-of-life vehicles. WUT J. Transp. Eng. 2019, 127, 25–359. [Google Scholar] [CrossRef]
  12. Chen, M.; Zheng, Z.; Wang, Q.; Zhang, Y.; Ma, X.; Shen, C.; Xu, D.; Liu, J.; Liu, Y.; Gionet, P.; et al. Closed Loop Recycling of Electric Vehicle Batteries to Enable Ultra-high Quality Cathode Powder. Sci. Rep. 2019, 9, 1654. [Google Scholar] [CrossRef] [PubMed]
  13. Bobba, S.; Bianco, I.; Eynard, U.; Carrara, S.; Mathieux, F.; Blengini, G.A. Bridging tools to better understand environmental performances and raw materials supply of traction batteries in the future EU fleet. Energies 2020, 13, 2513. [Google Scholar] [CrossRef]
  14. Petronijević, V.; Ðorđdević, A.; Stefanović, M.; Arsovski, S.; Krivokapić, Z.; Mišić, M. Energy recovery through end-of-life vehicles recycling in developing countries. Sustainability 2020, 12, 8764. [Google Scholar] [CrossRef]
  15. Li, J.; Yu, K.; Gao, P. Recycling and pollution control of the End of Life Vehicles in China. J. Mater. Cycles Waste Manag. 2014, 16, 31–38. [Google Scholar] [CrossRef]
  16. Bai, L.; Rao, Q.; Cai, Z.; Lv, Y.; Wu, T.; Shi, Z.; Sharma, M.; Zhao, Y.; Hou, X. Effects of Goal-Framed Messages on Mental Health Education Among Medical University Students: Moderating Role of Personal Involvement. Front. Public Health 2019, 7, 371. [Google Scholar] [CrossRef] [PubMed]
  17. Yaacob, N.M.; Basari, A.S.H.; Salahuddin, L.; Ghani, M.K.A.; Doheir, M.; Elzamly, A. Electronic personalized health records [E-Phr] issues towards acceptance and adoption. Int. J. Adv. Sci. Technol. 2019, 28, 1–9. [Google Scholar]
  18. Fang, W.T.; Ng, E.; Wang, C.M.; Hsu, M.L. Normative beliefs, attitudes, and social norms: People reduce waste as an index of social relationships when spending leisure time. Sustainability 2017, 9, 1696. [Google Scholar] [CrossRef]
  19. Tarawneh, M.A.; Tambi, A.M.B.A.; Sobihah, M. An Insight to Theory of Planed Behavior Implementation in Online Shopping in Context of JORDAN. Int. J. Acad. Res. Bus. Soc. Sci. 2020, 10, 37–50. [Google Scholar] [CrossRef]
  20. Ittiravivongs, A. Factors influence household solid waste recycling behaviour in Thailand: An integrated perspective. WIT Trans. Ecol. Environ. 2012, 167, 437–448. [Google Scholar] [CrossRef]
  21. Momani, A.M.; Jamous, M.M.; Hilles, S.M.S. Technology acceptance theories: Review and classification. Int. J. Cyber Behav. Psychol. Learn. 2017, 7, 14. [Google Scholar] [CrossRef]
  22. Simic, V.; Dimitrijevic, B. Production planning for vehicle recycling factories in the EU legislative and global business environments. Resour. Conserv. Recycl. 2012, 60, 78–88. [Google Scholar] [CrossRef]
  23. Reuter, M.A.; van Schaik, A.; Ignatenko, O.; de Haan, G.J. Fundamental limits for the recycling of end-of-life vehicles. Miner. Eng. 2006, 19, 433–449. [Google Scholar] [CrossRef]
  24. Ortego, A.; Valero, A.; Valero, A.; Iglesias, M. Downcycling in automobile recycling process: A thermodynamic assessment. Resour. Conserv. Recycl. 2018, 136, 24–32. [Google Scholar] [CrossRef]
  25. Sitinjak, C.; Ismail, R.; Bantu, E.; Fajar, R.; Samuel, K. The understanding of the social determinants factors of public acceptance towards the end of life vehicles. Cogent Eng. 2022, 9, 2088640. [Google Scholar] [CrossRef]
  26. Full Report-ERIA_RPR_FY2017_16.pdf. Available online: https://www.eria.org/uploads/media/ERIA_RPR_FY2017_16.pdf (accessed on 23 February 2022).
  27. Lokahita, B.; Samudro, G.; Huboyo, H.S.; Aziz, M.; Takahashi, F. Energy recovery potential from excavating municipal solid waste dumpsite in Indonesia. Energy Procedia 2019, 158, 243–248. [Google Scholar] [CrossRef]
  28. Hardianto, H.; Sudiasa, I.N.; Seran, M.V. Feasibility Study on the Development of Integrated Solid Waste Treatment Facility (Tpst) in Sitirejo Malang, Indonesia. J. Community Based Environ. Eng. Manag. 2020, 4, 9–14. [Google Scholar] [CrossRef]
  29. Bhari, B.; Yano, J.; Sakai, S.I. Comparison of end-of-life vehicle material flows for reuse, material recycling, and energy recovery between Japan and the European Union. J. Mater. Cycles Waste Manag. 2021, 23, 644–663. [Google Scholar] [CrossRef]
  30. Hoang, A.T.; Pham, V.V. Impact of jatropha oil on engine performance, emission characteristics, deposit formation, and lubricating oil degradation. Combust. Sci. Technol. 2019, 191, 504–519. [Google Scholar] [CrossRef]
  31. Gratkowski, M.T. Burning Characteristics of Automotive Tires. Fire Technol. 2014, 50, 379–391. [Google Scholar] [CrossRef]
  32. Ziadat, A.H.; Sood, E. An Environmental Impact Assessment of the Open Burning of Scrap Tires. J. Appl. Sci. 2014, 14, 2695–2703. [Google Scholar] [CrossRef]
  33. Kerekes, Z.; Lublóy, É.; Kopecskó, K. Behaviour of tyres in fire: Determination of burning characteristics of tyres. J. Therm. Anal. Calorim. 2014, 14, 2695–2703. [Google Scholar] [CrossRef]
  34. Okonkwo, F.O.; Njan, A.A.; Ejike, C.E.C.C.; Nwodo, U.U.; Onwurah, I.N.E. Health implications of occupational exposure of butchers to emissions from burning tyres. Ann. Glob. Health 2018, 84, 387–396. [Google Scholar] [CrossRef] [PubMed]
  35. Bardal, K.G.; Gjertsen, A.; Reinar, M.B. Sustainable mobility: Policy design and implementation in three Norwegian cities. Transp. Res. Part D Transp. Environ. 2020, 82, 102330. [Google Scholar] [CrossRef]
  36. de Vries, J.R.; van der Zee, E.; Beunen, R.; Kat, R.; Feindt, P.H. Trusting the people and the system. The interrelation between interpersonal and institutional trust in collective action for agri-environmental management. Sustainability 2019, 11, 7022. [Google Scholar] [CrossRef]
  37. Nadal, A.; Cerón-Palma, I.; García-Gómez, C.; Pérez-Sánchez, M.; Rodríguez-Labajos, B.; Cuerva, E.; Josa, A.; Rieradevall, J. Social perception of urban agriculture in Latin-America. A case study in Mexican social housing. Land Use Policy 2018, 76, 719–734. [Google Scholar] [CrossRef]
  38. Wang, X.; Rodríguez, D.A.; Mahendra, A. Support for market-based and command-and-control congestion relief policies in Latin American cities: Effects of mobility, environmental health, and city-level factors. Transp. Res. Part A Policy Pract. 2021, 146, 91–108. [Google Scholar] [CrossRef] [PubMed]
  39. Engler, D.; Groh, E.D.; Gutsche, G.; Ziegler, A. Acceptance of climate-oriented policy measures under the COVID-19 crisis: An empirical analysis for Germany. Clim. Policy 2021, 21, 1281–1297. [Google Scholar] [CrossRef]
  40. Jürkenbeck, K.; Zühlsdorf, A.; Spiller, A. Nutrition policy and individual struggle to eat healthily: The question of public support. Nutrients 2020, 12, 516. [Google Scholar] [CrossRef] [PubMed]
  41. Upham, P.; Oltra, C.; Boso, À. Towards a cross-paradigmatic framework of the social acceptance of energy systems. Energy Res. Soc. Sci. 2015, 8, 100–112. [Google Scholar] [CrossRef]
  42. Oltra, C.; Sala, R.; López-asensio, S.; Germán, S.; Boso, À. Individual-level determinants of the public acceptance of policy measures to improve urban air quality: The case of the barcelona low emission zone. Sustainability 2021, 13, 1168. [Google Scholar] [CrossRef]
  43. Jagers, S.C.; Matti, S.; Nilsson, A. How exposure to policy tools transforms the mechanisms behind public acceptability and acceptance—The case of the Gothenburg congestion tax. Int. J. Sustain. Transp. 2017, 11, 109–119. [Google Scholar] [CrossRef]
  44. Nilsson, A.; Schuitema, G.; Bergstad, C.J.; Martinsson, J.; Thorson, M. The road to acceptance: Attitude change before and after the implementation of a congestion tax. J. Environ. Psychol. 2016, 46, 1–9. [Google Scholar] [CrossRef]
  45. Pascaris, A.S.; Schelly, C.; Burnham, L.; Pearce, J.M. Integrating solar energy with agriculture: Industry perspectives on the market, community, and socio-political dimensions of agrivoltaics. Energy Res. Soc. Sci. 2021, 75, 102023. [Google Scholar] [CrossRef]
  46. Agaton, C.B.; Collera, A.A.; Guno, C.S. Socio-economic and environmental analyses of sustainable public transport in the Philippines. Sustainability 2020, 12, 4720. [Google Scholar] [CrossRef]
  47. Lucas, H.; Carbajo, R.; Machiba, T.; Zhukov, E.; Cabeza, L.F. Improving public attitude towards renewable energy. Energies 2021, 14, 4521. [Google Scholar] [CrossRef]
  48. Wang, K.; Wong, E.L.-Y.; Ho, K.-F.; Cheung, A.W.-L.; Yau, P.S.-Y.; Dong, D.; Wong, S.Y.-S.; Yeoh, E.-K. Change of willingness to accept covid-19 vaccine and reasons of vaccine hesitancy of working people at different waves of local epidemic in hong kong, china: Repeated cross-sectional surveys. Vaccines 2021, 9, 62. [Google Scholar] [CrossRef] [PubMed]
  49. Lee, Y.; Kim, M.G.; Rho, S.; Kim, D.; Lim, Y. Friends in Activity Trackers: Design Opportunities and Mediator Issues in Health Products and Services. Proc. IASDR 2015, 4, 1206–1219. [Google Scholar]
  50. Ismail, S.F.; Daud, M.; Azmi, I.M.A.G.; Jalil, J.A. Enhancing Regulation of Nutraceutical Products in Malaysia: Lessons from Japan. IIUM Law J. 2020, 28, 351–372. [Google Scholar] [CrossRef]
Figure 1. Automobile production in the selected countries in the world (OICA [2]).
Figure 1. Automobile production in the selected countries in the world (OICA [2]).
Sustainability 14 10201 g001
Figure 2. Processes involved in the treatment of ELVs [24].
Figure 2. Processes involved in the treatment of ELVs [24].
Sustainability 14 10201 g002
Figure 3. Flowchart of the research methodology.
Figure 3. Flowchart of the research methodology.
Sustainability 14 10201 g003
Figure 4. Path model with standard regression coefficient before entering moderation variables.
Figure 4. Path model with standard regression coefficient before entering moderation variables.
Sustainability 14 10201 g004
Figure 5. Path model with standard regression coefficient after entering moderation variables.
Figure 5. Path model with standard regression coefficient after entering moderation variables.
Sustainability 14 10201 g005
Table 1. Hazardous ELV waste/components and their main characteristics [15].
Table 1. Hazardous ELV waste/components and their main characteristics [15].
Hazardous Waste ComponentsCharacteristic
Waste liquid gas storage tankReactivity (R), flammability (F)
Unsafe airbagReactivity(R)
Waste batteryToxicity (T), Corrosivity (C)
Waste gas purification catalystsToxicity (T)
Waste oilFlammability (F)
Waste air conditioning refrigerantToxicity (T)
Table 2. Number of ELV in Indonesia [22].
Table 2. Number of ELV in Indonesia [22].
Year20132014201520162017201820192020
No. of ELV124.002152.723178.524176.370160.389175.493218.337248.676
Table 3. Demographic characteristics of the participants (n = 309).
Table 3. Demographic characteristics of the participants (n = 309).
Demographic FactorsClassificationFrequencyPercentages
GenderMale21368.90%
Female9631.10%
Age18–20 72.30%
21–30 4414.20%
31–406119.70%
41–509530.70%
51–607825.20%
>60 years old247.80%
Working statusServant16352.80%
Permanent private employee9229.80%
Private employee on contract175.50%
Entrepreneur3712.00%
Income<IDR 2500.0003912.60%
2,500,000–3,500,000185.80%
3,501,000–4,500,000247.80%
4,501,000–5,500,000196.10%
5,501,000–6,500,00020.60%
7,501,000–8,500,000144.50%
8501,000–9500,000258.10%
9,501,000–10,500,000247.80%
>IDR 10,501,00013644.00%
ResidenceFamily house6220.10%
Private house20967.60%
Rent82.60%
Contract164.50%
Boarding house144.50%
Educational levelSenior high school247.80%
Bachelor8226.50%
Postgraduate20365.70%
Table 4. Cronbach alpha range.
Table 4. Cronbach alpha range.
Cronbach AlphaReliability
α ≥ 0.9Excellent
0.9 > α ≥ 0.8Good
0.8 > α ≥ 0.7Acceptable
0.7 > α ≥ 0.6Questionable
0.6 > α ≥ 0.5Poor
A > 0.5Extremely poor
Table 5. Social influence toward ELV management (n = 309).
Table 5. Social influence toward ELV management (n = 309).
No.ItemAgreeNeutralDisagree
1The whole community supports the implementation of ELV regulations.11312274
2The government gives support in providing understanding related to ELV regulations11610083
3Important people in government support the implementation of the ELV policy.68121120
4All stakeholders recommend the implemention of ELV policy for the creation of a healthy automotive environment.12311076
5I saw the acceptance of society first before I followed a new rule.12911169
6I don’t want to accept the new rules until my friend/s accept them first.12510282
7I will only follow the new rules if I feel others will also agree.14168100
8The social environment determined my attitude to accept the new rules.11985105
9I spend a lot of time talking about my theme of new policies.11575119
10I often seek advice from my friends about the rules.10598106
11My friends or neighbours will often give me advice on good policies to follow.12082107
%37.59%31.69%30.72%
Table 6. Attitudes toward ELV management (n = 309).
Table 6. Attitudes toward ELV management (n = 309).
No.ItemAgreeNeutralDisagree
1I support the idea of end-of-life vehicles.1617078
2I want to implement the ELV policy. 1868439
3I support the idea of end-of-life vehicles as it reduces the risk of accidents.1808841
4End-of-life vehicle management programs can help reduce air pollution and maintain environmental sustainability.2345817
5I will support all ideas relating to end-of-life vehicles included in the imposition of processing fee payments.1747065
6End-of-life management can make it easier for vehicle owners to dispose off their end-of-life vehicles.1836165
7The idea of end-of-life vehicles is very good and should be made a policy in the automotive field of the country.1785477
8Policies related to ELV can facilitate the end-of-life vehicle management process.1736670
9End-of-life vehicle policy must be mobilized to reduce the “broken car” problem faced by the state.1915365
10I agree with the imposition of affordable fees for end-of-life vehicle management.1716474
11This policy will make it easier for car owners to solve their ‘bad vehicles’ problems.2126235
12The government must launch a thorough campaign on end-of-life vehicle policies to improve community knowledge.2486235
%61.19%21.15%17.65%
Table 7. Knowledge of ELV management (n = 309).
Table 7. Knowledge of ELV management (n = 309).
No.ItemAgreeNeutralDisagree
1I know the concept of end-of-life vehicles (ELVs).10313175
2I know the concept of reuse for end-of-life vehicles. 9912585
3I know the concept of recycling solid waste.1807752
4The importance of solid waste recycling should be emphasized as a policy goal1855866
5I know the benefits of implementing the ELV policy12910377
6Solid trash, such as automotive parts, can be retrieved at the end of life1328592
7Vehicle components that have been thoroughly examined for quality and endurance can be reused1625295
8The reuse process can help to ensure environmental sustainability.14663100
9Reuse has the potential to save energy.14663100
10Reuse can save by minimising the usage of new resources you consume.1577478
%46.57%26.89%26.54%
Table 8. Institutional trust.
Table 8. Institutional trust.
No.ItemTrustNeutralUntrusted
1To what extent do you agree with the following statement? “The current local government is capable of making good decisions regarding the problem of pollution.”1.3475100
2Overall, the local government is a capable and professional institution for creating policy.11780112
3The local government performs its role of creating policy advice very well.1446798
4I believe that the local government would act in my best interest.8913090
5The local government is interested in social well-being.12510381
6The local government is truthful in its dealings with me and society.1327899
7The local government keeps its commitments.69126114
%37.45%30.47%32.09%
Table 9. Health issue phase.
Table 9. Health issue phase.
No.ItemAgreeNeutralDisagree
1Smoke from old vehicles can cause respiratory illnesses.2373933
2Vehicle fumes include carcinogenic qualities, which can cause cancer. 2553717
3Smoke exposure can increase the risk of heart disease. 168392
4Inhaling old vehicle fumes can cause neurological disorders such as stroke and dementia. 2514711
5Vehicle fumes can disrupt my reproductive system. 2435511
6Oil from the rest of the vehicle can cause neurological diseases such as stroke and dementia. Used vehicles are a toxic waste. 1918632
7Oil waste from used vehicles poses a risk of kidney and nerve damage. 1899722
8Skin disorders can be caused by exposure to leftover oil from used autos.2028621
9Resting Freon on ELVs can cause neck swelling. 1971048
10Freon can irritate the eyes, nose, and tongue. 2098812
11The process of destruction of ELVs traditionally causes musculoskeletal injuries (injuries to muscles, bones, joints).17810823
12Metals emitted by out-of-service vehicles can cause nervous system damage.2226819
13The lack of safety standards in end-of-life vehicles (ELVs) increases the risk of road accidents.2036838
%70.10%23.54%6.36%
Table 10. Social acceptance phase.
Table 10. Social acceptance phase.
No.ItemAgreeNeutralDisagree
1I choose a used vehicle as a private vehicle because it is cheap.2534214
2Buying an old car will make a loss for me.1809138
3The government should support infrastructural development to facilitate the recovery of end-of-life vehicles.2064261
4I support the idea of end-of-life vehicle management charges if required.2326314
5The issue of debt burden on the bank made me choose to use the old vehicle instead of the new vehicle.1147817
6I will not keep old vehicles over 15 years old as they are not safe to use.12210780
7I am willing to sell my old vehicles in support of government policy.2425314
8I will do periodic emissions tests to look at my vehicle’s eligibility.1599159
9I will not keep an old vehicle above 15 because it belongs to a wearable vehicle.59113137
10Because of the bank’s debt burden, I chose to use the old vehicle rather than the new vehicle.2325621
11I will do periodic emissions tests to see the feasibility of my vehicle.14358108
%58.87%24.07%17.07%
Table 11. Direct and indirect effects of independent variables on ELV management acceptance.
Table 11. Direct and indirect effects of independent variables on ELV management acceptance.
Direct Effect Betacoef. (p-Value)Indirect Effect Beta Coef. (p-Value)
Social influence0.26 (0.00)0.94 (0.00)
Attitude0.16 (0.00)0.61 (0.00)
Knowledge0.36 (0.00)0.47 (0.00)
Institutional trust0.35 (0.00)
Publisher’s Note: MDPI stays neutral with regard to jurisdictional claims in published maps and institutional affiliations.

Share and Cite

MDPI and ACS Style

Sitinjak, C.; Ismail, R.; Tahir, Z.; Fajar, R.; Simanullang, W.F.; Bantu, E.; Samuel, K.; Rose, R.A.C.; Yazid, M.R.M.; Harun, Z. Acceptance of ELV Management: The Role of Social Influence, Knowledge, Attitude, Institutional Trust, and Health Issues. Sustainability 2022, 14, 10201. https://doi.org/10.3390/su141610201

AMA Style

Sitinjak C, Ismail R, Tahir Z, Fajar R, Simanullang WF, Bantu E, Samuel K, Rose RAC, Yazid MRM, Harun Z. Acceptance of ELV Management: The Role of Social Influence, Knowledge, Attitude, Institutional Trust, and Health Issues. Sustainability. 2022; 14(16):10201. https://doi.org/10.3390/su141610201

Chicago/Turabian Style

Sitinjak, Charli, Rozmi Ismail, Zurinah Tahir, Rizqon Fajar, Wiyanti Fransisca Simanullang, Edward Bantu, Karuhanga Samuel, Rosniza Aznie Che Rose, Muhamad Razuhanafi Mat Yazid, and Zambri Harun. 2022. "Acceptance of ELV Management: The Role of Social Influence, Knowledge, Attitude, Institutional Trust, and Health Issues" Sustainability 14, no. 16: 10201. https://doi.org/10.3390/su141610201

APA Style

Sitinjak, C., Ismail, R., Tahir, Z., Fajar, R., Simanullang, W. F., Bantu, E., Samuel, K., Rose, R. A. C., Yazid, M. R. M., & Harun, Z. (2022). Acceptance of ELV Management: The Role of Social Influence, Knowledge, Attitude, Institutional Trust, and Health Issues. Sustainability, 14(16), 10201. https://doi.org/10.3390/su141610201

Note that from the first issue of 2016, this journal uses article numbers instead of page numbers. See further details here.

Article Metrics

Back to TopTop