Development of Optimized Maintenance Program for a Steam Boiler System Using Reliability-Centered Maintenance Approach
Abstract
:1. Introduction
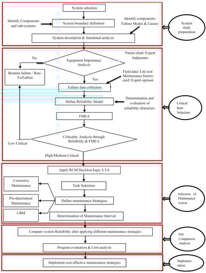
2. Reliability Centered Maintenance (RCM) Model
2.1. Phase I: System Study Preparation
2.2. Phase II: Critical Item Selection
2.3. Phase III: Selection of Maintenance Actions
2.4. Phase IV: PM Comparison Analysis
2.5. Phase V: Implementation of RCM
3. Case Study
3.1. System Study Preperation
3.1.1. System Selection
3.1.2. Defining System Boundary Conditions
3.1.3. System Description and Functional Analysis
3.2. Selection of Maintenance Significant Items/Critical Components
3.2.1. Failure and Repair Data Collection
3.2.2. Define Reliability Model
3.2.3. FMECA Analysis
3.3. Selection of Maintenance Actions
3.3.1. Apply RCM Decision Logic
3.3.2. Define Maintenance Strategies
3.3.3. Determine Maintenance Intervals
3.4. PM Comparison Analysis
System Reliability after Application of These Maintenance Strategies
4. Results and Discussion
5. Conclusions
Author Contributions
Funding
Institutional Review Board Statement
Informed Consent Statement
Data Availability Statement
Conflicts of Interest
Abbreviations
| RCM | Reliability Centered Maintenance |
| PM | Preventive Maintenance |
| BM | Breakdown maintenance |
| CBM | Condition-based maintenance |
| CM | Corrective Maintenance |
| LCC | Life Cycle Cost |
| FMECA | Failure Mode Effect and Criticality Analysis |
| LTA | Logic Tree Analysis |
| MTTF | Mean Time to Failure |
| MTTR | Mean Time to Repair |
| MDT | Maintenance delay time |
| SDT | Supply delay time |
Appendix A
| Sr. No | Component | Code |
|---|---|---|
| 1 | Furnace/Combustion Chamber | A1 |
| 2 | Burner | A2 |
| 3 | Temperature Regulator | A3 |
| 4 | Water tubes | B1 |
| 5 | Feed water Pump | B2 |
| 6 | Back flow preventer valve | B3 |
| 7 | Feed water Pump-Gauge | B4 |
| 8 | Supply Water temperature sensor | B5 |
| 9 | Softener | B6 |
| 10 | Feed Water tank | B7 |
| 11 | Water level controller (Mobari) | B8 |
| 12 | Feed check valve | B9 |
| 13 | Feed water hose | B10 |
| 14 | Strainer | B11 |
| 15 | Deaerator | B12 |
| 16 | Drain pump | C1 |
| 17 | Condensate filter | C2 |
| 18 | Blow-down Connections | C3 |
| 19 | Return water temperature sensor | C4 |
| 20 | Shut-off valve | C5 |
| 21 | Blow down valve | C6 |
| 22 | Induced drum (ID) fan | D1 |
| 23 | Forced draft (FD) Fan | D2 |
| 24 | Mechanical dust collector (MDC) | D3 |
| 25 | Rack and pinion coal feeding mechanism | E1 |
| 26 | Coal crusher | E2 |
| 27 | Coal crusher motor | E3 |
| 28 | Coal storage tank | E4 |
| 29 | Header | F1 |
| 30 | Steam Circulation Pipes | F2 |
| 31 | Pressure Relief Valve (PRV) station | F3 |
| 32 | Pressure reducing valve | F4 |
| 33 | Pressure gauge | F5 |
| 34 | Steam water separator | F6 |
| 35 | By-pass valve | F7 |
| 36 | Intake vent/Air vent | F8 |
| 37 | Safety valves | G1 |
| 38 | Main steam stop valve | G2 |
| 39 | Fusible plug | G3 |
| 40 | Gate valve | H1 |
| 41 | Globe valve | H2 |
| 42 | Ball valve | H3 |
References
- Nowlan, F.S.; Heap, H.F. Reliability-Centred Maintenance. In National Technical Information Service; U.S Department of Commerce: Springfield, VA, USA, 1978. [Google Scholar]
- Pujadas, W.; Chen, F.F. A reliability centered maintenance strategy for a discrete part manufacturing facility. Comput. Ind. Eng. 1996, 31, 241–244. [Google Scholar] [CrossRef]
- Nour, G.A.; Beaudoin, H.; Ouellet, P.; Rochette, R.; Lambert, S. A reliability based maintenance policy: A case study. Comput. Ind. Eng. 1998, 35, 591–594. [Google Scholar] [CrossRef]
- Rausand, M. Reliability centered maintenance. Reliab. Eng. Syst. Saf. 1998, 60, 121–132. [Google Scholar] [CrossRef]
- Goodfellow, J.W. Applying reliability centered maintenance to overhead electric utility distribution systems. In Proceedings of the IEEE Power Engineering Society Summer Meeting, Seattle, WA, USA, 16–20 July 2000. [Google Scholar]
- Reder, W.; Flaten, D. Reliability centered maintenance for distribution underground systems. In Proceedings of the IEEE Power Engineering Society Summer Meeting, Seattle, WA, USA, 16–20 July 2000. [Google Scholar]
- Fonseca, D.J.; Knapp, G.M. An expert system for reliability centered maintenance in the chemical industry. Expert Syst. Appl. 2000, 19, 45–57. [Google Scholar] [CrossRef]
- Yssaad, B.; Khiat, M.; Chaker, A. Reliability centered maintenance optimization for power distribution systems. Electr. Power Energy Syst. 2014, 55, 108–115. [Google Scholar] [CrossRef]
- Heo, J.H.; Kim, M.K.; Lyu, J.K. Implementation of Reliability-Centered Maintenance for transmission components using Particle Swarm Optimization. Electr. Power Energy Syst. 2014, 55, 238–245. [Google Scholar] [CrossRef]
- For, S.; Mudavanhu, T. Application of RCM for a chipping and sawing mill. J. Eng. Des. Technol. 2011, 9, 204–226. [Google Scholar] [CrossRef]
- Charles, A.-S.; Floru, I.-R.; Azzaro-Pantel, C.; Pibouleau, L.; Domenech, S. Optimization of preventive maintenance strategies in a multipurpose batch plant: Application to semiconductor manufacturing. Comput. Chem. Eng. 2003, 27, 449–467. [Google Scholar] [CrossRef]
- Rao, P.N.; Srikrishna, S.; Yadava, G.S. Reliability- centered maintenance applied to power plant auxiliaries. J. Qual. Maint. Eng. 1996, 2, 3–14. [Google Scholar]
- Santos, W.B.; Colosimo, E.A.; Motta, S.B. Optimal maintenance time for repairable systems in more than one type of failure. Gest. Prod. 2007, 14, 193–202. [Google Scholar] [CrossRef]
- Das, K.; Lashkari, R.S.; Sengupta, S. Machine reliability and preventive maintenance planning for cellular manufacturing systems. Eur. J. Oper. Res. 2007, 183, 162–182. [Google Scholar] [CrossRef]
- Smith, M. Reliability Centered Maintenance; McGraw-Hill Publication: New York, NY, USA, 1993. [Google Scholar]
- Yun, C.; Chung, T.S.; Yu, C.W.; Chung, C.Y.; Ming, Z.; Xin, S. Application of reliability- centered stochastic approach and FMECA to conditional maintenance of electric power plants in China. In Proceedings of the IEEE International Conference on Electric Utility Deregulation, Restructuring and Power Technologies, Hong Kong, China, 5–8 April 2004. [Google Scholar]
- Macchi, M.; Garetti, M.; Centrone, D.; Fumagalli, L.; Pavirani, G.P. Maintenance management of railway infra structures based on reliability analysis. Reliab. Eng. Syst. Saf. 2012, 104, 71–83. [Google Scholar] [CrossRef]
- Jagtap, H.P.; Bewoor, A.K.; Kumar, R.; Ahmadi, M.H. Performance analysis and availability optimization to improve maintenance schedule for the turbo-generator subsystem of a thermal power plant using particle swarm optimization. Reliab. Eng. Syst. Saf. 2020, 204, 107130. [Google Scholar] [CrossRef]
- Jagtap, H.; Bewoor, A.K.; Kumar, R.; Ahmadi, M.H.; Lorenzini, G. Markov-based performance evaluation and availability optimization of the boiler–furnace system in coal-fired thermal power plant using PSO. Energy Rep. 2020, 6, 1124–1134. [Google Scholar] [CrossRef]
- Bloom, N.B. Reliability Centered Maintenance (RCM); McGraw-Hill Inc.: New York, NY, USA, 2006. [Google Scholar]
- Selvik, J.T.; Aven, T. A framework for reliability and risk centered maintenance. Reliab. Eng. Syst. Saf. 2011, 96, 324–331. [Google Scholar] [CrossRef]
- Deshpande, V.S.; Modak, J.P. Application of RCM to a medium scale industry. Reliab. Eng. Syst. Saf. 2002, 77, 31–43. [Google Scholar] [CrossRef]
- Rausad, M.; Vatn, J. Reliability Centered Maintenance. In Risk and Reliability in Marine Technology; Industrial Press Inc.: New York, NY, USA, 1998; pp. 421–440. [Google Scholar]
- Percy, D. Preventive maintenance models for complex systems. In Complex System Maintenance Handbook; Springer: London, UK, 2008; pp. 179–208. [Google Scholar]
- Dekker, R. Applications of maintenance optimization models: A review and analysis. Reliab. Eng. Syst. Saf. 1996, 51, 229–240. [Google Scholar] [CrossRef]
- Wang, H.; Pham, H. Reliability and Optimal Maintenance; Springer: London, UK, 2006. [Google Scholar]
- Cui, L. Maintenance Models and Optimization. In Handbook of Performability Engineering; Springer: London, UK, 2008; pp. 789–806. [Google Scholar]
- Patil, S.S.; Bewoor, A.K.; Patil, R.B.; Mellal, M.A. Trends Based Reliability Availability and Maintainability (RAM) Assessment of a Steam Boiler. In Predictive Analytics- Modeling and Optimization; CRC Press Taylor & Francis group: Boca Raton, FL, USA, 2020; pp. 261–272. [Google Scholar]
- Patil, S.S.; Bewoor, A.K. Reliability analysis of a steam boiler system by expert judgment method and best-fit failure model method: A new approach. Int. J. Qual. Reliab. Manag. 2020, 38, 389–409. [Google Scholar] [CrossRef]
- Patil, S.S.; Bewoor, A.K.; Patil, R.B. Availability Analysis of a Steam Boiler in Textile Process Industries Using Failure and Repair Data: A Case Study. ASCE-ASME J. Risk Uncertain. Eng. Syst. Part B Mech. Eng. 2020, 7, 021002. [Google Scholar] [CrossRef]
- Liu, M.; Zuo, H.; Ni, X.; Cai, J. Research on a Case-Based Decision Support System for Aircraft Maintenance Review Board Report; ICIC, Springer: Berlin, Germany, 2006. [Google Scholar]
- Umamaheswari, E.; Ganesan, S.; Abirami, M.; Subramanian, S. Reliability/risk centered cost effective preventive maintenance planning of generating units. Int. J. Qual. Reliab. Manag. 2018, 35, 2052–2079. [Google Scholar]
- Li, F.; Brown, R.E. Cost-Effective Approach of Prioritizing Distribution Maintenance Based on System Reliability. IEEE Trans. Power Deliv. 2004, 19, 439–441. [Google Scholar] [CrossRef]
- Mendes, A.; Ribeiro, J.D. Establishment of a maintenance plan based on quantitative analysis in the context of RCM in a JIT production scenario. Reliab. Eng. Syst. Saf. 2014, 127, 21–29. [Google Scholar] [CrossRef]




| Sr. No | Component | Overall CI of Component | Criticality Rank | Sr. No | Component | Overall CI of Component | Criticality Rank |
|---|---|---|---|---|---|---|---|
| 1 | Furnace | 1.5559 | 22 | 14 | Water level controller | 1.0964 | 25 |
| 2 | Shell | 2.1224 | 19 | 15 | Feed water hose | 2.2889 | 18 |
| 3 | Header | 5.1139 | 6 | 16 | Water softener | 2.0131 | 20 |
| 4 | Intake vent/Air vent | 1.8910 | 21 | 17 | Deaerator | 2.4687 | 15 |
| 5 | Combustion chamber | 3.0643 | 10 | 18 | Return water temperature sensor | 5.2306 | 5 |
| 6 | Water tubes | 5.3936 | 3 | 19 | Drain pump | 2.5268 | 14 |
| 7 | Supply water temperature sensor | 5.2401 | 4 | 20 | Condensate filter | 1.2990 | 24 |
| 8 | Backflow preventer valve | 2.7529 | 12 | 21 | Induced Draft (ID) fan | 2.3364 | 17 |
| 9 | Temperature regulator | 2.7632 | 11 | 22 | Forced Draft (FD) fan | 4.4738 | 8 |
| 10 | Feed water pump motor | 6.5052 | 2 | 23 | Mechanical dust collector (MDC) | 1.3185 | 23 |
| 11 | Feed water pump | 12.2870 | 1 | 24 | Burner | 2.3683 | 16 |
| 12 | Strainer | 2.7128 | 13 | 25 | Feed motor | 5.0113 | 7 |
| 13 | Feed water tank | 4.4311 | 9 |
| Sr. No. | Component | Failure Mode | Criticality | Recommended Maintenance Task | Comment |
|---|---|---|---|---|---|
| 1 | Header | Deposition | Medium | Preventive Maintenance | Proper blow-down should be done frequently. |
| Header corrosion due to Oxygen Pitting | High | Periodical Predictive Maintenance | Header surface should be checked regularly for oxygen pitting. | ||
| 2 | Furnace | Short term Overheating | Medium | Preventive Maintenance | Proper flow of water should be maintained. |
| Layer of hardness scale over the surface | Medium | Preventive Maintenance | Water quality and pH value should be checked regularly. | ||
| 3 | Shell | Shell plate bulging due to scale formation | High | Predictive Maintenance | The feed water hardness should be monitored properly. |
| 4 | Intake vent/Air vent | Air vent fails to open and close | Low | Run-to-Failure | Operation of air vent must be checked frequently. |
| 5 | Combustion Chamber | Incorrect burner sequence | Medium | Corrective Maintenance | Check burner sequence and amount of fuel being fired. |
| Too much fuel being fired | Medium | ||||
| Uneven combustion | Medium | Function Testing | Check proper combustion of fuel and recondition if necessary. | ||
| Excess air trapped | Medium | ||||
| 6 | Water tubes | Short term Overheating | High | Periodical Predictive Maintenance | Proper flow of water should be maintained. |
| Joint Failure | High | Periodical Predictive Maintenance | Tube joints must be checked frequently. | ||
| Tube bulging/crack/holes | High | Periodical Predictive Maintenance | Proper flow of water should be ensured and failure should be avoided as it interrupts production. | ||
| Tube corrosion | High | Predictive Maintenance | Maintain proper pH value and hardness. | ||
| 7 | Supply Water temperature sensor | Fails to provide signal | Medium | Run-to-Failure | Check condition and operation of sensor and replace if needed. |
| Calibration Error | Medium | Run-to-Failure | Check condition and operation of sensor and replace if needed. | ||
| 8 | Back flow preventer valve | Fails to open and close | Medium | Run-to-Failure | Check back flow preventer valve operating condition in preventive maintenance. |
| 9 | Temperature regulator | Fails to operate | Medium | Run-to-Failure | No preventive maintenance is recommended by manufacturer. Check temperature regulator and replace if necessary. |
| Unstable response | Medium | Run-to-Failure | |||
| 10 | Feed water pump | Mechanical seal failure | Low | Run-to-Failure | Replace seal when pump leaks. |
| Pump impeller failure | Medium | Function Testing | Observe any cracks or pitting marks and check pump efficiency regularly. | ||
| Pump Housing Volute damaged/Volute Erosion | Medium | Corrective Maintenance | Recondition feed water pump yearly. | ||
| Reduction in pressure/Low efficiency | Medium | Function Testing | Check pump efficiency frequently. | ||
| 11 | Feed water Pump-Motor | Bearing Failure | High | Condition Based Maintenance | Bearing failure is the main cause of the feed water pump-motor failure. It can be reduced by regular checking for bearing alignment, lubrication, vibration, loose collars, fasteners, etc., and we can avoid early failure and costly replacements. |
| Electrical windings short | Medium | Corrective Maintenance | Change electrical windings. | ||
| Armature failure | Medium | Corrective Maintenance/Replacement | Repair or replace motor armature. | ||
| 12 | Feed Water tank | Oxygen Pitting | Medium | Corrective Maintenance | Repair water tank. |
| Deposition/Corrosion | Medium | Corrective Maintenance | Clean tank regularly. | ||
| Leak | Low | Run-to-Failure | Check mechanical seal conditions and avoid leakage. | ||
| 13 | Water Softnar | Fail to operate | Medium | Function Testing | As it affects boiler efficiency and tube failure, check the water quality daily. |
| No/Excess softening | Medium | Function Testing | |||
| 14 | Water level controller (Mobari) | Fails to operate | Medium | Run-to-Failure | Inspect water level controller condition regularly. |
| 15 | Feed water hose | Leakage | Low | Preventive Maintenance | Inspect water hose leakage and repair it regularly. |
| Block and becomes hard | Low | Preventive Maintenance | |||
| 16 | Feed check valve | Fails to operate | Medium | Preventive Maintenance | Check condition of valve and recondition it regularly. |
| 17 | Strainer | Clogging | Low | Run-to-Failure | Check condition of strainer and replace it regularly. |
| Fatigue failure | Low | Run-to-Failure | |||
| 18 | Deaerator | Dearator inlet pipe failure | Medium | Preventive Maintenance | Visual inspection of shell weld/DFMT test. |
| Excessive dearator venting | Medium | Preventive Maintenance | Check condition of deaerator frequently. | ||
| 19 | Return water temperature sensor | Incorrect or loss of signal from sensor element | Medium | Function Testing | Check condition of sensor and calibrate it regularly. |
| Calibration Error | Medium | Function Testing | |||
| 20 | Drain pump | Drain hose leakage or blockage | Medium | Corrective Maintenance | Visual inspect drain pump and hoses. |
| Drain pump gear failure | Medium | Corrective Maintenance | |||
| 21 | Condensate filter | Internal Leakage | Low | Corrective Maintenance | Check condensate filter condition regularly and replace it if necessary. |
| Clogging | Low | ||||
| 22 | Blow down valve | Valve fails to operate | Medium | Corrective Maintenance | Check blow-down connections and valve condition. |
| 23 | Induced drum (ID) fan | Motor or Contactor Failure | Medium | Condition Based Maintenance | Check vibrational, thermal, and noise parameters and decide condition of the fan. Ultrasonic analyzer and vibration analyzer are the tools can be used to diagnose fan condition. |
| Fan fails to start | Medium | ||||
| Failure due to jamming of blades | Medium | ||||
| 24 | Forced draft (FD) Fan | Operate with high vibration level | Medium | Condition Based Maintenance | Check vibrational, thermal, and noise parameters and decide condition of the fan. Ultrasonic analyzer and vibration analyzer are the tools can be used to diagnose fan condition. |
| Failure due to foreign material entry | Medium | ||||
| Noise in motor | Medium | ||||
| 25 | Mechanical dust collector (MDC) | Blockage | Low | Preventive Maintenance | Clean mechanical dust collector (MDC) regularly. |
| 26 | Coal Feed Motor | Open or shorted winding | Medium | Corrective Maintenance | Ensure proper windings of motor. |
| Bearing worn | Medium | Condition Based Maintenance | Check bearing condition for proper functioning. | ||
| Cracked/Sheared housing and armature shaft | Medium | Replacement | Replace armature shaft. | ||
| 27 | Safety Valve | Operation failure | Medium | Preventive Maintenance | A try lever test should be performed quarterly to check performance of safety valve. |
| 28 | Gauge Glass | Glass broken | Low | Run-to-Failure | Examine glass regularly for any signs of clouding, scratching, erosion or corrosion and replace it immediately. |
| 29 | Pressure relief valve | Fails to operate | Medium | Preventive Maintenance | A try lever test or pop test should be performed regularly to inspect operation of the valve. |
| Sr. No | Component | Recommended Components Specification | Earlier MTTF (Hours) | Improved MTTF (Hours) |
|---|---|---|---|---|
| 01 | Intake vent/Air vent | Use WJ make 1″ flat seat arrangement valve | 96,024.13 | 120,000.00 |
| 02 | Supply Water temperature sensor | Use PT100 temperature sensor | 6189.33 | 13,000.00 |
| 03 | Back flow preventer valve | Use Precision make Flanged backflow preventer BA009MC | 75,522.40 | 90,000.00 |
| 04 | Feed water Pump | Use Grandfoss make 1.5 kW Pump | 50,071.74 | 70,000.00 |
| 05 | Water level controller (Mobari) | Malhotra make 10.54 kg/cm2 working pressure, Size 250 mm to 450 mm | 99,108.20 | 120,000.00 |
| 06 | Strainer | Use Precision make vertical mounted stainless steel body strainer | 25,283.99 | 40,000.00 |
| 07 | Coal crusher motor | Siemens 3phase 5HP motor 1LA0 107-2LA80. | 100,291.77 | 130,000.00 |
| 08 | Pressure gauge | Use Waaree SS316L Pressure Gauge | 67,093.35 | 70,000.00 |
| 09 | Pressure Relief Valve | Precision make cast steel body Flange Type Size-1″ and more | 106,050.66 | 130,000.00 |
| 10 | Pressure reducing valve (PRV) station | Precision make Carbon Steel/Alloy Steel Flanged type Size-1″ and more | 80,830.56 | 85,000.00 |
| 11 | Steam water separator | Precision make cast steel body Flanged end type Size-1″ and more | 102,386.79 | 105,000 |
| 12 | Fusible plug | Use ATAM two piece design Gun Metal Fusible Plug Size-½″, ¾″ and 1″ | 11,204.20 | 17,500.00 |
| 13 | Globe valve | DRP make ½” Gun Metal Body screw end | 109,447.22 | 130,000.00 |
| 14 | Ball valve | Use LINTAS Make Stainless Steel Screwed End Ball Valve Code No.: LI-016, Size-½″ | 109,447.22 | 115,000.00 |
| Sr. No | Name of Component | MTTF (Hours) | Estimated Optimum Repair Time (Hours) | Recommended Maintenance Schedule |
|---|---|---|---|---|
| 1 | Header | 98,553.91 | 3826.24 | 06 Months |
| 2 | Hot gas tubes | 98,553.91 | 3826.24 | 06 Months |
| 3 | Furnace/shell | 102,090.04 | 9621.16 | 12 Months |
| 4 | Intake vent/air vent | 96,024.13 | 9125.04 | 12 Months |
| 5 | Water tubes | 109,681.21 | 7451.50 | 10 Months |
| 6 | Supply water temperature sensor | 6189.33 | 681.14 | 01 Month |
| 7 | Back flow preventer valve | 75,522.4 | 1591.12 | 02 Months |
| 8 | Feed water pump | 50,071.74 | 10,958.14 | 15 Months |
| 9 | Feed water pump-gauge | 52,497.83 | 7564.47 | 10 Months |
| 10 | Softener | 77,510.29 | 17,475.67 | 24 Months |
| 11 | Feed water tank | 28,767.86 | 467.30 | 06 Months |
| 12 | Water level controller (Mobari) | 99,108.20 | 4635.14 | 06 Months |
| 13 | Feed check valve | 113,074 | 5879.71 | 08 Months |
| 14 | Feed water hose | 97,120.66 | 8443.098 | 12 Months |
| 15 | Strainer | 25,283.99 | 4621.95 | 06 Months |
| 16 | Deaerator | 104,005.15 | 8105.50 | 12 Months |
| 17 | Return water temperature sensor | 9516.97 | 2181.51 | 03 Months |
| 18 | Drain pump | 43,925.53 | 5731.72 | 08 Months |
| 19 | Condensate filter | 5985.82 | 320.66 | 15 Days |
| 20 | Shut-off valve | 105,761.78 | 6177.33 | 08 Months |
| 21 | Blow-down connections | 103,704.23 | 5059.86 | 08 Months |
| 22 | Blow down valve | 95,751.03 | 8192.44 | 12 Months |
| 23 | Induced drum (ID) fan | 94,924.99 | 8420.051 | 12 Months |
| 24 | Forced draft (FD) Fan | 102,386.79 | 3522.95 | 05 Months |
| 25 | Secondary air (SA) fan | 104,256.9 | 6631.4 | 10 Months |
| 26 | Mechanical dust collector (MDC) | 40,764.94 | 5339.81 | 08 Months |
| 27 | Rack and pinion coal feeding mechanism | 108,341.25 | 11,634.34 | 16 Months |
| 28 | Coal crusher | 22,417.63 | 3574.45 | 05 Months |
| 29 | Coal crusher motor | 100,291.77 | 11,469.76 | 16 Months |
| 30 | Coal storage tank | 80,199.83 | 9086.46 | 12 Months |
| 31 | Pressure gauge | 67,093.35 | 3488.75 | 05 Months |
| 32 | Steam circulation pipes | 105,938.83 | 5700.39 | 08 Months |
| 33 | Pressure relief valve (PRV) station | 106,050.66 | 6702.62 | 10 Months |
| 34 | Pressure reducing valve | 80,830.56 | 6623.62 | 10 Months |
| 35 | Strainer | 65,833.27 | 3857.70 | 06 Months |
| 36 | Steam water separator | 102,386.79 | 3522.95 | 05 Months |
| 37 | By-pass valve | 104,256.9 | 6631.40 | 10 Months |
| 38 | Safety valves | 102,228.49 | 10,152.84 | 12 Months |
| 39 | Main steam stop valve | 102,228.49 | 10,152.84 | 12 Months |
| 40 | Fusible plug | 11,204.2 | 1082.903 | 02 Months |
| 41 | Gate valve | 109,447.22 | 10,319.4 | 15 Months |
| 42 | Globe valve | 109,447.22 | 10,319.4 | 15 Months |
| 43 | Ball valve | 109,447.22 | 10,319.4 | 15 Months |
| Sr. No | Name of Component | Reliability | Availability | Maintenance Cost | |||
|---|---|---|---|---|---|---|---|
| Earlier R(t) | Improved R(t) | Earlier | Improved | Earlier (CM) | Improved (PM) | ||
| 1 | Header | 0.7687 | 0.7873 | 0.999645 | 0.999734 | 85,276.66 | 68,228.25 |
| 2 | Hot gas tubes | 0.7687 | 0.7873 | 0.999621 | 0.999716 | 73,800.94 | 55,606.95 |
| 3 | Furnace/shell | 0.7758 | 0.7939 | 0.999431 | 0.999573 | 109,155.36 | 82,072.66 |
| 4 | Intake vent/air vent | 0.7634 | 0.8057 | 0.999916 | 0.999937 | 16,427.75 | 12,539.97 |
| 5 | Water tubes | 0.7895 | 0.8067 | 0.999672 | 0.999754 | 65,199.87 | 48,995.84 |
| 6 | Supply water temperature sensor | 0.0152 | 0.1362 | 0.999825 | 0.999868 | 39,552.38 | 31,364.39 |
| 7 | Back flow preventer valve | 0.7095 | 0.7498 | 0.99998 | 0.999985 | 4520.93 | 3557.89 |
| 8 | Feed water pump | 0.5959 | 0.6905 | 0.999556 | 0.999667 | 88,225.81 | 68,270.84 |
| 9 | Feed water pump-gauge | 0.6103 | 0.6384 | 0.999972 | 0.999979 | 5595.40 | 4236.64 |
| 10 | Softener | 0.7158 | 0.7304 | 0.999401 | 0.99955 | 122,886.96 | 93,251.27 |
| 11 | Feed water tank | 0.4062 | 0.4408 | 0.999771 | 0.999828 | 75,052.86 | 63,605.10 |
| 12 | Water level controller (Mobari) | 0.7699 | 0.8057 | 0.999929 | 0.999947 | 14,025.61 | 10,731.55 |
| 13 | Feed check valve | 0.7951 | 0.8119 | 0.999989 | 0.999992 | 5797.04 | 5278.36 |
| 14 | Feed water hose | 0.7658 | 0.7846 | 0.999898 | 0.999924 | 20,241.56 | 15,397.86 |
| 15 | Strainer | 0.3587 | 0.5231 | 0.999893 | 0.99992 | 21,086.67 | 15,981.47 |
| 16 | Deaerator | 0.7794 | 0.7973 | 0.999583 | 0.999687 | 81,702.50 | 61,479.22 |
| 17 | Return water temperature sensor | 0.0656 | 0.0841 | 0.999742 | 0.999807 | 61,634.49 | 49,542.83 |
| 18 | Drain pump | 0.5543 | 0.5848 | 0.99997 | 0.999978 | 10,323.87 | 8940.67 |
| 19 | Condensate filter | 0.0132 | 0.0195 | 0.999751 | 0.999814 | 51,686.67 | 40,522.91 |
| 20 | Shut-off valve | 0.7826 | 0.8003 | 0.999986 | 0.999989 | 3463.72 | 2796.78 |
| 21 | Blow-down connections | 0.7788 | 0.7967 | 0.999941 | 0.999956 | 11,570.42 | 8779.28 |
| 22 | Blow down valve | 0.7628 | 0.7818 | 0.999936 | 0.999952 | 13,410.63 | 10,387.66 |
| 23 | Induced drum (ID) fan | 0.7610 | 0.7802 | 0.999932 | 0.999949 | 31,246.63 | 27,869.00 |
| 24 | Forced draft (FD) fan | 0.7763 | 0.7944 | 0.999936 | 0.999952 | 33,080.30 | 29,948.83 |
| 25 | Secondary air (SA) fan | 0.7799 | 0.7977 | 0.999946 | 0.999959 | 22,432.75 | 19,852.42 |
| 26 | Mechanical dust collector (MDC) | 0.5295 | 0.5610 | 0.999722 | 0.999792 | 73,462.81 | 59,743.38 |
| 27 | Rack and pinion coal feeding mechanism | 0.7872 | 0.8045 | 0.999987 | 0.99999 | 6353.98 | 5736.72 |
| 28 | Coal crusher | 0.3147 | 0.3495 | 0.999592 | 0.999694 | 116,656.63 | 96,880.17 |
| 29 | Coal crusher motor | 0.7723 | 0.8192 | 0.999938 | 0.999953 | 16,034.38 | 13,074.97 |
| 30 | Coal storage tank | 0.7238 | 0.7454 | 0.999639 | 0.999729 | 84,615.36 | 68,709.66 |
| 31 | Pressure gauge | 0.6795 | 0.6905 | 0.999979 | 0.999984 | 4167.74 | 3144.63 |
| 32 | Steam circulation pipes | 0.7830 | 0.8006 | 0.999968 | 0.999976 | 8082.08 | 6558.19 |
| 33 | Pressure relief valve | 0.7832 | 0.8192 | 0.999972 | 0.999979 | 6582.75 | 5234.73 |
| 34 | Pressure reducing valve (PRV) station | 0.7257 | 0.7372 | 0.999628 | 0.999721 | 72,154.79 | 54,428.53 |
| 35 | Strainer | 0.6745 | 0.6991 | 0.999961 | 0.999971 | 7801.09 | 5914.75 |
| 36 | Steam water separator | 0.7763 | 0.7813 | 0.999972 | 0.999979 | 30,000.14 | 28,666.43 |
| 37 | By-pass valve | 0.7799 | 0.7977 | 0.999971 | 0.999978 | 21,625.04 | 20,255.93 |
| 38 | Safety valves | 0.7760 | 0.7941 | 0.99998 | 0.999985 | 5782.05 | 4851.19 |
| 39 | Main steam stop valve | 0.7760 | 0.7941 | 0.999973 | 0.99998 | 6781.50 | 5497.85 |
| 40 | Fusible plug | 0.0989 | 0.2274 | 0.999832 | 0.999874 | 35,177.06 | 27,321.95 |
| 41 | Gate valve | 0.7891 | 0.8063 | 0.999975 | 0.999981 | 5498.43 | 4316.11 |
| 42 | Globe valve | 0.7891 | 0.8192 | 0.999975 | 0.999981 | 5729.17 | 4546.85 |
| 43 | Ball valve | 0.7891 | 0.7982 | 0.999975 | 0.999981 | 5113.86 | 3931.54 |
| Total = | Rs. 1,579,016.67 | Rs. 1,258,052.24 | |||||
Publisher’s Note: MDPI stays neutral with regard to jurisdictional claims in published maps and institutional affiliations. |
© 2022 by the authors. Licensee MDPI, Basel, Switzerland. This article is an open access article distributed under the terms and conditions of the Creative Commons Attribution (CC BY) license (https://creativecommons.org/licenses/by/4.0/).
Share and Cite
Patil, S.S.; Bewoor, A.K.; Kumar, R.; Ahmadi, M.H.; Sharifpur, M.; PraveenKumar, S. Development of Optimized Maintenance Program for a Steam Boiler System Using Reliability-Centered Maintenance Approach. Sustainability 2022, 14, 10073. https://doi.org/10.3390/su141610073
Patil SS, Bewoor AK, Kumar R, Ahmadi MH, Sharifpur M, PraveenKumar S. Development of Optimized Maintenance Program for a Steam Boiler System Using Reliability-Centered Maintenance Approach. Sustainability. 2022; 14(16):10073. https://doi.org/10.3390/su141610073
Chicago/Turabian StylePatil, Suyog S., Anand K. Bewoor, Ravinder Kumar, Mohammad Hossein Ahmadi, Mohsen Sharifpur, and Seepana PraveenKumar. 2022. "Development of Optimized Maintenance Program for a Steam Boiler System Using Reliability-Centered Maintenance Approach" Sustainability 14, no. 16: 10073. https://doi.org/10.3390/su141610073
APA StylePatil, S. S., Bewoor, A. K., Kumar, R., Ahmadi, M. H., Sharifpur, M., & PraveenKumar, S. (2022). Development of Optimized Maintenance Program for a Steam Boiler System Using Reliability-Centered Maintenance Approach. Sustainability, 14(16), 10073. https://doi.org/10.3390/su141610073

