Abstract
Over the past decade, the adverse impacts of climate change and excessive urbanization have contributed to several unfamiliar and costly floods in the Gulf Cooperation Council (GCC), especially in Qatar. With limited historical rainfall records and unprecedented precipitation intensities impacting the efficiency of hydrological models, the multi-criteria decision analysis (MCDA) presents a suitable alternative approach to assess and identify flood-susceptible areas. In this study, we applied MCDA to several factors that contribute to flood susceptibility, namely: elevation, slope, groundwater depth, distance to a drainage system, and land use. These criteria were assigned different weights based on their contribution and previous literature and later underwent a sensitivity analysis. The study’s results correlate well with recent flooding events, proving the method’s efficiency in identifying hotspots. This study is expected to provide a rapid tool to support the decision-making process for future urban expansion, sustainable development, and resilience planning in Qatar.
1. Introduction
Natural hazards have increased in intensity and impact over the last few decades, fueled by the adverse of climate change. Over the past few decades, the world has witnessed an increase the extreme natural hazards, such as floods, wildfires, and storms, and the cost of these events has increased dramatically due to the increase in the urban population [1,2]. The urban population is expected to continue to grow from its current historically high record of 55% in 2020 to more than 66% by 2050 [3]; thus, the cost of natural hazards in urban areas is expected to increase in the future. Furthermore, these events are generally attributed to the advent of climate change and are expected to increase in the future as the climate projections are forecasting a shift to more intense precipitation patterns and diversion to more extreme temperatures [1,4,5]. The forecasted increase in the precipitation intensities and volumes added to the increase in the improvised surfaces due to urban sprawling in the Gulf Cooperation Council countries (GCC) are the main drivers for possible devastating floods in the region [6,7]. The cost associated with recent flooding events in Qatar, which exceeded any previous forecast or estimation based on historical records, motivated flood assessment and mapping presented in this paper [1,8,9].
Floods are one of the costliest natural hazards. Floods are characteristic in their widescale impacts affecting various infrastructures and severely impacting socio-economic processes within the flooded area [10,11,12]. Furthermore, floods are becoming more frequent and impactful with the proliferation of the climate change phenomena [12]. The risk of a flood is related to the affected area, and it is expected to increase in urban areas [13,14]. However, the impact of floods can be divided into direct and indirect impacts. Direct impacts are related to damages caused by flood waves, which can sweep away cars, for example, and water inundation, which can affect critical infrastructure components such as electrical substation equipment [15]. The direct damage concept expands to other issues, including human life loss, damage to the crops, soil washout, and ecological system contamination; thus, the direct damage includes social, economic, and environmental aspects [16]. Indirect damage refers to the damage or losses happening due to failure propagation or consequences from the direct damage; thus, the indirect damage expands further outside the flooded areas. The indirect damage includes disruption to industrial production and other economic activities due to loss of services provided by critical infrastructures such as electrical networks or the disruption in logistic supplies due to damage to the transportation network. The indirect losses caused by floods can also include famine or high cost of food due to damage to crops and property prices depreciation in the flooded areas [16]. Additionally, loss estimates should account for downtime, lost opportunity, and recovery efforts needed to restart the economic and social activities in the damaged area and remedy the ecological system [17]. In the face of the enormous cost and hazards associated with floods, several mitigation and flood management approaches have been suggested in the literature or adopted into practice on several scales [18]. In urban areas, even the wide application of microscale practices, such as rain gardens and green roofs, can yield a significant improvement in the area flood performance as such approaches reduce and improve the quality of the runoffs and reduce the intensity of the drainage system [19,20]. The notable impact of installed mitigation techniques should be reflected in any flood susceptibility assessment, and the potential for compatible techniques should be evaluated to guide the improvement efforts [18]. Similarly, the main aim of flood hazards mapping is to guide preparedness improvement and recovery plans, thus reducing the impact and facilitating timely recovery, subsequently creating resilient developments [2,15,21]. The regional vulnerability to floods can be assessed and mapped using several methods. Several approaches were adopted in the literature to assess and map the flood-prone areas, most prominently, experimental (or physical) methods, numerical modeling, and empirical methods [15,22]. In experimental methods, the aim is to downscale the area of interest and develop a conceptual model that reflects all the physical characteristics, including the riverbed and the surface roughness of the surroundings. The experimental methods enable simulating and analyzing hydraulic phenomena and calibrating the numerical models used in other methods. However, in recent years, the number of publications on this method dropped dramatically due to the intense cost of equipment required for preparing such experiments and the rigidity of such models to modifications compared to other methods.
The numerical modeling methods depends on modeling the system of interest using suitable software and thus reflecting the physical and hydrological processes and interaction between the system and its surrounding. The numerical method could be divided into several levels of complexity, applied based on the needed accuracy and data availability, one, two, and three-dimensional simulations. The one-dimensional simulations focus on the centerline of a channel or river and its properties such as cross-section and its variations, the surface roughness, and flow velocity or volume; thus, modeling the flood plain as part of the varying channel cross-section requires far less data and resources [22]. The main outcome of one-dimensional studies is water surface level and, subsequently, the flood level. The two-dimensional simulations reflect the flow in the floodplain in a horizontal grid, thus, ignoring the shallow water flow impacts compared to the extent in the other main dimensions [22]. This consideration simplifies the solution and facilitates a more accurate simulation, producing high-resolution flood maps [23]. The two-dimensional approach is the most applied one of the simulation approaches as it balances the accuracy and the processing resources needed and is very suitable for urban areas, and can even be combined with the first one to improve the assessment [15,22,24]. Meanwhile, the three-dimensional simulation considers the impact of vertical dimension or water depth in the flood dynamics, which include spiral and vertical turbulence and vortices; this makes it suitable for certain complex applications such as tsunamis, dam breaks, or levee breaches [22]. The application of the three-dimensional simulation was considered complex and unfeasible due to a lack of computational capacity; however, the technological developments in recent years enabled the application of this approach, especially with the use of particle-based, which produced high resolution [22].
Empirical models are effective and rely on the integration of various characteristics of the studied area. Empirical approaches are quite popular, especially with the integration and development of remote-sensing techniques. Area characteristics such as soil type, hydrological properties, elevations, and slopes are some of the important factors that can indicate flood susceptibility in different sections of the studied area [22,25]. This method is quite effective in areas where there is a lack of historical rainfall records or where floods are unusual events, which is quite important considering the radical changes in precipitation regimes in arid areas due to climate change [1]. The integration of the various factors can be performed through the multi-criteria decision analysis (MCDA) process, where various factors can have different weighting the represent their contribution to the flood potential [26,27]. The application of this method is typically carried out within a Geographic Information System (GIS) software environment, which provides the needed tools to handle and incorporate remote-sensing data as the inputs necessary for this method and the production of results map [28,29]. While this method requires less information and data compared to other methods and is relatively faster to apply, it faces challenges assigning the weighting during MCDA as there is some level of human judgment involved, which leaves some level of uncertainty; this uncertainty can be addressed through analytical hierarchy process using inconsistency index and sensitivity analysis [26,30]. Furthermore, this method is a promising one and has the potential to leverage new technology such as machine learning [25].
The GCC experienced several catastrophic floods during the last two decades. Over the past two decades, the impacts of floods affecting the Arabian Peninsula have increased dramatically due to increased urbanization and hazard intensity attributed to climate change [1]. For example, cyclone Gonu in 2007 caused devastating damage to the sultanate of Oman, with more than 100 people losing their lives and an economic cost of almost 4 billion USD [31]. Later in 2021, the sultanate experienced another event caused by cyclone Shaheen, which claimed the lives of 14 people and caused floods in several areas affecting the infrastructures [32]. Similarly, Saudi Arabia witnessed several flash floods affecting its major cities, Riyadh and Jeddah, multiple times in these two decades causing substantial losses and costs racking in billions of USD [33,34,35,36]. In addition, the small states such as Kuwait are exposed to the impacts of flash floods, which are increasingly happening in recent years [37,38,39], and the UAE, especially the northern part [40]. In light of all these troubling events, there is a need to address these emerging threats and improve the resilience throughout the region by developing suitable policies [1,41].
Among the GCC, Qatar has unclear identification of flood vulnerable areas. Qatar presents a unique case where it is characterized by a significant urbanization level, with more than 99% of the population living in urban areas, and has undergone rapid development over the past decade, in line with the preparation of FIFA World Cup Qatar 2022 (WC) [8]. This rapid development and the expected influx in population during the upcoming WC require an extensive network of efficient, reliable, and resilient infrastructure against all possible disturbances [42]. However, the country has witnessed several impactful floods over the past years, most notably in 2015 and 2018, which caused substantial damage and losses [43,44,45]. These events exposed the failure of limited historical records in projecting the possible flood vulnerability [45,46].
This study aims to conduct flood hazard mapping for the state of Qatar by applying an MCDA approach, thus highlighting the vulnerable areas and facilitating preparation and mitigation planning. This assessment is unprecedented in Qatar and is expected to develop the current practice that relies on limited rainfall records.
Study Area Description
Qatar is a hyper-arid peninsula in the eastern Arabian Peninsula, as Figure 1 shows. It encompasses an area of 11,651 km2, including several small islands in the Arabian Gulf. The elevation varied from zero near the coasts to 92 m above mean sea level (AMSL) [47]. Qatar has no surface water, and the long-term average rainfall is only 76 mm per year, forcing it to rely excessively on the desalination process as a source of potable water [48]. The long-term average surface air temperature is 27 °C. The country is a hot spot temperature extreme region. It is projected to substantial increases in temperature values through the 21st century, especially in the minimum days and nights [49]. During the last decades, the country has experienced substantial changes in the climate, including a disruption in the seasonal characteristics such as onset, cessation, and duration [50], and reported a prolongation in the duration of summer and a shortage in winter, especially during the last three decades.
Figure 1.
The general location of Qatar, including(a) the main municipalities and elevation in meters above mean sea level, (b) the land-use map, and (c) the drainage system, from right to left, respectively.
Qatar has eight central municipalities. These are Al-Rayyan, Umm-Slal, Al-Wakra, Doha, Al-Sheehaniya, Al-Shamal, Al-Khor, and Al-Thakhira, Al-Daayen (see Figure 1a). The land-use patterns differ among these municipalities. Generally, Qatar has three main land-use classes [47]. These classifications are the urban areas, concentrated in the metropolitan Doha, with even some large development based on dredged land and artificial island; agricultural areas distributed over the north and middle parts of the country with most of the irrigation is performed through underground water, treated sewage effluent, and desalination, and the bare areas. Bare areas are the major part of the country (see Figure 1b). As per the Public Works Authority in Qatar ‘ASHGHAL’, the rainfall drainage network consists of several systems and assets that contribute to flood hazard mitigation and management plan. The main components of this network are an extensive network of drainage sewer pipes, trenches, chutes, and ditches, with some holding tanks and ponds; however, for the sake of this study, we will consider the drainage sewer pipes presented in Figure 1c, as the main representation of the drainage network. In general, Qatar’s rainfall is sparse, but higher rainfall intensity was observed during the last two decades than the historical trend [49]. The future rainfall trend is not clear in Qatar; however, the country might be projected for a minor decrease during the 21st century [49].
2. Materials and Methods
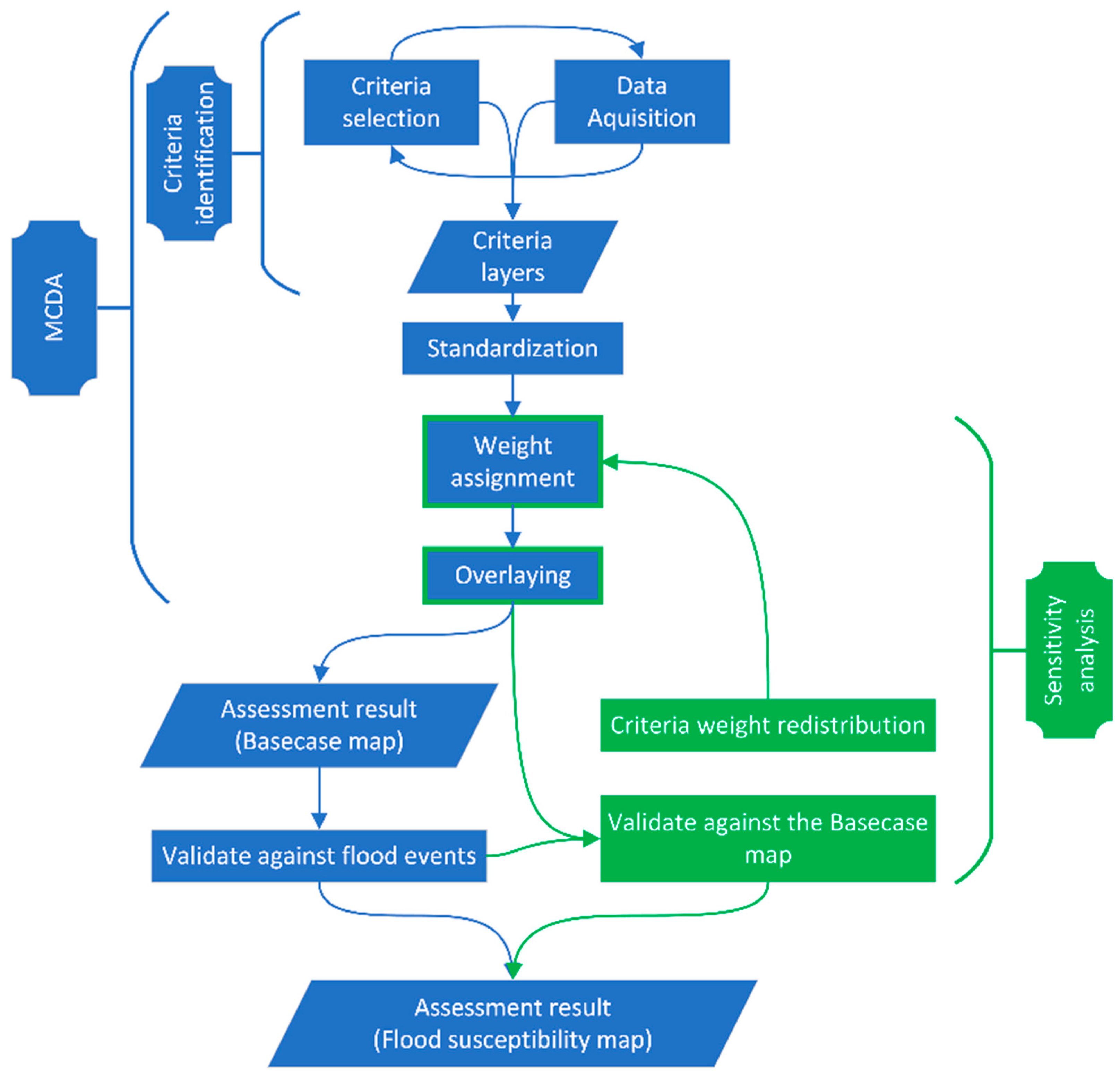
This study adopted the MCDA method to identify regions with various levels of flood susceptibility in Qatar, in addition to conducting sensitivity analysis to validate the results, as presented in Figure 2.
Figure 2.
General view of the research methodology. The process starts by defining the criteria contributing to flooding susceptibility based on the literature and local conditions. Furthermore, the selection of suitable criteria can be affected by data availability, which could necessitate modifying the set of used criteria. Later, other steps of MCDA will be applied, namely standardization, weight assignment, and overlaying, and the resulted map will be validated against previous events. After proving a suitable correlation with previous events, the suggested set of criteria undergoes a sensitivity analysis to verify its consistency and similarity with the base case scenario.
The MCDA comprises four major steps as presented in Figure 2, namely criteria identification, standardization, weight assignment, and finally overlaying. The MCDA prioritizes or maps areas’ characteristics based on a group of selected criteria that contribute to the phenomena under consideration. Thus, the MCDA relies on expert opinion and the factors that associate with a phenomenon, which in our case is flood susceptibility. In the literature, various criteria are reported to contribute to the probability of a flood in a given area [15]. Researchers generally varied in their selection of such criteria, which amounted to more than ten criteria in some studies, while far fewer criteria were used in other studies. Some examples of this variation are presented in Table 1.
Table 1.
Examples of flood susceptibility criteria used in the literature.
This variation in possible criteria and the lack of unified convention present a challenge for researchers to select the appropriate criteria [15]. Moreover, it is important to consider that the roles of different factors vary from one area to another based on their natural local conditions [15,53,57,58]. For example, in Qatar, the precipitation records have failed in predicting the intensity and volume of recent events and are limited; thus, we decided to ignore avoid using it. Qatar is basically a desert dominated by sand. There is no point in introducing soil type as a criterion, and similarly for vegetation. There are no rivers in Qatar; thus, the distance to rivers or water bodies is not a relevant factor. Considering the fact that floods, prior to the last decade, were irrelevant to the country, the flood main mitigation measures are limited to the ongoing development of the drainage system considered in this study, with no worth mentioning adoption of other techniques such as green roofs; thus, we will only consider the impact of the drainage system on its surrounding. Subsequently, we considered five factors that have a significant role in Qatar and have been reported in the literature concerning flood susceptibility in similar arid [30,51,52,56]. These criteria are the distance to the drainage system, land use, elevation, slope, and depth to the groundwater. The data needed for these factors and their shape files were acquired from several sources, as clarified in Table 2.
Table 2.
Sources of data used in the study.
The next step in MCDA is the standardization process, where a particular rank is assigned to each category within the same criterion from one to zero. A rank of one represents a higher probability of flood susceptibility in the area, whereas a rank of zero represents a lower probability of a flood in the area. Criteria ranks have been assigned based on previous research. Figure 3 depicts these criteria and shows the standardization process.
Figure 3.
The rankings used in this study for (a) drainage system distance, (b) land use, (c) elevation, (d) the slope criterion, and (e) depth to groundwater criteria.
Then, in the MCDA, we assign a particular weight for each criterion; the weighting is based on expert judgment for the contribution of certain factors to flood susceptibility and undergoes a sensitivity analysis to understand the possible variation in the mapping results due to different factors.
Each criterion was assigned a range of values depending on certain property contributions to the flood susceptibility. The existence of an effective drainage system facilitates the removal of excess runoff and prevents water accumulation. Thus, the closer the area to the drainage system, the more likely it will be more flood resilient. Based on this logic, the distance from drainage points criterion was assigned values increasing linearly from 0 close to the stormwater management installments and reaching 1 at a distance of 1000 m away from the drainage system. Land use also affects the possibility of flooding; urban areas were assigned a rank of 0.9 since it is dominated by impervious surfaces. Whereas “bare soils” areas that are water-permeable to some level were assigned a value of 0.6. Agricultural areas were assigned a lower level of 0.3 since it is more permeable due to the tillage process and likely the intercept runoff water. Since water generally accumulates in low-lying lands and the possibility of flooding decrease with high elevation areas, thus land elevation criterion was assigned, varying linearly between 1 at ≤31 m and 0 at 60 m≤ elevations. These thresholds (31 m and 60 m) were selected as one-third and two-thirds of the highest elevation in Qatar. The existence of sharp slopes forces water to leave the area and protect the region against inundation, and this resistance to floods improves with an increase in slope steepness; thus, the surface slope criterion was assigned values decreasing linearly from 1 at less than 1% up to 0 at the highest slope value (8%). Lastly, the groundwater depth could express the possibility for rapid soil saturation and weak drainage capacity, thus indicating flood susceptibility. Thus, for the groundwater criterion, linearly changing values were assigned, starting at 1 for depths less than 17 m and reaching 0 at depths exceeding 34 m. Similar to elevation, 17 m and 34 m thresholds are one-third and two-thirds of the highest value of groundwater depth found in the study area.
Criteria weighting is a crucial step in the MCDA. The criteria weighting can change the results considerably. Since different factors can contribute to various degrees to the flood possibility, these factors (or criteria) should be given different weights based on their contribution to flooding. Criteria weights and their contribution were determined based on various approaches such as expert opinion, the association of different factors to historical events, and previous studies validated against hydrological models. Figure 4 shows the criteria weighting adopted in this study. The most affecting factor is the presence of a drainage system near the area, which may serve as an indicator for the area protected from adverse flooding. A drainage system’s existence will prevent the accumulation of water, so a weight of 30% was assigned to it. Whereas land-use criterion was assigned a weight of 25%, as ground surface permeability can significantly contribute to water accumulation and floods, which can affect the efficiency of any stormwater management system. The elevation and slope criteria were given smaller weights of 20% and 15%, respectively. The elevation indicates the areas of possible accumulation, and the slope provides the capacity to diverge such accumulation to surrounding areas. Minimum weight was assigned to the groundwater depth since it is likely that other criteria will play more vital roles in mapping Qatar’s flood susceptibility. This study assumes that it would require a long time to reach aquifer saturation. In addition, the impact of the groundwater depth criterion can be neglected on impermeable surfaces. The cumulative sum of all criteria’ weights equals 100%, as Figure 4 displays.
Figure 4.
The original criteria weights used in this study. These criteria weights were chosen based on values reported in the literature related to similar arid areas, most notably [52].
Finally, all criteria layers are overlayed using the spatial analysis tools in ArcGIS, thus producing the flood susceptibility map according to the base case scenario.
3. Results and Discussion
The main result of the MCDA application in our study is the flooding susceptibility mapping of Qatar. The map results from the overlaying of the selected criteria using the spatial analysis tools in ArcGIS. The following section presents the results on the original weighting assumption, while Section 3.2 shows the sensitivity analysis results.
3.1. Flood Susceptibility Assessment
Figure 5 depicts Qatar’s flood susceptibility map and the main providences overlapping the map, calculated from the weights in Figure 4. The analysis indicates the high association between urban areas and flood susceptibility, as most of the high susceptibility regions are covered by urban areas, such as most of Al Khor and Al Thakira, some parts of metropolitan Doha, and the northern inhabited parts of Al Wakra. This is due to low-lying land, a high level of urbanization, and the absence of a continuous and effective rainwater drainage system in these areas. The previous findings were proven recently on 2 January 2022, mainly in the Al Khor area, where aerial footage of excessive flooding circulated on the Internet and local media [59]. In addition, the results correlate with hotspot maps of “Ashgal,” which depends on verified residents’ complains and reports; however, we could not present it here due to authorities’ restrictions and data classification.
Figure 5.
Flood susceptibility map for the state of Qatar.
The early development of the Qatar rainwater management system assumed a very low possibility of rainwater based on annual returns or reoccurrences. Thus, the main water management system relied on a series of wells that would suck away the rare and small amount of possible rainfalls. However, recent years have witnessed excessively higher levels of unusual precipitations, possibly connected to climate change. These events included intense and prolonged rainfalls, such as 100 mm for 3 h in the 2018 event, compared to only 17.2 mm/h for 3 h according to the design standard of the Qatar Ministry of Municipality and Environment (MME) at 100-year ARI. This variation caused flooding that affected the capital Doha, where more than 90% of the population lives, and led to widespread damage, very high losses, and the suspension of several activities such as teaching on several campuses in the education city. These events motivated the development of an integrated system compromise of several interconnected approaches mentioned before, and this development was planned as a response to such events rather than a preplanned development, which undermined its effectiveness. However, the rapid urbanization and developments witnessed throughout the country due to the preparations for FIFA World Cup Qatar 2022 led to underserved or rural areas, especially where low flood damage was recorded during previous events; thus, some of these areas were left with no effective stormwater management system despite its role in connecting the World Cup venues. We hope this study will highlight these to the policymakers and point out that such areas need additional investment to prevent any future flood losses. Moreover, this approach can be used during precipitation events to identify critical services, most importantly hospitals, existing in high and low flood susceptibility areas. This identification can lead to the categorization of the health centers, for example, into potential must-be-evacuated and shelter centers, leading to allocate the necessary resource for the evacuation process if needed to protect the safety and welfare of the patients [60]. Additionally, during evacuation operations, the flood susceptibility can indicate roads with the least probability of inundation, thus facilitating the evacuation mission’s success [61].
3.2. The Uncertainty Associated with Flood Susceptibility Assessment
As clarified in the methodology section, a sensitivity analysis was performed to validate the consistency of the weighting factors used in the study, similar to the procedure used by [52]. The sensitivity analysis was conducted by redistribution of 10% to/from each criterion weight at a time (resulting from subtraction/addition of 2.5% to the rest of the criteria), creating 10 scenarios presented in Table 3. The original results are shown in the first column as a no-change scenario. In contrast, the first and second scenarios correspond to the changes in the elevation factor by adding 10% and erasing 10% from its weight, respectively. The third and fourth scenarios correspond to the changes in the slope factor. In similar, other scenarios correspond to the changes in other elements. By applying this 10% variation to different factors one by one and redistributing the variation among the others, we can test the sensitivity of the assumed weighting factors. This process rearranges the priority of the factors and allows comparing the results, similarly to running the process under totally different assumptions, thus, reducing the possibility of misjudging their contributions to flood susceptibility.
Table 3.
The criteria weights used in the sensitivity analysis. The bolded numbers refer to the main changing criterion in each scenario.
The sensitivity analysis pointed out several critical results that may be overshadowed in the original weighting. The sensitivity analysis results presented in Figure 6 provide a suitable correlation with assumed base weighting, with the main concentration of floods probability in the metropolitan Doha and other urban concentrations such as Al-Khor. Furthermore, it highlights the possibility of flooding in the northern part of the country, especially in Al Shamal province, an underdeveloped area with a low population but rich with natural resources and receiving the majority of yearly rainfalls. The susceptibility of Al Shamal province is pointed out in Scenario 5 as it increases the groundwater depth weight, and this correlates with the fact that the main remaining wells and springs exist toward the northern end of the country. In Scenario 7, more areas fall into the higher end of the distribution due to large parts of the country where low population hinders the development of effective sewer systems in scattered, isolated settlements in the underdeveloped areas. The increase in drainage sewer system weight means increasing the susceptibility of unserved areas, whereas reducing it leads to an increase in the weighting of other factors as in Scenario 8, which also highlighted the susceptibility of northern areas. Scenario 8 might lead to an increase in the susceptibility of the Doha metropolitan, as more weighting is given to this heavily urbanized area while decreasing the contribution of its drainage system. The inverse can be observed in the case of Scenarios 9 and 10, where the increase in the effects of land use weighting can lead to a reduction in the vulnerable areas. Scenario 10 clearly points out the susceptibility of the northern parts of the country.
Figure 6.
The ten scenarios resulted from sensitivity analysis.
Despite the small variations between scenarios, results support the original scenario (baseline case) and correlate with previous events’ experiences. All scenarios have highlighted the flood susceptibility of similar areas or distributions with limited variation. This limited variation between scenarios indicates the high confidence level within the results of the study and the chosen weights. Furthermore, the scenarios succeeded in pointing out the flood-susceptible areas similar to the areas that experienced flooding in previous events, such as Al Khor, Al Shamal, and some parts of the Doha metropolitan, proving the study’s validity and its effectiveness in indicating flood-prone areas. However, we could not present the map of such events due to local authorities’ restrictions on publishing such data. Finally, while this method does not directly reflect the impacts of climate change, it maps the areas susceptible to flood hazards while climate change increases the possibility of a flood.
4. Conclusions
Flooding is a reoccurring challenge in many areas around the world; however, with the combined impacts of rapid urbanization and climate change, more arid areas are experiencing the adverse impact of flooding, especially with a lack of historical records and preparation to combat this emerging challenge. Qatar has witnessed a series of unusual rainfalls during the past decade, which led to several costly floods, especially with a lack of preparedness. Several factors could have contributed to such events, such as the limited effectiveness of historical records considering the possible shift of rainfall patterns and intensity caused by climate change. Furthermore, the rapid expansion of urban areas, with its impervious surfaces, which eliminate soil permeability, associated with preparation to host the FIFA World Cup Qatar 2022, has increased the susceptibility to floods. These factors have limited the accuracy of the complex conventional approach of hydrological modeling and called for other robust, rapid, and calibratable methods such as the MCDA. While this method does not directly reflect the impacts of climate change, it maps the areas susceptible to flood hazards while climate change increases the possibility of a flood.
This study uses a combination of characteristics that are widely accepted in the literature to identify areas exposed to flooding hazards or susceptibility. These characteristics, or criteria, are land use, elevations, slopes, groundwater depth, and the distance from the drainage system. Each of these criteria is explained and reflected based on different areas’ properties on maps, assigned different weights suitable for their contribution, and finally overlaid to produce a flood susceptibility map. These steps are all parts of the MCDA, which later concluded with sensitivity analysis to ensure the consistency of the results under variation of weighting factors within the (±10%) range. The use of MCDA for flood susceptibility mapping provided a suitable correlation with recent events. The resulting map identifies several high susceptibility areas, most notably some rural parts of Doha metropolitan, Al Shamal province, and Al Khor city, which witnessed several flood events in recent years, proving the reliability of the used approach. Furthermore, the sensitivity analysis demonstrates limited variation between different weighting assumptions, which indicates the consistency and validity of the used weighting factors and their effectiveness in identifying the flood susceptibility.
While this study can have several important applications, such as evacuation planning and management, this methodology suffers several shortcomings. The method can identify areas with various levels of flood susceptibility but cannot provide the possible inundation heights in these areas. Moreover, it cannot be used to evaluate and compare different efficiency of flood mitigation and management practices. Finally, the lack of a universally agreed-on convention regarding the set of factors to be employed in such studies cast doubts about expert judgment in choosing the right factors or missing out and important factors. This study can lead to the adoption of MCDA as a rapid and efficient supporting tool for the hydrological models and can be developed to reflect more factors contributing to flooding susceptibility based on local experience acquired during recent events. Furthermore, this study can direct future expansion of the urban settlements in Qatar and support sustainable developments in low-risk flood areas, in addition to lowering the impact of the new developments on natural habitats and resources, thus making the state more resilient.
Author Contributions
All authors conceptualized the idea and designed the study. M.Z.S. and S.B.A. conducted data acquisition. S.B.A. performed the analysis and validated the results. M.Z.S. and S.B.A. drafted the manuscript. S.G.A.-G. acquired the funds, administrated, and supervised the project. All authors have read and agreed to the published version of the manuscript.
Funding
This publication was made possible by the National Priorities Research Program (NPRP) grant (NPRP12S-0212-190073) from the Qatar National Research Fund (QNRF), a member of the Qatar Foundation (QF). Any opinions, findings, conclusions, or recommendations expressed in this material are those of the author(s) and do not necessarily reflect the views of QNRF or QF.
Data Availability Statement
The data that support the findings of this study are available from Qatar Public Works Authority (ASHGHAL) and the Ministry of Municipality and Environment of Qatar (MME). Restrictions apply to the availability of these data, which were used under license for this study. Data are available from the authors with the permission of the Qatar Public Works Authority (ASHGHAL) and MME.
Acknowledgments
The authors thank Qatar Public Works Authority (ASHGHAL) and the Ministry of Municipality and Environment of Qatar (MME) for providing the data used in the analysis.
Conflicts of Interest
The authors declare no conflict of interest.
References
- Salimi, M.; Al-Ghamdi, S.G. Climate Change Impacts on Critical Urban Infrastructure and Urban Resiliency Strategies for the Middle East. Sustain. Cities Soc. 2020, 54, 101948. [Google Scholar] [CrossRef]
- Serdar, M.Z.; Al-Ghamdi, S.G. Preparing for the Unpredicted: A Resiliency Approach in Energy System Assessment. In Green Energy and Technology; Ren, J., Ed.; Springer International Publishing: Cham, Switzerland, 2021; pp. 183–201. ISBN 978-3-030-67529-5. [Google Scholar]
- United Nations, Department of Economic and Social Affairs. World Urbanization Prospects: The 2018 Revision; United Nations Publications: New York, NY, USA, 2019. [Google Scholar]
- Ajjur, S.B.; Al-Ghamdi, S.G. Global Hotspots for Future Absolute Temperature Extremes From CMIP6 Models. Earth Space Sci. 2021, 8, e01817. [Google Scholar] [CrossRef]
- The Core Writing Team IPCC. Climate Change 2014: Synthesis Report. Contribution of Working Groups I, II and III to the Fifth Assessment Report of the Intergovernmental Panel on Climate Change; United Nations Department of Economic and Social Affairs: New York, NY, USA, 2015. [Google Scholar]
- Dabbeek, J.; Silva, V.; Galasso, C.; Smith, A. Probabilistic Earthquake and Flood Loss Assessment in the Middle East. Int. J. Disaster Risk Reduct. 2020, 49, 101662. [Google Scholar] [CrossRef]
- Mahmoud, S.H.; Gan, T.Y. Multi-Criteria Approach to Develop Flood Susceptibility Maps in Arid Regions of Middle East. J. Clean. Prod. 2018, 196, 216–229. [Google Scholar] [CrossRef]
- Serdar, M.Z.; Al-Ghamdi, S.G. Resiliency Assessment of Road Networks during Mega Sport Events: The Case of FIFA World Cup Qatar 2022. Sustainability 2021, 13, 12367. [Google Scholar] [CrossRef]
- Yazdani, M.; Mojtahedi, M.; Loosemore, M.; Sanderson, D. A Modelling Framework to Design an Evacuation Support System for Healthcare Infrastructures in Response to Major Flood Events. Prog. Disaster Sci. 2022, 13, 100218. [Google Scholar] [CrossRef]
- Lee Siew Len, N.; Bolong, N.; Roslee, R.; Tongkul, F.; Mirasa, A.K.; Ayog, J.L. Flood Vulnerability of Critical Infrastructures—Review. Malays. J. Geosci. 2018, 2, 34–37. [Google Scholar] [CrossRef]
- Mijalkovic, S.; Cvetković, V.M. Vulnerability of Critical Infrastructure by Natural Disasters; The Academy of Criminalistic and Police Studies: Belgrade, Serbia, 2013. [Google Scholar]
- Morrison, A.; Westbrook, C.J.; Noble, B.F. A Review of the Flood Risk Management Governance and Resilience Literature. J. Flood Risk Manag. 2018, 11, 291–304. [Google Scholar] [CrossRef]
- Kourtis, I.M.; Tsihrintzis, V.A. Adaptation of Urban Drainage Networks to Climate Change: A Review. Sci. Total Environ. 2021, 771, 145431. [Google Scholar] [CrossRef]
- Alfieri, L.; Feyen, L.; Di Baldassarre, G. Increasing Flood Risk under Climate Change: A Pan-European Assessment of the Benefits of Four Adaptation Strategies. Clim. Chang. 2016, 136, 507–521. [Google Scholar] [CrossRef] [Green Version]
- Mudashiru, R.B.; Sabtu, N.; Abustan, I.; Balogun, W. Flood Hazard Mapping Methods: A Review. J. Hydrol. 2021, 603, 126846. [Google Scholar] [CrossRef]
- Messner, F.; Meyer, V. Flood Damage, Vulnerability and Risk Perception—Challenges for Flood Damage Research. In Flood Risk Management: Hazards, Vulnerability and Mitigation Measures; Springer: Dordrecht, The Netherlands, 2007; pp. 149–167. [Google Scholar]
- Smith, K.; Ward, R. Mitigating and Managing Flood Losses. In Floods: Physical Processes and Human Impacts; Wiley: Hoboken, NJ, USA, 1998. [Google Scholar]
- Qi, W.; Ma, C.; Xu, H.; Chen, Z.; Zhao, K.; Han, H. A Review on Applications of Urban Flood Models in Flood Mitigation Strategies. Nat. Hazards 2021, 108, 31–62. [Google Scholar] [CrossRef]
- Hou, J.; Liu, F.; Tong, Y.; Guo, K.; Ma, L.; Li, D. Numerical Simulation for Runoff Regulation in Rain Garden Using 2D Hydrodynamic Model. Ecol. Eng. 2020, 153, 105794. [Google Scholar] [CrossRef]
- Sohn, W.; Kim, J.-H.; Li, M.-H.; Brown, R. The Influence of Climate on the Effectiveness of Low Impact Development: A Systematic Review. J. Environ. Manag. 2019, 236, 365–379. [Google Scholar] [CrossRef]
- Serdar, M.Z.; Koç, M.; Al-Ghamdi, S.G. Urban Transportation Networks Resilience: Indicators, Disturbances, and Assessment Methods. Sustain. Cities Soc. 2022, 76, 103452. [Google Scholar] [CrossRef]
- Teng, J.; Jakeman, A.J.; Vaze, J.; Croke, B.F.W.; Dutta, D.; Kim, S. Flood Inundation Modelling: A Review of Methods, Recent Advances and Uncertainty Analysis. Environ. Model. Softw. 2017, 90, 201–216. [Google Scholar] [CrossRef]
- Nguyen, P.; Thorstensen, A.; Sorooshian, S.; Hsu, K.; AghaKouchak, A.; Sanders, B.; Koren, V.; Cui, Z.; Smith, M. A High Resolution Coupled Hydrologic–Hydraulic Model (HiResFlood-UCI) for Flash Flood Modeling. J. Hydrol. 2016, 541, 401–420. [Google Scholar] [CrossRef] [Green Version]
- Fernández-Pato, J.; García-Navarro, P. Development of a New Simulation Tool Coupling a 2D Finite Volume Overland Flow Model and a Drainage Network Model. Geosciences 2018, 8, 288. [Google Scholar] [CrossRef] [Green Version]
- Khosravi, K.; Shahabi, H.; Pham, B.T.; Adamowski, J.; Shirzadi, A.; Pradhan, B.; Dou, J.; Ly, H.-B.; Gróf, G.; Ho, H.L.; et al. A Comparative Assessment of Flood Susceptibility Modeling Using Multi-Criteria Decision-Making Analysis and Machine Learning Methods. J. Hydrol. 2019, 573, 311–323. [Google Scholar] [CrossRef]
- de Brito, M.M.; Evers, M. Multi-Criteria Decision-Making for Flood Risk Management: A Survey of the Current State of the Art. Nat. Hazards Earth Syst. Sci. 2016, 16, 1019–1033. [Google Scholar] [CrossRef] [Green Version]
- Papaioannou, G.; Vasiliades, L.; Loukas, A. Multi-Criteria Analysis Framework for Potential Flood Prone Areas Mapping. Water Resour. Manag. 2015, 29, 399–418. [Google Scholar] [CrossRef]
- Chandio, I.A.; Matori, A.N.B.; WanYusof, K.B.; Talpur, M.A.H.; Balogun, A.-L.; Lawal, D.U. GIS-Based Analytic Hierarchy Process as a Multicriteria Decision Analysis Instrument: A Review. Arab. J. Geosci. 2013, 6, 3059–3066. [Google Scholar] [CrossRef]
- Wang, Y.; Hong, H.; Chen, W.; Li, S.; Pamučar, D.; Gigović, L.; Drobnjak, S.; Bui, D.T.; Duan, H. A Hybrid GIS Multi-Criteria Decision-Making Method for Flood Susceptibility Mapping at Shangyou, China. Remote Sens. 2018, 11, 62. [Google Scholar] [CrossRef] [Green Version]
- Fernández, D.S.; Lutz, M.A. Urban Flood Hazard Zoning in Tucumán Province, Argentina, Using GIS and Multicriteria Decision Analysis. Eng. Geol. 2010, 111, 90–98. [Google Scholar] [CrossRef]
- Al-Maskari, J. How the National Forecasting Centre in Oman Dealt with Tropical Cyclone Gonu. Trop. Cyclone Res. Rev. 2012, 1, 16–22. [Google Scholar] [CrossRef]
- Mahmoud, M. Cyclone Shaheen: A Reminder of the Arabian Peninsula’s Vulnerability to Extreme Weather Events|Middle East Institute. Available online: https://www.mei.edu/publications/cyclone-shaheen-reminder-arabian-peninsulas-vulnerability-extreme-weather-events (accessed on 27 November 2021).
- Almazroui, M. Simulation of Present and Future Climate of Saudi Arabia Using a Regional Climate Model (PRECIS). Int. J. Climatol. 2013, 33, 2247–2259. [Google Scholar] [CrossRef]
- Alamri, Y. Emergency Management in Saudi Arabia: Past, Present and Future. In Comparative Emergency Management: Understanding Disaster Policies, Organizations and Initiatives from Around the World; Federal Emergency Management Agency: Washington, DC, USA, 2010; pp. 1–21. ISBN 2197-425X. [Google Scholar]
- Haggag, M.; El-Badry, H. Mesoscale Numerical Study of Quasi-Stationary Convective System over Jeddah in November 2009. Atmos. Clim. Sci. 2013, 3, 73–86. [Google Scholar] [CrossRef] [Green Version]
- Ledraa, T.; Al-Ghamdi, A. Planning and Management Issues and Challenges of Flash Flooding Disasters in Saudi Arabia: The Case of Riyadh City. J. Archit. Plan. 2019, 32, 155–171. [Google Scholar] [CrossRef]
- Almousawi, D.; Almedeij, J.; Alsumaiei, A.A. Impact of Urbanization on Desert Flash Flood Generation. Arab. J. Geosci. 2020, 13, 441. [Google Scholar] [CrossRef]
- Aldosari, D.; Almedeij, J.; Alsumaiei, A.A. Update of Intensity–Duration–Frequency Curves for Kuwait Due to Extreme Flash Floods. Environ. Ecol. Stat. 2020, 27, 491–507. [Google Scholar] [CrossRef]
- Hassan, A.; Albanai, J.; Goudie, A. Modeling and Managing Flash Flood Hazards in the State of Kuwait. Preprints 2021, 2021070011. [Google Scholar] [CrossRef]
- Elhakeem, M. Flood Prediction at The Northern Region of UAE. MATEC Web Conf. 2017, 103, 04004. [Google Scholar] [CrossRef] [Green Version]
- Al-Awadhi, T.; Charabi, Y.; Choudri, B.S. Pathways for Building Urban Resilience to Climate Change in Oman. Dev. Pract. 2019, 29, 594–605. [Google Scholar] [CrossRef]
- Serdar, M.Z.; Koc, M.; Al-Ghamdi, S.G. Urban Infrastructure Resilience Assessment During Mega Sport Events Using a Multi-Criteria Approach. Front. Sustain. 2021, 2, 673797. [Google Scholar] [CrossRef]
- Al Mamoon, A.; Regan, B.; Sylianteng, C.; Rahman, A.; Alkader, A.A.A. Flood study in Qatar: Challenges and opportunities. In Proceedings of the 36th Hydrology And Water Resources Symposium (Hwrs 2015): The Art And Science Of Water, Hobart, Tasmania, 7–10 December 2015. [Google Scholar]
- Davies, R. Qatar—Flash Floods after Year’s Worth of Rain in One Day—FloodList. Available online: https://floodlist.com/asia/qatar-floods-october-2018 (accessed on 28 November 2021).
- Al Mamoon, A. Flood Risk Assessment and Protection Guidelines for Infrastructure Planning in Qatar. In Proceedings of the International Conference on Civil Infrastructure and Construction (CIC 2020), Doha, Qatar, 2–5 February 2020; Qatar University Press: Doha, Qatar, 2020; pp. 621–627. [Google Scholar]
- Al Mamoon, A.; Rahman, A. Rainfall in Qatar: Is It Changing? Nat. Hazards 2017, 85, 453–470. [Google Scholar] [CrossRef]
- Ajjur, S.B.; Al-Ghamdi, S.G.; Baalousha, H.M. Sustainable Development of Qatar Aquifers under Global Warming Impact. Int. J. Glob. Warm. 2021, 25, 323–338. [Google Scholar] [CrossRef]
- Tahir, F.; Baloch, A.A.B.; Ali, H. Resilience of Desalination Plants for Sustainable Water Supply in Middle East; Springer: Cham, Switzerland, 2020; pp. 303–329. [Google Scholar]
- Ajjur, S.B.; Al-Ghamdi, S.G. Evapotranspiration and Water Availability Response to Climate Change in the Middle East and North Africa. Clim. Chang. 2021, 166, 28. [Google Scholar] [CrossRef]
- Ajjur, S.B.; Al-Ghamdi, S.G. Seventy-Year Disruption of Seasons Characteristics in the Arabian Peninsula. Int. J. Climatol. 2021, 41, 5920–5937. [Google Scholar] [CrossRef]
- Kazakis, N.; Kougias, I.; Patsialis, T. Assessment of Flood Hazard Areas at a Regional Scale Using an Index-Based Approach and Analytical Hierarchy Process: Application in Rhodope–Evros Region, Greece. Sci. Total Environ. 2015, 538, 555–563. [Google Scholar] [CrossRef]
- Ajjur, S.B.; Mogheir, Y.K. Flood Hazard Mapping Using a Multi-Criteria Decision Analysis and GIS (Case Study Gaza Governorate, Palestine). Arab. J. Geosci. 2020, 13, 44. [Google Scholar] [CrossRef]
- Yaseen, A.; Lu, J.; Chen, X. Flood Susceptibility Mapping in an Arid Region of Pakistan through Ensemble Machine Learning Model. Stoch. Environ. Res. Risk Assess. 2022. [Google Scholar] [CrossRef]
- Mohammadi, A.; Kamran, K.V.; Karimzadeh, S.; Shahabi, H.; Al-Ansari, N. Flood Detection and Susceptibility Mapping Using Sentinel-1 Time Series, Alternating Decision Trees, and Bag-ADTree Models. Complexity 2020, 2020, 1–21. [Google Scholar] [CrossRef]
- Msabi, M.M.; Makonyo, M. Flood Susceptibility Mapping Using GIS and Multi-Criteria Decision Analysis: A Case of Dodoma Region, Central Tanzania. Remote Sens. Appl. Soc. Environ. 2021, 21, 100445. [Google Scholar] [CrossRef]
- Rahmati, O.; Zeinivand, H.; Besharat, M. Flood Hazard Zoning in Yasooj Region, Iran, Using GIS and Multi-Criteria Decision Analysis. Geomat. Nat. Hazards Risk 2016, 7, 1000–1017. [Google Scholar] [CrossRef] [Green Version]
- Tien Bui, D.; Pradhan, B.; Nampak, H.; Bui, Q.-T.; Tran, Q.-A.; Nguyen, Q.-P. Hybrid Artificial Intelligence Approach Based on Neural Fuzzy Inference Model and Metaheuristic Optimization for Flood Susceptibilitgy Modeling in a High-Frequency Tropical Cyclone Area Using GIS. J. Hydrol. 2016, 540, 317–330. [Google Scholar] [CrossRef]
- Chapi, K.; Singh, V.P.; Shirzadi, A.; Shahabi, H.; Bui, D.T.; Pham, B.T.; Khosravi, K. A Novel Hybrid Artificial Intelligence Approach for Flood Susceptibility Assessment. Environ. Model. Softw. 2017, 95, 229–245. [Google Scholar] [CrossRef]
- Al Muraikhi, R.; Al-Shafi, M. Video Showing Heavy Rain on Outskirts of Al Khor Goes Viral. Available online: https://s.thepeninsula.qa/nbgdyd (accessed on 16 January 2022).
- Yazdani, M.; Mojtahedi, M.; Loosemore, M.; Sanderson, D.; Dixit, V. Hospital Evacuation Modelling: A Critical Literature Review on Current Knowledge and Research Gaps. Int. J. Disaster Risk Reduct. 2021, 66, 102627. [Google Scholar] [CrossRef]
- Lim, H.; Lim, M.B.; PIANTANAKULCHAI, M. A Review of Recent Studies on Flood Evacuation Planning. J. East. Asia Soc. Transp. Stud. 2013, 10, 147–162. [Google Scholar] [CrossRef]
Publisher’s Note: MDPI stays neutral with regard to jurisdictional claims in published maps and institutional affiliations. |
© 2022 by the authors. Licensee MDPI, Basel, Switzerland. This article is an open access article distributed under the terms and conditions of the Creative Commons Attribution (CC BY) license (https://creativecommons.org/licenses/by/4.0/).





