Determinants Affecting Public Intention to Use Micro-Vertical Farming: A Survey Investigation
Abstract
1. Introduction
- Utilizing land resources efficiently and alleviating the struggles between humans and the land [5].
- Improving production efficiency while avoiding the impact of extreme weather on agricultural production and ensuring food safety due to the controlled indoor environment [6].
- Reducing environmental pollution caused by agricultural production processes using renewable-energy-recycling technology and avoiding the use of pesticides [2].
- Establishing urban “local food supply chains” as a supplement and buffer to long-distance food supply chains [7].
- Providing a new employment model and jobs [8].
2. Literature Review and Hypotheses
2.1. Theories and Models of Users’ Behavioral Intentions
2.2. Factors Influencing Acceptance and Willingness
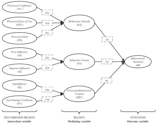
2.3. Decomposed Theory of Planned Behavior
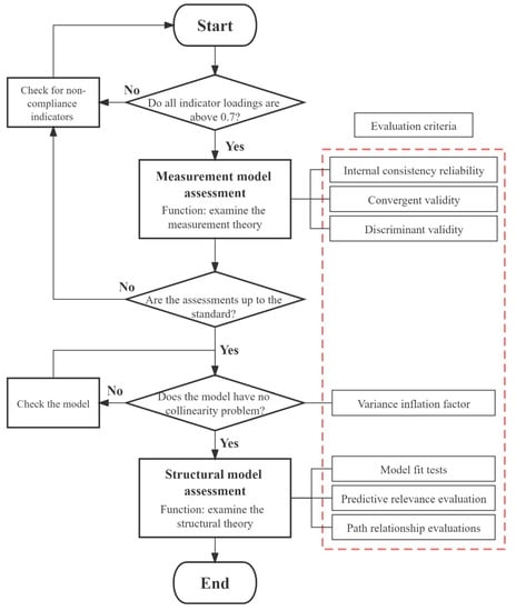
2.4. Partial Least Squares Structural Equation Modeling (PLS-SEM)
2.4.1. Measurement Model Assessment
2.4.2. Structural Model Assessment
3. Materials and Methods
3.1. Research Framework
3.2. Theoretical Model
3.3. Survey
3.4. Data Analysis
4. Results
4.1. Descriptive Statistics
4.1.1. The Overall Level of the Public’s Intentions to Plant Using VF
4.1.2. Multidimensional Differences in the Public’s Intentions to Use VF
- (1)
- Gender: The independent sample t-test results (Table 3) show that there are no significant differences between the different gender groups in behavioral intention, behavioral attitude, and subjective norms. Although there is a statistically significant difference in perceived behavioral control, the differences in the mean values are small.
- (2)
- Age: There are significant differences among the different age groups. The LSD multiple comparison method was used for post hoc testing and the specific data are shown in Table 4. Generally, the intention to use VF is an approximate normal distribution, with the highest value in the 31–40 aged group.
- (3)
- Education: The results show statistically significant differences among people with different educational levels (Table 5). The planting intentions of the group with a junior college degree, followed closely by the group with bachelor’s degrees, are slightly higher than the other groups.
- (4)
- Annual household income: The results (Table 6) show that there is no significant difference among people with different annual household income levels.
- (5)
- Living area: The results show significant differences among people in different living areas (Table 7). People living in the metropolis show higher intentions than those living in ordinary cities, towns, and villages. This indicates that there is a positive relationship between the density of the living environment and people’s intentions to use VF.
4.2. Measurement Model Assessment Results
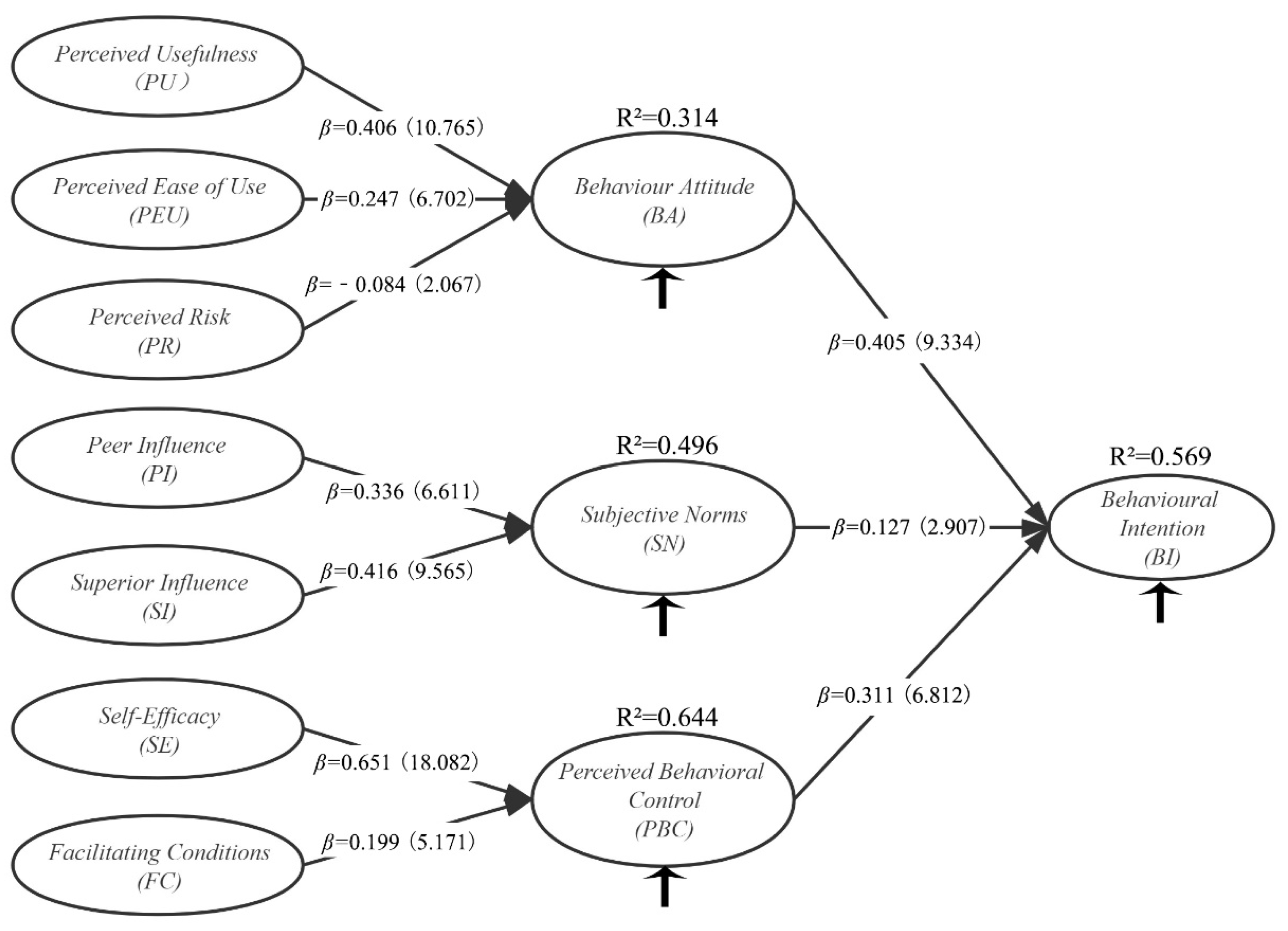
4.3. Structural Model Evaluation Results
5. Discussions
5.1. Conclusion of the Data Analysis
5.2. Comparison with Previous Related Studies
5.3. Limitations and Future Research Direction
6. Conclusions
- The level of the public’s attitudes and behavioral intentions toward micro-VF is better than “neutral” but slightly less than “positive”.
- The results of the structural model evaluation showed that the proposed original hypotheses were all supported, that is, that the factors that influence public acceptance and willingness to plant using VF are behavioral attitude (perceived usefulness, perceived ease of use, and perceived risk), subjective norm (peer influence, superior influence), and perceived behavioral control (self-Efficacy, facilitating conditions). Among them, the most critical factors are the cost-effectiveness of VF and the consumption of time and money required for the planting process.
- The biggest motivation for the public to engage in micro-VF is the possible economic benefits (β = 0.406). On the contrary, the biggest obstacle is the general lack of knowledge about VF and the unfamiliarity with its growing process and other expertise.
- Further improving the cost-effectiveness of VF, simplifying the growing process, and enhancing the dissemination and popularization of professional knowledge are important research directions for the subsequent promotion of VF.
Author Contributions
Funding
Institutional Review Board Statement
Informed Consent Statement
Data Availability Statement
Conflicts of Interest
Nomenclature
| DTPB | Deconstructed Theory of Planned Behavior |
| BI | Behavioral Intention |
| PLS-SEM | Partial least squares structural equation modeling |
| BA | Behavioral Attitude |
| SN | Subjective Norm |
| PBC | Perceived Behavioral Control |
| PU | Perceived Usefulness |
| PEU | Perceived Ease of Use |
| PI | Peer Influence |
| SI | Superior Influence |
| SE | Self-Efficacy |
| FC | Facilitating Conditions |
| R2 | Coefficient of determination |
| H | Hypothesis |
| β | Regression coefficients |
| TRA | Theory of Reasoned Action |
| TPB | Theory of Planned Behavior |
| IDT | Diffusion of Innovation Theory |
| CB-SEM | Covariance-based structural equation modeling |
| SRMR | Standardized root means square residual |
| VIF | Variance inflation factor |
| d-ULS | Squared Euclidean distance |
| d-G | Geodesic distance |
| NFI | Normed fit index |
| CR | Composite reliability |
| CA | Cronbach’s Alpha |
| AVE | Average variance extracted |
| Q2 | Predictive relevance |
| VF | Vertical Farming |
| LSD | Least—Significant Difference |
References
- Besthorn, F.H. Vertical Farming: Social Work and Sustainable Urban Agriculture in an Age of Global Food Crises. Aust. Soc. Work. 2013, 66, 187–203. [Google Scholar] [CrossRef]
- La Rosa, D.; Barbarossa, L.; Privitera, R.; Martinico, F. Agriculture and the city: A method for sustainable planning of new forms of agriculture in urban contexts. Land Use Policy 2014, 41, 290–303. [Google Scholar] [CrossRef]
- Despommier, D. The Rise of Vertical Farms. Sci. Am. 2009, 301, 80–87. [Google Scholar] [CrossRef]
- Marris, E. The Vertical Farm: Feeding the World in the 21st Century. Nature 2010, 468, 374. [Google Scholar] [CrossRef]
- Malochleb, M. Vertical farming to gain ground. Food Technol. Chic. 2019, 73, 10–11. [Google Scholar]
- Despommier, D. The vertical farm: Controlled environment agriculture carried out in tall buildings would create greater food safety and security for large urban populations. J. Fur Verbrauch. Lebensm. 2011, 6, 233–236. [Google Scholar] [CrossRef]
- Al-Kodmany, K. The Vertical Farm: A Review of Developments and Implications for the Vertical City. Buildings 2018, 8, 24. [Google Scholar] [CrossRef]
- Al-Chalabi, M. Vertical farming: Skyscraper sustainability? Sustain. Cities Soc. 2015, 18, 74–77. [Google Scholar] [CrossRef]
- Vaughan, A. Is vertical farming the way to a greener life? New Sci. 2019, 242, 15. [Google Scholar] [CrossRef]
- Shao, Y.; Li, J.; Zhou, Z.; Hu, Z.; Zhang, F.; Cui, Y.; Chen, H. The effects of vertical farming on indoor carbon dioxide concentration and fresh air energy consumption in office buildings. Build. Environ. 2021, 195, 107766. [Google Scholar] [CrossRef]
- Langemeyer, J.; Madrid-Lopez, C.; Mendoza Beltran, A.; Villalba Mendez, G. Urban agriculture—A necessary pathway towards urban resilience and global sustainability? Landsc. Urban Plan. 2021, 210, 104055. [Google Scholar] [CrossRef]
- Wong, C.E.; Zhi, W.; Shen, L.; Yu, H. Seeing the lights for leafy greens in indoor vertical farming. Trends Food Sci. Tech. 2020, 106, 48–63. [Google Scholar] [CrossRef]
- Santini, A.; Bartolini, E.; Schneider, M.; Vinicius, G.D.L. The crop growth planning problem in vertical farming. Eur. J. Oper. Res. 2021, 294, 377–390. [Google Scholar] [CrossRef]
- Li, Y.; Wang, C.; Zhu, S.; Yang, J.; Wei, S.; Zhang, X.; Shi, X. A Comparison of Various Bottom-Up Urban Energy Simulation Methods Using a Case Study in Hangzhou, China. Energies 2020, 13, 4781. [Google Scholar] [CrossRef]
- Shao, Y.; Li, J.; Zhou, Z.; Zhang, F.; Cui, Y. The Impact of Indoor Living Wall System on Air Quality: A Comparative Monitoring Test in Building Corridors. Sustainability 2021, 13, 7884. [Google Scholar] [CrossRef]
- Safikhani, T.; Abdullah, A.M.; Ossen, D.R.; Baharvand, M. A review of energy characteristic of vertical greenery systems. Renew. Sustain. Energy Rev. 2014, 40, 450–462. [Google Scholar] [CrossRef]
- Kalantari, F.; Tahir, O.M.; Joni, R.A.; Fatemi, E. Opportunities and Challenges in Sustainability of Vertical Farming: A Review. J. Landsc. Ecol. 2018, 11, 35–60. [Google Scholar] [CrossRef]
- Yusof, S.; Thamrin, N.M.; Nordin, M.K.; Yusoff, A.; Sidik, N.J. Effect of artificial lighting on typhonium flagelliforme for indoor vertical farming. In Proceedings of the 2016 IEEE International Conference on Automatic Control and Intelligent Systems (I2CACIS), Shah Alam, Malaysia, 22 October 2016. [Google Scholar]
- Touliatos, D.; Dodd, I.C.; McAinsh, M. Vertical farming increases lettuce yield per unit area compared to conventional horizontal hydroponics. Food Energy Secur. 2016, 5, 184–191. [Google Scholar] [CrossRef]
- Tan Gar Heng, A.; Bin Mohamed, H.; Bin Mohamed Rafaai, Z.F. Implementation of lean manufacturing principles in a vertical farming system to reduce dependency on human labour. Int. J. Adv. Trends Comput. Sci. Eng. 2020, 9, 512–520. [Google Scholar] [CrossRef]
- Shao, Y.; Heath, T.; Zhu, Y. Developing an economic estimation system for vertical farms. Int. J. Agric. Environ. Inf. Syst. 2016, 7, 26–51. [Google Scholar] [CrossRef]
- Zhang, H.; Asutosh, A.; Hu, W. Implementing Vertical Farming at University Scale to Promote Sustainable Communities: A Feasibility Analysis. Sustainability 2018, 10, 4429. [Google Scholar] [CrossRef]
- Avgoustaki, D.D.; Xydis, G. Indoor Vertical Farming in the Urban Nexus Context: Business Growth and Resource Savings. Sustainability 2020, 12, 1965. [Google Scholar] [CrossRef]
- Graff, G. Skyfarming. In Bachelor Type; University of Waterloo: Waterloo, ON, Canada, 2011. [Google Scholar]
- Pascual, M.P.; Lorenzo, G.A.; Gabriel, A.G. Vertical Farming Using Hydroponic System: Toward a Sustainable Onion Production in Nueva Ecija, Philippines. Open J. Ecol. 2018, 8, 25–41. [Google Scholar] [CrossRef]
- Khalil, H.I.; Wahhab, K.A. Advantage of vertical farming over horizontal farming in achieving sustainable city, Baghdad city-commercial street case study. IOP Conf. Ser. Mater. Sci. Eng. 2020, 745, 12115–12173. [Google Scholar] [CrossRef]
- Mo, Z.; Bonenberg, W.; Xia, W.; Liu, S. How Vertical Farming Influences Urban. Landscape Architecture and Sustainable Urban. Developments. In Proceedings of the International Conference on Applied Human Factors and Ergonomics, Orlando, FL, USA, 22–26 July 2018. [Google Scholar]
- Baliga, S.; Vohra, R. Market Research and Market Design. Adv. Theor. Econ. 2010, 3, 1059. [Google Scholar] [CrossRef]
- Compeau, D.R.; Higgins, C.A.; Huff, S.L. Social cognitive theory and individual reactions to computing technology. MIS Q. 1999, 23, 145–158. [Google Scholar] [CrossRef]
- Ajzen, I. Theory of reasoned action. Cloth. Text. Res. J. 2000, 25, 244–257. [Google Scholar]
- Botetzagias, I.; Dima, A.F.; Malesios, C. Extending the theory of planned behavior in the context of recycling: The role of moral norms and of demographic predictors. Resour. Conserv. Recycl. 2015, 95, 58–67. [Google Scholar] [CrossRef]
- Papaoikonomou, K.; Latinopoulos, D.; Emmanouil, C.; Kungolos, A. A Survey on Factors Influencing Recycling Behavior for Waste of Electrical and Electronic Equipment in the Municipality of Volos, Greece. Environ. Processes 2020, 7, 321–339. [Google Scholar] [CrossRef]
- Shih, Y.; Fang, K. The use of a decomposed theory of planned behavior to study Internet banking in Taiwan. Internet Res. 2004, 14, 213–223. [Google Scholar] [CrossRef]
- Hill, R. Belief, Attitude, Intention and Behavior: An Introduction to Theory and Research.by Martin Fishbein; Icek Ajzen. Contemp. Sociol. 1977, 6, 244–245. [Google Scholar] [CrossRef]
- Ajzen, I. The theory of planned behavior. Organ. Behav. Hum. Dec. 1991, 50, 179–211. [Google Scholar] [CrossRef]
- Davis, V.F.D. A Theoretical Extension of the Technology Acceptance Model: Four Longitudinal Field Studies. Manag. Sci. 2000, 46, 186–204. [Google Scholar]
- Taylor, S.; Todd, P.A. Understanding Information Technology Usage: A Test of Competing Models. Inf. Syst. Res. 1995, 6, 144–176. [Google Scholar] [CrossRef]
- Chang, I.C.; Chou, P.C.; Yeh, K.J.; Tseng, H.T. Factors influencing Chinese tourists’ intentions to use the Taiwan Medical Travel App. Telemat. Inform. 2016, 33, 401–409. [Google Scholar] [CrossRef]
- Poston, D.L.; Jing, S. Women entrepreneurship in relation to psychological demographic and socioeconomic Attributes. Popul. Dev. Rev. 2012, 13, 703. [Google Scholar] [CrossRef]
- Eleonora, P.; Di, P.L. Understanding Consumer’s Acceptance of Technology-Based Innovations in Retailing. J. Technol. Manag. Innov. 2012, 7, 1–19. [Google Scholar]
- Annunziata, A.; Scarpato, D. Factors affecting consumer attitudes towards food products with sustainable attributes. Agric. Econ. 2014, 60, 353–363. [Google Scholar] [CrossRef]
- Tacken, M.; Marcellini, F.; Mollenkopf, H.; Ruoppila, I.; Széman, Z. Use and acceptance of new technology by older people: Findings of the international MOBILATE survey ‘Enhancing mobility in later life’. Gerontechnology 2005, 3, 126–137. [Google Scholar] [CrossRef]
- Hirobata, Y.; Kawakami, S. Modeling disaggregate behavioral modal switching models based on intention data. Transp. Res. Part. B Methodol. 1990, 24, 15–25. [Google Scholar] [CrossRef]
- Stavins, R.N. The Costs of Carbon Sequestration: A Revealed-Preference Approach. Am. Econ. Rev. 1999, 89, 994–1009. [Google Scholar] [CrossRef]
- Bateman, I.; Carson, R.; Day, B.; Hanemann, W.; Hanley, N.; Hett, T.; Joneslee, M.; Loomes, G.; Mourato, S.; Ozdemiroolu, E. Economic Valuation with Stated Preference Techniques. Ecol. Econ. 2004, 50, 155–156. [Google Scholar]
- Varian, H.R. Revealed preference with a subset of goods. J. Econ. Theory 1988, 46, 179–185. [Google Scholar] [CrossRef]
- Adamowicz, W.; Boxall, P.; Williams, M.; Louviere, J. Stated Preference Approaches for Measuring Passive Use Values: Choice Experiments and Contingent Valuation. Am. J. Agric. Econ. 1998, 80, 64–75. [Google Scholar] [CrossRef]
- Ajzensupa Supsup Sup, I. The theory of planned behaviour: Reactions and reflections. Psychol. Health 2011, 26, 1113–1127. [Google Scholar]
- Shiue, Y.-M. Investigating the Sources of Teachers′ Instructional Technology Use through the Decomposed Theory of Planned Behavior. J. Educ. Comput. Res. 2007, 36, 425–453. [Google Scholar] [CrossRef]
- Manstead, A.S.R. Attitudes and Behaviour. Appl. Soc. Psychol. 1996, 20, 3–29. [Google Scholar]
- Wetzels, S.M. A meta-analysis of the technology acceptance model: Investigating subjective norm and moderation effects. Inf. Manag. Amster 2007, 44, 90–103. [Google Scholar]
- Gellman, M.D.; Turner, J.R. Perceived Behavioral Control; Springer: New York, NY, USA, 2013. [Google Scholar]
- Yousafzai, S.Y.; Foxall, G.R.; Pallister, J.G. Technology acceptance: A meta-analysis of the TAM: Part 1. J. Model. Manag. 2007, 2, 251–280. [Google Scholar] [CrossRef]
- Taylor, S.; Todd, P. Decomposition and crossover effects in the theory of planned behavior: A study of consumer adoption intentions. Int. J. Res. Mark. 1995, 12, 137–155. [Google Scholar] [CrossRef]
- Davis, F.D. Perceived Usefulness, Perceived Ease of Use, and User Acceptance of Information Technology. MIS Q. 1989, 13, 319–340. [Google Scholar] [CrossRef]
- Smarkola, C. A Mixed-Methodological Technology Adoption Study; Teo T. Technology Acceptance in Education; Sense Publishers: Rotterdam, The Netherlands, 2011; pp. 9–41. [Google Scholar]
- Ajzen, I. From Intentions to Actions: A Theory of Planned Behavior; Springer: Berlin/Heidelberg, Germany, 1985. [Google Scholar]
- Hair, J.F. Multivariate Data Analysis: An Overview; Springer: Berlin/Heidelberg, Germany, 2011. [Google Scholar]
- Hair, J.F.; Gabriel, M.; Patel, V. AMOS Covariance-Based Structural Equation Modeling (CB-SEM): Guidelines on its Application as a Marketing Research Tool. Soc. Sci. Electron. Publ. 2015, 13, 44–55. [Google Scholar]
- Sarstedt, M.; Ringle, C.M.; Hair, J.F. Partial Least Squares Structural Equation Modeling; Springer International Publishing: New York, NY, USA, 2014. [Google Scholar]
- Ringle, C.M.; Sarstedt, M.; Straub, D. A Critical Look at the Use of PLS-SEM in MIS Quarterly. Soc. Sci. Electron. Publ. 2012, 36, iii–xiv. [Google Scholar]
- Hair, J.F.; Sarstedt, M.; Ringle, C.M.; Mena, J.A. An assessment of the use of partial least squares structural equation modeling in marketing research. J. Acad. Mark. Sci. 2012, 40, 414–433. [Google Scholar] [CrossRef]
- Hair, J.; Hollingsworth, C.L.; Randolph, A.B.; Chong, A. An updated and expanded assessment of PLS-SEM in information systems research. Ind. Manag. Data Syst. 2017, 117, 442–458. [Google Scholar] [CrossRef]
- Sarstedt, M.; Ringle, C.M.; Smith, D.; Reams, R.; Hair, J.F. Partial least squares structural equation modeling (PLS-SEM): A useful tool for family business researchers. J. Fam. Bus. Strateg. 2014, 5, 105–115. [Google Scholar] [CrossRef]
- Mann, S. Research Methods for Business: A Skill-Building Approach. Leadersh. Org. Dev. J. 2013, 34, 700–701. [Google Scholar]
- Drolet, A.L.; Morrison, D.G. Do We Really Need Multiple-Item Measures in Service Research? J. Serv. Res. Us. 2001, 3, 196–204. [Google Scholar] [CrossRef]
- Straub, D.; Gefen, D. Validation Guidelines for IS Positivist Research. Commun. Assoc. Inf. Syst. 2004, 13, 24. [Google Scholar] [CrossRef]
- Hair, J.F.; Black, W.C.; Babin, B.J.; Anderson, R.E. Multivariate Data Analysis: A Global Perspective; Pearson Education: Essex, UK, 2010. [Google Scholar]
- Hamid, M.A.; Sami, W.; Sidek, M.M. Discriminant Validity Assessment: Use of Fornell & Larcker criterion versus HTMT Criterion. J. Phys. Conf. 2017, 890, 12163. [Google Scholar]
- Sarstedt, M.; Hair, J.F.; Ringle, C.M.; Thiele, K.O.; Gudergan, S.P. Estimation issues with PLS and CBSEM: Where the bias lies! J. Bus. Res. 2016, 69, 3998–4010. [Google Scholar] [CrossRef]
- Ketchen, D.J. A Primer on Partial Least Squares Structural Equation Modeling. Long Range Plan. 2013, 46, 184–185. [Google Scholar] [CrossRef]
- Akinwande, M.O.; Dikko, H.G.; Samson, A. Variance Inflation Factor: As a Condition for the Inclusion of Suppressor Variable(s) in Regression Analysis. Open J. Stat. 2015, 5, 754–767. [Google Scholar] [CrossRef]
- Henseler, J.; Hubona, G.; Ray, P.A. Using PLS path modeling in new technology research: Updated guidelines. Ind. Manag. Data Syst. 1980, 116, 2–20. [Google Scholar] [CrossRef]
- Henseler, J.; Ringle, C.M.; Sarstedt, M. Testing Measurement Invariance of Composites Using Partial Least Squares. Soc. Sci. Electron. Publ. 2015, 49, 41–46. [Google Scholar]
- Hu, L.T.; Be Ntler, P.M. Fit indices in covariance structure modeling: Sensitivity to underparameterized model misspecification. Psychol. Methods 1998, 3, 424–453. [Google Scholar] [CrossRef]
- Hair, J.F.; Ringle, C.M.; Gudergan, S.P.; Fischer, A.; Nitzl, C.; Menictas, C. Partial least squares structural equation modeling-based discrete choice modeling: An illustration in modeling retailer choice. Bus. Res. 2019, 12, 115–142. [Google Scholar] [CrossRef]
- Hair, J.; Astrachan, C.B.; Moisescu, O.I.; Radomir, L.; Ringle, C.M. Executing and Interpreting Applications of PLS-SEM: Updates for Family Business Researchers. J. Fam. Bus. Strateg. 2020, 12, 100392. [Google Scholar] [CrossRef]
- Henseler, J.; Ringle, C.M.; Sinkovics, R.R. The Use of Partial Least Squares Path Modeling in International Marketing; Emerald Group Publishing Ltd.: Bingley, UK, 2009; Volume 20, pp. 227–319. [Google Scholar]
- Rigdon, E.E. Rethinking Partial Least Squares Path Modeling: Breaking Chains and Forging Ahead. Long Range Plann. 2014, 47, 161–167. [Google Scholar] [CrossRef]
- Driessen, T.; Tijs, S.H. The t-value, the core and semiconvex games. Int. J. Game Theory 1985, 14, 229–247. [Google Scholar] [CrossRef]
- Rice, W.R. A Consensus Combined P-Value Test and the Family-Wide Significance of Component Tests. Biometrics 1990, 46, 303–308. [Google Scholar] [CrossRef]
- Ahmed, E.; Ward, R. Analysis of factors influencing acceptance of personal, academic and professional development e-portfolios. Comput. Hum. Behav. 2016, 63, 152–161. [Google Scholar] [CrossRef]
- Ajzen, I.; Fishbein, M. Attitudes and normative beliefs as factors influencing behavioral intentions. J. Personal. Soc. Psychol. 1972, 21, 1–9. [Google Scholar] [CrossRef]
- Manning, M. The effects of subjective norms on behaviour in the theory of planned behaviour: A meta-analysis. Brit. J. Soc. Psychol. 2011, 48, 649–705. [Google Scholar] [CrossRef]
- Karahanna, E.; Straub, D.W. The psychological origins of perceived usefulness and ease-of-use. Inform. Manag. Amster. 1999, 35, 237–250. [Google Scholar] [CrossRef]
- Venkatesh, V.; Davis, F.D. A Model of the Antecedents of Perceived Ease of Use: Development and Test. Decis. Sci. 1996, 27, 451–481. [Google Scholar] [CrossRef]
- Dowling, G.R.; Richard, S. A Model of Perceived Risk and Intended Risk-handling Activity. J. Consum. Res. 1994, 21, 119–134. [Google Scholar] [CrossRef]
- Prinstein, M.J.; Julie, B.; Anthony, S. Adolescents’ and Their Friends’ Health-Risk Behavior: Factors That Alter or Add to Peer Influence. J. Pediatr. Psychol. 2001, 26, 287–298. [Google Scholar] [CrossRef]
- Tarkiainen, A.; Sundqvist, S. Subjective norms, attitudes and intentions of Finnish consumers in buying organic food. Brit. Food J. 2005, 107, 808–822. [Google Scholar] [CrossRef]
- Bandura, A.; Freeman, W.H.; Lightsey, R. Self-Efficacy: The Exercise of Control. J. Cogn. Psychother. 1997, 19, 158–166. [Google Scholar] [CrossRef]
- Gray, B. Conditions Facilitating Interorganizational Collaboration. Hum. Relat. 1985, 38, 911–936. [Google Scholar]
- Ajzen, I.; Fishbein, M. Attitudes and the Attitude-Behavior Relation: Reasoned and Automatic Processes. Eur. Rev. Soc. Psychol. 2000, 11, 1–33. [Google Scholar] [CrossRef]
- Lam, T.; Baum, T.; Pine, R. Subjective norms. Ann. Tour. Res. 2003, 30, 160–177. [Google Scholar] [CrossRef]
- Ajzen, I.; Madden, T.J. Prediction of goal-directed behavior: Attitudes, intentions, and perceived behavioral control. J. Exp. Soc. Psychol. 1986, 22, 453–474. [Google Scholar] [CrossRef]
- Netemeyer, R.G.; Bearden, W.O. A comparative analysis of two models of behavioral intention. J. Acad. Market. Sci. 1992, 20, 49–59. [Google Scholar] [CrossRef]
- Likert, R.A. A Technique for Measurement of Attitudes. Arch. Psychol. 1932, 22, 1. [Google Scholar]
- Carmer, S.G.; Nyquist, W.E.; Walker, W.M. Least Significant Differences for Combined Analyses of Experiments with Two- or Three-Factor Treatment Designs. Agron. J. 1989, 81, 665–672. [Google Scholar] [CrossRef]
- Nunnally, J.C. Psychometric theory. Am. Educ. Res. J. 1978, 5, 83. [Google Scholar]
- Juerkenbeck, K.; Heumann, A.; Spiller, A. Sustainability Matters: Consumer Acceptance of Different Vertical Farming Systems. Sustainability 2019, 11, 4052. [Google Scholar] [CrossRef]
- Grebitus, C.; Lusk, J.L.; Nayga, R.M., Jr. Effect of distance of transportation on willingness to pay for food. Ecol. Econ. 2013, 88, 67–75. [Google Scholar] [CrossRef]
- Suárez-Cáceres, G.P.; Fernández-Cabanás, V.M.; Lobillo-Eguíbar, J.; Pérez-Urrestarazu, L. Consumers′ knowledge, attitudes and willingness to pay for aquaponic products in Spain and Latin America. Int. J. Gastron. Food Sci. 2021, 24, 100350. [Google Scholar] [CrossRef]
- Dishaw, M.T.; Strong, D.M. Extending the technology acceptance model with task-technology fit constructs. Inform. Manag. Amster. 1999, 36, 9–21. [Google Scholar] [CrossRef]
- Venkatesh, V.; Morris, M.G.; Davis, G.B.; Davis, F.D. User Acceptance of Information Technology: Toward a Unified View. MIS Q. 2003, 27, 425–478. [Google Scholar] [CrossRef]
- Aprile, M.C.; Caputo, V.; Nayga, R.M. Consumers’ Preferences and Attitudes Toward Local Food Products. J. Food Prod. Mark. 2015, 22, 1–26. [Google Scholar] [CrossRef]
- Flores, H.; Villalobos, J.R. A modeling framework for the strategic design of local fresh-food systems. Agric. Syst. 2018, 161, 1–15. [Google Scholar] [CrossRef]





| Constructs | Definition | Item | Measurement | References |
|---|---|---|---|---|
| Perceived Usefulness (PU) | People perceive how much benefit can be obtained by planting using VF. | PU1 | I think that planting using VF can bring a high yield of vegetables and fruits. | [85] |
| PU2 | I think that planting using VF is beneficial to the sustainable development of the city. | |||
| PU3 | I think that indoor VF is not only pleasant to view but also improves the indoor environment. | |||
| PU4 | I think that VF is cost effective. | |||
| Perceived Ease of Use (PEU) | People’s perceptions of the complexity of the VF planting process. | PEU1 | The settings of the automatic control system on the VF equipment are easy for me. | [86] |
| PEU2 | The VF planting process is easy for me. | |||
| Perceived Risk (PR) | People’s perceptions of the unforeseen and uncertain consequences involved in the process of planting using VF. | PR1 | I am worried that the noise generated during the operation of the VF water circulation system will affect work or rest. | [87] |
| PR2 | I am worried that plant transpiration will release water vapor and adversely affect indoor humidity. | |||
| PR3 | I am worried that VF planting will increase the number of indoor mosquitoes. | |||
| PR4 | I am worried that VF will affect the normal use of indoor spaces. | |||
| Peer Influence (PI) | The influence of the opinions of family, friends, and colleagues on people’s planting behavior. | PI1 | My family should have a positive attitude toward planting using VF. | [88] |
| PI2 | My colleagues should have a positive attitude toward planting using VF. | |||
| PI3 | Most of my friends should have a positive attitude toward VF planting. | |||
| Superior Influence (SI) | The influence of the opinions of elders and leaders on people’s planting behavior. | SI1 | The elders in my family should have a positive attitude toward planting using VF. | [89] |
| SI2 | The leaders of our unit should have a positive attitude toward planting using VF. | |||
| SI3 | Under normal circumstances, I will do what my elders and leaders agree to. | |||
| Self-Efficacy (SE) | People’s self-judgment on planting using VF. | SE1 | I think I understand the knowledge and processes related to planting using VF. | [90] |
| SE2 | I think I have the ability to deal with the possible negative effects of VF. | |||
| SE3 | I think I have enough time to plant using VF. | |||
| SE4 | I think I can afford the initial costs and operating expenses of VF. | |||
| Facilitating Conditions (FC) | People’s perceptions of the availability of resources required for planting using VF. | FC1 | I think that VF can be grown easily using smart control systems such as mobile phones. | [91] |
| FC2 | I can easily purchase VF-related equipment from major e-commerce platforms. | |||
| FC3 | I can easily understand and learn VF-related knowledge from the Internet. | |||
| Behavior Attitude (BA) | People’s positive or negative evaluations of planting using VF. | BA1 | I think that planting using VF is worth promoting in the residential environment. | [92] |
| BA2 | I think that planting using VF is worth promoting in the office environment. | |||
| BA3 | I think that VF should be used in living or working environments. | |||
| Subjective Norms (SN) | People can feel social pressures about whether to plant using VF. | SN1 | The people I value (colleagues or family members) approve of my practice of planting using VF in the office or at home. | [93] |
| SN2 | People who have an influence on me (elders or leaders) agree that I plant using VF in the office or at home. | |||
| Perceived Behavioral Control (PBC) | People’s perceptions of the mastery of planting using VF. | PBC1 | I have the necessary conditions for VF. | [94] |
| PBC2 | I have the ability to bear the negative effects and risks brought about by VF. | |||
| PBC3 | I think that there are many convenient reasons for planting using VF. | |||
| Behavioral Intention (BI) | Intensity of people’s willingness to plant using VF. | BI1 | I am willing to try VF within the next 12 months. | [95] |
| BI2 | I am willing to share relevant knowledge of VF with people around me and will continue to pay attention to its development. |
| Profile | Characteristics | Frequency | Percentage |
|---|---|---|---|
| Age | Below 18 | 26 | 3.5 |
| 18–24 | 251 | 33.9 | |
| 25–30 | 255 | 34.5 | |
| 31–40 | 153 | 20.7 | |
| 41–50 | 41 | 5.5 | |
| Above 50 | 14 | 1.9 | |
| Gender | Male | 450 | 60.8 |
| Female | 290 | 39.2 | |
| Education | Secondary school and below | 0 | 0 |
| Junior middle school | 21 | 2.9 | |
| Senior middle school | 113 | 15.3 | |
| Junior college | 128 | 17.3 | |
| Bachelor’s degree | 340 | 45.9 | |
| Master’s degree and above | 138 | 18.6 | |
| Annual family income (CNY ten thousand) | Below 3 | 70 | 9.5 |
| 3–8 | 201 | 27.2 | |
| 8–30 | 332 | 44.8 | |
| 30–100 | 120 | 16.2 | |
| Above 100 | 17 | 2.3 | |
| Living area | Metropolis | 224 | 30.3 |
| Ordinary citie | 400 | 54.0 | |
| Towns and villages | 116 | 15.7 |
| Gender (Mean ± SD) | F-Value | p-Value | ||
|---|---|---|---|---|
| Male (n = 450) | Female (n = 290) | |||
| BI | 3.90 ± 0.87 | 3.89 ± 0.86 | 0.006 | 0.937 |
| BA | 3.85 ± 0.86 | 3.79 ± 0.82 | 0.749 | 0.387 |
| SN | 3.75 ± 0.97 | 3.71 ± 1.01 | 0.272 | 0.602 |
| PBC | 3.57 ± 1.02 | 3.37 ± 1.07 | 6.41 | 0.012 * |
| Age (Mean ± SD) | F-Value | LSD | ||||||
|---|---|---|---|---|---|---|---|---|
| Below 18 (A) (n = 26) | 18–24 (B) (n = 251) | 25–30 (C) (n = 255) | 31–40 (D) (n = 153) | 41–50 (E) (n = 41) | Above 50 (F) (n = 14) | |||
| BI | 3.63 ± 0.91 | 3.83 ± 0.90 | 3.91 ± 0.87 | 4.06 ± 0.80 | 3.94 ± 0.75 | 3.50 ± 0.90 | 2.495 * | D > A, D > B, D > F |
| BA | 3.68 ± 0.93 | 3.73 ± 0.86 | 3.81 ± 0.84 | 4.04 ± 0.79 | 3.88 ± 0.82 | 3.55 ± 0.80 | 3.211 ** | D > A, D > B, D > C, D > E, D > F |
| SN | 3.54 ± 0.94 | 3.65 ± 0.98 | 3.79 ± 0.95 | 3.90 ± 0.95 | 3.51 ± 1.15 | 3.18 ± 1.25 | 2.966 * | D > B, C > F, D > E, D > F |
| PBC | 3.27 ± 0.98 | 3.32 ± 1.06 | 3.56 ± 1.02 | 3.76 ± 0.96 | 3.48 ± 1.10 | 2.88 ± 1.20 | 5.002 *** | D > A, C > B, D > B, C > F, D > F |
| Education (Mean ± SD) | F-Value | LSD | |||||
|---|---|---|---|---|---|---|---|
| Junior Middle School (B) (n = 21) | Senior Middle School (C) (n = 113) | Junior College (D) (n = 128) | Bachelor’s (E) (n = 340) | Master’s and Above (F) (n = 138) | |||
| BI | 3.83 ± 0.75 | 3.86 ± 0.87 | 4.08 ± 0.73 | 3.95 ± 0.87 | 3.64 ± 0.95 | 5.032 ** | D > C, C > F, D > F, E > F |
| BA | 3.98 ± 0.81 | 3.87 ± 0.83 | 4.05 ± 0.68 | 3.88 ± 0.84 | 3.43 ± 0.90 | 10.95 *** | B > F, C > F, D > F, E > F |
| SN | 3.88 ± 1.08 | 3.91 ± 0.92 | 4.01 ± 0.76 | 3.72 ± 1.00 | 3.32 ± 1.04 | 9.959 *** | B > F, C > F, D > E, D > F, E > F |
| PBC | 3.56 ± 1.07 | 3.74 ± 0.84 | 3.84 ± 0.79 | 3.53 ± 1.06 | 2.87 ± 1.09 | 19.599 *** | B > F, C > E, C > F, D > E, D > F, E > F |
| Annual Household Income (Mean ± SD) (CNY Ten Thousand) | F-Value | p-Value | |||||
|---|---|---|---|---|---|---|---|
| Below 3 (A) (n = 70) | 3–8 (B) (n = 201) | 8–30 (C) (n = 332) | 30–100 (D) (n = 120) | Above 100 (E) (n = 17) | |||
| BI | 3.74 ± 0.93 | 3.87 ± 0.94 | 3.95 ± 0.78 | 3.89 ± 0.93 | 3.94 ± 0.88 | 0.915 | 0.455 |
| BA | 3.67 ± 0.83 | 3.81 ± 0.94 | 3.84 ± 0.80 | 3.89 ± 0.80 | 4.04 ± 0.72 | 1.089 | 0.361 |
| SN | 3.63 ± 0.95 | 3.75 ± 1.03 | 3.74 ± 0.95 | 3.72 ± 1.07 | 3.85 ± 0.61 | 0.28 | 0.891 |
| PBC | 3.39 ± 0.99 | 3.46 ± 1.08 | 3.50 ± 0.99 | 3.56 ± 1.17 | 3.76 ± 0.80 | 0.636 | 0.637 |
| Living Area (Mean ± SD) | F-Value | LSD | |||
|---|---|---|---|---|---|
| Metropolis (A) (n = 224) | Ordinary Cities (B) (n = 400) | Towns and Villages (C) (n = 116) | |||
| BI | 4.06 ± 0.77 | 3.86 ± 0.91 | 3.71 ± 0.83 | 7.181 ** | A > B, A > C |
| BA | 3.96 ± 0.69 | 3.78 ± 0.92 | 3.72 ± 0.83 | 4.561 * | A > B, A > C |
| SN | 3.96 ± 0.85 | 3.66 ± 1.03 | 3.52 ± 0.98 | 10.276 *** | A > B, A > C |
| PBC | 3.74 ± 0.91 | 3.41 ± 1.10 | 3.28 ± 0.97 | 10.273 *** | A > B, A > C |
| Constructs | Item | Loadings | Cronbach’s Alpha | AVE | CR |
|---|---|---|---|---|---|
| Perceived Usefulness | PU1 | 0.827 | 0.805 | 0.628 | 0.871 |
| PU2 | 0.768 | ||||
| PU3 | 0.785 | ||||
| PU4 | 0.789 | ||||
| Perceived Ease of Use | PEU1 | 0.905 | 0.764 | 0.809 | 0.895 |
| PEU2 | 0.894 | ||||
| Perceived Risk | PR1 | 0.714 | 0.841 | 0.646 | 0.879 |
| PR2 | 0.778 | ||||
| PR3 | 0.886 | ||||
| PR4 | 0.827 | ||||
| Peer Influence | PI1 | 0.856 | 0.836 | 0.753 | 0.902 |
| PI2 | 0.858 | ||||
| PI3 | 0.889 | ||||
| Superior Influence | SI1 | 0.857 | 0.752 | 0.669 | 0.858 |
| SI2 | 0.840 | ||||
| SI3 | 0.753 | ||||
| Self-Efficacy | SE1 | 0.819 | 0.866 | 0.714 | 0.909 |
| SE2 | 0.816 | ||||
| SE3 | 0.882 | ||||
| SE4 | 0.861 | ||||
| Facilitating Conditions | FC1 | 0.802 | 0.780 | 0.694 | 0.872 |
| FC2 | 0.876 | ||||
| FC3 | 0.820 | ||||
| Behavior Attitude | BA1 | 0.848 | 0.734 | 0.653 | 0.850 |
| BA2 | 0.808 | ||||
| BA3 | 0.767 | ||||
| Subjective Norms | SN1 | 0.928 | 0.835 | 0.858 | 0.924 |
| SN2 | 0.925 | ||||
| Perceived Behavioral Control | PBC1 | 0.910 | 0.862 | 0.785 | 0.916 |
| PBC2 | 0.900 | ||||
| PBC3 | 0.846 | ||||
| Behavioral Intention | BI1 | 0.902 | 0.758 | 0.805 | 0.892 |
| BI2 | 0.892 |
| FC | BA | BI | PBC | PEU | PI | PR | PU | SE | SI | SN | |
|---|---|---|---|---|---|---|---|---|---|---|---|
| FC | 0.833 | ||||||||||
| BA | 0.649 | 0.808 | |||||||||
| BI | 0.584 | 0.698 | 0.897 | ||||||||
| PBC | 0.656 | 0.651 | 0.663 | 0.886 | |||||||
| PEU | 0.456 | 0.404 | 0.356 | 0.456 | 0.9 | ||||||
| PI | 0.532 | 0.679 | 0.607 | 0.632 | 0.428 | 0.868 | |||||
| PR | 0.092 | −0.07 | −0.031 | 0.004 | 0.151 | −0.013 | 0.803 | ||||
| PU | 0.369 | 0.514 | 0.42 | 0.383 | 0.419 | 0.451 | −0.058 | 0.792 | |||
| SE | 0.702 | 0.636 | 0.562 | 0.79 | 0.512 | 0.607 | 0.045 | 0.363 | 0.845 | ||
| SI | 0.562 | 0.653 | 0.600 | 0.619 | 0.431 | 0.747 | −0.027 | 0.473 | 0.645 | 0.818 | |
| SN | 0.617 | 0.709 | 0.631 | 0.697 | 0.351 | 0.647 | −0.031 | 0.396 | 0.667 | 0.668 | 0.926 |
| FC | BA | BI | PBC | PEU | PI | PR | PU | SE | SI | SN | |
|---|---|---|---|---|---|---|---|---|---|---|---|
| FC1 | 0.802 | 0.563 | 0.488 | 0.496 | 0.350 | 0.467 | 0.093 | 0.324 | 0.574 | 0.437 | 0.490 |
| FC2 | 0.876 | 0.549 | 0.499 | 0.617 | 0.390 | 0.450 | 0.076 | 0.326 | 0.658 | 0.497 | 0.556 |
| FC3 | 0.820 | 0.514 | 0.475 | 0.516 | 0.401 | 0.417 | 0.063 | 0.271 | 0.515 | 0.470 | 0.492 |
| BA1 | 0.560 | 0.848 | 0.642 | 0.544 | 0.300 | 0.536 | −0.068 | 0.436 | 0.503 | 0.526 | 0.605 |
| BA2 | 0.518 | 0.808 | 0.568 | 0.495 | 0.265 | 0.538 | −0.085 | 0.360 | 0.469 | 0.502 | 0.624 |
| BA3 | 0.492 | 0.767 | 0.474 | 0.539 | 0.420 | 0.576 | −0.016 | 0.450 | 0.574 | 0.557 | 0.488 |
| BI1 | 0.520 | 0.625 | 0.902 | 0.628 | 0.322 | 0.559 | −0.026 | 0.382 | 0.529 | 0.558 | 0.578 |
| BI2 | 0.528 | 0.627 | 0.892 | 0.561 | 0.317 | 0.530 | −0.030 | 0.373 | 0.478 | 0.518 | 0.554 |
| PBC1 | 0.572 | 0.577 | 0.588 | 0.910 | 0.410 | 0.565 | 0.019 | 0.333 | 0.742 | 0.541 | 0.632 |
| PBC2 | 0.616 | 0.557 | 0.565 | 0.900 | 0.439 | 0.546 | 0.015 | 0.319 | 0.745 | 0.548 | 0.615 |
| PBC3 | 0.553 | 0.599 | 0.613 | 0.846 | 0.360 | 0.569 | −0.026 | 0.368 | 0.606 | 0.558 | 0.604 |
| PEU1 | 0.418 | 0.373 | 0.336 | 0.414 | 0.905 | 0.379 | 0.136 | 0.391 | 0.456 | 0.390 | 0.336 |
| PEU2 | 0.403 | 0.353 | 0.304 | 0.406 | 0.894 | 0.392 | 0.135 | 0.362 | 0.465 | 0.385 | 0.294 |
| PI1 | 0.471 | 0.596 | 0.528 | 0.589 | 0.410 | 0.856 | −0.026 | 0.415 | 0.583 | 0.664 | 0.573 |
| PI2 | 0.440 | 0.591 | 0.501 | 0.505 | 0.366 | 0.858 | −0.014 | 0.377 | 0.499 | 0.638 | 0.540 |
| PI3 | 0.474 | 0.581 | 0.551 | 0.548 | 0.338 | 0.889 | 0.007 | 0.381 | 0.498 | 0.642 | 0.572 |
| PR1 | 0.141 | −0.007 | 0.045 | 0.086 | 0.248 | 0.031 | 0.714 | 0.011 | 0.146 | 0.039 | 0.071 |
| PR2 | 0.095 | −0.041 | 0.009 | 0.056 | 0.179 | 0.038 | 0.778 | −0.021 | 0.120 | 0.040 | 0.021 |
| PR3 | 0.039 | −0.076 | −0.050 | −0.056 | 0.097 | −0.038 | 0.886 | −0.052 | −0.047 | −0.082 | −0.073 |
| PR4 | 0.109 | −0.054 | −0.027 | 0.036 | 0.110 | −0.014 | 0.827 | −0.072 | 0.082 | 0.006 | −0.009 |
| PU1 | 0.319 | 0.422 | 0.345 | 0.331 | 0.326 | 0.360 | −0.073 | 0.827 | 0.301 | 0.380 | 0.322 |
| PU2 | 0.191 | 0.322 | 0.243 | 0.138 | 0.253 | 0.261 | −0.026 | 0.768 | 0.115 | 0.283 | 0.205 |
| PU3 | 0.234 | 0.378 | 0.347 | 0.255 | 0.272 | 0.327 | −0.047 | 0.785 | 0.233 | 0.329 | 0.271 |
| PU4 | 0.385 | 0.478 | 0.375 | 0.431 | 0.439 | 0.447 | −0.035 | 0.789 | 0.437 | 0.470 | 0.416 |
| SE1 | 0.542 | 0.502 | 0.457 | 0.620 | 0.428 | 0.495 | 0.029 | 0.279 | 0.819 | 0.539 | 0.526 |
| SE2 | 0.555 | 0.503 | 0.442 | 0.596 | 0.424 | 0.486 | 0.072 | 0.301 | 0.816 | 0.520 | 0.540 |
| SE3 | 0.617 | 0.604 | 0.522 | 0.726 | 0.431 | 0.566 | 0.007 | 0.343 | 0.882 | 0.579 | 0.617 |
| SE4 | 0.652 | 0.534 | 0.474 | 0.715 | 0.450 | 0.502 | 0.050 | 0.301 | 0.861 | 0.541 | 0.566 |
| SI1 | 0.471 | 0.583 | 0.516 | 0.565 | 0.390 | 0.659 | −0.032 | 0.405 | 0.593 | 0.857 | 0.594 |
| SI2 | 0.496 | 0.559 | 0.525 | 0.531 | 0.365 | 0.665 | −0.044 | 0.384 | 0.554 | 0.840 | 0.568 |
| SI3 | 0.408 | 0.448 | 0.424 | 0.408 | 0.295 | 0.492 | 0.016 | 0.373 | 0.419 | 0.753 | 0.465 |
| SN1 | 0.551 | 0.653 | 0.594 | 0.646 | 0.306 | 0.602 | −0.054 | 0.366 | 0.583 | 0.616 | 0.928 |
| SN2 | 0.593 | 0.660 | 0.574 | 0.644 | 0.345 | 0.598 | −0.004 | 0.368 | 0.653 | 0.621 | 0.925 |
| Constructs | R2 | SSO | SSE | Q2 (=1 − SSE/SSO) |
|---|---|---|---|---|
| BA | 0.314 | 2220 | 1776.276 | 0.2 |
| SN | 0.496 | 1480 | 858.223 | 0.42 |
| PBC | 0.644 | 2220 | 1108.75 | 0.501 |
| BI | 0.569 | 1480 | 811.811 | 0.451 |
| Path | Hypothesis | β | SE | t-Value | p-Value | Results |
|---|---|---|---|---|---|---|
| PU→BA | H1a | 0.406 | 0.038 | 10.765 | <0.001 | Supported |
| PEU→BA | H1b | 0.247 | 0.037 | 6.702 | <0.001 | Supported |
| PR→BA | H1c | −0.084 | 0.04 | 2.067 | 0.039 | Supported |
| PI→SN | H2a | 0.336 | 0.051 | 6.611 | <0.001 | Supported |
| SI→SN | H2b | 0.416 | 0.044 | 9.565 | <0.001 | Supported |
| SE→PBC | H3a | 0.651 | 0.036 | 18.082 | <0.001 | Supported |
| FC→PBC | H3b | 0.199 | 0.038 | 5.171 | <0.001 | Supported |
| BA→BI | H1 | 0.405 | 0.043 | 9.334 | <0.001 | Supported |
| SN→BI | H2 | 0.127 | 0.044 | 2.907 | 0.004 | Supported |
| PBC→BI | H3 | 0.311 | 0.046 | 6.812 | <0.001 | Supported |
Publisher’s Note: MDPI stays neutral with regard to jurisdictional claims in published maps and institutional affiliations. |
© 2022 by the authors. Licensee MDPI, Basel, Switzerland. This article is an open access article distributed under the terms and conditions of the Creative Commons Attribution (CC BY) license (https://creativecommons.org/licenses/by/4.0/).
Share and Cite
Shao, Y.; Wang, Z.; Zhou, Z.; Chen, H.; Cui, Y.; Zhou, Z. Determinants Affecting Public Intention to Use Micro-Vertical Farming: A Survey Investigation. Sustainability 2022, 14, 9114. https://doi.org/10.3390/su14159114
Shao Y, Wang Z, Zhou Z, Chen H, Cui Y, Zhou Z. Determinants Affecting Public Intention to Use Micro-Vertical Farming: A Survey Investigation. Sustainability. 2022; 14(15):9114. https://doi.org/10.3390/su14159114
Chicago/Turabian StyleShao, Yiming, Zhugen Wang, Zhiwei Zhou, Haojing Chen, Yuanlong Cui, and Zhenghuan Zhou. 2022. "Determinants Affecting Public Intention to Use Micro-Vertical Farming: A Survey Investigation" Sustainability 14, no. 15: 9114. https://doi.org/10.3390/su14159114
APA StyleShao, Y., Wang, Z., Zhou, Z., Chen, H., Cui, Y., & Zhou, Z. (2022). Determinants Affecting Public Intention to Use Micro-Vertical Farming: A Survey Investigation. Sustainability, 14(15), 9114. https://doi.org/10.3390/su14159114

