Abstract
Climate change is one of the biggest challenges of this century. To contain its effects, the way we act would have to change significantly. Especially in the building sector, much progress can be made. Attempts have been made to stimulate sustainable behavior in the industry, for example, by implementing sustainable building measures in construction designs. However, adoption rates of these measures are low and behavioral change among building professionals is needed. Knowing why building professionals hold back in their use of these measures could support this behavioral change. This knowledge could, for example, inform energy policies or organizational strategies. That is why this study utilized the technology acceptance model and presents psychological factors as barriers to innovative sustainable building measure adoption in an organizational context. A survey among building professionals involved in real estate development (n = 109) was used to explore how conservatism within the building industry hinders adopting the building measures. To represent conservatism, we selected two cognitive biases that can be interpreted as a manifestation of status quo bias and confirmation bias, both fueled by information hassle (a micro-stressor caused by complex information). The effects of these variables on the adoption of sustainable building measures were tested using structural equation modeling, a methodology suitable for testing complex models and commonly used in behavioral research. Survey data indicate that conservatism is an essential barrier for building professionals to adopt sustainable building measures and that it increases when knowledge is low and information is complex. Based on these findings, we argue that policies and organizational strategies that attack these psychological barriers could promote the adoption of innovative sustainable building measures within the building sector.
1. Introduction
Global greenhouse gas emissions doubled between 1970 and 2012 [1]. Due to this, climate change is a top priority in political agendas. Around thirty percent of the global energy consumption and CO2 emission has its source in the building sector [2,3]. This has caused the European Union to indicate this sector as one of three key sectors to address climate change challenges [4]. The main goal of the EU is to include buildings in a circular economy [5,6]. This could be stimulated by integrating sustainable building measures (SBMs), technologies that increase energy efficiency, into building designs. Still, many building professionals, such as real estate developers, show resistance to innovation and exhibit conservative behavior [7,8,9].
Many scholars have identified functional barriers to the adoption of SBMs. These barriers include financial considerations, technical impediments, a split incentive between clients and organizations, regulatory complexity, and a lack of guidelines [10,11]. Less attention has been paid to psychological barriers, although these are identified as hindering sustainable behavior [12,13,14]. Research on psychological barriers to sustainable behavior, however, tends to focus on the individual consumer. Empirical research on the effect of psychological factors on organizational decision making in the building sector is lacking. This paper intends to address this knowledge gap.
More specifically, we want to know the extent to which conservatism among building professionals slows down the adoption of SBMs. The building sector is widely known for its conservative behavior [15]. In this paper, we follow the definition of conservatism as defined by Cohen [16]. This is the belief that it is beneficial to remain in the current state, even when more—or similar—value from change is obtained [16].
Attempting to do so, we look at the role of status quo bias, the tendency to stay in the current situation, and confirmation bias, an inclination to interpret information in support of current beliefs. The research argues that status quo bias represents conservatism because the tendency to stay in the current situation is in line with Cohen’s definition of conservatism [17]. Following this definition, conservative-oriented professionals would always be inclined to favor the old over the new, which is the exact rationale behind the status quo bias. Similarly, confirmation bias can be interpreted as a manifestation of conservatism. If the old is consistently favored over the new, regardless of the benefits of innovations, information cannot be sufficiently convincing to induce change.
Additionally, de Vries, Rietkerk, and Kooger [12] recently studied hassle perceptions. They argue that hassle can negatively impact homeowners’ sustainable behavior [12]. Presumably, the hassle could impact the building sector on a larger scale. Hassle is a micro-stressor and relates to minor irritations that people experience daily [18]. For instance, when a rented-out house has to be renovated, the tenants could perceive hassle from the construction work going on around them.
On the other hand, building professionals could experience hassle trying to convince stakeholders to invest in innovative, but possibly risky, projects. It seems that this is often avoided because it is easier to sell a simple, risk-free project. People most likely make decisions based on their feelings instead of behaving rationally due to hassle, leading them to be biased. Because of this, this research will focus on hassle as well as bias.
This paper contributes to science in three ways. First, it investigates psychological barriers to SBM adoption. Instead of focusing on functional barriers, as do many of the previous studies into sustainable building, we attempt to illustrate the importance of behavioral considerations. By studying status quo and confirmation bias, the role of conservatism in SBM adoption in the building sector is assessed. Moreover, hassle is relatively new as a topic of research. By studying hassle, an effort is made to better understand the drivers of status quo and confirmation bias.
Second, by conducting this research within an organizational context, this study aims to gain insights into the difference between the sustainable decision making of organizations and consumers. Previous research on psychological factors that influence sustainable decision making has focused primarily on consumers. By targeting real estate developers, this study is carried out within an organizational context. As such, it develops an insight into the manifestation of bias and hassle within organizations.
Third, this study investigates the adoption of SBMs in the context of the technology acceptance model (TAM). This is a model that is commonly used to assess innovation adoption decisions. However, it does not take into account cognitive considerations [19]. By extending it with conservatism, which is represented by cognitive bias, an attempt is made to improve the predictive power of the TAM.
2. Theory and Hypotheses
This paper aims to define the impact that bias and hassle have on the adoption of SBMs in the building industry. Therefore, it is necessary to understand real estate developers’ decision-making processes, driving adoption behavior. A commonly used model, developed to obtain a better understanding of innovation adoption, is the technology acceptance model (TAM). This model was developed by Davis [20] to predict behavioral intent (BI) to use innovative technologies, which means that people express the goal to adopt these technologies and use them. Moreover, he based TAM on the Fishbein model, another commonly used model to explain behavior. This model assumed intent to be closely related to, and predict, actual adoption behavior [21]. Attempting to predict BI, Davis [20] includes two preceding variables in the TAM. These are perceived usefulness (PU), which is the subjective convenience of the technology in the user’s eyes, and perceived ease of use (PEU), which is the subjective level of complexity as perceived by the user. According to the author, these two perceptions are the most important predictors of BI [20].
However, since 1986, much research has been carried out studying factors that could improve the TAM’s predictive power. Over time, many have been added to the model. With a meta-analysis of 88 studies, King and He [19] identified four categories of factors that increase the TAM’s predictive power. They presented several examples of factors derived from several prior studies [22,23,24]. Example factors that affect PU and PEU are situational involvement, which is one’s interest in a specific situation, and self-efficacy, which is one’s belief in one’s ability to use the technology. Second, external factors from other theories influence BI directly and complement the model. Examples are the subjective norm (the external social pressure someone experiences) and the expectation people have of the technology.
Furthermore, personal and contextual factors can have moderating effects. Examples are gender, culture, and technology characteristics. Finally, consequent factors such as attitude and usage are discussed [19]. The focus here lies in the factors preceding PU and PEU and the external factors that directly influence innovation adoption. Many of the examples that King and He [19] present are examples of psychological factors. Therefore, it seems that many researchers agree on the crucial role of psychology in innovation adoption.
However, while there is agreement on the importance of including psychological factors, no attempts have been made to study the influence of conservatism or cognitive bias and hassle in general. Nonetheless, conservatism seems to be inherently related to acceptance of change, and thus innovation. For this reason, this paper takes on a different perspective by exploring if status quo and confirmation biases influence innovation adoption. It does so by exploring whether these biases directly influence the intent of professionals to adopt new technologies. Apart from this direct influence, it is interesting to explore whether these biases influence the image that professionals have of these technologies. Therefore, this study explores whether they believe these technologies to be less useful in their profession than they are and whether this impacts the decision to adopt innovation. Additionally, perceptions of hassle will be explored as a possible underlying cause of these biases to understand better how this barrier to innovation adoption emerges.
Hypotheses
The definition of conservatism as presented by Cohen [16] resonated with the definition of status quo bias, as they both entail a desire to remain in the current situation despite the possible benefits of change. While this seems less instantly evident in the case of confirmation bias, this is assumed to be a manifestation of conservatism. According to its definition, conservatism disregards the possible benefits of change; information will presumably be used to reinforce the already existing beliefs of a conservative actor. Because of this, status quo bias and confirmation bias are assumed to reasonably represent conservatism.
Status quo bias. Status quo bias, the tendency to remain in the current situation, has often been discussed as a negative influence on innovation adoption and behavioral change [13,14,25]. This bias explains that potential adopters tend to resist change, even when the choice to change would be beneficial [14,25,26]. Decision makers tend to retain the status quo when newer alternatives are presented [27]. Kim and Kankanhalli [28] presented various underlying grounds as a cause of status quo bias. These are rational decision-making factors such as financial benefits, cognitive misperceptions such as loss aversion, and psychological commitment such as sunk costs and feelings of control. They found initial indications that some of these underlying grounds could influence innovation adoption [28].
In this paper, it is assumed that a tendency to remain in the current situation naturally reduces the desire to adopt newer technologies. The building sector can be seen as a conservative one. Many organizations are only interested in developing standard housing projects using conventional methods, as they feel confident that these will sell [11,29]. Therefore, it can be argued that developers miss out on innovation opportunities because of this tendency towards conventional methods. Presumably, they do not adopt innovative SBMs, which could add real value, because they believe it is better to remain in the current situation. For instance, this could be because of the large amount of time and effort spent familiarizing themselves with conventional technologies, creating perceptions of sunk costs. As the building industry changes slowly, professionals spend more time using conventional technologies, which reinforces this effect. This could cause people to reject innovation. It can even be argued that status quo bias leads potential adopters to see innovation as less valuable. This is because as they are biased towards the status quo, innovation seems less useful relative to this status quo. Therefore, two hypotheses are formulated.
H1.
Status quo bias negatively affects behavioral intent.
H2.
Status quo bias negatively affects behavioral intent through perceived usefulness as a mediating variable.
Confirmation bias. According to Nickerson [30], confirmation bias causes potential adopters to only accept or consider evidence supporting beliefs they already had. Thus, it can be explained as the confirmation of prior existing beliefs, which supports conservatism, similar to status quo bias. However, we define status quo bias as the actual tendency to remain in the current situation. On the other hand, confirmation bias describes how processing information upholds this tendency to remain in the current situation. This often happens unconsciously, even if someone has nothing to gain personally from proving a claim valid [30]. It seems that the perception of information is affected by prior beliefs and the problem perception, and the duration of the information search [31]. It follows that confirmation bias could cause potential adopters to process information about innovative technologies in a way that supports their existing beliefs.
It can be argued that sustainable certification can be essential to organizations because the aim is obtaining a certificate; sustainable innovation is not a goal in itself. Therefore, developers will not perceive innovation as a solution but will only search for information that meets a specific goal that they already have in mind. It can be argued that this misalignment in the perception of goals stands in the way of innovation. Additionally, it is possible that real estate developers only process the negative information of an innovation that they come across. Many developers only see the fact that radical innovation has no proven track record. This causes them to reject it, as it cannot be used for certification, and stick to their habitual routines. However, they neglect the possible positive outcomes that could provide even better results.
Additionally, Whitmarsh [32] argued for the role of confirmation bias in the perception of climate issues. It seems that presenting people with information about climate change is not at all sufficient to change their beliefs [32]. This could explain why the environmental change in the building sector, a typical conservative sector, tends to be slow. This is concurrent with Nickerson’s [30] ideas, which state that if decision makers had taken a stance early in the process of innovation, they would process all future information to coincide with this stance. This would reinforce the effects of confirmation bias, creating a mental cycle that is difficult to break from. Due to this, it seems reasonable to assume that confirmation bias would reduce the intent to adopt innovation. Additionally, in the case that only negative information about innovation is processed, potential adopters would presumably perceive the innovation as less useful. To confirm whether confirmation bias indeed influences innovation adoption, two additional hypotheses are developed.
H3.
Confirmation bias negatively affects behavioral intent.
H4.
Confirmation bias negatively affects behavioral intent through perceived usefulness as a mediating variable.
Complex information hassle. We also investigate the role of information hassle as an intensifier of conservatism because complex information processing, due to fatigue, stress, or information overload, increases cognitive biases [33]. Stated differently, when real estate developers find information on SBMs complex, they are unwilling to explore new measures but stick to their old behavior. This could be because they do not understand the information they are reading, leading them not to understand these technologies’ benefits. For instance, a lack of knowledge and understanding of innovative technology can lead potential adopters to perceive information as complex [8,12,34]. Information can be too technical or detailed for potential adopters that are less knowledgeable [12]. This can be caused by a lack of awareness, which causes potential adopters to have a knowledge deficiency due to a lack of experience with the innovation [34].
Additionally, information can be perceived as complex due to specific language and terminology paired with innovation [8]. All of these factors can increase the perceived complexity of information. In its turn, the complexity of information can lead potential adopters to experience hassle while processing or searching for this information [12]. This perception of hassle is most likely due to limits on the mental capacity of potential adopters [26]. This can be reinforced by an overload of information, diluting potential adopters’ judgment [26,35,36].
On the other hand, it could be the case that they neglect to read this information altogether, which would have the same effect. Hassle is relatively new as a research topic in the field of innovation. Kanner, Coyne, Schaefer, and Lazarus [18] explain hassle as a micro-stressor, leading to significant stress accumulation. A natural reaction is to avoid this stress source, as people tend to feel uncomfortable in a state of stress [37]. For this reason, if the source of the stress is complex information, it can be reasonably assumed that the search for this information and the processing of it will be avoided. However, this will have consequences for the innovation process. If information about the innovation is avoided, the status quo will tend to seem a favorable option. In this case, it would seem wise to the developer not to invest in a technology he does not know, even though this is caused by his hassle perceptions and, eventually, neglect.
Additionally, the avoidance of information is one of confirmation bias characteristics [30]. Thus, it is argued that the perception of hassle due to complex information intensifies status quo and confirmation bias. Therefore, two hypotheses are formulated.
H5.
Complex information hassle intensifies status quo bias.
H6.
Complex information hassle intensifies confirmation bias.
Company size. Finally, this study intends to explore psychological factors in an organizational context. Company size is studied as a factor influencing the level of bias and hassle that professionals experience. Company size can be linked to the structural inertia, corporate social responsibility, and innovativeness of an organization [38,39,40]. Additionally, large organizations tend to be better at knowledge retention and transfer than SMEs [41]. Due to this, many different insights can be developed based on this variable while keeping the model to be tested relatively simple.
Furthermore, because Sedera’s [41] study indicates that larger organizations tend to perform better in knowledge management than SMEs, we hypothesize that larger organizations are less impacted by complex information hassle. This is based upon the assumption that complex information hassle is fueled by a lack of knowledge. Assuming that this lack of knowledge is also causing higher levels of status quo and confirmation bias, we hypothesize that larger companies are less impacted by these biases. Three final hypotheses are formulated to assess whether a company’s size influences professionals’ psychological barriers.
H7.
Company size diminishes complex information hassle.
H8.
Company size diminishes status quo bias.
H9.
Company size diminishes confirmation bias.
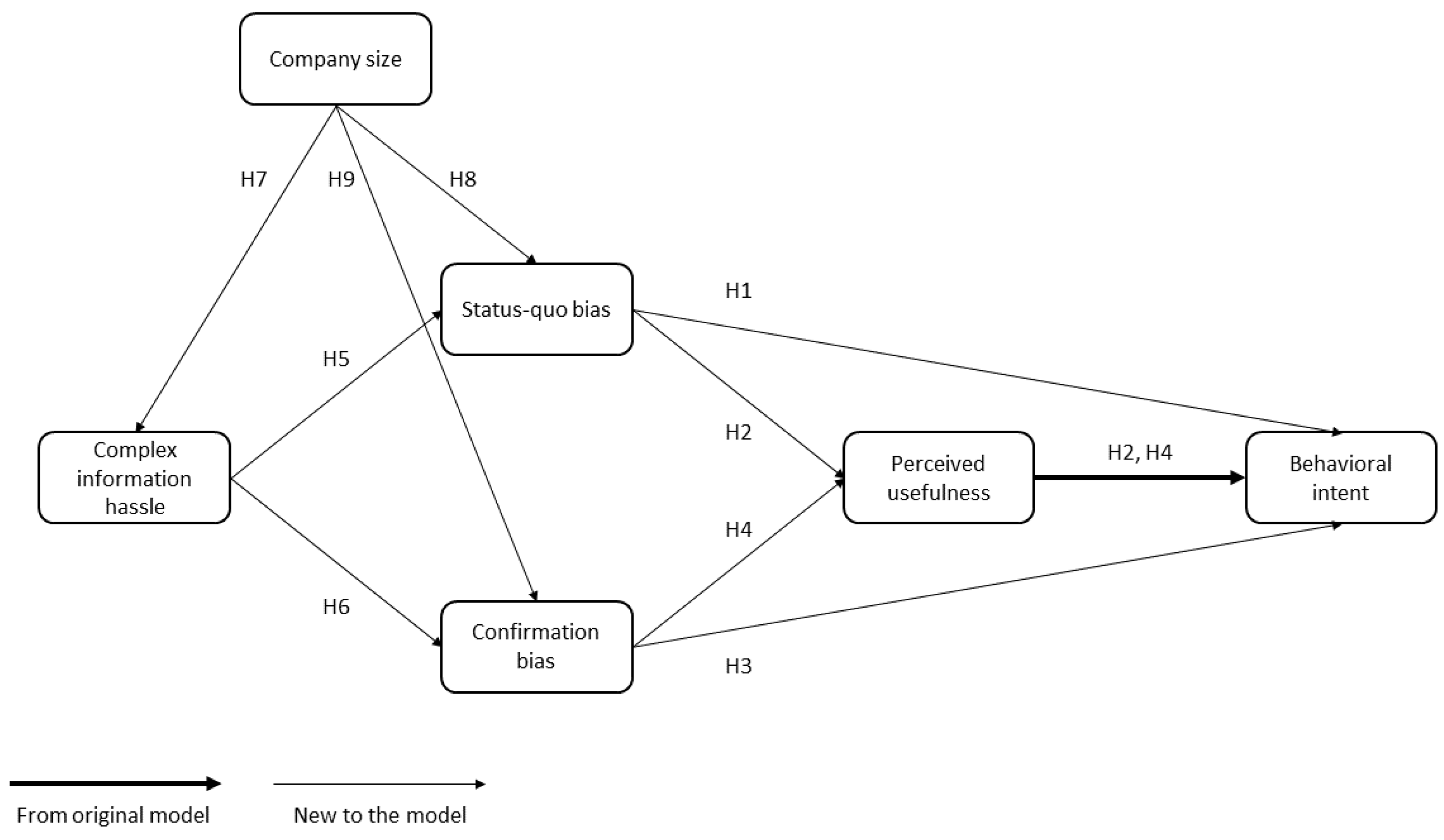
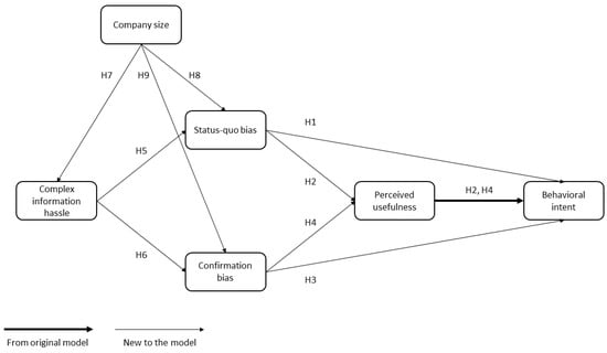
This paper considers three factors that could affect innovation adoption and extend the TAM: status quo bias, confirmation bias, and complex information hassle. The conceptual framework that this research is based upon can be observed in Figure 1.
Figure 1.
Conceptual framework.
Furthermore, this study examines the effects of status quo bias and confirmation bias on the decision to adopt innovative SBMs. Both biases are modeled to negatively influence BI directly, as well as through PU as a mediating variable.
Next, we explored the role of hassle perceptions as an intensifier of both biases. Complex information hassle is hypothesized to partly cause status quo bias and confirmation bias. This would indicate that it indirectly influences innovation adoption. Due to this, it is modeled as an antecedent of status quo bias and confirmation bias.
Finally, the hypothesized diminishing effect of company size on status quo bias, confirmation bias, and complex information hassle is explored.
3. Methodology
3.1. Data and Research Setting
The hypothesized model was assessed with online survey research. To reach the target audience, we distributed this survey among professionals in the Dutch building sector in March 2020, using LinkedIn as a platform to select and contact relevant respondents. Due to this specific target audience, the population of possible respondents was limited and it was challenging to find participants. Under the assumption that this would lead to a higher response, the survey was developed in Dutch. Based on their job description, we developed a list of 800 real estate developers and developing contractors, which we targeted using direct LinkedIn messages. In total, 109 respondents completed the survey. These respondents were employed by various firms in the Dutch building sector, such as real estate development firms, developing contractors, and large construction firms engaging in real estate development. This is equivalent to a response rate of 13.63%, which is typical for online survey research [42]. The sample size of 109 respondents is deemed to be sufficient to observe a significant result. Structural equation modeling (SEM) was used in this study, which usually requires large sample sizes. However, this is dependent on the number of variables in the model to be tested. As a rule of thumb, ten participants are needed per variable [43,44]. As this model consists of seven variables, the sample size suffices. This sample consisted of project developers, sustainability consultants, commercial managers, project managers, investment managers, directors, and partners, all of whom are involved in developing real estate projects. Of these respondents, 77% had the authority to decide about implementing innovative technologies in building designs. It can thus be concluded that the sample includes a significant number of decision makers within the building industry, which makes it very suitable for a study on SBM adoption behavior.
The survey consisted of four parts. First of all, the research was introduced to the respondents. They were presented with the research topic and the target audience. It was explained that some of the questions asked could seem unrelated to their professional activities but are essential for the study. Furthermore, they could read that all of their answers would be anonymized. After reading this introduction, they were given information about an organization and a specific SBM that they develop, which would be used as an example throughout the survey. Smart façade technology was introduced briefly, and they were presented with the possible benefits of this technology. After this, the section with questions commenced. The original survey consisted of more questions than used in this study. However, the questions included in this paper are the only ones that fall within this research scope. The second part of the survey consisted of questions regarding the demographics of the respondents. This was carried out to perform a check to verify whether the sample is representative of the target audience. The third part was composed of questions directly relating to the professional activities of the respondents. This part aimed to measure SBM adoption behavior. The respondents were supposed to answer these questions based on their initial perceptions of the smart façade technology. Finally, the fourth part consisted of questions attempting to measure the respondents’ level of bias and hassle. The concepts used in this study are operationalized in Section 3.2, Section 3.3 and Section 3.4. The questionnaire is included in Appendix A.
3.2. Dependent Variable: Behavioral Intent
Behavioral intent (BI) is used in the TAM to assess actual behavior and adoption of innovation and is generally accepted as a good indicator in adoption literature [20]. This variable is measured by three items, which can be found in Appendix A, taken from a study by Sääksjärvi and Morel [45], in which a scale was developed to measure consumer doubt towards new products (e.g., “How interesting do you think the smart façade technology of this company is”; 1 = very uninteresting to 5 = very interesting; α = 0.69). The three items were used as a measurement scale for purchase intention, for which they found an internal consistency of 0.70 to 0.90 in all samples. They based this on research by Holak and Lemund [46] and Ostlund [47], in which purchase intention is used as an operationalization of innovation adoption [45]. For this reason, it seems an excellent scale to use for measuring BI, the intent to adopt innovation.
3.3. Independent Variables
Complex information hassle. Respondents’ hassle perception due to complex information is added as an independent variable to the conceptual framework. This is measured by five items that were developed for this study, which can be found in Appendix A (e.g., “I perceive searching for information about a new technology as a hassle”; 1 = strongly disagree to 5 = strongly agree; α = 0.73). The scale includes questions about the information search, as information about SBMs tends to be quite specific and complex, as well as understanding specific terminology [12]. This is not general knowledge and typically needs to be found and examined thoroughly. This is exactly what could cause perceptions of hassle [8,12]. This is why these questions were developed. Initially, there were six items. Using Cronbach’s alpha as a measure for internal consistency, one item was removed to improve the scale’s overall consistency. The scale consists of items measuring perceived hassle due to the information search and information processing. This was carried out directly by asking them whether this led to perceptions of hassle and indirectly asking whether they had any issues with that hassle.
Status quo bias. The tendency to remain in the current situation that respondents experience is included in the framework as an interim independent variable. The scale, which can be found in Appendix A, is developed for this study and consists of two items (e.g., “I can feel overwhelmed by change”; 1 = strongly disagree to 5 = strongly agree; α = 0.57). Initially, these were four items, but two were removed to improve the scale’s reliability based on Cronbach’s alpha value of the scale. The remaining questions relate to feeling overwhelmed by change and changing routines. Status quo bias leads people to resist change, even when the choice to change would be better [14,25,26]. It seems reasonable to assume that this is caused by a dislike of change and negative associations with it.
Confirmation bias. Confirmation of existing beliefs is measured with a two-item scale, which can be found in Appendix A (e.g., “I always try to keep searching for information about new technologies”; 1 = strongly disagree to 5 = strongly agree; α = 0.69). The scale was reduced from three to two questions, based on the Cronbach’s alpha score. Again, we did this to improve the reliability of the scale. The questions that remain after reduction focus mainly on the fact that confirmation bias leads to new information avoidance. According to Koehler [31], the perception about a subject does indeed influence the time spent on searching for information. This, in its turn, would lead to fewer new insights, causing the reinforcement of prior beliefs [31].
Company size. Finally, the respondents were asked which company they worked for. Based on these companies and LinkedIn information, the number of employees was collected for each organization. They were then sub-divided into employees of larger organizations and SMEs. This representation of company size was developed for this study, and was carried out based on criteria developed by the European Commission [48]. The European Commission considers organizations with 250 employees or more as large organizations and organizations with fewer than 250 employees as SMEs. Consequently, company size was added as a dummy coded variable (0 = SME; 1 = large organization).
3.4. Mediating Variable: Perceived Usefulness
Perceived usefulness (PU) is used as an antecedent of BI in the TAM. The perception of the usefulness of innovation is assumed to be a good predictor of the innovation’s actual adoption. In this paper, PU is measured by four items that are taken from a study by Chin, Johnson, and Schwarz [49], in which the authors constructed scales to measure technology acceptance (e.g., “In the projects I am dealing with I expect the smart façade technology of this organization to be quite useful”; 1 = strongly disagree to 5 = strongly agree; α = 0.75). The items can be found in Appendix A.
3.5. Control Variables
In addition to testing the hypotheses, three control variables were measured to test whether these would influence the results of the study.
Authority to decide. This study aims to gain insights into the sustainable decision-making behavior of organizations. For this reason, we argue that it is relevant to ask respondents whether they have actual authority to decide and verify whether this influences their behavior. This is measured using a dummy coded variable (1 = yes, 0 = no).
Gender. Furthermore, the gender of a decision maker can influence their decision-making behavior [19]. We measured this to obtain an understanding of the demographics of the participants and to understand whether the gender of a decision maker tends to influence decisions in the building sector. This is measured using a dummy coded variable (1 = yes, 0 = no).
Level of education. Finally, the level of education of the participants could influence their knowledge on sustainable building. In forming our hypotheses, we argue that a lack of knowledge could influence the levels of bias and hassle experienced within organizations. Due to this, the level of education is measured to verify whether this influences the outcomes of this study. This is measured using a dummy coded variable (1 = bachelor’s degree or higher, 0 = lower education level).
4. Results
Structural equation modeling (SEM) was used to test the hypotheses. This method is a collection of statistical techniques, including confirmatory factor analysis (CFA) and multiple regression, generally used to analyze complex models and commonly used in behavioral research [50,51]. This method is used to develop insight into the indicator variables of which latent constructs are composed. Additionally, models consisting of multilevel mediation can easily be tested with SEM. As such, it has many advantages over more traditional statistical methods [50]. This proved valuable in this study, as the model to be tested contained two levels of mediation and several variables. Before this, a principal component analysis (PCA) was performed to test the measurement scales for validity, while reliability was tested for using Cronbach’s alpha. The PCA results can be found in Table 1 and the results of the reliability test in Table 2. In SEM, a confirmatory factor analysis (CFA) was used as an additional test for validity. With a Varimax rotation with eigenvalues greater than 1, the PCA confirmed most of the measurement items used in this research, although PU and BI appear to be combined under one factor. However, when constructing two forced factors, one for PU and one for BI, the CFA indicates that these factors are a perfect fit.
Table 1.
Principal component analysis.
Table 2.
Descriptive statistics.
A Shapiro–Wilk test was performed to test for the normality of the dataset. This is a statistical method to calculate whether skewness or kurtosis can be found in the data [52]. Following these test results, the data appeared to be non-normally distributed. For this reason, a Satorra–Bentler adjustment was used in combination with the maximum-likelihood estimator of SEM with robust standard errors. This method adjusts the chi-square statistic using the mean general design effect as a scaling factor to compensate for the data’s non-normality [53]. After adjusting, the model indicated a good fit (χ2 = 157.99, df = 108, p = 0.01, CFI = 0.87, RMSEA = 0.07, SRMR = 0.08). In Table 2, the descriptive statistics of the measurement items used in the study can be observed.
4.1. Main Effects
Table 3 shows the main effects of the multivariate regressions in SEM that were performed on the hypothesized relations in the conceptual framework.
Table 3.
Main effects.
To start, it appears that professionals have lower intent to adopt innovation when they experience high levels of status quo bias (r = −0.42; p = 0.04). This confirms hypothesis 1, status quo bias negatively affects BI.
There was no significant relation between confirmation bias and BI (r = 0.09; p = 0.54). Contrary to our prediction, an inclination towards confirming existing beliefs does not affect the intent to adopt innovation. Due to this, hypothesis 3, confirmation bias negatively affects behavioral intent, is rejected.
Status quo bias and confirmation bias are both significantly and positively related to complex information hassle. The more complex information, the more confirmation bias (r = 0.54; p < 0.001) and status quo bias (r = 0.42; p = 0.01). This supports the assumption that bias is partly caused by hassle—although we cannot prove a causal relation with our survey—due to the gathering and processing of complex information. Due to this, hypotheses 5, complex information hassle intensifies status quo bias, and 6, complex information hassle intensifies confirmation bias, are accepted.
The addition of company size as an organizational variable had an apparent effect on the analysis. Company size impacts the levels of bias and hassle perceptions within the workforce. As can be observed in Table 3, employees working at large organizations tend to experience less status quo bias than those working at SMEs (r = −0.24, p = 0.04). On the other hand, it appears that employees of large companies are more affected by confirmation bias than those of SMEs (r = 0.21, p = 0.05). Finally, it seems that the workforce of large organizations perceives the search and processing of complex information as less of a hassle than employees working at SMEs (r = −0.26, p = 0.02). Therefore hypotheses 7, company size diminishes complex information hassle, and 8, company size diminishes status quo bias, are accepted. However, hypothesis 9, company size diminishes confirmation bias, is rejected as the opposite effect is observed.
4.2. Mediation Effects
While confirmation bias does not seem to affect the intent to adopt directly, an indirect effect was found. It seems that PU is negatively influenced by an inclination towards the confirmation of existing beliefs (r = −0.31, p = 0.05). Moreover, as Table 4 shows, this relation with PU indirectly has an effect on the adoption of sustainable innovation by real estate developers (r = −0.26, p = 0.07). Although both are only marginally significant, these two effects provide a strong indication of the indirect effect of confirmation bias on BI. For this reason, hypothesis 4, confirmation bias negatively affects BI through PU as a mediating variable, is accepted.
Table 4.
Mediation effects.
However, no significant mediating effect of PU was found on the relation between status quo bias and BI. It appears that a tendency to remain in the current situation does not affect the perceptions that professionals have of the usefulness of an innovation (r = 0.24; p = 0.13). Naturally, as status quo bias does not affect PU, this bias cannot impact the adoption of sustainable technologies through negative perceptions (r = 0.20; p = 0.15). For this reason, hypothesis 2, status quo bias negatively affects BI through PU as a mediating variable, is rejected.
4.3. Control Effects
The control variables were tested for their effects on PI and BI in a pre-test, using a linear regression test. It was found that neither gender nor the authority to make decisions had an influence on PU or BI. However, an effect was found of the level of education of PU. For this reason, the model was tested again, this time including level of education. None of the main and mediating effects that were found before changed after including level of education. Nonetheless, it seems that a higher level of education positively influences the perception participants have of innovative sustainable innovation (r = 0.23; p ≤ 0.05) and, by doing so, indirectly affects their intent to use these sustainable technologies (r = 0.18; p ≤ 0.05). These effects can be found in Table 5.
Table 5.
Control effects.
4.4. TAM Extension
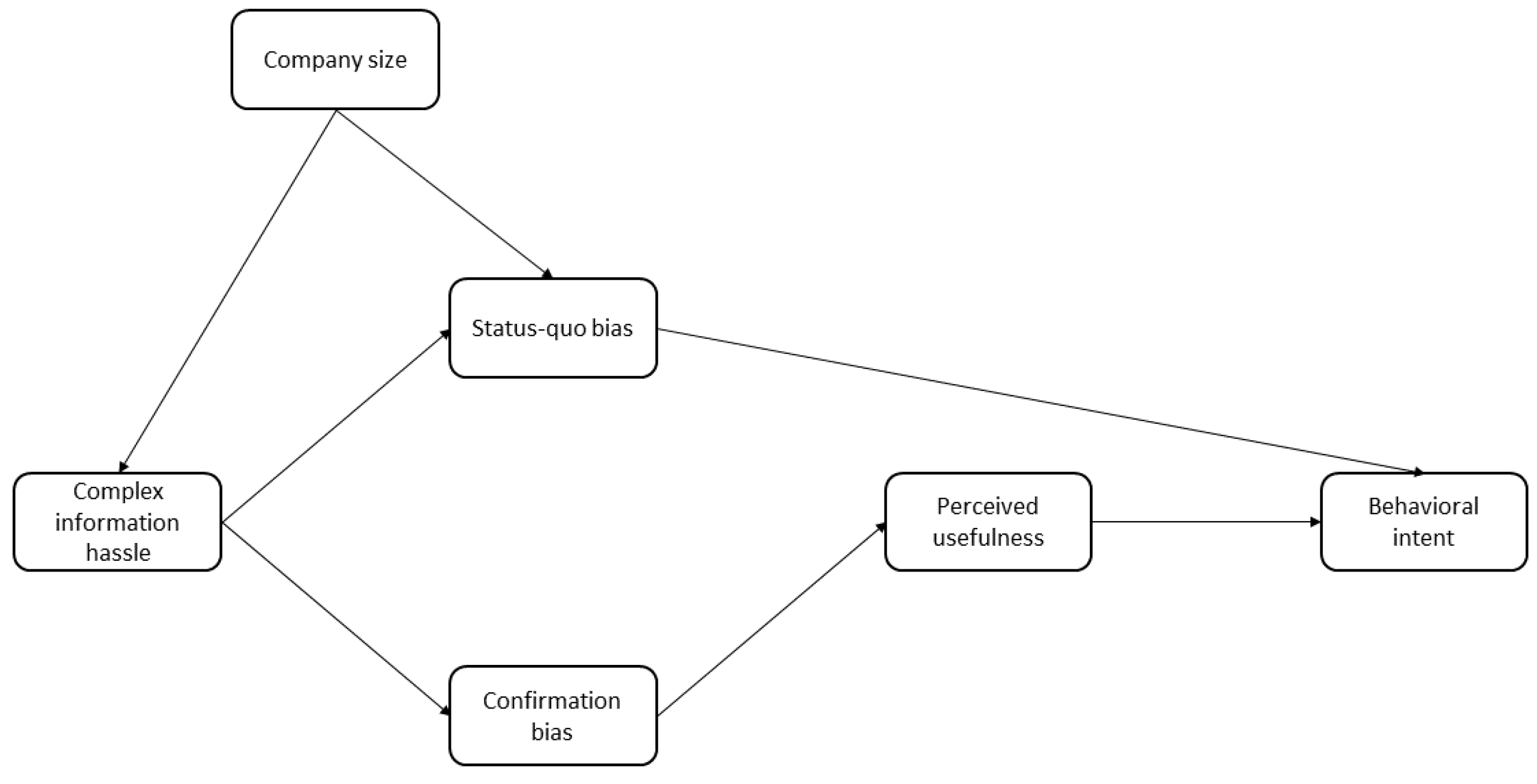
Summarizing the main results of this study, as Table 6 shows, six out of nine hypotheses are accepted and used to extend the TAM. Status quo bias is added as an external factor that directly influences BI. On the other hand, confirmation bias is added to the TAM as a factor preceding PU, influencing BI indirectly. Furthermore, complex information hassle is added as an underlying cause of both status quo bias and confirmation bias. On the other hand, company size is found to diminish the effects of complex information hassle and status quo bias. The extension of the TAM, as proposed in this paper, can be found in Figure 2.
Table 6.
Accepted and rejected hypotheses.
Figure 2.
Addition to TAM.
5. Discussion and Conclusions
This paper demonstrates that the building sector is a conservative industry concerning the large-scale adoption of innovative and sustainable technologies. The adoption of innovative SBMs is hindered because real estate developers avoid information about these technologies and resist change. Presumably, this is because information about new technologies can be complex, leading to incomprehension caused by the industry’s knowledge barriers. This complexity would cause developers to lose interest in searching for new information about innovation within the building sector. Meanwhile, this behavior is observed because developers tend to experience hassle when processing or searching for complex information. Most likely, this can be ascribed to the difficulties they experience with this information. Therefore, this study argues that knowledge and information barriers significantly affect sustainable behavior in the building industry.
This study analyzed psychological factors as barriers to innovative SBM adoption in an organizational context using survey data from the building industry. Extending the existing TAM literature, this paper addressed the effects of confirmation bias and status quo bias on behavioral intent to adopt innovation. Additionally, the mediating effect of the perception of the usefulness of innovation was examined. Finally, an underlying cause of confirmation bias and status quo bias was explored, including complex information hassle as an intensifier of these two biases.
First, status quo bias negatively impacts the intent to adopt innovation. However, status quo bias is experienced less by professionals working at large organizations, which is most likely because, as argued by Sedera [41], large organizations are better at knowledge retention and transfer than SMEs. To exemplify, large organizations may have more extensive knowledge-sharing platforms and better guidelines for the use of these platforms. Additionally, the chances are that large organizations have a more extensive and more diverse workforce than SMEs, leading to a more diverse source of information for employees. In interviews conducted with real estate developers, it was mentioned that SMEs in the building industry tend to have a knowledge deficit. For this reason, we argue that status quo bias has a more significant impact on an organization when there is a lack of information about sustainable innovation, such as smart façades. Presumably, this lack of knowledge causes professionals to feel like they are losing control of a project, which is, as argued by Kim and Kankanhalli [28], a known underlying factor of status quo bias. This, again, causes them to reject sustainable technology without developing negative perceptions about it, as they would not be fully able to judge these based on the available knowledge.
Second, confirmation bias seems to have an indirect negative relationship with the intent to adopt innovation by influencing the perception of an innovation’s usefulness. Real estate developers seem to avoid information about sustainable innovation in their sector when it tends to become complex. Presumably, professionals that avoid information about innovative technologies tend to focus on the benefits of conventional technologies. Furthermore, as they are familiar with conventional technologies, and these have possibly led to past success, the benefits of these technologies may seem obvious. These initial positive views will cause professionals to process information in a way that will reinforce these views [30]. Due to this, the perceptions of the usefulness of these conventional technologies seem to increase. We argue that this creates a more significant gap between the perceived benefits of conventional technologies compared to innovative technologies. The consequence of this is that innovative technologies’ perceptions would be more negative, relative to those of conventional technologies. In such a way, it would indirectly lead to lower levels of adoption. Surprisingly, larger organizations seem to be impacted more by this bias, as opposed to status quo bias. Presumably, this is because status quo bias is experienced less in larger organizations due to a readily available source of information within the organization. As information is so easy to obtain, the motivation to search for outside sources might drop. The information that is already present might become a single source of information for some employees. This creates difficulties in developing possible solutions for both biases, as a solution for one might present issues for the other.
Finally, this study has shown that hassle perceptions, due to complex information, are positively related to both confirmation bias and status quo bias. As information about innovative technologies is increasingly seen as complex, it tends to be perceived as a hassle and avoided more often [12]. As this information avoidance is one of the underlying grounds of confirmation bias, as stated by Nickerson [30], this bias naturally follows from these hassle perceptions. Furthermore, it is argued that a readily available knowledge base decreases the tendency to remain in the current situation that professionals experience. However, for this effect to be observed, these professionals must access and understand this information. If this information is avoided due to hassle perceptions, the effects of status quo bias will likely increase. As real estate developers perceive information about (sustainable) innovation as complex, which causes them to experience hassle, they experience difficulties in processing this information. As this holds for status quo and confirmation bias, this will presumably hold for many other biases, if not all. As bias is inherently a deviation of rational information processing, it seems likely that an increase in information complexity, and the hassle involved, increases the chance of biased behavior. However, similar to status quo bias, complex information hassle seems to diminish when the size of a company grows. Again, this is argued to be because of better knowledge management. As more knowledge about sustainable technology is stored within the organization and more colleagues with knowledge of this information are available, it is easier for professionals to comprehend this information. Due to a better understanding of the information and closer proximity to it, employees will experience less hassle processing or searching for information.
All in all, it can be concluded that information and knowledge deficits significantly increase the psychological barriers to innovation adoption. It seems that a lack of knowledge and high levels of perceived complexity significantly hinder progress in the building sector. This is supported by the fact that the level of education one has enjoyed positively influences the perceptions of sustainable innovation and, indirectly, the intent to use it. Presumably, the curricula of university level degrees contain more courses that cover sustainable innovation. This would lead to a lower knowledge deficit, and in its turn higher acceptance rates of sustainable innovation in the building sector. Based on this new insight, we will outline the implications and recommendations for academics, managers in the building sector, and policymakers.
5.1. Theoretical Implications
This study validates the importance of studying psychological factors for innovation adoption as they can have clear negative consequences. Most of the existing literature on the barriers to sustainable building tends to focus on either functional barriers or consumer behavior [10,11,12,34,54]. We developed more knowledge on psychological factors and the role they play in sustainable innovation. Two types of bias that are argued to represent conservatism, confirmation bias and status quo bias, were identified to be influential in the innovation adoption process, indirectly and directly, respectively. While the underlying grounds of confirmation bias have not been studied often, more is known about status quo bias. Rational decision-making factors, cognitive misconceptions, and psychological commitment are presented as the causes of this bias in status quo bias theory [28]. However, Kahneman [33] explained bias as a concept that is caused by issues in information processing.
For this reason, complex information hassle was explored as an underlying ground of cognitive bias in this study. Conforming to our expectations, we found evidence that the hassle real estate developers experience due to the complexity of information leads to conservative behavior. This provides a better understanding of the causes of conservatism and cognitive bias while proving the importance of psychological considerations in the SBM adoption process.
Furthermore, complex information hassle has been previously linked to homeowners’ sustainable building behavior [12]. This study provides empirical evidence that validates the negative influence of perceived and experienced hassle on sustainable building progress on an organizational level. However, this hassle is still a relatively new concept. A measurement scale was developed and tested to study the influence of complex information hassle. We find that both the search for complex information and its processing add to the perception of hassle. This knowledge provides a better understanding of complex information hassle as a concept.
Not only does this paper take a different perspective than other scholars by zooming into psychological factors, but it also focuses on the behavior of real estate developers instead of consumers. By doing so, new insights were developed about the influence of psychological factors on innovation adoption in an organizational context. We find that biases hinder professionals in their decision making, just as for individual consumers. While the EU has invested many resources into promoting sustainable building, much resistance remains within the building sector. This paper created more clarity about this lack of sustainable behavior by introducing the impact of psychological barriers within organizations. The role psychology plays within organizations could be used to explain why other industries resist progress as well.
Finally, no previous research has studied the role of conservatism on innovation adoption within the context of the TAM. That is surprising because conservatism would seem to inherently oppose innovation. Especially in industries with a conservative image, such as the building sector, conservatism’s role seems essential to consider. This paper contributed new insights on the influence of conservatism on innovation adoption. By adding status quo bias and confirmation bias, representing conservatism, to the TAM, the model’s predictive power is improved. Including conservatism as a predictor can increase the model’s effectiveness, especially in industries with conservative tendencies.
5.2. Implications for Practice
Furthermore, several findings from this study can be useful to practitioners. First, organizations trying to market innovative SBMs can use our findings to create effective marketing strategies. Status quo bias, confirmation bias, and complex information hassle can theoretically all be addressed by communication strategies. Clear and concise messages and the elimination of unnecessary information could reduce the complex information hassle experienced by potential clients [35]. As hassle is one of the underlying grounds of cognitive bias, this would reduce the levels of status quo bias and confirmation bias. However, this should be done with caution, as removing too much information can be perceived as manipulation [55]. This would cause the message’s outcome to be opposite to the desired effect [55].
In addition, framing innovation as the status quo could effectively reduce status quo bias [27]. However, this could be more challenging than creating clear and concise messaging. Finally, as confirmation bias causes information avoidance, it could prove harder to reach developers with a message framing strategy. If they avoid new information, the message might not reach them at all. As this could be intensified by complexity, it is of extra importance that the framed messages are communicated in a clear way. Not only managers can benefit from this knowledge. Additionally, policymakers that try to stimulate sustainable behavior can use these strategies to communicate their policies effectively.
On the demand side, real estate developers can use the insights from this study to minimize bias to develop innovative organizations that can create and sustain competitive advantage. By investing in knowledge retention and transfer capabilities, the lack of knowledge within an organization will most likely reduce over time. Additionally, promoting diversity in the workforce will presumably stimulate impactful conversation and discussion, because it would provide a more diverse source of information and perspectives and is essential for radical innovation [56]. This, in turn, would create a workforce with a broad spectrum of knowledge and perspectives on problem solving. Confirmation bias might be intensified by an ample supply of in-house information on digital knowledge-sharing platforms, for example. However, this effect might be negated by stimulating cross-pollination, utilizing the different perspectives of a diverse workforce. Finally, organizations in the building sector should be selective during their process of selecting new employees. Challenging the knowledge on sustainable building that candidates possess could, in the long term, decrease the knowledge deficits that exist within organizations. More importantly, by implementing these three changes, organizations could improve their sustainable efforts and create a more innovative culture.
5.3. Limitations and Recommendations for Future Research
This paper includes valuable insights for both academics and practitioners. Bias and hassle seem to impact decision making in the building sector. However, there are some limitations. This study focuses on the decision making of individual professionals in the industry. While this is insightful, impactful decisions in the building industry will most likely not be made by individuals independently. From interviews with real estate developers, the importance of aligning incentives and opinions throughout the supply chain and within organizations was derived. Therefore, research into collective decision making would complement the knowledge from this paper in the context of the TAM. For example, using quantitative survey research, the size and interconnectivity of stakeholder networks and the general perception of innovation within these networks can be studied as variables that possibly influence the decision to adopt SBMs. This can be combined with qualitative research that explores the power relations within these networks in the building industry, to create a context in which these variables should be studied. This would be needed to truly understand the barriers to innovation adoption in the building sector.
Furthermore, the scope of this study is limited to the effects of hassle and bias on perceived usefulness and behavioral intent, adding to the TAM. This model also contains perceived ease of use as a predicting variable of behavioral intent. To further explore the TAM, the effect of biases and hassle variables on perceived ease of use could be studied in further research.
Additionally, there are many variables that could influence the results of this study, which could be included as control variables. Previous studies have indicated many other variables that can be added to the TAM, all of which could potentially influence the results of this study. To validate the results of this study, it should be replicated multiple times, including different control variables in each replication.
Additionally, the sample size seems to be small. While it is deemed to be sufficient, the results could become more accurate and more generalizable when the sample size is larger. This could possibly even be why we encountered non-normality of the data and had to perform an adjustment to account for this issue. To validate the results of this study, it could be reproduced with more time reserved for gathering respondents, increasing the sample size.
Finally, this paper identifies barriers to innovation adoption and offers some communication solutions. However, these solutions have not been tested. Experiments into message framing should be conducted to support the argumentation for these solutions. For example, this can be done by exploring communication strategies to reduce the effect of status quo bias. A commonly used method for determining the effectiveness of these strategies is message framing experiments [57,58,59]. Participants (a sample of students) should be presented with two messages: neutrally framed and using a status quo frame that presents an innovative SBM as the default choice. After this, they should be asked whether they have the intention to adopt this SBM. This would indicate whether a different choice in wording, promoting the same product, would reduce the amount of bias experienced and increase the intent to adopt sustainable technology [57,58,59]. This can be repeated for other framing strategies, suitable for other biases.
In conclusion, the building sector’s conservative nature has hindered sustainable innovation. This is reinforced by complex information about these innovations that induces feelings of hassle among real estate developers. They most likely experience this hassle because they do not understand this information very well due to knowledge deficits within the sector. Due to this, real estate developers would be wise to invest in their knowledge creation, transfer, and retention capabilities to stimulate learning within their organizations. Meanwhile, managers and policymakers can probably stimulate the adoption of SBMs and overcome the effects of bias and conservatism with innovative communication strategies. If psychological factors in organizational decision making are considered, we will achieve a higher chance of winning the fight against climate change.
Author Contributions
B.H.: Conceptualization, investigation, methodology, formal analysis, visualization, and writing—original draft. G.d.V.: Conceptualization, supervision, validation and writing—review and editing. G.v.d.K.: Supervision, writing—review and editing. All authors have read and agreed to the published version of the manuscript.
Funding
This research received no external funding.
Institutional Review Board Statement
Not applicable.
Informed Consent Statement
Informed consent was obtained from all subjects involved in the study.
Data Availability Statement
All data that are used are original data, collected in the course of this study.
Conflicts of Interest
The authors declare no conflict of interest.
Appendix A. Questionnaire
Table A1.
Questionnaire used in this study, categorized by variable the questions relate to.
Table A1.
Questionnaire used in this study, categorized by variable the questions relate to.
| Company Size |
| Which company do you work for? |
| Status Quo Bias |
| I do not like to change my routines. |
| I can feel overwhelmed by change. |
| Confirmation Bias |
| I always try to keep searching for information about new technologies. |
| I spend a lot of time searching for information about innovations within my sector. |
| Complex Information Hassle |
| It is easy for me to find the right information about a new technology. |
| I perceive searching for information about a new technology as a hassle. |
| I experience hassle while processing information related to a new technology. |
| I get confused by new terminologies related to the introduction of new technologies. |
| I do not mind searching through many sources of information to find what I need. |
| Perceived Usefulness |
| In the projects I am dealing with I expect the smart façade technology of this organization to add value. |
| In the projects I am dealing with I expect the smart façade technology of this organization to be efficient. |
| In the projects I am dealing with I expect the smart façade technology of this organization to be quite useful. |
| In the projects I am dealing with I expect the smart façade technology of this organization to be unhelpful. |
| Behavioral Intent |
| How interesting do you think the smart façade technology of this company is? |
| How probable is it that you will apply the smart façade technology of this organization in a project within a year from now? |
| How positive or negative do you feel about the smart façade technology of this organization? |
References
- World Bank. Total Greenhouse Gas Emissions (kt of CO2 Equivalent). 2012. Available online: https://data.worldbank.org/indicator/EN.ATM.GHGT.KT.CE (accessed on 31 May 2022).
- Abergel, T.; Dean, B.; Dulac, J. Towards a Zero-Emission, Efficient, and Resilient Buildings and Construction Sector. 2017. Available online: https://www.globalabc.org (accessed on 31 May 2022).
- Darko, A.; Chan, A.P.C.; Owusu-Manu, D.G.; Ameyaw, E.E. Drivers for implementing green building technologies: An international survey of experts. J. Clean. Prod. 2017, 145, 386–394. [Google Scholar] [CrossRef] [Green Version]
- European Commission. Roadmap to a Resource Efficient Europe; European Commission: Brussels, Belgium, 2011. [Google Scholar]
- European Commission. Development and Implementation of Initiatives Fostering Investment and Innovation in Construction and Demolition Waste Recycling Infrastructure; European Commission: Brussels, Belgium, 2018. [Google Scholar]
- European Commission. Building Sustainability Performance—Level(s). 2019. Available online: https://ec.europa.eu/environment/eussd/buildings.htm (accessed on 31 May 2022).
- Camisón, C. Effects of coercive regulation versus voluntary and cooperative auto-regulation on environmental adaptation and performance: Empirical evidence in Spain. Eur. Manag. J. 2010, 28, 346–361. [Google Scholar] [CrossRef]
- Hoffman, A.J.; Henn, R. Overcoming the social and psychological barriers to green building. Organ. Environ. 2008, 21, 390–419. [Google Scholar] [CrossRef] [Green Version]
- Kats, G.; Alevantis, L. The Costs and Financial Benefits of Green Buildings; A Report to California’s Sustainable Building Task Force; Massachusetts Technology Collaborative: Massachusetts, MA, USA, 2003. [Google Scholar]
- Aravena, C.; Riquelme, A.; Denny, E. Money, Comfort or Environment? Priorities and Determinants of Energy Efficiency Investments in Irish Households. J. Consum. Policy 2016, 39, 159–186. [Google Scholar] [CrossRef]
- Chan, A.P.C.; Darko, A.; Ameyaw, E.E.; Owusu-Manu, D.-G. Barriers Affecting the Adoption of Green Building Technologies. J. Manag. Eng. 2017, 33, 04016057. [Google Scholar] [CrossRef]
- De Vries, G.; Rietkerk, M.; Kooger, R. The Hassle Factor as a Psychological Barrier to a Green Home. J. Consum. Policy 2019, 43, 345–352. [Google Scholar] [CrossRef] [Green Version]
- Gifford, R. The Dragons of Inaction Psychological Barriers That Limit Climate Change Mitigation and Adaptation. Am. Psychol. 2011, 66, 290–302. [Google Scholar] [CrossRef] [PubMed]
- Milbrath, L.W. Psychological, Cultural, and Informational Barriers to Sustainability. J. Soc. Issues 1995, 51, 101–120. [Google Scholar] [CrossRef]
- Tykkä, S.; McCluskey, D.; Nord, T.; Ollonqvist, P.; Hugosson, M.; Roos, A.; Ukrainski, K.; Nyrud, A.Q.; Bajric, F. Development of timber framed firms in the construction sector—Is EU policy one source of their innovation? For. Policy Econ. 2010, 12, 199–206. [Google Scholar] [CrossRef] [Green Version]
- Cohen, G.A. Finding Oneself in the Other; Princeton University Press: Princeton, NJ, USA, 2012. [Google Scholar] [CrossRef]
- Nebel, J.M. Status Quo Bias, Rationality, and Conservatism about Value. Ethics 2015, 125, 449–476. [Google Scholar] [CrossRef]
- Kanner, A.D.; Coyne, J.C.; Schaefer, C.; Lazarus, R.S. Comparison of Two Modes of Stress Measurement: Daily Hassles and Uplifts Versus Major Life Events. J. Behav. Med. 1981, 4, 1–39. [Google Scholar] [CrossRef] [PubMed]
- King, W.R.; He, J. A meta-analysis of the technology acceptance model. Inf. Manag. 2006, 43, 740–755. [Google Scholar] [CrossRef]
- Davis, F.D. A Technology Acceptance Model for Empirically Testing New End-User Information Systems: Theory and Results; MIT: Cambridge, MA, USA, 1986. [Google Scholar]
- Fishbein, M.; Ajzen, I. Belief, Attitude, Intention and Behaviour: An Introduction to Theory and Research; Addison-Wesley: Boston, MA, USA, 1975; Available online: http://people.umass.edu/aizen/f&a1975.html (accessed on 31 May 2022).
- Davis, F.D.; Bagozzi, R.P.; Warshaw, P.R. User Acceptance of Computer Technology: A Comparison of Two Theoretical Models. Manag. Sci. 1989, 35, 982–1003. Available online: https://www.jstor.org/stable/2632151?seq=1&cid=pdf- (accessed on 31 May 2022). [CrossRef] [Green Version]
- Davis, F.D.; Venkatesh, V. A critical assessment of potential measurement biases in the technology acceptance model: Three experiments. Int. J. Hum.-Comput. Stud. 1996, 45, 19–45. [Google Scholar] [CrossRef] [Green Version]
- Venkatesh, V.; Morris, M.G.; Davis, G.B.; Davis, F.D. User Acceptance of Information Technology: Toward a Unified View. MIS Q. 2003, 27, 425–478. [Google Scholar] [CrossRef] [Green Version]
- Frederiks, E.R.; Stenner, K.; Hobman, E.V. Household energy use: Applying behavioural economics to understand consumer decision-making and behaviour. Renew. Sustain. Energy Rev. 2015, 41, 1385–1394. [Google Scholar] [CrossRef] [Green Version]
- Harris, N.; Shealy, T.; Parrish, K.; Granderson, J. Cognitive barriers during monitoring-based commissioning of buildings. Sustain. Cities Soc. 2019, 46, 101389. [Google Scholar] [CrossRef] [Green Version]
- Samuelson, W.; Zeckhauser, R. Status Quo Bias in Decision Making. J. Risk Uncertain. 1988, 1, 7–59. [Google Scholar] [CrossRef]
- Kim, H.-W.; Kankanhalli, A. Investigating user resistance to information systems implementation: A status quo bias perspective. MIS Quarterly: Manag. Inf. Syst. 2009, 33, 567–582. [Google Scholar] [CrossRef] [Green Version]
- Williams, K.; Dair, C. What Is Stopping Sustainable Building in England? Barriers Experienced by Stakeholders in Delivering Sustainable Developments. Sustain. Dev. 2007, 15, 135–147. [Google Scholar] [CrossRef]
- Nickerson, R.S. Confirmation Bias: A Ubiquitous Phenomenon in Many Guises. Rev. Gen. Psychol. 1998, 2, 175–220. [Google Scholar] [CrossRef]
- Koehler, D.J. Explanation, Imagination, and Confidence in Judgment. Psychol. Bull. 1991, 110, 499–519. [Google Scholar] [CrossRef] [Green Version]
- Whitmarsh, L. Scepticism and uncertainty about climate change: Dimensions, determinants and change over time. Glob. Environ. Change 2011, 21, 690–700. [Google Scholar] [CrossRef]
- Kahneman, D. Thinking Fast and Slow; MacMillan: New York, NY, USA, 2011. [Google Scholar]
- Häkkinen, T.; Belloni, K. Barriers and drivers for sustainable building Barriers and drivers for sustainable building. Build. Res. Inf. 2011, 39, 239–255. [Google Scholar] [CrossRef]
- De Vries, G. Public Communication as a Tool to Implement Environmental Policies. Soc. Issues Policy Rev. 2020, 14, 244–272. [Google Scholar] [CrossRef]
- De Vries, G.; Terwel, B.W.; Ellemers, N. Spare the details, share the relevance: The dilution effect in communications about carbon dioxide capture and storage. J. Environ. Psychol. 2014, 38, 116–123. [Google Scholar] [CrossRef]
- Roth, S.; Cohen, L.J. Approach, Avoidance, and Coping with Stress. Am. Psychol. 1986, 41, 813. [Google Scholar] [CrossRef]
- Damanpour, F. Organizational Size and Innovation. Organ. Stud. 1992, 13, 375–402. [Google Scholar] [CrossRef]
- Hannan, M.T.; Freeman, J. Structural Inertia and Organizational Change. Am. Sociol. Rev. 1984, 49, 149–164. [Google Scholar] [CrossRef]
- Wickert, C.; Scherer, A.G.; Spence, L.J. Walking and Talking Corporate Social Responsibility: Implications of Firm Size and Organizational Cost. J. Manag. Stud. 2016, 53, 1169–1196. [Google Scholar] [CrossRef] [Green Version]
- Sedera, D. Does Size Matter? The Implications of Firm Size on Enterprise Systems Success. Australas. J. Inf. Syst. 2016, 20, 1–25. [Google Scholar] [CrossRef] [Green Version]
- Deutskens, E.; De Ruyter, K.; Wetzels, M.; Oosterveld, P. Response Rate and Response Quality of Internet-Based Surveys: An Experimental Study. Mark. Lett. 2004, 15, 21–36. [Google Scholar] [CrossRef] [Green Version]
- Kyriazos, T.A. Applied psychometrics: Sample size and sample power considerations in factor analysis (EFA, CFA) and SEM in general. Psychology 2018, 9, 2207. [Google Scholar] [CrossRef] [Green Version]
- Sekaran, U.; Bougie, R. Research Methods for Business: A Skill Building Approach; John Wiley & Sons: Hoboken, NJ, USA, 2016. [Google Scholar]
- Sääksjärvi, M.; Morel, K.P. The development of a scale to measure consumer doubt toward new products. Eur. J. Innov. Manag. 2010, 13, 272–293. [Google Scholar] [CrossRef]
- Holak, S.L.; Lehmann, D.R. Purchase Intentions and the Dimensions of Innovation: An Exploratory Model. J. Prod. Innov. Manag. 1990, 7, 59–73. [Google Scholar] [CrossRef]
- Ostlund, L.E. Perceived Innovation Attributes as Predictors of Innovativeness. J. Consum. Res. 1974, 1, 23–29. Available online: https://www.jstor.org/stable/2489103 (accessed on 31 May 2022). [CrossRef]
- European Commission. What Is an SME? 2003. Available online: https://ec.europa.eu/growth/smes/business-friendly-environment/sme-definition_en (accessed on 31 May 2022).
- Chin, W.W.; Johnson, N.; Schwarz, A. A Fast Form Approach to Measuring Technology Acceptance and Other Constructs. MIS Q. 2008, 32, 687–703. [Google Scholar] [CrossRef]
- Tarka, P. An overview of structural equation modeling: Its beginnings, historical development, usefulness and controversies in the social sciences. Qual. Quant. 2018, 52, 313–354. [Google Scholar] [CrossRef] [Green Version]
- Ullman, J.B.; Bentler, P.M. Structural equation modeling. In Handbook of Psychology, 2nd ed.; John Wiley & Sons, Inc.: Hoboken, NJ, USA, 2012; Volume 2, pp. 607–634. [Google Scholar] [CrossRef]
- Mohd Razali, N.; Bee Wah, Y. Power comparisons of Shapiro-Wilk, Kolmogorov-Smirnov, Lilliefors and Anderson-Darling tests. J. Stat. Model. Anal. 2011, 2, 21–33. [Google Scholar]
- Oberski, D. lavaan.survey: An R Package for Complex Survey Analysis of Structural Equation Models. J. Stat. Softw. 2014, 57, 1–27. Available online: http://www.jstatsoft.org/ (accessed on 31 May 2022). [CrossRef] [Green Version]
- Sodagar, B.; Fieldson, R. Towards a sustainable construction practice. Constr. Inf. Q. 2008, 10, 101–108. [Google Scholar]
- De Vries, G.; Terwel, B.W.; Ellemers, N. Environmental Communication Perceptions of Manipulation and Judgments of Illegitimacy: Pitfalls in the Use of Emphasis Framing when Communicating about CO2 Capture and Storage. Environ. Commun. 2016, 10, 206–226. [Google Scholar] [CrossRef] [Green Version]
- Fasnacht, D. Open Innovation Ecosystems: Creating New Value Constellations in the Financial Services, 2nd ed.; Springer: Berlin/Heidelberg, Germany, 2018; Available online: http://www.springer.com/series/10101 (accessed on 31 May 2022).
- Druckman, J.N. Evaluating framing effects. J. Econ. Psychol. 2001, 22, 91–101. Available online: https://www.elsevier.com/locate/joep (accessed on 31 May 2022). [CrossRef]
- Dunegan, K.J. Framing, Cognitive Modes, and Image Theory: Toward an Understanding of a Glass Half Full. J. Appl. Psychol. 1993, 78, 491–503. [Google Scholar] [CrossRef]
- Ganzach, Y.; Karsahi, N. Message Framing and Buying Behavior: A Field Experiment. J. Bus. Res. 1995, 32, 11–17. [Google Scholar] [CrossRef]
Publisher’s Note: MDPI stays neutral with regard to jurisdictional claims in published maps and institutional affiliations. |
© 2022 by the authors. Licensee MDPI, Basel, Switzerland. This article is an open access article distributed under the terms and conditions of the Creative Commons Attribution (CC BY) license (https://creativecommons.org/licenses/by/4.0/).

