Abstract
Due to the Philippines’ current condition in COVID-19, the Social Security System (SSS) has launched a mobile app as an intervention for walk-in appointments and another convenient way to exchange information. By integrating the extended Technology Acceptance Model (TAM) with the Theory of Planned Behavior (TPB), this study scrutinizes and investigates the various factors influencing the SSS mobile app’s accessibility. An online questionnaire composed of 60 items required at least 200 respondents. The researchers measured twelve latent variables, including social influence, awareness of service, computer self-efficacy, quality of internet connection, perceived ease of use, perceived usefulness, subjective norms, the impression of use, demographic, attitude towards using, behavioral intention to use, and actual use of SSS mobile app. The results of Structural Equation Modeling (SEM) indicated that awareness of service had a substantial direct influence on computer self-efficacy and perceived usefulness. In addition, computer self-efficacy had a substantial direct influence on the quality of internet connection and perceived ease of used, in which this perceived ease of use had a substantial direct influence on perceived usefulness and attitude toward using the mobile application. This study’s findings can be used to provide information on the key factors that have been identified as having a considerable effect on the app’s accessibility and further improving the overall service efficiency of the SSS mobile app. Finally, the study’s model construct will be valuable for researchers and other sectors investigating user–software interaction of applicable government or private service mobile applications.
1. Introduction
The Social Security System (SSS) is widely employed to provide workers with social security benefits in the private sector. SSS’s purpose is to give workers in the Philippines a reserve income in case of sickness, disability, maternity, or old age [1]. As of May 2021, the number of self-employed and volunteer SSS members had climbed by 20.2 percent, according to the Social Security System Philippines [2]. The Social Security Administration (SSA) has released a mobile app that allows members to access information about their membership, contributions, and other benefits. This app brings together various tools to promote development and make tasks easier for people through the technological upgrade that is inevitable in daily lives. Figure 1 shows the content and overview of the SSS mobile application. This shows the log in page as well as the services offered by the application [1].
Figure 1.
SSS mobile application interface.
The SSS mobile application lets the members view the membership details, track the contribution status, as well as the eligibility of applying for a salary loan. Members can also view the balance of the loan and different claims such as disability, retirement, maternity, and sickness. In addition, the application can let the members update their contact information.
Currently, much research is being done on technology and gauging its usefulness, such as e-transactions [3]. Due to technological advancements, people are more likely to use online transactions than walk-in transactions [4]. It is said that the loose disposition of the Internet as a commerce infrastructure and its multinational character increase ambiguity around online trades, putting trust, credibility, and risk as critical factors of e-transactions [5]. Furthermore, it has been proven that when doing an e-transaction, one of the most critical factors to regard is trust [6]. Since the COVID-19 outbreak, many government agencies were adapting to digitalization; however, there has been no study with regards to how the users adapt to these changes as well as their accessibility to its users. Therefore, to address this gap, the current study investigated several factors that relate to customer technology acceptance such as usefulness, service, and efficacy. The behavior towards the mobile application accessibility was also explored to determine the perception of the users towards the application that can potentially help towards the sustainable technological development of government agencies. Thus, the researchers utilized the Technology Acceptance Method (TAM), and the Theory of Planned Behavior (TPB) was utilized in previous studies to explore and quantify the respondent’s acceptance of a specific online transaction. The impact of the technology’s effectiveness and comfort of use on adoption intentions was the focus of this model [7].
The Social Security System (SSS) launched a mobile application to replace walk-in appointments and create a more convenient way to exchange information. The researchers combine the expanded TAM with the TPB to explore and investigate the numerous facets that affect the accessibility of the SSS mobile app. The model constructs developed in this study will be helpful for researchers and other industries looking into how users interact with software in government or private-sector mobile applications.
This study that investigates the accessibility of the SSS mobile application will help Filipino people who have a Social Security System (SSS) account even with or without an outbreak of a pandemic. This research will provide information on the key factors identified as having a considerable effect on the app’s accessibility. In addition, this study will enlighten Filipino people on the use of an accessible SSS mobile application that will give them fast transactions with the government agency.
This study examines and investigates the various factors influencing the SSS mobile app’s accessibility by integrating the extended TAM with the TPB. In addition, the integrated TPB and extended TAM of this study can be used to analyze the suitability and efficiency of the SSS mobile application to its users and figure out how to make SSS mobile applications more user-friendly.
Theoretical Research Framework
Electronic transaction (e-transaction) is the clients’ capability to buy products and harbor services online using Internet technologies and associated infrastructure [8]. The technology acceptance model can illustrate Internet technology approval and utilize it in part, as it can with other information systems. As a result, while determining the actual use of the Internet, persons’ intentions on online commerce should consider the TAM elements of perceived usefulness and perceived relief of use [9].
According to Davis (1989), perceived usefulness is the extent to which customers assume a specific technology will make the dealing approach more manageable [9].
Figure 2 presents the theoretical research framework of the analysis. The dependent variable—volition to transact—is the direct construct of e-transaction favor. Following TPB, variables (attitude towards using and behavioral intention to use SSS mobile app) are placed as crucial initiators of e-transaction accessibility.
Figure 2.
Theoretical research framework.
The proposed model integrates latent variables such as perceived usefulness and ease of use to accept technology. All fundamental drivers are depicted and clarified, and their affinities with trade acceptance and behaviors of using mobile apps are presented.
The TAM model employed in this analysis is TAM revised with the acquisition of attitude toward using a variable, the Theory of Planned Behavior variable. This model used external variables (social influence, awareness of service, computer self-efficacy, and quality of Internet) to connect perceived ease of use and perceived usefulness linked to attitude toward using. Thus, researchers hypothesized the following:
Hypothesis 1 (H1).
The social influence had a substantial direct influence on awareness of service.
Hypothesis 2 (H2).
The social influence had a substantial direct influence on perceived usefulness.
Hypothesis 3 (H3).
Awareness of service had a substantial direct influence on perceived usefulness.
Hypothesis 4 (H4).
Awareness of service had a substantial direct influence on computer self-efficacy.
Self-efficacy determinations are, in turn, associated with development anticipations. Consequence expectations are calculations that demeanor will yield specific outcomes [10], though it relies upon how well one thinks they can execute the conduct [11]. Oliver and Shapiro (1993) discovered that the firmer an individual’s self-efficacy beliefs, the more potential he or she had to attempt to acquire the preferred outcome [10]. In the attending context, this implies that Internet self-efficacy should be wholly connected to the anticipation of favorable developments of Internet use, such as encountering new people on the Internet. Therefore, the researcher hypothesized that:
Hypothesis 5 (H5).
Computer self-efficacy had a substantial direct influence on the quality of the Internet.
Hypothesis 6 (H6).
Computer self-efficacy had a substantial direct influence on perceived ease of use.
Hypothesis 7 (H7).
The quality of the Internet had a substantial direct influence on the perception of use.
Hypothesis 8 (H8).
Perceived ease of use had a substantial direct influence on perceived usefulness.
Hypothesis 9 (H9).
Perceived ease of use had a substantial direct influence on attitude towards using.
Both perceived usefulness and ease of use are associated with attitude toward using. Attitude toward using directly impacts the perspective of a technology user or behavioral volition. Thus, the researchers hypothesized the following:
Hypothesis 10 (H10).
Perceived usefulness of the SSS mobile app had a substantial direct influence on attitude towards using.
A comparative study in Chile showed that demographic variables are significant predictors of technology usage in a developing country [12]. However, similarly, multiple investigations on technology concentrate on university pupils as the target population, who typically do not accumulate earnings, thereby failing to address the influence of payment on the use of technology [13]. Furthermore, a study by Cruz-Cárdenas et al. (2019) indicated that age and gender are primarily employed in analyses concentrating on adopting and utilizing technologies, while income and education level are less constantly discussed [14]. Thus, with the demographic consisting of age, gender, educational status, and income, it was hypothesized in this analysis that:
Hypothesis 11 (H11).
Demographic had a substantial direct influence on attitude towards using SSS mobile app.
Subjective norms are people’s views about how appropriate counterparts predict them committing to shared conduct [15]. In this study, the impression of use is supposedly influenced by the subjective norm in using a mobile app for a transaction, hence affecting the total attitude of using such technology, and it was hypothesized that:
Hypothesis 12 (H12).
Impression of use had a substantial direct influence on attitude towards using SSS mobile app.
Hypothesis 13 (H13).
Subjective norms had a substantial direct influence on the impression of use.
Based on the TAM, while attitude is a psychological construct that exhibits how individuals consider, feel, and tend to act concerning an entity or a spectacle [16], it inadvertently influenced the intention of using the mobile app. Moreover, behavioral intention (BI) is a considerable determinant behind using technology in various preference models [17]. Therefore, the subsequent assumption was proposed:
Hypothesis 14 (H14).
Attitude towards using had a substantial direct influence on behavioral intention to use the SSS mobile app.
Hypothesis 15 (H15).
Behavioral intention to use had a substantial direct influence on the actual use of the SSS mobile app.
2. Methodology
2.1. Participants
A cross-sectional design was used for the study research, in which the researcher sent online questionnaires via link survey using Messenger and the researchers’ Facebook wall. Users of 2nd generation multivariate data analysis techniques use the a priori sample size for structural equation models (e.g., CB-SEM, PLS-SEM) [18]. According to Siddiqui (2013), sample sizes for structural equation models with 10 to 15 indicators are typically in the 200 to 400 range [19]. The sample population was chosen using a proportionate stratified random sampling procedure with a minimum sample size of 200 respondents [20,21]. Researchers used an online calculator to have an accurate sample size, a priori sample size for structural equation models; 200 respondents were considered participants for the 60-item online questionnaire. A total of 300 online surveys was sent out and 200 online forms were received, which represents a 67% response rate [22].
Table 1 shows the descriptive statistics of 200 participants, 51% were female and 48% were male. Most respondents were 20–30 years of age (77.5%). About 10.5% of the participants were between the ages of 31 and 40, 6.0% were between 41 and 50 years, 3.5% were between 51 and 60 years, and only 2.5% were less than 20 years. Approximately 1.5% of the respondents were less than high school graduates, 25.5% were high school graduates, 70.0% were college graduates, and only 3% were Master’s graduates. Most respondents have a monthly income of less than 15,000 PHP (74.5%). About 19.5% of the respondents have a monthly income of 15,000–30,000 PHP, 2.5% of them have a monthly income of 30,000–45,000 PHP, 0.5% have an income of 45,000–60,000 PHP monthly, 2.0% have a monthly income of 60,000–75,000 PHP, and 1% of the respondents have an income of more than 75,000 PHP monthly.
Table 1.
Descriptive statistics of the participants (n = 200).
2.2. Questionnaire
A self-administered questionnaire was generated for this analysis based on our theoretical framework to examine the accessibility of the Social Security System (SSS) mobile application. The questionnaire is divided into 12 sections: (1) social influence, (2) awareness of service, (3) computer self-efficacy, (4) quality of internet connection, (5) perceived ease of use, (6) perceived usefulness, (7) subjective norms, (8) the impression of use, (9) demographic, (10) attitude towards using, (11) behavioral intention to use, and (12) actual use of SSS mobile app, as shown in Table 2. Each latent segment, excluding the demographic, consists of 5 observable variables in SEM that were measured using a 5-point Likert scale [23].
Table 2.
The construct and measurement items.
2.3. Structural Equation Modeling (SEM)
SEM delivers several benefits over conventional data-analytic techniques. Researchers can evaluate the influences of speculative or theoretical constructs, generally named “latent variables” [55]. SEM supplies a broad statistical method for experimenting with current observed and latent variables [56]. SEM constructs twelve latent variables, namely perceived ease of use, perceived usefulness, computer self-efficacy, quality of internet connection, social influence, the impression of use, demographic, actual SSS mobile app use, attitude towards using SSS mobile app, behavioral intention to use SSS mobile app, awareness of service, and subjective norm.
3. Results
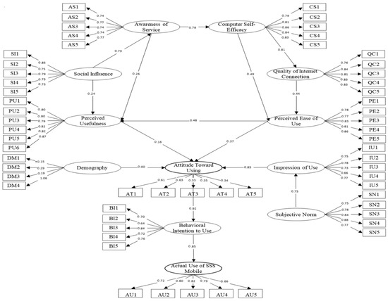
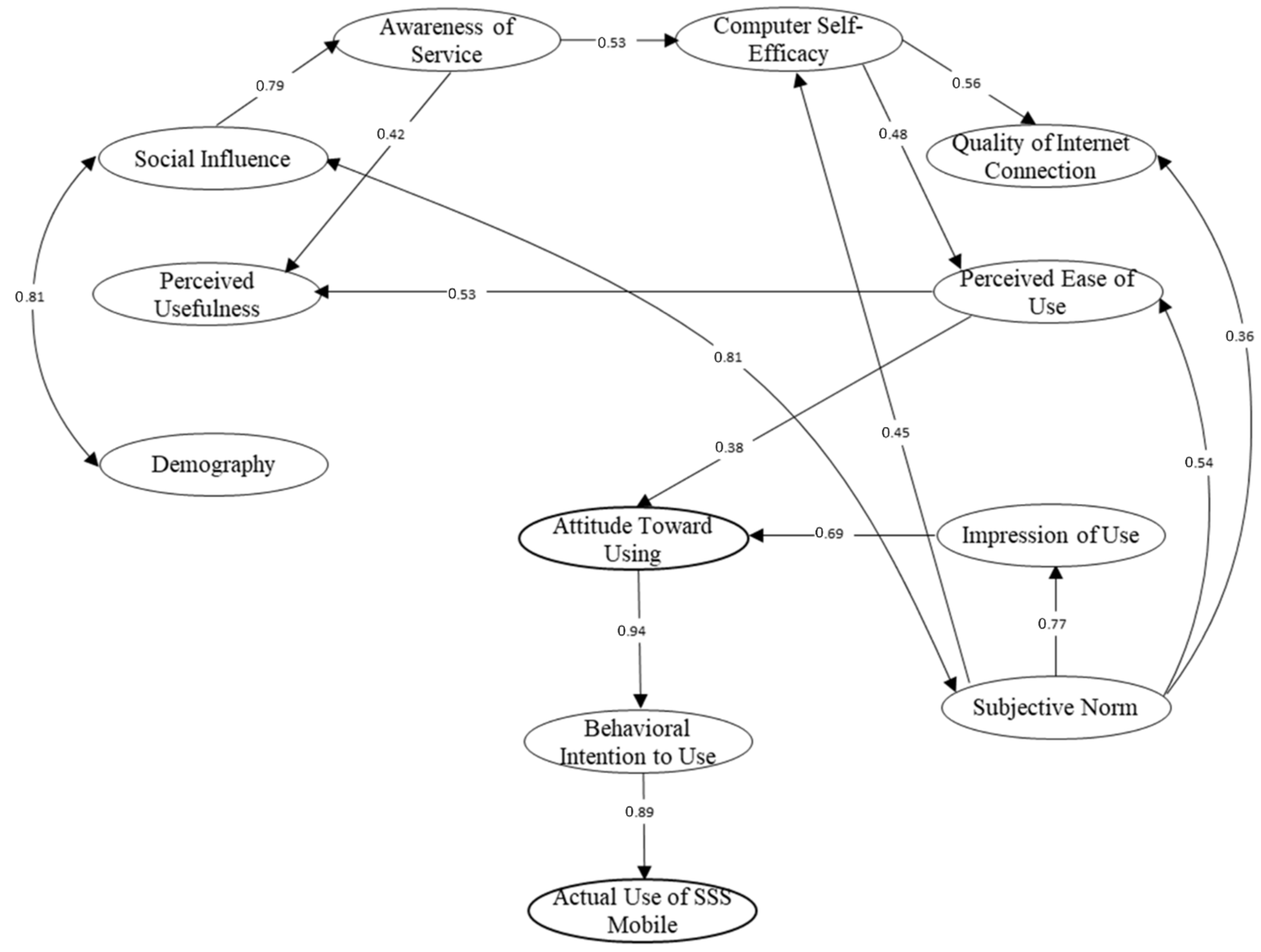
Figure 3 demonstrates the initial SEM for evaluating the accessibility of actual use of SSS mobile application in Luzon, Philippines. According to the figure below, four hypotheses were not significant: Social Influence to Perceived Usefulness (Hypothesis 2), Quality of Internet Connection to Perceived Ease of Use (Hypothesis 7), Perceived Usefulness to Attitude Toward Using (Hypothesis 10), and Demography to Attitude Toward Using the SSS mobile application (Hypothesis 11). Therefore, a revised SEM was derived by removing these hypotheses. Following some of the previous studies that utilized the SEM approach [48,57], some modification indices were applied to enhance the model fit. Figure 4 demonstrates the final SEM for evaluating accessibility of actual use of SSS mobile application in Luzon, Philippines, and Table 3 demonstrates the descriptive statistic results of each indicator. Table 4 shows the reliabilities of the scales used, i.e., Cronbach’s alphas, ranged from 0.812 to 0.904, which is in line with those found in other studies [58]. As presented in Table 5, the IFI, TLI, and CFI values were greater than the suggested cutoff of 0.90, indicating that the specified model’s hypothesized construct was an excellent representation of the observed data. In addition, the GFI and AGFI values were 0.901 and 0.836, respectively, indicating that the model was also good. The RMSEA value was 0.097, which is greater than the recommended value. Finally, the direct, indirect, and total effects are presented in Table 6. The current study integrated Theory of Planned Behavior (TPB) and extended Technology Acceptance Model to evaluate factors affecting the accessibility on the actual use in Luzon, Philippines, of the SSS mobile application in conducting online transactions.
Figure 3.
Initial SEM with indicators for evaluating the actual use of the SSS mobile application.
Figure 4.
Final SEM evaluating the actual use of the SSS mobile application.
Table 3.
Descriptive statistics results.
Table 4.
Construct validity model.
Table 5.
Model fit.
Table 6.
Direct effect, indirect effect, and total effect.
SEM was utilized to analyze the interrelationship among social influence (SI), awareness of service (AS), computer self-efficacy (CS), quality of internet connection (QC), perceived ease of use (PE), perceived usefulness (PU), subjective norms (SN), the impression of use (IU), demographic (DM), attitude towards using (AT), behavioral intention to use (BI), and actual use of SSS mobile app (AU). An online questionnaire was utilized and a total of 200 data samples were collected. SEM indicated that awareness of service had significant direct effects from SI (β: 0.791, p = 0.002) and SN (β: 0.477, p = 0.046). Kamal et al. (2020) stated that social influence has a remarkable effect on the intention of users to accept a new technology [59]. People with better awareness on the functions of the SSS mobile software accept the technology and based on the given subjective norms.
Hence, the service software developer should take note on the precision design of interface in delivering the embedded function feature to the determined general group of users. As discussed before, the current study integrated the extended TAM wherein it depicts the perceived ease of use (PE), attitude toward using (AT), and perceived usefulness (PU), in addition to computer self-efficacy (CS), impression of use (IU), quality of internet connection (QC), and awareness of service (AS). Based on the results, it proved that computer self-efficacy had significant direct effects from AS (β: 0.527; p = 0.002), and impression of use from SN (β: 0.768; p = 0.023). It could be interpreted that people who have background knowledge on using technological devices will have a keen understanding of the services and can navigate the user interface for the software features and functions. Moreover, with enough self-proficiency, users will tend to have a better impression on the use of SSS application. Apart from the direct effects, computer self-efficacy had significant indirect effects from the SI (β: 0.417; p = 0.001). Regarding the perceived ease of use, SEM indicated that PE had significant direct effects from SN (β: 0.538; p = 0.012) and CS (β: 0.479; p = 0.010). According to Davis et al. (1989) and Elkaseh et al. (2016), perceived ease of use is defined as to which extent an individual anticipates that using technology will reduce the effort on his/her part [9,60]. It could be considered that depending on the ease of use observed by the users, the subjective norm and the required computer proficiency can be determined. Meanwhile, attitude toward using had a significant effect on IU (β: 0.659, p = 0.008), and PE (β: 0.382, p = 0.013) which indicates that despite the degree of ease, attitude of using will affect the impression on use of the software. On the other hand, QC was found to have positive direct effects from SN (β: 0.361, p = 0.032), CS (β: 0.563; p = 0.007), and indirect effects from SI (β: 0.253, p = 0.001), and AS (β: 0.296, p = 0.002).
The result indicates that in areas where there is poor quality of Internet connection, the individual’s computer self-efficacy depreciates along with the devaluation of related subjective norms on using technology. Furthermore, results showed that attitude toward using the mobile application significantly affect the AU (β: 0.891; p = 0.012), and BI (β: 0.941; p = 0.009). The result of this study is affirmed by Kusyanti, A. et al. (2021) in that the attitude affects the actual usage of the mobile applications which means that the participants prefer using the applications because it does not require a lot of effort [61]. On the other hand, perceived usefulness was significantly affected by AS (β: 0.422; p = 0.003), and PE (β: 0.533; p = 0.041). This is opposed to the study conducted by Praveena, K. and Thomas, S. (2013) that the perceived ease of use has no significant effect on the perceived usefulness [62]. Kamal et al. (2020) defined perceived usefulness as the degree to which an individual believes that using a system will assist in promoting his/her performance [57]. In this context, PU pertains to the extent the user determined the benefits and utilization of the SSS mobile application by being knowledgeable and applied the offered services of mobile software with minimum effort. Interestingly, the social influence had an indirect effect on the CS (β: 0.417; p = 0.001), it implied that the quality computer efficacy is susceptible to the influence of the social group. This result is supported by Dennis Becker (2016), where apparently the social influence has no direct effect on self-efficacy [63]. Moreover, SI (β: 0.200; p = 0.001) and AS (β: 0.252; p = 0.001) indirectly affect the perceived ease of use as external and internal variable on the user’s perspective, respectively. Ming et al. (2020) revealed that the intention to use the mobile application and social influence directly affect each other, which is opposite to the result of this study [64].
Regarding the attitude toward the use of SSS mobile software, the SEM results indicated that subjective norm, social influence, awareness of service, and computer self-efficacy have an indirect effect on its manifestation on the user. Similar to the addition of impression of use and perceived ease of use, these indirectly affect the behavioral intention and actual utilization of SSS mobile software. Lastly, the perceived usefulness was indirectly affected by the SN (β: 0.401; p = 0.049), SI (β: 0.440; p = 0.002), and CS (β: 0.255; p = 0.011). Although our study was conducted during the period of COVID-19, our results are still valid after the dismissal of restrictions since the convenience of application is still observable.
4. Conclusions
The SSS mobile application that was launched in 2018 (PHLSSS) was used for over 85,000 daily transactions and was downloaded by millions in different application stores. The current study integrated the extended Technology Acceptance Model (TAM) and Theory of Planned Behavior (TPB) to examine and investigate the SSS mobile application’s accessibility to the users. A total of 200 volunteers from Luzon, Philippines, answered an online questionnaire which was divided by 12 categories with 60 questions. The results of Structural Equation Modeling (SEM) indicated that awareness of service had a substantial direct influence on computer self-efficacy and perceived usefulness. In addition, computer self-efficacy had a substantial direct influence on quality of Internet connection and perceived ease of use, in which this perceived ease of use had a substantial direct influence on perceived usefulness and attitude toward using the application.
Shahzad et al. (2020) discussed the prediction of the mobile application for developing countries which revealed that countries such as Pakistan are still in the process of transition to urbanization and industrialization, which means that most transactions such as in an application for social security systems are still conducted face to face [68]. Hence, this study will be helpful as the basis for designing a mobile application for the public or private companies as developing countries are now shifting to industrialization.
Moreover, attitude toward using had a substantial direct influence on behavioral intension to use which subsequently led to actual use of the SSS mobile app. Interestingly, perceived ease of use had an indirect influence on actual use of SSS mobile application. Moreover, attitude toward using had a substantial direct influence on behavioral intension to use which subsequently led to actual use of SSS mobile app. Interestingly, perceived ease of use had an indirect influence on actual use of the SSS mobile application. The results of the current study could potentially help government agencies, application developers, and researchers that want to study new technology implementation such as digitization. Since digitization and automation are some of the things that most developing countries are currently adapting, this research can serve as a basis for designing the most suitable application features for their people that might lead to better service and technology acceptance of the users.
Theoretical Contribution
This study adds to the existing literature on mobile applications in the Philippines with various theoretical contributions. The initial contribution was to offer users novel information on the factors that affect SSS mobile app accessibility. The actual use of the stated app, which was simulated and analyzed using Structural Equation Modeling (SEM), has some factors to consider. This structural model depicts theories that show how variables interact with one another [59]. As a result, the analysis results obtained by SEM are sufficiently credible. Second, when applying similar theories such as extended TAM and TPB, this study can be used as a reference.
5. Limitations and Future Research
The study mainly focused on investigating the accessibility of the Social Security System (SSS) mobile application. The study result may have important implications and is believed to be helpful for SSS mobile application use. Although this study has interesting results, it is necessary to consider its limitations related to its demographics. The respondents were primarily from Luzon, Philippines, aged 18 years old and above.
Although researchers achieved the result by methods used according to objectives, the study can be extended to include more variables from different theories and models and the additional social issues. Moreover, the sample size may grow to a greater capacity that can reach all SSS mobile application users in the Philippines. A future study conclusion can be made at the macro level.
Author Contributions
Data collection, methodology, writing, and editing, K.A.M.; data collection, writing—review and editing, Y.-T.J., C.S.S. and M.N.Y. All authors have read and agreed to the published version of the manuscript.
Funding
This research received no external funding.
Institutional Review Board Statement
Not applicable.
Informed Consent Statement
Informed consent was obtained from all subjects involved in the study.
Data Availability Statement
Not applicable.
Conflicts of Interest
The authors declare no conflict of interest.
References
- Social Security Act of 1997 (R.A. 8282), Republic of the Philippines. 1997. Available online: Chrome-extension://efaidnbmnnnibpcajpcglclefindmkaj/https://www.sss.gov.ph/sss/DownloadContent?fileName=RA8282.pdf (accessed on 20 May 2022).
- Social Security System Philippines—The SSS Mandate. Republic of the Philippines Social Security System. Available online: https://www.sss.gov.ph/sss/appmanager/pages.jsp?page=sssmandate (accessed on 20 May 2022).
- Djimesah, I.E.; Zhao, H.; Okine, A.N.; Li, Y.; Duah, E.; Kissi Mireku, K. Analyzing the technology of acceptance model of Ghanaian crowdfunding stakeholders. Technol. Forecast. Soc. Chang. 2022, 175, 121323. [Google Scholar] [CrossRef]
- Palanissamy, A.; Kesavamoorthy, R. Automated dispute resolution system (ADRS)—A proposed initial framework for digital justice in online consumer transactions in India. Procedia Comput. Sci. 2019, 165, 224–231. [Google Scholar] [CrossRef]
- Hoffman, D.L.; Novak, T.P.; Peralta, M. Building consumer trust online. Commun. ACM 1999, 42, 80–85. [Google Scholar] [CrossRef]
- Ha, N.T.; Nguyen, T.L.H.; Nguyen, T.P.L.; Nguyen, T.D. The effect of trust on consumers’ online purchase intention: An integration of TAM and TPB. Manag. Sci. Lett. 2019, 9, 1451–1460. [Google Scholar] [CrossRef]
- Lai, P.C. Security as an extension to TAM model: Consumers’ intention to use a single platform e-payment. Asia-Pac. J. Manag. Res. Innov. 2017, 13, 110–119. [Google Scholar] [CrossRef]
- Al-Gahtani, S.S. Modeling the electronic transactions acceptance using an extended technology acceptance model. Appl. Comput. Inform. 2011, 9, 47–77. [Google Scholar] [CrossRef] [Green Version]
- Davis, F.D. Perceived usefulness, perceived ease of use, and user acceptance of Information Technology. MIS Q. 1989, 13, 319. [Google Scholar] [CrossRef] [Green Version]
- Oliver, T.A.; Shapiro, F. Self-efficacy and Computers. J. Comput.-Based Instr. 1993, 20, 81–85. [Google Scholar]
- Bandura, A. Self-efficacy mechanism in human agency. Am. Psychol. 1982, 37, 122–147. [Google Scholar] [CrossRef]
- Rojas-Méndez, J.I.; Parasuraman, A.; Papadopoulos, N. Demographics, attitudes, and technology readiness. Mark. Intell. Plan. 2017, 35, 18–39. [Google Scholar] [CrossRef]
- Lam, S.Y.; Chiang, J.; Parasuraman, A. The effects of the dimensions of technology readiness on technology acceptance: An empirical analysis. J. Interact. Mark. 2008, 22, 19–39. [Google Scholar] [CrossRef]
- Cruz-Cárdenas, J.; Zabelina, E.; Deyneka, O.; Guadalupe-Lanas, J.; Velín-Fárez, M. Role of demographic factors, attitudes toward technology, and cultural values in the prediction of technology-based Consumer Behaviors: A study in developing and emerging countries. Technol. Forecast. Soc. Chang. 2019, 149, 119768. [Google Scholar] [CrossRef]
- Venkatesh, V.; Davis, F.D. A theoretical extension of the technology acceptance model: Four longitudinal field studies. Manag. Sci. 2000, 46, 186–204. [Google Scholar] [CrossRef] [Green Version]
- Shiferaw, K.B.; Mehari, E.A. Modeling predictors of acceptance and use of electronic medical record system in a resource limited setting: Using modified utaut model. Inform. Med. Unlocked 2019, 17, 100182. [Google Scholar] [CrossRef]
- Šumak, B.; Šorgo, A. The acceptance and use of interactive whiteboards among teachers: Differences in Utaut determinants between pre- and post-adopters. Comput. Hum. Behav. 2016, 64, 602–620. [Google Scholar] [CrossRef]
- Munabi, I.G.; Buwembo, W. Partial least squares structural equation path modelling determined predictors of students reported human cadaver dissection activity. Forensic Med. Anat. Res. 2020, 08, 18–37. [Google Scholar] [CrossRef]
- Siddiqui, K. Heuristics for Sample Size Determination in Multivariate Statistical Techniques. 6 December 2013. Available online: https://papers.ssrn.com/sol3/papers.cfm?abstract_id=2447286 (accessed on 15 May 2022).
- Kineber, A.F.; Othman, I.; Oke, A.E.; Chileshe, N.; Zayed, T. Exploring the value management critical success factors for Sustainable Residential Building—A structural equation modelling approach. J. Clean. Prod. 2021, 293, 126115. [Google Scholar] [CrossRef]
- Grilli, G.; Curtis, J.; Hynes, S.; O’Reilly, P. Sea bass angling in Ireland: A structural equation model of catch and effort. Ecol. Econ. 2018, 149, 285–293. [Google Scholar] [CrossRef] [Green Version]
- Wu, M.-J.; Zhao, K.; Fils-Aime, F. Response rates of online surveys in published research: A Meta-analysis. Comput. Hum. Behav. Rep. 2022, 7, 100206. [Google Scholar] [CrossRef]
- Ismaeel, W.S.E.; Mohamed, A.G. Indoor air quality for sustainable building renovation: A decision-support assessment system using structural equation modelling. Build. Environ. 2022, 214, 108933. [Google Scholar] [CrossRef]
- Osswald, S.; Wurhofer, D.; Trösterer, S.; Beck, E.; Tscheligi, M. Predicting information technology usage in the car. In Proceedings of the 4th International Conference on Automotive User Interfaces and Interactive Vehicular Applications—AutomotiveUI ’12, Portsmouth, NH, USA, 17–19 October 2012. [Google Scholar] [CrossRef]
- Madigan, R.; Louw, T.; Wilbrink, M.; Schieben, A.; Merat, N. What influences the decision to use automated public transport? Using UTAUT to understand public acceptance of automated road transport systems. Transp. Res. Part F Traffic Psychol. Behav. 2017, 50, 55–60. [Google Scholar] [CrossRef]
- Asio, J.M.R.; Gadia, E.; Abarintos, E.; Paguio, D.; Balce, M. Internet Connection and Learning Device Availability of College Students: Basis for Institutionalizing Flexible Learning in the New Normal. Stud. Humanit. Educ. 2021, 2, 56–69. [Google Scholar] [CrossRef]
- Gaol, F.L.; Mars, W.; Saragih, H. Management and Technology in Knowledge, Service, Tourism & Hospitality. In Google Books; CRC Press: Boca Raton, FL, USA, 2014; Available online: https://books.google.com.ph/books?id=FjjMBQAAQBAJ& (accessed on 2 June 2022).
- Mensah, I.K.; Mwakapesa, D.S. The impact of context awareness and ubiquity on Mobile Government Service adoption. Mob. Inf. Syst. 2022, 2022, 5918826. [Google Scholar] [CrossRef]
- Mtebe, J. Examining eLearning system self-efficacy amongst instructors at the University of Dodoma, Tanzania. Open Prax. 2020, 12, 343. [Google Scholar] [CrossRef]
- Malhotra, Y.; Galletta, D. Extending the technology acceptance model to account for social influence: Theoretical bases and empirical validation. In Proceedings of the 32nd Annual Hawaii International Conference on Systems Sciences, Maui, HI, USA, 5–8 January 1999. [Google Scholar]
- Cheng, T.C.E.; Lam, D.Y.C.; Yeung, A.C.L. Adoption of internet banking: An empirical study in Hong Kong. Decis. Support Syst. 2006, 42, 1558–1572. [Google Scholar] [CrossRef] [Green Version]
- Al-Sharafi, M.A.; Al-Qaysi, N.; Iahad, N.A.; Al-Emran, M. Evaluating the sustainable use of mobile payment contactless technologies within and beyond the COVID-19 pandemic using a hybrid Sem-Ann Approach. Int. J. Bank Mark. 2022, 40, 1071–1095. [Google Scholar] [CrossRef]
- Muñoz-Leiva, F.; Climent-Climent, S.; Liébana-Cabanillas, F. Determinants of intention to use the Mobile Banking Apps: An extension of the classic Tam model. Span. J. Mark.-ESIC 2017, 21, 25–38. [Google Scholar] [CrossRef]
- Thatcher, J.B.; Perrewe, P.L. An Empirical Examination of Individual Traits as Antecedents to Computer Anxiety and Computer Self-Efficacy. MIS Q. 2002, 26, 381. [Google Scholar] [CrossRef] [Green Version]
- Lee, H.; Choi, S.Y.; Kang, Y.S. Formation of E-Satisfaction and Repurchase Intention: Moderating Roles of Computer Self-Efficacy and Computer Anxiety. Expert Syst. Appl. 2009, 36, 7848–7859. Available online: https://www.researchgate.net/publication/220219081_Formation_of_e-satisfaction_and_repurchase_intention_Moderating_roles_of_computer_self-efficacy_and_computer_anxiety (accessed on 10 May 2022). [CrossRef]
- Abdullah, Z.D.; Mustafa, K.I. The underlying factors of computer self-efficacy and the relationship with students’ academic achievement. Int. J. Res. Educ. Sci. 2019, 5, 346–354. [Google Scholar]
- Parker, A.; Santos, J.; Dancy, K. Student Polling on Access to Internet and Devices Online Isn’t Optional. 2021. Available online: https://files.eric.ed.gov/fulltext/ED612947.pdf (accessed on 30 May 2022).
- Kukulska-Hulme, A. Will mobile learning change language learning? ReCALL 2009, 21, 157–165. Available online: http://oro.open.ac.uk/16987/ (accessed on 10 May 2022). [CrossRef] [Green Version]
- Park, S.Y.; Nam, M.-W.; Cha, S.-B. University students’ behavioral intention to use mobile learning: Evaluating the technology acceptance model. Br. J. Educ. Technol. 2011, 43, 592–605. [Google Scholar] [CrossRef]
- Venkatesh, V.; Thong, J.; Xu, X. Consumer acceptance and use of information technology: Extending the unified theory of acceptance and use of Technology. MIS Q. 2012, 36, 157. [Google Scholar] [CrossRef] [Green Version]
- Gefen, D.; Karahanna, E.; Straub, D.W. Trust and TAM in Online Shopping: An Integrated Model. MIS Q. 2003, 27, 51. [Google Scholar] [CrossRef]
- Diaz, A.C.; Sasaki, N.; Tsusaka, T.W.; Szabo, S. Factors affecting farmers’ willingness to adopt a mobile app in the marketing of Bamboo Products. Resour. Conserv. Recycl. Adv. 2021, 11, 200056. [Google Scholar] [CrossRef]
- Xu, Y.; Jin, L.; Deifell, E.; Angus, K. Chinese character instruction online: A technology acceptance perspective in emergency remote teaching. System 2021, 100, 102542. [Google Scholar] [CrossRef]
- Conner, K. Mandatory Face Masks in Stores, Cars, Outside: Where You’re Expected to Wear a Covering. CNET. Available online: https://www.cnet.com/health/mandatory-face-masks-in-stores-cars-outside-where-youre-expected-to-wear-a-covering/ (accessed on 22 May 2022).
- Rubio-Romero, J.C.; Pardo-Ferreira, M.; Torrecilla-García, J.A.; Calero-Castro, S. Disposable masks: Disinfection and sterilization for reuse, and non-certified manufacturing, in the face of shortages during the COVID-19 pandemic. Saf. Sci. 2020, 129, 104830. [Google Scholar] [CrossRef]
- Yancey-Bragg, N.; Bravo, V. Can I Still Go for a Walk, Run under Stay at Home Orders? Should I Wear a Mask? USA Today News, 15 April 2020. Available online: https://www.usatoday.com/in-depth/news/health/2020/04/15/coronavirus-masks-how-safely-go-outside-during-stay-home-order/2970072001/ (accessed on 17 September 2020).
- Ocampo, L.; Yamagishi, K. Modeling the lockdown relaxation protocols of the Philippine government in response to the COVID-19 pandemic: An intuitionistic fuzzy DEMATEL analysis. Socio-Econ. Plan. Sci. 2020, 72, 100911. [Google Scholar] [CrossRef]
- Prasetyo, Y.T.; Castillo, A.M.; Salonga, L.J.; Sia, J.A.; Seneta, J.A. Factors affecting perceived effectiveness of COVID-19 prevention measures among Filipinos during enhanced community quarantine in Luzon, Philippines: Integrating Protection Motivation Theory and extended theory of planned behavior. Int. J. Infect. Dis. 2020, 99, 312–323. [Google Scholar] [CrossRef]
- Boateng, H.; Adam, D.R.; Okoe, A.F.; Anning-Dorson, T. Assessing the determinants of internet banking adoption intentions: A social cognitive theory perspective. Comput. Hum. Behav. 2016, 65, 468–478. [Google Scholar] [CrossRef]
- Park, C.; Kim, D.; Cho, S.; Han, H.-J. Adoption of multimedia technology for learning and gender difference. Comput. Hum. Behav. 2019, 92, 288–296. [Google Scholar] [CrossRef]
- San-Martin, S.; López-Catalán, B. How can a mobile vendor get satisfied customers? Ind. Manag. Data Syst. 2013, 113, 156–170. [Google Scholar] [CrossRef]
- Choi, K.-S.; Cho, W.-H.; Lee, S.; Lee, H.; Kim, C. The relationships among quality, value, satisfaction and behavioral intention in Health Care Provider Choice. J. Bus. Res. 2004, 57, 913–921. [Google Scholar] [CrossRef]
- Natasia, S.R.; Wiranti, Y.T.; Parastika, A. Acceptance analysis of NUADU as e-learning platform using the Technology Acceptance Model (TAM) approach. Procedia Comput. Sci. 2022, 197, 512–520. [Google Scholar] [CrossRef]
- Binyamin, S.S.; Zafar, B.A. Proposing a mobile apps acceptance model for users in the health area: A systematic literature review and meta-analysis. Health Inform. J. 2021, 27, 146045822097673. [Google Scholar] [CrossRef]
- Raykov, T.; Marcoulides, G.A. A First Course in Structural Equation Modeling; Lawrence Erlbaum Associates Publishers: Mahwah, NJ, USA, 2000. [Google Scholar]
- Hoyle, R.H. The structural equation modeling approach: Basic concepts and fundamental issues. In Structural Equation Modeling: Concepts, Issues, and Applications; Hoyle, R.H., Ed.; SAGE Publications, Inc.: Thousand Oaks, CA, USA, 1995; pp. 1–15. [Google Scholar]
- Ampofo, R.T.; Aidoo, E.N. Structural equation modelling of COVID-19 knowledge and attitude as determinants of preventive practices among university students in Ghana. Sci. Afr. 2022, 16, e01182. [Google Scholar] [CrossRef]
- Islam, A.K.M.N.; Azad, N. Satisfaction and continuance with a learning management system. Int. J. Inf. Learn. Technol. 2015, 32, 109–123. [Google Scholar] [CrossRef]
- Kamal, S.A.; Shafiq, M.; Kakria, P. Investigating acceptance of telemedicine services through an extended technology acceptance model (TAM). Technol. Soc. 2020, 60, 101212. [Google Scholar] [CrossRef]
- Elkaseh, A.M.; Wong, K.W.; Fung, C.C. Perceived ease of use and perceived usefulness of social media for e-learning in libyan higher education: A structural equation modeling analysis. Int. J. Inf. Educ. Technol. 2016, 6, 192–199. [Google Scholar] [CrossRef] [Green Version]
- Kusyanti, A.; Santoso, N.; Ayu Catherina, H.P.; Oktavia, E. Investigating mobile users’ intention: Technology acceptance and privacy perspectives. Procedia Comput. Sci. 2022, 197, 576–582. [Google Scholar] [CrossRef]
- Praveena, K.; Thomas, S. Continuance intention to use Facebook: A study of perceived enjoyment and Tam. Bonfring Int. J. Ind. Eng. Manag. Sci. 2014, 4, 24–29. [Google Scholar] [CrossRef] [Green Version]
- Becker, D. Acceptance of Mobile Mental Health Treatment Applications. Procedia Comput. Sci. 2016, 98, 220–227. [Google Scholar] [CrossRef] [Green Version]
- Ming, J.; Chen, R.; Tu, R. Factors influencing user behavior intention to use mobile library application: A theoretical and empirical research based on grounded theory. Data Inf. Manag. 2021, 5, 131–146. [Google Scholar] [CrossRef]
- Hair, J.F. Multivariate Data Analysis: A Global Perspective; Pearson Prentice Hall: London, UK, 2010. [Google Scholar]
- Hu, L.; Bentler, P.M. Cutoff criteria for fit indexes in covariance structure analysis: Conventional criteria versus new alternatives. Struct. Equ. Model. Multidiscip. J. 1999, 6, 1–55. [Google Scholar] [CrossRef]
- Steiger, J.H. Understanding the limitations of global fit assessment in structural equation modeling. Pers. Individ. Differ. 2007, 42, 893–898. [Google Scholar] [CrossRef]
- Shahzad, F.; Xiu, G.; Shafique Khan, M.A.; Shahbaz, M. Predicting the adoption of a mobile government security response system from the user’s perspective: An application of the artificial neural network approach. Technol. Soc. 2020, 62, 101278. [Google Scholar] [CrossRef]
Publisher’s Note: MDPI stays neutral with regard to jurisdictional claims in published maps and institutional affiliations. |
© 2022 by the authors. Licensee MDPI, Basel, Switzerland. This article is an open access article distributed under the terms and conditions of the Creative Commons Attribution (CC BY) license (https://creativecommons.org/licenses/by/4.0/).



