Mapping Studies on Sustainability in the Performance Measurement of Public-Private Partnership Projects: A Systematic Review
Abstract
:1. Introduction
2. Overview of Sustainability in Public-Private Partnership Projects
3. Research Method
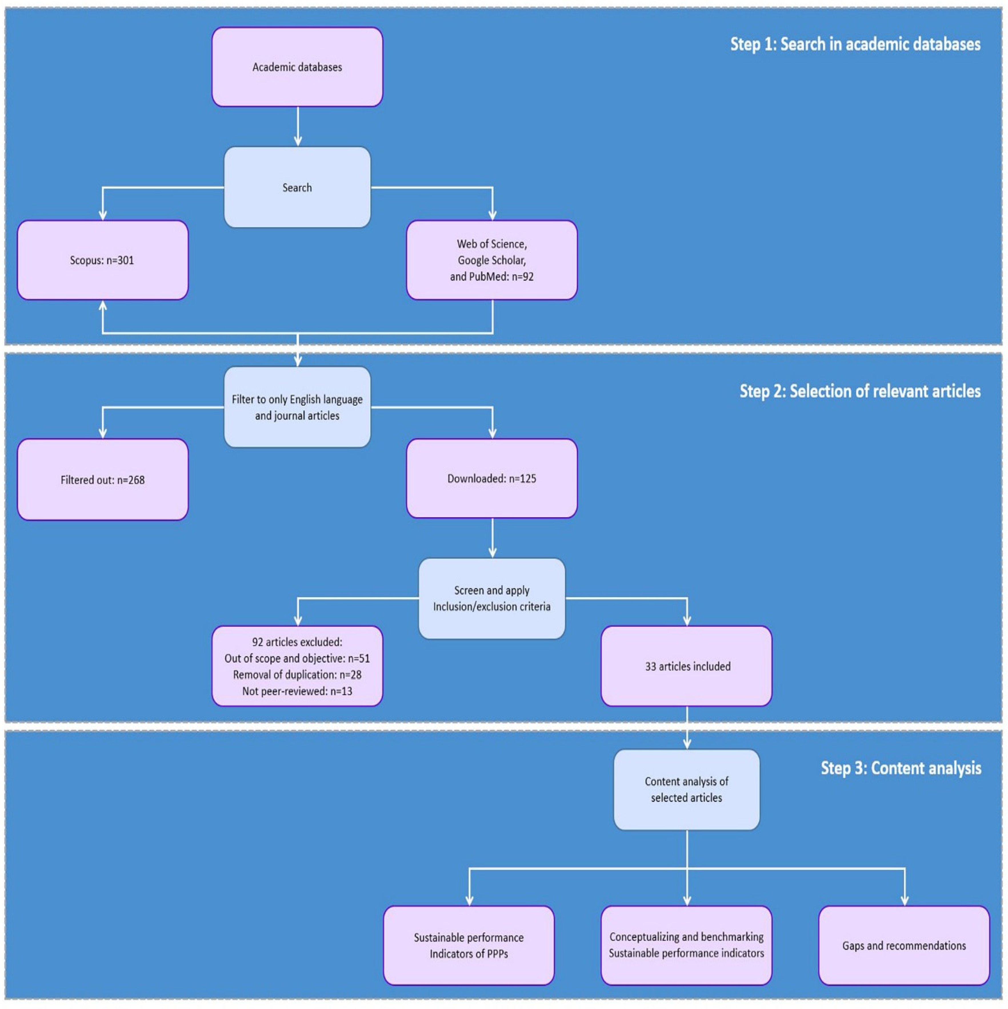
3.1. Step 1: Search in Academic Databases
3.2. Step 2: Selection of Relevant Articles
3.3. Step 3: Content Analysis
4. Results and Discussions
4.1. Overview of Selected Articles
4.1.1. Growth in Publication of Articles
4.1.2. Distribution of Projects in the Country-of-Origin
4.1.3. Dominant Research Techniques
4.1.4. Citation of Articles
4.2. Critical Sustainable Performance Criteria of PPP Projects
4.3. Conceptual Framework with Operationalisation of Performance Measures of PPPs
| Code | Performance Criteria | Operationalisation & Measurement of Variables | References |
|---|---|---|---|
| Environmental criteria: | |||
| PEF8 | Energy consumption rate | Energy usage per project. The energy consumption per units of infrastructure or kilometers (roads). | Bakar, et al. [90] |
| PEF13 | Waste reduced (Zero waste index) | The amount of wastes and disposables from the project. The accumulation of wastes in PPP project divided by the total amount of wastes within a project site. | Zaman [91], Lu, et al. [92] |
| PEF19 | Green Index | Projects meets LEED (Leadership in Energy and Environmental Design), Green Building Label (GBL) and all green project certifications. | Heckert and Rosan [93] |
| PEF23 | Resilience scale | Infrastructure is resolute against disasters, floods and force majeure. Measurement and rating on the scale of strongly resilient, resilient, poorly resilient and not resilient. | Ampratwum, et al. [94], Chopra, et al. [95] |
| PEF24 | Carbon emissions per project | The quantum of pollutants released from the project. Total amount of pollution per project. | Huang, et al. [96], Hoeft, et al. [97] |
| PEF26 | Preservation of flora and fauna | Requirements on protecting flora and fauna are met. Adherence to legal regulations on environmental protection. | Widman [98] |
| PEF27 | Optimization of project resources | Efficient usage of resources on a project. Measured in the realization of maximum benefits from resources | Zheng, et al. [99] |
| Social criteria: | |||
| PEF5 | Quality score | Conforming to the construction industry’s standards on quality. The yardstick of scale from 0 to 500 based on ISO 9001 standards. 0 to 150 is low quality, 151 to 250 is medium and 251 to 500 is high quality. | Agarchand and Laishram [100] |
| PEF6 | Customer/user satisfaction | Ratings of customer/user satisfaction from 1 to 5. 1 = not satisfied, 2 = low, 3 = neutral, 4 = satisfied, 5 = highly satisfied | Rohman, et al. [101] |
| PEF10 | Public perception index | The perceptions of the public about the outcomes of the project to enrichen the cultural and social values of society. An index factor of 0 to 0.25—Poor, 0.26–0.5 it needs improvement, >0.5 acceptable. | Shin, et al. [102] |
| PEF25 | Disability friendly consideration | Accessibility of disable-friendly features to the project such as the usage of wheelchairs. Yes =1 if disable people can access a PPP project, No = 0 if no features are available to assist disable persons. | Goel, et al. [103] |
| Economic criteria: | |||
| PEF1 | Lowest project costs | Minimum recorded costs of the project from the start to the end (lifecycle stages). Measured as “Actual costs project incurred” < “expected project costs budgeted”. | Osei-Kyei and Chan [104] |
| PEF3 | Rate of return of investment | The maximisation of capital investment into the project for key financiers. The calculation is Net profit (revenue) divided by the accumulated capital invested in the project. | Zheng, Xu, He, Fang and Zhang [22] |
| PEF7 | Affordable charges/tolls | Dummy variable, 1= if majority of the users can afford its charges, then it is affordable, 0= if little or users stop using the project because it is unaffordable and expensive. | Liu, et al. [105] |
| PEF9 | Solvency of the project | Ability of project managers to meet all the liabilities of the project both short and long-term. Total liabilities divided by total assets with the acceptance ratio between 0 to 1, but it is problematic if it is more than 1. | Zhang [106] |
| PEF11 | Profitable (increased net revenue) | Optimization of revenues from the project. The measurement is the total accumulated revenue exceeding the total costs. | Engel, Fischer and Galetovic [24] |
| PEF12 | Adherence to project budget | Project finances spent within budget. Excess expenses above budgets are duly justified. | Koops, Bosch-Rekveldt, Coman, Hertogh and Bakker [56] |
| PEF14 | Value for money (VFM) | Judicious use of resources and project outcomes either meets or exceeds targets in terms of efficiency, economy and effectiveness. | Cheung, et al. [107] |
| PEF16 | Positive Net Present value (NPV) | Maximum net cash flows from a project. Total discounted cash inflows exceeds total discounted cash outflows. | Liyanage and Villalba-Romero [46] |
| PEF17 | Improved local economy with jobs | Creation of jobs and economic growth from the project. | Sharma [84] |
| PEF20 | A debt service coverage ratio | The capacity to pay loan facilities, interests and other related debts of the project promptly. It is calculated as total debts divided by capital invested into the project | Iyer and Balamurugan [61] |
| PEF21 | Modified Internal rate of return (MIRR) | The positive cash flows from a project from a capitalization of the cost of capital or interest rate. | Kurniawan, Mudjanarko and Ogunlana [79] |
| Governance criteria: | |||
| PEF2 | Meet deadlines (Time) | Dummy variable, 1 = if project deadline (schedule date) is met, and 0 = if a project fails to meet a targeted time. | Lin and Lu [108] |
| PEF4 | Project’s specification met | A set of targets on the size, style, functionality and systems of the project. 3 = meet the specifications, 2 = somehow meet the specifications, 1 = poorly meet the specifications, 0 = does not meet the specifications. | Mota and Moreira [109] |
| PEF15 | Transparency and accountability index | Fair and regular reportage of the activities of the project. | Garrido, et al. [110] |
| PEF18 | Innovation and technology Matrix | Attainment of technology and innovation in a project. Dummy, 1 = if technology and innovative services or products have been recorded, 0 = vice versa. | Battisti and Brem [111] |
| PEF22 | Bureaucracy and bankruptcy rating | Rates the bureaucratic processes resulting in corrupt practices and set the project for bankruptcy. 1—0–10 cases are acceptable, 2 = 11–20 case s= manageable, 3 = 21 and above are not acceptable. | Hu, et al. [112] |
4.4. Knowledge Gaps and Future Research Agenda
5. Conclusions, Implications for Practice and Future Studies
Author Contributions
Funding
Institutional Review Board Statement
Informed Consent Statement
Data Availability Statement
Acknowledgments
Conflicts of Interest
Appendix A
| Reference Number | Article (Author & Year) |
|---|---|
| 1 | Liu, et al. [120] |
| 2 | Kumar, et al. [121] |
| 3 | Akomea-Frimpong, et al. [114] |
| 4 | Kim and Thuc [122] |
| 5 | Osei-Kyei and Chan [123] |
| 6 | Hossain, Guest and Smith [42] |
| 7 | Liang and Wang [12] |
| 8 | Osei-Kyei and Chan [104] |
| 9 | Liu, et al. [124] |
| 10 | Osei-Kyei and Chan [125] |
| 11 | Osei-Kyei and Chan [126] |
| 12 | Liu, et al. [127] |
| 13 | Mohamad, et al. [128] |
| 14 | Osei-Kyei and Chan [129] |
| 15 | Osei-Kyei, Chan, Javed and Ameyaw [53] |
| 16 | Osei-Kyei and Chan [57] |
| 17 | Liu J., Love P.E.D., Sing M.C.P., Smith J., Matthews J. Liu, Love, Sing, Smith and Matthews [105] |
| 18 | Cappellaro and Ricci [130] |
| 19 | Koops, Bosch-Rekveldt, Coman, Hertogh and Bakker [56] |
| 20 | Liu, Love, Smith, Matthews and Sing [58] |
| 21 | Cuthbert and Magni [131] |
| 22 | Liyanage and Villalba-Romero [46] |
| 23 | Liu, Love, Davis, Smith and Regan [52] |
| 24 | Liu, Love, Davis, Smith and Regan [52] |
| 25 | Xiong, et al. [132] |
| 26 | Liu, Love, Smith, Regan and Palaneeswaran [63] |
| 27 | Mladenovic, Vajdic, Wündsch and Temeljotov-Salaj [49] |
| 28 | Zhou, Keivani and Kurul [59] |
| 29 | Yuan, Wang, Skibniewski and Li [10] |
| 30 | Yuan, Skibniewski, Li and Zheng [51] |
| 31 | Yuan, Zeng, Skibniewski and Li [50] |
| 32 | Shaoul [55] |
| 33 | Ismail, et al. [133] |
References
- Cheung, E.; Chan, A.P.C.; Kajewski, S. The researcher’s perspective on procuring public works projects. Struct. Surv. 2010, 28, 300–313. [Google Scholar] [CrossRef]
- Grimsey, D.; Lewis, M. Public Private Partnerships: The Worldwide Revolution in Infrastructure Provision and Project Finance; Edward Elgar Publishing: Cheltenham, UK, 2007. [Google Scholar]
- Bogart, D. The transport revolution in industrialising Britain. In The Cambridge Economic History of Modern Britain; Cambridge University Press: Cambridge, UK, 2014; Volume 1, pp. 368–391. [Google Scholar]
- Lee, C.; Miller, J.S. Conditions contributing to the attitudes for toll facilities in the United States with a specific focus on Virginia. Can. J. Civ. Eng. 2016, 43, 920–928. [Google Scholar] [CrossRef]
- Almarri, K.; Boussabaine, H. The Influence of Critical Success Factors on Value for Money Viability Analysis in Public–Private Partnership Projects. Proj. Manag. J. 2017, 48, 93–106. [Google Scholar] [CrossRef]
- Rahman, H.Z.; Miraj, P.; Andreas, A. Exploring Public–Private Partnership Scheme in Operation and Maintenance Stage of Railway Project. Sustainability 2019, 11, 6517. [Google Scholar] [CrossRef]
- Tan, J.; Zhao, J.Z. The Rise of Public–Private Partnerships in China: An Effective Financing Approach for Infrastructure Investment? Public Adm. Rev. 2019, 79, 514–518. [Google Scholar] [CrossRef]
- Cheah, S.L.Y.; Yoneyama, S.; Ho, Y.P. Performance management of public–private collaboration in innovation. Creat. Innov. Manag. 2019, 28, 563–574. [Google Scholar] [CrossRef]
- UN. Closing the Infrastructure Gap. 2020. Available online: https://developmentfinance.un.org/closing-the-infrastructure-gap (accessed on 20 January 2022).
- Yuan, J.; Wang, C.; Skibniewski, M.J.; Li, Q. Developing key performance indicators for public-private partnership projects: Questionnaire survey and analysis. J. Manag. Eng. 2012, 28, 252–264. [Google Scholar] [CrossRef]
- Yurdakul, H.; Kamaşak, R.; Öztürk, T.Y. Macroeconomic drivers of Public Private Partnership (PPP) projects in low income and developing countries: A panel data analysis. Borsa Istanb. Rev. 2021, 22, 37–46. [Google Scholar] [CrossRef]
- Liang, Y.; Wang, H. Sustainable Performance Measurements for Public–Private Partnership Projects: Empirical Evidence from China. Sustainability 2019, 11, 3653. [Google Scholar] [CrossRef]
- Castelblanco, G.; Guevara, J.; Salazar, J. Remedies to the PPP crisis in the COVID-19 pandemic: Lessons from the 2008 global financial crisis. J. Manag. Eng. 2022, 38, 04022017. [Google Scholar] [CrossRef]
- Saeed, A.M.; Duffield, C.; Hui, F.K.P. An enhanced framework for assessing the operational performance of public-private partnership school projects. Built Environ. Proj. Asset Manag. 2018, 8, 194–214. [Google Scholar] [CrossRef]
- Yu, Y.; Osei-Kyei, R.; Chan, A.P.C.; Chen, C.; Martek, I. Review of social responsibility factors for sustainable development in public–private partnerships. Sustain. Dev. 2018, 26, 515–524. [Google Scholar] [CrossRef]
- Cheng, Z.; Wang, H.; Xiong, W.; Zhu, D.; Cheng, L. Public–private partnership as a driver of sustainable development: Toward a conceptual framework of sustainability-oriented PPP. Environ. Dev. Sustain. 2021, 23, 1043–1063. [Google Scholar] [CrossRef]
- Osei-Kyei, R.; Chan, A.P. Review of studies on the Critical Success Factors for Public–Private Partnership (PPP) projects from 1990 to 2013. Int. J. Proj. Manag. 2015, 33, 1335–1346. [Google Scholar] [CrossRef]
- Zou, P.X.; Wang, S.; Fang, D. A life-cycle risk management framework for PPP infrastructure projects. J. Financ. Manag. Prop. Constr. 2008, 13, 123–142. [Google Scholar] [CrossRef]
- Dansoh, A.; Frimpong, S.; Ampratwum, G.; Dennis Oppong, G.; Osei-Kyei, R. Exploring the role of traditional authorities in managing the public as stakeholders on PPP projects: A case study. Int. J. Constr. Manag. 2020, 20, 628–641. [Google Scholar] [CrossRef]
- Brundtland, G.H. Our common future—Call for action. Environ. Conserv. 1987, 14, 291–294. [Google Scholar] [CrossRef]
- Amovic, G.; Maksimovic, R.; Buncic, S. Critical Success Factors for Sustainable Public-Private Partnership (PPP) in Transition Conditions: An Empirical Study in Bosnia and Herzegovina. Sustainability 2020, 12, 7121. [Google Scholar] [CrossRef]
- Zheng, S.; Xu, K.; He, Q.; Fang, S.; Zhang, L. Investigating the sustainability performance of ppp-type infrastructure projects: A case of China. Sustainability 2018, 10, 4162. [Google Scholar] [CrossRef]
- Owusu-Manu, D.G.; Adjei, T.K.; Sackey, D.M.; Edwards, D.J.; Hosseini, R.M. Mainstreaming sustainable development goals in Ghana’s energy sector within the framework of public–private partnerships: Challenges, opportunities and strategies. J. Eng. Des. Technol. 2020, 19, 605–624. [Google Scholar] [CrossRef]
- Engel, E.M.; Fischer, R.D.; Galetovic, A. The economics of infrastructure finance: Public-private partnerships versus public provision. EIB Pap. 2010, 15, 40–69. [Google Scholar]
- Buso, M.; Stenger, A. Public-private partnerships as a policy response to climate change. Energy Policy 2018, 119, 487–494. [Google Scholar] [CrossRef]
- Vaslavskiy, Y.; Vaslavskaya, I. Infrastructure Public–Private Partnership Projects: Budget Consolidation Policy in Russia and Government Expenditures’ Efficiency Increase. In Modeling Economic Growth in Contemporary Russia; Emerald Publishing Limited: Bingley, UK, 2019. [Google Scholar]
- Litman, T. Developing indicators for comprehensive and sustainable transport planning. Transp. Res. Rec. 2007, 2017, 10–15. [Google Scholar] [CrossRef]
- Torchia, M.; Calabrò, A.; Morner, M. Public–private partnerships in the health care sector: A systematic review of the literature. Public Manag. Rev. 2015, 17, 236–261. [Google Scholar] [CrossRef]
- Akomea-Frimpong, I.; Jin, X.; Osei-Kyei, R. A holistic review of research studies on financial risk management in public–private partnership projects. Eng. Constr. Archit. Manag. 2021, 28, 2549–2569. [Google Scholar] [CrossRef]
- Darko, A.; Zhang, C.; Chan, A.P. Drivers for green building: A review of empirical studies. Habitat Int. 2017, 60, 34–49. [Google Scholar] [CrossRef]
- Cui, C.; Liu, Y.; Hope, A.; Wang, J. Review of studies on the public–private partnerships (PPP) for infrastructure projects. Int. J. Proj. Manag. 2018, 36, 773–794. [Google Scholar] [CrossRef]
- Akomea-Frimpong, I.; Kukah, A.S.; Jin, X.; Osei-Kyei, R.; Pariafsai, F. Green finance for green buildings: A systematic review and conceptual foundation. J. Clean. Prod. 2022, 356, 131869. [Google Scholar] [CrossRef]
- Kukah, A.S.; Akomea-Frimpong, I.; Jin, X.; Osei-Kyei, R. Emotional intelligence (EI) research in the construction industry: A review and future directions. Eng. Constr. Archit. Manag. 2021. ahead-of-print. [Google Scholar] [CrossRef]
- Mhatre, P.; Panchal, R.; Singh, A.; Bibyan, S. A systematic literature review on the circular economy initiatives in the European Union. Sustain. Prod. Consum. 2021, 26, 187–202. [Google Scholar] [CrossRef]
- Alteneiji, K.; Alkass, S.; Abu Dabous, S. A review of critical success factors for public-private partnerships in affordable housing. Int. J. Syst. Assur. Eng. Manag. 2020, 11, 1192–1203. [Google Scholar] [CrossRef]
- Dwan, K.; Gamble, C.; Williamson, P.R.; Kirkham, J.J. Systematic review of the empirical evidence of study publication bias and outcome reporting bias—An updated review. PLoS ONE 2013, 8, e66844. [Google Scholar] [CrossRef] [PubMed]
- Akomea-Frimpong, I.; Jin, X.; Osei-Kyei, R.; Tumpa, R.J. A critical review of public–private partnerships in the COVID-19 pandemic: Key themes and future research agenda. Smart Sustain. Built Environ. 2022. [Google Scholar] [CrossRef]
- Alteneiji, K.; Alkass, S.; Abu Dabous, S. Critical success factors for public-private partnerships in affordable housing in the United Arab Emirates. Int. J. Hous. Mark. Anal. 2020, 13, 753–768. [Google Scholar] [CrossRef]
- Chan, A.P.; Nwaogu, J.M.; Naslund, J.A. Mental ill-health risk factors in the construction industry: Systematic review. J. Constr. Eng. Manag. 2020, 146, 04020004. [Google Scholar] [CrossRef]
- Bista, S.; Hollander, J.B.; Situ, M. A content analysis of transportation planning documents in Toronto and Montreal. Case Stud. Transp. Policy 2021, 9, 1–11. [Google Scholar] [CrossRef]
- Zhai, Z.; Shan, M.; Darko, A.; Le, Y. Visualizing the Knowledge Domain of Project Governance: A Scientometric Review. Adv. Civ. Eng. 2020, 2020, 6813043. [Google Scholar] [CrossRef]
- Hossain, M.; Guest, R.; Smith, C. Performance indicators of public private partnership in Bangladesh. Int. J. Product. Perform. Manag. 2019, 68, 46–68. [Google Scholar] [CrossRef]
- Raisbeck, P.; Duffield, C.; Xu, M. Comparative performance of PPPs and traditional procurement in Australia. Constr. Manag. Econ. 2010, 28, 345–359. [Google Scholar] [CrossRef]
- Nayak, B.S. Reconceptualising Public Private Partnerships (PPPs) in global public policy. World J. Entrep. Manag. Sustain. Dev. 2018, 15, 259–266. [Google Scholar] [CrossRef]
- Wang, L.; Zhang, P.; Zhang, P.; Li, R.; Zhang, Y.; Wu, Y. A systematic approach for public-private partnership projects CSFs evaluation. Eng. Constr. Archit. Manag. 2018, 25, 1127–1145. [Google Scholar] [CrossRef]
- Liyanage, C.; Villalba-Romero, F. Measuring success of PPP transport projects: A cross-case analysis of toll roads. Transp. Rev. 2015, 35, 140–161. [Google Scholar] [CrossRef]
- Koppenjan, J.F.M.; Enserink, B. Public-private partnerships in urban infrastructures: Reconciling private sector participation and sustainability. Public Adm. Rev. 2009, 69, 284–296. [Google Scholar] [CrossRef]
- Papajohn, D.; Cui, Q.; Bayraktar, M.E. Public-private partnerships in US transportation: Research overview and a path forward. J. Manag. Eng. 2011, 27, 126–135. [Google Scholar] [CrossRef]
- Roumboutsos, A.; Mladenovic, G.; Vajdic, N.; Wündsch, B.; Temeljotov-Salaj, A. Use of key performance indicators for PPP transport projects to meet stakeholders’ performance objectives. Built Environ. Proj. Asset Manag. 2013, 3, 228–249. [Google Scholar] [CrossRef]
- Yuan, J.; Zeng, A.Y.; Skibniewski, M.J.; Li, Q. Selection of performance objectives and key performance indicators in public–private partnership projects to achieve value for money. Constr. Manag. Econ. 2009, 27, 253–270. [Google Scholar] [CrossRef]
- Yuan, J.; Skibniewski, M.J.; Li, Q.; Zheng, L. Performance objectives selection model in public-private partnership projects based on the perspective of stakeholders. J. Manag. Eng. 2010, 26, 89–104. [Google Scholar] [CrossRef]
- Liu, J.; Love, P.E.; Davis, P.R.; Smith, J.; Regan, M. Conceptual framework for the performance measurement of public-private partnerships. J. Infrastruct. Syst. 2015, 21, 04014023. [Google Scholar] [CrossRef]
- Osei-Kyei, R.; Chan, A.P.; Javed, A.A.; Ameyaw, E.E. Critical success criteria for public-private partnership projects: International experts’ opinion. Int. J. Strateg. Prop. Manag. 2017, 21, 87–100. [Google Scholar] [CrossRef]
- Love, P.E.; Liu, J.; Matthews, J.; Sing, C.-P.; Smith, J. Future proofing PPPs: Life-cycle performance measurement and building information modelling. Autom. Constr. 2015, 56, 26–35. [Google Scholar] [CrossRef]
- Shaoul, J. A financial analysis of the National Air Traffic Services PPP. Public Money Manag. 2003, 23, 185–194. [Google Scholar] [CrossRef]
- Koops, L.; Bosch-Rekveldt, M.; Coman, L.; Hertogh, M.; Bakker, H. Identifying perspectives of public project managers on project success: Comparing viewpoints of managers from five countries in North-West Europe. Int. J. Proj. Manag. 2016, 34, 874–889. [Google Scholar] [CrossRef]
- Osei-Kyei, R.; Chan, A.P. Developing a project success index for public–private partnership projects in developing countries. J. Infrastruct. Syst. 2017, 23, 04017028. [Google Scholar] [CrossRef]
- Liu, J.; Love, P.E.; Smith, J.; Matthews, J.; Sing, C.-P. Praxis of performance measurement in public-private partnerships: Moving beyond the iron triangle. J. Manag. Eng. 2016, 32, 04016004. [Google Scholar] [CrossRef]
- Zhou, L.; Keivani, R.; Kurul, E. Sustainability performance measurement framework for PFI projects in the UK. J. Financ. Manag. Prop. Constr. 2013, 18, 232–250. [Google Scholar] [CrossRef]
- Eadie, R.; Millar, P.; Toner, L. Public private partnerships, reevaluating value for money. Int. J. Procure. Manag. 2013, 6, 152–169. [Google Scholar] [CrossRef]
- Iyer, K.; Balamurugan, R. Evaluation of private sector participation models in highway infrastructure in India—A system dynamics approach. J. Adv. Manag. Res. 2006, 3, 44–58. [Google Scholar] [CrossRef]
- Flyvbjerg, B.; Ansar, A.; Budzier, A.; Buhl, S.; Cantarelli, C.; Garbuio, M.; Glenting, C.; Holm, M.S.; Lovallo, D.; Lunn, D. Five things you should know about cost overrun. Transp. Res. Part A Policy Pract. 2018, 118, 174–190. [Google Scholar] [CrossRef]
- Liu, J.; Love, P.E.; Smith, J.; Regan, M.; Palaneeswaran, E. Review of performance measurement: Implications for public–private partnerships. Built Environ. Proj. Asset Manag. 2015, 5, 35–51. [Google Scholar] [CrossRef]
- Lawther, W.C.; Martin, L. Availability payments and key performance indicators: Challenges for effective implementation of performance management systems in transportation public-private partnerships. Public Work. Manag. Policy 2014, 19, 219–234. [Google Scholar] [CrossRef]
- Bassioni, H.A.; Price, A.D.; Hassan, T.M. Performance measurement in construction. J. Manag. Eng. 2004, 20, 42–50. [Google Scholar] [CrossRef]
- Duy Nguyen, L.; Ogunlana, S.O.; Thi Xuan Lan, D. A study on project success factors in large construction projects in Vietnam. Eng. Constr. Archit. Manag. 2004, 11, 404–413. [Google Scholar] [CrossRef]
- Kušljić, D.; Marenjak, S. Critical PPP/PFI project success criteria for public sector clients. Teh. Vjesn. 2013, 20, 947–954. [Google Scholar]
- Zhang, X. Concessionaire’s financial capability in developing build-operate-transfer type infrastructure projects. J. Constr. Eng. Manag. 2005, 131, 1054–1064. [Google Scholar] [CrossRef]
- Sundararajan, S.K.; Tseng, C.L. Managing Project Performance Risks under Uncertainty: Using a Dynamic Capital Structure Approach in Infrastructure Project Financing. J. Constr. Eng. Manag. 2017, 143, 04017046. [Google Scholar] [CrossRef]
- Cheung, E.; Chan, A.P.; Kajewski, S. Factors contributing to successful public private partnership projects: Comparing Hong Kong with Australia and the United Kingdom. J. Facil. Manag. 2012, 10, 45–58. [Google Scholar] [CrossRef]
- Xiong, W.; Zhao, X.; Yuan, J.-F.; Luo, S. Ex post risk management in public-private partnership infrastructure projects. Proj. Manag. J. 2017, 48, 76–89. [Google Scholar] [CrossRef]
- Bolaños, L.; Gifford, J.; Kweun, J.Y. Bankruptcy policy and surface transportation public-private partnerships: A comparative analysis of the US and Europe. Case Stud. Transp. Policy 2019, 7, 185–195. [Google Scholar] [CrossRef]
- Kumar, L.; Jindal, A.; Velaga, N.R. Financial risk assessment and modelling of PPP based Indian highway infrastructure projects. Transp. Policy 2018, 62, 2–11. [Google Scholar] [CrossRef]
- Battisti, F.; Campo, O. A methodology for determining the profitability index of real estate initiatives involving public-private partnerships. A case study: The integrated intervention programs in Rome. Sustainability 2019, 11, 1371. [Google Scholar] [CrossRef]
- Fernandes, C.; Oliveira Cruz, C.; Moura, F. Ex post evaluation of PPP government-led renegotiations: Impacts on the financing of road infrastructure. Eng. Econ. 2019, 64, 116–141. [Google Scholar] [CrossRef]
- Villalba-Romero, F.; Liyanage, C.; Roumboutsos, A. Sustainable PPPs: A comparative approach for road infrastructure. Case Stud. Transp. Policy 2015, 3, 243–250. [Google Scholar] [CrossRef]
- Wojewnik-Filipkowska, A.; Trojanowski, D. Principles of public-private partnership financing—Polish experience. J. Prop. Invest. Financ. 2013, 31, 329–344. [Google Scholar] [CrossRef]
- Liu, J.; Love, P.E.; Davis, P.R.; Smith, J.; Regan, M. Performance measurement framework in PPP projects. In Proceedings of the P3BooK International Conference on PPP Body of Knowledge, Preston, UK, 18–20 March 2013; University of Central Lancashire: Lancashire, UK, 2013; pp. 55–64. [Google Scholar]
- Kurniawan, F.; Mudjanarko, S.W.; Ogunlana, S. Best practice for financial models of PPP projects. Procedia Eng. 2015, 125, 124–132. [Google Scholar] [CrossRef]
- Demirag, I.; Khadaroo, I.; Stapleton, P.; Stevenson, C. Risks and the financing of PPP: Perspectives from the financiers. Br. Account. Rev. 2011, 43, 294–310. [Google Scholar] [CrossRef]
- Deng, B.C.; Zhou, D.J.; Zhao, J.C.; Yin, Y.L.; Li, X.Y. Fuzzy Synthetic Evaluation of the Critical Success Factors for the Sustainability of Public Private Partnership Projects in China. Sustainability 2021, 13, 2551. [Google Scholar] [CrossRef]
- Xiong, W.; Chen, B.; Wang, H.M.; Zhu, D.J. Public-private partnerships as a governance response to sustainable urbanization: Lessons from China. Habitat Int. 2020, 95, 9. [Google Scholar] [CrossRef]
- Du, J.; Leten, B.; Vanhaverbeke, W. Managing open innovation projects with science-based and market-based partners. Res. Policy 2014, 43, 828–840. [Google Scholar] [CrossRef]
- Sharma, C. Determinants of PPP in infrastructure in developing economies. Transform. Gov. People Process. Policy 2012, 6, 149–166. [Google Scholar] [CrossRef]
- Kudtarkar, S.G. Resetting PPP in Infrastructure Model in India Post-COVID-19 Pandemic. Indian Econ. J. 2020, 68, 365–382. [Google Scholar] [CrossRef]
- Lehnert, M.; Linhart, A.; Röglinger, M. Value-based process project portfolio management: Integrated planning of BPM capability development and process improvement. Bus. Res. 2016, 9, 377–419. [Google Scholar] [CrossRef]
- Alejandro, T.B.; Töytäri, P.; Alejandro, T.B.; Parvinen, P.; Ollila, I.; Rosendahl, N. Bridging the theory to application gap in value-based selling. J. Bus. Ind. Mark. 2011, 26, 493–502. [Google Scholar]
- Slater, S.F. Developing a customer value-based theory of the firm. J. Acad. Mark. Sci. 1997, 25, 162–167. [Google Scholar] [CrossRef]
- Woodall, T. Conceptualising ‘value for the customer’: An attributional, structural and dispositional analysis. Acad. Mark. Sci. Rev. 2003, 12, 1–42. [Google Scholar]
- Bakar, N.N.A.; Hassan, M.Y.; Abdullah, H.; Rahman, H.A.; Abdullah, M.P.; Hussin, F.; Bandi, M. Energy efficiency index as an indicator for measuring building energy performance: A review. Renew. Sustain. Energy Rev. 2015, 44, 1–11. [Google Scholar] [CrossRef]
- Zaman, A.U. Measuring waste management performance using the ‘Zero Waste Index’: The case of Adelaide, Australia. J. Clean. Prod. 2014, 66, 407–419. [Google Scholar] [CrossRef]
- Lu, W.; Chen, X.; Peng, Y.; Shen, L. Benchmarking construction waste management performance using big data. Resour. Conserv. Recycl. 2015, 105, 49–58. [Google Scholar] [CrossRef]
- Heckert, M.; Rosan, C.D. Developing a green infrastructure equity index to promote equity planning. Urban For. Urban Green. 2016, 19, 263–270. [Google Scholar] [CrossRef]
- Ampratwum, G.; Tam, V.W.; Osei-Kyei, R. Critical analysis of risks factors in using public-private partnership in building critical infrastructure resilience: A systematic review. Constr. Innov. 2022. [Google Scholar] [CrossRef]
- Chopra, S.S.; Dillon, T.; Bilec, M.M.; Khanna, V. A network-based framework for assessing infrastructure resilience: A case study of the London metro system. J. R. Soc. Interface 2016, 13, 20160113. [Google Scholar] [CrossRef]
- Huang, L.; Krigsvoll, G.; Johansen, F.; Liu, Y.; Zhang, X. Carbon emission of global construction sector. Renew. Sustain. Energy Rev. 2018, 81, 1906–1916. [Google Scholar] [CrossRef]
- Hoeft, M.; Pieper, M.; Eriksson, K.; Bargstädt, H.-J. Toward Life Cycle Sustainability in Infrastructure: The Role of Automation and Robotics in PPP Projects. Sustainability 2021, 13, 3779. [Google Scholar] [CrossRef]
- Widman, U. Exploring the Role of Public-Private Partnerships in Forest Protection. Sustainability 2016, 8, 496. [Google Scholar] [CrossRef]
- Zheng, X.; Liu, Y.; Jiang, J.; Thomas, L.M.; Su, N. Predicting the litigation outcome of PPP project disputes between public authority and private partner using an ensemble model. J. Bus. Econ. Manag. 2021, 22, 320–345. [Google Scholar] [CrossRef]
- Agarchand, N.; Laishram, B. Sustainable infrastructure development challenges through PPP procurement process Indian perspective. Int. J. Manag. Proj. Bus. 2017, 10, 642–662. [Google Scholar] [CrossRef]
- Rohman, M.A.; Doloi, H.; Heywood, C.A. Success criteria of toll road projects from a community societal perspective. Built Environ. Proj. Asset Manag. 2017, 7, 32–44. [Google Scholar] [CrossRef]
- Shin, N.; Yoo, J.S.; Kwon, I.W.G. Fostering Trust and Commitment in Complex Project Networks through Dedicated Investment in Partnership Management. Sustainability 2020, 12, 10397. [Google Scholar] [CrossRef]
- Goel, A.; Ganesh, L.; Kaur, A. Social sustainability considerations in construction project feasibility study: A stakeholder salience perspective. Eng. Constr. Archit. Manag. 2020, 27, 1429–1459. [Google Scholar] [CrossRef]
- Osei-Kyei, R.; Chan, A.P.C. Evaluating the project success index of public-private partnership projects in Hong Kong: The case of the Cross Harbour Tunnel. Constr. Innov. 2018, 18, 371–391. [Google Scholar] [CrossRef]
- Liu, J.; Love, P.E.; Sing, M.C.; Smith, J.; Matthews, J. PPP social infrastructure procurement: Examining the feasibility of a lifecycle performance measurement framework. J. Infrastruct. Syst. 2017, 23, 04016041. [Google Scholar] [CrossRef]
- Zhang, X. Financial viability analysis and capital structure optimization in privatized public infrastructure projects. J. Constr. Eng. Manag. 2005, 131, 656–668. [Google Scholar] [CrossRef]
- Cheung, E.; Chan, A.P.; Kajewski, S. Enhancing value for money in public private partnership projects. J. Financ. Manag. Prop. Constr. 2009, 14, 7–20. [Google Scholar] [CrossRef]
- Lin, H.-W.; Lu, H.-F. Evaluating the BOT project of sport facility: An application of fuzzy net present value method. J. Ind. Prod. Eng. 2013, 30, 220–229. [Google Scholar] [CrossRef]
- Mota, J.A.; Moreira, A. The importance of non-financial determinants on public–private partnerships in Europe. Int. J. Proj. Manag. 2015, 33, 1563–1575. [Google Scholar] [CrossRef]
- Garrido, L.; Gomez, J.; de los Ángeles Baeza, M.; Vassallo, J.M. Is EU financial support enhancing the economic performance of PPP projects? An empirical analysis on the case of spanish road infrastructure. Transp. Policy 2017, 56, 19–28. [Google Scholar] [CrossRef]
- Battisti, S.; Brem, A. Digital entrepreneurs in technology-based spinoffs: An analysis of hybrid value creation in retail public–private partnerships to tackle showrooming. J. Bus. Ind. Mark. 2020, 36, 1780–1792. [Google Scholar] [CrossRef]
- Hu, Z.; Chen, S.; Zhang, X. Value for money and its influential factors: An empirical study of PPP projects in Japan. Built Environ. Proj. Asset Manag. 2014, 4, 166–179. [Google Scholar] [CrossRef]
- Dwivedi, Y.K.; Hughes, L.; Kar, A.K.; Baabdullah, A.M.; Grover, P.; Abbas, R.; Andreini, D.; Abumoghli, I.; Barlette, Y.; Bunker, D. Climate change and COP26: Are digital technologies and information management part of the problem or the solution? An editorial reflection and call to action. Int. J. Inf. Manag. 2022, 63, 102456. [Google Scholar] [CrossRef]
- Akomea-Frimpong, I.; Jin, X.; Osei-Kyei, R. Managing financial risks to improve financial success of public—Private partnership projects: A theoretical framework. J. Facil. Manag. 2021. ahead-of-print. [Google Scholar] [CrossRef]
- De Schepper, S.; Haezendonck, E.; Dooms, M. Understanding pre-contractual transaction costs for Public–Private Partnership infrastructure projects. Int. J. Proj. Manag. 2015, 33, 932–946. [Google Scholar] [CrossRef]
- Yang, X.; Zhang, J.; Shen, G.Q.; Yan, Y. Incentives for green retrofits: An evolutionary game analysis on Public-Private-Partnership reconstruction of buildings. J. Clean. Prod. 2019, 232, 1076–1092. [Google Scholar] [CrossRef]
- Korhonen, J.; Nuur, C.; Feldmann, A.; Birkie, S.E. Circular economy as an essentially contested concept. J. Clean. Prod. 2018, 175, 544–552. [Google Scholar] [CrossRef]
- Charef, R.; Morel, J.C.; Rakhshan, K. Barriers to Implementing the Circular Economy in the Construction Industry: A Critical Review. Sustainability 2021, 13, 12989. [Google Scholar] [CrossRef]
- Hart, J.; Adams, K.; Giesekam, J.; Tingley, D.D.; Pomponi, F. Barriers and drivers in a circular economy: The case of the built environment. In Proceedings of the 26th CIRP Conference on Life Cycle Engineering, LCE 2019, West Lafayette, IN, USA, 7–9 May 2019; pp. 619–624. [Google Scholar]
- Liu, J.; Guo, Y.; Martek, I.; Chen, C.; Tian, J. A phase-oriented evaluation framework for China’s PPP projects. Eng. Constr. Archit. Manag. 2021. [Google Scholar] [CrossRef]
- Kumar, A.; Srivastava, V.; Tabash, M.I.; Chawda, D. Profitability determinants of infrastructure public private partnerships (PPPs): Empirical evidence from Indian data. J. Financ. Manag. Prop. Constr. 2021, 27, 91–111. [Google Scholar] [CrossRef]
- Kim, S.-Y.; Thuc, L.D. Sustainable location selection for investing in public–private partnership infrastructure projects: From a developing country’s perspective. Sustainability 2020, 12, 5914. [Google Scholar] [CrossRef]
- Osei-Kyei, R.; Chan, A.P. Model for predicting the success of public–private partnership infrastructure projects in developing countries: A case of Ghana. Arch. Eng. Des. 2019, 15, 213–232. [Google Scholar] [CrossRef]
- Liu, H.J.; Love, P.E.; Smith, J.; Sing, M.C.; Matthews, J. Evaluation of public–private partnerships: A life-cycle performance prism for ensuring value for money. Environ. Plan. C Pol. Space 2018, 36, 1133–1153. [Google Scholar] [CrossRef]
- Osei-Kyei, R.; Chan, A.P. Public sector’s perspective on implementing public–private partnership (PPP) policy in Ghana and Hong Kong. J. Facil. Manag. 2018, 16, 175–196. [Google Scholar] [CrossRef]
- Osei-Kyei, R.; Chan, A.P. Stakeholders’ perspectives on the success criteria for public-private partnership projects. Int. J. Strateg. Prop. Manag. 2018, 22, 131–142. [Google Scholar] [CrossRef]
- Liu, H.J.; Love, P.E.; Smith, J.; Irani, Z.; Hajli, N.; Sing, M.C. From design to operations: A process management life-cycle performance measurement system for Public-Private Partnerships. Prod. Plan. Control 2018, 29, 68–83. [Google Scholar] [CrossRef]
- Mohamad, R.; Ismail, S.; Said, J.M. Performance objectives of public private partnership implementation in Malaysia: Perception of key players. J. Asia Bus. Stud. 2018, 12, 17–30. [Google Scholar] [CrossRef]
- Osei-Kyei, R.; Chan, A.P. Comparative analysis of the success criteria for public–private partnership projects in Ghana and Hong Kong. Proj. Manag. J. 2017, 48, 80–92. [Google Scholar] [CrossRef]
- Cappellaro, G.; Ricci, A. PPPs in health and social services: A performance measurement perspective. Public Money Manag. 2017, 37, 417–424. [Google Scholar] [CrossRef]
- Cuthbert, J.R.; Magni, C.A. Measuring the inadequacy of IRR in PFI schemes using profitability index and AIRR. Int. J. Prod. Econ. 2016, 179, 130–140. [Google Scholar] [CrossRef]
- Xiong, W.; Yuan, J.-F.; Li, Q.; Skibniewski, M.J. Performance objective-based dynamic adjustment model to balance the stakeholders’ satisfaction in PPP projects. J. Civ. Eng. Manag. 2015, 21, 539–547. [Google Scholar] [CrossRef]
- Ismail, S.; Mohamad, R.; Said, J.M. Performance indicators for lifecycle process of public private partnership (PPP) projects in Malaysia. Built Environ. Proj. Asset Manag. 2021. [Google Scholar] [CrossRef]




| Country | Article(s) | Distribution of Project(s) | |||||
|---|---|---|---|---|---|---|---|
| Generic (*) | Roads | Hospital | Airport | Schools | Sports Facility | ||
| Australia | 7 | 6 | — | — | — | 1 | — |
| Multiple nations | 6 | 5 | 1 | — | — | — | — |
| China | 5 | 4 | — | — | — | — | 1 |
| UK | 3 | 2 | — | — | 1 | — | — |
| Hong Kong | 2 | 1 | 1 | — | — | — | — |
| Ghana | 2 | 2 | — | — | — | — | — |
| Malaysia | 2 | 2 | — | — | — | — | — |
| Italy | 1 | — | — | 1 | — | — | — |
| India | 1 | 1 | — | — | — | — | — |
| Netherlands | 1 | 1 | — | — | — | — | — |
| Bangladesh | 1 | 1 | — | — | — | — | — |
| Vietnam | 1 | 1 | — | — | — | — | — |
| Germany | 1 | — | 1 | — | — | — | — |
| Total | 33 | 26 | 3 | 1 | 1 | 1 | 1 |
| Technique | Article(s) | Percent (%) |
|---|---|---|
| Survey | 12 | 37 |
| Case study | 7 | 21 |
| Interviews | 5 | 15 |
| Value-for-Money (VfM) | 4 | 12 |
| Balanced Scorecard | 2 | 6 |
| Key Performance Indicators (KPIs) | 2 | 6 |
| Discounted Cash flow models (NPV, IRR) | 1 | 3 |
| No. | Article | Source (Journal) | Impact Score as at 2021 | |
|---|---|---|---|---|
| H-Index of Journal | Article Citations | |||
| 1 | Yuan, Zeng, Skibniewski and Li [50] | Construction Management and Economics | 94 | 372 |
| 2 | Yuan, Wang, Skibniewski and Li [10] | Journal of Management in Engineering | 70 | 149 |
| 3 | Liu, Love, Davis, Smith and Regan [52] | Journal of Infrastructure Systems | 67 | 138 |
| 4 | Yuan, et al. [51] | Journal of Management in Engineering | 70 | 129 |
| 5 | Mladenovic, Vajdic, Wündsch and Temeljotov-Salaj [49] | Built Environment Project and Asset Management | 21 | 126 |
| 6 | Osei-Kyei, Chan, Javed and Ameyaw [53] | International Journal of Strategic Property Management | 30 | 114 |
| 7 | Love, et al. [54] | Automation in Construction | 121 | 114 |
| 8 | Liyanage and Villalba-Romero [46] | Transport Reviews | 82 | 100 |
| 9 | Shaoul [55] | Public Money and Management | 48 | 77 |
| 10 | Koops, et al. [56] | International Journal of Project Management | 144 | 57 |
| 11 | Osei-Kyei and Chan [57] | Journal of Infrastructure Systems | 67 | 56 |
| 12 | Liu, et al. [58] | Journal of Management in Engineering | 70 | 54 |
| 13 | Zhou, et al. [59] | Journal of Financial Management of Property and Construction | 22 | 50 |
| Code | Performance Criteria | References (Citations in the Appendix A) |
|---|---|---|
| PEF1 | Lowest project costs | [1,2,4,5,7,8,9,11,12,13,14,15,16,17,18,19,20,22,23,24,25,27,29,30,31,32] |
| PEF2 | Meet deadlines (Time) | [1,2,4,5,6,7,10,11,14,16,17,17,18,20,21,22,26,27,28,28,30,31,32] |
| PEF3 | Rate of return of investment | [1,2,3,4,5,6,7,9,10,12,13,14,15,17,17,18,19,20,21,23,24,32] |
| PEF4 | Project’s specification met | [1,2,4,6,7,8,9,11,13,15,17,18,21,22,23,24,25,26,27,31,32] |
| PEF5 | Quality score | [1,3,5,7,8,10,12,13,16,17,17,22,25,26,27,28,30,32] |
| PEF6 | Customer/user satisfaction | [6,7,8,9,12,13,15,17,18,19,20,24,26,27,29,30,32] |
| PEF7 | Affordable charges/tolls of projects for users | [1,2,4,6,7,8,9,13,15,17,21,22,23,29,30] |
| PEF8 | Energy consumption rate | [5,6,7,8,9,12,14,15,18,19,22,24,26,32] |
| PEF9 | Solvency of the project | [6,7,8,9,13,14,15,16,19,24,27,29,30] |
| PEF10 | Public perception index | [5,6,7,8,9,12,14,15,18,19,22,24,26,32] |
| PEF11 | Profitability (increased net revenue) | [1,2,6,7,8,9,13,15,18,19,24,27,31] |
| PEF12 | Adherence to project budget | [1,4,5,6,7,8,9,13,15,17,18,19,21] |
| PEF13 | Reduction of waste (Zero waste index) | [2,5,6,7,8,10,11,15,18,19,21,22] |
| PEF14 | Value-for-money (VFM) | [1,2,10,12,15,17,17,22,27,29,30] |
| PEF15 | Transparency and accountability index | [5,6,7,8,9,15,18,19,32] |
| PEF16 | Positive Net Present value (NPV) | [1,4,5,7,13,15,17,20,32] |
| PEF17 | Improved local economy with jobs | [6,7,8,9,15,18,19,20] |
| PEF18 | Innovation and technology metrics | [6,7,8,9,15,24,27,30] |
| PEF19 | Green Index | [6,7,8,9,15,18,19,31] |
| PEF20 | Debt service coverage ratio | [1,2,4,5,11,25,30] |
| PEF21 | Modified Internal rate of return (MIRR) | [1,4,11,15,20,32] |
| PEF22 | Resolute against bankruptcy | [2,5,15,17,22,29] |
| PEF23 | Resilience scale | [2,5,27] |
| PEF24 | Carbon emissions per project | [16,27] |
| PEF25 | Disability-friendly | [1,17] |
| PEF26 | Preservation of flora and fauna | [4,31] |
| PEF27 | Optimization of project resources | [20,24] |
Publisher’s Note: MDPI stays neutral with regard to jurisdictional claims in published maps and institutional affiliations. |
© 2022 by the authors. Licensee MDPI, Basel, Switzerland. This article is an open access article distributed under the terms and conditions of the Creative Commons Attribution (CC BY) license (https://creativecommons.org/licenses/by/4.0/).
Share and Cite
Akomea-Frimpong, I.; Jin, X.; Osei-Kyei, R. Mapping Studies on Sustainability in the Performance Measurement of Public-Private Partnership Projects: A Systematic Review. Sustainability 2022, 14, 7174. https://doi.org/10.3390/su14127174
Akomea-Frimpong I, Jin X, Osei-Kyei R. Mapping Studies on Sustainability in the Performance Measurement of Public-Private Partnership Projects: A Systematic Review. Sustainability. 2022; 14(12):7174. https://doi.org/10.3390/su14127174
Chicago/Turabian StyleAkomea-Frimpong, Isaac, Xiaohua Jin, and Robert Osei-Kyei. 2022. "Mapping Studies on Sustainability in the Performance Measurement of Public-Private Partnership Projects: A Systematic Review" Sustainability 14, no. 12: 7174. https://doi.org/10.3390/su14127174
APA StyleAkomea-Frimpong, I., Jin, X., & Osei-Kyei, R. (2022). Mapping Studies on Sustainability in the Performance Measurement of Public-Private Partnership Projects: A Systematic Review. Sustainability, 14(12), 7174. https://doi.org/10.3390/su14127174

