Sustainable Safety Management: A Safety Competencies Systematic Literature Review
Abstract
:1. Introduction
2. Materials and Methods
2.1. Formulating Review Questions
- What is the pattern of safety competency studies?
- What are safety competencies in occupational safety and health?
- What are the key competencies that should be possessed in order to improve an organization’s safety culture?
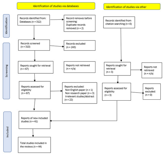
2.2. Identifying Relevant Publications
2.3. Summarizing the Evidence
3. Results
3.1. Year of Publication
3.2. Publication by Country
3.3. Field of Publication
3.4. Safety Competencies
Occupational Health and Safety Professional Capability Framework
‘This competency framework provides a set of skills, knowledge, and behaviors that managers and staff can use to guide and take responsibility for their own learning and development. The development needs of everyone will vary, depending on their role, level, aspirations, and sector. Emphasis on the core or efficiency of a particular behavior may vary from one company to another, depending on size, structure or culture’[54]
4. Discussion
4.1. Safety Competencies; Definition and Relevant Competencies
4.2. Pattern of Safety Competencies Studies
5. Conclusions
Author Contributions
Funding
Institutional Review Board Statement
Informed Consent Statement
Data Availability Statement
Acknowledgments
Conflicts of Interest
References
- Available online: https://www.ilo.org/global/topics/safety-and-health-at-work/lang--en/index.htm (accessed on 2 January 2020).
- Ghahramani, A.; Salminen, S. Evaluating effectiveness of OHSAS 18001 on safety performance in manufacturing companies in Iran. Saf. Sci. 2019, 112, 206–212. [Google Scholar] [CrossRef]
- Available online: http://www.dosh.gov.my/index.php/statistic-v/national-occupational-accident-fatality-rate-v (accessed on 2 January 2020).
- Axley, L. Competency: A concept analysis. Nurs. Forum 2008, 43, 214–222. [Google Scholar] [CrossRef] [PubMed]
- Chang, S.H.; Chen, D.F.; Wu, T.C. Developing a competency model for safety professionals: Correlations between competency and safety functions. J. Saf. Res. 2012, 43, 339–350. [Google Scholar] [CrossRef] [PubMed]
- ACSNI. Organizing for Safety; Advisory Committee on the Safety of Nuclear Installations, Study Group on Human Factors: London, UK, 1993. [Google Scholar]
- Ferjencik, M.; Jalovy, Z. What can be learned from incidents in chemistry labs. J. Loss Prev. Process Ind. 2010, 23, 630–636. [Google Scholar] [CrossRef]
- Li, S.; Fan, M.; Wu, X. Effect of Social Capital between Construction Supervisors and Workers on Workers’ Safety Behavior. J. Constr. Eng. Manag. 2018, 144, 1–10. [Google Scholar] [CrossRef]
- Arifin, K.; Jaafar, M.H.; Aiyub, K.; Rizal, M.; Izzuddin, M.; Ishak, S.; Shaharudin, M. Occupational Safety and Health (Osh ) Management In Construction Industry: A Review. Int. J. Occup. Saf. Ergnomics 2017, 24, 493–506. [Google Scholar] [CrossRef]
- Arifin, K.; Derahim, N.; Aiyub, K. Analisis Penilaian Iklim Keselamatan Pekerja Di Bahagian Operasi Sistem Pengangkutan Rel Bandar Malaysia (Analysis of Worker Safety Climate Assessment at Malaysia City Rail Management’s Operation Division). Akademika 2020, 90, 103–113. [Google Scholar]
- Daud, R.; Ismail, M.; Omar, Z. Identification of competencies for Malaysian occupational safety and health professionals. Ind. Health 2010, 48, 824–834. [Google Scholar] [CrossRef] [Green Version]
- ANSI/ASSE. Criteria for Establishing the Scope and Functions of the Professional Safety Position (ANSI/ASSE Z590.2-2003); ANSI/ASSE: Des Plaines, IL, USA, 2003. [Google Scholar]
- Swuste, P.; Arnoldy, F. The safety adviser/manager as agent of organisational change: A new challenge to expert training. Saf. Sci. 2003, 41, 15–27. [Google Scholar] [CrossRef]
- Saari, J. Risk assessment and risk evaluation and the training of OHS professionals. Saf. Sci. 1995, 20, 183–189. [Google Scholar] [CrossRef]
- Pryor, P.; Hale, A.; Hudson, D. Development of a global framework for OHS professional practice. Saf. Sci. 2019, 117, 404–416. [Google Scholar] [CrossRef]
- Arifin, K.; Abudin, R.; Razman, M.R. Penilaian iklim keselamatan persekitaran kerja terhadap komuniti kakitangan kerajaan di Putrajaya. Malays. J. Soc. Space 2019, 15, 304–320. [Google Scholar] [CrossRef]
- Kadir, A.; Derahim, N. Dimensi iklim keselamatan rakan sekerja bagi sistem pengangkutan rel bandar. Malays. J. Soc. Space 2020, 16, 53–65. [Google Scholar] [CrossRef]
- di Nardo, M.; Gallo, M.; Murino, T.; Santillo, L. System Dynamics Simulation for Fire and Explosion Risk Analysis in Home Environment. Rev. Model. Simul. (IREMOS) 2017, 10, 43–54. [Google Scholar] [CrossRef]
- Karunanont, T.; Karwowski, W. Tacit knowledge of manufacturing workers and managers about learning environment, corporate safety culture and professional competences. Int. J. Learn. Intellect. Cap. 2011, 8, 459–483. [Google Scholar] [CrossRef]
- Di Nardo, M.; Piotr, B.; Gallab, M.; Teresa, M.; Haoxuan, Y. The New Safety Trends: The Challenges through Industry 4.0. WSEAS Trans. Environ. Dev. 2022, 18, 255–267. [Google Scholar] [CrossRef]
- Anastasi, S.; Madonna, M.; Monica, L. Implications of embedded artificial intelligence—Machine learning on safety of machinery. Procedia Comput. Sci. 2021, 180, 338–343. [Google Scholar] [CrossRef]
- Page, M.J.; McKenzie, J.E.; Bossuyt, P.M.; Boutron, I.; Hoffmann, T.C.; Mulrow, C.D.; Shamseer, L.; Tetzlaff, J.M.; Akl, E.A.; Brennan, S.E.; et al. The PRISMA 2020 statement: An updated guideline for reporting systematic reviews. BMJ 2021, 372, n71. [Google Scholar] [CrossRef]
- Zhou, Z.; Goh, Y.M.; Li, Q. Overview and analysis of safety management studies in the construction industry. Saf. Sci. 2015, 72, 337–350. [Google Scholar] [CrossRef]
- Paul, J.; Criado, A.R. The art of writing literature review: What do we know and what do we need to know? Int. Bus. Rev. 2020, 29, 101717. [Google Scholar] [CrossRef]
- Khan, K.S.; Kunz, R.; Kleijnen, J.; Antes, G. Five steps to conducting a systematic review. J. R. Soc. Med. 2003, 96, 118–121. [Google Scholar] [CrossRef] [PubMed]
- Brosseau, L.M.; Fredrickson, A.L.; Nachreiner, N.M. Graduate proficiency assessment using a competency-based learning model. J. Occup. Environ. Med. 2008, 50, 1029–1034. [Google Scholar] [CrossRef] [PubMed]
- Dingsdag, D.P.; Biggs, H.C.; Sheahan, V.L. Understanding and defining OH&S competency for construction site positions: Worker perceptions. Saf. Sci. 2008, 46, 619–633. [Google Scholar] [CrossRef] [Green Version]
- Abudayyeh, O.; Asce, M.; Dibert-deyoung, A.; Asce, S.M.; Jaselskis, E.; Asce, A.M. Analysis of Trends in Construction Research: 1985–2002. J. Constr. Eng. Manag. 2004, 130, 433–439. [Google Scholar] [CrossRef] [Green Version]
- Okun, A.H.; Guerin, R.J.; Schulte, P.A. Foundational workplace safety and health competencies for the emerging workforce. J. Saf. Res. 2016, 59, 43–51. [Google Scholar] [CrossRef] [Green Version]
- Li, S.; Wu, X.; Wang, X.; Hu, S. Relationship between Social Capital, Safety Competency, and Safety Behaviors of Construction Workers. J. Constr. Eng. Manag. 2020, 146, 04020059. [Google Scholar] [CrossRef]
- Liang, K.; Fung, I.W.H.; Xiong, C.; Luo, H. Understanding the factors and the corresponding interactions that influence construction worker safety performance from a competency-model-based perspective: Evidence from scaffolders in China. Int. J. Environ. Res. Public Health 2019, 16, 1885. [Google Scholar] [CrossRef] [Green Version]
- Sigmann, S. Chemical safety education for the 21st century—Fostering safety information competency in chemists. J. Chem. Health Saf. 2018, 25, 17–29. [Google Scholar] [CrossRef]
- Mkpat, E.; Reniers, G.; Cozzani, V. Process safety education: A literature review. J. Loss Prev. Process Ind. 2018, 54, 18–27. [Google Scholar] [CrossRef]
- Pryor, P. Developing the core body of knowledge for the generalist OHS professional. Saf. Sci. 2019, 115, 19–27. [Google Scholar] [CrossRef]
- Amyotte, P.R.; Berger, S.; Edwards, D.W.; Gupta, J.P.; Hendershot, D.C.; Khan, F.I.; Mannan, M.S.; Willey, R.J. Why major accidents are still occurring. Curr. Opin. Chem. Eng. 2016, 14, 1–8. [Google Scholar] [CrossRef]
- Başağa, H.B.; Temel, B.A.; Atasoy, M.; Yıldırım, İ. A study on the effectiveness of occupational health and safety trainings of construction workers in Turkey. Saf. Sci. 2018, 110, 344–354. [Google Scholar] [CrossRef]
- Ghahramani, A.; Khalkhali, H.R. Development and Validation of a Safety Climate Scale for Manufacturing Industry. Saf. Health Work 2015, 6, 97–103. [Google Scholar] [CrossRef] [PubMed]
- Goh, Y.M.; Tan, S.; Lai, K.C. Learning from the Bhopal disaster to improve process safety management in Singapore. Process Saf. Environ. Prot. 2015, 97, 102–108. [Google Scholar] [CrossRef]
- Lim, K.H.; Teng, C.S. University engagement to improve safety education. Process Saf. Prog. 2021, 40, 12–17. [Google Scholar] [CrossRef]
- Mannan, M.S.; Reyes-Valdes, O.; Jain, P.; Tamim, N.; Ahammad, M. The Evolution of Process Safety: Current Status and Future Direction. Annu. Rev. Chem. Biomol. Eng. 2016, 7, 135–162. [Google Scholar] [CrossRef]
- Stocco da Silva, L.H.; Abreu Rodrigues, L.C.; de Nunes Diogenes, A.; Tedeschi Gomes Abrantes, A.C.; Baptista, A.; de Araújo Ponte, H. A risk reduction approach for academic research labs: A case study on naphthenic corrosion. J. Loss Prev. Process Ind. 2020, 64, 104061. [Google Scholar] [CrossRef]
- Tamim, N.; Scott, S.; Zhu, W.; Koirala, Y.; Mannan, M.S. Roles of contractors in process safety. J. Loss Prev. Process Ind. 2017, 48, 358–366. [Google Scholar] [CrossRef]
- Baybutt, P. Insights into process safety incidents from an analysis of CSB investigations. J. Loss Prev. Process Ind. 2016, 43, 537–548. [Google Scholar] [CrossRef]
- Bush, D.; Chang, C.; Rauscher, K.; Myers, D. Essential Elements for Effective Safety and Health Education in Postsecondary Construction Career Technical Education. New Solut. 2019, 29, 53–75. [Google Scholar] [CrossRef]
- Provan, D.J.; Dekker, S.W.A.; Rae, A.J. Bureaucracy, influence and beliefs: A literature review of the factors shaping the role of a safety professional. Saf. Sci. 2017, 98, 98–112. [Google Scholar] [CrossRef]
- Shaheen, M.; Azam, M.S.; Soma, M.K.; Kumar, T.J.M. A competency framework for contractual workers of man-ufacturing sector. Ind. Commer. Train. 2019, 51, 152–164. [Google Scholar] [CrossRef]
- Tappura, S.; Nenonen, S.; Nenonen, N. Developing Safety Competence Process for Vocational Students. In Proceedings of the International Conference on Human Systems Engineering and Design, Reims, France, 25–27 October 2018; Springer International Publishing: Berlin/Heidelberg, Germany, 2019. [Google Scholar] [CrossRef]
- Baybutt, P. The Meaning and Importance of Process Safety Competency. Process Saf. Prog. 2015, 25, 326–330. [Google Scholar] [CrossRef]
- Hardison, D.; Behm, M.; Hallowell, M.R.; Fonooni, H. Identifying construction supervisor competencies for effective site safety. Saf. Sci. 2014, 65, 45–53. [Google Scholar] [CrossRef]
- Wu, T.C. The roles and functions of safety professionals in Taiwan: Comparing the perceptions of safety professionals and safety educators. J. Saf. Res. 2011, 42, 399–407. [Google Scholar] [CrossRef]
- Young, C.W.; Hodges, K.J. Process Safety Management Mentoring: Subjects to Convey and the Methods for Conveying Clyde. Process Saf. Prog. 2012, 25, 326–330. [Google Scholar] [CrossRef]
- Biggs, H.C.; Biggs, S.E. Interlocked projects in safety competency and safety effectiveness indicators in the con-struction sector. Saf. Sci. 2013, 52, 37–42. [Google Scholar] [CrossRef] [Green Version]
- Nykänen, M.; Sund, R.; Vuori, J. Enhancing safety competencies of young adults. A randomized field trial (RCT). J. Saf. Res. 2018, 67, 45–56. [Google Scholar] [CrossRef]
- Nykänen, M.; Salmela-Aro, K.; Tolvanen, A.; Vuori, J. Safety self-efficacy and internal locus of control as mediators of safety motivation—Randomized controlled trial (RCT)study. Saf. Sci. 2019, 117, 330–338. [Google Scholar] [CrossRef]
- Arifin, K.; Wan Isa, W.M.Z.; Zaini, Z.-A.H.; Sahimi, A.S. Persepsi Terhadap Perlaksanaan Pengurusan Keselamatan Dan Kesihatan Pekerjaan Oleh Kakitangan. J. Soc. Sci. Humanit. 2021, 18, 198–212. [Google Scholar]
- Mazlina Zaira, M.; Hadikusumo, B.H.W. Structural equation model of integrated safety intervention practices affecting the safety behaviour of workers in the construction industry. Saf. Sci. 2017, 98, 124–135. [Google Scholar] [CrossRef]
- Silvestre, B.S.; Gimenes, F.A.P. A sustainability paradox? Sustainable operations in the offshore oil and gas industry: The case of Petrobras. J. Clean. Prod. 2017, 142, 360–370. [Google Scholar] [CrossRef]
- Available online: http://www.hse.gov.uk (accessed on 3 January 2022).
- Nik Mansor, N.R.; Arifin, K.; Awang, A.; Jarmin, R.; Mohamed, Z.; Sahimi, A.S.; Derahim, N. Biological Risk and Occupational Safety: Health among Nurses. Asian J. Environ. Hist. Herit. 2019, 3, 11–18. [Google Scholar]
- Rauscher, K.J.; Myers, D.J.; Miller, M.E. Work-related deaths among youth: Understanding the contribution of US child labor violations. Am. J. Ind. Med. 2016, 59, 959–968. [Google Scholar] [CrossRef]
- Skiba, R. Characteristics of Effective Health and Safety Training Environments and Trainers in Australian Vocational Education and Training. Int. J. Vocat. Educ. Train. Res. 2020, 6, 22–28. [Google Scholar] [CrossRef]
- Ismail, Z.S.; Arifin, K. Analisis Keberkesanan Komunikasi dalam Meningkatkan Keselamatan dan Kesihatan Pekerjaan di Universiti Penyelidikan di Malaysia. Akad. J. Sains Sos. Dan Kemanus. Asia Tenggara 2019, 89, 183–194. [Google Scholar]
- Available online: http://www.inshpo.org/work (accessed on 3 January 2020).
- Colombo, S.; Golzio, L.E.; Bianchi, G. The evolution of health-, safety- and environment-related competencies in Italy: From HSE technicians, to HSE professionals and, eventually, to HSE managers. Saf. Sci. 2019, 118, 724–739. [Google Scholar] [CrossRef]
- Hale, A. From national to European frameworks for understanding the role of occupational health and safety (OHS) specialists. Saf. Sci. 2019, 115, 435–445. [Google Scholar] [CrossRef]
- Morrison, D.T.; Fecke, M.; Martens, J. Migrating an incident reporting system to a CCPS process safety metrics model. J. Loss Prev. Process Ind. 2011, 24, 819–826. [Google Scholar] [CrossRef]
- Saleh, J.H.; Pendley, C.C. From learning from accidents to teaching about accident causation and prevention: Multidisciplinary education and safety literacy for all engineering students. Reliab. Eng. Syst. Saf. 2012, 99, 105–113. [Google Scholar] [CrossRef]
- Eljack, F.; Kazi, M.K. Process safety and abnormal situation management. Curr. Opin. Chem. Eng. 2016, 14, 35–41. [Google Scholar] [CrossRef]
- Leong, W.D.; Teng, S.Y.; How, B.S.; Ngan, S.L.; Lam, H.L.; Tan, C.P.; Ponnambalam, S.G. Adaptive analytical approach to lean and green operations. J. Clean. Prod. 2019, 235, 190–209. [Google Scholar] [CrossRef] [Green Version]
- Arifin, K.; Juhari, M.L.; Khairil, M.; Mahfudz, M.; Samad, M.A. Faktor Organisasi dalam Menyumbang Kepada Kemalangan Pekerjaan Industri Pembinaan Rel Mass Rapid Transit (MRT) di Malaysia. Akademika 2021, 91, 17–32. [Google Scholar]
- Arifin, K.; Wan Isa, W.M.Z.; Zaini, Z.-A.; Sahimi, A.S. Tahap Kesedaran Kakitangan Awam Terhadap Aspek Keselamatan dan Kesihatan di Tempat Kerja. J. Soc. Sci. Humanit. 2021, 18, 229–242. [Google Scholar]






| Database | Search String |
|---|---|
| Scopus | TITLE-ABS-KEY ((“occupational safety and health” OR “occupational health and safety”) AND (“safety competencies” OR “safety competency” OR “safety competence”)) |
| Science Direct | ((“occupational safety and health” OR “occupational health and safety”) AND (“safety competency” OR “safety competencies” OR “safety competence”)) |
| Web of Science (WOS) | ((((ALL = (“occupational safety and health”)) OR ALL = (“occupational health and safety”)) AND ALL = (“safety competencies”)) OR ALL = (“safety competency”)) OR ALL = (“safety competence”) |
| Criteria | Inclusion | Exclusion |
|---|---|---|
| Timeline | From 2000 till August 2021 | - |
| Literature type | Indexed journal (articles, research, review) | Conference paper, book chapter, book, editorial, conference review, report, short survey, note |
| Language | English | Non-English |
| Field of research | - | Medicine, Medical, Nursing, Clinical, Food safety |
| Scholar | Safety Competencies |
|---|---|
| (Li et al., 2020) | Worker’s knowledge, skills, and experience to complete their work safely [29]. |
| (Li et al., 2018) | Personality trait linked to improved safety performance on construction sites [8] |
| (Liang et al., 2019) | The underlying qualities of a worker that are causally correlated to criterion-referenced safe daily organizations’ performance [30] |
| (Sigmann 2018) | Knowledge, skill, and attitude are three interconnected safety components that appear as a recurring safety theme [31] |
| (Mkpat et al., 2018) | Professional capability, skills, and experience gained through systematic process safety education and training which motivates employees to do duties in a safe and effective manner [32] |
| (Pryor 2019) | Skills and traits in addition to knowledge [33] |
| Competencies | Authors |
|---|---|
| Knowledge | [5,7,11,31,32,33,34,35,36,37,38,39,40,41] |
| [8,11,25,29,42,43,44,45,46] |
| [11,19,30,32,47,48,49] |
| [29,42,47,50] |
| [8,25,28,43,44,50,51] |
| [11,30,46,47,48,51] |
| [8,19,28,49,50] |
| [11,28,42,43,49] |
| Skills | [51] |
| [11,43,44,47] |
| [11,19,25,26,28,43,44,45,47,48] |
| [19,43,50] |
| [11,19,30,46,48] |
| [19,25,26,48] |
| Behavior | [51] |
| [30,42,46,47,52] |
| [19,30,47,48] |
| [11,19,25,43] |
| [42,49] |
| [11,19,53] |
| [11,28,30,43,44,45,52] |
| [11,19,28,30,36,46] |
| [11,19,30] |
Publisher’s Note: MDPI stays neutral with regard to jurisdictional claims in published maps and institutional affiliations. |
© 2022 by the authors. Licensee MDPI, Basel, Switzerland. This article is an open access article distributed under the terms and conditions of the Creative Commons Attribution (CC BY) license (https://creativecommons.org/licenses/by/4.0/).
Share and Cite
Rahman, F.A.; Arifin, K.; Abas, A.; Mahfudz, M.; Basir Cyio, M.; Khairil, M.; Ali, M.N.; Lampe, I.; Samad, M.A. Sustainable Safety Management: A Safety Competencies Systematic Literature Review. Sustainability 2022, 14, 6885. https://doi.org/10.3390/su14116885
Rahman FA, Arifin K, Abas A, Mahfudz M, Basir Cyio M, Khairil M, Ali MN, Lampe I, Samad MA. Sustainable Safety Management: A Safety Competencies Systematic Literature Review. Sustainability. 2022; 14(11):6885. https://doi.org/10.3390/su14116885
Chicago/Turabian StyleRahman, Fazil A., Kadir Arifin, Azlan Abas, Mahfudz Mahfudz, Muhammad Basir Cyio, Muhammad Khairil, Muhammad Nur Ali, Ilyas Lampe, and Muhammad Ahsan Samad. 2022. "Sustainable Safety Management: A Safety Competencies Systematic Literature Review" Sustainability 14, no. 11: 6885. https://doi.org/10.3390/su14116885
APA StyleRahman, F. A., Arifin, K., Abas, A., Mahfudz, M., Basir Cyio, M., Khairil, M., Ali, M. N., Lampe, I., & Samad, M. A. (2022). Sustainable Safety Management: A Safety Competencies Systematic Literature Review. Sustainability, 14(11), 6885. https://doi.org/10.3390/su14116885

