Investigating the Drivers of Sustainable Consumption and Their Impact on Online Purchase Intentions for Agricultural Products
Abstract
:1. Introduction
2. Literature Review and Hypothesis Development
2.1. Relationship of SI, PV, and OPI
2.2. Relationship of QA, PR, and OPI
2.3. Mediation Analysis
3. Materials and Methods
3.1. Research Context
3.2. Data Collection and Sample Response Rate
3.3. Variables and Measurement Scale
4. Results
4.1. Measurement Model
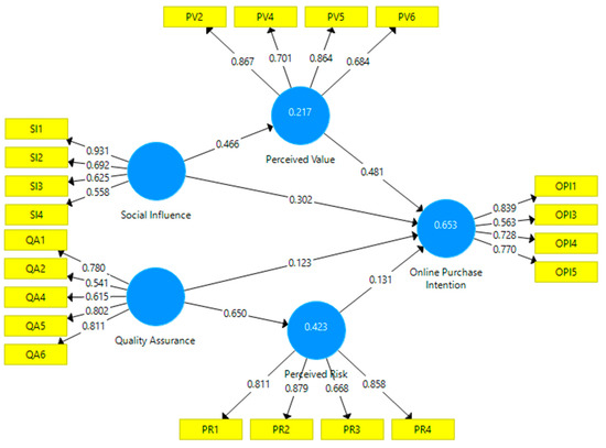
4.2. Structural Model Analysis
4.3. Mediation Analysis of PV and PR
5. Discussions
5.1. Major Findings
5.2. Implications
6. Conclusions
7. Limitations and Future Research Directions
Author Contributions
Funding
Informed Consent Statement
Data Availability Statement
Acknowledgments
Conflicts of Interest
Appendix A
| Constructs | Items | Adapted from |
|---|---|---|
| Social Influence (SI) | [60,61,62] | |
| SI1 | When I buy agricultural items online, I frequently follow the advice of family members. | |
| SI2 | When it comes to purchasing agricultural products online, I regularly seek the advice of friends. | |
| SI3 | I regularly follow the recommendations of my coworkers while purchasing agricultural products from the internet. | |
| SI4 | I regularly follow the recommendations of web celebrities while purchasing agricultural products online. | |
| Quality Assurance (QA) | [32,63,64,65] | |
| QA1 | When purchasing agricultural items online, I pay careful attention to positive internet opinions. | |
| QA2 | When buying agricultural items online, I frequently check internet reviews. | |
| QA3 | I frequently come across excellent online reviews of agricultural items marketed on the internet. | |
| QA4 | I am more confident in buying agricultural items online because of internet recommendations and favorable feedback. | |
| QA5 | I believe only in the reputed brands related to agricultural products. | |
| QA6 | I prefer to purchase agricultural products online only when there are discounts and offers. | New |
| Perceived Value (PV) | [27,33,34] | |
| PV1 | Buying agricultural products online, in my opinion, increases the efficiency of the transaction. | |
| PV2 | The quality of agricultural products purchased online, in my opinion, is acceptable. | |
| PV3 | Purchasing agricultural products online, I feel, would be cost-effective. | |
| PV4 | Purchasing agricultural items via the internet is a great experience in my opinion. | |
| PV5 | Purchasing agricultural items online, in my opinion, is quite simple. | |
| PV6 | I believe that buying agricultural items online earns me appreciation from others. | |
| Perceived Risk (PR) | [2,27,32,34,35,36] | |
| PR1 | I am concerned about the validity of agriculture-related websites. | |
| PR2 | I am concerned about the after-sale support for agricultural items acquired online. | |
| PR3 | I am worried that the actual things I buy online will not match the online photographs and descriptions. | |
| PR4 | I am afraid that the internet discount on agricultural items is a scam. | |
| PR5 | When I buy agricultural items online, I am concerned that my personal information will be shared with other firms without my permission. | |
| Online Purchase Intention (OPI) | [33,66,67] | |
| OPI1 | In the future, I plan to buy agricultural products online. | |
| OPI2 | When I need agricultural products, I am delighted to order them online. | |
| OPI3 | I will propose that others buy agricultural products on the internet. | |
| OPI4 | Online purchases of agricultural products are satisfactory. | |
| OPI5 | I am willing to accept online offers for agricultural products. | |
References
- Young, W.; Hwang, K.; McDonald, S.; Oates, C.J. Sustainable consumption: Green consumer behaviour when purchasing products. Sustain. Dev. 2010, 18, 20–31. [Google Scholar] [CrossRef]
- Abetti, P.A. Government-supported incubators in the Helsinki Region, Finland: Infrastructure, results, and best practices. J. Technol. Transf. 2004, 29, 19–40. [Google Scholar] [CrossRef]
- White, K.; Habib, R.; Hardisty, D.J. How to SHIFT consumer behaviors to be more sustainable: A literature review and guiding framework. J. Mark. 2019, 83, 22–49. [Google Scholar] [CrossRef] [Green Version]
- Geiger, S.M.; Fischer, D.; Schrader, U. Measuring what matters in sustainable consumption: An integrative framework for the selection of relevant behaviors. Sustain. Dev. 2017, 26, 18–33. [Google Scholar] [CrossRef]
- Sridhara, S.; Gopakkali, P.; Manoj, K.N.; Patil, K.K.R.; Paramesh, V.; Jha, P.K.; Prasad, P.V.V. Identification of sustainable development priorities for agriculture through sustainable livelihood security indicators for Karnataka, India. Sustainability 2022, 14, 1831. [Google Scholar] [CrossRef]
- Clark, S.; MacLachlan, M.; Marshall, K.; Morahan, N.; Carroll, C.; Hand, K.; Boyle, N.; O’Sullivan, K. Including digital connection in the united nations sustainable development goals: A systems thinking approach for achieving the SDGs. Sustainability 2022, 14, 1883. [Google Scholar] [CrossRef]
- Barska, A.; Wojciechowska-Solis, J. E-Consumers and local food products: A perspective for developing online shopping for local goods in Poland. Sustainability 2020, 12, 4958. [Google Scholar] [CrossRef]
- Ogutu, S.O.; Qaim, M. Commercialization of the small farm sector and multidimensional poverty. World Dev. 2018, 114, 281–293. [Google Scholar] [CrossRef] [Green Version]
- Michler, J.D.; Tjernström, E.; Verkaart, S.; Mausch, K. Money Matters: The role of yields and profits in agricultural technology adoption. Am. J. Agric. Econ. 2018, 101, 710–731. [Google Scholar] [CrossRef]
- Venkatesh, V.; Bala, H. Technology Acceptance model 3 and a research agenda on interventions. Decis. Sci. 2008, 39, 273–315. [Google Scholar] [CrossRef] [Green Version]
- Venkatesh, V.; Morris, M.G.; Davis, G.B.; Davis, F.D. User acceptance of information technology: Toward a unified view. MIS Q. 2003, 27, 425–478. [Google Scholar] [CrossRef] [Green Version]
- Davis, F.D. Perceived usefulness, perceived ease of use, and user acceptance of information technology. MIS Q. 1989, 13, 319–340. [Google Scholar] [CrossRef] [Green Version]
- Williams, M.D.; Rana, N.P.; Dwivedi, Y.K. The unified theory of acceptance and use of technology (UTAUT): A literature review. J. Enterp. Inf. Manag. 2015, 28, 443–488. [Google Scholar] [CrossRef] [Green Version]
- Dahnil, M.I.; Marzuki, K.M.; Langgat, J.; Fabeil, N.F. Factors influencing SMEs adoption of social media marketing. Procedia-Soc. Behav. Sci. 2014, 148, 119–126. [Google Scholar] [CrossRef] [Green Version]
- Suri, P.K.; Yadav, R. Transforming Organizations Through Flexible Systems Management, 1st ed.; Springer: Berlin/Heidelberg, Germany, 2019. [Google Scholar]
- Buabeng-Andoh, C.; Baah, C. Pre-service teachers’ intention to use learning management system: An integration of UTAUT and TAM. Interact. Technol. Smart Educ. 2020, 17, 455–474. [Google Scholar] [CrossRef]
- Perienen, A. Frameworks for ICT Integration in mathematics education—A teacher’s perspective. Eurasia J. Math. Sci. Technol. Educ. 2020, 16, em1845. [Google Scholar] [CrossRef] [Green Version]
- Walker, L.S. Social Influence. In The Blackwell Encyclopedia of Sociology; John Wiley & Sons, Ltd.: Oxford, UK, 2015. [Google Scholar]
- Qing, P.; Huang, H.; Razzaq, A.; Tang, Y.; Tu, M. Impacts of sellers’ responses to online negative consumer reviews: Evidence from an agricultural product. Can. J. Agric. Econ. Can. D’Agroecon. 2018, 66, 587–597. [Google Scholar] [CrossRef]
- Chen, C.; Li, X. The effect of online shopping festival promotion strategies on consumer participation intention. Ind. Manag. Data Syst. 2020, 120, 2375–2395. [Google Scholar] [CrossRef]
- Roy, G.; Basu, R.; Ray, S. Antecedents of Online Purchase Intention among Ageing Consumers. Glob. Bus. Rev. 2020, 0972150920922010. [Google Scholar] [CrossRef]
- Elahi, E.; Zhang, H.; Lirong, X.; Khalid, Z.; Xu, H. Understanding cognitive and socio-psychological factors determining farmers’ intentions to use improved grassland: Implications of land use policy for sustainable pasture production. Land Use Policy 2021, 102, 105250. [Google Scholar] [CrossRef]
- Grönroos, C.; Voima, P. Critical service logic: Making sense of value creation and co-creation. J. Acad. Mark. Sci. 2012, 41, 133–150. [Google Scholar] [CrossRef]
- Zia, A. Discovering the linear relationship of service quality, satisfaction, attitude and loyalty for banks in Albaha, Saudi Arabia. PSU Res. Rev. 2020. ahead of print. [Google Scholar] [CrossRef]
- Mathwick, C.; Malhotra, N.; Rigdon, E. Experiential value: Conceptualization, measurement and application in the catalog and Internet shopping environment. J. Retail. 2001, 77, 39–56. [Google Scholar] [CrossRef]
- Razzaq, A.; Tang, Y.; Qing, P. Towards Sustainable Diets: Understanding the Cognitive Mechanism of Consumer Acceptance of Biofortified Foods and the Role of Nutrition Information. Int. J. Environ. Res. Public Health 2021, 18, 1175. [Google Scholar] [CrossRef]
- Zhao, X.; Deng, S.; Zhou, Y. The impact of reference effects on online purchase intention of agricultural products. Internet Res. 2017, 27, 233–255. [Google Scholar] [CrossRef]
- Zahid, M.M.; Ali, B.; Ahmad, M.S.; Thurasamy, R.; Amin, N. Factors Affecting Purchase Intention and Social Media Publicity of Green Products: The Mediating Role of Concern for Consequences. Corp. Soc. Responsib. Environ. Manag. 2018, 25, 225–236. [Google Scholar] [CrossRef]
- Demarque, C.; Charalambides, L.; Hilton, D.J.; Waroquier, L. Nudging sustainable consumption: The use of descriptive norms to promote a minority behavior in a realistic online shopping environment. J. Environ. Psychol. 2015, 43, 166–174. [Google Scholar] [CrossRef]
- Zeng, Y.; Tan, C.; Li, L. Exploring the factors affecting consumers’ online agricultural products-purchase behavior based on the UTAUT model. In Proceedings of the International Conference on Electronic Business, Xiamen, China, 4–8 December 2016; pp. 5–16. [Google Scholar]
- Mousavizadeh, M.; Kim, D.J.; Chen, R. Effects of assurance mechanisms and consumer concerns on online purchase decisions: An empirical study. Decis. Support Syst. 2016, 92, 79–90. [Google Scholar] [CrossRef] [Green Version]
- McEachern, M.G.; Warnaby, G. Retail ‘Quality Assurance’ Labels as a Strategic Marketing Communication Mechanism for Fresh Meat. Int. Rev. Retail. Distrib. Consum. Res. 2004, 14, 255–271. [Google Scholar] [CrossRef]
- Liu, X.; Kao, Z. Research on influencing factors of customer satisfaction of e-commerce of characteristic agricultural products. Procedia Comput. Sci. 2022, 199, 1505–1512. [Google Scholar] [CrossRef]
- Ariffin, S.K.; Mohan, T.; Goh, Y.-N. Influence of consumers’ perceived risk on consumers’ online purchase intention. J. Res. Interact. Mark. 2018, 12, 309–327. [Google Scholar] [CrossRef]
- Liu, X.-Y. Agricultural products intelligent marketing technology innovation in big data era. Procedia Comput. Sci. 2021, 183, 648–654. [Google Scholar] [CrossRef]
- Zhu, F.; Zhang, X. Impact of Online Consumer Reviews on Sales: The Moderating Role of Product and Consumer Characteristics. J. Mark. 2010, 74, 133–148. [Google Scholar] [CrossRef]
- Lee, M.-C. Factors influencing the adoption of internet banking: An integration of TAM and TPB with perceived risk and perceived benefit. Electron. Commer. Res. Appl. 2008, 8, 130–141. [Google Scholar] [CrossRef]
- Chakraborty, U. The impact of source credible online reviews on purchase intention: The mediating roles of brand equity dimensions. J. Res. Interact. Mark. 2019, 13, 142–161. [Google Scholar] [CrossRef]
- Xiao, L.; Guo, F.; Yu, F.; Liu, S. The Effects of Online Shopping Context Cues on Consumers’ Purchase Intention for Cross-Border E-Commerce Sustainability. Sustainability 2019, 11, 2777. [Google Scholar] [CrossRef] [Green Version]
- Kalia, P.; Paul, J. E-service quality and e-retailers: Attribute-based multi-dimensional scaling. Comput. Hum. Behav. 2021, 115, 106608. [Google Scholar] [CrossRef]
- Zia, A. Exploring Consumers Intent to Download Mobile Application on Android vs. iOS Platforms in Saudi Arabia. Pac. Bus. Rev. Int. 2020, 12, 154–182. [Google Scholar]
- Fathollah, S.; Aghdaie, A.; Piraman, A.; Fathi, S. An Analysis of Factors Affecting the Consumer’s Attitude of Trust and their Impact on Internet Purchasing Behavior. Int. J. Bus. Soc. Sci. 2011, 2, 147–158. [Google Scholar]
- Tsakiridou, E.; Mattas, K.; Tsakiridou, H.; Tsiamparli, E. Purchasing Fresh Produce on the Basis of Food Safety, Origin, and Traceability Labels. J. Food Prod. Mark. 2011, 17, 211–226. [Google Scholar] [CrossRef]
- Jha, M.K.; Narkhede, B.E.; Raut, R.D.; Gardas, B.B. Analysing the challenges in sustainable agricultural supply chain system in India. Int. J. Bus. Excel. 2019, 18, 336. [Google Scholar] [CrossRef]
- Tacon, A.G.J.; Metian, M. Aquaculture Feed and Food Safety: The role of the food and agriculture organiza-tion and the codex alimentarius. Ann. N. Y. Acad. Sci. 2008, 1140, 50–59. [Google Scholar] [CrossRef]
- Hair, J.F.; Sarstedt, M.; Ringle, C.M. Rethinking some of the rethinking of partial least squares. Eur. J. Mark. 2019, 53, 566–584. [Google Scholar] [CrossRef]
- Kalia, P.; Kaushal, R.; Singla, M.; Parkash, J. Determining the role of service quality, trust and commitment to customer loyalty for telecom service users: A PLS-SEM approach. TQM J. 2021, 33, 377–396. [Google Scholar] [CrossRef]
- Hair, J.F.; Ringle, C.M.; Sarstedt, M. PLS-SEM: Indeed a Silver Bullet. J. Mark. Theory Pract. 2011, 19, 139–152. [Google Scholar] [CrossRef]
- Fornell, C.; Larcker, D.F. Evaluating Structural Equation Models with Unobservable Variables and Measurement Error. J. Mark. Res. 1981, 18, 39–50. [Google Scholar] [CrossRef]
- Henseler, J. Partial least squares path modeling. In Advanced Methods for Modeling Markets, 2017th ed.; Leeflang, P.S.H., Ed.; International Series in Quantitative Marketing; Springer International Publishing: Berlin/Heidelberg, Germany, 2017; pp. 361–381. [Google Scholar]
- Lachenbruch, P.A.; Cohen, J. Statistical Power Analysis for the Behavioral Sciences. J. Am. Stat. Assoc. 1989, 84, 1096. [Google Scholar] [CrossRef]
- Chen, Y.; Xie, J. Online Consumer Review: Word-of-Mouth as a New Element of Marketing Communication Mix. Manag. Sci. 2008, 54, 477–491. [Google Scholar] [CrossRef] [Green Version]
- Widodo, A.; Yusiana, R.; Anggi, S. How E-marketing and Trust Influence Online Buying decision: A Case Study of mataharimall.com in Bandung. Pertanika J. Soc. Sci. Humanit. 2017, 25, 107–113. [Google Scholar]
- Kalia, P.; Arora, R.; Kumalo, S. E-service quality, consumer satisfaction and future purchase intentions in e-retail. e-Service J. 2016, 10, 24. [Google Scholar] [CrossRef]
- Zia, A. Exploring factors influencing online classes due to social distancing in COVID-19 pandemic: A business students perspective. Int. J. Inf. Learn. Technol. 2020, 37, 197–211. [Google Scholar] [CrossRef]
- Kalia, P.; Zia, A.; Mladenović, D. Examining country development indicators and e-waste under the moderating effect of country development levels and e-waste policy. Int. J. Qual. Reliab. Manag. 2021. ahead of print. [Google Scholar] [CrossRef]
- Cheng, S.; Tsai, M.; Cheng, N.; Chen, K. Predicting intention to purchase on group buying website in Taiwan. Online Inf. Rev. 2012, 36, 698–712. [Google Scholar] [CrossRef]
- Almousa, M. The Influence of Risk Perception in Online Purchasing Behavior: Examination of an Early-Stage Online Market. Int. Rev. Manag. Bus. Res. 2014, 3, 779–787. [Google Scholar]
- Rana, J.; Paul, J. Consumer behavior and purchase intention for organic food: A review and research agenda. J. Retail. Consum. Serv. 2017, 38, 157–165. [Google Scholar] [CrossRef]
- Jiang, K.; Takeuchi, R.; Lepak, D.P. Where do We Go From Here? New Perspectives on the Black Box in Strategic Human Resource Management Research. J. Manag. Stud. 2013, 50, 1448–1480. [Google Scholar] [CrossRef]
- Bearden, W.O.; Etzel, M.J. Reference Group Influence on Product and Brand Purchase Decisions. J. Consum. Res. 1982, 9, 183–194. [Google Scholar] [CrossRef]
- Bearden, W.O.; Netemeyer, R.G.; Teel, J.E. Measurement of Consumer Susceptibility to Interpersonal Influence. J. Consum. Res. 1989, 15, 473–481. [Google Scholar] [CrossRef]
- Lin, H.C.; Chang, T.Y.; Kuo, S.H. Effects of social influence and system characteristics on traceable agriculture product reuse intention of elderly people: Integrating trust and attitude using the technology acceptance model. J. Res. Educ. Sci. 2018, 63, 291–319. [Google Scholar] [CrossRef]
- Leduc, G.; Kubler, S.; Georges, J.-P. Innovative blockchain-based farming marketplace and smart contract performance evaluation. J. Clean. Prod. 2021, 306, 127055. [Google Scholar] [CrossRef]
- Bose, S.C.; Kiran, R. Digital Marketing: A Sustainable Way to Thrive in Competition of Agriculture Marketing. In Bioinformatics for Agriculture: High-Throughput Approaches; Springer: Berlin/Heidelberg, Germany, 2021; pp. 135–144. [Google Scholar] [CrossRef]
- La Rosa, A.; Jorgensen, J.J. Influences on Consumer Engagement with Sustainability and the Purchase Intention of Apparel Products. Sustainability 2021, 13, 10655. [Google Scholar] [CrossRef]
- Chakraborty, I.; Maity, P. COVID-19 outbreak: Migration, effects on society, global environment and prevention. Sci. Total Environ. 2020, 728, 138882. [Google Scholar] [CrossRef] [PubMed]






| Characteristics | Category | N | % |
|---|---|---|---|
| Gender | Male | 417 | 68.13 |
| Female | 195 | 31.86 | |
| Marital Status | Married | 371 | 60.62 |
| Unmarried | 241 | 39.37 | |
| Education | Below Graduation | 497 | 81.20 |
| Above Graduation | 115 | 18.79 | |
| Age | ≤20 | 97 | 15.84 |
| >20 to ≤30 | 204 | 33.33 | |
| >30 to ≤40 | 152 | 24.83 | |
| >40 to ≤50 | 105 | 17.15 | |
| >50 | 54 | 08.82 |
| Construct | Items | Loading | VIF | Cronbach’s Alpha | roh_A | CR | AVE |
|---|---|---|---|---|---|---|---|
| SI | SI1 | 0.931 | 1.554 | 0.808 | 0.837 | 0.801 | 0.511 |
| SI2 | 0.692 | 2.184 | |||||
| SI3 | 0.625 | 2.153 | |||||
| SI4 | 0.558 | 1.553 | |||||
| QA | QA1 | 0.780 | 2.632 | 0.833 | 0.854 | 0.839 | 0.516 |
| QA2 | 0.541 | 1.443 | |||||
| QA4 | 0.615 | 1.361 | |||||
| QA5 | 0.802 | 2.220 | |||||
| QA6 | 0.811 | 2.070 | |||||
| PV | PV2 | 0.867 | 1.516 | 0.866 | 0.873 | 0.863 | 0.614 |
| PV4 | 0.701 | 2.398 | |||||
| PV5 | 0.864 | 3.323 | |||||
| PV6 | 0.684 | 2.530 | |||||
| PR | PR1 | 0.811 | 2.893 | 0.883 | 0.890 | 0.882 | 0.653 |
| PR2 | 0.879 | 2.523 | |||||
| PR3 | 0.668 | 2.572 | |||||
| PR4 | 0.858 | 2.398 | |||||
| OPI | OPI1 | 0.839 | 1.841 | 0.824 | 0.834 | 0.819 | 0.536 |
| OPI3 | 0.563 | 1.896 | |||||
| OPI4 | 0.728 | 1.896 | |||||
| OPI5 | 0.770 | 2.015 |
| Constructs | SI | QA | PV | PR | OPI |
|---|---|---|---|---|---|
| SI | 0.715 | ||||
| QA | 0.313 | 0.718 | |||
| PV | 0.466 | 0.410 | 0.784 | ||
| PR | 0.202 | 0.650 | 0.437 | 0.808 | |
| OPI | 0.591 | 0.500 | 0.629 | 0.482 | 0.732 |
| Mode of Analysis | Hypothesis | Variables | Original Sample (O) | Sample Mean (M) | STDEV | T-Stat. (O/St. Dev.) | p-Value | Results |
|---|---|---|---|---|---|---|---|---|
| Direct impact | H1 | SI→OPI | 0.477 | 0.482 | 0.116 | 4.103 | 0.000 | Approved |
| H5 | QA→OPI | 0.362 | 0.378 | 0.118 | 3.064 | 0.002 | Approved | |
| Indirect impact | H2 | SI→OPI | 0.302 | 0.303 | 0.103 | 2.917 | 0.004 | Approved |
| H3 | SI→PV | 0.466 | 0.477 | 0.090 | 5.182 | 0.000 | Approved | |
| H4 | PV→OPI | 0.481 | 0.474 | 0.135 | 3.556 | 0.000 | Approved | |
| H6 | QA→OPI | 0.123 | 0.129 | 0.144 | 0.853 | 0.394 | Not approved | |
| H7 | QA→PR | 0.650 | 0.656 | 0.069 | 9.482 | 0.000 | Approved | |
| H8 | PR→OPI | 0.131 | 0.134 | 0.139 | 0.943 | 0.346 | Not approved | |
| Mediation or interaction | H9 | SI→PV→OPI | 0.224 | 0.223 | 0.070 | 3.189 | 0.002 | Approved |
| H10 | QA→PR→OPI | 0.085 | 0.087 | 0.093 | 0.918 | 0.359 | Not approved |
| Construct | Effect Size |
|---|---|
| SI → OPI | 0.198 |
| SI → PV | 0.277 |
| PV → OPI | 0.437 |
| QA → OPI | 0.023 |
| QA → PR | 0.733 |
| PR → OPI | 0.027 |
| SI → OPI * | 0.385 |
| QA → OPI * | 0.222 |
Publisher’s Note: MDPI stays neutral with regard to jurisdictional claims in published maps and institutional affiliations. |
© 2022 by the authors. Licensee MDPI, Basel, Switzerland. This article is an open access article distributed under the terms and conditions of the Creative Commons Attribution (CC BY) license (https://creativecommons.org/licenses/by/4.0/).
Share and Cite
Zia, A.; Alzahrani, M.; Alomari, A.; AlGhamdi, F. Investigating the Drivers of Sustainable Consumption and Their Impact on Online Purchase Intentions for Agricultural Products. Sustainability 2022, 14, 6563. https://doi.org/10.3390/su14116563
Zia A, Alzahrani M, Alomari A, AlGhamdi F. Investigating the Drivers of Sustainable Consumption and Their Impact on Online Purchase Intentions for Agricultural Products. Sustainability. 2022; 14(11):6563. https://doi.org/10.3390/su14116563
Chicago/Turabian StyleZia, Adil, Musaad Alzahrani, Abdullah Alomari, and Fahad AlGhamdi. 2022. "Investigating the Drivers of Sustainable Consumption and Their Impact on Online Purchase Intentions for Agricultural Products" Sustainability 14, no. 11: 6563. https://doi.org/10.3390/su14116563
APA StyleZia, A., Alzahrani, M., Alomari, A., & AlGhamdi, F. (2022). Investigating the Drivers of Sustainable Consumption and Their Impact on Online Purchase Intentions for Agricultural Products. Sustainability, 14(11), 6563. https://doi.org/10.3390/su14116563

