Contract Design of Logistics Service Supply Chain Based on Smart Transformation
Abstract
:1. Introduction
- (1)
- What are the equilibrium results (the smart level of logistics service and LSSC member’s revenue, etc.) under the three contracts?
- (2)
- What kind of contract can motivate LSP to improve the smart level of logistics service and realize the coordination of LSSC?
2. Literature Review
2.1. Smart Logistics
2.2. CS and RS Contracts
2.3. LSSC
2.4. Literature Summary
3. Model
3.1. Basic Model
3.1.1. Centralized Decision Making (Indicated by Superscript C)
3.1.2. WP Contract
3.2. Coordination Contract
3.2.1. CS Contract
3.2.2. RS Contract
3.2.3. CS-RS Hybrid Contract (Indicated by Superscript CR)
4. Numerical Analysis
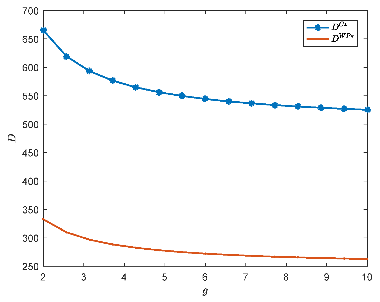
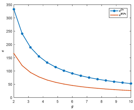
4.1. Comparison between Centralized Decision Making and WP Contract
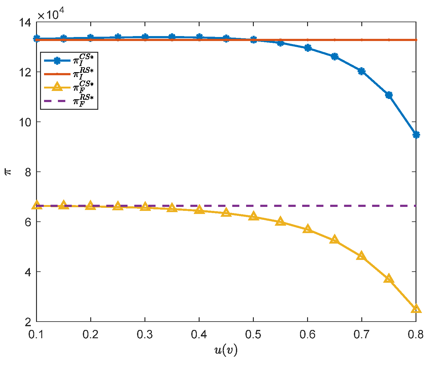
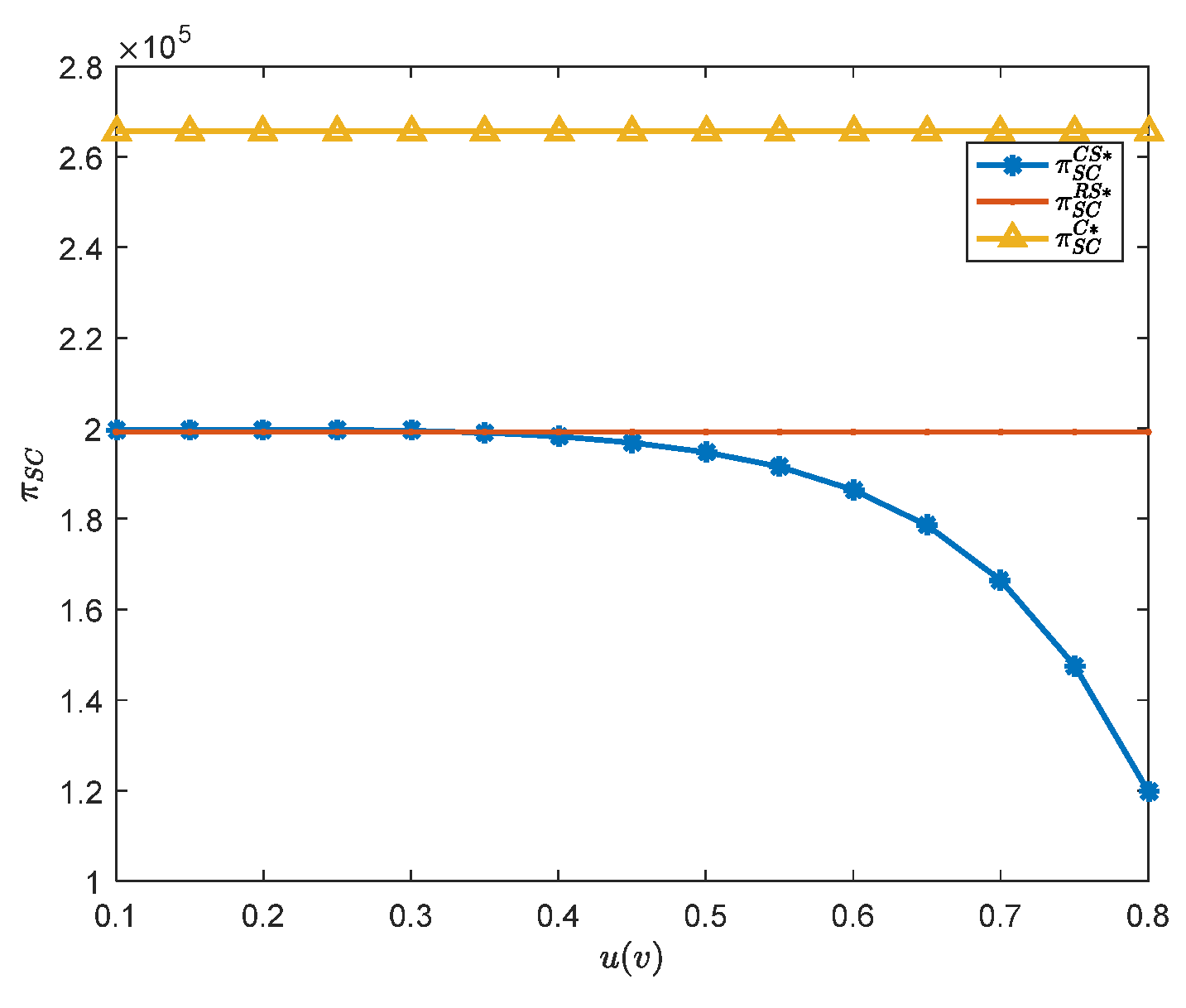
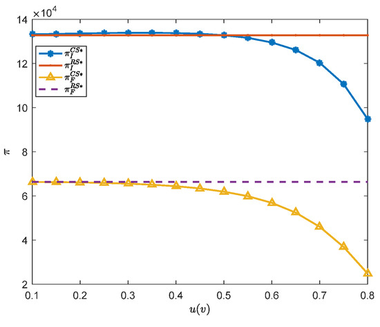
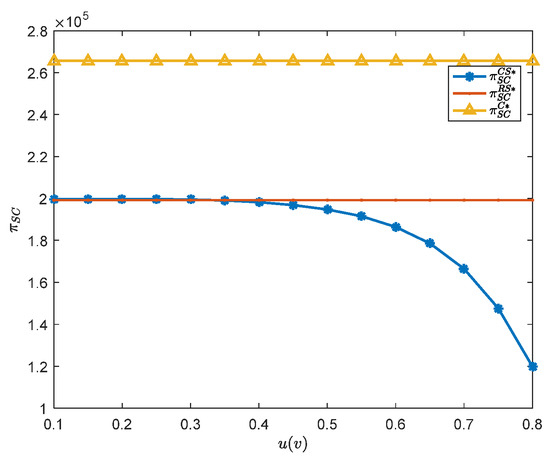
4.2. Comparison between CS Contract and RS Contract
5. Conclusions
Author Contributions
Funding
Institutional Review Board Statement
Informed Consent Statement
Data Availability Statement
Conflicts of Interest
Appendix A
References
- Charu, C.; Kamrani, A.K. Mass Customization: A Supply Chain Approach; Springer: Berlin/Heidelberg, Germany, 2004. [Google Scholar]
- Chauhan, S.S.; Gordon, V.; Proth, J.M. Scheduling in supply chain environment. Eur. J. Oper. Res. 2007, 183, 961–970. [Google Scholar] [CrossRef]
- Liu, W.; Liu, C.; Ge, M. An order allocation model for the two-echelon logistics service supply chain based on cumulative prospect theory. J. Purch. Supply Manag. 2013, 19, 39–48. [Google Scholar] [CrossRef]
- Liu, W.; Wang, Q.; Mao, Q.; Wang, S.; Zhu, D. A scheduling model of logistics service supply chain based on the mass customization service and uncertainty of FLSP’s operation time. Transp. Res. Part E Logist. Transp. Rev. 2015, 83, 189–215. [Google Scholar] [CrossRef]
- Yan, X.; Liu, W.; Lim, M.K.; Lin, Y.; Wei, W. Exploring the factors to promote circular supply chain implementation in the smart logistics ecological chain. Ind. Mark. Manag. 2022, 101, 57–70. [Google Scholar] [CrossRef]
- Liu, W.; Wang, D.; Shen, X.; Yan, X.; Wei, W. The impacts of distributional and peer-induced fairness concerns on the decision-making of order allocation in logistics service supply chain. Transp. Res. Part E Logist. Transp. Rev. 2018, 116, 102–122. [Google Scholar] [CrossRef]
- Zhong, R.Y.; Huang, G.Q.; Lan, S.; Dai, Q.Y.; Chen, X.; Zhang, T. A big data approach for logistics trajectory discovery from RFID-enabled production data. Int. J. Prod. Econ. 2015, 165, 260–272. [Google Scholar] [CrossRef]
- Lee, S.; Kang, Y.; Prabhu, V.V. Smart logistics: Distributed control of green crowdsourced parcel services. Int. J. Prod. Res. 2016, 54, 6956–6968. [Google Scholar] [CrossRef]
- Yan, J.; Xin, S.; Liu, Q.; Xu, W.; Yang, L.; Fan, L.; Chen, B.; Wang, Q. Intelligent Supply Chain Integration and Management Based on Cloud of Things. Int. J. Distrib. Sens. Netw. 2014, 10, 624839. [Google Scholar] [CrossRef] [Green Version]
- Ahn, K.; Lim, S.; Lee, Y. Modeling of Smart Supply Chain for Sustainability. In Proceedings of the 10th International Scientific Conference on Future Information Technology (FutureTech), Hanoi, Vietnam, 18–20 May 2015; pp. 269–278. [Google Scholar]
- Winkelhaus, S.; Grosse, E.H. Logistics 4.0: A systematic review towards a new logistics system. Int. J. Prod. Res. 2020, 58, 18–43. [Google Scholar] [CrossRef]
- Uckelmann, D. A Definition Approach to Smart Logistics. In Next Generation Teletraffic and Wired/Wireless Advanced Networking, Proceedings of the 8th International Conference, NEW2AN 2008 and 1st Russian Conference on Smart Spaces, ruSMART, St. Petersburg, Russia, 3–5 September 2008; Springer: Berlin/Heidelberg, Germany, 2008; pp. 273–284. [Google Scholar]
- Kirch, M.; Poenicke, O.; Richter, K. RFID in Logistics and Production–Applications, Research and Visions for Smart Logistics Zones. Procedia Eng. 2017, 178, 526–533. [Google Scholar] [CrossRef]
- Liu, N.; Zhang, X. Strategic Choice of Smart Logistics Business Model Based on Supply Chain Perspective. In Advances in Artificial Systems for Logistics Engineering, Proceedings of the International Conference on Artificial Intelligence and Logistics Engineering (ICAILE2021), Kiev/Cham, Ukraine, 22–24 January 2021; Springer: Berlin/Heidelberg, Germany, 2021; pp. 327–335. [Google Scholar]
- Liu, W.; Wei, W.; Yan, X.; Dong, D.; Chen, Z. Sustainability risk management in a smart logistics ecological chain: An evaluation framework based on social network analysis. J. Clean. Prod. 2020, 276, 124189. [Google Scholar] [CrossRef]
- Pan, X.; Li, M.; Wang, M.; Zong, T.; Song, M. The effects of a Smart Logistics policy on carbon emissions in China: A difference-in-differences analysis. Transp. Res. Part E Logist. Transp. Rev. 2020, 137, 101939. [Google Scholar] [CrossRef]
- Ghosh, D.; Shah, J. Supply chain analysis under green sensitive consumer demand and cost sharing contract. Int. J. Prod. Econ. 2015, 164, 319–329. [Google Scholar] [CrossRef]
- Zhao, H.; Lin, B.; Mao, W.; Ye, Y. Differential Game Analyses of Logistics Service Supply Chain Coordination by Cost Sharing Contract. J. Appl. Math. 2014, 2014, 842409. [Google Scholar] [CrossRef] [Green Version]
- Dana, J.J.D.; Spier, K.E. Revenue Sharing and Vertical Control in the Video Rental Industry. J. Ind. Econ. 2001, 49, 223–245. [Google Scholar] [CrossRef]
- Wang, F. Study on E-commerce Service Supply Chain Coordination Based on Contract Theory. In Proceedings of the International Conference on Information Science and Cloud Computing Companion (ISCC-C), Guangzhou, China, 7–8 December 2013; pp. 207–212. [Google Scholar]
- Wang, Y.; Yu, Z.; Shen, L. Study on the decision-making and coordination of an e-commerce supply chain with manufacturer fairness concerns. Int. J. Prod. Res. 2019, 57, 2788–2808. [Google Scholar] [CrossRef]
- Liu, W.; Zhao, X.; Wu, R. Revenue-Sharing Contract Models for Logistics Service Supply Chains with Mass Customization Service. Math. Probl. Eng. 2015, 2015, 572624. [Google Scholar] [CrossRef] [Green Version]
- Pan, Z.; Yu, Z. Innovation investment and revenue sharing in collaborative New Product Development. In Proceedings of the 2016 13th International Conference on Service Systems and Service Management (ICSSSM), Kunming, China, 24–26 June 2016; pp. 1–6. [Google Scholar]
- Ma, W.; Zhang, R.; Chai, S. What Drives Green Innovation? A Game Theoretic Analysis of Government Subsidy and Cooperation Contract. Sustainability 2019, 11, 5584. [Google Scholar] [CrossRef] [Green Version]
- Yu, B.; Wang, J.; Lu, X.; Yang, H. Collaboration in a low-carbon supply chain with reference emission and cost learning effects: Cost sharing versus revenue sharing strategies. J. Clean. Prod. 2020, 250, 119460. [Google Scholar] [CrossRef]
- Liu, G.; Yang, H.; Dai, R. Which contract is more effective in improving product greenness under different power structures: Revenue sharing or cost sharing? Comput. Ind. Eng. 2020, 148, 106701. [Google Scholar] [CrossRef]
- Liu, W.; Hou, J.; Yan, X.; Tang, O. Smart logistics transformation collaboration between manufacturers and logistics service providers: A supply chain contracting perspective. J. Manag. Sci. 2021, 6, 25–52. [Google Scholar] [CrossRef]
- Yunmiao, G.; Gong, B.G.; Cheng, Y.M. Logistics service supply chain coordination under demand uncertainty. Jisuanji Jicheng Zhizao Xitong/Computer Integrated Manufacturing Systems, CIMS. Scimago J. Ctry. Rank. 2009, 15, 2412–2416+2638. [Google Scholar]
- Liu, W.; Wang, Y. Quality control game model in logistics service supply chain based on different combinations of risk attitude. Int. J. Prod. Econ. 2015, 161, 181–191. [Google Scholar] [CrossRef]
- Liu, W.; Liu, Y.; Zhu, D.; Wang, Y.; Liang, Z. The influences of demand disruption on logistics service supply chain coordination: A comparison of three coordination modes. Int. J. Prod. Econ. 2016, 179, 59–76. [Google Scholar] [CrossRef]
- Wang, N.; Fan, Z.-P.; Wang, X. Channel Coordination in Logistics Service Supply Chain considering Fairness. Math. Probl. Eng. 2016, 2016, 9621794. [Google Scholar] [CrossRef] [Green Version]
- Liu, X.; Zhang, K.; Chen, B.; Zhou, J.; Miao, L. Analysis of logistics service supply chain for the One Belt and One Road initiative of China. Transp. Res. Part E Logist. Transp. Rev. 2018, 117, 23–39. [Google Scholar] [CrossRef]
- Wang, S.; Hu, Z.-H. Green Logistics Service Supply Chain Games Considering Risk Preference in Fuzzy Environments. Sustainability 2021, 13, 8024. [Google Scholar] [CrossRef]
- Niu, B.; Dai, Z.; Liu, Y.; Jin, Y. The role of Physical Internet in building trackable and sustainable logistics service supply chains: A game analysis. Int. J. Prod. Econ. 2022, 247, 108438. [Google Scholar] [CrossRef]
- Liu, W.; Long, S.; Liang, Y.; Wang, J.; Wei, S. The influence of leadership and smart level on the strategy choice of the smart logistics platform: A perspective of collaborative innovation participation. Ann. Oper. Res. 2021. [Google Scholar] [CrossRef]
- Taylor, T.A. Supply chain coordination under channel rebates with sales effort effects. Manag. Sci. 2002, 48, 992–1007. [Google Scholar] [CrossRef] [Green Version]
- Li, D.; Liu, Y.; Fan, C.; Hu, J.; Chen, X. Logistics service strategies under different selling modes. Comput. Ind. Eng. 2021, 162, 107684. [Google Scholar] [CrossRef]
- Cao, K.; Xu, Y.; Wu, Q.; Wang, J.; Liu, C. Optimal channel and logistics service selection strategies in the e-commerce context. Electron. Commer. Res. Appl. 2021, 48, 101070. [Google Scholar] [CrossRef]
- Xie, L.; Hou, P.; Han, H. Implications of government subsidy on the vaccine product R&D when the buyer is risk averse. Transp. Res. Part E Logist. Transp. Rev. 2021, 146, 102220. [Google Scholar] [CrossRef]
- Liu, H.; Kou, X.; Liu, H.; Gao, H.; Zhao, X. Which operating mode is the best? Consider different combinations of sales contracts and service methods. Comput. Ind. Eng. 2022, 168, 108069. [Google Scholar] [CrossRef]
- Xie, L.; Ma, J.; Goh, M. Supply chain coordination in the presence of uncertain yield and demand. Int. J. Prod. Res. 2021, 59, 4342–4358. [Google Scholar] [CrossRef]
- Xie, Y.; Tai, A.H.; Ching, W.-K.; Siu, T.-K. Pricing strategy for a two-echelon supply chain with optimized return effort level. Int. J. Prod. Econ. 2016, 182, 185–195. [Google Scholar] [CrossRef]
- Leng, M.; Parlar, M. Game-theoretic analyses of decentralized assembly supply chains: Non-cooperative equilibria vs. coordination with cost-sharing contracts. Eur. J. Oper. Res. 2010, 204, 96–104. [Google Scholar] [CrossRef]
- Chu, L.Y.; Sappington, D.E.M. Procurement contracts: Theory vs. practice. Int. J. Ind. Organ. 2009, 27, 51–59. [Google Scholar] [CrossRef]
- Wang, Y.; Wallace, S.W.; Shen, B.; Choi, T.-M. Service supply chain management: A review of operational models. Eur. J. Oper. Res. 2015, 247, 685–698. [Google Scholar] [CrossRef]
- Nasrollahi, M.; Fathi, M.R.; Sanouni, H.; Sobhani, S.M.; Behrooz, A. Impact of coercive and non-coercive environmental supply chain sustainability drivers on supply chain performance: Mediation role of monitoring and collaboration. Int. J. Sustain. Eng. 2020, 14, 98–106. [Google Scholar] [CrossRef]
- Fathi, M.R.; Moghadam, M.; Safari, H.; Sadeghi Moghadam, M. Re-Creation Fundamental Concepts on the Culture of Excellence to Achieve Maturity of Organisational Excellence. Int. J. Bus. Excell. 2020, 30, 1–20. [Google Scholar] [CrossRef]
- Hassani, N.; Nasrollahi, M.; Fathi, M.R. Eco-Innovation and Cleaner Production as Sustainable Competitive Advantage Antecedents: The Mediating Role of Green Performance. Int. J. Bus. Innov. Res. 2020, 22, 3. [Google Scholar] [CrossRef]














| Notations | Meanings |
|---|---|
| Potential market demand for logistics service | |
| Unit logistics service cost of LSP | |
| Unit logistics service wholesale price | |
| Unit logistics service price | |
| The smart level of logistics service | |
| The effect of smart transformation | |
| The cost coefficient of smart transformation | |
| CS coefficient of CS contract | |
| RS coefficient of RS contract | |
| Market demand function | |
| Profit function of LSP | |
| Profit function of LSI |
Publisher’s Note: MDPI stays neutral with regard to jurisdictional claims in published maps and institutional affiliations. |
© 2022 by the authors. Licensee MDPI, Basel, Switzerland. This article is an open access article distributed under the terms and conditions of the Creative Commons Attribution (CC BY) license (https://creativecommons.org/licenses/by/4.0/).
Share and Cite
Liu, H.; Chen, H.; Zhang, H.; Liu, H.; Yu, X.; Zhang, S. Contract Design of Logistics Service Supply Chain Based on Smart Transformation. Sustainability 2022, 14, 6261. https://doi.org/10.3390/su14106261
Liu H, Chen H, Zhang H, Liu H, Yu X, Zhang S. Contract Design of Logistics Service Supply Chain Based on Smart Transformation. Sustainability. 2022; 14(10):6261. https://doi.org/10.3390/su14106261
Chicago/Turabian StyleLiu, Hao, Haodong Chen, Hengyi Zhang, Haibin Liu, Xingwang Yu, and Shiqing Zhang. 2022. "Contract Design of Logistics Service Supply Chain Based on Smart Transformation" Sustainability 14, no. 10: 6261. https://doi.org/10.3390/su14106261
APA StyleLiu, H., Chen, H., Zhang, H., Liu, H., Yu, X., & Zhang, S. (2022). Contract Design of Logistics Service Supply Chain Based on Smart Transformation. Sustainability, 14(10), 6261. https://doi.org/10.3390/su14106261
