A Systematic Survey on Energy-Efficient Techniques in Sustainable Cloud Computing
Abstract
:1. Introduction and Motivation
1.1. Motivation for Research
- The needs and demands for understanding existing energy-efficient techniques are proliferating. Power-saving innovations, issues related to CO2 emissions, and proper energy distribution are crucial requirements in the current era. This paper reports a comprehensive systematic mapping study (SMS) to analyze, amalgamate, and present our empirical findings relevant to energy-efficiency techniques.
- There might be no need to implement more infrastructure using virtualization, as it will operate many machines on a single virtual machine. However, this will not control carbon emissions if the infrastructure of a data center does not work efficiently. Such a virtualized environment will require more energy to operate and cool down the equipment, which prompted a comprehensive systemic mapping procedure to examine and evaluate the growing research in this field.
1.2. Our Contribution
- We provide a novel taxonomical overview of various energy-efficient techniques at the cloud data center level by classifying the existing literature extracted from available research papers.
- We describe the role of energy-efficient techniques in reducing the ecological and financial impact on cloud data centers.
- We precisely define the research questions related to effective energy utilization in the cloud environment, further associated with cloud datacenters.
- We discuss the results generated by various techniques by different simulation software, which helps to predict and evaluate the effects of techniques used to reduce energy consumption. We outline issues, concerns, and recommendations for future research work.
2. Background and Related Work
2.1. Need of Energy-Efficient Techniques
2.2. Role of Energy Efficiency in Cloud Data Centers
2.3. Evolution of Energy Efficiency Techniques
2.4. Related Surveys
3. Research Methodology
3.1. Survey Methodology
3.2. Source of Information
- Springer (https://link.springer.com accessed on 15 December 2021).
- ACM Digital Library (https://www.acm.org/digital-library accessed on 25 December 2021).
- ScienceDirect (http://www.sciencedirect.com accessed on 27 December 2021).
- Elsevier (https://www.elsevier.com accessed on 27 December 2021).
- IEEE Xplore (http://ieeexplore.ieee.org accessed on 7 January 2022).
- Google Scholar (https://scholar.google.co.in accessed on 17 February 2022).
- Sematic scholar (https://www.semanticscholar.org accessed on 25 October 2021).
- Scopus (https://www.scopus.com accessed on 14 April 2022).
- Academia (https://www.academia.edu accessed on 14 April 2022).
- ResearchGate (https://www.researchgate.net accessed on 25 April 2022).
3.3. Research Questions
3.4. Search Keywords
3.5. Search String
- First, the leading search words were taken from the research questions.
- The following lists were obtained for abbreviations, synonyms, and alternate orthography for the main search words. Finally, by using Boolean AND operators, relevant search keywords were constructed. A pre-search string was created with all possible spellings, synonyms, and abbreviations. The ensuing preliminary string is: (cloud OR energy OR power OR power consumption OR methods OR techniques OR carbon OR “energy efficiency”) AND (empirical ∗ OR “case study” OR “case studies” OR experiment ∗ OR survey) AND (energy efficiency ∗ OR power-efficiency ∗).
3.6. Selection Criteria
- Research papers use the term “energy” in different contexts, as published articles associated with computer networks, wireless sensor networks, and neural networks but not with cloud computing.
- Some of the research articles were excluded because they mainly concentrated on power consumption in parallel computing, thermal energy, mechanical machines, etc. Our surveys aim to cover only power in the cloud-computing domain only. We included papers from January 2008 to February 2022 in our research.
3.6.1. Criteria for Inclusion and Exclusion
3.6.2. Reference Checking
3.6.3. Article Screening
3.6.4. Quality Assessment of Study
3.6.5. Data Extraction
- Primary and complete reference information, including title, author, title, and publication year.
- Determine energy efficiency techniques used in the cloud.
- Set features such as the name, type of techniques, and language of programming used.
- Empirical results concerning the influence of high energy consumption on cloud performance and the environment.
4. Results
- A total of 28 papers were extracted for hardware energy-efficient techniques (controlling the frequency and voltage of servers). A significant portion of 32 papers was extracted for software energy-efficiency techniques.
- Different energy efficiency techniques have been performed by different types of applications categorized as 17 papers for bio-inspired, 11 for consolidation, for power-management techniques 13 papers were selected.
- For thermal and cooling techniques, 13 research papers and five articles for non-technical and various techniques were finalized for the survey.
4.1. Answer to Research Questions
4.1.1. RQ1: Which Measuring Parameters Are Considered for Power Consumption in Our Selected Studies?
- (i)
- Server idle mode energy consumption is symbolized by EIdle.
- (ii)
- Cooling system energy consumed is symbolized by Ecool.
- (iii)
- Computation resource consumed energy is symbolized by ECompu.
- (iv)
- Storage resource consumed energy is symbolized by EStore.
- (v)
- Communication resource consumed of energy is symbolized by Ecommu.
- i.
- ii.
- Some sustainability metrics considered for evaluating the total energy consumption and its environmental effects, which are aligned to international carbon reduction initiatives can be seen in Table 8:
- iii.
- Rating systems of data centers are dealing with energy efficiency metrics and other, such as operational and regulatory term as global metrics which can be seen in Table 9.
4.1.2. RQ2: Describe the Impact of High Energy Consumption by Cloud Data Centers; Explain the Estimation on Total Energy Consumption by Data Centers
4.1.3. RQ3: The Current Status of Cloud Energy Efficiency
4.1.4. RQ4: What Kind of Different Techniques Used for Energy Efficiency Proposed by Our Selected Studies?
4.1.5. RQ5: Describe Various Energy Efficiency Techniques Employed at the Hardware Level
4.1.6. RQ6: Describe the Various Energy Efficiency Techniques Employed at the Software Level
4.1.7. RQ7: Explain the Various Techniques for Virtual Machine Consolidation Applied at Data Centers
4.1.8. RQ8: Explain the Various Bio-Inspired Techniques for Energy Efficiency Applied at Data Centers
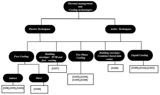
4.1.9. RQ9: Describe the Different Thermal Management and Cooling Technologies Employed at Data Centers
4.1.10. RQ10: Describe the Different Power Aware Management Techniques
Static Power Management (SPM)
- (a)
- Logic-level optimization: Seek to cut the energy consumed by the combinational and sequential switching operations.
- (b)
- Circuit-level optimization: Minimize the power consumed by each logic gate and transistor switching disk operation. This typically use a sophisticated gate architecture and transistor size.
- (c)
Dynamic Power Management (DPM)
- (1)
- The resources available and their use in the program.
- (2)
- To optimize application workloads for reducing energy consumption.
Hardware-Level Solutions
- (a)
- Dynamic System Component Deactivation (DSCD): is divided into two additional types:
- i.
- Partial Dynamic System Component Deactivation (PDSCD): these types of techniques use the idea of gating a clock in a part of an electronic device.
- ii.
- Complete Dynamic System Component Deactivation (CDSCD): These techniques are founded on the idea of complete disabling the components during periods of inactive states.
- (b)
- Dynamic System Performance Scaling (DSPS): In this, the dynamic performance of the components is adjusted in a manner proportional to the power consumption.
Software-Level Solutions
- Reduction of the voltage level for device components (CPUs and cache memory) is known as Supply Voltage Reduction (SVR).
- Cutting down the circuit size of the device, either by designing lower-transistor circuits or cutting power supplies into idle components to minimize the effective transistor count.
- Cooling technologies can reduce power leakage by enabling circuits for faster operation when electrical resistance is reduced at lower temperatures. Reduce the possibility of degradation of the reliability and life of a chip due to high temperatures.
- Minimizing the process of switching.
- Decreasing physical capacitance, which relies on low-level design parameters, such as the size of transistors.
- Cutting down the voltage of the supply.
- Reducing the frequency of the clock.
4.1.11. RQ11: Explain the Key Aspects That Make the Cloud Favorable for Reducing Carbon Footprints and Better Utilization of Energy; Describe Non-Technical Technologies Employed at Cloud Data Centers for Enhancing Energy Efficiency
- Reducing clock rate and voltage for decreasing CPU power dissipation
- ii.
- Use of renewable energy sources
- iii.
- By using energy-efficient storage
- iv.
- Advanced clock gating mechanism
- v.
- By using split plane power
- vi.
- By improving the energy efficiency of processors
- vii.
- Through energy-efficient computer architecture design
- viii.
- By using Nano Data Centers
- ix.
- Energy Saving Strategy for optimizing compiling process and application software power consumption
- x.
- Thermodynamic computing
- xi.
- Nano technology
5. Issues and Recommendations
5.1. Power-Consumption Parameters (RQ1)
5.2. Impact of High Energy Consumption and Current Trends (RQ2 and RQ3)
5.3. Energy-Efficient Techniques (RQ4)
5.4. Hardware Techniques (RQ5)
5.5. Software Techniques (RQ6-RQ7)
5.6. Power-Aware Management Techniques (RQ8)
5.7. Bio-Inspired and Thermal Techniques (RQ9–RQ11)
6. Threats to Validity
6.1. Conclusion Validity
6.2. Convergent and Discriminant Validity
6.3. Internal Validity
6.4. External Validity
7. Conclusions
8. Future Work
Author Contributions
Funding
Institutional Review Board Statement
Informed Consent Statement
Data Availability Statement
Acknowledgments
Conflicts of Interest
Appendix A
- [S1] Lefevre, L., Orgerie, A. Designing and evaluating an energy efficient Cloud. J Supercomput 51, 352–373 (2010). doi.org/10.1007/s11227010-0414
- [S2] B. Nordman and L. Berkeley, “Greener PCs for the Enterprise,” no. August, 2009 Doi 10.1109/MITP.2009.71
- [S3] J. Younge, G. von Laszewski, L. Wang, S. Lopez-Alarcon and W. Car“thers, “Efficient resource management for Cloud computing envir”nments,” International Conference on Green Computing, Chicago, IL, 2010, pp. 357-364, doi: 10.1109/GREENCOMP.2010.5598294.
- [S4] J. M. Kim, M. Kim, J. Kong, H. B. Jang and S. W.“Chung, “Display Power Management That Detects User”Intent,” in Computer, vol. 44, no. 10, pp. 60-66, Oct. 2011, doi: 10.1109/MC.2011.312.
- [S5] F. Cao and M. M. Zhu, “Energy efficient workflow job scheduling for green cloud,” Proc. 2013 IEEE 27th Int. Symp. on Parallel and Distributed Processing Workshops and PhD Forum, pp. 2218–2221.
- [S6] Lin, C. (2012). A Novel Green Cloud Computing Framework for Improving System Efficiency. Physics Procedia, 24, 2326–2333. https://doi.org/10.1016/j.phpro.2012.02.345
- [S7] Hulkury, M. N., & Doomun, M. R. (2012, November). Integrated Green Cloud Computing Architecture. 2012 International Conference on Advanced Computer Science Applications and Technologies (ACSAT). https://doi.org/10.1109/acsat.2012.16]
- [S8] K. Palanivel and S. Kuppuswami “A Cloud-Oriented Green Computing Architecture for E-Learning Applications “in International Journal on Recent and Innovation Trends in Computing and Communication ISSN: 2321-8169 Volume: 2 Issue: 11 3775–3783
- [S9] Ketankumar, D. C., Verma, G., & Chandrasekaran, K. (2015). A Green Mechanism Design Approach to Automate Resource Procurement in Cloud. Procedia Computer Science, 54, 108–117. https://doi.org/10.1016/j.procs.2015.06.013
- [S10] Khanna R, Zuhayri F, Nachimuthu M, Le C, Kumar MJ. Unified extensible firmware interface: An innovative approach to DRAM power control. In: Energy Aware Computing (ICEAC), 2011 International Conference on. IEEE; 2011. p. 1±6. 10.1109/ICEAC.2011.6136703
- [S11] Weaver VM, Johnson M, Kasichayanula K, Ralph J, Luszczek P, Terpstra D, et al. Measuring energy and power with PAPI. In: Parallel Processing Workshops (ICPPW), 2012 41st International Conference on. IEEE; 2012. p. 262±268 10.1109/ICPPW.2012.39.
- [S12] Esmaeilzadeh H, Cao T, Xi Y, Blackburn SM, McKinley KS. Looking back on the language and hardware revolutions: measured power, performance, and scaling. In: ACM SIGARCH Computer Architecture News. vol. 39. ACM; 2011. p. 319±332
- [S13] Chen Y, Chen T, Xu Z, Sun N, Temam O. DianNao family: energy-efficient hardware accelerators for machine learning. Communications of the ACM. 2016; 59(11):105±112. https://doi.org/10.1145/2996864
- [S14] Rotem, E., Weiser, U. C., Mendelson, A., Ginosar, R., Weissmann, E., & Aizik, Y. (2016). H-EARtH: Heterogeneous Multicore Platform Energy Management. Computer, 49(10), 47–55. https://doi.org/10.1109/mc.2016.309
- [S15] Mashayekhy, L., Nejad, M. M., & Grosu, D. (2015). Physical Machine Resource Management in Clouds: A Mechanism Design Approach. IEEE Transactions on Cloud Computing, 3(3), 247–260. https://doi.org/10.1109/tcc.2014.2369419
- [S16] Singh, K., & Ku, M.-L. (2015). Toward Green Power Allocation in Relay-Assisted Multiuser Networks: A Pricing-Based Approach. IEEE Transactions on Wireless Communications, 14(5), 2470–2486.https://doi.org/10.1109/twc.2014.2387165
- [S17] Chiang, Y.-J., Ouyang, Y.-C., & Hsu, C.-H. (2015). An efficient green control algorithm in cloud computing for cost optimization. IEEE Transactions on Cloud Computing, 3(2), 145–155. https://doi.org/10.1109/tcc.2014.2350492
- [S18] B. Li, J. Li, J. Huai, T. Wo, Q. Li and L.“Zhong, “EnaCloud: An Energy-Saving Application Live Placement Approach for Cloud Computing Envir”nments,” 2009 IEEE International Conference on Cloud Computing, Bangalore, India, 2009, pp. 17-24, doi: 10.1109/CLOUD.2009.72.
- [S19] Anton Beloglazov and Rajkumar Buyya. (2012). Optimal Online Deterministic Algorithms and Adaptive Heuristics for Energy and Performance Efficient Dynamic Consolidation of Virtual Machines in Cloud Data Centers. Concurrency Computation: Pracices & Experiments- 2012; 24:1397–1420.
- [S20] K. H. Kim and J. Kim, “Power aware scheduling of bag-of-tasks applications with deadline constraints on DVS-enabled clusters,” CCGRID, vol. 7, pp. 541–548, May 2007. Doi 10.1109/CCGRID.2007.85
- [S21] Khare, S., & Jain, S. (2013, January). Prospects of Near-Threshold Voltage Design for Greeben Computing. 2013 26th International Conference on VLSI Design and 2013 26th International Conference on VLSI Design: concurrently with the 12th International Conference on Embedded Systems. https://doi.org/10.1109/vlsid.2013.174
- [S22] Reddy, S. P., & Chandan, H. K. S. (2014, February). Energy aware scheduling of real-time and non real-time tasks on cloud processors (Green Cloud Computing). International Conference on Information Communication and Embedded Systems (ICICES2014). https://doi.org/10.1109/icices.2014.7033827
- [S23] Mohsen Amini Salehi, Pisipati Radha Krishna, Krishnamurty Sai Deepak, and Rajkumar Buyya. 2012. Preemption-aware energy management in virtualized data centres cloud. IEEE 5th International Conference on Cloud Computing. 844–851. DOI: http://dx.doi.org/10.1109/CLOUD.2012.147
- [S24] Kim, K., Yang, F., Zavala, V. M., & Chien, A. A. (2017). Data Centers as Dispatchable Loads to Harness Stranded Power. IEEE Transactions on Sustainable Energy, 8(1), 208–218. https://doi.org/10.1109/tste.2016.2593607
- [S25] Pesch, D., Rea, S., Torrens, J. I., Zavrel, V., Hensen, J. L. M., Grimes, D., O’Sullivan, B., Scherer, T., Birke, R., Chen, L., Engbersen, T., Lopez, L., Pages, E., Mehta, D., Townley, J., & Tsachouridis, V. (2017). Globally Optimized Energy-Efficient Data Centres.–In ICT-Energy Concepts for Energy Efficiency and Sustainability. InTech. https://doi.org/10.5772/65988
- [S26] K. Chen, Y. Xu, K. Xi, and H. J. Chao, “Intelligent Virtual Machine Placement for Cost Efficiency in Geo- Distributed Cloud Systems,” pp. 3498-3503, 2013.
- [S27] Y. E. F. M. S. Vasanthi, “Energy Efficient Mechanism for Green Computing in Wireless Storage Area Networks,” pp. 1311-1314, 2015.
- [S28] Anton Beloglazov and Rajkumar Buyya. (2010). Adaptive Threshold-Based Approach for Energy-Efficient Consolidation of Virtual Machines in Cloud Data Cent‘rs MGC ‘10 Proceedings of the 8th International Workshop on Middleware for Grids, Clouds and e-Science, Bangalore, India Nove–ber 29-December 03.
- [S29] Jian-Sheng Liao, Chi-Chung Chang, Yao-Lun Hsu, Xiao-Wei Zhang, Kuan-Chou Lai, and Ching- Hsien Hsu. 2012. Energy-efficient resource provisioning with SLA consideration on cloud computing. 41st International Conference on Parallel Processing Workshops (ICPPW’12), 206–211.
- [S30] An Energy-efficient Scheduling Approach Based on Private Clouds Jiandun Li, Junjie Peng, Zhou Lei, Wu Zhang Journal of Information & Computational Science 8: 4 (2011) 716–724 Available at http://www.joics.com
- [S31] Shailesh S. Deore, Ashok N. Patil, and Ruchira Bhargava. 2012. Energy-efficient scheduling scheme for virtual machines in cloud computing. International Journal of Computer Applications 56, 10 (Oct. 2012). DOI: http://dx.doi.org/10.5120/8926–2999
- [S32] Dang Minh Quan, Andrey Somov, and Corentin Dupont. 2012. Energy usage and carbon emission optimization mechanism for federated data centers. In Energy Efficient Data Centres. Lecture Notes in Computer Science, Vol. 7396 (2012). Springer, Berlin, 129–140. DOI: http://dx.doi.org/10.1007/978-3-642-33645-4_12
- [S33] Dang Minh Quan, Robert Basmadjian, Hermann De Meer, Ricardo Lent, Toktam Mahmoodi, Domenico Sannelli, Federico Mezza, Luigi Telesca, and Corenten Dupont. 2012. Energy efficient resource allocation strategy for cloud data centres. In Computer and Information Sciences II (2012), 133–141, Springer, London. DOI: http://dx.doi.org/10.1007/978-1-4471-2155-8_16
- [S34] Anton Beloglazov and Rajkumar Buyya. 2010. Adaptive threshold-based approach for energy-efficient consolidation of virtual machines in cloud data centers. In Proceedings of the 8th International Workshop on Middleware for Grids, Clouds and e-Science. ACM, 4. DOI:http://dx.doi.org/10.1145/1890799.1890803
- [S35] Beloglazov, J. Abawajy and R.“Buyya, “Energy-aware resource allocation heuristics for efficient management of data centers for Cloud c”mputing”, Future Generation Computer Systems, vol. 28, no. 5, pp. 755-768, 2012.
- [S36] Yacine Kessaci, Nouredine Melab, and El-Ghazali Talbi. 2012. An energy-aware multi-start local search heuristic for scheduling VMs on the OpenNebula cloud distribution. International Conference on High Performance Computing and Simulation (HPCS). 112–118. DOI: http://dx.doi.org/10.1109/HPCSim.2012.6266899
- [S37] Thomas Knauth and Christof Fetzer. 2012. Energy-aware scheduling for infrastructure clouds. 4th International Conference on Cloud Computing Technology and Science (CloudCom’12). IEEE, 58–65. DOI:http://dx.doi.org/10.1109/CloudCom.2012.6427569
- [S38] Ashkan Paya and Dan C.Marinescu. 2013. Energy-Aware Application Scaling On a Cloud. Retrieved October,2013 from arXiv:1307.3306
- [S39] N. Kord and H. Haghighi, “An energy-efficient approach for virtual machine placement in cloud based data centers,” in Proc. 5th Information and Knowledge Technology Conf., 2013, pp. 44–49
- [S40] Feller, L. Rilling and C. Morin, “Energy-aware ant colony based workload placement in clouds,” Proc. 2011 IEEE/ACM 12th Int. Conf. on Grid Computing, pp. 26–33.
- [S41] J. Verma, C. Katti and P. “axena, “MADLVF: An Energy Efficient Resource Utilization Approach for Cloud C”mputing”, International Journal of Information Technology and Computer Science, vol. 6, no. 7, pp. 56-64, 2014. 17
- [S42] M. J. Usman, A. Samad, Ismail, H. Chizari and A.“Aliyu, “Energy- Efficient virtual machine allocation technique using interior search algorithm for cloud dat”center,” 2017 6th ICT International StudentProject Conference (ICT-ISPC), Skudai, 2017, pp. 1-4. Dooi 10.1109/ICT-ISPC.2017.8075327
- [S43] Horri, M. Mozafari and G. Dastghai“yfard, “Novel resource allocation algorithms to performance and energy efficiency in cloud c”mputing”, The Journal of Supercomputing, vol. 69, no. 3, pp. 1445-1461, 2014.
- [S44] Tseng, T. Yang, K. Yang and P“ Chen, “An Energy Efficient VM Management Scheme with Power-Law Characteristic in Video Streaming Data”Centers”, IEEE Transactions on Parallel and Distributed Systems, vol. 29, no. 2, pp. 297-311, 2018.
- [S45] K. Wu, R. Du, L. Chen and “. Yan, “An Energy-Saving Virtual-Machine Scheduling Algorithm of Cloud Computing”System,” 2013 International Conference on Information Science and Cloud Computing Companion, Guangzhou, pp. 219-224, 2013.
- [S46] Ghribi, M. Hadji and D. Zeg“lache, “Energy Efficient VM Scheduling for Cloud Data Centers: Exact Allocation and Migration Al”orithms”, 2013 13 th IEEE/ACM International Symposium on Cluster Cloud and Grid Computing, pp. 671-678, May 2013
- [S47] D. Dad and G. B“lalem, “Efficient allocation of VMs in servers of data center to reduce energy cons”mption,” 2017 3rd International Conference of Cloud Computing Technologies and Applications (CloudTech), Rabat, pp. 1-6, 2017. 10.1109/CloudTech.2017.8284743
- [S48] J. Wang, C. Huang, K. He, X. Wang, X. Chen and “. Qin, “An energyaware resource allocation heuristics for VM scheduling ”n cloud”,Proceedings of 2013 IEEE International Conference on High Performance Computing and Communications (HPCC 2013) and 2013IEEE International Conference on Embedded and Ubiquitous Computing (EUC 2013), pp. 587-594, 2013. 20
- [S49] X. Zheng and “. Cai, “Dynamic Virtual Machine Placement for Cloud Computing Envir”nments,” 2014 43rd International Conference on Parallel Processing Workshops, Minneapolis, MN, pp. 121-128, 2014
- [S50] Y. Jararweh, M. Issa, M. Daraghmeh, M. Al-Ayyoub and M. Al“mirat, “Energy efficient dynamic resource management in cloud computing based on logistic regression model and median absolute d”viation”, Sustainable Computing: Informatics and Systems, vol. 19, pp. 262-274, 2018.
- [S51] S. K. Mishra “t al., “Energy-efficient VM-placement in cloud dat” center”, Sustain. Comput. Informat. Syst., pp. 48-50, 2018.
- [S52] Tchernykh, L. Lozano, P. Bouvry, J. E. Pecero, U. Schwiegelshohn and S. Nesm“chnow, “Energy-aware online scheduling: Ensuring quality of service for IaaS”clouds,” 2014 International Conference on High Performance Computing & Simulation (HPCS), Bologna, 2014, pp. 911- 918.doi 10.1109/HPCSim.2014.6903786
- [S53] Lin, P. Liu and“J. Wu, “Energy-Aware Virtual Machine Dynamic Provision and Scheduling for Cloud Co”puting,” 2011 IEEE 4th International Conference on Cloud Computing, Washington, DC, 2011,pp. 736-737
- [S54] N. Kim, J. Cho and “. Seo, “Energy-Based Accounting and Scheduling of Virtual Machines in a Cloud”System,” 2011 IEEE/ACM International Conference on Green Computing and Communications, Sichuan, 2011, pp. 176-181.
- [S55] N. Quang-Hung and N.“Thoai, “Minimizing Total Busy Time with Application to Energy-Efficient Scheduling of Virtual Machines in IaaS”Clouds,” 2016 International Conference on Advanced Computing and Applications (ACOMP), Can Tho, 2016, pp. 141-148.
- [S56] F. Juarez, J. Ejarque and R.“Badia, “Dynamic energy-aware scheduling for parallel task-based application in cloud c”mputing”, Future Generation Computer Systems, vol. 78, pp. 257-271, 2018.
- [S57] Anton Beloglazov and Rajkumar Buyya. 2010. Energy efficient allocation of virtual machines in cloud data centers. 10th IEEE/ACM International Conference on Cluster, Cloud and Grid Computing (CCGrid’10). 577–578. DOI: http://dx.doi.org/10.1109/CCGRID.2010.45
- [S58] X. Sun, Q. Zhang, M.A. Medina, Y. Liu, S. Liao, A study on the use of phase change materials (PCMs) in combination with a natural cold source for space cooling in telecommunications base stations (TBSs) in China, Appl. Energy 117 (2014) 95–103.
- [S59] Dzmitry Kliazovich, Pascal Bouvry, and Samee U. Khan. 2013. DENS: Data center energy-efficient network aware scheduling. Cluster Computing 16, 1 (2013), 65–75, 2013. DOI: http://dx.doi.org/10.1007/s10586- 011-0177-4
- [S60] P. Arroba, J. M. Moya, J. L. Ayala and R.“Buyya, “DVFS-Aware Consolidation for Energy-Efficient”Clouds,” 2015 International Conference on Parallel Architecture and Compilation (PACT), San Francisco, CA, pp. 494-495, 2015.
- [S61] P. Sanjeevi and P. Viswa“athan, “Towards energy-aware job consolidation scheduling i” cloud,” 2016 International Conference on Inventive Computation Technologies (ICICT), Coimbatore, pp. 1-6, 2016.
- [S62] W. Guo, P. Kuang, Y. Jiang, X. Xu, and W. Tian, “SAVE: Self-adaptive consolidation of virtual machines for energy ef_ciency of CPU-intensive applications in th’’cloud,” J. Supercomput., pp. 1_25, Jun. 2019. doi: 10.1007/s11227-019-02927-1.
- [S63] G. Cao, “Topology-aware multi-objective virtual machine dynamic consolidation for cloud dat’’enter,” Sustain. Comput. Inform. Syst., vol. 21, pp. 179_188, Mar. 2019
- [S64] Z. Li, C. Yan, X. Yu, and N. Yu, “Bayesian network-based virtual machines consolidation’’ethod,” Future Gener. Comput. Syst., vol. 69,no. 3, pp. 75_87, Apr. 2017.
- [S65] Yan, H.Wang, X. Li, Y.Wang, D. Li, Y. Zhang, Y. Xie, Z. Liu, W. Cao, and F. Yu, “Cost-ef_cient consolidating service fo’ Aliyun’s cloud-scale co’’uting,” IEEE Trans. Services Comput., vol. 12, no. 1, pp. 117_130, Jan./Feb. 2019.
- [S66] Anton Beloglazov, Rajkumar Buyya, Young C. Lee, and Albert Zomaya. 2011. A taxonomy and survey of energy-efficient data centers and cloud computing systems. Advances in Computers 82, 2 (2011)
- [S67] D Andersen, J Franklin, M Kaminsky, Phanishayee A, Tan L, Vasudevan V (2009) FAWN: A Fast Array of Wimpy Nodes. In: 22nd ACM Symposium on Operating Systems Principles
- [S68] Caulfield A, Grupp L, Swanson S (2009) Gordon: using flash memory to build fast, power-efficient clusters for data-intensive applications. In: 14th international conference on Architectural support for programminglanguages and operating systems
- [S69] Portaluri G, Giordano S, Kliazovich D, Dorronsoro B (2014) A power efficient genetic algorithm for resource allocation in cloud computing data centers. In: IEEE 3rd International conference on cloud networking
- [S70] Quang-Hung N, Nienz P, Namz N, Tuong N, Thoa N (2013) A genetic algorithm for power-aware virtual machine allocation in private cloud. Lecture Notes in Compr Sci 7804:170–179
- [S71] Zhang W, Xie H, Cao B, Cheng A (2014) Energy-aware real-time task scheduling for heterogeneous multiprocessors with particle swarm optimization algorithm. Math Probl Eng 2014:Article ID 287475
- [S72] Lin, M.; Shao, S.; Zhang, X.S.; VanGilder, J.W.; Avelar, V.; Hu, X. Strategies for data center temperature control during a cooling system outage. Energy Build. 2014, 73, 146–152.
- [S73] Gregor von Laszewski, Lizhe Wang, Andrew J. Younge, and Xi He. 2009. Power-aware scheduling of virtual machines in DVFS-enabled clusters. International Conference on Cluster Computing and Workshops (CLUSTER’09). IEEE, 1–10. DOI: http://dx.doi.org/10.1109/CLUSTR.2009.5289182
- [S74] P. Mahadevan, P. Sharma, S. Banerjee, and P. Ranganathan, “Energy Aware Network Operations,” IEEE INFOCOM Workshops 2009, pp. 1– 6, Apr. 2009
- [S75] Andrew J. Younge, Gregor Von Laszewski, Lizhe Wang, Sonia Lopez-Alarcon, and Warren Carithers. 2010. Efficient resource management for cloud-computing environments. In International Green Computing Conference. IEEE, 357–364. DOI: http://dx.doi.org/10.1109/GREENCOMP.2010.5598294
- [S76] Enhancing Energy-Efficient and QoS Dynamic Virtual Machine Consolidation Method in Cloud Environment Yaqiu Liu; Xinyue Sun; Wei Wei; Weipeng Jing 10.1109/ACCESS.2018.2835670
- [S77] T. Ghose, V. Namboodiri, and R. Pendse, “Thin is green: Leveraging the thin-client paradigm for sustainable mobile computing q,” Comput. Electr. Eng., vol. 45, no. 2015, pp. 155-168, 2016
- [S78] Qingwen Chen. 2011. Towards energy-aware VM scheduling in IaaS clouds through empirical studies. MScThesis. University of Amsterdam.
- [S79] Tang, Z., Qi, L., Cheng, Z., Li, K., Khan, S. U., & Li, K. (2015). An Energy-Efficient Task Scheduling Algorithm in DVFS-enabled Cloud Environment. Journal of Grid Computing, 14(1), 55–74. https://doi.org/10.1007/s10723-015-9334-y
- [S80] Faraz Ahmad and T. N. Vijaykumar. 2010. Joint optimization of idle and cooling power in data centers while maintaining response time. ACM SIGPLAN Notices 45, 3 (March 2010) 243–256. DOI:http://dx.doi.org/10.1145/1735971.1736048
- [S81] Ma, F., Liu, F., & Liu, Z. (2012). Multi-objective optimization for initial virtual machine placement in cloud data center.
- [S82] Gao, Y., Guan, H., Qi, Z., Hou, Y., & Liu, L. (2013). A multi-objective ant colony system algorithm for virtual machine placement in cloud computing. Journal of Computer and System Sciences, 79(8), 1230–1242. https://doi.org/10.1016/j.jcss.2013.02.004
- [S83] Ferdaus, M. H., Murshed, M., Calheiros, R. N., & Buyya, R. (2014). Virtual Machine Consolidation in Cloud Data Centers Using ACO Metaheuristic. In Lecture Notes in Computer Science (pp. 306–317). Springer International Publishing. https://doi.org/10.1007/978-3-319-09873-9_26
- [S84] Shabeera, T., Kumar, S.M., Salam, S.M., Krishnan, K.M.: Optimizing VM allocation and data placement for data-intensive applications in the cloud using ACO metaheuristic algorithm. Eng. Sci. Technol. Int. J. 20(2), 616–628 (2017). https://doi.org/10.1016/j.jestch.2016.11.006
- [S85] Liu, X.-F., Zhan, Z.-H., Deng, J. D., Li, Y., Gu, T., Zhang, J: An energy-efficient ant colony system for virtual machine placement in cloud computing. In: Proceedings of the IEEE Transactions on Evolutionary Computation (2016)
- [S86] Ben Hassen, F., Brahmi, Z., & Toumi, H. (2016, April). VM placement algorithm based on recruitment process within ant colonies. 2016 International Conference on Digital Economy (ICDEc). 2016 International Conference on Digital Economy (ICDEc). https://doi.org/10.1109/icdec.2016.7563138
- [S87] Satpathy, A., Addya, S.K., Turuk, A.K., Majhi, B., Sahoo, G.: Crow search based virtual machine placement strategy in cloud data centers with live migration. Comput. Electr. Eng. 69, 334–350 (2018). https://doi.org/10.1016/j.compeleceng.2017.12.032
- [S88] Kyong Hoon Kim, Anton Beloglazov, and Rajkumar Buyya. 2011. Power-aware provisioning of virtual machines for real-time Cloud services. Concurrency and Computation: Practice and Experience 23, 13 (2011), 1491–1505.
- [S89] Mark, C.C.T., Niyato, D., Chen-Khong, T.: Evolutionary optimal virtual machine placement and demand forecaster for cloud computing. In: Proceedings of the 2011 IEEE International Conference on Advanced Information Networking and Applications (AINA), pp. 348–355, IEEE (2011)
- [S90] Yacine Kessaci, Mohand Mezmaz, Nouredine Melab, El-Ghazali Talbi, and Daniel Tuyttens. 2011. Parallel evolutionary algorithms for energy aware scheduling. Intelligent Decision Systems in Large-Scale Distributed Environments, Studies in Computational Intelligence, Vol. 362, Springer, Berlin, 75–100. DOI: http://dx.doi.org/10.1007/978-3-642-21271-0_4
- [S91] Xiaoli Wang, Yuping Wang, and Hai Zhu. 2012. Energy-efficient multi-job scheduling model for cloud computing and its genetic algorithm. Mathematical Problems in Engineering (2012).
- [S92] Fereydoun Farrahi Moghaddam, Mohamed Cheriet, and Kim Khoa Nguyen. Low carbon virtual private clouds. 2011. IEEE International Conference on Cloud Computing (CLOUD’11), 259–266 DOI: http://dx.doi.org/10.1109/CLOUD.2011.36
- [S93] Lskrao Chimakurthi and S. D. Madhukumar. 2011. Power efficient resource allocation for clouds using ant colony framework. arXiv:1102.2608. http://arxiv.org/pdf/1102.2608.pdf
- [S94] Zhang, W.Z., et al.: Secure and Optimized Load Balancing for Multitier IoT and Edge-Cloud Computing Systems. IEEE Internet Things J. 8, 8119–8132 (2021)
- [S95] R. G. Babukarthik, R. Raju, and P. Dhavachelvan. 2012. Energy-aware scheduling using Hybrid Algorithm for cloud computing. 3rd International Conference on Computing Communication and Networking Technologies (ICCCNT’12). 1–6. DOI: http://dx.doi.org/10.1109/ICCCNT.2012.6396014
- [S96] Zhiming Wang, Kai Shuang, Long Yang, and Fangchun Yang. 2012. Energy-aware and revenue-enhancingcombinatorial scheduling in virtualized of cloud datacenter. Journal of Convergence Information Technology, AICIT 7, 1 (2012), 62–70. DOI: http://dx.doi.org/10.4156/jcit.vol7.issue1.8
- [S97] Neil Bergmann, Yuk Ying Chung, Xiangrui Yang, Zhe Chen, Wei Chang Yeh, Xiangjian He, and Raja Jurdak. 2013. Using swarm intelligence to optimize the energy consumption for distributed systems. Modern Applied Science 7, 6 (2013), 59–66. DOI: http://dx.doi.org/10.5539/mas.v7n6p59
- [S98] Zavrel, V., Bartak, M., & Hensen, J. L. M. (2014). Simulation of a data center cooling system in an emergency situation. In Proceedings of the 8th IBPSA-CZ conference Simulace Budov a Techniky Prostředí, 6-7 November 2014, Prague, Czech Republic (pp. 57-64). Česká t–chnika-nakladatelství ČVUT.
- [S99] Y. Chen, C. Lin, J. Huang, X. Xiang and X“ Shen, “Energy Efficient Scheduling and Management for Large-Scale Services Computing”Systems”, IEEE Transactions on Services Computing, vol. 10, no. 2, pp.217-230, 2017.
- [S100] Y. Chen, Y. Zhang, Q. Meng, Study of ventilation cooling technology for telecommunication base stations: control strategy and application strategy, Energy Build. 50 (no. 7) (2012) 212–218.
- [S101] L. Bao, J. Wang, L. Kang, The applied effect analysis of heat exchanger installed in a typical communication base station in Beijing of China, Energy Procedia 14 (2012) 620–625.
- [S102] A.M. Haywood, J. Sherbeck, P. Phelan, G. Varsamopoulos, S.K.S. Gupta, The relationship among CPU utilization, temperature, and thermal power for waste heat utilization, Energy Convers. Manag. 95 (2015) 297–303.
- [S103] L. Ling, Q. Zhang, Y. Yu, Y. Wu, S. Liao, Study on thermal performance of microchannel separate heat pipe for telecommunication stations: Experiment and simulation Étude de la performance thermique de caloduc séparé à micro-canauxpour les stations de telecommunication: expérienc vol. 59, (2015), pp. 198–209.
- [S104] H. Zhang, S. Shao, H. Xu, H. Zou, C. Tian, Integrated system of mechanical refrigeration and thermosyphon for free cooling of data centers, Appl. Therm. Eng. 75 (2015) 185–192.
- [S105] Almaneea, H. Thompson, J. Summers, N. Kapur, Cooling system analysis for a data center using liquid immersed servers, Int. J. Therm. Technol. 4 (no. 3) (2014)200–207
- [S106] H. Endo, H. Kodama, H. Fukuda, T. Sugimoto, T. Horie, M. Kondo, Effect of climatic conditions on energy consumption in direct fresh-air container data centers 2013, 2013 Int. Green Comput. Conf. Proceedings, IGCC 6 (2013) 17–25.
- [S107] Deng, X., Wu, D., Shen, J., & He, J. (2016). Eco-Aware Online Power Management and Load Scheduling for Green Cloud Datacenters. In IEEE Systems Journal (Vol. 10, Issue 1, pp. 78–87). Institute of Electrical and Electronics Engineers (IEEE). https://doi.org/10.1109/jsyst.2014.2344028
- [S108] H. Jouhara and R. Meskimmon, Heat Pipe based Thermal Management Systems for Energy-Efficient Data Centres.
- [S109] Almoli, A. Thompson, N. Kapur, J. Summers, H. Thompson, G. Hannah, Computational fluid dynamic investigation of liquid rack cooling in data centres, Appl. Energy 89 (1) (2012) 150–155.
- [S110] S. Zimmermann, I. Meijer, M.K. Tiwari, S. Paredes, B. Michel, D. Poulikakos, Aquasar: a hot water cooled data center with direct energy reuse, Energy 43 (no. 1) (2012) 237–245.
- [S111] Í. Goiri, W. Katsak, K. Le, T. D. Nguyen and R. Bia“chini, “Designing and Managing Data centers Powered by Renewable”Energy,” in IEEE Micro, vol. 34, no. 3, pp. 8-16, May-June 2014, doi: 10.1109/MM.2014.6.
- [S112] Jonas Carlsson, Kent Palmkvist, and Lars Wanhammar, “A Clock Gating Circuit for Globally Asynchronous Locally Synchronous Systems”, Norchip Conference, 2006.
- [S113] FAWN: A Fast Array of Wimpy Nodes David G. Andersen ACM 978-1-60558-752-3/09/10
- [S114] Ivan Rodero, Juan Jaramillo, Andres Quiroz, Manish Parashar, Francesc Guim, and Stephen Poole. 2010. Energy-efficient application-aware online provisioning for virtualized clouds and data centers. International Green Computing Conference. 31–45. DOI: http://dx.doi.org/10.1109/GREENCOMP.2010.5598283
- [S115] F. Sheikh, H. Fazal, F. Taqvi and J. “hamsi, “Power-aware server selection in nano data”center,” 2015 IEEE 40th Local Computer Networks Conference Workshops (LCN Workshops), Clearwater Beach, FL, 2015, pp. 776-782, doi: 10.1109/LCNW.2015.7365927.
- [S116] Zhao, R. et al.,” A Multithreaded Compiler Optimization Technology with Low Power”. Journal of Software, 2002 pp. 1123-1129
- [S117] S.Abdulsalam, D. Lakomski, Q. Gu, T. Jin and Z“ Zong, “Program energy efficiency: The impact of language, compiler and implementation ”hoices,” International Green Computing Conference, Dallas, TX, 2014, pp. 1-6, doi: 10.1109/IGCC.2014.7039169.
- [S118] Heller, B.; Seetharaman, S.; Mahadevan, P.; Yiakoumis, Y.; Sharma, P.; Banerjee, S.; McKeown, N. Elastic tree: Saving Energy in Data Center Networks. In Proceedings of the 7th USENIX Conference on Networked Systems Design and Implementation,
- [S119] San José, CA, USA, 28–30 April 2010; pp. 249–264.Vytautas Valancius, Nikolaos Laoutaris, Laurent Massoulié, Christophe Diot, and Pablo Rodriguez. 2009. Greening the internet with nano data centers. In Proceedings of the 5th international conference on Emerging networking experiments and technologies ‘CoNEXT ‘09). Association for Computing Machinery, New York, NY, USA, 37–48. DOI: https://doi.org/10.1145/1658939.1658944
References
- Jain, A.; Mishra, M.; Peddoju, S.K.; Jain, N. Energy efficient computing- Green cloud computing. In Proceedings of the 2013 International Conference on Energy Efficient Technologies for Sustainability (ICEETS), Nagercoil, India, 10–12 April 2013; pp. 978–982. [Google Scholar]
- Abdulsalam, S.; Lakomski, D.; Gu, Q.; Jin, T.; Zong, Z. Program energy efficiency: The impact of language, compiler and implementation hoices. In Proceedings of the International Green Computing Conference, Dallas, TX, USA, 3–5 November 2014; pp. 1–6. [Google Scholar] [CrossRef]
- Abd-El-Atty, B.; Iliyasu, A.M.; Alaskar, H.; El-Latif, A.A.A. A Robust Quasi-Quantum Walks-based Steganography Protocol for Secure Transmission of Images on Cloud-based E-healthcare Platforms. Sensors 2020, 20, 3108. [Google Scholar] [CrossRef] [PubMed]
- Air Transport Action Group Facts and Figures. 2020. Available online: https://www.atag.org/facts-figures.html (accessed on 15 November 2021).
- Amazon Web Services. AWS Sustainability. Available online: https://aws.amazon.com/about-aws/sustainability/ (accessed on 15 November 2019).
- Andrae, A.S.G.; Edler, T. On global electricity usage of communication technology: Trends to 2030. Challenges 2015, 6, 117–157. [Google Scholar] [CrossRef] [Green Version]
- Xu, M.; Toosi, A.N.; Buyya, R. A self-adaptive approach for managing applications and harnessing renewable energy for sustainable cloud computing. IEEE Trans. Sustain. Comput. 2020, 6, 544–558. [Google Scholar] [CrossRef]
- Anders, A. Total Consumer Power Consumption Forecast. In Proceedings of the (Huawei) Nordic Digital Business Summit, Helsinki, Finland, 5 October 2017. [Google Scholar]
- Kurp, P. Green computing. In Communications of the ACM; Association for Computing Machinery (ACM): New York, NY, USA, 2008; Volume 51, pp. 11–13. [Google Scholar]
- Beloglazov, A.; Buyya, R. Energy efficient allocation of virtual machines in cloud data centers. In Proceedings of the 10th IEEE/ACM International Conference on Cluster, Cloud and Grid Computing (CCGrid’10), Melbourne, VIC, Australia, 17–20 May 2010; pp. 577–578. [Google Scholar] [CrossRef]
- Gayathri, B. Green cloud computing. In Proceedings of the IET Chennai 3rd International Conference on Sustainable Energy and Intelligent Systems SEISCON 2012, Tiuchengode, India, 27–29 December 2012. [Google Scholar]
- Kitchenham, B.; Brereton, O.P.; Budgen, D.; Turner, M.; Bailey, J.; Linkman, S. Systematic literature reviews in software engineering—A systematic literature review. Inf. Softw. Technol. 2009, 51, 7–15. [Google Scholar] [CrossRef]
- Kitchenham, B. Procedures for performing systematic reviews. Keele UK Keele Univ. 2004, 33, 1–26. [Google Scholar]
- Barroso, L.A.; Clidaras, J.; Hölzle, U. The Datacenter as a Computer: An Introduction to the Design of Warehouse-Scale Machines, Second edition. Synth. Lect. Comput. Archit. 2013, 8, 1–154. [Google Scholar] [CrossRef] [Green Version]
- Bawdy, T. Global warming: Data centres to consume three times as much energy in next decade, experts warn. Independent 2016, 23, 276. [Google Scholar]
- Belkhir, L.; Elmeligi, A. Assessing ICT global emissions footprint: Trends to 2040 & recommendations. J. Clean. Prod. 2018, 177, 448–463. [Google Scholar]
- Beloglazov, A.; Buyya, R.; Lee, Y.C.; Zomaya, A. A Taxonomy and Survey of Energy-Efficient Data Centers and Cloud Computing Systems (Version 2). arXiv 2010, arXiv:1007.0066. [Google Scholar]
- Beloglazov, A.; Buyya, R. Optimal online deterministic algorithms and adaptive heuristics for energy and performance efficient dynamic consolidation of virtual machines in Cloud data centers. Concurr. Comput. Pract. Exp. 2011, 24, 1397–1420. [Google Scholar] [CrossRef]
- Beloglazov, A.; Abawajy, J.; Buyya, R. Energy—Aware resource allocation heuristics for efficient management of data centers for Cloud computing Futur. Gener. Comput. Syst. 2012, 28, 755–768. [Google Scholar] [CrossRef] [Green Version]
- Bharany, S.; Sharma, S.; Badotra, S.; Khalaf, O.I.; Alotaibi, Y.; Alghamdi, S.; Alassery, F. Energy-Efficient Clustering Scheme for Flying Ad-Hoc Networks Using an Optimized LEACH Protocol. Energies 2021, 14, 6016. [Google Scholar] [CrossRef]
- Big Power—An Overview of the Electricity Used by the Global Digital Ecosystem. August 2013. Available online: https://www.cepi.org/the-cloud-begins-with-coal-an-overview-of-the-electricity-used-by-the-global-digital-ecosystem (accessed on 7 April 2022).
- Rajkumar, B.; Sukhpal, S.G. Sustainable Cloud Computing: Foundations and Future Directions. Bus. Technol. Digit. Transform. Strateg. Cut. Consort. 2018, 21, 1–9. [Google Scholar]
- Cisco Global Cloud Index: Forecast and Methodology, 2016–2021. January 2018. Available online: https://www.cisco.com/c/en/us/solutions/collateral/serviceprovider/global-cloud-index-gci/white-paper-c11-738085.html (accessed on 7 April 2022).
- Damien, B.; Michael, M.; Georges, D.-C.; Jean-Marc, P.; Ivona, B. Energy-efficient and SLA-aware management of IaaS clouds. In Proceedings of the 3rd International Conference on Future Energy Systems: Where Energy, Computing and Communication Meet, Madrid, Spain, 9–11 May 2012. [Google Scholar]
- Das, K.; Das, S.; Darji, R.K.; Mishra, A. Survey of Energy-Efficient Techniques for the Cloud-Integrated Sensor Network. J. Sens. 2018, 2018, 1597089. [Google Scholar] [CrossRef] [Green Version]
- Data Center Efficiency Assessment, January 2018 Issue paper Scaling up Energy Efficiency Across the Data Center Industry: Evaluating Key Drivers and Barriers. Available online: https://www.nrdc.org/sites/default/files/data-center-efficiency-assessment-IP.pdf (accessed on 7 April 2022).
- Cavdar, D.; Alagoz, F. A survey of research on greening data centers. In Proceedings of the 2012 IEEE Global Communications Conference (GLOBECOM), Anaheim, CA, USA, 3–7 December 2012. [Google Scholar] [CrossRef]
- Dybå, T.; Dingsöyr, T.; Hanssen, G.K. Applying systematic reviews to diverse study types: An experience report. In Proceedings of the First International Symposium on Empirical Software Engineering and Measurement, Madrid, Spain, 20–21 September 2007; pp. 225–234. [Google Scholar]
- Bohra, A.E.H.; Chaudhary, V. VMeter: Power modelling for virtualized”clouds. In Proceedings of the IEEE International Symposium on Parallel & Distributed Processing, Workshops and Phd Forum (IPDPSW), Atlanta, GA, USA, 19–23 April 2010; pp. 1–8. [Google Scholar]
- Easterbrook, S.; Singer, J.; Storey, M.-A.; Damian, D. Selecting empirical methods for software engineering research. In Guide to Advanced Empirical Software Engineering; Springer: London, UK, 2008; pp. 285–311. [Google Scholar]
- Kupiainen, E.; Mantyla, M.; Itkonen, J. Using metrics in agile and lean software development–a systematic literature review of industrial studies. Inf. Softw. Technol. 2015, 62, 143–163. [Google Scholar] [CrossRef]
- Energy Consumption Comparison of Nano and Centralized Data Centers Fatemeh Jalali, Rob Ayre, Arun Vishwanath, Kerry Hinton, Tansu Alpcan, Rod Tucker. Available online: https://www.cesc.kth.se/polopoly_fs/1.647731.1600689503!/Energy%20Consumption%20Comparison%20of%20Nano%20and%20Centralised%20DCs%20ExtremeGreen%202014.pdf (accessed on 7 April 2022).
- Liu, Y.; Sun, X.; Wei, W.; Jing, W. Enhancing Energy-Efficient and QoS Dynamic Virtual Machine Consolidation Method in Cloud Environment. IEEE Access 2018, 6, 31224–31235. [Google Scholar] [CrossRef]
- Chen, F.F.; Schneider, J.; Yang, L.Y.; Grundy, J.; He, Q. An energy consumption model and analysis tool for Cloud computing environments. In Proceedings of the 2012 First International Workshop on Green and Sustainable Software (GREENS), Zurich, Switzerland, 3 June 2012; pp. 45–50. [Google Scholar]
- Farahnakian, F.; Ashraf, A.; Pahikkala, T.; Liljeberg, P.; Plosila, J.; Porres, I.; Tenhunen, H. Using Ant Colony System to Consolidate VMs for Green Cloud Computing. IEEE Trans. Serv. Comput. 2015, 8, 187–198. [Google Scholar] [CrossRef]
- Gill, S.S.; Buyya, R. A taxonomy and future directions for sustainable cloud computing: 360 degree view. ACM Comput. Surv. 2018, 51, 1–13. [Google Scholar] [CrossRef]
- Lombardi, F.; di Pietro, R. Secure virtualization for cloud computing. J. Netw. Comput. Appl. 2021, 34, 1113–1122. [Google Scholar] [CrossRef]
- Google Data Center Efficiency Best Practices, January 2017. Available online: http://www.cs.uu.nl/docs/vakken/ebu/Laudon-Traver_Ecommerce12_Case3.2_GoogleDataCenter.pdf (accessed on 7 April 2022).
- Abdi, H. Multiple Correlation Coefficien; Sage: Thousand Oaks, CA, USA, 2007; pp. 648–651. [Google Scholar]
- Akeiber, H.; Nejat, P.; Majid, M.Z.A.; Wahid, M.A.; Jomehzadeh, F.; Famileh, I.Z.; Calautit, J.K.; Hughes, B.R.; Zaki, S.A. A review on phase change material (PCM) for sustainable passive cooling in building envelopes. Renew. Sustain. Energy Rev. 2016, 60, 1470–1497. [Google Scholar] [CrossRef]
- Hamilton, J. Cooperative Expendable Micro-Slice Servers (CEMS): Low Cost, Low Power Servers for Internet-Scale Services. In Proceedings of the 4th Biennial Conference Innovative Data Systems Research (CIDR), Asilomar, CA, USA, 4–7 January 2009; Available online: http://slashdot.org/topic/datacenter/new-york-timestakes-aim-at-datacenters (accessed on 7 April 2022).
- Ibrahim, A.S.; Hamlyn-Harris, J.; Grundy, J. Emerging security challenges of cloud virtual infrastructure. In Computer Science & Software Engineering, Faculty of Information & Communication Technologies Swinburne University of Technology; Hawthorn: Victoria, Australia, 2016. [Google Scholar]
- Liu, L.; Wang, H.; Liu, X.; Jin, X.; He, W.B.; Wang, Q.B.; Chen, Y. GreenCloud: A new architecture for green data center. In Proceedings of the 6th International Conference Industry Session on Autonomic Computing and Communications Industry Session, ICA-INDST ‘09, Barcelona, Spain, 15 June 2009; pp. 29–38. [Google Scholar] [CrossRef]
- Intel: Improving Data Center Efficiency. January 2016. Available online: https://www.intel.co.jp/content/dam/doc/technology-brief/efficient-datacenter-highambient-temperature-operation-brief.pdf (accessed on 7 April 2022).
- Smith, J.W.; Khajeh-Hosseini, A.; Ward, J.S.; Sommeville, I. CloudMonitor: Profiling Powe” Usage. In Proceedings of the IEEE Fifth International Conference on Cloud Computing, Hawaii, HI, USA; 2012; pp. 947–948. [Google Scholar]
- Jones, N. How to stop data centres from gobbling up the world’s electricity. Nature 2018, 561, 163–166. [Google Scholar] [CrossRef] [PubMed]
- Toress, J. Green Computing: The next wave in computing. In Green Computing, Communication of the ACM51.10; Andy, H., Ed.; UPC Technical University of Catalonia: Barcelona, Spain, 2018; pp. 11–13. [Google Scholar]
- Chen, K.; Xu, Y.; Xi, K.; Chao, H.J. Intelligent Virtual Machine Placement for Cost Efficiency in Geo- Distributed Cloud Systems. In Proceedings of the 2013 IEEE International Conference on Communications (ICC), Budapest, Hungary, 9–13 June 2013; pp. 3498–3503. [Google Scholar]
- Cameron, K.W. Energy Oddities, Computing Is Odd. Computer 2013, 46, 90–93. [Google Scholar] [CrossRef]
- Kamiya, G. Factcheck: What Is the Carbon Footprint of Streaming Video on Netflix? Carbon Brief, 25 February 2020. Available online: https://www.carbonbrief.org/factcheck-what-is-the-carbon-footprint-of-streaming-video-on-netflix? (accessed on 7 April 2022).
- Katal, A.; Dahiya, S.; Choudhury, T. Energy efficiency in cloud computing data center: A survey on hardware technologies. Clust. Comput. 2021, 25, 675–705. [Google Scholar] [CrossRef]
- Kaur, M.; Sinh, P. Energy efficient Green Cloud: Underlying structure. In Proceedings of the 2013 International Conference on Energy Efficient Technologies for Sustainability (ICEETS), Nagercoil, India, 10–12 April 2013; pp. 207–212. [Google Scholar]
- Talwar, B.; Arora, A.; Bharany, A. Proactive Detection of Deteriorating Node Based Migration for Energy-Aware Fault Tolerance. Think India J. 2019, 22, 2256. [Google Scholar]
- Kim, K.; Yang, F.; Zavala, V.M.; Chien, A.A. Data Centers as Dispatchable Loads to Harness Stranded Power. IEEE Trans. Sustain. Energy 2017, 8, 208–218. [Google Scholar] [CrossRef]
- Kitchenham, B.; Charters, S. Guidelines for Performing Systematic Literature Eviewsins of Wareengineering; Version 2.3; UKEBSE Technical Report; Keele University: Newcastle-under-Lyme, UK, 2007. [Google Scholar]
- Kliazovich, D.; Bouvry, P.; Khan, S.U. Green Cloud: A packet level simulator of energy-aware cloud computing data centers. In Proceedings of the Global Telecommunications Conference (GLOBECOM 2010), Miami, FL, USA, 6–10 December 2010; pp. 1–5. [Google Scholar]
- Koomey, J. Growth in Data Center Electricity Use 2005 to 2010; Analytics Press: Oakland, CA, USA, 2011. [Google Scholar]
- Arora, A.; Talwar, B.; Bharany, S. Reliability Aware Mechanism to ensure increased Fault Tolerance using Throttle Load Balancer. In Proceedings of the 2021 9th International Conference on Reliability, Infocom Technologies and Optimization (Trends and Future Directions) (ICRITO), Noida, India, 3–4 September 2021. [Google Scholar] [CrossRef]
- Kotas, C.; Naughton, T.; Imam, N. A comparison of Amazon Web Services and Microsoft Azure cloud platforms for high performance computing. In Proceedings of the IEEE International Conference on Consumer Electronics (ICCE), Las Vegas, NV, USA, 12–14 January 2018; pp. 1–4. [Google Scholar]
- Kozakiewicz, A.; Lis, A. Energy Efficiency in Cloud Computing: Exploring the Intellectual Structure of the Research Field and Its Research Fronts with Direct Citation Analysis. Energies 2021, 14, 7036. [Google Scholar] [CrossRef]
- Kumar Yadav, A.; Garg, M.L.; Ritika, D. An Efficient Approach for Security in Cloud Computing. Int. J. Adv. Stuetflixic Res. 2018, 3, 8. Available online: https://ssrn.com/abstract=3315609 (accessed on 14 January 2019).
- Kurp, P. Green computing. Commun. ACM 2008, 51, 11–13. [Google Scholar] [CrossRef]
- Kim, K.H.; Beloglazov, A.; Buyya, R. Power-aware provisioning of virtual machines for real-time Cloud services. Concurr. Comput. Pract. Exp. 2011, 23, 1491–1505. [Google Scholar] [CrossRef] [Green Version]
- Uchechukwu, K.L.A.; Shen, Y. Energy consumption in cloud computing datanters. Int. J. Cloud Comput. Services Sci. 2014, 3, 3148. [Google Scholar]
- Landis, J.R.; Koch, G.G. Measurement of observer agreement for categorical data. Biometrics 1977, 33, 159–174. [Google Scholar] [CrossRef] [PubMed] [Green Version]
- Hongyou, L.; Jiangyong, W.; Jian, P.; Junfeng, W.; Tang, L. Energy-aware scheduling scheme using workload-aware consolidation technique in cloud data centres. Commun. China 2013, 10, 114–124. [Google Scholar] [CrossRef]
- Li, D.; Shang, Y.; He, W.; Chen, C. EXR: Greening Data Center Network with Software Defined Exclusive Routing. IEEE Trans. Comput. 2015, 64, 2534–2544. [Google Scholar] [CrossRef]
- De Vuyst, M.; Kumar, R.; Tullsen, D.M. Exploiting unbalanced thread scheduling for energy and performance on a CMP of SMT processors. In Proceedings of the 20th IEEE International Parallel & Distributed Processing Symposium, Rhodes, Island, 25–29 April 2006. [Google Scholar] [CrossRef] [Green Version]
- Mills, M.P. The Cloud Begins With Coal. Big Data, Big Networks, Big Infrastructure. 2013. Available online: https://www.tech-pundit.com/wp-content/uploads/2013/07/Cloud_Begins_With_Coal.pdf (accessed on 7 April 2022).
- Markandey, A.; Dhamdhere, P.; Gajmal, Y. Data Access Security in Cloud Computing: A Review. In Proceedings of the 2018 International Conference on Computing, Power and Communication Technologies (GUCON), Greater Noida, Uttar Pradesh, India, 28–29 September 2018; pp. 633–636. [Google Scholar]
- Masanet, E.; Shehabi, A.; Lei, N.; Smith, S.; Koomey, J. Recalibrating global data center energy-use estimates. Science 2020, 367, 984–986. [Google Scholar] [CrossRef] [PubMed]
- Malone, C.; Belady, C. Metrics to Characterize Data Center & IT Equipment Energy Use. In Proceedings of the 2006 Digital Power Forum, Richardson, TX, USA, 21 September 2006; Available online: https://www.researchgate.net/publication/337801067_Metrics_to_Characterize_Data_Center_IT_Equipment_Energy_Use_Proceedings_of_Digital_Power_Forum_Richardson_TX (accessed on 7 April 2022).
- Meisel, M.; Pappas, V.; Zhang, L. A taxonomy of biologically inspired researchin computer networking. Comput. Netw. 2020, 54, 901–916. [Google Scholar] [CrossRef] [Green Version]
- Mishra, S.K.; Sahoo, S.; Sahoo, B.; Jena, S.K. Energy-Efficient Service Allocation Techniques in Cloud: A Survey. IETE Tech. Rev. 2019, 37, 339–352. [Google Scholar] [CrossRef]
- Mishra, S.K.; Sahoo, B.; Parida, P.P. Load balancing in cloud computing: A big picture. J. King Saud Univ. Comput. Inf. Sci. 2020, 32, 149–158. [Google Scholar] [CrossRef]
- Bharany, S.; Sharma, S.; Bhatia, S.; Rahmani, M.K.I.; Shuaib, M.; Lashari, S.A. Energy Efficient Clustering Protocol for FANETS Using Moth Flame Optimization. Sustainability 2022, 14, 6159. [Google Scholar] [CrossRef]
- Shirvani, M.H.; Rahmani, A.M.; Sahafi, A. A survey study on virtual machine migration and server consolidation techniques in DVFS-enabled cloud datacenter: Taxonomy and challenges. J. King Saud Univ. Comput. Inf. Sci. 2020, 32, 267–286. [Google Scholar]
- Kocaoglu, M.; Malak, D.; Akan, O.B. Fundamentals of green communications and computing: Modeling and simulation. Computer 2012, 45, 40–44. [Google Scholar] [CrossRef]
- Murtazaev, A.; Oh, S. Sercon: Server consolidation algorithm using live migration of virtual machines for green computing. IETE Tech. Rev. 2011, 28, 212–231. [Google Scholar] [CrossRef]
- Sabry, N.; Krause, P.A. A digital ecosystem view on cloud computing. In Proceedings of the 6th IEEE International Conference on Digital Ecosystems Technologies (DEST), Campione d’Italia, Italy, 18–20 June 2012; pp. 1–6. [Google Scholar]
- Hunt, N. Renewable Energy at Netflix: An Update. June 2017. Available online: https://media.netflix.com/en/company-blog/renewable-energy-at-netflix-an-update (accessed on 7 April 2022).
- Naseer Qureshi, K.; Bashir, F.; Iqbal, S. Cloud Computing Model for Vehicular Ad hoc Networks. In Proceedings of the 2018 IEEE 7thInternational Conference on Cloud Networking (CloudNet), Tokyo, Japan, 22–24 October 2018; pp. 1–3. [Google Scholar]
- News by EECS. Featured Research Article. Green Computing: Higher Energy Efficiency from Silicon to the Cloud. 2011. Available online: http://www.eecs.umich.edu/eecs/about/articles (accessed on 16 December 2012).
- Navimipour, N.J.; Charband, Y. Knowledge sharing mechanisms and techniques in project teams: Literature review, classification, and current trends. Comput. Hum. Behav. 2016, 62, 730–742. [Google Scholar] [CrossRef]
- Ovtcharov, K.; Ruwase, O.; Kim, J.Y.; Fowers, J.; Strauss, K.; Chung, E.S. Accelerating deep convolutional neural networks using specialized hardware. Microsoft Res. Whitepaper 2015, 2, 1–4. [Google Scholar]
- Pearce, F. Energy Hogs: Can World’s Huge Data Centers Be Made More Efficient? Yale Environment 360, 3 April 2018. Available online: https://e360.yale.edu/features/energy-hogs-can-huge-data-centers-be-made-more-efficient (accessed on 31 January 2021).
- Petersen, K.; Ali, N.B. Identifying strategies for study selection in systematic reviews and maps. In Proceedings of the International Symposium on Empirical Software Engzewskiineering and Measurement (ESEM), Banff, AB, Canada, 22–23 September 2011; pp. 351–354. [Google Scholar]
- Preist, C.; Shabajee, P. Energy use in the media cloud: Behaviour change, or technofix. In Proceedings of the 2010 IEEE Cloud Computing Technology and Science (CloudCom), Indianapolis, IN, USA, 30 November–3 December 2010; pp. 581–586. [Google Scholar]
- Press, Completed at the Request of The New York Times; 2011. Available online: https://www.nytimes.com/2011/08/01/technology/data-centers-using-less-power-than-forecast-report-says.html (accessed on 25 February 2022).
- Dinakarrao, S.M.P. Self-aware power management for multi-core microprocessors. Sustain. Comput. Inform. Syst. 2021, 29, 1480. [Google Scholar] [CrossRef]
- Puhan, S.; Panda, D.; Mishra, B.K. Energy Efficiency for Cloud Computing Applications: A Survey on the Recent Trends and Future Scopes. In Proceedings of the 2020 International Conference on Computer Science, Engineering and Applications (ICCSEA), Gunupur, India, 13–14 March 2020. [Google Scholar] [CrossRef]
- Quang-Hung, N.; Nien, P.D.; Nam, N.H.; Huynh Tuong, N.; Thoai, N. A Genetic Algorithm for Power-Aware Virtual Machine Allocation in Private Cloud. In Lecture Notes in Computer Science; Springer: Berlin/Heidelberg, Germany, 2013; pp. 183–191. [Google Scholar] [CrossRef] [Green Version]
- Wang, S.; Psaraftis, H.N.; Qi, J. Paradox of international maritime organization’s carbon intensity indicator. Commun. Transp. Res. 2021, 1, 100005. [Google Scholar] [CrossRef]
- Buyya, R.; Beloglazov, A.; Abawajy, J. Energy-Efficient Management of Data Center Resources for Cloud Computing: A Vision, Architectural Elements, and Open Challenges (Version 1). arXiv 2010, arXiv:1006.0308. [Google Scholar]
- Yanggratoke, R.; Wuhib, F.; Sadler, R. Gossip-based resource allocation for green computing in large clouds. In Proceedings of the 7th International Conference on Network and Service Management, CNSM, Paris, France, 24–28 October 2011. [Google Scholar]
- Reagen, B.; Whatmough, P.; Adolf, R.; Rama, S.; Lee, H.; Lee, S.K.; Hernández-Lobato, J.M.; Wei, G.Y.; Brooks, D. Minerva: Enabling low-power, highly accurate deep neural network accelerators. In Proceedings of the 43rd International Symposium on Computer Architecture, Seoul, Korea, 18–22 June 2016. pp. 267–278.
- Reddy, S.P.; Chandan, H.K.S. Energy aware scheduling of real-time and non-real-time tasks on cloud processors (Green Cloud Computing). In Proceedings of the International Conference on Information Communication and Embedded Systems (ICICES2014), Chennai, India, 27–28 February 2014. [Google Scholar] [CrossRef]
- Garg, S.K.; Buyya, R. Green Cloud Computing and Environmental Sustainability, 1st ed.; Murugesan, S., Gangadharan, G.R., Eds.; Wiley-IEEE Press Ebook. 2012, pp. 76–87. Available online: https://citeseerx.ist.psu.edu/viewdoc/download?doi=10.1.1.221.8835&rep=rep1&type=pdf (accessed on 7 April 2022).
- Shehabi, A.; Smith, S.; Sartor, D.; Brown, R.; Herrlin, M.; Koomey, J.; Masanet, E.; Horner, N.; Azevedo, I.; Lintner, W. United States Data Center Energy Usage Report; No. LBNL-1005775; Lawrence Berkeley National Lab (LBNL): Berkeley, CA, USA, 2016. [Google Scholar]
- Jing, S.; Ali, S.; She, K.; Zhong, Y. State-of-the-art research study for green cloud computing. J. Supercomput. 2013, 65, 445–468. [Google Scholar] [CrossRef]
- Staples, M.; Niazi, M. Experiences using systematic review guidelines. J. Syst. Softw. 2007, 80, 1425–1437. [Google Scholar] [CrossRef]
- Khare, S.; Jain, S. Prospects of Near-Threshold Voltage Design for Green Computing. In Proceedings of the 2013 26th International Conference on VLSI Design: Concurrently with the 12th International Conference on Embedded Systems, Pune, India, 5–10 January 2013. [Google Scholar] [CrossRef]
- Ghose, T.; Namboodiri, V.; Pendse, R. Thin is green: Leveraging the thin-client paradigm for sustainable mobile computing q. Comput. Electr. Eng. 2016, 45, 155–168. [Google Scholar] [CrossRef]
- Yapicioglu, T.; Oktug, S. A traffic-aware virtual machine placement method for cloud data centers. In Proceedings of the Utility and Cloud Computing (UCC) 2013 IEEE/ACM 6th International Conference on Utility and Cloud Computing, Dresden, Germany, 9–12 December 2013; pp. 299–301. [Google Scholar]
- Conte, T.; DeBenedictis, E.; Ganesh, N.; Hylton, T.; Still, S.; Strachan, J.W.; Williams, S.; Alemi, A.; Altenberg, L.; Crooks, G.; et al. Thermodynamic Computing (Version 2). arXiv 2019, arXiv:1911.01968. [Google Scholar]
- Valliyammai, C.; Uma, S.; Dhivya, B.K.; Sura, P. Efficient energy consumption in green cloud. In Proceedings of the International Conference on Recent Trends in Information Technology, Chennai, India, 10–12 April 2014; pp. 1–4. [Google Scholar]
- Vasudevan, V.; Andersen, D.; Kaminsky, M.; Tan, L.; Franklin, J.; Moraru, I. Energy-efficient cluster computing with FAWN: Workloads and implications. In Proceedings of the 1st International Conference on Energy-Efficient Computing and Networking, New York, NY, USA, 13–15 April 2010. [Google Scholar]
- Talwar, B.; Arora, A.; Bharany, S. An Energy Efficient Agent Aware Proactive Fault Tolerance for Preventing Deterioration of Virtual Machines within Cloud Environment. In Proceedings of the 2021 9th International Conference on Reliability, Infocom Technologies and Optimization (Trends and Future Directions) (ICRITO), Noida, India, 3–4 September 2021. [Google Scholar] [CrossRef]
- Venkatachalam, V.; Franz, M. Power reduction techniques for microprocessor systems. ACM Comput. Surv. 2005, 37, 195–237. [Google Scholar] [CrossRef]
- Motochi, V.; Barasa, S.; Owoche, P.; Wabwoba, F. The Role of Virtualization towards GreenComputing and Environmental Sustainability. Int. J. Adv. Res. Comput. Eng. Technol. (IJARCET) 2017, 6, 6. [Google Scholar]
- Wang, G.; Ng, T.S.E. The Impact of Virtualization on Network Performance of Amazon EC2 Data Center. In Proceedings of the 2010 Proceedings IEEE INFOCOM, San Diego, CA, USA, 14–19 March 2010. [Google Scholar]
- Wohlin, C.; Runeson, P.; Höst, M.; Ohlsson, M.C.; Regnell, B.; Wesslén, A. Experimentation in Software Engineering, 1st ed.; Springer: Berlin/Heidelberg, Germany, 2012. [Google Scholar]
- Deng, X.; Wu, D.; Shen, J.; He, J. Eco-Aware Online Power Management and Load Scheduling for Green Cloud Data centers. IEEE Syst. J. 2014, 10, 78–87. [Google Scholar] [CrossRef]
- Fan, X.; Weber, W.-D.; Brroso, L.A. Power provisioning form a warehouse-sized computer. In Proceedings of the 34th Annual International Symposium on Computer Architecture (ISCA 2007), New York, NY, USA, 9–13 June 2007; pp. 13–23. [Google Scholar]
- Chen, Y.; Lin, C.; Huang, J.; Xiang, X.; Shen, X. Energy Efficient Scheduling and Management for Large-Scale Services Computing Systems. IEEE Trans. Serv. Comput. 2017, 10, 217–230. [Google Scholar] [CrossRef]
- Fernandas, Y.E.; Vasanthi, M.S. Energy Efficient Mechanism for Green Computing in Wireless Storage Area Networks. In Proceedings of the 2015 International Conference on Communications and Signal Processing (ICCSP), Melmaruvathur, India, 2–4 April 2015; pp. 1311–1314. [Google Scholar]
- Hua, Y.; Feng, D. Needle in a haystack: Cost-Effective data analytics for real-time cloud sharing. In Proceedings of the 2014 IEEE 22nd International Symposium of Quality of Service (IWQoS), Hong Kong, China, 26–27 May 2014; pp. 159–167. [Google Scholar]
- Yadav, A.K.; Garg & Ritika, M.L. Docker Containers vs. Virtual machine-based Virtualization. In Emerging Technologies in Data Mining and Information Security; Springer: Berlin/Heidelberg, Germany, 2019; pp. 141–150. [Google Scholar]
- Charband, Y.; Navimipour, N.J. Online knowledge sharing mechanisms: A systematic review of the state-of-the-art literature and recommendations for future research. Inf. Syst. Front. 2016, 18, 1131–1151. [Google Scholar] [CrossRef]
- Yi, S.; Yuhe, L.; Yu, W. Cloud Computing Architecture Design of Database Resource Pool Based on Cloud Computing. In Proceedings of the 2018 International Conference on Information Systems and Computer Aided Education (ICISCAE), Changchun, China, 6–8 July 2018; pp. 180–183. [Google Scholar]
- Zhang, W.-Z.; Elgendy, I.A.; Hammad, M.; Iliyasu, A.M.; Du, X.; Guizani, M.; El-Latif, A.A.A. Secure and Optimized Load Balancing for Multitier IoT and Edge-Cloud Computing Systems. IEEE Internet Things J. 2021, 8, 8119–8132. [Google Scholar] [CrossRef]
- Kaur, T.; Chana, I. Energy Efficiency Techniques in Cloud Computing. ACM Comput. Surv. 2015, 48, 1–46. [Google Scholar] [CrossRef]
- Cohen, J. A Coefficient of Agreement for Nominal Scales. Educ. Psychol. Meas. 1960, 20, 37–46. [Google Scholar] [CrossRef]
- Ramasamy, V.; Alotaibi, Y.; Khalaf, O.I.; Samui, P.; Jayabalan, J. Prediction of groundwater table for Chennai Region using soft computing techniques. Arab. J. Geosci. 2022, 15, 827. [Google Scholar] [CrossRef]
- Khalaf, O.I.; Ogudo, K.A.; Sangeetha, S.K.B. Saneetha, Design of Graph-Based Layered Learning-Driven Model for Anomaly Detection in Distributed Cloud IoT Network. Mob. Inf. Syst. 2022, 2022, 6750757. [Google Scholar] [CrossRef]
- Banumathy, D.; Khalaf, O.I.; Romero, C.A.T.; Indra, J.; Harma, D.K. Cad of bcd from thermal mammogram images using machine learning. Intell. Autom. Soft Comput. 2022, 34, 667–685. [Google Scholar] [CrossRef]
- Sharma, B.; Hashmi, A.; Gupta, C.; Khalaf, O.I.; Abdulsahib, G.M.; Itani, M.M. Hybrid Sparrow Clustered (HSC) Algorithm for Top-N Recommendation System. Symmetry 2022, 14, 793. [Google Scholar] [CrossRef]
- Anuradha, D.; Subramani, N.; Khalaf, O.I.; Alotaibi, Y.; Alghamdi, S.; Rajagopal, M. Chaotic Search-and-Rescue-Optimization-Based Multi-Hop Data Transmission Protocol for Underwater Wireless Sensor Networks. Sensors 2022, 22, 2867. [Google Scholar] [CrossRef] [PubMed]
- Janniekode, U.M.; Somineni, R.P.; Khalaf, O.I.; Itani, M.M.; Chinna Babu, J.; Abdulsahib, G.M. A Symmetric Novel 8T3R Non-Volatile SRAM Cell for Embedded Applications. Symmetry 2022, 14, 768. [Google Scholar] [CrossRef]
- Edeh, M.O.; Khalaf, O.I.; Tavera, C.A.; Tayeb, S.; Ghouali, S.; Abdulsahib, G.M.; Richard-Nnabu, N.E.; Louni, A. A Classification Algorithm-Based Hybrid Diabetes Prediction Model. Front. Public Health 2022, 10, 829519. [Google Scholar] [CrossRef]
- Sundas, A.; Badotra, S.; Alotaibi, Y.; Alghamdi, S.; Khalaf, O.I. Modified Bat Algorithm for Op’imal VM’s in Cloud Computing. CMC-Comput. Mater. Contin. 2022, 72, 2877–2894. [Google Scholar] [CrossRef]
- Wang, X.; Liu, J.; Liu, X.; Liu, Z.; Khalaf, O.I.; Ji, J.; Ouyang, Q. Ship feature recognition methods for deep learning in complex marine environments. Complex Intell. Syst. 2022, 1–17. [Google Scholar] [CrossRef]
- Jayapradha, J.; Prakash, M.; Alotaibi, Y.; Khalaf, O.I.; Alghamdi, S.A. Heap Bucketization Anonymity—An Efficient Privacy-Preserving Data Publishing Model for Multiple Sensitive Attributes. IEEE Access 2022, 10, 28773–28791. [Google Scholar] [CrossRef]
- Hemavathi; Akhila, S.R.; Alotaibi, Y.; Khalaf, O.I.; Alghamdi, S. Authentication and Resource Allocation Strategies during Handoff for 5G IoVs Using Deep Learning. Energies 2022, 15, 2006. [Google Scholar] [CrossRef]
- Kavitha, C.; Mani, V.; Srividhya, S.R.; Khalaf, O.I.; Tavera Romero, C.A. Early-Stage Alzheimer’s Disease Prediction Using Machine Learning Models. Front. Public Health 2022, 10, 853294. [Google Scholar] [CrossRef]
- Puri, T.; Soni, M.; Dhiman, G.; Khalaf, O.I.; Alazzam, M.; Khan, I.R. Detection of Emotion of Speech for RAVDESS Audio Using Hybrid Convolution Neural Network. J. Healthc. Eng. 2022, 2022, 8472947. [Google Scholar] [CrossRef]
- Mohan, P.; Subramani, N.; Alotaibi, Y.; Alghamdi, S.; Khalaf, O.I.; Ulaganathan, S. Improved Metaheuristics-Based Clustering with Multihop Routing Protocol for Underwater Wireless Sensor Networks. Sensors 2022, 22, 1618. [Google Scholar] [CrossRef]
- Rawat, S.S.; Alghamdi, S.; Kumar, G.; Alotaibi, Y.; Khalaf, O.I.; Verma, L.P. Infrared Small Target Detection Based on Partial Sum Minimization and Total Variation. Mathematics 2022, 10, 671. [Google Scholar] [CrossRef]
- Khalaf, O.I.; Romero, C.A.T.; Hassan, S.; Iqbal, M.T. Mitigating Hotspot Issues in Heterogeneous Wireless Sensor Networks. J. Sensors 2022, 2022, 7909472. [Google Scholar] [CrossRef]
- Khaparde, A.R.; Alassery, F.; Kumar, A.; Alotaibi, Y.; Khalaf, O.I.; Pillai, S.; Alghamdi, S. Differential Evolution Algorithm with Hierarchical Fair Competition Model. Intell. Autom. Soft Comput. 2022, 33, 1045–1062. [Google Scholar] [CrossRef]
- Khan, N.A.; Khalaf, O.I.; Romero, C.A.T.; Sulaiman, M.; Bakar, M.A. Application of Intelligent Paradigm through Neural Networks for Numerical Solution of Multiorder Fractional Differential Equations. Comput. Intell. Neurosci. 2022, 2022, 2710576. [Google Scholar] [CrossRef]
- Gill, H.S.; Khalaf, O.I.; Alotaibi, Y.; Alghamdi, S.; Alassery, F. Fruit Image Classification Using Deep Learning. Comput. Mater. Contin. 2022, 71, 5135–5150. [Google Scholar] [CrossRef]
- Revathy, A.; Boopathi, C.S.; Khalaf, O.I.; Romero, C.A.T. Investigation of AlGaN Channel HEMTs on β-Ga2O3 Substrate for High-Power Electronics. Electronics 2022, 11, 225. [Google Scholar] [CrossRef]
- El-Saleh, A.A.; Alhammadi, A.; Shayea, I.; Alsharif, N.; Alzahrani, N.M.; Khalaf, O.I.; Aldhyani, T.H.H. Measuring and Assessing Performance of Mobile Broadband Networks and Future 5G Trends. Sustainability 2022, 14, 829. [Google Scholar] [CrossRef]
- Subramani, N.; Mohan, P.; Alotaibi, Y.; Alghamdi, S.; Khalaf, O.I. An Efficient Metaheuristic-Based Clustering with Routing Protocol for Underwater Wireless Sensor Networks. Sensors 2022, 22, 415. [Google Scholar] [CrossRef]
- Qi, J.; Wang, S.; Psaraftis, H. Bi-level optimization model applications in managing air emissions from ships: A review. Commun. Transp. Res. 2021, 1, 100020. [Google Scholar] [CrossRef]




























| Survey Paper | Hardware Techniques | Software Techniques | VM Consolidation | Power Aware Techniques | Bio-Inspired Techniques | Thermal and Cooling Techniques | Non- Technical Technologies | Issues and Improvisions | Threats to Validity | Visual Representation of Results |
|---|---|---|---|---|---|---|---|---|---|---|
| [18] | Χ | √ | √ | Χ | Χ | Χ | Χ | Χ | Χ | Χ |
| [100] | √ | Χ | Χ | Χ | Χ | √ | Χ | Χ | Χ | Χ |
| [122] | √ | √ | √ | √ | √ | √ | Χ | Χ | Χ | √ |
| [25] | √ | Χ | Χ | √ | Χ | Χ | Χ | Χ | Χ | Χ |
| [74] | Χ | √ | √ | Χ | Χ | Χ | Χ | Χ | Χ | Χ |
| [51] | √ | Χ | Χ | √ | Χ | Χ | Χ | Χ | Χ | Χ |
| [60] | Χ | √ | √ | Χ | Χ | Χ | Χ | Χ | Χ | Χ |
| [146] | Χ | Χ | Χ | Χ | Χ | Χ | √ | Χ | Χ | Χ |
| [36] | Χ | √ | √ | Χ | Χ | √ | √ | Χ | Χ | Χ |
| [93] | Χ | Χ | Χ | Χ | Χ | Χ | √ | √ | Χ | Χ |
| [7] | Χ | Χ | √ | Χ | Χ | √ | Χ | Χ | Χ | Χ |
| Our Survey | √ | √ | √ | √ | √ | √ | √ | √ | √ | √ |
| Research Questions (RQs) |
|---|
| RQ1—Which measuring parameters are considered for power consumption in our selected studies? |
| RQ2—Describe the impact of high energy consumption by cloud data centers. Explain the estimation on total energy consumption by data centers. |
| RQ3—What is the current status of cloud energy efficiency? |
| RQ4—What kind of different techniques used for energy efficiency were proposed by our selected studies? |
| RQ5—Describe various energy-efficiency techniques employed at the hardware level. |
| RQ6—Describe the various energy-efficiency techniques employed at the software level. |
| RQ7—Explain the various techniques for virtual machine consolidation applied at data centers. |
| RQ8—Describe the different power-aware management techniques. |
| RQ9—Explain the various bio-inspired techniques for energy efficiency applied at data centers. |
| RQ10—Describe the different thermal-management and cooling technologies employed at data centers. |
| RQ11—Explain the key aspects that make the cloud favorable for reducing carbon footprints and the better utilization of energy. Describe non-technical technologies employed at cloud data centers for enhancing energy efficiency. |
| PICOC Criterion | Addressed Research Problems | Research Questions |
|---|---|---|
| Population | Cloud energy consumption, carbon emission | RQ1, RQ3, RQ4 |
| Intervention | Energy-efficiency techniques considered by the PSs | RQ5, RQ6, RQ7, RQ8, RQ9, R10 |
| Comparison | NA | |
| Outcomes | Various energy-related issues | RQ11 |
| Context | Academic and industry | RQ2 |
| Digital Library | Search String |
|---|---|
| ScienceDirect | ((cloud OR power OR computation OR energy OR cloud computing OR power-consumption OR emission OR function OR {power-consumption} OR {energy-consumption}) AND (energy ∗ OR {energy-efficiency} OR {efficiency-techniques} OR {power-optimization} OR {Environment} OR {Data-center} OR {applications})) |
| IEEE Xplore | (cloud OR processors OR power OR saving OR methods OR techniques OR protocols OR scheduling OR “power-consumption” OR “energy efficiency”) AND (energy ∗ OR re-saving∗ Or optimization) |
| SpringerLink | ((cloud OR processors OR code OR saving OR method OR techniques OR scheduling OR emission OR “energy-efficiency” OR “power-efficiency”) AND (energy-efficient techniques ∗ OR “power-optimization” OR “energy-mitigation” OR “energy reduction” OR “energy efficient ”)) |
| Scopus | title-abs-key ((cloud OR processor OR saving OR methods OR techniques OR scheduling OR carbon OR emission OR {power-consumption} OR {energy-efficient}) AND (energy ∗ OR {efficiency} OR {energy-efficient} OR {energy optimization} OR {energy-reduction} OR {energy-consumption})) |
| ACM Digital Library | (Title:(cloud OR processors OR saving OR methods OR techniques OR scheduling OR emission OR “energy -efficiency” OR “power-efficiency”) AND (energy-efficient techniques ∗ OR “power-optimization” OR “energy-mitigation” OR “energy reduction” OR “energy efficient)OR Keywords: (cloud OR processors OR saving OR methods OR techniques OR scheduling OR emission OR “energy-efficiency” OR “power-efficiency”)) AND (Title:(energy-efficient techniques∗ OR “power-optimization” OR “energy-mitigation” OR “energy reduction” OR “energy efficient”)) OR Abstract:(“power-efficiency”) AND (energy-efficient techniques∗ OR “power-optimization” OR “energy-mitigation” OR “energy reduction” OR “energy efficient”)) ORKeywords:(“power-efficiency”) AND (energy-efficient techniques ∗ OR “power-optimization” OR “energy-mitigation” OR “energy reduction” OR “energy efficient”))) |
| Wiley Online Library | ((“power-efficiency”) AND (energy-efficient techniques∗ OR “power-optimization” OR “energy-mitigation” OR “energy reduction” OR “energy efficient” OR “power-optimization” OR “energy-mitigation” OR “energy reduction”) in Article-Titles OR (cloud OR processors OR saving OR methods OR techniques OR scheduling OR emission OR “energy -efficiency” OR “power-efficiency”) in Abstract OR (cloud OR processors OR saving OR methods OR techniques OR scheduling OR emission OR “energy -efficiency” OR “power-efficiency”) in Keywords) AND ((energy-efficiency ∗ OR energy-consumption ∗) in Full Text) |
| Inclusion Criteria |
|---|
| 1.Article presenting the importance and use of energy efficiency. |
| 2.Clearly describes the technique from energy efficiency in cloud computing. |
| 3. Peer-reviewed and written by an academic researchers or industry professional. |
| 4. Research paper covering different aspects of energy and the issues generated by it. |
| 5. Published in the field of cloud computing and in reputable journals, conferences, and magazines. |
| 6. Research papers that describe the direct role of energy in cloud data centers as well as in generating carbon footprints. |
| Exclusion Criteria |
| 1. Research articles that are not in context of energy efficiency in the cloud, rather describing some other theme, such as computer networks. |
| 2. Has common challenges and references. |
| 3. Summary of conversations, workshops, book chapters, or conferences. |
| 4. Research papers that are not written in English. |
| 5. Duplicate research articles, e.g., extended version published in difference venues. |
| Q’Id | Question | Number of PSs (In Percentage) | |||
|---|---|---|---|---|---|
| Research Design and Conduct | |||||
| Yes | Partially | No | NA | ||
| QA1 | Are the research objectives of the study clear? | 87.6% | 12.4% | 0% | 0% |
| QA2 | Is the analysis approach clearly described to assess the impact? | 76.6% | 18.6% | 4.8% | 0% |
| QA3 | Are the attributes or parameters on which the impact is assessed clearly stated? | 89.5% | 10.6% | 0% | 0% |
| QA4 | Are the characteristics and merits of energy efficiency in the cloud provided? | 65.4% | 22.2% | 12.4% | 0% |
| Data analysis | |||||
| QA5 | Is the dataset size defined adequately? | 72% | 12.5% | 14.7% | 0.08% |
| QA6 | Are the research articles’ programming languages mentioned? | 96.2% | 1.5% | 1.5% | 0.08% |
| QA7 | Are the obtained results statistically important? | 19.5% | 0% | 80.5% | 0% |
| Conclusion | |||||
| QA8 | Are the validity threats, improvements, and limitations discussed? | 53.8% | 11.3% | 34.9% | 0% |
| QA9 | Are all the questions from the study answered? | 98.9% | 0.9% | 0% | 0% |
| QA10 | Does its conclusion accompany the empirical data and results? | 96.2% | 3.8% | 0% | 0% |
| Metric | Formula | Explanation |
|---|---|---|
| Power usage Effectiveness (PUE) | PUE = Total Facility Power/ Total Equipment Power | This is the ratio of the application and infrastructure’s energy consumption to the overhead energy consumption. |
| DCiE | DCiE = 1/PUE DCiE = IT Equipment | The inverse of PUE. Designing datacenters mostly relies on PUE and DCiE metrics. |
| Power/Total Facility Power | ||
| Green energy coefficient | Green energy consumed/total energy consumed | In the data center, this is a measure of the amount of green energy (i.e., energy derived from renewable sources) being consumed. Used to assess the environmental impact of a data center’s operation. |
| Compute Power Efficiency | (IT Equipment Utilization * it equipment power)/total facility power | This is a measure of the computational capacity of the data center or of the overall power used. |
| Energy reuse factor | ERF = Re-sued Energy Used/Total Energy Consumed | A metric of reusable energy (energy that is consumed outside the data center). |
| Data center productivity | Useful Work-done/Total resource (total resource taken to produce this useful work) | A measure of the amount of fruitful work yielded by data center. |
| Thermal power design | The maximum power a computer chip can consume while a process is in execution | Determines the maximum power needed by cooling the computer equipment. |
| SWaP (Space, Wattage and Performance | Performance space * power | This is a data center Sun Microsystems metric. It was developed for computing the resources and capacity needed by a data center. |
| Metric | Formula | Explanation |
|---|---|---|
| Carbon usage effectiveness | Total CO2 emission from energy used/total energy consumed | To measure greenhouse gases in environment by the data center. |
| Water usage effectiveness | Water used/EIT | A measure of the water requirements by a data center |
| Metric | Formula | Explanation |
|---|---|---|
| Energy Star = (EPA) | Efficient energy usage | For specific ICT components and products |
| EUCoC (European Code of Conducts) | Energy | submit and compare efficiency data. |
| LEED (Leadership in Energy and Environmental Design) | Characteristic for building for effective energy usage | Provide powerful tool for evaluating facility |
| References | Technology | Description | Advantages | Drawback | Implementation Environment | Results |
|---|---|---|---|---|---|---|
| [S2] | Greener PCs for the Enterprise | Network Connectivity Proxy technique supports always connected with PCs, which allows them to sleep when inactive | —Identified Idle machine problem and reduce energy consumption | —Some devices cannot go into idle mode, such as processors | Built their own environment to test | For conserving resources and reducing the average cost of ownership, the connectivity proxy network retains network presence in idle situations for PCs, thus allowing them to be asleep. |
| [S9] | Green Cloud architecture | Allows better live VM migration and VM deployment optimization and online monitoring | —Significantly reduces energy consumption | —Not able to meet the criteria for web business models, such as OLTP. | Tremulous online real- time game as VM application | —Saves 27% of energy —Help in consolidate workload |
| [S1] | Energy-Efficient framework dedicated to Cloud architectures | Discover how much energy virtualized worlds consume and how much does it cost | —Saves both money and time —High load balancing can be achieved | —Cloud pricing and accounting problems are not pursued | Modern multicore platform | —Save up to 25% of the power usage by cloud nodes —integrated approaches for load management and migration |
| [S3] | Novel Green Cloud framework | Offer innovative energy-efficient scheduling, VM machine image, and image processing modules with which we can address new ways of energy conservation. | —Reduces energy Consumption and Enhancesperformance | —Scheduling system does not consider power and thermal issues. | Open Nebula project in multi-core cluster | —Savings of around 1750 Kwh per year. |
| [S4] | Display power management technologies | Energy wastage due to monitors, display screens of laptop due to in attentive user, laptop detects when the user is not looking at the screen | —Reduces energy consumption and increase system efficiency | —Ecological objects can interfere with the proposed detection system, perhaps our procedure might assume that the customer is still active. | Samsung NT-R20 laptop (Intel Core 2 dual processor), webcam (consume 1.5 W) | —boost low power operation up to 50 Percent and increases energy saving to 5–13%. —Reduction is 13% more than timeout-based DPM approach |
| [S20] | Scheduling algorithms with dynamic voltage scaling (DVS) | Power-aware scheduling algorithms that provides a equilibrium between power consumption and job deadline constraints | —minimize power consumption —Reduce maintenance costs and improve system reliability | —Offers no budget-constrained scheduling —only for static energy consumption | GridSim toolkit | System load is reduced, energy efficiency is increased with no acceptance ratio loss. |
| [S5] | Energy-Aware Resource-Efficient Workflow Scheduling under Deadline constraint. (EARES-D) | EARES-D uses DVFS to schedule the DAG workflow centered on the earliest completion time | —High resource utilization rate, reduce the Virtual Machine overhead —Energy consumptions, energy cost and Co2 emissions are decreased | Complex to build | Cloud sim | energy efficiency gains of up to 30% on an average but 25% rise in resource utilization. |
| [S6] | Novel Green Cloud Computing Framework | New energy-efficient scheduling, Service Oriented by VM Image | Energy consumption Improving system efficiency | Energy-efficient Scheduling, Service Oriented VM Image | Open Nebula | New techniques for saving considerable energy while limited impact on output was found. |
| [S7] | Integrated Green Cloud Architecture | It is a customized Green Cloud middleware framework; the Green Cloud Broker offers the user as a platform for efficient cloud task distribution. | —Access cloud services in the greenest way —Reduce totalconsumer power usage | Implanted on the client’s end | 1 Ethernet Switch, 1 Router and 2800 Mb/s HP DL380 G5 servers | The analytical model is used to demonstrate how by using the local, private, and public service provider energy efficiency is achieved. |
| [S8] | Cloud-Oriented Green-Computing Architecture. for eLearning-Applications. (COGALA) | Green aware E-learning Applications that focused on energy consumption reduction | —reduce costs and energy consumption, —Can be deployed to maintain needed software | High complexity of implementation and operation as it is a theoretical model | Theoretical model | Applications, such as e- Learning can use COGALA by which can reduce costs, reduce energy usage |
| [S41] | Green Cloud Broker | To deal with resource procurement problem they use mechanism design methods to Dynamically determine whether the work submitted will be distributed and paid. | —Reduces cloud users overhead time minimize power consumption —decrease the operational cost | —Inability to implement in a practical framework | python | Proved that the selection of a greener cloud service provider is successful done by proposed system. |
| [S10] | UEFI based firmware methodology | firmware that enhances the DRAM locality and DRAM power limiting accuracy | energy measurement as well as efficient energy limiting | —No accurate energy measurement scheme | SPEC-Power bench mark sets on a single socket Intel Xeon class Processor | Total energy consumption is improved by 15% with containerization memory and increased energy measurement inaccuracy by 14.1% |
| [S11] | Measuring Energy and Power with PAPI | Expanded API (PAPI) Efficiency for calculating and monitoring of energy and resource values | —Support for the most current device efficiency metrics | —Measurement overhead —For total system power alone, knowledge may not be enough to optimize | PLASMA and MAGMA | to within 10% using only four hardware performance counters. |
| [S12] | Measure power and performance at the chip level | Reports and study of chip power and output assessed over five generations of process technology | —Optimize to manage workloads —Measure power and performance | The amount of information and results do not lead to a precise conclusion. | Pentium.4. Atom.i5 | energy efficiency is increased |
| [S13] | Energy-Efficient Hardware Accelerators for Machine Learning | Offers a hardware accelerator designed specifically for neural networks Special emphasis is placed on the effects of memory on productivity and energy | —It can help to retrieve common computational primitives and locality characteristics behind the techniques. | Does not involves Field Programmable Gate Array | bit-accurate C++ simulator | 450.65 x speedup over a GPU, with a 150.31 x average energy reduction |
| [S14] | HEARtH: Heterogeneous Multicore Platform | Offers a runtime scheduling policy for selecting the best core, and a power-management algorithm for a given application | —Efficient use of different cores, achieved more efficiency than DVFS, optimizes CPU platfom energy. | Use of heterogeneous CPU is complex than homogeneous CPU | Intel.Core.2.Duo.T9900 works on 5 nm and a 32 nm and 22 nm processor | proposed algorithm saves by 44% of energy |
| [S29] | G-PMRM: Energy-efficient resource management | a winner determination algorithm used for VM provisioning | —satisfies the Loser independent property —strategy-proof and save energy | No support for dynamic resource management | Amazon EC2 | The allocation of the G-PMRM is much quicker than the VCG-PMRM |
| [S16] | Green- Power Allocation .in Relay- Assisted. Multiuser Networks: A. Pricing-Based. Approach | In order to balance electricity consumption and the manageable sum rate, a cost-based approach was developed. | —energy- efficient multiuser relay networks | The convergence of the proposed algorithm had only theoretically demonstrated. | MATLAB | Show the impact on the tradeoff of EE |
| [S17] | Efficient Green Control Algorithm for Cost Optimization | cost optimization by using three N-Control policies SI, ISN, SN policies | —significantly improve the response time and cost savings —Reduce running Expenses down without compromising SLA | N-Control policy limits more switching | Elastic Compute Cloud (EC2) | Experimental results show that a system with the SI policy can reach a greater cost-effectiveness than other policies when there has a lower startup cost. |
| [S21] | Near- Threshold Voltage Design For Green. Computing | Circuit method and advantages of NTV architecture, are demonstrated | —Enhancing energy efficiency significantly of silicon system’s —designed for achieving robustness | Achieving reliability is difficult | Intel’s IA-32 Research. Processor | Built-In.Self-Test work in a continuous loop |
| [S22] | Schedule Real-Time and Non-Real-Time Tasks an energy aware algorithm | System that manages real-time and non-real-time energy intensive tasks without compromising reliability or performance. | Consume less energy | Not work effectively for long jobs spanned over a large period of time. | MATLAB | This saves up to 58% of energy compared with NPM and 4% of energy in different situations relative to ES. |
| [S15] | Physical Machine Resource Management in Clouds: G-PMRM | Using auction-based setting and design the Algorithm is designed to determine winner determinations such that each PM is loser-distributed independently. | —Strategy-proof greedy mechanism. —robust strategy | Only suitable for deployment in real cloud settings | Amazon EC2 | Shows that the PMRM determines the allocation even more rapidly than VCG-PMRM, achieves better social benefits and achieves higher wages than the VCG-PMRM. |
| [S19] | Dynamic virtual machine migration in peak load | Energy distribution heuristics method which provides data center resources to consumers | —Very good Technique, Based On Current allocation of resources, that improves energy efficiency of the data center | Overhead on network may occur to increased migrations of virtual machines | Cloud sim | leads to a large decrease in cloud energy usage Compared with techniques of static allocation of resources in data centers |
| [S26] | Intelligent placement of Virtual Machines in Geo-distributed Cloud for cost efficiency | Propose a two-phase Cut-and-Search meta heuristic cost-aware-algorithm, which approximates the best tradeoff point between the two cost terms | —optimizing the Overall operating cost —significant performance improvement is seen | Achieving accuracy is difficult | Cloudsim | Reaches a quite optimized point of trade off in fair computation time and random placement by 50 percent and partial optimization by 10–20 percent. |
| [S35] | Deterministic Algorithms and Adaptive Heuristics algorithm for Dynamic Consolidation of Virtual Machines | Temperature-threshold-based detection of over-utilized Host | —Avoids hardware wear out. Keeps host in safe condition. —A significant level of commitment to the service levels agreement while also being significant energy efficient. | Not implemented on real-world Cloud platform | CloudSim | Random or adaptive algorithms have to be constructed for improving the efficiency of optimal deterministic algorithms. |
| [S24] | DC as Dispatchable Loads to.Harnes- Stranded-Power | In contrast, adding data centers that are dispatchable by the power grid both reduces stranded power and improves both grid cost and stability, even at high RPS. | —reduces stranded power and improves both grid cost and stability —overall energy Expenses were Substantially reduced | —identification of impacts of load constraints requires for practical implementation —Adding data Centers with renewable generation (wind farms) can be harmful to RPS goals —increases both power and thermal generation | realistic power grid system | Dispatch able computing loads achieve duty factors of 60–80% |
| [S25] | modern optimized energy management system architecture for data centers under GENiC project | The system proposed incorporates energy optimization by monitoring and regulation of IT workloads, refrigeration of data centers, local energy generation and heat recovery waste. | More optimized and high utilization of resources | Results are produced via simulation Real time implementation is required | virtual C130 data centre test-bed | Optimized and upto 40% energy saving |
| References | Technology | Description | Advantages | Drawback | Implementation Environment | Results |
|---|---|---|---|---|---|---|
| [S18] | Energy-aware Heuristic algorithm | The placement of applications is designed as a bin-packing problem. | Reduces energy consumption dramatically | Optimization is still absent | iVIC framework with Python, Linux 2.6.18 as an OS, Xen as a hypervisor | —Saving 10% to 13% of electricity —Uses-fewer Powerful nodes As compared to Algorithm, such as first-Fit and best-fit |
| [S114] | Algorithm for clustering followed by energy aware supply provisioning | Centralized online clustering is being used | desired QoS is provided | No optimization of costs | A simulator with C++ event driven Named kento-perf | —8% to 25% of energy savings |
| [S28] | for VM selection using Reallocation algorithm and Modified Best-Fit Decreasing (MBFD) algorithm | Adaptive consumption criteria are used in dynamic VM consolidation. | —Creates energy savings while maintaining SLA violations to as low as 1% —Attempting to cut down operating costs | Does not involve Consumption of electricity by Memory, and Resources for network | CloudSim | —Consumes almost the same amount as Energy still nearly guarantees less than 1% SLA Infringements and lower the number of VM migration compared to other algorithms, such as DVFS and non-power-conscious policies |
| [S58] | VM scheduling based on SLA resource constraints | Analysis of energy used by VM and chooses the shortest response time to fulfil SLA requirements | Supports resource provisioning and SLA fulfillment | —No live migration support for VM —Ignores network energy usage, I/O devices and Graphics processing unit | OpenStack, Ubuntu-11.10-server-amd and a hypervisor | —Requires limited physical equipment in comparison with the level of workload Schedule of the Round-Robin (RR) —Electricity consumption is lower than RR Scheduling —Low violations of the SLA |
| [S30] | Multi objective scheduling on private clouds | Least-load-first algorithm | —Saving more resources and time —Makes a high load-balance feasible | Hard to fulfill and challenging to achieve various objectives | System consists of four PCs with four processors, 4 GB of Memory, 300 GB of Rom. Ethernet.Eucalyptus is used to build a private cloud environment. | —Perform better in terms of average response time than the greedy algorithm; however, it is far behind the RR scheduling algorithm —It conserves more energy, while RR does not save energy than a greedy algorithm. —The solution is even perfect than the greedy algorithm and RR in load balancing case |
| [S31] | Energy-efficient scheduling scheme | Apply VM migrations for allocation of workload and using a rental Program for Management | —To limit the number of VMs to minimal —Spends workloads equally between VMs | Fast response time and limited level of utilization | VirtualBox 3.1 Cloud Environment hybrid algorithms | —Contains fewer VMs than bull method, hybrid algorithms and RR —saves about 21% of the energy, more then the amount retained by RR |
| [S55,S70] | Algorithms for single allocation request and global optimization request | Built on the conventional computation approach to minimize energy consumption and carbon emissions | —SLAs are being followed —greenhouse gases emissions are being decreased | Implementation and operation very complex | It uses servers with single, dual, quad, and six cores. | —up to 31% energy saved —Reduction in greenhouse emissions by up to 87% |
| [S35,S57] | Algorithm for VM placement and optimal online deterministic algorithm and MBFD Algorithm | Using Migratory Minimization (MM) or maximum potential growth strategies, a random choice to pick VM for migration is there | —Operates well for heterogeneous VMs and infrastructu’e —Does not depend on the type of workload | Lack of real-world cloud platform implementation | CloudSim Toolkit | As limits range from 30% to 70%: The minimum migration approach resulted in 66 percent reduction in power, 83 percent, and 23 percent, in comparison to the frequency scaling of dynamic voltage, non-power-awareness and ST schemes. —When thresholds range from 50% to 90%: MM provides 87%, 74% and 43% of energy savings |
| [S36] | Multistart local search algorithm | Dependent on the IaaS cloud model and multi-start local search heuristic | Offers the desired quality of service and decreases energy consumption | —More complicated and cost of procurement does not take GHG emissions into account | XML and OpenNebula cloud | —The energy-aware multi-start local search algorithm for an Open-Nebula based Cloud (EMLS-ONC) is typically having 1.3% higher Vm migration —conveys 15.6% more enhancement than EMLS-ONC |
| [S32] | Fixate on IaaS | Energy-Efficient Cloud Global Optimization Algorithm | Enhances performance | No cost optimization involved | Operated on a single-, dual-, quad- and six-core server deployed in three types of resource centers: old, normal, and new data centers. | 44.76, 34.47, and 30.7 MWt of power used in various simulators using the Cloud Global Optimization Algorithm. These values are much lesser than those of the RR and greedy approach |
| [S37] | Energy-aware scheduler for infrastructure clouds called OptSched | Handles IaaS workloads | The data center and VM heterogeneity were efficiently managed | The total absence of the publicly available workload in implementation | Python | In comparison with RR and first-fit algorithms, OptSched reduces CMU by up to 60.1% and 16.7% |
| [S38] | Borrowed-virtual time Algorithms, application management algorithm, and Cluster leader algorithms | Works in a clustered cloud organization within the IaaS framework | —Application of SaaS and PaaS, private clouds and hybrids —Applicable to DVFS-techniques processors | —Great difficulty in communication —The system is not very capable of handling a rapid rise in system load | Clusters with variable sizes, namely, 20, 40, 60, 80, and 100 cluster nodes | —Around 70% of servers operate in the optimal area, with only 5% running in the two undesired regions and 25% in the two sub-optimal areas, in a 20–100 server cluster. |
| [S39] | energy-efficient method of deployment of VMs | Used the MCC approach to balance energy consumption with SLA. | Total energy consumption and no SLA violation | CloudSim toolkit. | NA | |
| [S40] | Ant Colony Optimization | Utilizes ACO meta-heuristic for VM placement. | Energy consumption reduced and low cost | Time consuming Not for dynamic environment | simulation toolkit based on JAVA. | The algorithm proposed to achieve high energy benefits by using the server, including fewer machines, and determining almost optimal solutions that can be applied in an entirely distributed environment. |
| [S34] | Energy-aware VM-Selection VM-Allocation technique | Uniform Distributed Discrete Random Variable is used for VM-Selection | significant cost savings Maintain QoS and reduce power consumption. | NA | CloudSim toolkit | This method in comparison with static resource allocation approaches contributes to significant energy usage reduction in cloud data centers. |
| [S41] | MADLVF: An.Energy Efficient.Resource Utilization Approach | First VM is selected with Least CPU utilization | Reduce CO2 emission and energy consumption, resource utilization | Higher SLA violations | CloudSim toolkit | As far as if we talk about energy consumption and migration metrics the proposed algorithm outperforms over MADRS significantly. |
| [S42] | Energy-Efficient Virtual Machine allocation technique EE-IS | VM allocation algorithm based on interior search | Reduce energy consumption and resource underutilization | NA | CloudSim | EE-IS saves on average 30% of energy |
| [S43] | To optimize performance and energy efficiency a Novel resource allocation algorithms are being proposed | Proposed UMC and VDT algorithms for VM-Allocation | Optimize energy consumption and resource utilization is done in efficient way while maintaining QoS | Energy consumption drops as the peak load of VMs was not achieved in same time phase | Cloudsim | NA |
| [S44] | An energy-efficient power-law oriented VM management framework. | Proposed a power consumption algorithm for video streaming datacenters | Energy efficient resource Utilization | Simple and not tested with real time environment | CloudSim with Python | highest average utilization of resources was achieved by VMPL as compared with the other algorithm that offer better SLA performance. -Reduce energy usage and optimize the average utilization of servers |
| [S45] | An Energy-Saving Virtual-Machine Migration | Statistical based energy consumption algorithm used for VM-Migration | Power consumption in an optimize way while providing Qos. | When the workload became too high or too low, algorithm energy efficiency rates are not that optimal | Cloudsim | Energy consumption 5% less, and energy efficiency can be improved by 6–10%, although the service quality cannot decrease dramatically. |
| [S46] | Exact allocation and migration algorithms | Linear integer programming model and bin packaging model are used for VM-Migration | Reduction in energy consumption and limit the number of migrations | Java and the CPLEX as linear solver | The outcomes show the advantages of merging allocation and migration and their potential to achieve substantial energy savings | |
| [S47] | Efficient VM-Placement and VM-Migrationin servers | Three VM-Placement policies FDT, DRT, and DDT are used | Less power consumption, reduce VM migration | number of SLA violations is still high | CloudSim Simulator | FDT reduced the of SLA violation 59.66%, Drt 27% Ddt 71.52% |
| [S48] | Energy-aware resource allocation algorithm for VM-Placement | The two dimensional heuristic greedy algorithm is used for workload prediction | Reduce SLA Violation, Energy wastage, Balance Workload and provide Scalability | Power-Edge-Blade servers | Significantly improved energy saving, task balancing and scalability, relative to CPU-based single objective approaches. | |
| [S49] | Dynamic virtual machine placement algorithm | The statistical mathematical framework is used | Workload handling, reduce power consumption | Simulation results | Self-designed Simulator | Using the suggested approach, th’ system’s power consumption may be reduced while simultaneously dealing with spikes in workload. |
| [S50] | Energy efficient dynamic resource management | Logistic regression and median absolute derivation models are used for detection algorithms for, 1 vm placement | Minimize power consumption of the data center and avoid SLA violations. | Not able to deal with dynamic workloads | CloudSim | While experimentation best value of c to be used is 0.74 |
| [S51] | By introducing heterogeneous task A VM placement algorithm is proposed known as ETVMC | Developed an algorithm for demand-based VM and machine mapping | Reduce energy use, make-span and task rejection rates | Results for systems that can change dynamically during service time in respect of resource demands | Cloudsim | Reduces energy consumption, equipment and the rate of rejection |
| [S52] | Energy-aware online VM-Scheduling algorithm | Algorithm for Online VM Scheduling was developed | Continue satisfying QoS, reduce energy use and promote hetrogeneity enviroement. | No real time implementation | Self-designed Simulator | Minimizing power use and maximization of the provider income |
| [S53] | Energy-aware virtual machine dynamic provision and scheduling | For power-aware VM scheduling, the dynamic round-robin algorithm is proposed | Reduce energy and physical system use | High complexity | Eucalyptus: An opensource Cloud middleware | Savings energy 43.7% and physical computer use 60% less relative to other planning algorithms |
| [S54] | Energy-based accounting and scheduling of virtual machines | In-processor tasks Generation, model is developed for energy efficiency VM-Scheduling | Reduce energy consumption, energy credit scheduler | Our model by adding more event counters from other components such as NIC or disks | Xen Hypervisor | Address and measure energy usage errors within 5% of the overall energy consumption |
| [S55] | EMinTRE-LFT Energy-efficient Scheduling of Virtual Machines in IaaS clouds | EMinTRE-LFT algorithm to reduce the amount of the total time spent by all physical devices are equal to a minimum of the total consumption of Energy. | minimize system completion time and energy consumption | Still not optimized | OpenStack Nova scheduler | The total physical server energy consumption of Tian-MFFDE can be reduced by an average of 23.7% |
| [S99] | Energy efficient scheduling and management for largescale services computing systems | An online algorithm was provided, which is based on Lyapunov optimization technology | Reduce energy consumption, No need of prior information of user’s request, system performance is also optimized | Near optimal system profit | Actual trace-based simulation and numerical experiments | NA |
| [S56] | for parallel task-based applications, dynamic energy-aware scheduling was proposed | Multi heuristic-resource-allocation (MHRA) algorithm | Reduction in energy consumption and time for executing task. | Shows that, depending on the size of the instance and type of DAG, a large amount of energy can be saved. | Using COMPS programming model to implement a scheduler. | It enables the savings to be made in the system configuration by an average of −22.44 percent, −33,17 percent, −27.08% and −31.5% for EP, MT, and WP, SG, respectively. |
| References | Technology | Description | Advantages | Drawback | Implementation Environment | Results |
|---|---|---|---|---|---|---|
| [S76] | Energy-efficient.and QoS.dynamic. Virtual-machine-consolidation (EQVC) method | Before overloading and migrating the VMs to other Servers, a redundant VMs is chosen from hosts to save energy and ensure QoS | Energy saved and QoS specifications assured. | Additional factors including memory, disk capacity and network workload are not included | We experiment with various types of workload from a real machine | The EQVC solution will significantly improve other conventional approaches in terms of energy usage, QoS assurances and the number of migrations of VMs. |
| [S59,S69] | Energy-efficient network-aware scheduling for data centers | A hierarchical model that can easily be adapted to the existing data center topologies | Energy utilization and performance optimization on bases of QoS and traffic requirements —Minimize overheads for storage and processing | Inability to incorporate practical mechanisms | —DVFS and DPM technique with a Green Cloud simulator —Three-layer tools for energy monitoring | —The RR and green scheduler methodology is compared. —Den’s technique leaves fewer servers idle than the green scheduler. —RR is the least efficient in term of energy —4% more energy consumed by DEN system, slightly more than the green scheduler is used. |
| [S23] | Based on energy policy for carbon reduction and meet demands in performance. | Preemption aware energy management policy (PEMP) | During starvation, it can perform on-demand switching | Does not recognize the influence on preemption policy through VM migration and consolidation | Haizea with a Blue Horizon cluster in SDSC | PEMP uses less energy than other energy conservation strategies, such as SLA-based Energy Saver Policies (SESP) and generates 18% of energy savings —Greedy Energy Saver Strategy (GESP), relative to both PEMP and SESP, is the having the least energy consumption |
| [S60] | DVFS-Aware-consolidation for energy-efficient clouds | Two methodologies were introduced, one based on the DVFS a technique for efficient consumption and the other on VM consolidation | Effective energy use, quality of service maintenance and system efficiency improvement. | CloudSim | Saving of 39.14% for dynamic load conditions | |
| [S61] | energy-aware job consolidation scheduling | Job consolidation algorithm by using DVFS technique | Reduce energy consumption, physical machine heterogeneity is being supported | No real-world cloud environment. | Cloud sim | remains successful in generating effective job replacement policy and ensuring carbon reduction. |
| [S62] | self adaptive approach called SAVE | Constructed a probabilistic mechanism for the assignment and migration of VMs primarily focused on local knowledge | Minimize total energy consumption Increase efficiency of consolidation of workload, Optimize memory and network i/o process | Focus on performance of algorithm but not on energy reduction | Cloudsim/real testbed | 30% of reduction of energy consumption is obtained |
| [S63] | topology aware multi objective VM consolidation for cloud data centers | Implements a genetic algorithm with multiple objectives to reduce energy consumption and communication traffic | reduce communication traffic due to topology awareness and improved energy consumption with preserving SLA violations | NA | Cloudsim | NA |
| [S64] | Bayonian-based network (BNEM) model | Bayonian-based network (BNEM) model that take 9 factors int consolidation while consolidation in data centers | Improve QoS Energy reduce migration. | NA | Cloudsim | demonstrate that the approach will degrade energy usage substantially, prevent inefficient VM migration and enhance QoS. |
| [S65] | For Aliyun’s Cloud-Scale Computing, a Cost-Efficient Consolidating Service was built | Instance migration cost model by using the worst fir heuristic | cost efficiency, load balance achieved and oscillation free consolidation services | Less optimized | Real testbed | Attains cost-effective and load- balanced, consolidation service, which is free from oscillation. |
| [S66] | Based on energy conscious task consolidation heuristics | ECTC and MaxUtil, Two energy-conscious algorithms for consolidation | No optimization of cost | Offers no guarantee of high performance | Simulation performed on 50 tasks | —The MaxUtil reaches 13% energy savings while ECTC achieves 18% energy savings on average, irrespective of whether if migration is being conducted |
| [S66] | Implies dynamic VM consolidation through the use of adaptive thresholds | For Modified Best-Fit Decreasing (MBFD) algorithm and VM selection, a reallocation algorithm was proposed | —Achieve energy efficiency while ensuring SLA violations Low at as 1% —Cost reduction in operation | It does not involve memory and network resources power consumption | Cloudsim | —When thresholds vary from 50% to 90%: MM policies give 87%, 74%, and 43% energy savings and when a threshold is between 30% and 70%: MM policy provides a 66% savings in energy usage, 83% and 23% as concerning frequency scaling in dynamic voltage. |
| References | Technology | Description | Advantages | Drawback | Implementation | Results |
|---|---|---|---|---|---|---|
| [S81] | Ant Colony Optimization | Virtual machine placement framework using an ACO in an IaaS environment | Reduces waste of resources and electricity usage and minimizes SLA violations | Sometimes it is very complex to do multi-objective optimization | Cloudsim | Demonstrate that the proposed method can achieve optimum balance in multiple conflict objectives in comparison to the heuristic approach and genetic algorithm |
| [S83] | AVVMC VM consolidation | Consolidation technology for VM to use servers across various computing resources in a balanced manner | Improved energy usage as well as drop-in waste of resources | No account efficient network resource utilization. | Java platform is used for implementation on dell i5-2400 CPU with 4 DB ram | Tackle power usage and waste of the energy in large virtualized data centers |
| [S82] | VMPACS algorithm. | To solve the problem of VM placement using ant colony system algorithm | Total resources usage and power usage are greatly reduced effectively and Safely. | The algorithm is only suitable for large data centers | Intel 2.50 GHz Intel Pentium® dual-core CPU and 3 GB RAM | Within three minutes a complicated placement problem of up to 2000 VM was resolved. |
| [S84] | metaheuristic algorithm based on Ant Colony Optimization (ACO) | Algorithm selects a collection of adjacent PMs for data and VMs placement | Reduce traffic and bandwidth usage across networks | Only homogeneous VMs are Considered, Multiple requests (batch request) are actually not being considered at the same time. | MapReduce cluster and cloud sim | Performance is better as compared to other allocation schemes. |
| [S85] | OEMACS | ACO-based VMP solution using artificial ants | for reducing the active servers, optimize resource utilization and balancing them | not very sensitive to the parameters, | C++ platform | Efficient and optimized approach for VMP |
| [S86] | VMPRP algorithm based on Swarm Intelligence | VM positioning algorithm based on the process of recruitment inside Ant colonies | minimizing both power consumption and resources wastage, Scalable | In communication between VMs, some additional energy consumption was not considered | CloudSim | wastage of resource utilization was less than 10% |
| [S88] | crow search based VM placement algorithm (CSAVMP) | Manage and schedule a broad range of VMs | Mitigate resource wastage and energy consumption | No real environment | Cloudsim | Performs better than GGA and FFD in terms of servers numbers, power consumption and wastage of resources |
| [S87] | TSPCS using meta-heuristic crow search algorithm | an algorithm to consolidate a massive number of VMs on minimal DCs based on metaheuristic crow search | Time efficiency | migration is a costly | JAVA platform with on i3-380M processor 2.53 GHz and 2 GB RAM. | Proposed methods significantly outperform the classical First Fit (FF) |
| [S89] | Evolutionary Optimal Virtual Machine Placement and Demand Forecaster | method for developing VMP with demand forecasting | minimize the cost and optimize placement strategy | Only effienct when reservation plan is accurately provisioned | MATLAB framework for implementation on a Intel Core 2 Duo 2 GHz processor | Mitigate the 2 percent of the extra costs |
| [S90] | Parallel bio-objective hybrid genetic algorithm | Based on Multi-objective parallel GA and ECS heuristics | Proposes deadline-based optimization | Focus on Multi-objectives increases the cost | Fast Fourier Transformation Task Graph establish in real-world | —Energy consumption dropped by 47.49% and time reduction by 12.05%. |
| [S91] | Energy-efficient multitask scheduling algorithm | Established on Google’s massive data processing network | Imposes a load balancing scheme | —Guarantee of High computing time and d no QoS and cost reduction. | performed on data center consisting of 200 servers | —optimize the energy utilization of servers better from Hadoop MapReduce scheduling |
| [S92] | Modified genetic algorithm | Smart and dynamic migration of VMs in combination with Heuristic algorithm (a modified GA) | Offers a systematic cost function for the whole system | —offers an extensive cost function applied to the whole system | Carried out on a flat VPC that enables flawless VM movements | —The GA-based approach proposed using Cloud net will reduce carbon footprint. —Carbon footprint decreases by 36.64 percentage but raises energy demand at the rate of 4.96 percent. —It demonstrates improvement in reducing carbon emission levels for variable loads, when simulated and evaluated under low and high loads. |
| [S93] | Implement an effective and agent-driven solution for energy efficiency | Dynamically assigns the CPU and memory bounded tasks | SLAs and high throughput and response times | —Lacks load prediction | CloudSim toolkit | Yet to be implemented |
| [S94] | algorithm proposed based on ACO Meta-heuristic and Energy-aware workload consolidation algorithm based on ACO | Based on ACO metaheuristic | Needs fewer resources and achieves greater use of energy than other algorithms | —Extreme workload dependence and need resourse details. —The complex nature of dynamic activities cannot be handled | Java as simulator tool | —Based on comparisons, the first fit adaptive ACO algorithm uses fewer host machines and provides better utilization of resources and power savings from the adaptive edition of the first-fit decreasing approach —4.7% of hosts and 4.1% of power was generally saved |
| [S95] | Hybrid scheduling based on ACO and Cuckoo search | Based on ACO and Cuckoo search, and also uses a voltage scaling factor | Efficiently reduces energy consumption | —Difficult to implement | Matlab, IaaS was built via Xen Cloud and PaaS via Windows Azure Microsoft | –The hybrid algorithm gains slightly more energy consumption and high performance than ACO according to their numbers of tasks and processors. |
| [S96] | Particle Swarm optimized Tabu search mechanism | Energy-efficiency resource consolidation algorithm for Consolidation of VM | —Maximizes the usage of resources —Reduces time for execution of tasks —Boost the acquisition of revenue | —Must increase the profitability | CloudSim toolkit | As compared to the energy-efficient topology algorithm (ECTC) and the random algo, the proposed approach consumes 67.5 percent less energy. —Earnings 8.14 times more than random On average |
| [S97] | SSO method | DVS and swarm intelligence | —Could schedule jobs for other shared elements | —Infeasible for systems that are not time senstive. | —Uses a graph generator to produce large amounts of Directed Acyclic Graphs (DAG) for testing purposes | —SSO was compared to PSO, with both achieving a power reduction of up to 20 percent. —Particle swarm optimization to a certain level, more efficient than SSO. |
| Reference | Techniques | Concept | Advantages | Disadvantages | Implementation Environment | Results |
|---|---|---|---|---|---|---|
| [S98] | Cooling system for a data center in an emergence situation | Formation of an algorithm for emergency decision to be integrated into the new platform for supervisory: GENiC | Contributed to improve the data center emergency power plan | Methodology with a three-zone model offers only limited informationtime consuming | Dynamic building energy simulation methods such as TRNSYS | Rather than only serving as a design tool, this model might potentially be included into a more comprehensive model-based control system. |
| [S72] | Real-time transient thermal model is developed | Temperature control maintained for optimal temperature stability during power failures | Management the increase in temperature while power failure | Under standard operating conditions, large units can be costly and inefficient. | on its own simulation system | optimal temperature control during power breaks and show that it would be CRAC fans and cooled water pumps effectively arrange on the UPS |
| [S100] | Free cooling using Direct airside economizer | Reduce the energy consumption by proper management of indoor temperature and humidity | —Low consumption of energy —The PUE was dramatically reduced | —Humidity needs To be considered —Impurities can Cause malfunctioning —The air from the outside must be cold | DeST software | 49% energy conservation |
| [S101] | Free cooling using Indirect airside economizer | Eliminating the discharge of excess heat from data center | —Reduced chance of air pollution —reduce the humidification costs | —Accumulation of heat exchanger quantities —Decreased the heat exchanger performance and increased rate of maintenance —only for Large size of data center | DEST (designer’s simulation toolkits) | 29% of energy savings |
| [S102] | submerge cooling system | 123 servers encapsulated in mineral oil used in server blades | —No CRACS or chiller needed —Increased ability for heat absorption —No sealed piping and enclosures are required | The need of pumps for liquid renovation —Dynamic implementation | Its own simulation | The cooling of mineral oil has the potential to minimize cooling costs by up to 50% |
| [S103] | Two-phase cooling system | cooling system for a tele-communications station named as a micro-channel separate heat pipe | Can eliminate enormous heat flux | Based on the environment condition | enthalpy difference laboratory | With a change in indoor and outdoor temperature from 6 °C to 8 °C the cooling power increased by 135%. |
| [S104] | Two-phase cooling by using integrated system | cooling system that is composed of thermosyphon loop, a refrigeration system, and outdoor air convection | high energy savings —Can operate in climate change condition | Presence of active component (compressor, valves…) | An ISMT, A rotating compressor, an expansion valve and a tube-fin condenser. | The energy-saving average for indoor temperatures at 27 °C is 5.4 per cent-47.3 per cent per year |
| [S105] | Two-phase cooling using two phases immersion | servers were immersed in dielectric fluid the heat was transferred outside the data center with the aid of water | No need of pumps, fans, economizers, compressors —reduction of Cost and complexity | Fluid leakage problem | COMSOL | PUE is only 1.08 |
| [S106] | Cooling system for Container-based data center | Working on direct-fresh-air-cooled Container-based data center (CDC) | By evaporative cooling and circulation of waste heat a combination of direct fresh-air cooling was constructed | lack in maintaining the cleanliness of fresh-air | Constructed their own simulation | Reduced electricity by 20.8 percent |
| [S57] | latent heat storage unit by using PCM and free cooling | PCMs with a natural cold source is introduced to minimize room cooling capacity at base stations | —PCMs combined with the cold natural source. | Environment dependent | Performed based on the operation of the TBS unit located in five Chinese cities with various climates | 50% of energy savings |
| [S108] | Two-phase cooling: heat pipe | potential use of heat pipe systems for data centers cooling. | —No passive component | Depending on the weather and the wick structure concerns | A theoretical model | 75% of energy savings |
| [S109] | Rack level liquid cooling is being used | Computational Fluid Dynamics (CFD) technique is used in cooling system | —The removal of the heat is more efficient —Improved working condition | —high maintain —more costly | Commercial CFD package, ANSYS FLUENT 12.0.1. | PUE = 1.3 |
| References | Technology | Description | Advantages | Drawback | Implementation Environment | Results |
|---|---|---|---|---|---|---|
| [S67] | Fast array of wimpy nodes (FAWN) | Architecture projected for low-power data intensive computing | High speed flash storage, and also, for replication. | Low power CPU nodes are more energy effective than standard high-performance CPUs. | Intel’s Q6700 quad-core 2 GB DRAM Gpu, Mtron Mobi SSD and Gigabit onboard Graphics and Ethernet | Research shows that FAWN clusters can handle around 1000 queries/Joule, suggesting a tremendous potential for a wide I/O workload |
| [S68] | Gordon, a system architecture for data-centric applications | Processors with limited power consumption, flash memory and data center Programming systems for Quality improvement and power-consumption reduction. | Energy consumption is optimized | Only suitable for low power processors | 8 2.4 GHz Core 2 Quad cluster with 8 GB computers, large hard disk SATA and a 1 Gb Ethernet | Gordon systems will perform better than a disk-based clusters by 1.5 times and offer up to 2.5-times more efficiency per watt. |
| [S69] | Non-dominated Sorting Genetic Algorithm II (NSGA-II) | An energy-efficient algorithm for resource allocation for cloud data center based on genetic algorithm. | Optimal and better execution time | No account is taken for complex activities, such as task allocation, internal communications, cost of electricity and load of the data center | 1 GHz single-core processors, such as Intel Pentium | Proposed technique appears capable of performing static distribution to a wide range of individual tasks on Homogeneous single-core servers of the same data center in quadratic time complexity |
| [S70] | genetic algorithm for power-aware (GAPA) scheduling | For encoding chromosomes, a tree structure is used. Evaluation value of each chromosome was determined for GA fitness function. | Energy efficient | GAPA computational time is high, job deadline time also has not been taken into account | Two power models of Dell Inc. PowerEdge R620 and the IBM server x3250 | Baseline scheduling algorithm energy consumption is 130% more than of GAPA |
| [S71] | particle swarm optimization (PSO) based algorithm | formulate and explain the heterogeneous multiprocessor energy-aware real-time scheduling problem | Reduce energy costs and optimize time for effective solutions. | Not able to solve real-time job scheduling prs | 1.67 GHz intel core 2 CPU,Cache: 512 KB. Memory: 2074492 KB Windows 7 OS. Visual Studio 2003.NET development too. | Meta—heuristic energy awareness based on the PSO consumes 40–50% less energy than the algorithms based upon GA and SFLA and invests 10% less time in finding solutions than the SFLA algorithm. |
| [S73] | Built on the DVFS enabled cluster | Power-aware algorithm for scheduling | —Applicable to clusters with high performance —Aims to optimize system performance | Offers no cost Optimization and no cost optimization | Open-Nebula and NBench Linux DVFS-SIM simulation is used | —Total performance improved by 34 percent |
| [S74] | intelligent traffic routing using our Network Traffic Consolidation (NTC) | Describe and evaluate three energy saving solutions in single administrative domain networks without having a major effect on the’network’s ability to achieve the expected levels of efficiency and availability | Energy efficient and performance is optimized | Not cost-efficient model for users | real Web 2.0 workload in a real data center network topology | Achieve 16% power savings with the adjustment of active network elements and additional savings (up to 75%) through the network traffic maintenance and consolidation of server workload |
| [S75] | algorithm to reduce power consumption that is based on greedy method | Power-aware VM scheduling algorithm | energy-reduction algorithm based on greedy algorithm | —Needs better data center architecture for —lacement of server and cooling system | Open Nebula | —ave 12% of device power during normal load situations |
| [S118] | Elastic Tree | A power manager that adjusts the active network elements set and switches them dynamically to meet changes in traffic loads in the data center. | Energy saving | No focus performance optimization and fault tolerance, cost efficient | Testbed installed from three network vendors by the production of OpenFlow switches | Up to 50% network energy saved from Elastic Tree. |
| [S33] | Based on adaptive Provisioning schemes, Adaptive-DVFS, and δ-advanced DVFS | VM Scheduler that shares Power Time | Reduces energy consumption and raises income for data centers | Works individually without taking the workload into account | CloudSim and Creat–s four—16-DVFS-enabled data center | —Adaptive DVFS and Advanced DVFS systems, use less power and generate greater income that is independent of workload. |
| [S78] | Based on CPU and memory intensive models and also on VM migration | Placement scheduling algorithms, replacement scheduling and algorithm for energy-conscious migration | Implements workload management and green sorting algorithms to improve energy efficiency | —requires multiple VM migrations, which raises —Large operating costs and complexity | power meter and Distributed ASCI Supercomputer 4 (DAS-4) | —Algorithms maximize energy consumption, which require multiple VM migrations, increasing energy as well as operational costs. |
| [S79] | Task Scheduling energy-efficient algorithm that is DVFS-enabled (DEWTS} | based on dynamic voltage/frequency scaling algorithm. | Substantial energy reduction and maintenance of QoS | system reliability and no real environment | randomly generated DAG graphs as the tasks set for our experiments | For various parallel applications, DEWTS can reduce overall power consumption by up to 46.5 per cent and balance the scheduling performance. |
Publisher’s Note: MDPI stays neutral with regard to jurisdictional claims in published maps and institutional affiliations. |
© 2022 by the authors. Licensee MDPI, Basel, Switzerland. This article is an open access article distributed under the terms and conditions of the Creative Commons Attribution (CC BY) license (https://creativecommons.org/licenses/by/4.0/).
Share and Cite
Bharany, S.; Sharma, S.; Khalaf, O.I.; Abdulsahib, G.M.; Al Humaimeedy, A.S.; Aldhyani, T.H.H.; Maashi, M.; Alkahtani, H. A Systematic Survey on Energy-Efficient Techniques in Sustainable Cloud Computing. Sustainability 2022, 14, 6256. https://doi.org/10.3390/su14106256
Bharany S, Sharma S, Khalaf OI, Abdulsahib GM, Al Humaimeedy AS, Aldhyani THH, Maashi M, Alkahtani H. A Systematic Survey on Energy-Efficient Techniques in Sustainable Cloud Computing. Sustainability. 2022; 14(10):6256. https://doi.org/10.3390/su14106256
Chicago/Turabian StyleBharany, Salil, Sandeep Sharma, Osamah Ibrahim Khalaf, Ghaida Muttashar Abdulsahib, Abeer S. Al Humaimeedy, Theyazn H. H. Aldhyani, Mashael Maashi, and Hasan Alkahtani. 2022. "A Systematic Survey on Energy-Efficient Techniques in Sustainable Cloud Computing" Sustainability 14, no. 10: 6256. https://doi.org/10.3390/su14106256
APA StyleBharany, S., Sharma, S., Khalaf, O. I., Abdulsahib, G. M., Al Humaimeedy, A. S., Aldhyani, T. H. H., Maashi, M., & Alkahtani, H. (2022). A Systematic Survey on Energy-Efficient Techniques in Sustainable Cloud Computing. Sustainability, 14(10), 6256. https://doi.org/10.3390/su14106256

