Optimal Control of an Energy-Storage System in a Microgrid for Reducing Wind-Power Fluctuations
Abstract
1. Introduction
2. The Studied Structure of the Grid
2.1. Wind-Turbine System
2.2. Battery-Energy-Storage System
2.3. Supercapacitor Energy-Storage System
2.4. Battery and Supercapacitor Combined Energy-Storage Control Systems to Reduce Power Fluctuations
3. Optimal Supercapacitor Size
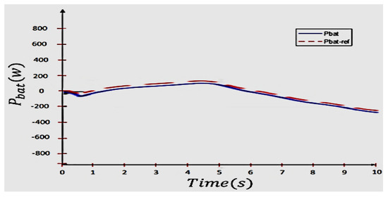
4. Simulation Results
5. Conclusions
Author Contributions
Funding
Institutional Review Board Statement
Informed Consent Statement
Data Availability Statement
Conflicts of Interest
Correction Statement
References
- Wright, S.; Frost, M.; Wong, A.; Parton, K.A. Australian Renewable-Energy Microgrids: A Humble Past, a Turbulent Present, a Propitious Future. Sustainability 2022, 14, 2585. [Google Scholar] [CrossRef]
- Ahmad, R.; Mohamed, A.A.A.; Rezk, H.; Dhaifallah, M.A. DC Energy Hubs for Integration of Community DERs, EVs, and Subway Systems. Sustainability 2022, 14, 1558. [Google Scholar] [CrossRef]
- Dris, Y.; Benhabib, M.C.; Meliani, S.M.; Dumbrava, V. Performance analysis of a hybrid farm (photovoltaic system wind turbine) connected to the grid using nine-switches converter. UPB Sci. Bull. Ser. C Electr. Eng. Comput. Sci. 2021, 83, 53–64. [Google Scholar]
- Mohammadi, F.; Mohammadi-ivatloo, B.; Gharehpetian, G.B.; Ali, M.H.; Wei, W.; Erdinç, O.; Shirkhani, M. Robust Control Strategies for Microgrids: A Review. IEEE Syst. J. 2021. [Google Scholar] [CrossRef]
- Jeon, J.H.; Kim, J.Y.; Kim, S.K.; Kim, J.M. Unified Compensation Control of a Hybrid Energy Storage System for Enhancing Power quality and Operation Efficiency in a Diesel and Wind-Turbine Based Stand-alone Grid. In Proceedings of the 3rd IEEE International Symposium on Power Electronics for Distributed Generation Systems (PEDG), Kiel, Germany, 25–28 June 2012; pp. 264–270. [Google Scholar]
- Hosseini, S.H.; Danyali, S.; Goharrizi, A.Y.; Sarhangzadeh, M. Three-phase four-wire grid-connected PV power supply with accurate MPPT for unbalanced nonlinear load compensation. In Proceedings of the 2009 IEEE International Symposium on Industrial Electronics, Seoul, Korea, 5–8 July 2009; pp. 1099–1104. [Google Scholar]
- Danyali, S.; Moradkhani, A.; Aazami, R.; Haghi, M. New Dual-Input Zero-Voltage Switching DC–DC Boost Converter for Low-Power Clean Energy Applications. IEEE Trans. Power Electron. 2021, 36, 11532–11542. [Google Scholar] [CrossRef]
- Iranmehr, H.; Aazami, R.; Tavoosi, J.; Shirkhani, M.; Azizi, A.; Mohammadzadeh, A.; Mosavi, A.H. Modeling the Price of Emergency Power Transmission Lines in The Reserve Market Due to The Influence of Renewable Resources. Front. Energy Res. 2022, 9. [Google Scholar] [CrossRef]
- Yang, D.; Zhang, C.; Jiang, C.; Liu, X.; Shen, Y. Interval Method Based Optimal Scheduling of Regional Multi-Microgrids with Uncertainties of Renewable Energy. IEEE Access 2021, 9, 53292–53305. [Google Scholar] [CrossRef]
- Zhang, Y.; Sun, H.; Guo, Y. Wind Power Prediction Based on PSO-SVR and Grey Combination Model. IEEE Access 2019, 7, 136254–136267. [Google Scholar] [CrossRef]
- Peng, X.; Liu, Z.; Jiang, D. A review of multiphase energy conversion in wind power generation. Renew. Sustain. Energy Rev. 2021, 147, 111172. [Google Scholar] [CrossRef]
- Barton, J.P.; David, G.I. Energy storage and its use with intermittent renewable energy. IEEE Trans. Energy Convers. 2004, 19, 441–448. [Google Scholar] [CrossRef]
- Danyali, S.; Niapour, S.A.K.H.M.; Hosseini, S.H.; Gharehpetian, G.B.; Sabahi, M. New Single-Stage Single-Phase Three-Input DC-AC Boost Converter for Stand-Alone Hybrid PV/FC/UC Systems. Electr. Power Syst. Res. 2015, 127, 1–12. [Google Scholar] [CrossRef]
- Wu, Y.; Su, P.; Wu, T.; Hong, J.; Hassan, M.Y. Probabilistic Wind-Power Forecasting Using Weather Ensemble Models. IEEE Trans. Ind. Appl. 2018, 54, 5609–5620. [Google Scholar] [CrossRef]
- Tavoosi, J.; Suratgar, A.A.; Menhaj, M.B.; Mosavi, A.; Mohammadzadeh, A.; Ranjbar, E. Modeling Renewable Energy Systems by a Self-Evolving Nonlinear Consequent Part Recurrent Type-2 Fuzzy System for Power Prediction. Sustainability 2021, 13, 3301. [Google Scholar] [CrossRef]
- He, J.; Pei, L.; Zheng, L. Dynamic modeling and design of a hybrid compressed air energy storage and wind turbine system for wind power fluctuation reduction. Comput. Chem. Eng. 2019, 122, 59–65. [Google Scholar]
- Kai, L.; Xu, H.; Ma, Q.; Zhao, J. Hierarchy Control of Power Quality for Wind-Battery Energy Storage System. IET Power Electron. 2014, 7, 2123–2132. [Google Scholar]
- Tan, J.; Li, G.J.; Tang, Z.W. Power control and benefit analysis based on compressed air energy storage in wind farms. Autom. Electr. Power Syst. 2011, 8, 33–37. [Google Scholar]
- Asao, T.; Takahashi, R.; Murata, T.; Tamura, J.; Kubo, M.; Kuwayama, A.; Matsumoto, T. Smoothing control of wind power generator output by superconducting magnetic energy storage system. In Proceedings of the 2007 International Conference on Electrical Machines and Systems (ICEMS), Seoul, Korea, 8–11 October 2007; pp. 302–307. [Google Scholar]
- Du, J.; Wei, X.; Li, J.; Wang, G.; Zang, C. Star Identification Based On Radial Triangle Mapping Matrix. IEEE Sens. J. 2022, 22, 8795–8807. [Google Scholar] [CrossRef]
- Huang, H.; Shirkhani, M.; Tavoosi, J.; Mahmoud, O. A New Intelligent Dynamic Control Method for a Class of Stochastic Nonlinear Systems. Mathematics 2022, 10, 1406. [Google Scholar] [CrossRef]
- Tavoosi, J.; Shirkhani, M.; Abdali, A.; Mohammadzadeh, A.; Nazari, M.; Mobayen, S.; Asad, J.H.; Bartoszewicz, A. A New General Type-2 Fuzzy Predictive Scheme for PID Tuning. Appl. Sci. 2021, 11, 10392. [Google Scholar] [CrossRef]
- Bruke, A. Ultracapacitors: Why, how, and where is the technology. J. Power Sources 2000, 91, 37–50. [Google Scholar] [CrossRef]
- Tremblay, O.; Dessaint, L.A.; Dekkiche, A.I. A generic battery model for the dynamic simulation of hybrid electric vehicles. In Proceedings of the 2007 IEEE Vehicle Power and Propulsion Conference, Arlington, TX, USA, 9–12 September 2007; pp. 284–289. [Google Scholar]
- Datta, R.; Ranganathan, V.T. Variable-Speed Wind Power Generation Using Doubly Fed Wound Rotor Induction Machine—A Comparison with Alternative Schemes. IEEE Trans. Energy Convers. 2002, 17, 414–420. [Google Scholar] [CrossRef]
- Wang, C. Modeling and Control of a Hybrid Wind/Photovoltaic/Fuel Cell Distributed Generation Systems. Ph.D. Thesis, Department of Electrical Engineering, Montana State University, Bozeman, MT, USA, 2006. [Google Scholar]
- Hosseini, S.H.; Danyali, S.; Goharrizi, A.Y. Single stage single phase series-grid connected PV system for voltage compensation and power supply. In Proceedings of the 2009 IEEE Power & Energy Society General Meeting, Calgary, AB, Canada, 26–30 July 2009; pp. 1–7. [Google Scholar]
- Danyali, S.; Aazami, R.; Moradkhani, A.; Haghi, M. A new dual-input three-winding coupled-inductor based DC-DC boost converter for renewable energy applications. Int. Trans. Electr. Energy Syst. 2020, 31, e12686. [Google Scholar] [CrossRef]
- Pham, H.T.; Bourgeot, J.M. Power Smoothing Control and Low-Voltage Ride-Through Enhancement of a 5-phase PMSG-based Marine Tidal Turbine using a Supercapacitor Energy Storage System. In Proceedings of the 43rd Annual Conference of the IEEE Industrial Electronics Society, Beijing, China, 29 October–1 November 2017; pp. 8323–8328, ISBN 978-1-5386-1127-2. [Google Scholar]
- Chang, X.; Lei, D.; Zhang, S.; Li, S.; Yang, Y. Novel Supercapacitor Model Parameter Identification Methods. In Proceedings of the 2nd International Conference on Power and Renewable Energy of the IEEE, Chengdu, China, 20–23 September 2017; pp. 81–86, ISBN 978-1-5386-2156-1. [Google Scholar]

















| PI-1 | PI-2 | PI-3 | PI-4 | PI-5 | |
|---|---|---|---|---|---|
| Kp | 1 | 0.1 | 1 | 0.1 | 1 |
| Ti | 0.02 | 0.002 | 0.02 | 0.002 | 0.02 |
Publisher’s Note: MDPI stays neutral with regard to jurisdictional claims in published maps and institutional affiliations. |
© 2022 by the authors. Licensee MDPI, Basel, Switzerland. This article is an open access article distributed under the terms and conditions of the Creative Commons Attribution (CC BY) license (https://creativecommons.org/licenses/by/4.0/).
Share and Cite
Aazami, R.; Heydari, O.; Tavoosi, J.; Shirkhani, M.; Mohammadzadeh, A.; Mosavi, A. Optimal Control of an Energy-Storage System in a Microgrid for Reducing Wind-Power Fluctuations. Sustainability 2022, 14, 6183. https://doi.org/10.3390/su14106183
Aazami R, Heydari O, Tavoosi J, Shirkhani M, Mohammadzadeh A, Mosavi A. Optimal Control of an Energy-Storage System in a Microgrid for Reducing Wind-Power Fluctuations. Sustainability. 2022; 14(10):6183. https://doi.org/10.3390/su14106183
Chicago/Turabian StyleAazami, Rahmat, Omid Heydari, Jafar Tavoosi, Mohammadamin Shirkhani, Ardashir Mohammadzadeh, and Amir Mosavi. 2022. "Optimal Control of an Energy-Storage System in a Microgrid for Reducing Wind-Power Fluctuations" Sustainability 14, no. 10: 6183. https://doi.org/10.3390/su14106183
APA StyleAazami, R., Heydari, O., Tavoosi, J., Shirkhani, M., Mohammadzadeh, A., & Mosavi, A. (2022). Optimal Control of an Energy-Storage System in a Microgrid for Reducing Wind-Power Fluctuations. Sustainability, 14(10), 6183. https://doi.org/10.3390/su14106183

