Improving Understanding and Management of Uncertainty in Science-Informed Collaborative Policy Processes
Abstract
1. Introduction
2. Case Study Background
3. Methods
4. Results
4.1. Part 1: Critical Review of How Uncertainty Was Managed
- The decision to use Zone Committee first- and second-order outcomes to scope the technical work both increased the number of relevant unknowns and created uncertainties [34,35]. For example, some community outcomes went beyond the available indicators, e.g., [15], and uncertainties arose from the language used in the community outcomes [26,27].
- There were important uncertainties that were legitimately ‘banished’ [3] for the duration of the project that may be able to be reduced for a subsequent policy-making process, but the further investigation needed in these areas was not adequately discussed.
- The likelihood matrix was successful in helping the stakeholders to appreciate that assessments were uncertain, but it lacked transparency in what uncertainties were considered. Descriptions of some data and model uncertainty were included in the documentation of the modelling components, but it is not clear to what extent these and uncertainties from other sources [26,32] were taken into account in determining the likelihood of achieving first- and second-order outcomes in the matrices.
- The aggregation of indicators of the likelihood of achieving first- and second-order outcomes was largely implicit [31] (p. 21); for example, the technical experts implicitly weighted the relative importance of individual indicators in contributing to an outcome. This weighting was tested within the technical team, but was not open to wider scrutiny or an uncertainty assessment. This implicit weighting of variables may be vulnerable to issues with consistency and differences in values [27].
- Increase the clarity of what uncertainty is included, at what level, and its nature;
- Expand the sources of uncertainty considered;
- Apply a systemic and systematic approach to identifying and prioritising uncertainties.
4.2. Part 2: Conceptual Framework
- Consider and account for the adequacy of the indicators chosen to describe the desired outcomes.
- Use the best available knowledge and expert judgements to determine data and model uncertainty that underlies the measurements or model estimates of state.
- Convert the information from stages 1 and 2 into likelihoods of achieving an outcome under the various management options/scenarios of interest.
- Undertake a ‘wind tunnel’ analysis, where external contextual uncertainties with respect to the priority outcomes being met are considered.
- Determine appropriate strategies to manage the uncertainties identified in steps 1–4 to support policy implementation and in preparation for informing the next policy-making cycle.
4.2.1. Stage 1—Indicator Adequacy
User-Generated Desired Outcome Statements
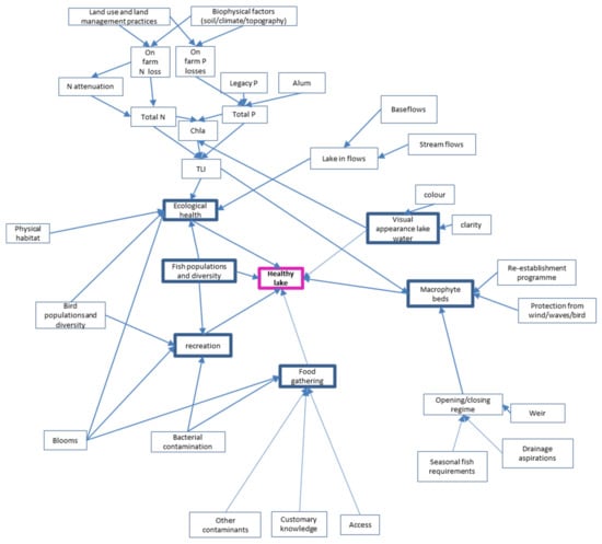
Concept Maps and Indicators
Indicator–Outcome Objects
Proportional Weightings
4.2.2. Stage 2—Data and Model Uncertainty
Prioritising Important and Uncertain Factors and Relationships
Representing Data and Model Uncertainty on IOOs
4.2.3. Stage 3—Outcome Likelihood
Determining Scenario Likelihood of Meeting First- and Second-Order Outcomes
4.2.4. Stage 4—Wind Tunnel Assessments
4.2.5. Stage 5—Uncertainty Strategies
4.3. Results Part 3: Case Study Test
4.3.1. Stage 1—Indicator Adequacy
Concept Maps and Indicators
Indicator–Outcome Objects
4.3.2. Stage 2—Data and Model Uncertainty
Prioritising Important and Uncertain Factors and Relationships
Representing Data and Model Uncertainty on IOOs
- Worst case: +102% N and +30% P gives a TLI of approximately 7.5.
- Best case: −55% N and −50% P gives a TLI 5.7 of approximately 5.7.
4.3.3. Stage 3—Outcome Likelihood
Determining Likelihood
4.3.4. Stage 4—Wind Tunnel Assessments
4.3.5. Stage 5—Uncertainty Strategies
5. Discussion
5.1. Improving Process of Managing Uncertainty in Time and Resource-Constrained Policy-Processes
5.2. Supporting Participation, Collaboration, and Integration
5.3. Supporting Decision Making in Time- and Resource-Constrained Policy Processes
6. Conclusions
Author Contributions
Funding
Institutional Review Board Statement
Informed Consent Statement
Data Availability Statement
Acknowledgments
Conflicts of Interest
Appendix A
- Uncertainty of land use, management practice, and irrigation data;
- Modelling of N losses from land;
- Groundwater attenuation data.
- Good management practices have not been modelled;
- There is little relevant land management information;
- There is some uncertainty about the effect of alum on lake P concentrations.
| Total N Load from Land (Tonnes) | Attenuated Load (under Current Assumption of 50%) | N Loss Uncertainty (% Change) | Possible Total N Losses from Land | Attenuation Factor Uncertainty (% Change) | Possible N Load to Lake | % Change in the Estimate of N Load to Lake |
|---|---|---|---|---|---|---|
| 5000 | 2500 | −0.35 | 130 | −0.65 | 48.5 | −54.50% |
| 5000 | 2500 | 0.55 | 310 | −0.35 | 201.5 | 101.5% |
| 5000 | 2500 | −0.35 | 130 | −0.35 | 84.5 | −15.5% |
| 5000 | 2500 | 0.55 | 310 | −0.65 | 108.5 | 8.5% |
References
- OECD. Focus on Citizens: Public Engagement for Better Policy and Services; OECD Publishing: Paris, France, 2009. [Google Scholar] [CrossRef]
- Bammer, G.; Smithson, M. Uncertainty and Risk. Multidisciplinary Perspectives; Earthscan: London, UK, 2008. [Google Scholar]
- Bammer, G. Disciplining Interdisciplinarity: Integration and Implementation Sciences for Researching Complex Real-World Problems; ANU Press: Canberra, Australia, 2013. [Google Scholar] [CrossRef]
- Funtowicz, S.; Ravetz, J. Science for post-normal age. Futures 1993, 25, 20. [Google Scholar] [CrossRef]
- Swanson, D.; Bhadwal, S. Creating Adaptive Policies: A Guide for Policy-Making in an Uncertain World; Sage: New Delhi, India, 2009. [Google Scholar]
- Hollings, C.S. The Backloop to Sustainability. In Navigating Social-Ecological Systems: Building Resilience for Complexity and Change; Berkes, F., Colding, J., Folke, C., Eds.; Cambridge University Press: Cambridge, UK, 2006. [Google Scholar]
- Krueger, T.; Page, T.; Hubacek, K.; Smith, L.; Hiscock, K. The role of expert opinion in environmental modelling. Environ. Model. Softw. 2012, 36, 4–18. [Google Scholar] [CrossRef]
- Brandt, P.; Ernst, A.; Gralla, F.; Luederitz, C.; Lang, D.J.; Newig, J.; Reinert, F.; Abson, D.J.; von Wehrden, H. A review of transdisciplinary research in sustainability science. Ecol. Econ. 2013, 92, 1–15. [Google Scholar] [CrossRef]
- Swanson, D.; Barg, S.; Tyler, S.; Venema, D.V.; Tomar, S.; Shadwal, S.; Nair, S.; Roy, D.; Drexhage, J. Seven Guidelines for Policy-making in an uncertain world. In Creating Adaptive Policies; Swanson, D., Bhadwal, S., Eds.; Sage: New Delhi, India, 2009. [Google Scholar]
- Lennox, J.; Proctor, W.; Russell, S. Structuring stakeholder participation in New Zealand’s water resource governance. Ecol. Econ. 2011, 70, 1381–1394. [Google Scholar] [CrossRef]
- Sinner, J.; Brown, P.; Newton, M. Community perceptions of collaborative processes for managing freshwater resources. Ecol. Soc. 2016, 21, 5. [Google Scholar] [CrossRef][Green Version]
- Berkes, F.; Colding, J.; Folke, C. Rediscovery of traditional ecological knowledge as adaptive management. Ecol. Appl. 2000, 10, 1251–1262. [Google Scholar] [CrossRef]
- Gadgil, M.; Berkes, F.; Folke, C. Indigenous knowledge for biodiversity conservation. Ambio 1993, 22, 151–156. [Google Scholar]
- Robertson, D.P.; Hull, R.B. Public ecology. An environmental science and policy for global society. Environ. Sci. Policy 2003, 6, 399–410. [Google Scholar] [CrossRef]
- Laniak, G.F.; Olchin, G.; Goodall, J.; Voinov, A.; Hill, M.; Glynn, P.; Whelan, G.; Geller, G.; Quinn, N.; Blind, M.; et al. Integrated environmental modeling: A vision and roadmap for the future. Environ. Model. Softw. 2013, 39, 3–23. [Google Scholar] [CrossRef]
- Baustert, P.; Othoniel, B.; Rugani, B.; Leopold, U. Uncertainty analysis in integrated environmental models for ecosystem service assessments: Frameworks, challenges and gaps. Ecosyst. Serv. 2018, 33, 110–123. [Google Scholar] [CrossRef]
- Refsgaard, J.C.; van der Sluijs, J.P.; Højberg, A.L.; Vanrolleghem, P.A. Uncertainty in the environmental modelling process—A framework and guidance. Environ. Model. Softw. 2007, 22, 1543–1556. [Google Scholar] [CrossRef]
- Voinov, A.; Kolagani, N.; McCall, M.K.; Glynn, P.D.; Kragt, M.E.; Ostermann, F.O.; Pierce, S.A.; Ramu, P. Modelling with stakeholders—Next generation. Environ. Model. Softw. 2016, 77, 196–220. [Google Scholar] [CrossRef]
- Bijlsma, R.M.; Bots, P.W.G.; Wolters, H.A.; Hoekstra, A.Y. An Empirical Analysis of Stakeholders’ Influence on Policy Development: The Role of Uncertainty Handling. Ecol. Soc. 2011, 16, 51. [Google Scholar] [CrossRef]
- Van Asselt, M.B.A.; Rotmans, J. Uncertainty in integrated assessment modelling—From positivism to pluralism. Clim. Change 2002, 54, 75–105. [Google Scholar] [CrossRef]
- Cash, D.W.; Clark, W.C.; Alcock, F.; Dickson, N.M.; Eckley, N.; Guston, D.H.; Jäger, J.; Mitchell, R.B. Knowledge systems for sustainable development. Proc. Natl. Acad. Sci. USA 2003, 100, 8086–8091. [Google Scholar] [CrossRef] [PubMed]
- Wieland, R.; Gutzler, C. Environmental impact assessment based on dynamic fuzzy simulation. Environ. Model. Softw. 2014, 55, 235–241. [Google Scholar] [CrossRef]
- Group of Chief Scientific Advisors. Scientific Advice to European Policy in a Complex World; Directorate-General for Research and Innovation, European Commission: Brussels, Belgium, 2019. [Google Scholar]
- Petersen, A.C.; Janssen, P.H.M.; van der Sluijs, J.P.; Risbey, J.S.; Ravetz, J.R.; Wardekker, J.A.; Hughes, H.M. Guidance for Uncertainty Assessment and Communication; PBL: Haag, The Netherlands, 2013. [Google Scholar]
- Ascough, J.C.; Maier, H.R.; Ravalico, J.K.; Strudley, M.W. Future research challenges for incorporation of uncertainty in environmental and ecological decision-making. Ecol. Model. 2008, 219, 383–399. [Google Scholar] [CrossRef]
- Skinner, D.J.C.; Rocks, S.A.; Pollard, S.J.T. A review of uncertainty in environmental risk: Characterising potential natures, locations and levels. J. Risk Res. 2014, 17, 195–219. [Google Scholar] [CrossRef]
- Brugnach, M.; Pahl-Wostl, C.; Lindenschmidt, K.E.; Janssen, J.A.E.B.; Filatova, T.; Mouton, A.; Holtz, G.; van der Keur, P.; Gaber, N. Complexity and Uncertainty: Rethinking the Modelling Activity. In Environmental Modelling, Software and Decision Support; Voinov, A.A., Jakeman, A.J., Rizzoli, A.E., Chen, S.H., Eds.; Elsevier: Amsterdam, The Netherlands, 2008; pp. 49–68. [Google Scholar]
- CMF. Canterbury Water Management Strategy: Strategic Framework–November 2009 with Updated Targets, Provisional July 2010; Canterbury Mayoral Forum: Christchurch, New Zealand, 2009. [Google Scholar]
- Ministry for the Environment. National Policy Statement for Freshwater Management; Ministry for the Environment: Wellington, New Zealand, 2011.
- SWZC. Canterbury Water; Selwyn Waihora Zone Implementation Programme: Report R11/106; Selwyn Waihora Zone Committee for Environment Canterbury: Christchurch, New Zealand, 2012.
- Robson, M.C. Technical Report to Support Water Quality and Water Quantity Limit Setting Process in Selwyn Waihora Catchment. Predicting Consequences of Future Scenarios: Overview Report; Environment Canterbury Technical Report No. R14/15; Environment Canterbury: Christchurch, New Zealand, 2014.
- Walker, W.E.; Harremoes, O.; Rotmans, J.; Van Der Sluijs, J.P.; Van Asselt, M.B.A.; Janssen, J.; Von Krauss, M.P.K. Defining Uncertainty a Conceptual Basis for Uncertainty Management in Model-Based Decision Support. Integr. Assess. 2003, 4, 5–17. [Google Scholar] [CrossRef]
- Ministry for the Environment. Guidance on Communicating and Managing Uncertainty When Implementing the National Policy Statement for Freshwater Management (2014); Ministry for the Environment: Wellington, New Zealand, 2016.
- Robson, M.C. Unintended Consequences of Honouring What Communities Value and Aspire to Integration and Implementation Insights: Research Resources for Understanding and Acting on Complex Real-World Problem. Available online: https://i2insights.org/2017/01/26/honouring-community-values/ (accessed on 12 May 2022).
- Robson-Williams, M.; Norton, N.; Davie, T.; Taylor, K.; Kirk, N. The Changing Role of Scientists in Supporting Collaborative Land and Water Policy in Canterbury, New Zealand. Case Stud. Environ. 2018, 2, 1–5. [Google Scholar] [CrossRef]
- Novak, J.D.; Gowin, D.B. Learning How to Learn; Cambridge University Press: Cambridge, UK, 1984. [Google Scholar]
- Schroeder, N.L.; Nesbit, J.C.; Anguiano, C.J.; Adesope, O.O. Studying and Constructing Concept Maps: A Meta-Analysis. Educ. Psychol. Rev. 2018, 30, 431–455. [Google Scholar] [CrossRef]
- Ministry of Health. Drinking-Water Standards for New Zealand; Ministry of Health: Wellington, New Zealand, 2000; p. 130.
- Ministry for the Environment. Microbiological Water Quality Guidelines for Marine and Freshwater Recreational Areas; Published in June 2002, updated in June 2003; Ministry for the Environment: Wellington, New Zealand, 2003; ISBN 0-478-24091-0.
- Star, S.L.; Griesemer, J.R. Institutional ecology, translations and boundary objects—Amateurs and professionals in Berkeleys-museum-of-vertebrate-zoology, 1907–1939. Soc. Stud. Sci. 1989, 19, 387–420. [Google Scholar] [CrossRef]
- Skinner, D.J.C.; Rocks, S.A.; Pollard, S.J.T.; Drew, G.H. Identifying Uncertainty in Environmental Risk Assessments: The Development of a Novel Typology and Its Implications for Risk Characterization. Hum. Ecol. Risk Assess. 2014, 20, 607–640. [Google Scholar] [CrossRef]
- Matott, L.S.; Babendreier, J.E.; Purucker, S.T. Evaluating uncertainty in integrated environmental models: A review of concepts and tools. Water Resour. Res. 2009, 45, W06421. [Google Scholar] [CrossRef]
- Hamel, P.; Bryant, B.P. Uncertainty assessment in ecosystem services analyses: Seven challenges and practical responses. Ecosyst. Serv. 2017, 24, 1–15. [Google Scholar] [CrossRef]
- Etheridge, Z.; Fietje, L.; Metherell, A.; Lilburne, L.; Mojsilovich, O.; Robson, M.; Steel, K.; Hanson, M. Collaborative expert judgement analysis of uncertainty associated with catchment-scale nitrogen load modelling with OVERSEER®. In Farm Environment Planning—Science, Policy and Practice; Currie, L.D., Christensen, C.L., Eds.; Occasional Report No. 31; Massey University: Palmerston North, New Zealand, 2018. [Google Scholar]
- Ludwig, D. Overlapping ontologies and indigenous knowledge. From integration to ontological self-determination. Stud. Hist. Philos. Sci. Part A 2016, 59, 36–45. [Google Scholar] [CrossRef]
- Lilburne, L. Internal Memorandum for Melissa Robson Environment Canterbury: Land Recharge Variability Analysis of Scenario 2 Modelling (Selwyn Waihora); Environment Canterbury: Christchurch, New Zealand, 2012.
- Watkins, N.; Selbie, D. Technical Description of Overseer for Regional Councils; AgResearch Contract Report RE500/2015/084; AgResearch: Hamilton, New Zealand, 2015. [Google Scholar]










| Absolute | Fuzzy Absolute | Fuzzy Relative | |
|---|---|---|---|
| Categorical | Suitability for contact recreation standard | Satisfaction with ability to collect food | Lake water colour |
| Numeric | Nitrate concentration in drinking-water zones | Water clarity index | Number of farm workers |
| Narrative Description | Probability Class | Description | Colour Code |
|---|---|---|---|
| Very likely | 90–100% | Likely to occur even in extreme conditions | |
| Likely | 67–90% | Expected to occur in normal conditions | |
| About as likely as not | 33–67% | About an equal chance of occurring as not | |
| Unlikely | 10–33% | Not expected to occur in normal conditions | |
| Very unlikely | 0–10% | Not likely to occur even in extreme conditions |
| Very likely | If Y ≥ 0.9 |
| Very unlikely | If N ≥ 0.9 |
| Likely | If Y ≥ 0.67 and N < 0.33 |
| Unlikely | If N ≥ 0.67 and Y < 0.33 |
| About as likely as not | the rest |
| Second-Order Outcomes | Proportional Weightings to First-Order Outcome | Indicators | Proportional Weightings to Second- Order Outcome |
|---|---|---|---|
| There are healthy and extensive macrophyte beds (to 1960 extent) | 1 | % cover macrophyte beds | 1 |
| Food gathering on and around the lake is improved | 1 | Customary fish stocks | 1 |
| Commercial fish stocks (risk of commercial quota not being supported) | 1 | ||
| Trophic Lake Index (TLI) | 1 | ||
| % cover macrophyte beds | 1 | ||
| Cyanobacterial and/or other toxic blooms | 1 | ||
| Other contaminants | n/a | ||
| Satisfaction with ability to gather food | 1 | ||
| Fish populations and diversity have increased | 0.5 | Lake opening/closing regime; impact on fish passage and recruitment. At least 1 opening in spring and at least 1 opening in autumn. | 2 |
| Trophic Lake Index (TLI) | 1 | ||
| Cyanobacterial and/or other toxic blooms | 1 | ||
| Fishing pressure (take) | 1 | ||
| Ecological health is acceptable | 2 | Trophic Lake Index (TLI) | 1 |
| Lake nitrate-N concentrations | 1 | ||
| Cyanobacterial and or other toxic blooms | 1 | ||
| Biodiversity – loss of species expected to be there | 1 | ||
| Biodiversity – loss of diverse habitat | 1 | ||
| Other contaminants | n/a | ||
| Recreational opportunities are improved | 1 | Cyanobacterial and/or other toxic blooms | 1 |
| Water safe for contact recreation | 1 | ||
| Recreational fish stocks trout, eel, flounder and whitebait | 1 | ||
| Water colour in Te Waihora | 0.5 | ||
| Water clarity in Te Waihora – mid-lake | 0.5 | ||
| Bird populations and diversity | n/a | ||
| Visual appearance is improved | 0.5 | Water colour in Te Waihora | 1 |
| Water clarity in Te Waihora – mid-lake | 0.5 | ||
| Water clarity in Te Waihora – lake edges | 1 |
| Data/State Uncertainty | |||
|---|---|---|---|
| Lake total phosphorus (total P) | M | Driven by lake inputs and from the lake bed itself during resuspension in windy conditions. There are reasonable measurements of the current lake P load and the models are considered to be reasonably well developed. In the Solution Package the application of alum to reduce lake P levels was assumed, and there is some uncertainty about its efficacy. | |
| Lake total nitrogen (total N) | M | Driven by lake inputs. Models generate estimates of relative changes from the current load for each scenario where the lake inputs are specified. There are reasonable measurements of the current lake N load and the models are considered to be reasonably well developed | |
| Chlorophyll a | M | Driven by total N, total P and lake clarity | |
| Trophic Level Index (TLI) | M | TLI3 is used in this lake, which is derived from total N, total P and Chl-a | |
| Lake opening regime | L | Solutions Package assumption | |
| Re-establishment of macrophyte beds | L | Solutions Package assumption | |
| Wave protection | L | Solutions Package assumption | |
| Relationship/model uncertainty | |||
| Total N, total P, Chl-a | TLI | L | Defined calculation |
| TLI | Macrophyte extent | L | Macrophyte beds are unlikely to flourish in this lake with elevated TLI (Norton et al. 2014) |
| Opening regime | Macrophyte extent | M | The potential success of the re-establishment of macrophytes is affected by lake level. There is uncertainty about the response of macrophytes to a managed opening regime |
| Re-establishment of beds | Macrophyte extent | L | Re-introduction of macrophytes in the lakes requires re-establishment programme |
| Protection | Macrophyte extent | L | Macrophyte bed establishment is known to be hindered by wind and wave action |
| Importance | |||
| Lake total P | M | Equally important in calculating TLI | |
| Lake total N | M | Equally important in calculating TLI | |
| Chlorophyll a | M | Equally important in calculating TLI | |
| TLI | M | Good water quality moderately important to the survival of the macrophytes | |
| Opening regime | H | Macrophyte survival requires avoiding periods of low water level as they dry out. | |
| Re-establishment of beds | H | Critical for achieving the outcome as there are no macrophytes currently | |
| Wave protection | M | Moderately important to prevent breakup of macrophyte bed during establishment | |
| First-Order Outcomes | Scenarios | ||
|---|---|---|---|
| Current | Solutions Package | Wind Tunnel (No Investment) | |
| There are healthy and extensive macrophyte beds (to 1960 extent) | |||
| Fish populations and food gathering on and around the lake is improved | |||
| Ecological health is acceptable (ie meets bottom lines) | |||
| Recreation opportunities are improved | |||
| Water clarity is improved | |||
Publisher’s Note: MDPI stays neutral with regard to jurisdictional claims in published maps and institutional affiliations. |
© 2022 by the authors. Licensee MDPI, Basel, Switzerland. This article is an open access article distributed under the terms and conditions of the Creative Commons Attribution (CC BY) license (https://creativecommons.org/licenses/by/4.0/).
Share and Cite
Lilburne, L.; Robson-Williams, M.; Norton, N. Improving Understanding and Management of Uncertainty in Science-Informed Collaborative Policy Processes. Sustainability 2022, 14, 6041. https://doi.org/10.3390/su14106041
Lilburne L, Robson-Williams M, Norton N. Improving Understanding and Management of Uncertainty in Science-Informed Collaborative Policy Processes. Sustainability. 2022; 14(10):6041. https://doi.org/10.3390/su14106041
Chicago/Turabian StyleLilburne, Linda, Melissa Robson-Williams, and Ned Norton. 2022. "Improving Understanding and Management of Uncertainty in Science-Informed Collaborative Policy Processes" Sustainability 14, no. 10: 6041. https://doi.org/10.3390/su14106041
APA StyleLilburne, L., Robson-Williams, M., & Norton, N. (2022). Improving Understanding and Management of Uncertainty in Science-Informed Collaborative Policy Processes. Sustainability, 14(10), 6041. https://doi.org/10.3390/su14106041

