Oil Spill Environmental Risk Assessment and Mapping in Coastal China Using Automatic Identification System (AIS) Data
Abstract
:1. Introduction
2. Materials and Methods
2.1. Study Area
2.2. Research Method
2.2.1. Grid Zonation
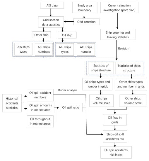
2.2.2. The Flow Chart of Ship Oil Spill Accident Risk Index
Oil Quantity in Each Grid (O)
Oil Spill Rate
Oil Spill Extent
2.2.3. Accident Probability
2.2.4. Oil Spill Accident Risk Index (H)
2.2.5. Oil Spill Accident Risk Index of Oil Storage Tanks, Submarine Pipelines, and Oil Platforms
2.2.6. Oil Spill Environmental Risk Index ()
Integrated Oil Spill Accident Risk Index
Sensitive Object Assignment
Oil Spill Environmental Risk Index
3. Results
3.1. Comprehensive Oil Spill Accident Risk Index
3.2. Oil Spill Environmental Pollution Risk
4. Discussion
4.1. Mapping of Oil Spills and Influencing Factor in Coastal China
4.2. Ecological Effect and Uncertainties
4.3. Policy Response
5. Conclusions
Author Contributions
Funding
Institutional Review Board Statement
Informed Consent Statement
Data Availability Statement
Acknowledgments
Conflicts of Interest
References
- Chen, Q.; Bao, B.; Li, Y.; Liu, M.; Zhu, B.; Mu, J.; Chen, Z. Effects of marine oil pollution on microbial diversity in coastal waters and stimulating indigenous microorganism bioremediation with nutrients. Reg. Stud. Mar. Sci. 2020, 39, 101395. [Google Scholar] [CrossRef]
- International Tanker Owners Pollution Federation Limited (ITOPF). Oil Tanker Spill Statistics 2019. 2020. Available online: https://www.itopf.org/news-events/news/2019-oil-tanker-spill-statistics-published/ (accessed on 10 January 2020).
- Fan, C.; Hsu, C.-J.; Lin, J.-Y.; Kuan, Y.-K.; Yang, C.-C.; Liu, J.-H.; Yeh, J.-H. Taiwan’s legal framework for marine pollution control and responses to marine oil spills and its implementation on T.S. Taipei cargo shipwreck salvage. Mar. Pollut. Bull. 2018, 136, 84–91. [Google Scholar] [CrossRef]
- Guo, W. Development of a statistical oil spill model for risk assessment. Environ. Pollut. 2017, 230, 945–953. [Google Scholar] [CrossRef] [PubMed]
- Wang, D.; Guo, W.; Kong, S.; Xu, T. Estimating offshore exposure to oil spill impacts based on a statistical forecast model. Mar. Pollut. Bull. 2020, 156, 111213. [Google Scholar] [CrossRef]
- Amir-Heidari, P.; Raie, M. Probabilistic risk assessment of oil spill from offshore oil wells in Persian Gulf. Mar. Pollut. Bull. 2018, 136, 291–299. [Google Scholar] [CrossRef]
- Kang, J.; Zhang, J.; Bai, Y. Modeling and evaluation of the oil-spill emergency response capability based on linguistic variables. Mar. Pollut. Bull. 2016, 113, 293–301. [Google Scholar] [CrossRef]
- Mokhtari, S.; Hosseini, S.M.; Danehkar, A.; Azad, M.T.; Kadlec, J.; Jolma, A.; Naimi, B. Inferring spatial distribution of oil spill risks from proxies: Case study in the north of the Persian Gulf. Ocean Coast. Manag. 2015, 116, 504–511. [Google Scholar] [CrossRef]
- Lamine, S.; Xiong, D. Guinean environmental impact potential risks assessment of oil spills simulation. Ocean Eng. 2013, 66, 44–57. [Google Scholar] [CrossRef]
- Balogun, A.-L.; Yekeen, S.T.; Pradhan, B.; Wan Yusof, K.B. Oil spill trajectory modelling and environmental vulnerability mapping using GNOME model and GIS. Environ. Pollut. 2021, 268, 115812. [Google Scholar] [CrossRef]
- Burgherr, P. In-depth analysis of accidental oil spills from tankers in the context of global spill trends from all sources. J. Hazard. Mater. 2007, 140, 245–256. [Google Scholar] [CrossRef]
- Sun, S.; Lu, Y.; Liu, Y.; Wang, M.; Hu, C. Tracking an oil tanker collision and spilled oils in the East China Sea using multisensor day and night satellite imagery. Geophys. Res. Lett. 2018, 45, 3212–3220. [Google Scholar] [CrossRef]
- Li, P.; Cai, Q.; Lin, W.; Chen, B.; Zhang, B. Offshore oil spill response practices and emerging challenges. Mar. Pollut. Bull. 2016, 110, 6–27. [Google Scholar] [CrossRef]
- Balogun, A.-L.; Yekeen, S.T.; Pradhan, B.; Althuwaynee, O.F. Spatio-temporal analysis of oil spill impact and recovery pattern of coastal vegetation and wetland using multispectral satellite landsat 8-OLI imagery and machine learning models. Remote Sens. 2020, 12, 1225. [Google Scholar] [CrossRef] [Green Version]
- Qiao, F.; Wang, G.; Yin, L.; Zeng, K.; Zhang, Y.; Zhang, M.; Xiao, B.; Jiang, S.; Chen, H.; Chen, G. Modelling oil trajectories and potentially contaminated areas from the Sanchi oil spill. Sci. Total Environ. 2019, 685, 856–866. [Google Scholar] [CrossRef] [PubMed]
- Lee, M.; Jung, J.-Y.; Park, K.-C.; Choi, S.-H. Environmental and economic loss analyses of the oil discharge from shipwreck for salvage planning. Mar. Pollut. Bull. 2020, 155, 111142. [Google Scholar] [CrossRef]
- Nelson, J.R.; Grubesic, T.H. A spatiotemporal analysis of oil spill severity using a multi-criteria decision framework. Ocean Coast. Manag. 2021, 199, 105410. [Google Scholar] [CrossRef]
- Ko, J.-Y.; Day, J.W. A review of ecological impacts of oil and gas development on coastal ecosystems in the Mississippi Delta. Ocean Coast. Manag. 2004, 47, 597–623. [Google Scholar] [CrossRef]
- Xiao, C.L.; Jian, H.M.; Chen, L.F.; Liu, C.; Gao, H.Y.; Zhang, C.S.; Liang, S.K.; Li, Y.B. Toxic metal pollution in the Yellow Sea and Bohai Sea, China: Distribution, controlling factors and potential risk. Mar. Pollut. Bull. 2017, 119, 381–389. [Google Scholar] [CrossRef]
- Grubesic, T.; Wei, R.; Nelson, J. Protecting sensitive coastal areas with exclusion booms during oil spill events. Environ. Model. Assess. 2019, 24, 479–494. [Google Scholar] [CrossRef]
- Alves, T.M.; Kokinou, E.; Zodiatis, G.; Lardner, R.; Panagiotakis, C.; Radhakrishnan, H. Modelling of oil spills in confined maritime basins: The case for early response in the Eastern Mediterranean Sea. Environ. Pollut. 2015, 206, 390–399. [Google Scholar] [CrossRef] [Green Version]
- Santos, C.F.; Carvalho, R.; Andrade, F. Quantitative assessment of the differential coastal vulnerability associated to oil spills. J. Coast. Conserv. 2013, 17, 25–36. [Google Scholar] [CrossRef]
- Guo, W.; Zhang, S.; Wu, G. Quantitative oil spill risk from offshore fields in the Bohai Sea, China. Sci. Total Environ. 2019, 688, 494–504. [Google Scholar] [CrossRef] [PubMed]
- Spaulding, M.L. State of the art review and future directions in oil spill modeling. Mar. Pollut. Bull. 2017, 115, 7–19. [Google Scholar] [CrossRef] [PubMed]
- Depellegrin, D.; Pereira, P. Assessing oil spill sensitivity in unsheltered coastal environments: A case study for Lithuanian-Russian coasts, south-eastern Baltic Sea. Mar. Pollut. Bull. 2016, 102, 44–57. [Google Scholar] [CrossRef] [PubMed]
- Olita, A.; Cucco, A.; Simeone, S.; Ribotti, A.; Fazioli, L.; Sorgente, B.; Sorgente, R. Oil spill hazard and risk assessment for the shorelines of a Mediterranean coastal archipelago. Ocean Coast. Manag. 2012, 57, 44–52. [Google Scholar] [CrossRef]
- Nelson, J.R.; Grubesic, T.H.; Sim, L.; Rose, K.; Graham, J. Approach for assessing coastal vulnerability to oil spills for prevention and readiness using GIS and the blowout and spill occurrence model. Ocean Coast. Manag. 2015, 112, 1–11. [Google Scholar] [CrossRef] [Green Version]
- Denner, K.; Phillips, M.R.; Jenkins, R.E.; Thomas, T. A coastal vulnerability and environmental risk assessment of Loughor Estuary, South Wales. Ocean Coast. Manag. 2015, 116, 478–490. [Google Scholar] [CrossRef]
- Chiri, H.; Abascal, A.J.; Castanedo, S.; Medina, R. Mid-long term oil spill forecast based on logistic regression modelling of met-ocean forcings. Mar. Pollut. Bull. 2019, 146, 962–976. [Google Scholar] [CrossRef]
- Vasconcelos, R.N.; Lima, A.T.C.; Lentini, C.A.D.; Miranda, G.V.; Mendonça, L.F.; Silva, M.A.; Cambuí, E.C.B.; Lopes, J.M.; Porsani, M.J. Oil spill detection and mapping: A 50-year bibliometric analysis. Remote Sens. 2020, 12, 3647. [Google Scholar] [CrossRef]
- Neves, A.A.S.; Pinardi, N.; Martins, F.; Janeiro, J.; Samaras, A.; Zodiatis, G.; De Dominicis, M. Towards a common oil spill risk assessment framework—Adapting ISO 31000 and addressing uncertainties. J. Environ. Manag. 2015, 159, 158–168. [Google Scholar] [CrossRef]
- Jolma, A.; Lehikoinen, A.; Helle, I.; Venesjärvi, R. A software system for assessing the spatially distributed ecological risk posed by oil shipping. Environ. Model. Softw. 2014, 61, 1–11. [Google Scholar] [CrossRef]
- Liu, X.; Meng, R.; Xing, Q.; Lou, M.; Chao, H.; Bing, L. Assessing oil spill risk in the Chinese Bohai Sea: A case study for both ship and platform related oil spills. Ocean Coast. Manag. 2015, 108, 140–146. [Google Scholar] [CrossRef]
- Singkran, N. Classifying risk zones by the impacts of oil spills in the coastal waters of Thailand. Mar. Pollut. Bull. 2013, 70, 34–43. [Google Scholar] [CrossRef] [PubMed]
- Goldman, R.; Biton, E.; Brokovich, E.; Kark, S.; Levin, N. Oil spill contamination probability in the southeastern Levantine basin. Mar. Pollut. Bull. 2015, 91, 347–356. [Google Scholar] [CrossRef] [PubMed] [Green Version]
- Yu, F.J.; Xue, S.Y.; Zhao, Y.; Chen, G. Risk assessment of oil spills in the Chinese Bohai Sea for prevention and readiness. Mar. Pollut. Bull. 2018, 135, 915–922. [Google Scholar] [CrossRef]
- Beyer, J.; Trannum, H.C.; Bakke, T.; Hodson, P.V.; Collier, T.K. Environmental effects of the Deepwater Horizon oil spill: A review. Mar. Pollut. Bull. 2016, 110, 28–51. [Google Scholar] [CrossRef] [PubMed] [Green Version]
- Azevedo, A.; Fortunato, A.B.; Epifânio, B.; den Boer, S.; Oliveira, E.R.; Alves, F.L.; de Jesus, G.; Gomes, J.L.; Oliveira, A. An oil risk management system based on high-resolution hazard and vulnerability calculations. Ocean Coast. Manag. 2017, 136, 1–18. [Google Scholar] [CrossRef] [Green Version]
- Ndungu, K.; Beylich, B.A.; Staalstrøm, A.; Øxnevad, S.; Berge, J.A.; Braaten, H.F.V.; Schaanning, M.; Bergstrøm, R. Petroleum oil and mercury pollution from shipwrecks in Norwegian coastal waters. Sci. Total Environ. 2017, 593–594, 624–633. [Google Scholar] [CrossRef]
- Ferraro, G.; Pavliha, M. The European and International legal framework on monitoring and response to oil pollution from ships. J. Environ. Monit. 2010, 12, 574–580. [Google Scholar] [CrossRef]





| Types | Sensitive Objects | Assignment Value | Explanation |
|---|---|---|---|
| Environmental sensitive objects | National natural reserves | 100 | |
| Provincial natural reserves | 70 | ||
| National aquatic resources reserves | 60 | ||
| County natural reserves | 40 | ||
| Spawning areas | 30 | ||
| Migration pathway of animals | 20 | ||
| Social sensitive objects | Population density of county | 10, 20, 30, 40, 50 | The population density is divided into five levels. |
| Political sensitive objects | Adjacent water area between two countries or regions | 70 | The adjacent water area with neighboring countries and Hong Kong, Macao, and Taiwan. |
| Others | Common water areas | 5 |
| Risk Grades | Oil Spill Pollution Risk Index |
|---|---|
| Low-risk areas | 0–0.01 |
| Relatively low-risk areas | 0.01–0.1 |
| Mediate-risk areas | 0.1–1 |
| Relatively high-risk areas | 1–10 |
| High-risk areas | 10–1229 |
| Province | Low Risk | Relatively Low Risk | Mediate Risk | Relatively High Risk | High Risk |
|---|---|---|---|---|---|
| Fujian | 38.0 | 26.9 | 31.8 | 3.4 | 0.0 |
| Guangdong | 48.5 | 28.0 | 15.3 | 6.8 | 1.4 |
| Guangxi | 41.3 | 28.3 | 23.9 | 6.5 | 0.0 |
| Hainan | 62.0 | 32.3 | 4.9 | 0.5 | 0.2 |
| Hebei | 3.2 | 12.9 | 38.7 | 29.0 | 16.1 |
| Jiangsu | 31.6 | 57.9 | 8.6 | 2.0 | 0.0 |
| Liaoning | 28.4 | 20.0 | 22.1 | 22.1 | 7.4 |
| Shandong | 13.6 | 26.8 | 36.6 | 16.4 | 6.6 |
| Shanghai | 37.7 | 45.9 | 13.2 | 1.9 | 1.3 |
| Tianjin | 2.9 | 11.8 | 20.6 | 41.2 | 23.5 |
| Zhejiang | 25.8 | 36.7 | 32.4 | 4.0 | 1.1 |
| No. | Name of High-Risk Zone | Area (km2) | Average Risk Value |
|---|---|---|---|
| 1 | Bohai Sea | 36,018 | 32.23 |
| 2 | Inter-border area between the Yellow Sea and Bohai Sea | 19,343 | 19.79 |
| 3 | Yangtze River estuary | 15,341 | 7.99 |
| 4 | South of the Taiwan Strait | 19,343 | 1.71 |
| 5 | Pearl River estuary | 14,007 | 10.93 |
Publisher’s Note: MDPI stays neutral with regard to jurisdictional claims in published maps and institutional affiliations. |
© 2022 by the authors. Licensee MDPI, Basel, Switzerland. This article is an open access article distributed under the terms and conditions of the Creative Commons Attribution (CC BY) license (https://creativecommons.org/licenses/by/4.0/).
Share and Cite
Zhu, G.; Xie, Z.; Xu, H.; Wang, N.; Zhang, L.; Mao, N.; Cheng, J. Oil Spill Environmental Risk Assessment and Mapping in Coastal China Using Automatic Identification System (AIS) Data. Sustainability 2022, 14, 5837. https://doi.org/10.3390/su14105837
Zhu G, Xie Z, Xu H, Wang N, Zhang L, Mao N, Cheng J. Oil Spill Environmental Risk Assessment and Mapping in Coastal China Using Automatic Identification System (AIS) Data. Sustainability. 2022; 14(10):5837. https://doi.org/10.3390/su14105837
Chicago/Turabian StyleZhu, Gaoru, Zhenglei Xie, Honglei Xu, Nan Wang, Liguo Zhang, Ning Mao, and Jinxiang Cheng. 2022. "Oil Spill Environmental Risk Assessment and Mapping in Coastal China Using Automatic Identification System (AIS) Data" Sustainability 14, no. 10: 5837. https://doi.org/10.3390/su14105837
APA StyleZhu, G., Xie, Z., Xu, H., Wang, N., Zhang, L., Mao, N., & Cheng, J. (2022). Oil Spill Environmental Risk Assessment and Mapping in Coastal China Using Automatic Identification System (AIS) Data. Sustainability, 14(10), 5837. https://doi.org/10.3390/su14105837

