A Review of Challenges and Opportunities for End-of-Life Vehicle Recycling in Developing Countries and Emerging Economies: A SWOT Analysis
Abstract
1. Introduction
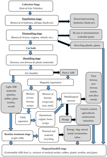
ELV Recycling Activities
2. Materials and Methods
3. Results
3.1. Results of the SWOT Analysis
3.1.1. Strengths
3.1.2. Weaknesses
3.1.3. Opportunities
3.1.4. Threats
4. Discussion
5. Conclusions
Supplementary Materials
Author Contributions
Funding
Institutional Review Board Statement
Informed Consent Statement
Acknowledgments
Conflicts of Interest
References
- Kosacka-Olejnik, M. How manage waste from End-of-Life Vehicles?—Method proposal. IFAC 2019, 52, 1733–1737. [Google Scholar] [CrossRef]
- Despeisse, M.; Kishita, Y.; Nakano, M.; Barwood, M. Towards a circular economy for end-of-life vehicles: A comparative study UK–Japan. Procedia CIRP 2015, 29, 668–673. [Google Scholar] [CrossRef]
- European Commission Environment. End of Life Vehicles. Available online: https://ec.europa.eu/environment/waste/elv/index.htm#:~:text=Directive%202000%2F53%2FEC%20(,the%20ELVs%20and%20their%20components (accessed on 7 April 2021).
- European Parliament and Council. Directive 2000/53/EC of the European Parliament and of the Council of 18 September 2000 on end-of life vehicles. Off. J. Eur. Communities 2000, 5, 34–43. [Google Scholar]
- Rovinaru, F.I.; Rovinaru, M.D.; Rus, A.V. The Economic and Ecological Impacts of Dismantling End-of-Life Vehicles in Romania. Sustainability 2019, 11, 6446. [Google Scholar] [CrossRef]
- United States Environmental Protection Agency. Recycling and Resuse: End-of-Life Vehicles and Producer Responsibility. Available online: https://archive.epa.gov/oswer/international/web/html/200811_elv_directive.html (accessed on 7 April 2021).
- Agence de l’Environnement et de la Maitrise de l’Energie. Annual Report the End-of-Life Vehicle Observatory Report. 2017. Available online: https://www.ademe.fr/sites/default/files/assets/documents/automotive-end-life-vehicles-data-2017-report.pdf (accessed on 7 April 2021).
- United Nations Conference on Trade and Development. Country Classification. Available online: https://unctadstat.unctad.org/en/classifications.html (accessed on 7 April 2021).
- United Nations. World Economic Situation Prospects. Country Classification. New York. 2020. Available online: https://www.un.org/development/desa/dpad/wp-content/uploads/sites/45/WESP2020_Annex.pdf (accessed on 7 April 2021).
- Agbo, C.O.A. Recycle materials potential of imported used vehicles in Nigeria. Niger. J. Technol. 2011, 30, 118–128. [Google Scholar]
- Muiruri, J.K. The magnitude of unclaimed end of life vehicles and environmental implications in police stations’ yards: A case study of Nairobi, Kenya. Am. J. Environ. Prot. 2014, 3, 51–58. [Google Scholar] [CrossRef]
- The World Bank. Scrapping and Recycling Old Vehicles in Egypt. 2015. Available online: https://www.worldbank.org/en/results/2015/08/12/scrapping-recycling-old-vehicles-egypt#:~:text=The%20Egypt%20Vehicle%20Scrapping%20and,toward%20the%20purchase%20of%20new (accessed on 7 April 2021).
- Springborg, R. Egypt’s economic transition: Challenges and prospects. In Combining Economic and Political Development; Graduate Institute Publications: Geneva, Switzerland; Brill Nijhoff: Boston, MA, USA, 2017; pp. 184–210. [Google Scholar]
- Global Recycling. The Magazine for Business Opportunities and International Markets. Available online: https://global-recycling.info/archives/2304 (accessed on 7 April 2021).
- International Financial Corporation. World Bank Group. Emerging Markets: Assessment of Hard-Currency Bond Market. An Analysis of Emerging market Hard-Currency Bonds Issued by Financial Institutions. Available online: https://www.ifc.org/wps/wcm/connect/5a9d3ade-1c10-4e19-8250-ef9c2e41311f/Assessment+of+EM+Hard-Currency+Bond+Market+June+2020+Final+June+10%2C+2020.pdf?MOD=AJPERES&CVID=nawl7r0 (accessed on 7 April 2021).
- International Monetary Fund. World Economic Outlook Update. January 2021. Available online: https://www.imf.org/en/Publications/WEO/Issues/2021/01/26/2021-world-economic-outlook-update (accessed on 7 April 2021).
- Azmi, M.; Mat Saman, M.Z.; Sharif, S.; Zakuan, N.; Mahmood, S. Proposed framework for end-of-life vehicle recycling system implementation in Malaysia. In Proceedings of the 11th Global Conference on Sustainable Manufacturing, Berlin, Germany, 23–25 September 2013. [Google Scholar] [CrossRef]
- Arora, N.; Bakshi, S.K.; Bhattacharjya, S. Framework for sustainable management of end-of-life vehicles management in India. J. Mater. Cycles Waste Manag. 2019, 21, 79–97. [Google Scholar] [CrossRef]
- Cruz-Rivera, R. Implementation of end-of-life vehicle’s recycling for developing countries: Case study, Mexico. Ph.D. Thesis, Brandenburg Technical University, Brandenburg, Germany, 2007. [Google Scholar]
- Annexure, H. National Waste Management Strategy Implementation South Africa. 2005. Available online: https://www.gov.za/sites/default/files/gcis_document/201409/wastestrategyinceptionrephase0.pdf (accessed on 26 April 2021).
- Nwachukwu, M.A.; Feng, H.; Achilike, K. Integrated studies for automobile wastes management in developing countries; in the concept of environmentally friendly mechanic village. Environ. Monit. Assess. 2011, 178, 581–593. [Google Scholar] [CrossRef]
- Development of Recycling Industries within the UNIDO Circular Economy Approach. UNIDO. Vienna. 2019. Available online: https://www.unido.org/sites/default/files/files/201907/Development%20of%20recycling%20industries%20within%20the%20UNIDO%20circular%20economy%20approach.pdf (accessed on 7 April 2021).
- Urama, K.; Muchie, M.; Twingiyimana, R. East and Central Africa; UNESCO Science Report. Available online: https://en.unesco.org/sites/default/files/usr15_east_and_central_africa.pdf (accessed on 7 April 2021).
- World Trade Organization. Trade Policy Review: Southern African Customs Union, Namibia, Botswana, Eswatini, South Africa and Lesotho. WTO. 2015. Available online: https://www.wto.org/english/tratop_e/tpr_e/tp424_crc_e.htm#:~:text=The%20recent%20global%20economic%20crisis,highly%20vulnerable%20to%20external%20shocks (accessed on 7 April 2021).
- Egypt Today News Magazine. Egypt is Turning into Africa’s Top Tech Hub, Report. 2020. Available online: https://www.egypttoday.com/Article/1/81297/Egypt-is-turning-into-Africa%E2%80%99s-top-tech-hub-report (accessed on 7 April 2021).
- Market Classification. MSCI. Available online: https://www.msci.com/market-classification (accessed on 7 April 2021).
- Chen, K.; Huang, S.; Lian, I. The development and prospects of the end-of-life vehicle recycling system in Taiwan. Waste Manag. 2010, 30, 1661–1669. [Google Scholar] [CrossRef]
- Hedayati, M.; Subic, A. A framework for extended end-of-life vehicle (ELV) recovery rate based on a sustainable treatment option. Int. J. Sustain. Des. 2011, 1, 381–401. [Google Scholar] [CrossRef]
- Japan for Sustainability. The Recycling of End-of-Life Vehicles in Japan. Available online: https://www.japanfs.org/sp/en/news/archives/news_id027816.html (accessed on 7 April 2021).
- Ministry of Economy, Trade and Industry. End-of-Life vehicle Recycling Law. Japan. Available online: https://www.meti.go.jp/policy/recycle/main/english/law/end.html (accessed on 7 April 2021).
- AIS Committee 2015: Automotive Industry Standard. End-of-Life Vehicles. Available online: https://araiindia.com/hmr/Control/AIS/35201550654PMAIS-129_F.pdf (accessed on 7 April 2021).
- Kenya Gazette Supplement. Acts 2015. Available online: https://www.industrialization.go.ke/images/downloads/Policies/Scrap_Metal_Act_2015_No1_of_2015.pdf (accessed on 7 April 2021).
- Santini, A.; Passarini, F.; Vassura, I.; Serrano, D.; Dufour, J.; Morselli, L. Auto shredder residue recycling: Mechanical separation and pyrolysis. Waste Manag. 2012, 32, 852–858. [Google Scholar] [CrossRef]
- Tian, J.; Ming, C. Sustainable design for automotive products. Dismantling and recycling of end-of-life vehicles. Waste Manag. 2014, 34, 458–467. [Google Scholar] [CrossRef]
- Sakai, S.I.; Yoshida, H.; Hiratsuka, J.; Vandecasteele, C.; Kohlmeyer, R.; Rotter, V.S.; Passarini, F.; Santini, A.; Peeler, M.; Li, J.; et al. An international comparative study of end-of-life vehicle (ELV) recycling systems. J. Mater. Cycles Waste Manag. 2014, 16, 1–20. [Google Scholar] [CrossRef]
- CALRECYCLE. Thermochemical Conversion Procesess. California’s Department of Resources Recycling and Recovery (CalRecycle) 2011. Available online: http://www.calrecycle.ca.gov/organics/conversion/Pathways/ThermoChem.htm (accessed on 7 April 2021).
- Jenseit, W.; Stahl, H.; Wolny, V.; Wittlinger, R. Recovery Options for Plastics Parts from End-of-Life Vehicles: An Eco-Efficiency Assessment. Institute for Applied Ecology. 2003. Available online: Social-lca.net/oekodoc/151/2003-039-en.pdf (accessed on 7 April 2021).
- Viganò, F.; Consonni, S.; Grosso, M.; Rigamonti, L. Material and energy recovery from Automotive Shredded Residues (ASR) via sequential gasification and combustion. Waste Manag. 2010, 30, 145–153. [Google Scholar] [CrossRef]
- Vermeulen, I.; Jo, V.C.; Chantal, B.; Jan, B.; Carlo, V. Automotive shredder residue (ASR): Reviewing its production from end-of-life vehicles (ELVs) and its recycling, energy or chemicals’ valorisation. J. Hazard. Mater. 2011, 190, 8–27. [Google Scholar] [CrossRef]
- Serrona, K.R.; Yu, J.S.; Che, J. Managing wastes in Asia: Looking at the perspectives of China, Mongolia and the Philippines. Waste Manag. 2010, 155–172. [Google Scholar] [CrossRef]
- Gürel, E.; Tat, M. SWOT analysis: A theoretical review. J. Int. Soc. Res. 2017, 10, 994–1006. [Google Scholar] [CrossRef]
- Teimoori, D.; Alinezhad, A. Organizational Sustainable Competitive Advantage using ORESTE, TRIZ, SWOT Approaches in Gray Conditions. Iran. J. Optim. 2019, 11, 85–96. [Google Scholar]
- Nyarku, K.; Agyapong, G. Rediscovering SWOT analysis: The extended version. Acad. Leadersh. Online J. 2011, 9, 28. [Google Scholar]
- Santander Trade Markets. Cameroonian Economic Outline. Available online: https://santandertrade.com/en/portal/analyse-markets/cameroon/economic-outline (accessed on 7 April 2021).
- International Monetary Fund. World Economic Outlook Database October 2020. Available online: https://www.imf.org/en/Countries/CMR (accessed on 7 April 2021).
- Global Finance. Countries with Highest GDP Growth 2020. Available online: https://www.gfmag.com/global-data/economic-data/countries-highest-gdp-growth (accessed on 7 April 2021).
- Countries in the World by Population. Worldometer. 2020. Available online: https://www.worldometers.info/world-population/population-by-country/ (accessed on 7 April 2021).
- List of Countries by Vehicles per Capita. Available online: https://en.wikipedia.org/wiki/List_of_countries_by_vehicles_per_capita (accessed on 7 April 2021).
- Landsprofiler Kenya: Economic and Political Overview. Available online: https://www.nordeatrade.com/no/explore-new-market/kenya/economical-context (accessed on 7 April 2021).
- CEIC. Kenya Road Transport: No of Motor Vehicles: Registered from 2004 to 2018. Available online: https://www.ceicdata.com/en/kenya/road-transport-number-of-motor-vehicles-registered/road-transport-no-of-motor-vehicles-registered (accessed on 7 April 2021).
- Landsprofiler Nigeria: Economic and Political Overview. The Economic Context of Nigeria. Available online: https://www.nordeatrade.com/se/explore-new-market/nigeria/economical-context (accessed on 7 April 2021).
- International Monetary Fund. World Economic Outlook Database January 2021. Available online: https://www.imf.org/en/Countries/NGA (accessed on 7 April 2021).
- Country Profile Egypt: Economic and Political Overview. Available online: https://www.nordeatrade.com/en/explore-new-market/egypt/economical-context?#:~:text=According%20to%20IMF%20estimates%2C%20GDP,2019%20to%203.5%25%20in%202020.&text=In%20its%20most%20recent%20January,%2B0.5%25%20in%202022) (accessed on 7 April 2021).
- International Monetary Fund. World Economic Outlook Database January 2021. Available online: https://www.imf.org/en/Countries/EGY (accessed on 7 April 2021).
- The World Bank. GDP (Current USD)-India. Available online: https://data.worldbank.org/indicator/NY.GDP.MKTP.CD?locations=IN (accessed on 7 April 2021).
- Santander Trade Markets. India: Economic and Political Outline. Available online: https://santandertrade.com/en/portal/analyse-markets/india/economic-political-outline (accessed on 7 April 2021).
- International Monetary Fund. World Economic Outlook Database January 2021. India. Available online: https://www.imf.org/en/Countries/IND (accessed on 7 April 2021).
- Statistica. India: Inflation Rate from 1985 to 2025. Available online: https://www.statista.com/statistics/271322/inflation-rate-in-india/ (accessed on 7 April 2021).
- Statistica. Number of Vehicles in Operation Across India from Fiscal Year 1951 to 2017. Available online: https://www.statista.com/statistics/664729/total-number-of-vehicles-india/ (accessed on 7 April 2021).
- International Monetary Fund. World Economic Outlook Database January 2021. Malaysia. Available online: https://www.imf.org/en/Countries/MYS#countrydata (accessed on 7 April 2021).
- Santander Trade Markets. Malaysia: Economic and Political Outline. Available online: https://santandertrade.com/en/portal/analyse-markets/malaysia/economic-political-outline (accessed on 7 April 2021).
- Santander Trade Markets. Mexico: Economic and Political Outline. Available online: https://santandertrade.com/en/portal/analyse-markets/mexico/economic-political-outline (accessed on 7 April 2021).
- The World Bank. GDP (Current USD)-Mexico. Available online: https://data.worldbank.org/indicator/NY.GDP.MKTP.CD?locations=MX (accessed on 7 April 2021).
- International Monetary Fund. World Economic Outlook Database January 2021. Mexico. Available online: https://www.imf.org/en/Countries/MEX (accessed on 7 April 2021).
- Statistica. Number of Motor Vehicles in Circulation in Mexico between 1980 and 2019. Available online: https://www.statista.com/statistics/698065/vehicles-in-operation-in-mexico/ (accessed on 7 April 2021).
- Statistica. South Africa: Gross Domestic Product (GDP) in Current Prices from 1985 to 2025. Available online: https://www.statista.com/statistics/370513/gross-domestic-product-gdp-in-south-africa/ (accessed on 7 April 2021).
- Santander Trade Markets. South Africa: Economic and Political Outline. Available online: https://santandertrade.com/en/portal/analyse-markets/south-africa/economic-political-outline (accessed on 7 April 2021).
- Achankeng, E. Sustainability in Municipal Solid Waste Management in Bamenda and Yaounde, Cameroon. Ph.D. Thesis, University of Adelaide, Adelaide, Australia, 2004. [Google Scholar]
- Manga, V.E.; Forton, O.T.; Read, A.D. Waste management in Cameroon: A new policy perspective? Resour. Conserv. Recycl. 2008, 52, 592–600. [Google Scholar] [CrossRef]
- Ministry of the Economy, Planning and Regional Development. Cameroon Vision 2035. 2009. Available online: https://www.lse.ac.uk/GranthamInstitute/wp-content/uploads/laws/1816.pdf (accessed on 7 April 2021).
- Chia, Y.M. Population, More People Bigger Market and More Options. The Straits Times, Business Economy. 2015. Available online: https://www.straitstimes.com/business/economy/population-more-people-bigger-market-more-options#:~:text=%22A%20larger%20population%20will%20provide,bigger%20market%20and%20more%20talent.&text=To%20make%20a%20larger%20population,transport%2C%20can%20handle%20larger%20volumes (accessed on 7 April 2021).
- Desmet, K.; Parente, S.L. Bigger is better: Market size, demand elasticity, and innovation. Int. Econ. Rev. 2010, 51, 319–333. [Google Scholar] [CrossRef]
- Scrap Dealers Wanted. Scrap Monster. Available online: https://www.scrapmonster.com/companies/scrap-metal-recycling/country/cameroon/397 (accessed on 7 April 2021).
- The World Bank. Doing Business, Measuring Business Regulations. Ease of Doing Business in Cameroon. 2020. Available online: https://www.doingbusiness.org/en/data/exploreeconomies/cameroon (accessed on 7 April 2021).
- BTI 2020 Cameroon Country Report 2020. Available online: https://www.bti-project.org/en/reports/country-report-CMR-2020.html#pos10 (accessed on 7 April 2021).
- Trading Economics. Cameroon Corruption Index. Available online: https://tradingeconomics.com/cameroon/corruption-index (accessed on 7 April 2021).
- The World Bank in Cameroon. Overview. 2019. Available online: https://www.worldbank.org/en/country/cameroon/overview (accessed on 7 April 2021).
- Africa Center for Strategic Studies. Growing Instability in Cameroon Raises Fundamental Questions about the State. 2018. Available online: https://africacenter.org/spotlight/growing-instability-cameroon-raises-fundamental-questions-about-state/ (accessed on 7 April 2021).
- Index of Economic Freedom. Cameroon. 2020. Available online: https://www.heritage.org/index/country/cameroon (accessed on 7 April 2021).
- Ministry of Environment and Forestry. Draft National e-Waste Management Strategy: Nairobi, Kenya. 2019. Available online: http://www.environment.go.ke/wp-content/uploads/2019/01/E-WASTE-MANAGEMENT-STRATEGY-final-draft-Jan-2019-1.pdf (accessed on 26 April 2021).
- Ministry of Environment and Forestry. National Sustainable Waste Management Policy, Revised Draft 2019: Nairobi, Kenya. 2019. Available online: http://www.environment.go.ke/wp-content/uploads/2019/04/Revised_National_Waste_Policy_2019.pdf (accessed on 26 April 2021).
- State Department of Industrialization—Ministry of Industrialization, Trade and Enterprise Development. Draft National Automotive Policy: Nairobi, Kenya. 2019. Available online: https://www.industrialization.go.ke/index.php/downloads/538-draft-national-automotive-policy-february-2019 (accessed on 26 April 2021).
- Tabitha, W.K.N. Kenya-Economic Diversification, Challenges and Opportunities. SSRG Int. J. Econ. Manag. Stud. 2020, 7, 173–181. [Google Scholar]
- The World Bank in Kenya. Available online: https://www.worldbank.org/en/country/kenya/overview (accessed on 7 April 2021).
- Trading Economics. Ease of Doing Business in Kenya. Available online: https://tradingeconomics.com/kenya/ease-of-doing-business#:~:text=Ease%20of%20Doing%20Business%20in%20Kenya%20averaged%2098%20from%202008,low%20of%2056%20in%202019 (accessed on 7 April 2021).
- The World Bank. Doing Business, Measuring Business Regulations. Ease of Doing Business in Kenya. 2020. Available online: https://www.doingbusiness.org/en/data/exploreeconomies/kenya (accessed on 7 April 2021).
- Waste Management Companies in Kenya. Expert Environmental. Available online: https://www.environmental-expert.com/waste-recycling/waste-management/companies/location-kenya (accessed on 7 April 2021).
- Nathaniel, I.N.; Rachael, D. Factors Affecting Technological Growth in Nigeria and the Way Forward. Int. J. Mech. Eng. Appl. 2017, 5, 269. [Google Scholar] [CrossRef][Green Version]
- The World Bank. Doing Business, Measuring Business Regulations. Ease of Doing Business in Nigeria. 2020. Available online: https://www.doingbusiness.org/en/data/exploreeconomies/nigeria (accessed on 7 April 2021).
- Center for the Study of the Economies of Africa. Nigeria’s Ease of Doing Business Ranking: Behind the Number. 2019. Available online: http://cseaafrica.org/nigerias-ease-of-doing-business-ranking-behind-the-numbers/ (accessed on 7 April 2021).
- Tomola, M.O.; Oladapo, F. The Nigerian Economy in the Face of Socio-Political Challenges: A Retrospective View and Ways Forward. Int. J. Financ. Bank. Stud. 2016, 5, 32–41. [Google Scholar]
- Human Rights Watch. 2012. Available online: https://www.hrw.org/report/2012/10/11/spiraling-violence/boko-haram-attacks-and-security-force-abuses-nigeria (accessed on 7 April 2021).
- Bomes Resource Consulting. Ease of Doing Business in Nigeria 2020 report. Available online: https://www.bomesresourcesconsulting.com/ease-doing-business-nigeria-2020.html (accessed on 7 April 2021).
- The World Bank. Doing Business, Measuring Business Regulations. Available online: https://www.doingbusiness.org/en/doingbusiness (accessed on 7 April 2021).
- Waste and Recycling Companies in Nigeria. Expert Environmental. Available online: https://www.environmental-expert.com/waste-recycling/companies/location-nigeria (accessed on 7 April 2021).
- Harraz, N.A.; Galal, N.M. Design of Sustainable End-of-Life Vehicle Recovery Network in Egypt. Ain Shams Eng. J. 2011, 2, 211–219. [Google Scholar] [CrossRef]
- Trading Economics. Ease of Doing Business in Egypt. Available online: https://tradingeconomics.com/egypt/ease-of-doing-business (accessed on 7 April 2021).
- The World Bank. Doing Business, Measuring Business Regulations. Ease of Doing Business in Egypt. 2020. Available online: https://www.doingbusiness.org/en/data/exploreeconomies/egypt (accessed on 7 April 2021).
- Directorate-General for External Policies. Policy Department. European Parliament. 2018. Available online: https://www.europarl.europa.eu/RegData/etudes/STUD/2018/603858/EXPO_STU603858_EN.pdf (accessed on 7 April 2021).
- Michele, D. Egypt: Trends in Politics, Economics and Human Rights. Carnegie Endowment for International Peace. 2020. Available online: https://carnegieendowment.org/2020/09/09/egypt-trends-in-politics-economics-and-human-rights-pub-82677 (accessed on 7 April 2021).
- Waste and Recycling Companies in Egypt. Expert Environmental. Available online: https://www.environmental-expert.com/waste-recycling/companies/location-egypt (accessed on 7 April 2021).
- Naik, T.S. End of Life Vehicles Management at Indian Automotive System. Production Development and Management; Final Report. Master’s Thesis, Jönköping University, Jönköping, Sweden, 2018. [Google Scholar]
- The Political Economy of Development in India since Independence. Available online: https://eprints.lse.ac.uk/20381/1/The_political_economy_of_development_in_India_since_independence_(author_final).pdf (accessed on 7 April 2021).
- Kaushik, B. India’s Economic Troubles are Rooted in Politics. FP News. 2020. Available online: https://foreignpolicy.com/2020/02/21/india-economic-problems-politics-citizenship-law/ (accessed on 7 April 2021).
- Yen, N.L. Malasia’s Political Crisis Could Worsen Coronavirus and Economic Challenges. 2020. Available online: https://www.cnbc.com/2020/05/18/malaysia-has-triple-crisis-of-coronavirus-economy-and-politics-analyst.html (accessed on 7 April 2021).
- Shameem, A.; Shamsuddin, A.; Md Rezaul, H.S.; Quader, M.A. End-of-Life Vehicles (ELVs) Management and Future Transformation in Malaysia. J. Appl. Sci. Agric. 2017, 9, 227–237. [Google Scholar]
- Cruz-Rivera, R.; Ertel, J. Reverse logistics network design for the collection of end-of-life vehicles in Mexico. Eur. J. Oper. Res. 2009, 196, 930–939. [Google Scholar] [CrossRef]
- The World Bank. Doing Business, Measuring Business Regulations. Ease of Doing Business in Malaysia. 2020. Available online: https://www.doingbusiness.org/en/data/exploreeconomies/malaysia (accessed on 7 April 2021).
- Vargas-Hernàndez, J.G.; Noruzi, M.R. An analytic study of Mexico in economics, social, political, environmental and sustainable development trends by the year 2030. Probl. Perspect. Manag. 2010, 8, 197–212. [Google Scholar]
- Nishino, K. Challenges and Prospects for Mexico’s Automotive Industry; Monthly report; Mitsui Global Strategic Studies Institute: Tokyo, Japan, 2016. [Google Scholar]
- The World Bank. Doing Business, Measuring Business Regulations. Ease of Doing Business in South Africa. 2020. Available online: https://www.doingbusiness.org/en/data/exploreeconomies/south-africa (accessed on 7 April 2021).
- Cilliers, J.; Aucoin, C. Economics, Governance and Instability in South Africa; Studies Papers; Institute for Security: Pretoria, South Afrcia, 2016; pp. 1–24. [Google Scholar]
- Baskin, A. Africa Used Vehicle Report. In Proceedings of the Africa Clean Mobility Week, Nairobi, Kenya, 10–16 March 2018. [Google Scholar]
- Brand South Africa. South Africa’s Automotive Industry. Available online: https://www.brandsouthafrica.com/investments-immigration/business/economy/sectors/south-africas-automotive-industry?gclid=CjwKCAiA_KzBRAJEiwAhJNY7_EbV3C152ySX1pFnNO1zCOL1pa1OX38Oi6jenfhhvPbUa4qa32ApBoCVokQAvD_BwE (accessed on 7 April 2021).
- Autocar Professional. Essential Reading for the Automotive Industry. 2020. Available online: https://www.autocarpro.in/news-national/india-will-have-over-2-crore-endoflife-vehicles-by-2025-cse-report-67303 (accessed on 7 April 2021).






| Country and References | GDP (Billion USD) | Average Change in GDP Growth Rate (%) | Inflation Rate (%) | Public Debt (% of GDP) | Total Population (Millions) | Vehicles in Use/Registered/Per Capita/(Millions) | |||
|---|---|---|---|---|---|---|---|---|---|
| 2018 | 2021 | 2011–2020 | 2018 | 2021 | 2018 | 2021 | 2020 | ||
| Cameroon [44,45,46,47,48] | 38.7 | 44.41 | 4.0 | 1.1 | 2.3 | 39.5 | 45 | 26 | 0.347 (in 2015) | 
| Kenya [46,47,49,50] | 87.80 | 101.05 | 5.1 | 4.7 | 5.2 | 59.3 | 72 | 53 | 3.2 (in 2018) | 
| Nigeria [46,47,48,51,52] | 398.16 | 466.88 | 2.3 | 12.1 | 12.7 | 27.7 | 35.5 | 206 | 11 (in 2017) | 
| Egypt [46,47,48,53,54] | 250.25 | 374.89 | 3.6 | 20.9 | 6.2 | 92.7 | 90.6 | 102 | 10 (in 2018) | 
| India [46,47,55,56,57,58,59] | 2000 | 2000 | 6.1 | 3.43 | 3.75 | 69.6 | 89.9 | 1300 | 253 (in 2017) | 
| Malaysia [46,47,48,60,61] | 358.71 | 380.26 | 4.4 | 1 | 2.4 | 55.5 | 66 | 32 | 13 (in 2015) | 
| Mexico [46,47,62,63,64,65] | 1000 | 1000 | 1.5 | 4.9 | 3.3 | 53.6 | 65.6 | 128 | 50.6 (in 2019) | 
| South Africa [46,47,48,66,67] | 368.29 | 317.19 | 0.8 | 4.62 | 3.88 | 56.7 | 82.8 | 59 | 9 (in 2015) | 
| Countries | Sources | Year | Strengths | Weaknesses | Opportunities | Threats | 
|---|---|---|---|---|---|---|
| Cameroon | Global recycling 2304 [14] | ✓ | ✓ | |||
| Achankeng [68] | 2004 | ✓ | ✓ | |||
| Manga and Forton [69] | 2008 | ✓ | ✓ | ✓ | ||
| Cameroon Vision 2035 [70] | 2009 | ✓ | ||||
| Countries in the world by population [47] | 2020 | ✓ | ||||
| Chia [71] | 2015 | ✓ | ||||
| Desmet and Parente [72] | 2010 | ✓ | ||||
| Scrap Monster [73] | ✓ | |||||
| The World Bank, Doing Business [74] | 2020 | ✓ | ||||
| BTI Cameroon Country Report [75] | 2020 | ✓ | ||||
| Trading Economics [76] | ✓ | |||||
| The World Bank in Cameroon [77] | 2019 | ✓ | ||||
| Africa Center for Strategic Studies [78] | 2018 | ✓ | ||||
| Index of Economic Freedom [79] | 2020 | ✓ | ||||
| Kenya | Muiruri [9] | 2014 | ✓ | |||
| Draft National e-waste management strategy [80] | 2019 | ✓ | ||||
| National sustainable waste management policy, revised draft [81] | 2019 | ✓ | ✓ | |||
| Draft National automotive policy [82] | 2019 | ✓ | ✓ | |||
| Countries in the world by population [47] | 2020 | ✓ | ||||
| Tabitha [83] | 2020 | ✓ | ||||
| The World bank Kenya [84] | 2020 | ✓ | ||||
| Trading Economics [85] | ✓ | |||||
| The World Bank, Doing Business [86] | 2020 | ✓ | ||||
| Waste Management Companies in Kenya. [87] | ✓ | |||||
| Nigeria | Agbo [10] | 2011 | ✓ | ✓ | ✓ | |
| Nathaniel and Rachael [88] | 2017 | ✓ | ✓ | |||
| The World Bank, Doing Business [89] | 2020 | ✓ | ||||
| Center for the Study of the Economies of Africa [90] | 2019 | ✓ | ||||
| Tomola and Oladapo [91] | 2016 | ✓ | ||||
| Human Rights Watch [92] | 2012 | ✓ | ||||
| Bomes Resource Consulting [93] | 2020 | ✓ | ||||
| The World Bank, Doing Business [94] | 2020 | ✓ | ||||
| Countries in the world by population [47] | 2020 | ✓ | ||||
| Waste and Recycling Companies in Nigeria [95] | ✓ | |||||
| Egypt | Scrapping and Recycling old vehicles in Egypt [10] | 2015 | ✓ | |||
| Harraz and Galal [96] | 2011 | ✓ | ✓ | ✓ | ||
| Trading Economics [97] | ✓ | |||||
| The World Bank, Doing Business [98] | 2020 | ✓ | ||||
| Directorate-General for External Policies [99] | 2018 | ✓ | ||||
| Michele [100] | 2020 | ✓ | ||||
| Countries in the world by population [47] | 2020 | ✓ | ||||
| Chia [71] | 2015 | ✓ | ||||
| Desmet and Parente [72] | 2010 | ✓ | ||||
| Waste and Recycling Companies in Egypt [101] | ✓ | |||||
| India | Arora et al. [18] | 2019 | ✓ | ✓ | ✓ | ✓ | 
| Naik [102] | 2018 | ✓ | ✓ | ✓ | ✓ | |
| Countries in the world by population [47] | 2020 | ✓ | ||||
| Chia [71] | 2015 | ✓ | ||||
| The World Bank, Doing Business [94] | 2020 | ✓ | ||||
| The Political Economy of Development in India since Independence [103] | 2009 | ✓ | ||||
| Kaushik [104] | 2020 | ✓ | ||||
| Malaysia | Azmi et al. [17] | 2013 | ✓ | ✓ | ||
| Yen [105] | 2020 | ✓ | ||||
| The World Bank, Doing Business [94] | 2020 | ✓ | ||||
| Shameem et al. [106] | 2017 | ✓ | ✓ | ✓ | ||
| Countries in the world by population [47] | 2020 | ✓ | ||||
| Desmet and Parente [72] | 2010 | ✓ | ||||
| Mexico | Cruz-Rivera [19] | 2007 | ✓ | ✓ | ✓ | ✓ | 
| Cruz-Rivera and Ertel [107] | 2009 | ✓ | ✓ | ✓ | ||
| Bomes Resource Consulting [93] | 2020 | ✓ | ||||
| The World Bank, Doing Business [94] | 2020 | ✓ | ||||
| The World Bank, Doing Business [108] | 2020 | ✓ | ||||
| Vargas-Hernandez [109] | 2020 | ✓ | ||||
| Nishino [110] | 2016 | ✓ | ||||
| Countries in the world by population [47] | 2020 | ✓ | ||||
| South Africa | Annexure [20] | 2005 | ✓ | ✓ | ✓ | ✓ | 
| Bomes Resource Consulting [93] | 2020 | ✓ | ||||
| The World Bank, Doing Business [111] | 2020 | ✓ | ||||
| Cilliers and Aucoin [112] | 2016 | ✓ | ||||
| Baskin [113] | 2018 | ✓ | ||||
| South Africa’s automotive industry [114] | 2012 | ✓ | ||||
| Countries in the world by population [47] | 2020 | ✓ | 
| Publisher’s Note: MDPI stays neutral with regard to jurisdictional claims in published maps and institutional affiliations. | 
© 2021 by the authors. Licensee MDPI, Basel, Switzerland. This article is an open access article distributed under the terms and conditions of the Creative Commons Attribution (CC BY) license (https://creativecommons.org/licenses/by/4.0/).
Share and Cite
Numfor, S.A.; Omosa, G.B.; Zhang, Z.; Matsubae, K. A Review of Challenges and Opportunities for End-of-Life Vehicle Recycling in Developing Countries and Emerging Economies: A SWOT Analysis. Sustainability 2021, 13, 4918. https://doi.org/10.3390/su13094918
Numfor SA, Omosa GB, Zhang Z, Matsubae K. A Review of Challenges and Opportunities for End-of-Life Vehicle Recycling in Developing Countries and Emerging Economies: A SWOT Analysis. Sustainability. 2021; 13(9):4918. https://doi.org/10.3390/su13094918
Chicago/Turabian StyleNumfor, Solange Ayuni, Geoffrey Barongo Omosa, Zhengyang Zhang, and Kazuyo Matsubae. 2021. "A Review of Challenges and Opportunities for End-of-Life Vehicle Recycling in Developing Countries and Emerging Economies: A SWOT Analysis" Sustainability 13, no. 9: 4918. https://doi.org/10.3390/su13094918
APA StyleNumfor, S. A., Omosa, G. B., Zhang, Z., & Matsubae, K. (2021). A Review of Challenges and Opportunities for End-of-Life Vehicle Recycling in Developing Countries and Emerging Economies: A SWOT Analysis. Sustainability, 13(9), 4918. https://doi.org/10.3390/su13094918
 
         
                                                

 
       