Next Article in Journal
Transformation to Healthy Water Ecology—Institutional Requirements, Deficits and Options in European and German Perspective
Previous Article in Journal
Coding Engines in Participatory Social Housing Design—A Case to Revisit Pattern Languages
 
 
Font Type:
Arial Georgia Verdana
Font Size:
Aa Aa Aa
Line Spacing:
Column Width:
Background:
Article

Quantification of PV Power and Economic Losses Due to Soiling in Qatar

Department of Electrical Engineering, Qatar University, Doha 2713, Qatar
*
Author to whom correspondence should be addressed.
Sustainability 2021, 13(6), 3364; https://doi.org/10.3390/su13063364
Submission received: 20 February 2021 / Revised: 8 March 2021 / Accepted: 9 March 2021 / Published: 18 March 2021
(This article belongs to the Section Energy Sustainability)

Abstract

Soiling losses of photovoltaic (PV) panels due to dust lead to a significant decrease in solar energy yield and result in economic losses; this hence poses critical challenges to the viability of PV in smart grid systems. In this paper, these losses are quantified under Qatar’s harsh environment. This quantification is based on experimental data from long-term measurements of various climatic parameters and the output power of PV panels located in Qatar University’s Solar facility in Doha, Qatar, using a customized measurement and monitoring setup. A data processing algorithm was deliberately developed and applied, which aimed to correlate output power to ambient dust density in the vicinity of PV panels. It was found that, without cleaning, soiling reduced the output power by 43% after six months of exposure to an average ambient dust density of 0.7 mg / m 3 . The power and economic loss that would result from this power reduction for Qatar’s ongoing solar PV projects has also been estimated. For example, for the Al-Kharasaah project power plant, similar soiling loss would result in about a 10% power decrease after six months for typical ranges of dust density in Qatar’s environment; this, in turn, would result in an 11,000 QAR/h financial loss. This would pose a pressing need to mitigate soiling effects in PV power plants.

1. Introduction

In this age of rapid technological advancement, conventional energy sources are being replaced by renewable energy resources for various economic and environmental reasons. Solar energy is among the most widespread sources of renewable energy. This energy is harnessed using solar photovoltaic (PV) cells. Solar power is also one of the cleanest renewable energy sources. However, it is highly dependent on local climate conditions, which can vastly change a solar panel’s efficiency due to various processes, such as soiling losses [1]. Large amounts of soil accumulate on the surface of a solar PV panel in this process. Dust accumulation is standard in areas with large amounts of soil, dust, or sandstorms, such as the Middle East [1]. In such locations, this site-specific phenomenon can cause a power generation loss exceeding one percent per day [1]. Dust from agricultural emissions and industry emissions as well as engine exhaust, pollen, plant debris, fungi, mosses, algae, bacteria biofilms, bird droppings, and dust deposits of minerals are some of the many location-dependent contamination types that can reduce and scatter sunlight, thus affecting the overall performance of solar photovoltaic cells [1].
Dust accumulation on the surfaces of PV panels leads to a reduction in the power produced by solar power systems [1,2]. Without a suitable mitigation technique to address these soiling losses, especially in desert countries, the economic losses accumulated over several weeks can be a considerable hurdle to the viability of using solar power as a cost-efficient and sustainable energy resource that can be meshed reliably in any hybrid energy matrix. Moreover, the cleaning costs required to reduce dust deposition on solar panels can be economically challenging [1,2,3]. As a result, the mitigation technique adopted must be not only be efficient but also financially feasible. Quantifying soiling losses in Qatar’s environment is essential in justifying the need for an economical and effective mitigation technique to overcome these losses. In addition, this quantification can later be used to evaluate the actual power and cost improvements resulting from the application of the proposed mitigation technique. Moreover, having an expectation about the amount of power decrease due to soiling is vital in planning and managing solar power plants and reliably incorporating solar power into conventional (or other renewable) power plants to meet the electricity consumption demands of the country. Taking all these factors into consideration, solar energy could be used more efficiently as a clean, sustainable, and reliable energy resource.
An extensive literature review was carried out to study the effects of dust accumulation on solar PV panels and the economic impact of soiling losses. The review was organized to summarize the dependence of PV power production on solar irradiance and then illustrate the negative impact of dust accumulation on reducing the transmittance of transparent surfaces such as solar panel coatings, thus accounting for the reduction in output power of PV panels. This review is detailed in Section 2 and is followed by a detailed examination of the economic impact of soiling losses, both on a global scale and on a regional scale in the Gulf area.
In the methods and results sections, the soiling losses of PV panels in Qatar will be quantified in terms of energy and money, based on the analysis of the experimental data collected. Moreover, it is well established that the specific power and economic losses resulting from dust accumulation are region-specific. This paper will first prove that, indeed, in Qatar’s environment dust accumulation does result in significant losses in terms of power production and costs of solar power systems. Second, the authors will quantify these energy and financial losses, which justify the need for an effective mitigation technique. This quantification will be employed in a future study to design a PV mitigation technique based on nanomaterial hydrophobic coating. It will then be possible to identify the exact improvements resulting from the application of the proposed hydrophobic mitigation technique.

2. Literature Review

2.1. The Dependence of PV Power Production on Solar Irradiance

A photovoltaic cell consists of two types of semiconductors: n-type and p-type. The p-type semiconductor has an electron vacancy or a hole, since it is made by adding gallium or boron atoms to the silicon atoms. Boron and gallium have one less valence electron to form all four bonds with silicon, thus leaving an electron vacancy. The n-type silicon is made by doping silicon with atoms having five valence electrons, such as phosphorus, thus leaving one free electron. A PV cell consists of a layer of n-type silicon next to a layer of p-type silicon. Near this p-n junction, a depletion zone forms where the electrons from the n-type fill the holes in the p-type. This leads to an internal electric potential that prevents further electrons in the n-type from filling holes in the p-type. When a photon falls on the PV cell it ejects an electron, which results in a hole or vacancy left behind. When this happens in the depletion region, the electric potential pushes the electrons to the n-type layer and the holes to the p-type layer. A wire from the other side connects the p-type and n-type layers; thus, the electrons flow from the n-type layer to the p-type layer through the depletion region and through the wire, creating a current as depicted in Figure 1.
The short-circuit current, measured in amperes (A), of a solar cell is linearly proportional to the light intensity, measured in watts per meter square ( W / m 2 ). This can be rationalized, based on the above model of the solar cell, as follows. The number of mobile electrons produced is roughly equal to the number of absorbed photons, and since current is linearly proportional to moving charges and light intensity is linearly proportional to the number of photons, the current produced is linearly proportional to the light intensity. However, the open-circuit voltage increases logarithmically with light intensity, and the output power will be the product of the current and voltage. Thus, it can be seen how solar cell power production is related to the light intensity reaching the solar cell using basic principles. The exact formulas depend on other parameters and usually differ from one solar panel to another, depending on its design, materials, and connection with other panels (out of scope). The general observation is that the output power of solar panels depends in a direct way on the light intensity reaching the panel, and this explains why dust accumulation reduces the efficiency and output power of solar panels by reducing the light intensity reaching the panel. This effect is investigated in the next section in more detail and with supporting data.
The current-voltage characteristic graph of a solar cell for various solar irradiance, as shown in Figure 2, puts the above discussion in more accurate terms. A PV cell acts as a diode in dark conditions; it allows current to flow in the forward bias direction, but not the reverse one, whereas under solar light illumination, the photocurrent flows in the reverse bias direction of the diode, making the PV cell act as a source of current, as explained in the first paragraph.
From the curve, the open-circuit voltage ( V oc   ) is identified as the voltage where the current is zero, and the short-circuit current ( I sc   ) is identified as the current where the voltage is zero. For example, for irradiance of 500 W / m 2 , the open-circuit voltage is around 0.58 V and the short-circuit current in this case is around 4.3 A (arrows are used in Figure 2 to illustrate these points). It can be seen from the curve that both the short-circuit current and open-circuit voltage increase for higher values of solar irradiance. As a result, the output power increases correspondingly due to the increase in both voltage and current. Consequently, the solar cell effectively transforms the absorbed light energy into electric energy, and thus the electric energy produced is determined by the light energy absorbed by the solar cell along with the efficiency of the cell.

2.2. The Effects of Dust Accumulation on Transparent Surfaces

During the past 70 years of solar power research, no group has found any beneficial results from dust accumulation on their solar devices [2]. It is reported that the efficiency of solar panels always decreases with usage time due to dust and other environmental parameters [1,2]. The negative effects dust has on solar power are much more serious and critical in desert areas, such the Middle East and North Africa, as compared to tropical areas, such as the USA [6]. In desert areas, only a few hours of exposure can lead to the same energy reduction observed over months in tropical areas [2]. Many groups have reported the reduction in PV panels’ efficiency in Middle Eastern countries. For example, Wakim (1981) in Kuwait reported a 17% reduction in PV output power due to sand accumulation during only six days [7]. In Saudi Arabia, Sayigh (1978) reported a 30% reduction in solar panel performance for flat-plate collectors that were left three days without any cleaning [8]. It is critical to understand the effects of dust on the transmittance of transparent materials, such as glass and plastic, in order to understand how dust accumulation on solar panels reduces their power production. In Section 2.1, it was shown that PV power production depends directly on how much sunlight, or solar irradiance, is absorbed by the panel. Dust accumulation on the surface of the solar panel will reduce the amount of sunlight reaching the PV cells. To technically paraphrase, dust accumulation reduces the transmittance of transparent surfaces. An experiment done in Kuwait to study the effects of dust on the transparency of a glass plate exposed for 38 days found the following results [9]. For a tilt angle of 0° (horizontal), the reduction in transmittance was 64% [9]. For tilt angles of 30°,45°, and 60°, the reduction in transmittance was 38%, 30%, and 17%, respectively [9]. This demonstrates the large effect dust has on decreasing transparency as well as the strong dependence on the tilt angle of the surface.
Horizontal surfaces accumulate more dust and thus experience a greater reduction in their transparency, while more inclined surfaces experience a smaller decrease in their transparency [2]. However, the tilt angle cannot be chosen arbitrarily, because it must be adjusted with regard to the sun’s position in order to receive the maximum amount of sunlight. The effect of dust on reducing transparency not only depends on the geographical region and tilt angle but also on the type of material used. Plastic surfaces experience greater transparency reduction than glass surfaces under the same conditions because they accumulate more dust due to their rough polymer surfaces [2]. In Figure 3, one can see the percentage of transmittance decrease as a function of the dust deposition density measured in g / m 2 . It can be seen that the decrease in glass transmittance increases almost linearly from 2%, for a dust density of around 2 g / m 2 , up to 20%, for dust density of around 6 g / m 2   [10]. After this value of dust density, there is a kind of saturation behavior, where the transmittance decrease is almost constant or very slowly increasing for larger dust deposition densities [10].

2.3. The Economic Impacts of Soiling Losses

As mentioned previously, soiling refers to the accumulation of dust, snow, bird droppings, leaves, pollen, and dirt on the surface of the PV panels. This soiling decreases the performance of the PV modules, and the power loss from these panels increases significantly with the increase of the soiling quantity at the top of the PV panel surfaces in correspondence with light transmittance reduction. Therefore, as time passes, the accumulation of soil and dust can lead to a huge decrease in the electrical energy generated by the PV modules [11]. This significant amount of power loss has affected the global energy profile and has critically increased solar power production costs [11].
In order to estimate the worldwide cost due to soiling, the optimum between power loss costs and cleaning costs has to be determined. Many local and international studies have taken this approach. In 2018, a study was conducted to determine this optimum cost for the top 20 PV markets around the globe, which represent the global concentrated solar power (CSP) market and about 90% of the PV panels installed worldwide [3]. According to this study, soiling has reduced worldwide solar power production by roughly 3–4%, causing an economic loss that is estimated at at least 3–5 billion € [3]. This cost estimation does not take into consideration the additional costs of the cleaning schedules for non-optimized PV panels that are usually installed in residential areas. The study also assumed that cleaning is done for ground mounted solar panels, although 29% of the global solar systems are installed on rooftops, which usually results in cleaning costs that are 3–8 times higher than for ground-mounted systems [3]. Moreover, purchase agreements of high power that were contacted before 2018 were not counted in the cost estimate [3]. These projects usually cost high amounts for generating electricity through solar energy, which would increase the frequency of the PV panels cleaning and thus increase the related expenses regarding that matter. Furthermore, the uncertainty of yield forecasts, which is usually caused by the unpredictability of soiling accumulation, can result in an increase in loan rates, which also has a financial impact on the world economy [3]. All these factors were not taken into consideration when estimating the economic impacts of soiling accumulation; their incorporation will obviously increase the global monetary loss.
Based on numerous assumptions made by different studies, global soiling losses could rise up to 4–7% of annual solar power generation, causing more than 4–7 billion € economic losses by the year 2023 [3]. This development is driven mainly by an increased usage of PV panels in high soiling-affected areas like China and India [3].
Another study was done in Saudi Arabia to estimate the local economic impacts for the gulf countries [12]. A team led by Dr. Baras installed a setup of two arrays of 12 panels in a harsh, dusty environment [12]. The first array was cleaned regularly by different approaches, manually or with a washing brush machine, while the other was left to accumulate dust and soiling for one month [12]. After analyzing the power loss results, the study explored the soiling accumulation impact from an economic perspective and a model was developed to estimate the financial losses. The total cost was calculated as the cleaning cost plus the cost of lost energy [12]. The estimated total annual cost of soiling losses due to both cleaning costs and lost power was US$7.25/kW; the pre-implemented cleaning solution using the assistance of machines reduced the cost to US$2.99/kW [12]. The study also showed that other cleaning methods, such as waterless and fully automated systems, may reduce costs spent due to soiling [12]. The study results show that soiling removal is a manageable cost element for PV panel systems, and it should not form a major financial obstacle to widespread deployment of PV cleaning solutions in Saudi Arabia or other countries with similar soiling characteristics [12].

3. Materials and Methods

The data used for this analysis were obtained over a six month period during 2017, under the PV testing and prediction research activity. The description of the experimental setup, including the sensors, signal processing, and data acquisition techniques, is given in detail in references [13,14]. The data were collected from PV panels at Qatar University on the rooftop of the solar lab building. The solar panel used for this experiment consisted of poly-crystalline silicon PV modules. The PV module was not altered in any way and had no coating of any type applied to it. The characteristics of the PV panel are summarized in Table 1. The aim of this paper is to utilize this data to study the relation between dust density and output power of the panel and thus to quantify the losses resulting from soiling in terms of power and money. In the previous studies [13,14], these data were used to study the effect of various environmental parameters on the output power of the panel and not specifically to quantify soiling losses. The parameters being monitored were ambient temperature (°C), relative humidity (%), PV surface temperature (°C), solar irradiance ( W / m 2 ), dust density (mg/ m 3 ), and wind speed (km/h). The maximum power point was measured in (W), as usual. The data consist of 495 measurement instances, collected over different times for the duration of the experiment. Each instance has a different value for each of these parameters and a corresponding maximum power point. These data, as initially given, cannot be used to accurately quantify the soiling losses because all the parameters changed together, and so the effect of dust density on output power was mixed with the effects of temperature, irradiance, humidity, wind speed, etc. For example, solar irradiance in this data varied from as low as 10 W / m 2 to as high as 700 W / m 2 . This variation alone was more than enough to overshadow the decrease in power resulting from dust accumulation. The data collected for all other parameters also showed huge variations across the 495 measurement instances. In other words, the results of these data reflect the combined effects of all these environmental parameters on the output power of the PV panel. As a result, a pre-processing phase was necessary in order to isolate the effect of dust accumulation alone on the PV panel output power in order to accurately quantify the soiling losses.
The idea of the pre-processing phase was to look for points where all the environmental parameters were almost constant or varied little while only the dust deposition values were varying. For these points, the variation of the level of output power would not be affected by the other parameters, as they would not be changing, and thus would directly reflect the effect of dust deposition alone. To achieve this goal a pre-processing algorithm was developed and applied using Microsoft Excel for the data. Figure 4 illustrates the main steps of the pre-processing algorithm that was developed.
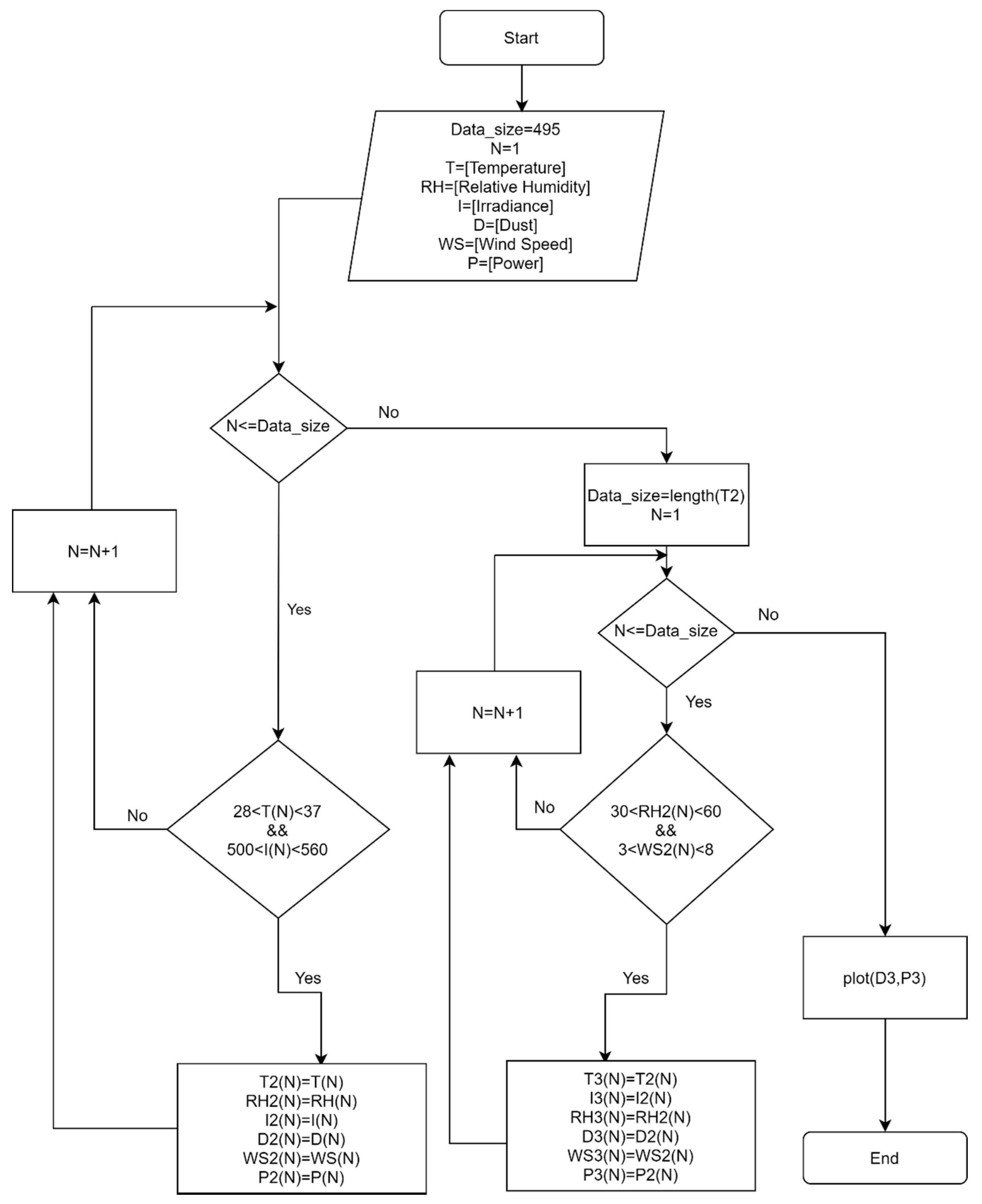
The algorithm that was developed is as follows. First, identify all points that have irradiance between 500 and 560 W / m 2 and at the same time have an ambient temperature between 28 °C and 37 °C. These particular upper and lower limits were chosen after close study of the data and identification of the data mode, range, and average as well as several trial and error applications for the whole algorithm to find out the most suitable range (upper limit, lower limit, and the range between the two limits) for each parameter. Second, get and store all the values of the parameters for those filtered points and identify the new data length. Third, apply the holistic method described above again to determine the upper and lower limits for relative humidity and wind speed. Surface temperature was not used because it directly followed ambient temperature in pattern and is itself determined by the other environmental parameters already considered. Fourth, identify all the points of the new data set that have relative humidity between 30 and 60 percent and have wind speed between 3 and 8 km/h. Fifth, get and store all the values of the parameters for those filtered points. Sixth, plot the dust deposition amount versus the maximum power point from these final data points and apply the best linear fit. This data pre-processing algorithm is clarified in detail by the flowchart using loops and “if” statements in Figure 5.
Table 2 shows the main statistical parameters of the environmental data parameters used in the pre-processing phase.
It can be seen that the upper and lower limits used in pre-processing were chosen such that they encompassed the mode, median, and average of each of the parameters. This was to ensure the utilization of the maximum number of data points possible for data analysis. Also, this ensured that the results would be applicable for the most common set of environmental conditions that occur within the geographical area of study. It can be seen that the average, mode, and median for wind speed and relative humidity are all within the upper and lower limits used in pre-processing for each of these parameters. The mode and median for solar irradiance were within its upper and lower limits as well but the average was slightly smaller than the lower limit used. For ambient temperature, both the average and median were within the limits, but the mode was not. This is because trial and error showed that the chosen limits for temperature resulted in the greatest number of data points that could be used due to the distribution of the other parameters’ modes with respect to temperature. Thus, the upper and lower limits that were chosen result in the greatest possible number of data points to be utilized for analysis and ensure an acceptable domain of validity for the obtained results.

4. Results

Figure 6 displays the dust deposition versus the maximum power point for the whole given data set, which contains 495 instances. It can be concluded from the plot that the best linear fit does indeed show an inverse relation between dust amount and output power, as expected. This is evident from the large negative slope of −28.86 W / ( mg / m 3 )   . However, this linear fit is far from being an accurate representation of the data, because the R 2 value is 0.117, while ideally it should be 1. This large error is because this data not only reflects the effect of dust on output power but also the effect of all other environmental parameters and thus cannot be modeled by this single variable function. This justifies the need for the pre-processing phase.
After applying the first pre-processing loop of the flowchart, steps 1 and 2 of the algorithm, 114 data points were obtained, as shown in Figure 7, with an improved linear fit having an R 2 value of 0.420 and a slope of −30.98 W / ( mg / m 3 ) . The negative slope increased, indicating that the refined model shows a stronger negative effect of dust amount on output power.
Finally, after applying the complete pre-processing phase, the final data set had only 16 data points. Figure 8 displays the final plot of dust density versus maximum power point of the PV panel. The linear fit is now sufficiently accurate, with R 2 equal to 0.898, implying that the linear model can be trusted as an accurate representation of the data. The y-intercept is 70.85 W, which means that for zero dust density the output power of the PV panel would be 70.85 W. This is indeed near the optimal value of 80 W at standard test conditions (STC) given in Table 1, with the difference between them being mostly attributed to the fact that the panel was not operating at STC. The slope of the line is −43.79 W / ( mg / m 3 ) , which demonstrates a more prominent negative relation between dust and output power. This slope indicates that the output power of the PV panel decreases by 43.79 W for 1 mg / m 3 of the dust present in Qatar’s environment, after a six month period. It must be noted again that the dust measured is not directly the amount of dust on the surface of the panel but the dust density in the air surrounding the panel. In other words, 1 mg / m 3 of dust density in the air surrounding the PV panel reduces the output power of the panel by 43.79 W, or around 62% of its output power, in the absence of dust, assuming this dust density remains constant for a sufficiently long time to lead to a correspondingly high level of dust accumulation on the surface of the panel.
P   ( W )   =   70.85     43.79 D   ( mg / m 3 ) .
It is worth mentioning that Equation (1) is valid only for the previously specified range of parameters, namely, irradiance between 500 and 560 W / m 2 , ambient temperature in the range 28–37 °C, a relative humidity of 30–60%, and wind speed 3–8 km/h. This is mainly because the constant term (70.85 W) will change for different values of solar irradiance. Therefore, Equation (1) and the subsequent equations derived from it are valid only under these conditions. However, it is worth mentioning that, except solar irradiance, which can reach up to 1000 W / m 2 , the values of the other environmental parameters in Qatar are usually within these ranges. It follows that a different irradiance would only change the constant term—the output power at zero dust density (x-axis intercept)—and not the coefficient relating dust density to the power decrease.
For the economic quantification, the economic losses of PV panels due to dust density based on the above data was explored. First, the price of electricity in Qatar was investigated. It was found that the Kahramaa electrical power consumption price was 0.13 Qatari Riyals (QAR) per kWh for the industrial and business fields, and that the price differed from one field to another [15]. Furthermore, this price also applied to the commercial field, where the cost was 0.13 QAR per kWh [15]. Thus, this price was selected to investigate the economic losses of PV panels in QAR, as per the context of this paper. The price was converted to QAR per Wh as follows:
0.13   QAR / kWh   0.00013   QAR / Wh
Second, the equation linking output power of the panel to dust density can be converted to link the money income or revenue of the solar panel to the dust density present in the surrounding environment. The equation was obtained by multiplying the price of electricity in Qatar by the dust–power equation, as follows:
P ( W ) 0.00013 ( QAR / Wh )   =   ( 70.85 0.00013 )     ( 43.79 0.00013 ) D
Which simplifies to Equation (4):
Money   Income   ( QAR / h )   =   0.0092105     0.0056927 D ( mg / m 3 )
This equation implies that a dust density of 1 mg / m 3 , under the above conditions, results in 0.006 QAR money loss per hour for only one solar panel, which has a maximum revenue of 0.0092 QAR per hour when the dust density is zero.
To get a perspective of the economic impact these losses could have in practical applications, the group applied the results to a future 800 MW power plant project for Al-Kharsaah in Qatar, covering 10 km 2 of land [16]. The project is expected to be launched in the first quarter of 2021 for 350 MW and be fully lunched for 800 MW in April 2022 [16]. This project will cost around 462.3 million US dollars, which is approximately 1.7 billion QAR [16]. Furthermore, there will be 2 million PV panels in this solar plant [16]. The economic losses will be calculated for this project if no mitigation approach is applied and assuming the same approximate conditions as those applicable to the data collected. The 800 MW output power corresponds to 104,000 QAR/h. It will be assumed that the power losses on each individual panel of these 2 million panels will be comparable to the power loss of the tested panel. A lower estimate for the power losses due to dust would reduce the output power by almost 10%, thus resulting in a 11,385 QAR/h loss from the expected 104,000 QAR/h income for 800 MW production. This is summarized in Equation (6) below and demonstrated in Figure 9, which shows the money lost due to the effect of dust for different levels of dust density. As expected, the plot shows that the money loss increases for higher values of dust density; zero money is lost for zero dust density and 11,385 QAR is lost per hour for a dust density of 1 mg / m 3 , which is not uncommon in this region. The equation is obtained by calculating the price of the produced electricity per hour minus the price lost due to dust affecting the 2 million panels.
Money   Income Al Kharsaah   ( QAR / h )   =   ( 800 10 6 0.00013 )     ( 2 10 6 43.79 0.00013 ) D
Which leads to Equation (6):
Money   Income Al Kharsaah   ( QAR / h )   =   104000     11385 D ( mg / m 3 )
Therefore, the final plot showing the lost money for a given density of dust is as depicted in Figure 9.
Thus, by looking to these economic losses due to soiling, it can be concluded that huge power and economic losses will occur if no mitigation technique is applied. This justifies the need for a cost-effective mitigation technique for solar power plants to achieve an efficient power production and avoid large economic losses. Again, it must be noted that the above graph reflects the losses given that the specified value of dust density is persistent over the time scale of months.

5. Discussion

It is important to list all assumptions that are implicitly or explicitly used in the analysis, calculations, and interpretations of the results, so that the obtained results can be interpreted accurately in their context. The assumptions are as follows:
  • The ambient dust density is directly proportional to the mass of dust accumulated on the panel. This is largely justified because the wind speed in Qatar is relatively low to eliminate dust that gets stuck on the surface. In addition, the dust is sticky due to the high relative humidity most of the time.
  • The coefficient linking dust density to output power does not vary hugely with variation of the environmental parameters within the normal range of Qatar’s climate.
  • The relation between output power and dust density can be accurately modeled by a linear fit. This is partially justified by the literature review (see Section 2.2) and Excel testing of different polynomial fits, noting the accuracy of each model.
As a result, it must be kept in mind that the relation established links output power to ambient dust density. Also, the relation gives the decrease in output power for a specific value of dust density, assuming that this particular dust density value is persistent over a large time scale. Equivalently, the relation considers dust density as the only variable while the time period is fixed and very long, on the scale of six months. Moreover, the equations obtained are only valid within the specified range of environmental parameters used in the pre-processing phase and are not valid for any range of solar irradiance and ambient temperature.
The reason for using this method, despite the potential limitations it has, is that the aim is to link dust density itself, not the time without cleaning, to power loss. Linking power loss to time without cleaning has been done before in Qatar; however, linking power loss to dust density, and ultimately to dust accumulated on the surface of the panel, has not been widely investigated previously, especially using the data analysis algorithm developed herein. To summarize, the equation that was obtained gives the power lost due to dust accumulation after a fixed period of around six months, coming from the corresponding dust density present during that six month period.
This result is consistent with previous estimates done in Qatar. For example, it was reported that, in Qatar, soiling losses can decrease a PV panel’s output power by 68% after 234 days without cleaning and by 15% after only one month [17]. In addition, another study done in Qatar showed that dust accumulation over a one month period resulted in a 10% decrease in the output power of a PV panel that has 80 W maximum power output [18]. Linking the results obtained in this work for the relation between environmental dust density and output power with the results obtained previously for the relation between time period and output power, it can be concluded that the results the authors obtained are consistent but reflect power losses over long time periods from one month up to eight months. In other words, the obtained equations are applicable when the value for the dust density is persistent on a time scale of one month. In that case, the given dust density will be such as to result in an amount of dust accumulation that decreases the output power as predicted by the equation. It should be kept in mind that, most of the time, the dust density is considerably lower than 1 mg / m 3 , mostly in the range of 0.4 to 0.7 mg / m 3 . This range corresponds to a power loss between 24% and 43% in only four to six months, assuming that the dust density remains in this range over this period.
It should be noted that the results cannot be generalized over a wide geographical scope. The data, as well as the studies mentioned in the previous paragraph, were collected in Doha, the capital city of Qatar, and therefore the results may not be generally applicable over all of Qatar’s regions. However, they are likely to give an acceptable estimate for various cities in Qatar and the Gulf region with climate conditions similar to those of Doha. A future study can be carried out to generalize the results over a wider metropolitan geographical area that has environmental conditions within the acceptable margins of the parameters used in this study.

6. Conclusions

Quantification of power and economic losses due to PV panel soiling has been deliberately established using a customized data processing algorithm. The data used is a set of measurements for the maximum power point of installed PV panels and the natural environmental parameters that the panel is exposed to on the rooftop of the solar lab facility in Doha, collected over a period of six months. During that period, the panel was not cleaned to study the effect of natural environmental conditions on its performance. The algorithm developed narrowed all environmental parameters’ ranges except the ambient dust density, so that a relation between dust accumulation and power produced by the panel could be obtained. The relation was successfully obtained after running iterations of the algorithm, getting the final data points, and then fitting them into a linear equation. The obtained model is only valid for the specific ranges that were set for each of the environmental parameters, namely irradiance between 500 and 560 W / m 2 , ambient temperature in the range of 28–37 °C, a relative humidity of 30–60%, and a wind speed of 3–8 km/h. Other assumptions to increase the model precision and accuracy were also specified in the discussion. However, it was also shown that these assumptions are plausible and do not change the main conclusions drawn. Also, the results were compared to previous studies in the region and were found to be consistent with them when considering the time duration of each study.
Moreover, for estimating the economic loss, the obtained linear model was applied to the Al-Kharasaah project, a future 800 MW solar power plant with 2 million panels that is located in Qatar. The results showed that dust accumulation would reduce the output power by 10%, resulting in a financial loss that exceeds 11,000 QAR/h, which is substantial. We believe that without cost-effective mitigation techniques, huge energy and economic losses would occur that would in turn affect dramatically the viability of solar PV as a main ingredient in today’s smart grid energy matrix.

Author Contributions

Conceptualization, A.Z., A.B. and F.T.; data curation, K.A.-F. and F.T.; formal analysis, A.Z., A.B. and K.A.-F.; funding acquisition, F.T.; investigation, A.Z., K.A.-F. and A.S.P.G.J.; methodology, A.Z., A.B. and K.A.-F.; project administration, F.T.; resources, F.T. and A.S.P.G.J.; software, A.Z.; supervision, F.T. and A.S.P.G.J.; validation, A.Z., F.T. and A.S.P.G.J.; visualization, A.B.; writing—original draft, A.Z., A.B. and K.A.-F.; writing—review and editing, A.Z., A.B., F.T. and A.S.P.G.J. All authors have read and agreed to the published version of the manuscript.

Funding

This publication was supported by Qatar University Internal Grant No. QUST-2-CENG-2017-15. The findings achieved herein are solely the responsibility of the authors.

Institutional Review Board Statement

Not applicable.

Informed Consent Statement

Not applicable.

Data Availability Statement

The data presented in this study are available on request from the corresponding author.

Acknowledgments

We would like to express our deep gratitude to the Department of Electrical Engineering for the support and encouragement of the authors. We would also like to thank Engineer Hasan Tariq for his valuable feedback on the paper and his contribution in implementing the system that collected the data used in the paper.

Conflicts of Interest

The authors declare no conflict of interest.

References

  1. Ilse, K.K.; Figgis, B.W.; Naumann, V.; Hagendorf, C.; Bagdahn, J. Fundamentals of soiling processes on photovoltaic modules. Renew. Sustain. Energy Rev. 2018, 98, 239–254. [Google Scholar] [CrossRef]
  2. Sarver, T.; Al-Qaraghuli, A.; Kazmerski, L. A Comprehensive Review of The Impact of Dust on The Use of Solar Energy: History, Investigations, Results, Literature, and Mitigation Approaches. 2013. Available online: https://ideas.repec.org/a/eee/rensus/v22y2013icp698-733.html (accessed on 16 October 2020).
  3. Ilse, K.; Micheli, L.; Figgis, B.W.; Lange, K.; Daßler, D.; Hanifi, H.; Wolfertstetter, F.; Naumann, V.; Hagendorf, C.; Gottschalg, R. Techno-Economic Assessment of Soiling Losses and Mitigation Strategies for Solar Power Generation. Joule 2019, 3, 2303–2321. [Google Scholar] [CrossRef]
  4. Fernandez, A. How A Solar Cell Works—American Chemical Society. American Chemical Society. Available online: https://www.acs.org/content/acs/en/education/resources/highschool/chemmatters/past-issues/archive-2013-2014/how-a-solar-cell-works.html (accessed on 1 September 2020).
  5. Rodrigues, E.M.G.; Melicio, R.; Mendes, V.M.F.; Catalao, J.P. Simulation of a Solar Cell Considering Single-Diode Equivalent Circuit Model. 2011. Available online: https://www.researchgate.net/figure/I-V-characteristics-for-various-conditions-of-solar-radiation_fig3_312317924 (accessed on 1 November 2020).
  6. Garg, H.P. Effect of dirt on transparent covers in flat-plate solar energy collectors. Sol. Energy 1974, 15, 299–302. [Google Scholar] [CrossRef]
  7. Sayigh, A.A.M.; Al-Jandal, S.; Ahmed, H. Dust effect on solar flat surfaces devices in Kuwait. In Proceedings of the Workshop on the Physics of Non-Conventional Energy Sources and Materials Science for Energy, Trieste, Italy, 2–20 September 1985; pp. 353–367. [Google Scholar]
  8. Sayigh, A.A.M. Effect of dust on flat plate collectors. Sun, mankind’s future source of energy. In Proceedings of the International Solar Energy Society Congress, New Delhi, India, 16–21 January 1978; pp. 960–964. [Google Scholar]
  9. Hasan, A.; Sayigh, A.A. Effect of sand and dust accumulation on the light transmittance, reflectance, and absorbance of the PV glazing. Renewable energy: Technology and the environment. In Proceedings of the 2nd World Renewable Energy Congress, Reading, UK, 13–18 September 1992; pp. 461–466. [Google Scholar]
  10. Elminir, H.K.; Ghitas, A.E.; Hamid, R.H.; El-Hussainy, F.; Beheary, M.M.; Abdel-Moneim, K.M. Effect of dust on the transparent cover of solar collectors. Energy Conserv. Manag. 2006, 47, 3192–3203. [Google Scholar] [CrossRef]
  11. Maghami, M.R.; Hizam, H.; Gomes, C.; Radzi, M.A.; Rezadad, M.I.; Hajighorbani, S. Power loss due to soiling on solar panel: A review. Renew. Sustain. Energy Rev. 2016, 59, 1307–1316. Available online: https://www.sciencedirect.com/science/article/pii/S1364032116000745 (accessed on 21 September 2020). [CrossRef]
  12. Baras, A.; Jones, R.K.; Alqahtani, A.; Alodan, M.; Abdullah, K. Measured soiling loss and its economic impact for PV plants in central Saudi Arabia. In Proceedings of the 2016 Saudi Arabia Smart Grid (SASG), Jeddah, Saudi Arabia, 6–8 December 2016. [Google Scholar]
  13. Khandakar, A.; EHChowdhury, M.; Khoda Kazi, M.; Benhmed, K.; Touati, F.; Al-Hitmi, M.; Gonzales, J.S. Machine Learning Based Photovoltaics (PV) Power Prediction Using Different Environmental Parameters of Qatar. Energies 2019, 12, 2782. [Google Scholar] [CrossRef]
  14. Benhmed, K.; Touati, F.; Al-Hitmi, M.; Chowdhury, N.A.; Gonzales, A.S.; Qiblawey, Y.; Benammar, M. PV Power Prediction in Qatar Based on Machine Learning Approach. In Proceedings of the 2018 6th International Renewable and Sustainable Energy Conference (IRSEC), Rabat, Morocco, 5–8 December 2018. [Google Scholar]
  15. Tariff Calculator For Electricity and Water. Customer Services. Available online: https://www.km.qa/CustomerService/Pages/tariffCalculation.aspx (accessed on 17 October 2020).
  16. Al Kharsaah Solar Power Project. Power Technology@2x, 15 October 2020. Available online: https://www.power-technology.com/projects/al-kharsaah-solar-power-project/ (accessed on 17 October 2020).
  17. Figgis, B.; Martinez Plaza, D.; Mirza, T. PV Soiling Rate Variation over Long Periods. In Proceedings of the NREL PV Reliability Workshop, Golden, Colorado, 24–27 February 2015; Qatar Environment and Energy Research Institute: Doha, Qatar, 2015. [Google Scholar]
  18. Touati, F.; Al-Hitmi, M.A.; Chowdhury, N.A.; Hamad, J.A.; Gonzales, A.J.S.P. Investigation of solar PV performance under Doha weather using a customized measurement and monitoring system. Renew. Energy 2016, 89, 564–577. [Google Scholar] [CrossRef]
Figure 1. Structure of a photovoltaic (PV) cell (left) and the effect of a photon falling on the PV cell (right) [4].
Figure 1. Structure of a photovoltaic (PV) cell (left) and the effect of a photon falling on the PV cell (right) [4].
Sustainability 13 03364 g001
Figure 2. Current-voltage characteristic curve of a PV cell under various solar irradiance conditions [5].
Figure 2. Current-voltage characteristic curve of a PV cell under various solar irradiance conditions [5].
Sustainability 13 03364 g002
Figure 3. Decrease in transmittance as a function of dust deposition density [10].
Figure 3. Decrease in transmittance as a function of dust deposition density [10].
Sustainability 13 03364 g003
Figure 4. Block diagram of the pre-processing algorithm.
Figure 4. Block diagram of the pre-processing algorithm.
Sustainability 13 03364 g004
Figure 5. Flowchart of the pre-processing phase to isolate the effect of dust deposition on PV panel output power.
Figure 5. Flowchart of the pre-processing phase to isolate the effect of dust deposition on PV panel output power.
Sustainability 13 03364 g005
Figure 6. Plot of dust density versus output power for the entire set of the 495 measurement instances before any pre-processing.
Figure 6. Plot of dust density versus output power for the entire set of the 495 measurement instances before any pre-processing.
Sustainability 13 03364 g006
Figure 7. Plot of dust density versus output power for the 114 points that were filtered by the execution of the first pre-processing loop.
Figure 7. Plot of dust density versus output power for the 114 points that were filtered by the execution of the first pre-processing loop.
Sustainability 13 03364 g007
Figure 8. Final plot of dust density versus output power after the pre-processing phase (16 data points).
Figure 8. Final plot of dust density versus output power after the pre-processing phase (16 data points).
Sustainability 13 03364 g008
Figure 9. Dust density in air versus money lost per hour for the 2 million PV panel project.
Figure 9. Dust density in air versus money lost per hour for the 2 million PV panel project.
Sustainability 13 03364 g009
Table 1. Poly-crystalline silicon PV module characteristics (manufacturer PTL Solar UAE) [13].
Table 1. Poly-crystalline silicon PV module characteristics (manufacturer PTL Solar UAE) [13].
Max Power at STC * (W) Area   ( m 2 ) Voc (V)Isc (A)
800.6426215.24
Key: * Standard test conditions (STC): irradiance 1000 W / m 2 and temperature 25 °C.
Table 2. Statistical parameters of the data used for pre-processing.
Table 2. Statistical parameters of the data used for pre-processing.
Solar Irradiance
W / m 2
Ambient Temperature
°C
Wind Speed km/hRelative Humidity %
Average492.0729.986.4547.78
Range1033293463
Mode54322333
Median50431545
Publisher’s Note: MDPI stays neutral with regard to jurisdictional claims in published maps and institutional affiliations.

Share and Cite

MDPI and ACS Style

Zeedan, A.; Barakeh, A.; Al-Fakhroo, K.; Touati, F.; Gonzales, A.S.P., Jr. Quantification of PV Power and Economic Losses Due to Soiling in Qatar. Sustainability 2021, 13, 3364. https://doi.org/10.3390/su13063364

AMA Style

Zeedan A, Barakeh A, Al-Fakhroo K, Touati F, Gonzales ASP Jr. Quantification of PV Power and Economic Losses Due to Soiling in Qatar. Sustainability. 2021; 13(6):3364. https://doi.org/10.3390/su13063364

Chicago/Turabian Style

Zeedan, Amr, Abdulaziz Barakeh, Khaled Al-Fakhroo, Farid Touati, and Antonio S. P. Gonzales, Jr. 2021. "Quantification of PV Power and Economic Losses Due to Soiling in Qatar" Sustainability 13, no. 6: 3364. https://doi.org/10.3390/su13063364

APA Style

Zeedan, A., Barakeh, A., Al-Fakhroo, K., Touati, F., & Gonzales, A. S. P., Jr. (2021). Quantification of PV Power and Economic Losses Due to Soiling in Qatar. Sustainability, 13(6), 3364. https://doi.org/10.3390/su13063364

Note that from the first issue of 2016, this journal uses article numbers instead of page numbers. See further details here.

Article Metrics

Back to TopTop