Shared Automated Mobility with Demand-Side Cooperation: A Proof-of-Concept Microsimulation Study
Abstract
1. Introduction
- Development of a demand-side cooperative (on-demand) shared automated mobility (DC-SAM) service which can further improve system efficiency.
- Modeling of the proposed system in an open-source and multi-modal microscopic simulation platform in a dynamic environment with more realistic settings, including real-world roadway network, background traffic impacts, SAV dynamics, and customer–SAV interactions. This platform has the potential for extended microscopic traffic modeling and analysis related to MaaS.
2. Background
3. System Framework and Methodology
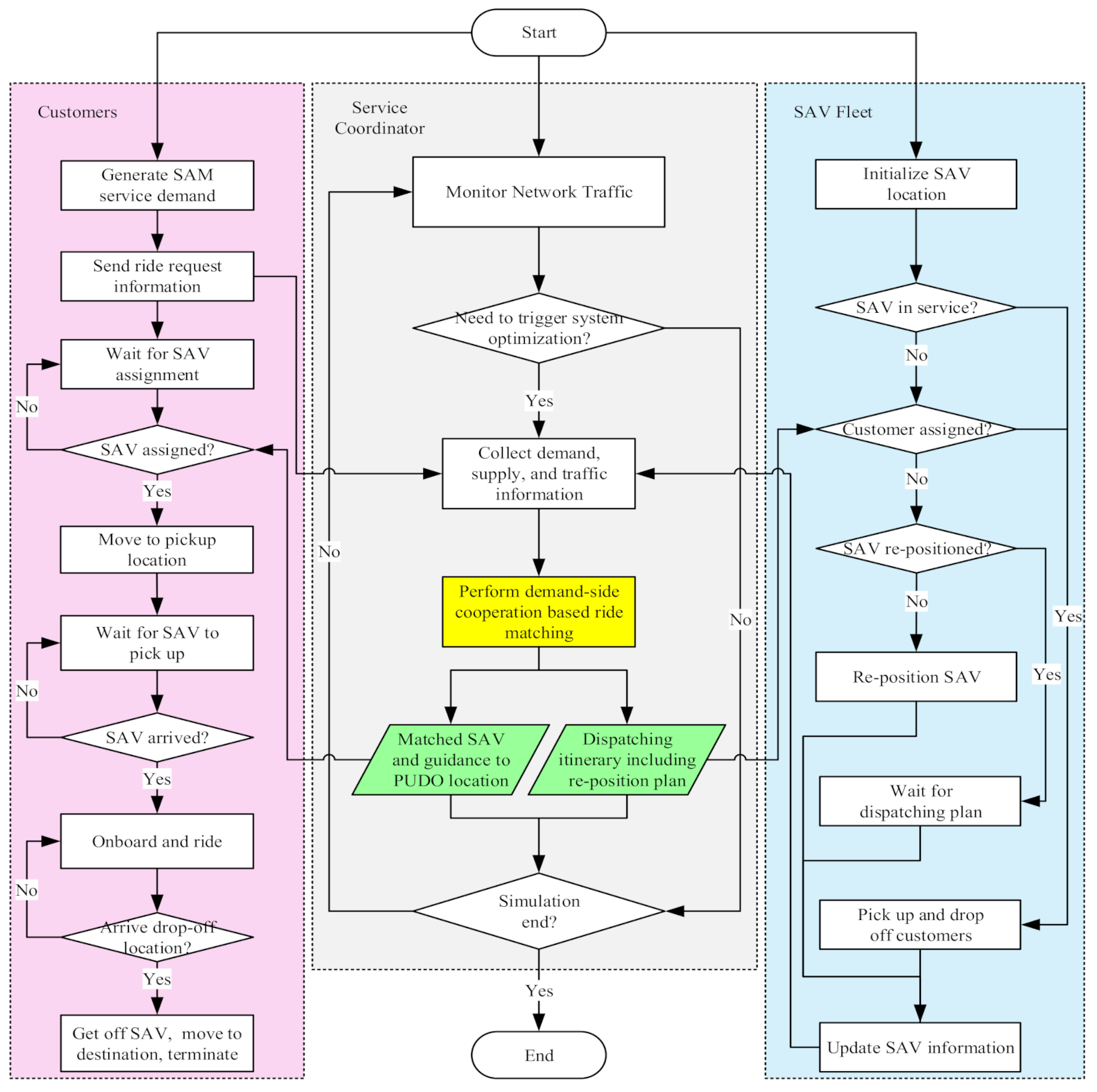
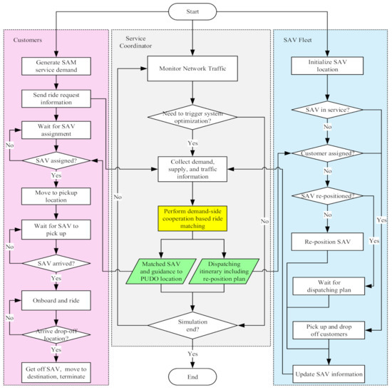
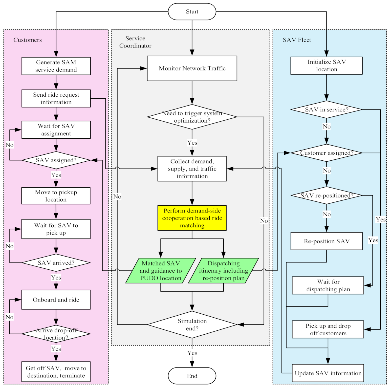
3.1. System Framework in Simulation
3.2. Alternative PUDO Locations
3.3. Ride Matching
3.3.1. Heuristic Model
3.3.2. Optimization Model with Demand-Side Cooperation (ODC)
- (1)
- Each alternative location node, e.g., the th alternative location for the th request, in either Origin (for pickup) set or Destination (for drop-off) set, is visited at most once by whichever SAV.
- (2)
- For the th SAV, the number of pickup nodes visited within the same service round (or system optimization time window) should not exceed its associated capacity,
- (3)
- From its origin, the th SAV will visit at most one pickup location.
- (4)
- For any SAV, each pickup node has at most one incoming link, which equals to .
- (5)
- For any SAV, each pickup node has at most one outgoing link, which equals to .
- (6)
- After the th SAV picks up all the customers in the origin node set, it will go to the destination node set. In other words, at most, one link will be set up between the origin node set and destination node set.
- (7)
- For any SAV, each drop-off node has at most one incoming link, which equals to
- (8)
- For any SAV, each drop-off node has at most one outgoing link, which equals to .
- (9)
- For any SAV and any request, there is at most one alternative pickup location selected.
- (10)
- For any SAV and any request, there is at most one alternative drop-off location selected.
3.3.3. Optimization Model without Demand-Side Cooperation (ONDC)
3.4. Network Output Metrics
4. Case Study
4.1. Simulation Setup
4.2. Determination of System Optimization Time Window
5. Discussion
5.1. Comparison of Different Ride Matching Strategies
5.2. Sensitivity Analysis
5.2.1. SAM Service Demand
5.2.2. Vehicle Capacity
6. Conclusions and Future Work
6.1. Theoretical and Practical Implications
6.2. Limitations and Future Work
- The simulation scenario and mode choice model are simplified. As one of the future steps, the optimization algorithm and simulation platform will be extended to handle more complex and realistic scenarios, such as cancellations of request, considering customers’ patience and preferences for waiting or walking in the mode choice model.
- Another limitation is the computational efficiency. Due to the nature of the problem (i.e., NP-hard), applying a commercial optimization solver (Gurobi in this study) may not be efficient enough for large-scale studies. Developing a meta-heuristic algorithm (balancing between optimality and computational efficiency) to solve the large-scale ride matching problem considering demand-side cooperation should be a key direction of future research.
- Other emerging and shared modes can be integrated into the current framework, such as fixed-route ridesharing services or micro-mobility services (e.g., e-scooters, mopeds). The proposed simulation platform is flexible enough to accommodate all these modes.
- Integration of zero-emissions vehicle operation, such as the combination of shared autonomous electric vehicles with the management of charging facilities, will be another interesting and important topic for further investigation, as transportation electrification is considered as one of the major global trends in the not-too-distant future.
Author Contributions
Funding
Institutional Review Board Statement
Informed Consent Statement
Data Availability Statement
Conflicts of Interest
References
- Henao, A.; Marshall, W.E. The impact of ride-hailing on vehicle miles traveled. Transportation 2019, 46, 2173–2194. [Google Scholar] [CrossRef]
- Tirachini, A.; Gomez-Lobo, A. Does ride-hailing increase or decrease vehicle kilometers traveled (VKT)? A simulation approach for Santiago de Chile. Int. J. Sustain. Transp. 2020, 14, 187–204. [Google Scholar] [CrossRef]
- Uber. UberX Affordable, Everyday Rides. Available online: https://www.uber.com/us/en/ride/uberx/ (accessed on 24 February 2021).
- Pratt, A.N.; Morris, E.A.; Zhou, Y.; Khan, S.; Chowdhury, M. What do riders tweet about the people that they meet? Analyzing online commentary about UberPool and Lyft Shared/Lyft Line. Transp. Res. Part F Traffic Psychol. Behav. 2019, 62, 459–472. [Google Scholar] [CrossRef]
- Uber. Express Pool: A More Affordable Shared Ride—Uber. Available online: https://www.uber.com/us/en/ride/express-pool/ (accessed on 24 February 2021).
- Helvig, C.S.; Robins, G.; Zelikovsky, A. The moving-target traveling salesman problem. J. Algorithms 2003, 49, 153–174. [Google Scholar] [CrossRef]
- Gambella, C.; Naoum-Sawaya, J.; Ghaddar, B. The vehicle routing problem with floating targets: Formulation and solution approaches. Inf. J. Comput. 2018, 30, 554–569. [Google Scholar] [CrossRef]
- Tirachini, A. Ride-hailing, travel behaviour and sustainable mobility: An international review. Transportation 2020, 47, 2011–2047. [Google Scholar] [CrossRef]
- Haglund, N.; Mladenović, M.N.; Kujala, R.; Weckström, C.; Saramäki, J. Where did Kutsuplus drive us? Ex post evaluation of on-demand micro-transit pilot in the Helsinki capital region. Res. Transp. Bus. Manag. 2019, 32, 100390. [Google Scholar] [CrossRef]
- Wegener, A.; Piórkowski, M.; Raya, M.; Hellbrück, H.; Fischer, S.; Hubaux, J.-P. TraCI: An interface for coupling road traffic and network simulators. In Proceedings of the 11th Communications and Networking Simulation Symposium, Ottawa, ON, Canada, 14–17 April 2008; pp. 155–163. [Google Scholar]
- Shaheen, S.; Cohen, A. Shared Mobility Policy Briefs: Definitions, Impacts, and Recommendations; University of California Institute of Transportation Studies: Berkeley, CA, USA, 2018. [Google Scholar]
- Shaheen, S.A.; Cohen, A.P.; Broader, J.; Davis, R.; Brown, L.; Neelakantan, R.; Gopalakrishna, D. Mobility on Demand Planning and Implementation: Current Practices, Innovations, and Emerging Mobility Futures; No. FHWA-JPO-20-792; United States Department of Transportation. Intelligent Transportation Systems Joint Program Office: Berkeley, CA, USA, 2020. [Google Scholar]
- Shaheen, S.; Cohen, A. Shared ride services in North America: Definitions, impacts, and the future of pooling. Transp. Rev. 2019, 39, 427–442. [Google Scholar] [CrossRef]
- Chan, N.D.; Shaheen, S.A. Ridesharing in North America: Past, present, and future. Transp. Rev. 2012, 32, 93–112. [Google Scholar] [CrossRef]
- Furuhata, M.; Dessouky, M.; Ordóñez, F.; Brunet, M.-E.; Wang, X.; Koenig, S. Ridesharing: The state-of-the-art and future directions. Transp. Res. Part B Methodol. 2013, 57, 28–46. [Google Scholar] [CrossRef]
- Chang, S.K.; Schonfeld, P.M. Multiple period optimization of bus transit systems. Res. Part B Methodol. 1991, 25, 453–478. [Google Scholar]
- Badia, H.; Estrada, M.; Robusté, F. Competitive transit network design in cities with radial street patterns. Transp. Res. Part B Methodol. 2014, 59, 161–181. [Google Scholar]
- Burns, L.D.; Jordan, W.C.; Scarborough, B.A. Transforming personal mobility. Earth Inst. 2013, 431, 432. [Google Scholar]
- Brownell, C.K. Shared Autonomous Taxi Networks: An Analysis of Transportation Demand in Nj and a 21st Century Solution for Congestion; Princeton University: Princeton, NJ, USA, 2013. [Google Scholar]
- Fagnant, D.J.; Kockelman, K.M. The travel and environmental implications of shared autonomous vehicles, using agent-based model scenarios. Transp. Res. Part C Emerg. Technol. 2014, 40, 1–13. [Google Scholar] [CrossRef]
- Fagnant, D.J.; Kockelman, K.M. Dynamic ride-sharing and fleet sizing for a system of shared autonomous vehicles in Austin, Texas. Transportation 2018, 45, 143–158. [Google Scholar] [CrossRef]
- Zhang, W.; Guhathakurta, S.; Fang, J.; Zhang, G. Exploring the impact of shared autonomous vehicles on urban parking demand: An agent-based simulation approach. Sustain. Cities Soc. 2015, 19, 34–45. [Google Scholar] [CrossRef]
- Wen, J.; Chen, Y.X.; Nassir, N.; Zhao, J. Transit-oriented autonomous vehicle operation with integrated demand-supply interaction. Transp. Res. Part C Emerg. Technol. 2018, 97, 216–234. [Google Scholar] [CrossRef]
- Farhan, J.; Chen, T.D. Impact of Ridesharing on Operational Efficiency of Shared Autonomous Electric Vehicle Fleet. In Proceedings of the Transportation Research Part C Emerging Technologies 93, Washington, DC, USA, 11 January 2018. [Google Scholar]
- Iacobucci, R.; McLellan, B.; Tezuka, T. Modeling shared autonomous electric vehicles: Potential for transport and power grid integration. Energy 2018, 158, 148–163. [Google Scholar] [CrossRef]
- Mohamed, A.A.S.; Meintz, A.; Zhu, L. System Design and Optimization of In-Route Wireless Charging Infrastructure for Shared Automated Electric Vehicles. IEEE Access 2019, 7, 79968–79979. [Google Scholar] [CrossRef]
- Alam, M.J.; Habib, M.A. Investigation of the Impacts of Shared Autonomous Vehicle Operation in Halifax, Canada Using a Dynamic Traffic Microsimulation Model. Procedia Comput. Sci. 2018, 130, 496–503. [Google Scholar] [CrossRef]
- Dumas, Y.; Desrosiers, J.; Soumis, F. The pickup and delivery problem with time windows. Eur. J. Oper. Res. 1991, 54, 7–22. [Google Scholar] [CrossRef]
- Braekers, K.; Ramaekers, K.; Van Nieuwenhuyse, I. The vehicle routing problem: State of the art classification and review. Comput. Ind. Eng. 2016, 99, 300–313. [Google Scholar] [CrossRef]
- Yang, Z.; van Osta, J.-P.; van Veen, B.; van Krevelen, R.; van Klaveren, R.; Stam, A.; Kok, J.; Bäck, T.; Emmerich, M. Dynamic vehicle routing with time windows in theory and practice. Nat. Comput. 2017, 16, 119–134. [Google Scholar] [CrossRef]
- Alonso-Mora, J.; Samaranayake, S.; Wallar, A.; Frazzoli, E.; Rus, D. On-demand high-capacity ride-sharing via dynamic trip-vehicle assignment. Proc. Natl. Acad. Sci. USA 2017, 114, 462–467. [Google Scholar] [CrossRef] [PubMed]
- Ropke, S.; Pisinger, D. An adaptive large neighborhood search heuristic for the pickup and delivery problem with time windows. Transp. Sci. 2006, 40, 455–472. [Google Scholar] [CrossRef]
- Wang, X. Optimizing Ride Matches for Dynamic Ride-Sharing Systems; Georgia Institute of Technology: Atlanta, Georgia, 2013. [Google Scholar]
- Simonetto, A.; Monteil, J.; Gambella, C. Real-time city-scale ridesharing via linear assignment problems. Transp. Res. Part C Emerg. Technol. 2019, 101, 208–232. [Google Scholar] [CrossRef]
- Pandey, V.; Monteil, J.; Gambella, C.; Simonetto, A. On the needs for MaaS platforms to handle competition in ridesharing mobility. Transp. Res. Part C Emerg. Technol. 2019, 108, 269–288. [Google Scholar] [CrossRef]
- Coltin, B.; Veloso, M. Ridesharing with passenger transfers. In Proceedings of the 2014 IEEE/RSJ International Conference on Intelligent Robots and Systems, Chicago, IL, USA, 14–18 September 2014; pp. 3278–3283. [Google Scholar]
- Stiglic, M.; Agatz, N.; Savelsbergh, M.; Gradisar, M. The benefits of meeting points in ride-sharing systems. Transp. Res. Part B Methodol. 2015, 82, 36–53. [Google Scholar] [CrossRef]
- Li, X.; Hu, S.; Fan, W.; Deng, K. Modeling an enhanced ridesharing system with meet points and time windows. PLoS ONE 2018, 13, e0195927. [Google Scholar] [CrossRef] [PubMed]
- Zhao, M.; Yin, J.; An, S.; Wang, J.; Feng, D. Ridesharing Problem with Flexible Pickup and Delivery Locations for App-Based Transportation Service: Mathematical Modeling and Decomposition Methods. J. Adv. Transp. 2018, 2018, 6430950. [Google Scholar] [CrossRef]
- Group, P. Multimodal Transportation Software—PTV Group. Available online: https://www.ptvgroup.com/en-us/solutions/topics/multimodal-transportation/ (accessed on 24 February 2021).
- Zhu, L.; Wang, J.; Garikapati, V.; Young, S. Decision support tool for planning neighborhood-scale deployment of low-speed shared automated shuttles. Transp. Res. Rec. 2020, 2674, 1–14. [Google Scholar] [CrossRef]
- Huang, Y.; Kockelman, K.M.; Garikapati, V.; Zhu, L.; Young, S. Use of Shared Automated Vehicles for First-Mile Last-Mile Service: Micro-Simulation of Rail-Transit Connections in Austin, Texas. Transp. Res. Record 2020. [Google Scholar] [CrossRef]
- Fagnant, D.J.; Kockelman, K.M.; Bansal, P. Operations of a shared autonomous vehicle fleet for the Austin, Texas market. Transp. Res. Board 2015, 2563, 98–106. [Google Scholar] [CrossRef]
- Wang, C.; Hou, Y.; Barth, M. Data-Driven Multi-step Demand Prediction for Ride-Hailing Services Using Convolutional Neural Network. In Advances in Computer Vision, Proceedings of the 2019 Computer Vision Conference (CVC), Las Vegas, NV, USA, 2–3 May 2019; Arai, K., Kapoor, S., Eds.; Springer: Cham, Switzerland, 2019; Volume 944. [Google Scholar]
- Petersen Charles, G. An evaluation of order picking routeing policies. Int. J. Oper. Amp; Prod. Manag. 1997, 17, 1098–1111. [Google Scholar] [CrossRef]
- Gurobi Optimization. Gurobi Optimizer Reference Manual; Gurobi Optimization, LLC: Beaverton, OR, USA, 2020. [Google Scholar]
- Schneider, T. Analyzing 1.1 Billion NYC Taxi and Uber Trips, with a Vengeance. Available online: https://toddwschneider.com/posts/analyzing-1-1-billion-nyc-taxi-and-uber-trips-with-a-vengeance/ (accessed on 24 February 2021).




| PARAM. | Description |
|---|---|
| ride request | |
| th alternative location of request | |
| departure time of request at th alternative location | |
| th alternative pickup location (node) of request | |
| th alternative drop-off location (node) of request | |
| size (i.e., the number of customers) of request i at th alternative location; | |
| origin of th SAV | |
| destination of th SAV | |
| capacity of th SAV | |
| cost (e.g., travel distance) for traveling from node to node | |
| revenue of th alternative location of request served by th SAV | |
| total number of requests | |
| total number of SAVs | |
| total number of alternative locations of request | |
| Var. | Description |
| binary variable indicates that the th SAV visits th alternative location of request (1-visited; 0-not visited) | |
| binary variable indicates that the selects a route from node to node (1-selected; 0-not selected) |
| Metrics | Unit | Description |
|---|---|---|
| VMT | Vehicle-mile | Vehicle miles traveled |
| VHT | Vehicle-hour | Vehicle time traveled in hour |
| TDF | - | Trip detour factor: customer’s actual trip distance under the pooled TNC service divided by the trip distance with dedicated service (based on the time-dependent shortest path). |
| CWT | Second | Average customer’s waiting time; waiting time for the matched vehicle moving to the pickup location and picking the customer up. |
| WKT | Second | Customer’s time spent on walking to/from alternative PUDO locations with respect to the origin and destination. |
| WKM | Mile | Customer’s walking distance to/from alternative PUDO locations with respect to the origin and destination. |
| VEC | Liter (gasoline) | Vehicle energy/fuel consumption for serving all customers. |
| 500 s | 300 s | 240 s | 180 s | 120 s | 60 s | 1 s | |
|---|---|---|---|---|---|---|---|
| VMT (vehicle-mile) | 302 | 309 | 293 | 289 | 283 | 304 | 293 |
| VHT (vehicle-hour) | 31.2 | 30.1 | 28.8 | 28.2 | 27.9 | 28.1 | 28.4 |
| TDF | 4.5 | 4.69 | 4.61 | 4.55 | 4.09 | 4.64 | 4.46 |
| CWT (s) | 869 | 836 | 806 | 745 | 817 | 779 | 846 |
| WKT (s) | 468 | 479 | 414 | 474 | 476 | 429 | 513 |
| WKM (mile) | 0.48 | 0.49 | 0.45 | 0.49 | 0.49 | 0.46 | 0.52 |
| VEC | 101.1 | 96.3 | 90.0 | 91.6 | 82.2 | 103.8 | 88.7 |
| CPU Time (103) | 18.3 | 12.0 | 11.4 | 14.1 | 9.0 | 11.7 | 12.1 |
| Strategy | Performance Metrics | |||||||||
|---|---|---|---|---|---|---|---|---|---|---|
| VMT | VHT | TDF | CWT | VEC (L) | CO2 (kg) | CO (kg) | HC (g) | NOx (g) | PMx (g) | |
| Heuristic | 605.4 | 51.6 | 9.24 | 1159 | 155.3 | 361.2 | 9.33 | 50.4 | 150.6 | 7.06 |
| ONDC | 295.6 | 29.2 | 4.45 | 786 | 86.5 | 201.1 | 6.00 | 31.9 | 85.7 | 4.14 |
| ODC | 283.0 | 27.9 | 4.09 | 817 | 82.2 | 191.1 | 5.87 | 31.1 | 81.5 | 3.96 |
| ONDC vs. Heur. | −51.2% | −43.4% | −51.8% | −32.2% | −44.3% | −44.3% | −35.7% | −36.7% | −43.1% | −41.4% |
| ODC vs. Heur. | −53.3% | −45.9% | −55.7% | −29.5% | −47.1% | −47.1% | −37.1% | −38.3% | −45.9% | −43.9% |
| ODC vs. ONDC | −4.3% | −4.5% | −8.1% | 3.9% | −5.0% | −5.0% | −2.2% | −2.5% | −4.9% | −4.3% |
| Metrics | 20 trips | 60 trips | 140 trips (Benchmark) |
|---|---|---|---|
| VMT (vehicle-mile) | 58.34 | 133.74 | 283.0 |
| VHT (vehicle-hour) | 8.30 | 15.25 | 27.9 |
| TDF | 4.53 | 4.26 | 4.09 |
| CWT (s) | 800 | 854 | 817 |
| WKT (s) | 480 | 464 | 476 |
| WKM (mile) | 0.48 | 0.47 | 0.49 |
| VEC (L) | 27.1 | 51.1 | 82.2 |
| CO2 (kg) | 63.0 | 118.9 | 191.1 |
| CO (kg) | 2.54 | 4.43 | 5.87 |
| HC (g) | 13.0 | 22.8 | 31.1 |
| NOx (g) | 27.4 | 51.3 | 81.5 |
| PMx (g) | 1.41 | 2.59 | 3.96 |
| Metrics. | 1 seat | 2 seats | 3 seats (Benchmark) |
|---|---|---|---|
| VMT (vehicle-mile) | 427.5 | 345.8 | 283.0 |
| VHT (vehicle-hour) | 43.4 | 33.4 | 27.9 |
| TDF | 2.53 | 3.49 | 4.09 |
| CWT (second) | 445 | 627 | 817 |
| WKT (second) | 384 | 399 | 476 |
| WKM (mile) | 0.43 | 0.44 | 0.49 |
| VEC (liter) | 122.0 | 103.2 | 82.2 |
| CO2 (kg) | 283.7 | 240.0 | 191.1 |
| CO (kg) | 10.06 | 7.94 | 5.87 |
| HC (g) | 52.3 | 41.5 | 31.1 |
| NOx (g) | 122.3 | 102.6 | 81.5 |
| PMx (g) | 6.12 | 5.05 | 3.96 |
Publisher’s Note: MDPI stays neutral with regard to jurisdictional claims in published maps and institutional affiliations. |
© 2021 by the authors. Licensee MDPI, Basel, Switzerland. This article is an open access article distributed under the terms and conditions of the Creative Commons Attribution (CC BY) license (http://creativecommons.org/licenses/by/4.0/).
Share and Cite
Zhu, L.; Zhao, Z.; Wu, G. Shared Automated Mobility with Demand-Side Cooperation: A Proof-of-Concept Microsimulation Study. Sustainability 2021, 13, 2483. https://doi.org/10.3390/su13052483
Zhu L, Zhao Z, Wu G. Shared Automated Mobility with Demand-Side Cooperation: A Proof-of-Concept Microsimulation Study. Sustainability. 2021; 13(5):2483. https://doi.org/10.3390/su13052483
Chicago/Turabian StyleZhu, Lei, Zhouqiao Zhao, and Guoyuan Wu. 2021. "Shared Automated Mobility with Demand-Side Cooperation: A Proof-of-Concept Microsimulation Study" Sustainability 13, no. 5: 2483. https://doi.org/10.3390/su13052483
APA StyleZhu, L., Zhao, Z., & Wu, G. (2021). Shared Automated Mobility with Demand-Side Cooperation: A Proof-of-Concept Microsimulation Study. Sustainability, 13(5), 2483. https://doi.org/10.3390/su13052483

