Blockchain Technology Adoption in Smart Learning Environments
Abstract
1. Introduction
- What are the factors affecting DLT adoption in the Malaysian educational sector?
- Which fact has a direct effect on blockchain implementation?
2. Literature Review
2.1. Disruptive Technology
2.2. Blockchain in Education
2.3. Technology Adoption Models
2.4. Technology Acceptance Model
2.5. Diffusion of Innovation Theory
3. Development of Proposed Model
3.1. Proposed Model
3.2. Hypothesis Development
3.2.1. Trialability
3.2.2. Relative Advantage
3.2.3. Compatibility
3.2.4. Perceived Ease of Use on Perceived Usefulness
4. Methodology
4.1. Survey Instrument
4.2. Data Collection
4.3. Structural Equation Modeling
5. Results
5.1. Convergent Validity
- In the first phase, we checked the factor loading for the significance level where the standard value for each item was 0.70 or above [72].
- After checking the loadings, the composite reliability test was applied on all the constructs. The threshold for each construct was 0.70 [72].
- The Average Variance Extracted (AVE) of every construct was tested and the standard value for each construct was 0.50 and above [73].
- Discriminant validity analysis was also examined to find the extent within which measurement constructs in a conceptual model are different from each other [73].
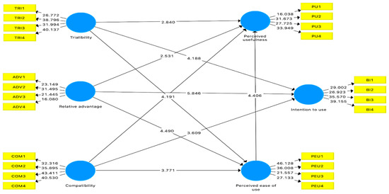
5.2. Structural Model
5.3. Structural Model Assessment
6. Discussion
6.1. Findings
6.2. Theoretical Implications
6.3. Practical Implications
7. Conclusions and Future Work
Author Contributions
Funding
Institutional Review Board Statement
Informed Consent Statement
Data Availability Statement
Acknowledgments
Conflicts of Interest
References
- Zheng, Z.; Xie, S.; Dai, H.; Chen, X.; Wang, H. An overview of blockchain technology: Architecture, consensus, and future trends. In Proceedings of the 2017 IEEE international congress on big data (BigData congress), Honolulu, HI, USA, 25–30 June 2017; pp. 557–564. [Google Scholar]
- Gräther, W.; Kolvenbach, S.; Ruland, R.; Schütte, J.; Torres, C.; Wendland, F. Blockchain for education: Lifelong learning passport. In Proceedings of the 1st ERCIM Blockchain Workshop 2018: European Society for Socially Embedded Technologies (EUSSET), Amsterdam, The Netherlands, 8–9 May 2018. [Google Scholar]
- Skiba, D.J. The potential of blockchain in education and health care. Nurs. Educ. Perspect. 2017, 38, 220–221. [Google Scholar] [CrossRef]
- Sharples, M.; Domingue, J. The blockchain and kudos: A distributed system for educational record, reputation and reward. In European Conference on Technology Enhanced Learning; Springer: Berlin/Heidelberg, Germany, 2016; pp. 490–496. [Google Scholar]
- Ølnes, S. Beyond bitcoin enabling smart government using blockchain technology. In Proceedings of the International Conference on Electronic Government, Guimarães, Portugal, 5–8 September 2016; Springer: Berlin/Heidelberg, Germany, 2016; pp. 253–264. [Google Scholar]
- Lei, X.; Pahl, C.; Donnellan, D. An evaluation technique for content interaction in web-based teaching and learning environments. In Proceedings of the 3rd IEEE International Conference on Advanced Technologies, Athens, Greece, 9–11 July 2003; pp. 294–295. [Google Scholar]
- Malchow, J.-O.; Güldenring, B.; Roth, V. New directions for trust in the certificate authority ecosystem. arXiv 2018, arXiv:1801.00933. [Google Scholar]
- Saberi, S.; Kouhizadeh, M.; Sarkis, J.; Shen, L. Blockchain technology and its relationships to sustainable supply chain management. Int. J. Prod. Res. 2019, 57, 2117–2135. [Google Scholar] [CrossRef]
- Mingxiao, D.; Xiaofeng, M.; Zhe, Z.; Xiangwei, W.; Qijun, C. A review on consensus algorithm of blockchain. In Proceedings of the 2017 IEEE International Conference on Systems, Man, and Cybernetics (SMC), Banff, AB, Canada, 5–8 October 2017; pp. 2567–2572. [Google Scholar]
- Hawlitschek, F.; Notheisen, B.; Teubner, T. The limits of trust-free systems: A literature review on blockchain technology and trust in the sharing economy. Electron. Commer. Res. Appl. 2018, 29, 50–63. [Google Scholar] [CrossRef]
- Jirgensons, M.; Kapenieks, J. Blockchain and the future of digital learning credential assessment and management. J. Teach. Educ. Sustain. 2018, 20, 145–156. [Google Scholar] [CrossRef]
- Dhillon, V.; Metcalf, D.; Hooper, M. The hyperledger project. In Blockchain Enabled Applications; Springer: Berlin/Heidelberg, Germany, 2017; pp. 139–149. [Google Scholar]
- Lam, T.Y.; Dongol, B. A blockchain-enabled e-learning platform. Interact. Learn. Environ. 2020, 1–23. [Google Scholar] [CrossRef]
- Parente, R. Digitalization, consumer social responsibility, and humane entrepreneurship: Good news from the future? J. Int. Counc. Small Bus. 2020, 1, 56–63. [Google Scholar] [CrossRef]
- Brody, P.; Pureswaran, V. The next digital gold rush: How the internet of things will create liquid, transparent markets. Strat. Lead. 2015, 43. [Google Scholar] [CrossRef]
- Mettler, M. Blockchain technology in healthcare: The revolution starts here. In Proceedings of the 2016 IEEE 18th international conference on e-health networking, applications and services (Healthcom), Munich, Germany, 14–17 September 2016; pp. 1–3. [Google Scholar]
- Tapscott, A.; Tapscott, D. How blockchain is changing finance. Harv. Bus. Rev. 2017, 1, 2–5. [Google Scholar]
- Filvà, D.A.; García-Peñalvo, F.J.; Forment, M.A.; Escudero, D.F.; Casañ, M.J. Privacy and identity management in Learning Analytics processes with Blockchain. In Proceedings of the Sixth International Conference on Technological Ecosystems for Enhancing Multiculturality, Salamanca, Spain, 24–26 October 2018; pp. 997–1003. [Google Scholar]
- Gürkaynak, G.; Yılmaz, İ.; Yeşilaltay, B.; Bengi, B. Intellectual property law and practice in the blockchain realm. Comput. Law Secur. Rev. 2018, 34, 847–862. [Google Scholar] [CrossRef]
- Sato, T.; Himura, Y. Smart-contract based system operations for permissioned blockchain. In Proceedings of the 2018 9th IFIP International Conference on New Technologies, Mobility and Security (NTMS), Paris, France, 16–18 February 2018; pp. 1–6. [Google Scholar]
- Bdiwi, R.; de Runz, C.; Faiz, S.; Cherif, A.A. Towards a new ubiquitous learning environment based on Blockchain technology. In Proceedings of the 2017 IEEE 17th International Conference on Advanced Learning Technologies (ICALT), Timisoara, Romania, 3–7 July 2017; pp. 101–102. [Google Scholar]
- Guo, J.; Li, C.; Zhang, G.; Sun, Y.; Bie, R. Blockchain-enabled digital rights management for multimedia resources of online education. Multimed. Tools Appl. 2019, 79, 1–21. [Google Scholar] [CrossRef]
- Turkanović, M.; Hölbl, M.; Košič, K.; Heričko, M.; Kamišalić, A. EduCTX: A blockchain-based higher education credit platform. IEEE Access 2018, 6, 5112–5127. [Google Scholar] [CrossRef]
- Arenas, R.; Fernandez, P. CredenceLedger: A permissioned blockchain for verifiable academic credentials. In Proceedings of the 2018 IEEE International Conference on Engineering, Technology and Innovation (ICE/ITMC), Stuttgart, Germany, 17–20 June 2018; pp. 1–6. [Google Scholar]
- DeLone, W.H.; McLean, E.R. Information systems success: The quest for the dependent variable. Inf. Syst. Res. 1992, 3, 60–95. [Google Scholar] [CrossRef]
- Fosnot, C.T.; Perry, R.S. Constructivism: A psychological theory of learning. Constr. Theory Perspect. Pract. 1996, 2, 8–33. [Google Scholar]
- Parasuraman, A. Technology Readiness Index (TRI) a multiple-item scale to measure readiness to embrace new technologies. J. Serv. Res. 2000, 2, 307–320. [Google Scholar] [CrossRef]
- Agag, G.; El-Masry, A.A. Understanding consumer intention to participate in online travel community and effects on consumer intention to purchase travel online and WOM: An integration of innovation diffusion theory and TAM with trust. Comput. Hum. Behav. 2016, 60, 97–111. [Google Scholar] [CrossRef]
- Wamba, S.F.; Queiroz, M.M.; Trinchera, L. Dynamics between blockchain adoption determinants and supply chain performance: An empirical investigation. Int. J. Prod. Econ. 2020, 229, 107791. [Google Scholar] [CrossRef]
- Queiroz, M.M.; Wamba, S.F. Blockchain adoption challenges in supply chain: An empirical investigation of the main drivers in India and the USA. Int. J. Inf. Manag. 2019, 46, 70–82. [Google Scholar] [CrossRef]
- Kamble, S.; Gunasekaran, A.; Arha, H. Understanding the Blockchain technology adoption in supply chains-Indian context. Int. J. Prod. Res. 2019, 57, 2009–2033. [Google Scholar] [CrossRef]
- Nuryyev, G.; Wang, Y.P.; Achyldurdyyeva, J.; Jaw, B.S.; Yeh, Y.S.; Lin, H.T.; Wu, L.F. Blockchain technology adoption behavior and sustainability of the business in tourism and hospitality SMEs: An empirical study. Sustainability 2020, 12, 1256. [Google Scholar] [CrossRef]
- Shrestha, A.K.; Vassileva, J. User acceptance of usable blockchain-based research data sharing system: An extended tam-based study. In Proceedings of the 2019 First IEEE International Conference on Trust, Privacy and Security in Intelligent Systems and Applications (TPS-ISA), Los Angeles, CA, USA, 12–14 December 2019; pp. 203–208. [Google Scholar]
- Yoo, K.; Bae, K.; Park, E.; Yang, T. Understanding the diffusion and adoption of Bitcoin transaction services: The integrated approach. Telemat. Inform. 2019, 53, 101302. [Google Scholar] [CrossRef]
- Davis, F.D. Perceived usefulness, perceived ease of use, and user acceptance of information technology. MIS Q. 1989, 13, 319–340. [Google Scholar] [CrossRef]
- Rogers, E.M. Diffusion of Innovations: Modifications of a model for telecommunications. In Die Diffusion von Innovationen in der Telekommunikation; Springer: Berlin/Heidelberg, Germany, 1995; pp. 25–38. [Google Scholar]
- Lou, A.T.; Li, E.Y. Integrating innovation diffusion theory and the technology acceptance model: The adoption of blockchain technology from business managers’ perspective. In Proceedings of the International Conference on Electronic Business, Dubai, United Arab Emirates, 4 December 2017; Volume 12, pp. 299–302. [Google Scholar]
- Albrecht, S.; Reichert, S.; Schmid, J.; Strüker, J.; Neumann, D.; Fridgen, G. Dynamics of blockchain implementation-a case study from the energy sector. In Proceedings of the 51st Hawaii International Conference on System Sciences, Hilton Waikoloa Village, HI, USA, 3–6 January 2018. [Google Scholar]
- Lundblad, J.P. A review and critique of Rogers’ diffusion of innovation theory as it applies to organizations. Organ. Dev. J. 2003, 21, 50. [Google Scholar]
- Greenhalgh, T.; Stramer, K.; Bratan, T.; Byrne, E.; Mohammad, Y.; Russell, J. Introduction of shared electronic records: Multi-site case study using diffusion of innovation theory. BMJ 2008, 337. [Google Scholar] [CrossRef]
- Völlink, T.; Meertens, R.; Midden, C.J. Innovating ‘diffusion of innovation’ theory: Innovation characteristics and the intention of utility companies to adopt energy conservation interventions. J. Environ. Psychol. 2002, 22, 333–344. [Google Scholar] [CrossRef]
- Kapoor, K.K.; Dwivedi, Y.K.; Williams, M.D. Rogers’ innovation adoption attributes: A systematic review and synthesis of existing research. Inf. Syst. Manag. 2014, 31, 74–91. [Google Scholar] [CrossRef]
- Hardgrave, B.C.; Davis, F.D.; Riemenschneider, C.K. Investigating determinants of software developers’ intentions to follow methodologies. J. Manag. Inf. Syst. 2003, 20, 123–151. [Google Scholar]
- Alkhateeb, F.M.; Khanfar, N.M.; Loudon, D. Physicians’ adoption of pharmaceutical e-detailing: Application of rogers’ innovation-diffusion model. Serv. Mark. Q. 2009, 31, 116–132. [Google Scholar] [CrossRef]
- Hew, J.-J.; Wong, L.-W.; Tan, G.W.-H.; Ooi, K.-B.; Lin, B. The blockchain-based Halal traceability systems: A hype or reality? Supply Chain Manag. Int. J. 2020. [Google Scholar] [CrossRef]
- Oh, J.; Yoon, S.-J. Validation of haptic enabling technology acceptance model (HE-TAM): Integration of IDT and TAM. Telemat. Inform. 2014, 31, 585–596. [Google Scholar] [CrossRef]
- Chang, S.C.; Tung, F.C. An empirical investigation of students’ behavioural intentions to use the online learning course websites. Br. J. Educ. Technol. 2008, 39, 71–83. [Google Scholar] [CrossRef]
- Almaiah, M.A.; Alamri, M.M.; Al-Rahmi, W.M. Analysis the effect of different factors on the development of Mobile learning applications at different stages of usage. IEEE Access 2019, 8, 16139–16154. [Google Scholar] [CrossRef]
- Spenkelink, H. The Adoption Process of Cryptocurrencies-Identifying Factors That Influence the Adoption of Cryptocurrencies From a Multiple Stakeholder Perspective. Master Thesis, University of Twente, Enschede, The Netherlands, 2014. [Google Scholar]
- Agarwal, R.; Prasad, J. Are individual differences germane to the acceptance of new information technologies? Decis. Sci. 1999, 30, 361–391. [Google Scholar] [CrossRef]
- Chau, P.Y.; Hu, P.J.H. Information technology acceptance by individual professionals: A model comparison approach. Decis. Sci. 2001, 32, 699–719. [Google Scholar] [CrossRef]
- Karjaluoto, H.; Vaccaro, V.L. B2B green marketing and innovation theory for competitive advantage. J. Syst. Inf. Technol. 2009. [Google Scholar] [CrossRef]
- Davis, F.D.; Bagozzi, R.P.; Warshaw, P.R. User acceptance of computer technology: A comparison of two theoretical models. Manag. Sci. 1989, 35, 982–1003. [Google Scholar] [CrossRef]
- Croasmun, J.T.; Ostrom, L. Using likert-type scales in the social sciences. J. Adult Educ. 2011, 40, 19–22. [Google Scholar]
- Ocheja, P.; Flanagan, B.; Ogata, H. Connecting decentralized learning records: A blockchain based learning analytics platform. In Proceedings of the 8th international conference on learning analytics and knowledge, Sydney, Australia, 7–9 March 2018; pp. 265–269. [Google Scholar]
- Lee, H.; Kim, J.-H. The effects of technostress from using blockchain on the technology acceptance model (TAM). J. Converg. Inf. Technol. 2019, 9, 27–34. [Google Scholar]
- Grover, P.; Kar, A.K.; Janssen, M. Diffusion of blockchain technology. J. Enterp. Inf. Manag. 2019, 13, 771–800. [Google Scholar] [CrossRef]
- Ayedh, A.; Echchabi, A.; Battour, M.; Omar, M. Malaysian Muslim investors’ behaviour towards the blockchain-based Bitcoin cryptocurrency market. J. Islamic Mark. 2020. [Google Scholar] [CrossRef]
- Wong, L.-W.; Leong, L.-Y.; Hew, J.-J.; Tan, G.W.-H.; Ooi, K.-B. Time to seize the digital evolution: Adoption of blockchain in operations and supply chain management among Malaysian SMEs. Int. J. Inf. Manag. 2020, 52, 101997. [Google Scholar] [CrossRef]
- Friedlmaier, M.; Tumasjan, A.; Welpe, I.M. Disrupting industries with blockchain: The industry, venture capital funding, and regional distribution of blockchain ventures. In Proceedings of the 51st Annual Hawaii International Conference on System Sciences (HICSS), Waikoloa Village, HI, USA, 3–6 January 2018. [Google Scholar]
- Sindi, A.F. Adoption Factors of a Blockchain Digital Identity Management System in Higher Education: Diffusing a Disruptive Innovation. Ph.D. Thesis, California State University, Los Angeles, CA, USA, 2019. [Google Scholar]
- Venkatesh, V.; Morris, M.G.; Davis, G.B.; Davis, F.D. User acceptance of information technology: Toward a unified view. MIS Q. 2003, 27, 425–478. [Google Scholar] [CrossRef]
- Lee, C.C.; Kriscenski, J.C.; Lim, H.S. An empirical study of behavioral intention to use blockchain technology. J. Int. Bus. Discip. 2019, 14. [Google Scholar]
- Mendoza-Tello, J.C.; Mora, H.; Pujol-López, F.A.; Lytras, M.D. Social commerce as a driver to enhance trust and intention to use cryptocurrencies for electronic payments. IEEE Access 2018, 6, 50737–50751. [Google Scholar] [CrossRef]
- Taufiq, R.; Hidayanto, A.N.; Prabowo, H. The affecting factors of blockchain technology adoption of payments systems in Indonesia banking industry. In Proceedings of the 2018 International Conference on Information Management and Technology (ICIMTech), Jakarta, Indonesia, 3–5 September 2018; pp. 506–510. [Google Scholar]
- Willis, G.; Genchev, S.E.; Chen, H. Supply chain learning, integration, and flexibility performance: An empirical study in India. Int. J. Logist. Manag. 2016, 27. [Google Scholar] [CrossRef]
- Wolf, E.J.; Harrington, K.M.; Clark, S.L.; Miller, M.W. Sample size requirements for structural equation models: An evaluation of power, bias, and solution propriety. Educ. Psychol. Meas. 2013, 73, 913–934. [Google Scholar] [CrossRef] [PubMed]
- Shah, R.; Goldstein, S.M. Use of structural equation modeling in operations management research: Looking back and forward. J. Oper. Manag. 2006, 24, 148–169. [Google Scholar] [CrossRef]
- Chin, W.W. The partial least squares approach to structural equation modeling. Mod. Methods Bus. Res. 1998, 295, 295–336. [Google Scholar]
- Hwang, H.; Malhotra, N.K.; Kim, Y.; Tomiuk, M.A.; Hong, S. A comparative study on parameter recovery of three approaches to structural equation modeling. J. Mark. Res. 2010, 47, 699–712. [Google Scholar] [CrossRef]
- Babatunde, O.; Oguntunde, P.; Ogunmola, A.; Balogun, O. On the performance of RESET and durbin watson tests in detecting specification error. Int. J. Mod. Math. Sci. 2014, 11, 144–151. [Google Scholar]
- Hair, J.F., Jr.; Hult, G.T.M.; Ringle, C.; Sarstedt, M. A Primer on Partial Least Squares Structural Equation Modeling (PLS-SEM); Sage Publications: Los Angeles, CA, USA, 2016. [Google Scholar]
- Fornell, C.; Larcker, D.F. Structural Equation Models with Unobservable Variables and Measurement Error: Algebra and Statistics; Sage Publications: Los Angeles, CA, USA, 1981. [Google Scholar]
- Hair, J.F.; Risher, J.J.; Sarstedt, M.; Ringle, C.M. When to use and how to report the results of PLS-SEM. Eur. Bus. Rev. 2019, 31. [Google Scholar] [CrossRef]
- Moore, M.G.; Kearsley, G. Distance Education: A Systems view of Online Learning; Cengage Learning: Boston, MA, USA, 2011. [Google Scholar]
- Perozzi, B.; Al-Rfou, R.; Skiena, S. Deepwalk: Online learning of social representations. In Proceedings of the 20th ACM SIGKDD International Conference on Knowledge Discovery and Data Mining, New York, NY, USA, 24–27 August 2014; pp. 701–710. [Google Scholar]
- Harasim, L. Learning Theory and Online Technologies; Taylor & Francis: Abingdon, UK, 2017. [Google Scholar]
- Huda, M.; Maseleno, A.; Atmotiyoso, P.; Siregar, M.; Ahmad, R.; Jasmi, K.; Muhamad, N. Big data emerging technology: Insights into innovative environment for online learning resources. Int. J. Emerg. Technol. Learn. 2018, 13, 23–36. [Google Scholar] [CrossRef]
- Merriam, S.B.; Baumgartner, L.M. Learning in Adulthood: A Comprehensive Guide; John Wiley & Sons: Hoboken, NJ, USA, 2020. [Google Scholar]
- Etsebeth, E.E. Trialability, Perceived Risk and Complexity of Understanding as Determinants of Cloud Computing Services Adoption. Master’s Thesis, University of Pretoria, Pretoria, South Africa, 2013. [Google Scholar]
- Wang, E.S.-T. Perceived control and gender difference on the relationship between trialability and intent to play new online games. Comput. Hum. Behav. 2014, 30, 315–320. [Google Scholar] [CrossRef]
- Almaiah, M.A.; Alamri, M.M.; Al-Rahmi, W.M. Applying the UTAUT model to explain the students’ acceptance of Mobile learning system in higher education. IEEE Access 2019, 7, 174673–174686. [Google Scholar] [CrossRef]
- Shih, B.-Y.; Chen, C.-Y.; Chen, C.-L. An enhanced acceptance model for exploring user intention towards virtual reality environment: Partial least squares (PLS) statistical method. Int. J. Phys. Sci. 2012, 7, 776–786. [Google Scholar]
- Al-Rahmi, W.M.; Yahaya, N.; Alamri, M.M.; Alyoussef, I.Y.; Al-Rahmi, A.M.; Kamin, Y.B. Integrating innovation diffusion theory with technology acceptance model: Supporting students’ attitude towards using a massive open online courses (MOOCs) systems. Interact. Learn. Environ. 2019, 1–13. [Google Scholar] [CrossRef]
- Al-Rahmi, W.M.; Yahaya, N.; Alamri, M.M.; Alyoussef, I.Y.; Al-Rahmi, A.M.; Kamin, Y.B. Social media–based collaborative learning: The effect on learning success with the moderating role of cyberstalking and cyberbullying. Interact. Learn. Environ. 2020, 1–14. [Google Scholar] [CrossRef]
- Derouin, R.E.; Fritzsche, B.A.; Salas, E. E-learning in organizations. J. Manag. 2005, 31, 920–940. [Google Scholar] [CrossRef]
- Ong, C.-S.; Lai, J.-Y.; Wang, Y.-S. Factors affecting engineers’ acceptance of asynchronous e-learning systems in high-tech companies. Inf. Manag. 2004, 41, 795–804. [Google Scholar] [CrossRef]
- Mun, Y.Y.; Hwang, Y. Predicting the use of web-based information systems: Self-efficacy, enjoyment, learning goal orientation, and the technology acceptance model. Int. J. Hum. Comput. Stud. 2003, 59, 431–449. [Google Scholar]
- Piccoli, G.; Ahmad, R.; Ives, B. Web-based virtual learning environments: A research framework and a preliminary assessment of effectiveness in basic IT skills training. MIS Q. 2001, 25, 401–426. [Google Scholar] [CrossRef]
- Pituch, K.A.; Lee, Y.-K. The influence of system characteristics on e-learning use. Comput. Educ. 2006, 47, 222–244. [Google Scholar] [CrossRef]
- Alalwan, N.; Al-Rahmi, W.M.; Alfarraj, O.; Alzahrani, A.; Yahaya, N.; Al-Rahmi, A.M. Integrated three theories to develop a model of factors affecting students’ academic performance in higher education. IEEE Access 2019, 7, 98725–98742. [Google Scholar] [CrossRef]
- Means, B.; Toyama, Y.; Murphy, R.; Bakia, M.; Jones, K. Evaluation of Evidence-Based Practices in Online Learning: A Meta-Analysis and Review of Online Learning Studies; US Department of Education: Washington, DC, USA, 2009.
- Allen, I.E.; Seaman, J. Learning on Demand: Online Education in the United States. 2009. Available online: https://eric.ed.gov/?id=ED529931 (accessed on 27 January 2010).
- Al-Rahmi, W.; Aldraiweesh, A.; Yahaya, N.; Kamin, Y.B. Massive open online courses (MOOCS): Systematic literature review in Malaysian higher education. Int. J. Eng. Technol. 2018, 7, 2197–2202. [Google Scholar] [CrossRef]
- Al-Rahmi, W.M.; Alzahrani, A.I.; Yahaya, N.; Alalwan, N.N.; Kamin, Y.B. Digital communication: Information and communication technology (ICT) usage for education sustainability. Sustainability 2020, 12, 5052. [Google Scholar] [CrossRef]
- Alamri, M.M.; Almaiah, M.A.; Al-Rahmi, W.M. The role of compatibility and task-technology fit (TTF): On social networking applications (SNAs) usage as sustainability in higher education. IEEE Access 2020, 8, 161668–161681. [Google Scholar] [CrossRef]
- Alenazy, W.M.; Al-Rahmi, W.M.; Khan, M.S. Validation of TAM model on social media use for collaborative learning to enhance collaborative authoring. IEEE Access 2019, 7, 71550–71562. [Google Scholar] [CrossRef]
- Imran, A.; Gregor, S. A comparative analysis of strategies for egovernment in developing countries. J. Bus. Syst. Gov. Ethics 2007, 2, 89–99. [Google Scholar] [CrossRef]
- Chen, G.; Xu, B.; Lu, M.; Chen, N.-S. Exploring blockchain technology and its potential applications for education. Smart Learn. Environ. 2018, 5, 1. [Google Scholar] [CrossRef]





| Study | Model Used | Major Findings/Constructs |
|---|---|---|
| [29] | Technology Organization Environment | The result showed that competitive pressure, complexity, cost and relative advantage have positive impact during the blockchain technology adoption for SMEs-Malaysia context. However, market dynamics, regulatory support and upper management support were insignificant predictors. |
| [30] | Unified Theory of Acceptance and Use of Technology | The results showed that perceived expectation had a significant influence on the intention to use DLT for both US and India. |
| [31] | TAM/TRI/Theory of Planned Behavior | The result showed that TAM constructs namely attitude, perceived usefulness and ease of use had a significant impact on adopting DLT for the supply chain-India context. |
| [32] | TAM | The findings suggested that (1) strategic orientation, personal characteristics and social influence had a significant impact on blockchain use; (2) perceived usefulness was found to mediate the effects of strategic orientation and social influence; and (3) perceived ease of use was found to mediate the effects of self-efficacy on the intention to use cryptocurrency payments. |
| [33] | Extended TAM | Individual constructs of the behavior model significantly influenced the intention to use the system while their collective effect was found to be insignificant. The quality of the system and the perceived enjoyment had a stronger influence on the perceived usefulness construct. |
| [34] | Diffusion of Innovation Theory, the benefit-risk concept, theory of planned behavior, and transaction cost theory | Both perceived benefits and service compatibility had a prominent role in defining behavioral intention, whereas perceived risk, cost, and complexity had no impact on user adoption. |
| Constructs | Codes | Questions | Adapted |
|---|---|---|---|
| Perceived Ease of use | PEU1 | The disruptive technology is easy to use at your university | [8,33,35] |
| PEU2 | You feel distributed ledger technology is faultless | ||
| PEU3 | Blockchain is feasible to do multi task on same time | ||
| PEU4 | The smart contract based distributed ledger system is speedy than traditional education system | ||
| Perceived Usefulness | PU1 | It can aid your educational institutes for fast learning | [31,35,56] |
| PU2 | It can better transparency for Higher education system in Malaysia | ||
| PU3 | It can aid for mutual learning at your university | ||
| PU4 | It can benefit you to reach virtual education on real time | ||
| Compatibility | COM1 | Blockchain is suitable for digital credentials | [36,57,58] |
| COM2 | Blockchain is suitable for verification of student documents | ||
| COM3 | Blockchain is compatible for learner applications at your university | ||
| COM4 | Blockchain is compatible for demonstrative system built at your university | ||
| Relative Advantages | ADV1 | The disruptive technology will reduce cost of educational institutes in Malaysia | [36,57,59] |
| ADV2 | Enhance traceability of digital credentials | ||
| ADV3 | Develop Decentralized platforms like Blockcerts blockchain University | ||
| ADV4 | Helps in virtual education to save time of students especially in pandemic situation like COVID-19 | ||
| Trialability | TRI1 | Adoption of a blockchain digital identity management system in higher education system of Malaysia | [37,60,61] |
| TRI2 | To transform the record keeping of digital credentials | ||
| TRI3 | To improve efficiency in existing education system of Malaysia | ||
| TRI4 | To create a disruptive business model in the near future for Higher Education Commission (HEC) of Malaysia | ||
| Intention to Use | BI1 | HEC will use blockchain based framework very well in the coming future | [62,63,64,65] |
| BI2 | Design a decentralized collaborative platform for smart learning environment in Malaysia | ||
| BI3 | Create a nonprofit, borderless blockchain based universities in Malaysia | ||
| BI4 | It is predictable that HEC will take benefits from disruptive technology applications in the different domains |
| Profile | Frequency | Percentage | |
|---|---|---|---|
| Gender | Male | 134 | 67.67% |
| Female | 64 | 32.33% | |
| Age | 22–25 | 76 | 38.38% |
| 26–30 | 44 | 22.22% | |
| 31–35 | 48 | 24.24% | |
| 36–40 | 18 | 9.09% | |
| 41 and above | 12 | 6.06% | |
| Education Sector | Information Technology Department | 86 | 43.43% |
| Finance Department | 47 | 23.73% | |
| Management Department | 43 | 21.71% | |
| Administration Department | 22 | 11.11% | |
| Experience with digitalization | ≤2 years | 53 | 26.76% |
| >2 ≤5 years | 51 | 25.75% | |
| >5 years | 94 | 47.47% |
| COM | BI | PEU | PU | ADV | TRI | ADV1 | 1.5524 | |
|---|---|---|---|---|---|---|---|---|
| COM | 2.5312 | 2.5312 | 2.7680 | ADV2 | 1.6094 | |||
| BI | ADV3 | 1.5640 | ||||||
| PEU | 3.1359 | ADV4 | 1.2935 | |||||
| PU | BI1 | 1.6560 | ||||||
| ADV | 2.0731 | 2.0731 | 2.3956 | BI2 | 1.7152 | |||
| TRI | 2.9886 | 2.9886 | 3.3220 | BI3 | 2.0555 | |||
| BI4 | 1.8623 | |||||||
| COM1 | 1.9454 | |||||||
| COM2 | 2.1660 | |||||||
| COM3 | 2.1148 | |||||||
| COM4 | 2.0148 | |||||||
| PEU1 | 2.2476 | |||||||
| PEU2 | 1.8461 | |||||||
| PEU3 | 1.5689 | |||||||
| PEU4 | 1.6834 | |||||||
| PU1 | 1.5060 | |||||||
| PU2 | 1.8987 | |||||||
| PU3 | 1.6692 | |||||||
| PU4 | 1.6339 | |||||||
| TRI1 | 1.8128 | |||||||
| TRI2 | 2.1518 | |||||||
| TRI3 | 1.9918 | |||||||
| TRI4 | 1.8891 |
| Constructs | CA | CR | AVE |
|---|---|---|---|
| COM | 0.8618 | 0.9061 | 0.7069 |
| BI | 0.8339 | 0.8893 | 0.6678 |
| PEU | 0.8189 | 0.8802 | 0.6483 |
| PU | 0.7948 | 0.8666 | 0.6197 |
| ADV | 0.7626 | 0.8492 | 0.5852 |
| TRI | 0.8374 | 0.8913 | 0.6723 |
| Constructs | COM | BI | PEU | PU | ADV | TRI |
|---|---|---|---|---|---|---|
| COM | 0.8408 | |||||
| BI | 0.7000 | 0.8172 | ||||
| PEU | 0.7283 | 0.7807 | 0.8052 | |||
| PU | 0.7252 | 0.9340 | 0.7688 | 0.7872 | ||
| ADV | 0.6355 | 0.7336 | 0.7248 | 0.6894 | 0.7650 | |
| TRI | 0.7658 | 0.7455 | 0.7622 | 0.7461 | 0.8200 | 0.8200 |
| Constructs | COM | BI | PEU | PU | ADV | TRI | R Square | R2 Adjusted |
|---|---|---|---|---|---|---|---|---|
| COM | 0.0935 | 0.0547 | ||||||
| BI | 0.0596 | 0.6624 | 0.6573 | |||||
| PEU | 0.1092 | 0.6811 | 0.6763 | |||||
| PU | 0.6827 | 0.6763 | ||||||
| ADV | 0.1964 | 0.1556 | 0.0340 | |||||
| TRI | 0.0964 | 0.1116 | 0.0435 |
| Relationships | (O) | (M) | STD | T Values | p Values | Decision | |
|---|---|---|---|---|---|---|---|
| H1 | TRI- > PU | 0.2140 | 0.2116 | 0.0785 | 2.7278 | 0.0066 | Supported |
| H2 | TRI- > PEU | 0.3261 | 0.3333 | 0.0726 | 4.4893 | 0.0000 | Supported |
| H3 | TRI- > BI | 0.3118 | 0.3135 | 0.0754 | 4.1345 | 0.00000 | Supported |
| H4 | ADV- > PU | 0.1606 | 0.1612 | 0.0626 | 2.5682 | 0.0105 | Supported |
| H5 | ADV- > PEU | 0.3207 | 0.3186 | 0.0678 | 4.7322 | 0.0000 | Supported |
| H6 | ADV- > BI | 0.3708 | 0.3697 | 0.0602 | 6.1589 | 0.0000 | Supported |
| H7 | COM- > PU | 0.2191 | 0.2226 | 0.0772 | 3.0342 | 0.0008 | Supported |
| H8 | COM- > PEU | 0.2748 | 0.2708 | 0.0772 | 3.5605 | 0.0004 | Supported |
| H9 | COM- > BI | 0.2257 | 0.2268 | 0.0667 | 3.3810 | 0.0025 | Supported |
| H10 | PEU- > PU | 0.3297 | 0.3300 | 0.0764 | 4.3133 | 0.0000 | Supported |
Publisher’s Note: MDPI stays neutral with regard to jurisdictional claims in published maps and institutional affiliations. |
© 2021 by the authors. Licensee MDPI, Basel, Switzerland. This article is an open access article distributed under the terms and conditions of the Creative Commons Attribution (CC BY) license (http://creativecommons.org/licenses/by/4.0/).
Share and Cite
Ullah, N.; Mugahed Al-Rahmi, W.; Alzahrani, A.I.; Alfarraj, O.; Alblehai, F.M. Blockchain Technology Adoption in Smart Learning Environments. Sustainability 2021, 13, 1801. https://doi.org/10.3390/su13041801
Ullah N, Mugahed Al-Rahmi W, Alzahrani AI, Alfarraj O, Alblehai FM. Blockchain Technology Adoption in Smart Learning Environments. Sustainability. 2021; 13(4):1801. https://doi.org/10.3390/su13041801
Chicago/Turabian StyleUllah, Nazir, Waleed Mugahed Al-Rahmi, Ahmed Ibrahim Alzahrani, Osama Alfarraj, and Fahad Mohammed Alblehai. 2021. "Blockchain Technology Adoption in Smart Learning Environments" Sustainability 13, no. 4: 1801. https://doi.org/10.3390/su13041801
APA StyleUllah, N., Mugahed Al-Rahmi, W., Alzahrani, A. I., Alfarraj, O., & Alblehai, F. M. (2021). Blockchain Technology Adoption in Smart Learning Environments. Sustainability, 13(4), 1801. https://doi.org/10.3390/su13041801

