Constructed Governance as Solution to Conflicts in E-Waste Recycling Networks
Abstract
1. Introduction
2. Theoretical Assumptions and the Research Problem
- (a)
- The e-waste recycling cases show that it is a complex task, because specific knowledge is involved, creating interdependence between actors, which is characteristic of a network phenomenon.
- (b)
- Because of the intense asymmetry among actors, the social network approach can highlight the behavior of the actors and the collective actions. The aim of this approach is to make the actions, decisions, and modes associated with carrying out the task depend on the relationship matrix. Trust, commitment, cooperation, and power are central to the matrix approach.
- (c)
- The examples of constructed governance show that this equation, associating relationship and operations, seems to work better in small groups.
- (d)
- While the authors value the capacity to join actors, as the aim of collaborative governance, we assume a lack of knowledge in the dynamic group process that allows the group to create mechanisms of governance and make decisions.
3. Materials and Methods
3.1. E-Waste Recycling Networks Characteristics
3.2. Laws, Regulation, and Mechanisms of e-Waste Recycling in Brazil
4. The e-Waste Recycling Network in São Paulo
- (a)
- The low efficiency in terms of the e-waste recycling rate, especially in large urban centers in Latin America, such as São Paulo;
- (b)
- The problems associated with the distance between laws and practices in countries, especially commercial practices that are far from sustainable objectives;
- (c)
- The lack of use of tracking technologies and material separation processes;
- (d)
- The complex, multifaceted networks, with numerous distinct subnets;
- (e)
- The examples of micronetworks that create rules between different parties.
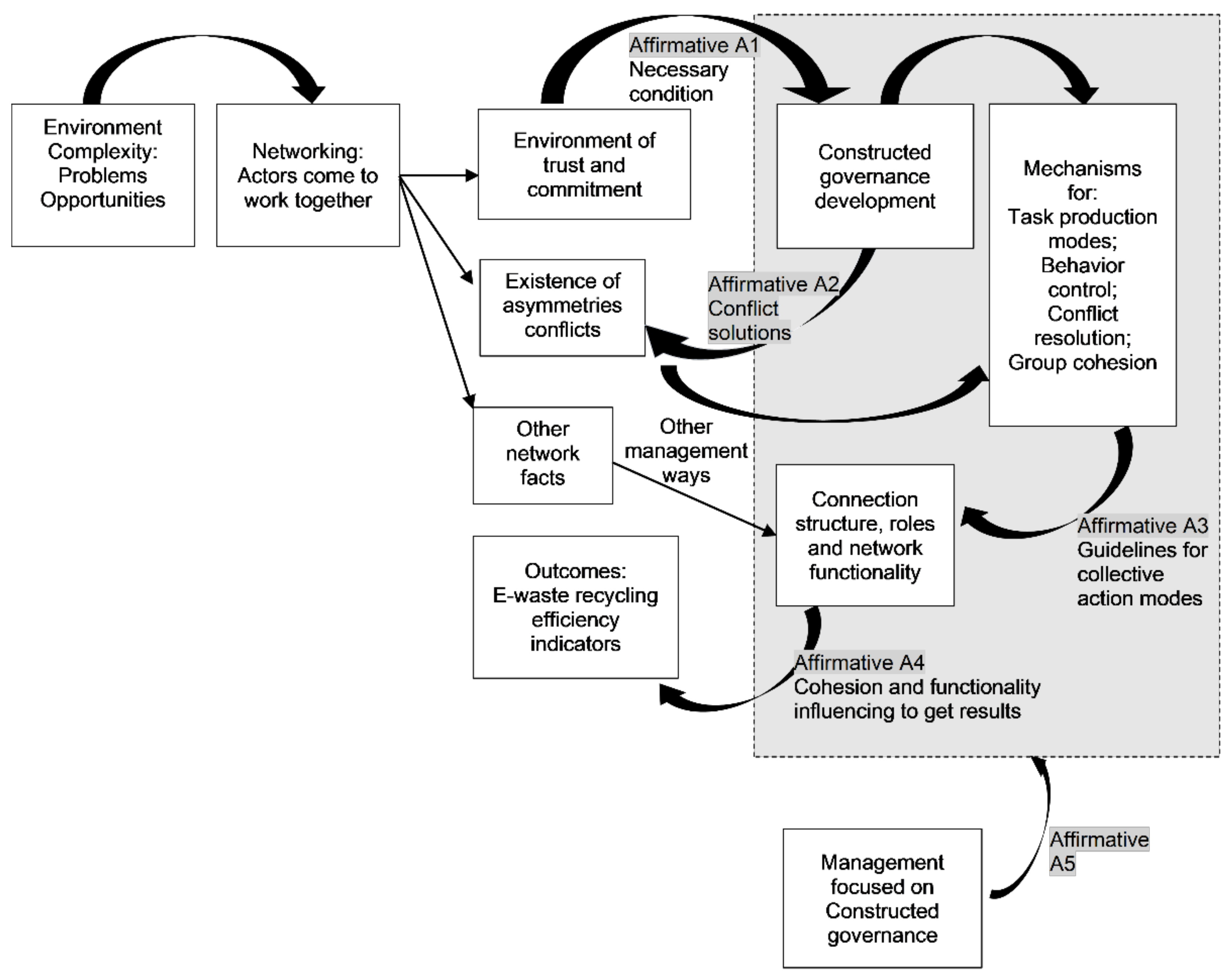
5. The Constructed Governance Model
A1. The constructed governance model applied to e-waste recycling management needs a cooperative environment among the participants, with a predominance of trust and commitment. The dominance of competitive relationships, or a lack of commitment to collective actions, makes it difficult, or even impossible, to develop constructed governance.
A2. The constructed governance model applied to e-waste recycling management is a way of solving conflicts caused by asymmetries, thus influencing the efficiency of the task. For each conflict, unexpected situation, or demand that requires a solution, mechanisms, rules, and practices are created, which are oriented toward improving the efficiency of the group. The construction of these mechanisms is the collective social process, named constructed governance.
A3. Constructed governance is an alternative and efficient way to solve conflicts and establish a framework that guides the structure of roles and functions in a group. The types of collective work and the whole process are made and legitimized by the group itself. The cohesion and efficiency of the group are achieved by the members, who together decide the mechanisms that will govern their mode of action. The logic is that if they created the mechanisms themselves, resistance and disobedience will be minimal.
- (a)
- Imported rules may not be adequate to the group and task characteristics, thus requiring adjustments;
- (b)
- Participation in the decision of the rules develops responsibility and commitment in the actors, both in following the rules and in controlling those who do not follow them.
A4. When the actors of a group actively participate in constructing the rules, attitudes of responsibility and commitment emerge, which fosters compliance with the rules and group cohesion. The logic is that if the actors created the mechanisms themselves, then the rules will be followed and, by inference, results will be achieved.
A5. Constructed governance is an important social process to be considered by managers of recycling sustainability programs, because it influences the conditions of organization and functionality of networks and, consequently, achieves results.
6. Discussion: Management Challenges and Opportunities in the e-Waste Recycling Network in São Paulo
- Asymmetry in commitment to collective actions;
- Asymmetry in collective opposition of private interests;
- Asymmetry in attitudes towards sustainability or business;
- Asymmetry in information about waste collection and destination;
- Asymmetry in (absence of) controls and punishments;
- Power asymmetries (especially in manufacturers).
- Agreements between organizations and individuals within a micro-region on how to carry out a task, according to the reality regarding local resources. Examples placed in the article show that this action is possible and that attempts have been made to solve this asymmetry (i).
- Agreements between government and businessmen to adapt the formal rules of responsibility for e-waste, offering a trade-off, which does not exist nowadays. These agreements, which may be local, especially combat asymmetries (ii), (v), and (vi).
- Arrangements between manufacturers, retailers, governments, and society to correctly dispose of e-waste, which are currently dispersed in legal and illegal areas and points. There are examples of such actions, for example, cell phones and refrigerators, which involve great compromises at the level of society but for limited periods of time. The challenge is to make agreements without an end point. This action combats asymmetries (i), (iii), and (iv).
- Technology and traceability developments. For reasons that would lead to further investigation, there is little technology for collecting, treating, and reusing e-waste. These actions need to be taken by the government, and technological innovation hubs can assist in the development of technological projects aimed at completing this task. Governments, companies, and technology hubs would benefit from such constructed governance between them.
- As a result of the previous solution, integrated actions between companies, cooperatives, and governments to disseminate e-waste disposal, collection, and correct reuse efforts to all media and audiences, accompanied by how-to programs in schools, neighborhoods, or regions, could lessen the impact of knowledge and information asymmetry.
7. Conclusions
- (a)
- The rate is low because there are logical conflicts relating, for example, to following the logic of profit and/or the logic of sustainability; conflicts of interest; and unsolved asymmetries about power, inspection, objectives, and knowledge. Because of this, most e-waste is not tracked.
- (b)
- Concerning logical conflicts, the profit logic prevails in such a way that actors do not follow sustainability rules. This situation remains practically untouchable because of the lack of control and the lack of compromise in relation to sustainable principles.
- (c)
- The existence of formal governance and the reality of the market practice in São Paulo indicate that there is an ideal world in documents and laws, which is focused on sustainability, but there is also a real-world, which is quite different and focused on the market, price, and profit.
- (d)
- Examples of small groups organized to follow the sustainability rules show that the results could be much better. These groups have constructed their own rules about how to do their jobs, while always following the paths of sustainability, especially the reuse and transportation of waste to the right destination. These examples indicate that there is no incompatibility between sustainability rules and profit.
Author Contributions
Funding
Institutional Review Board Statement
Informed Consent Statement
Data Availability Statement
Conflicts of Interest
References
- Forti, V.; Baldé, C.P.; Kuehr, R.; Bel, G. The Global E-Waste Monitor 2020: Quantities, Flows, and the Circular Economy Potential; United Nations University: Bonn, Germany, 2020. [Google Scholar]
- Cruz-Sotelo, S.E.; Ojeda-Benítez, S.; Sesma, J.J. E-waste supply chain in Mexico: Challenges and opportunities for sustainable management. Sustainability 2017, 9, 503. [Google Scholar] [CrossRef]
- Balde, C.P.; Forti, V.; Gray, V.; Kuehr, R.; Stegmann, P. The Global E-Waste Monitor 2017; United Nations University: Bonn, Germany, 2017. [Google Scholar]
- ABRELPE. Panorama Dos Resíduos Sólidos No Brasil 2018/2019; Abrelpe: São Paulo, Brazil, 2019. [Google Scholar]
- Mihai, F.C.; Gnoni, M.G.; Meidiana, C.; Ezeah, C.; Elia, V. Waste electrical and electronic equipment (WEEE): Flows, quantities, and management-a global scenario. In Electronic Waste Management and Treatment Technology; Butterworth-Heinemann Ed.: Oxford, UK, 2019. [Google Scholar]
- Boeni, H.; Silva, U.; Ott, D. E-waste recycling in Latin America: Overview, challenges and potential. In Proceedings of the 2008 Global Symposium on Recycling, Waste Treatment and Clean Technology, REWAS 2008, Cancun, Mexico, 12–15 October 2008. [Google Scholar]
- Redondo, J.M.; Ibarra-Vega, D.; Monroy, L.; Bermúdez, J. Assessment strategies for the integral management of waste electrical and electronic equipment-WEEE. DYNA 2018, 85, 319–327. [Google Scholar] [CrossRef]
- Ongondo, F.O.; Williams, I.D.; Cherrett, T.J. How are WEEE doing? A global review of the management of electrical and electronic wastes. Waste Manag. 2011, 31, 714–730. [Google Scholar] [CrossRef]
- Margallo, M.; Ziegler-Rodriguez, K.; Vázquez-Rowe, I.; Aldaco, R.; Irabien, Á.; Kahhat, R. Enhancing waste management strategies in Latin America under a holistic environmental assessment perspective: A review for policy support. Sci. Total Environ. 2019, 689, 1255–1275. [Google Scholar] [CrossRef] [PubMed]
- Velázquez, L.; Munguía, N.; Zavala, A.; Navarrete MDLÁ. Challenges in operating sustainability initiatives in Northwest Mexico. Sustain. Dev. 2008, 16, 401–409. [Google Scholar] [CrossRef]
- Cordova-Pizarro, D.; Aguilar-Barajas, I.; Romero, D.; Rodriguez, C.A. Circular economy in the electronic products sector: Material flow analysis and economic impact of cellphone e-waste in Mexico. Sustainability 2019, 11, 1361. [Google Scholar] [CrossRef]
- Vanderlei, C.A.; Kniess, C.; Quoniam, L. Patent technometry by mind maps: A study on the recycling of waste electrical and electronic equipment. Int. J. Innov. 2020, 8, 77–100. [Google Scholar] [CrossRef][Green Version]
- Kahhat, R.; Williams, E. Materials flow analysis of e-waste: Domestic flows and exports of used computers from the United States. Resour. Conserv. Recycl. 2012, 67, 67–74. [Google Scholar] [CrossRef]
- Sinha-Khetriwal, D.; Kraeuchi, P.; Schwaninger, M. A comparison of electronic waste recycling in Switzerland and in India. Environ. Impact Assess. Rev. 2005, 25, 492–504. [Google Scholar] [CrossRef]
- Ryen, E.G.; Gaustad, G.; Babbitt, C.W.; Babbitt, G. Ecological foraging models as inspiration for optimized recycling systems in the circular economy. Resour. Conserv. Recycl. 2018, 135, 48–57. [Google Scholar] [CrossRef]
- Awasthi, A.K.; Wang, M.; Awasthi, M.K.; Wang, Z.; Li, J. Environmental pollution and human body burden from improper recycling of e-waste in China: A short-review. Environ. Pollut. 2018, 243, 1310–1316. [Google Scholar] [CrossRef]
- Federico, M.; Kuehr, R.; Baldé, C. eWaste en América Latina: Statistical Analysis and Policy Recommendations; GSMA: Tokyo, Japan, 2015. [Google Scholar]
- Ardi, R.; Leisten, R. Assessing the role of informal sector in WEEE management systems: A System Dynamics approach. Waste Manag. 2016, 57, 3–16. [Google Scholar] [CrossRef]
- Xue, W.; Cao, K. Optimal routing for waste collection: A case study in Singapore. Int. J. Geogr. Inf. Sci. 2016, 30, 554–572. [Google Scholar] [CrossRef]
- Campos, H.K.T. Recycling in Brazil: Challenges and prospects. Resour. Conserv. Recycl. 2014, 85, 130–138. [Google Scholar] [CrossRef]
- Medina, M. The informal recycling sector in developing countries. Grid Lines 2008, 44, 1–4. [Google Scholar]
- Mativenga, P.T.; Agwa-Ejon, J.; Mbohwa, C.; Sultan, A.A.M.; Shuaib, N.A. Circular Economy Ownership Models: A view from South Africa Industry. Procedia Manuf. 2017, 8, 284–291. [Google Scholar] [CrossRef]
- Milovantseva, N.; Saphores, J.D. E-waste bans and U.S. households’ preferences for disposing of their e-waste. J. Environ. Manag. 2013, 124, 8–16. [Google Scholar] [CrossRef] [PubMed]
- Kucukvar, M.; Egilmez, G.; Tatari, O. Evaluating environmental impacts of alternative construction waste management approaches using supply-chain-linked life-cycle analysis. Waste Manag. Res. 2014, 32, 500–508. [Google Scholar] [CrossRef] [PubMed]
- Robertson, M. Waste and Recycling. In Sustainability Principles and Practice; Routledge: London, UK, 2018. [Google Scholar]
- Pickren, G. Political ecologies of electronic waste: Uncertainty and legitimacy in the governance of e-waste geographies. Environ. Plan. A 2014, 46, 26–45. [Google Scholar] [CrossRef]
- Nzeadibe, T.C.; Anyadike, R.N.C. Social participation in city governance and urban livelihoods: Constraints to the informal recycling economy in Aba, Nigeria. City Cult. Soc. 2012, 3, 313–325. [Google Scholar] [CrossRef]
- Liu, Z.; Zhang, Q. The Effects of Interorganizational Systems on Relational Governance in the Manufacturer-supplier Relationship. Contemp. Logist. 2013, 11, 55–62. [Google Scholar]
- Gorod, A.; Hallo, L.; Nguyen, T. A Systemic Approach to Complex Project Management: Integration of Command-and-Control and Network Governance. Syst. Res. Behav. Sci. 2018, 35, 811–837. [Google Scholar] [CrossRef]
- Lusugga Kironde, J.M.; Yhdego, M. The governance of waste management in urban Tanzania: Towards a community based approach. Resour. Conserv. Recycl. 1997, 21, 213–226. [Google Scholar] [CrossRef]
- Hettiarachchi, H.; Ryu, S.; Caucci, S.; Silva, R. Municipal solid waste management in Latin America and the Caribbean: Issues and potential solutions from the governance perspective. Recycling 2018, 3, 19. [Google Scholar] [CrossRef]
- Wilson, D.C.; Velis, C.A.; Rodic, L. Integrated sustainable waste management in developing countries. Waste Resour. Manag. 2013, 166, 52–68. [Google Scholar] [CrossRef]
- Ansell, C.; Gash, A. Collaborative governance in theory and practice. J. Public Adm. Res.Theory 2008, 18, 543–571. [Google Scholar] [CrossRef]
- Gash, A. Cohering Collaborative Governance. J. Public Adm. Res. Theory 2017. [Google Scholar] [CrossRef]
- Emerson, K.; Nabatchi, T.; Balogh, S. An integrative framework for collaborative governance. J. Public Adm. Res. Theory 2012, 22, 1–29. [Google Scholar] [CrossRef]
- Huxham, C.; Vangen, S.; Huxham, C.; Eden, C. The Challenge of Collaborative Governance. Public Manag. Int. J. Res. Theory 2000, 2, 337–358. [Google Scholar] [CrossRef]
- Johnston, E.W.; Hicks, D.; Nan, N.; Auer, J.C. Managing the inclusion process in collaborative governance. J. Public Adm. Res. Theory 2011, 21, 699–721. [Google Scholar] [CrossRef]
- Piatak, J.; Romzek, B.; LeRoux, K.; Johnston, J. Managing Goal Conflict in Public Service Delivery Networks: Does Accountability Move Up and Down, or Side to Side? Public Perform. Manag. Rev. 2018, 41, 152–176. [Google Scholar] [CrossRef]
- Mathews, M. Managing local supplier networks: Conflict or compromise? Reg. Stud. 2018, 52, 890–900. [Google Scholar] [CrossRef]
- Hernández, P.; Martínez-Cánovas, G.; Muñoz-Herrera, M.; Sánchez, A. Equilibrium characterization of networks under conflicting preferences. Econ. Lett. 2017, 155, 154–156. [Google Scholar] [CrossRef]
- Siddiki, S.; Kim, J.; Leach, W.D. Diversity, Trust, and Social Learning in Collaborative Governance. Public Adm. Rev. 2017, 77, 863–874. [Google Scholar] [CrossRef]
- Weerasundara, L.; Mahatantila, K.; Vithanage, M. E-Waste as a Challenge for Public and Ecosystem Health. Available online: http://dr.lib.sjp.ac.lk/bitstream/handle/123456789/9098/Weerasundra%202020.pdf?sequence=1&isAllowed=y (accessed on 21 December 2020).
- Pandey, P.; Govind, M. Socio-technological challenges in formalization of E-waste recycling in India. In Handbook of Electronic Waste Management; Butterworth-Heinemann: Oxford, UK, 2020; pp. 243–262. [Google Scholar]
- Peng, B.; Tu, Y.; Wei, G. Governance of electronic waste recycling based on social capital embeddedness theory. J. Clean. Prod. 2018, 187, 29–36. [Google Scholar] [CrossRef]
- Toumi, O.; Le Gallo, J.; Ben Rejeb, J. Assessment of Latin American sustainability. Renew. Sustain. Energy Rev. 2017, 78, 878–885. [Google Scholar] [CrossRef]
- Giglio, E.M.; Ryngelblum, A.; Lopes de Sousa Jabbour, A.B. Relational governance in recycling cooperatives: A proposal for managing tensions in sustainability. J. Clean. Prod. 2020, 260, 121036. [Google Scholar] [CrossRef]
- Bhaskar, K.; Kumar, B. Electronic waste management and sustainable development goals: Is there a business case for linking the two? J. Indian Bus. Res. 2019. [Google Scholar] [CrossRef]
- Börner, L.; Hegger, D.L.T. Toward design principles for sound e-waste governance: A research approach illustrated with the case of the Netherlands. Resour. Conserv. Recycl. 2018, 134, 271–281. [Google Scholar] [CrossRef]
- Klijn, E.H.; Koppenjan, J. Governance Networks in the Public Sector; Routledge: London, UK, 2015. [Google Scholar] [CrossRef]
- Kerr, N.L.; Tindale, R.S. Group performance and decision making. Annu. Rev. Psychol. 2004, 55, 623–655. [Google Scholar] [CrossRef]
- Srba, I.; Bielikova, M. Dynamic group formation as an approach to collaborative learning support. IEEE Trans. Learn. Technol. 2015. [Google Scholar] [CrossRef]
- McPherson, J.M.; Popielarz, P.A.; Drobnic, S. Social Networks and Organizational Dynamics. Am. Sociol. Rev. 1992. [Google Scholar] [CrossRef]
- Sorenson, R.L. Conflict management strategies used by successful family businesses. Fam. Bus. Rev. 1999, 12, 325–340. [Google Scholar] [CrossRef]
- Spaho, K. Organizational communication and conflict management. Management 2013, 18, 103–118. [Google Scholar]
- Bergsten, A.; Jiren, T.S.; Leventon, J.; Dorresteijn, I.; Schultner, J.; Fischer, J. Identifying governance gaps among interlinked sustainability challenges. Environ. Sci. Policy 2019, 91, 27–38. [Google Scholar] [CrossRef]
- Sorensen, L.J.; Stanton, N.A. Keeping it together: The role of transactional situation awareness in team performance. Int. J. Ind. Ergon. 2016, 53, 267–273. [Google Scholar] [CrossRef]
- Ratner, B.D.; Meinzen-Dick, R.; May, C.; Haglund, E. Resource conflict, collective action, and resilience: An analytical framework. Int. J. Commons 2013. [Google Scholar] [CrossRef]
- Heinmiller, T. Path dependency and collective action in common pool governance. Int. J. Commons 2009. [Google Scholar] [CrossRef]
- Haig, B.D. An abductive theory of scientific method. Psychol. Methods 2005. [Google Scholar] [CrossRef]
- Bryant, A.; Charmaz, K. The SAGE Handbook of Current Developments in Grounded Theory; Sage: London, UK, 2019. [Google Scholar] [CrossRef]
- Transforming Our World: The 2030 Agenda for Sustainable Development. Available online: https://sustainabledevelopment.un.org/content/documents/21252030%20Agenda%20for%20Sustainable%20Development%20web.pdf. (accessed on 21 December 2020).
- Veiga, M.M. Analysis of efficiency of waste reverse logistics for recycling. Waste Manag. Res. 2013. [Google Scholar] [CrossRef] [PubMed]
- ANCAT. Anuário da reciclagem 2017–2018; Ancat: São Paulo, Brazil, 2019. [Google Scholar]
- Do Nascimento, F.B.; Da Silva, Y.B.R.; da Silva Lima, L.S.; dos Santos, M.D.S.F. Logística reversa dos resíduos de equipamentos eletroeletrônicos de pós-consumo na cidade de Teresina. Sist. Gestão 2018. [Google Scholar] [CrossRef]
- Pacheco, G.J.; Pereira de Campos, T.M.; de Mattos Nascimento, D.L. Analysis of the waste management system of electrical and electronic equipment in germany and its influence on the reverse logistics of the municipality of rio de janeiro. Sist. Gestão 2018. [Google Scholar] [CrossRef]
- Dyer, J.H.; Singh, H. The relational view: Cooperative strategy and sources of interorganizational competitive advantage. Acad. Manag. Rev. 1998, 23, 660–679. [Google Scholar] [CrossRef]
- Dyer, J.H.; Singh, H.; Hesterly, W.S. The relational view revisited: A dynamic perspective on value creation and value capture. Strateg. Manag. J. 2018, 39, 3140–3162. [Google Scholar] [CrossRef]
- Chandra, D.R.; van Hillegersberg, J. Governance of inter-organizational systems: A longitudinal case study of Rotterdam’s port community system. Int. J. Inf. Syst. Proj. Manag. 2018, 6, 47–68. [Google Scholar] [CrossRef]
- Morgan, R.M.; Hunt, S.D. The Commitment-Trust Theory of Relationship Marketing. J. Mark. 1994, 58, 20–38. [Google Scholar] [CrossRef]
- Rispens, S.; Jehn, K.A.; Steinel, W. Conflict Management Style Asymmetry in Short-Term Project Groups. Small Group Res. 2020. [Google Scholar] [CrossRef]
- Jap, S.D. Pie-expansion efforts: Collaboration processes in buyer-supplier relationships. J Mark Res. 1999. [Google Scholar] [CrossRef]
- Rahim, M.A. Toward a theory of managing organizational conflict. Int. J. Confl. Manag. 2002. [Google Scholar] [CrossRef]
- Grandori, A. Governance structures, coordination mechanisms and cognitive models. J. Manag. Gov. 1997, 1, 29–47. [Google Scholar] [CrossRef]
- Carmona, M. The formal and informal tools of design governance. J. Urban Des. 2017. [Google Scholar] [CrossRef]
- Fukuyama, F. Governance: What Do We Know, and How Do We Know It? Annu. Rev. Polit. Sci. 2016. [Google Scholar] [CrossRef]
- Guibrunet, L. What is “informal” in informal waste management? Insights from the case of waste collection in the Tepito neighbourhood, Mexico City. Waste Manag. 2019. [Google Scholar] [CrossRef] [PubMed]
- Johnson, C.; Dowd, T.J.; Ridgeway, C.L. Legitimacy as a social process. Annu. Rev. Sociol. 2006. [Google Scholar] [CrossRef]
- Bodin, Ö. Collaborative environmental governance: Achieving collective action in social-ecological systems. Science 2017. [Google Scholar] [CrossRef]
- Tumin, M.M.; Mauss, M.; Cunnison, I.; Evans-Pritchard, E.E. The Gift: Forms and Functions of Exchange in Archaic Societies. Am. Sociol. Rev. 1956. [Google Scholar] [CrossRef]
- Rojas-Bermúdez, J.G. Introdução ao Psicodrama; Mestre Jou: São Paulo, Brazil, 1969. [Google Scholar]
- Rioch, M.J. The Work of Wilfred Bion on Groups. Psychiatry 1970, 33, 56–66. [Google Scholar] [CrossRef] [PubMed]
- Pichon-Rivière, E. Teoria do Vínculo. J. Petrol. 2013. [Google Scholar] [CrossRef]
- Powell, W.W. Neither Market nor Hierarchy. Available online: http://www.uvm.edu/pdodds/files/papers/others/1990/powell1990a.pdf. (accessed on 21 December 2020).
- Provan, K.G.; Kenis, P. Modes of network governance: Structure, management, and effectiveness. J. Public Adm. Res. Theory 2008. [Google Scholar] [CrossRef]
- Sandusky, R.J. Network management. In Understanding Information Retrieval Systems: Management, Types, and Standards; Auerbach: London, UK, 2011. [Google Scholar] [CrossRef]
- Mani, S.; Singh, S. Sustainable Municipal Solid Waste Management in India: A Policy Agenda. Procedia Environ. Sci. 2016. [Google Scholar] [CrossRef]
- Maes, M.J.A.; Jones, K.E.; Toledano, M.B.; Milligan, B. Mapping synergies and trade-offs between urban ecosystems and the sustainable development goals. Environ. Sci. Policy 2019. [Google Scholar] [CrossRef]
- Kiddee, P.; Naidu, R.; Wong, M.H. Electronic waste management approaches: An overview. Waste Manag. 2013, 33, 1237–1250. [Google Scholar] [CrossRef]
- Reinhardt, W.; Mletzko, C.; Sloep, P.B.; Drachsler, H. Understanding the Meaning of Awareness in Research Networks. Available online: https://core.ac.uk/reader/55537534 (accessed on 21 December 2020).
- Shah, C.; Marchionini, G. Awareness in collaborative information seeking. J. Am. Soc. Inf. Sci. Technol. 2010, 61, 1970–1986. [Google Scholar] [CrossRef]
- Diani, M.; McAdam, D. Beyond Structural Analysis: Toward a More Dynamic Understanding of Social Movements. In Social Movements and Networks: Relational Approaches to Collective Action; Oxford Online: Oxford, UK, 2003. [Google Scholar] [CrossRef]
- Montanaria, A.; Saberi, A. The spread of innovations in social networks. Proc. Natl. Acad. Sci. USA 2010, 107, 20196–20201. [Google Scholar] [CrossRef] [PubMed]
- Solid Waste Management and Recycling Technology of Japan: Toward a Sustainable Society. Available online: https://www.env.go.jp/en/recycle/smcs/attach/swmrt.pdf (accessed on 21 December 2020).


| Region | % E-Waste Recycled | Kg Per Capita |
|---|---|---|
| Europe | 42.5 | 16.2 |
| Asia | 11.7 | 11.7 |
| America | 9.4 | 13.3 |
| Oceania | 8.8 | 16.1 |
| Africa | 0.9 | 2.5 |
| Network Format Signals | |
|---|---|
| Variable | Characteristic of e-waste recycling |
| Task Complexity | Collect and separate electronic components require technical training, knowledge about environmental legislation, government incentives, and sustainable management modes. |
| Interdependence | The recyclable chain is circular. Each actor depends on the other, from the beginning, when the e-waste is generated and must be correctly disposed to obtain sustainable and economic results; until the end, in the destination of reusable and non-reusable material. |
| Necessary Exchanges | Suppliers and buyers need to exchange information about collective services (such as collection logistics), about usable technologies (such as trackers), about changes in practices and laws of the sector. |
| Presence of problems and group objectives | The expected collective goal is the correct destination for e-waste. The common problem/challenge is to follow the rules in the chain since the network is extensive and without the possibility of control. Then, secondary problems arise, such as opportunistic behavior and price negotiations. |
| Presence of asymmetries and the necessity to solve possible conflicts | There are asymmetries of interests and ethical values, with actors who act through a profit logic. Legal and enforcement issues may not be met. There may be more powerful actors, such as large supplier organizations, or buyers, who seek to impose market logic. There are asymmetries of technical capacities, causing points of resistance and inefficiency in the chain. These common problems require governance. |
| Governance Presence | There is formal governance, mainly through solid waste plans, existing in practically all countries, from which the network is formally organized. There is also an informal market practice, with the complexity of monitoring the task. |
| Waste | Collected Amount (BRL/Thousand) | Collected Volume (Tons) | Average Price Collected Material (BRL/Kg) | |||
|---|---|---|---|---|---|---|
| 2017 | 2018 | 2017 | 2018 | 2017 | 2018 | |
| Electronics | 81 | 178 | 68 | 145 | 1.19 | 1.23 |
| Oil and Fats (Liters) | 108 | 89 | 169 | 146 | 0.64 | 0.61 |
| Other Materials not specified | 21 | 50 | 167 | 149 | 0.12 | 0.33 |
| Composition | 32 | 22 | 183 | 89 | 0.18 | 0.25 |
| Total Other Materials | 242 | 339 | 587 | 528 | 0.41 | 0.64 |
| Statement | Origin | Interface with Managerial Actions |
|---|---|---|
| A1. The constructed governance model applied to e-waste recycling management needs a cooperative environment among the participants, with a predominance of trust and commitment. | The dominant relationship environment between network participants determines part of the group’s functionality | Create an environment with predominance of relationships of trust and commitment, assisting in the emergence of built governance. |
| A2. The constructed governance model applied to e-waste recycling management is a way of solving conflicts caused by asymmetries, influencing the efficiency of the task. | Conflicts generated by asymmetries, such as interests, or willingness to take collective action, can impair the network’s functionality. | Managers help the group to find ways to reduce the impact of conflicts caused by asymmetries, seeking functionality and efficiency for the group. |
| A3. Constructed governance is an alternative and efficient way to solve conflicts and establishing a framework that guides the structure of roles and functions in a group. The ways of collective work and the whole process is made and legitimized by the group itself. | Formal governance is not sufficient and adequate because each group has its characteristics, requiring adjustments. | Managers assist the actors in the creation and implementation of the rules and functioning of the group, seeking cohesion and control of the actions, which influences in obtaining results. |
| A4. When the actors of a group actively participate in constructing the rules, attitudes of responsibility and commitment emerge, which helps comply with the rules and the group’s cohesion. | Imported formal mechanisms can generate resistance and disagreements between the actors. The adjustment made by the actors, according to the specificity of each group, solves some of these problems. | The managers assist the actors in the disposition for cooperative actions, both in modes of operation and in modes of control, developing embeddedness and responsibility. Thus, formal governance, necessary concerning laws and standards in e-waste, coexists with constructed governance |
| A5. Constructed governance is an important social process to be considered by managers of recycling sustainability programs because it influences the conditions of organization and functionality of the networks and, consequently, in obtaining results. | Many actors participate in public services with different objectives, knowledge, and attitudes, and the constructed governance aligns disagreements because the actors themselves unite in creating the rules. | Without neglecting the traditional factors that drive the actions of managers, such as resources, operations, and strategy, it is stated that the constructed governance is an important social process in public policies for network functionality and obtaining results and should be considered in the management plan in e-waste recycling. |
Publisher’s Note: MDPI stays neutral with regard to jurisdictional claims in published maps and institutional affiliations. |
© 2021 by the authors. Licensee MDPI, Basel, Switzerland. This article is an open access article distributed under the terms and conditions of the Creative Commons Attribution (CC BY) license (http://creativecommons.org/licenses/by/4.0/).
Share and Cite
Pedro, F.; Giglio, E.; Velazquez, L.; Munguia, N. Constructed Governance as Solution to Conflicts in E-Waste Recycling Networks. Sustainability 2021, 13, 1701. https://doi.org/10.3390/su13041701
Pedro F, Giglio E, Velazquez L, Munguia N. Constructed Governance as Solution to Conflicts in E-Waste Recycling Networks. Sustainability. 2021; 13(4):1701. https://doi.org/10.3390/su13041701
Chicago/Turabian StylePedro, Fernanda, Ernesto Giglio, Luis Velazquez, and Nora Munguia. 2021. "Constructed Governance as Solution to Conflicts in E-Waste Recycling Networks" Sustainability 13, no. 4: 1701. https://doi.org/10.3390/su13041701
APA StylePedro, F., Giglio, E., Velazquez, L., & Munguia, N. (2021). Constructed Governance as Solution to Conflicts in E-Waste Recycling Networks. Sustainability, 13(4), 1701. https://doi.org/10.3390/su13041701

