A Study on Comprehensive Evaluation Methods for Coordinated Development of Water Diversion Projects Based on Advanced SWOT Analysis and Coupling Coordination Model
Abstract
:1. Introduction
2. Overview of the Area Studied
3. Comprehensive Evaluation Method for Coordinated Development of the Middle Route of the South–North Water Transfer Project
3.1. Evaluation Process
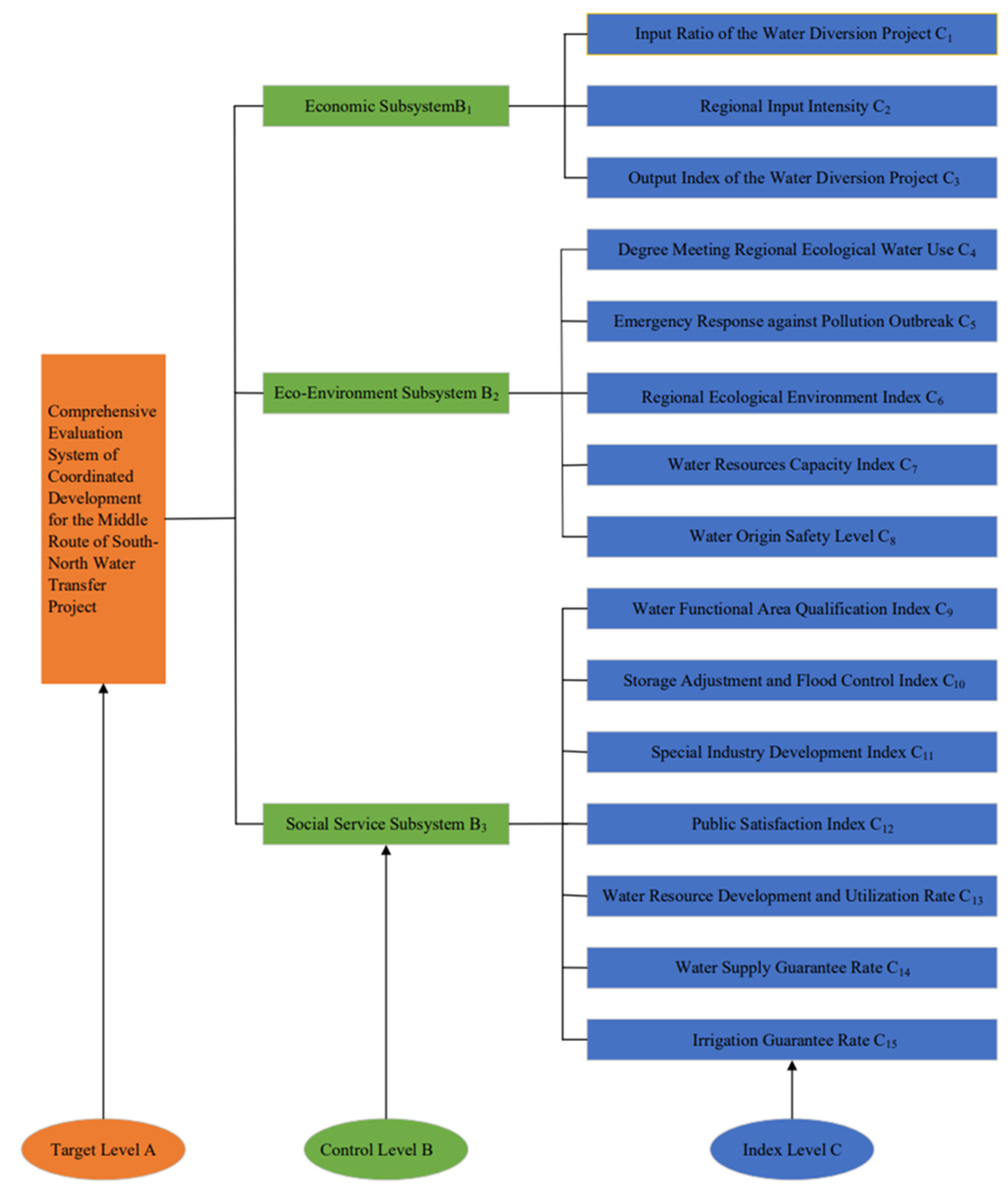
3.2. Establish a Comprehensive Evaluation System of Coordinated Development for the Middle Route of the South–North Water Transfer Project
3.2.1. Define the Comprehensive Evaluation System of Coordinated Development
Principles for Defining the Indexes
- (1)
- Representative principle: the selected indicators should fully reflect the overall features of the economy, ecological environment, and social services of water diversion projects.
- (2)
- Systematic principle: there are internal and external links among the selected indexes. Namely, there is a logical relationship inherent to these indexes, and superficially they also reflect the economy–ecological environment–social service system.
- (3)
- Practical principle: The operability analysis of evaluation indicators has the following requirements: ① availability of information and data; ② low impact on managerial costs; ③ meet the economic needs of coordinated development of the two areas; ④ meet the ecological and environmental needs for the coordinated development of the two areas; ⑤ meet the social service needs for the coordinated development of the two areas. This index evaluation system requires that indexes have strong applicability, namely meeting the criteria of ① and ② and at least one of the three criteria of ③ to ⑤.
- (4)
- Dynamic principle: The study of the eco-environment–economy–society system is a dynamic process, where its development potential needs to be investigated dynamically, so it is necessary to collect index data for years to determine the changes.
Define the Index System
3.2.2. Define the Value of Each Index
Define the Value of Economic Subsystem Indexes
Define the Value of Eco-Environment Subsystem Indexes
Define the Value of Social Service Subsystem Indexes
3.2.3. Define the Weight of Each Index
The Subjective Weighting Method
The Objective Weighting Method
The Comprehensive Integrated Weighting Method
3.2.4. Define the Coordinated Development Level
- (1)
- Calculate the comprehensive evaluation index of three systems f(x), g(y), k(m):In the formula, f(x) represents the comprehensive evaluation function of the economic subsystem, g(y) represents the comprehensive evaluation function of the ecological environment subsystem, and k(m) represents the comprehensive evaluation function of the social service subsystem; ωx, ωy, and ωm respectively represent the weight of each index of the economic subsystem, the ecological environment subsystem, and the social service subsystem.; x,y,m respectively are the total number of indexes in each system; C is the indicator value.
- (2)
- Calculate the coupling coordination degree:With the help of the coupling coordination model, the economy–ecological environment–social service system coupling degree O, the coupling coordination degree D, and the comprehensive evaluation index M of the regional economy–ecological environment–social service system are obtained:In the formula, a, b, and c are undetermined coefficients, and the weights of the three subsystems can be calculated as undetermined coefficients by the comprehensive weighting method.
4. Application Discussion and Analysis Suggestions
4.1. Application Discussion
- (1)
- Application
- (2)
- Discussion
4.2. Analysis Suggestion
5. Conclusions
- (1)
- In accordance with the principles of representativeness, systematicness, pragmatism, and dynamics, 15 evaluation indicators were selected to establish an indicator system. These reflect the relationship between economy, ecological environment, and social services.
- (2)
- A subjective and objective comprehensive weighting method based on the G1 method and entropy weight method is proposed. The key of this method is to combine the entropy method which considers the objective attributes of the data and the analytic hierarchy process which considers the subjective characteristics of the data, and the final index weights are more reasonable.
- (3)
- The coupling coordination degree model is introduced, and a comprehensive evaluation system for the coordinated development of water transfer projects based on the comprehensive weighting method is proposed.
- (4)
- Apply the comprehensive evaluation method to the coordinated development evaluation of the Middle Route of the South-to-North Water Transfer Project. The results show that the regional development of the water transfer project is high coupled coordination. The coordination between the economic system and the ecological environment system is weaker than the coordination between the economic system and the social service system, and the coordination between the ecological and social services is the best. The research results provide a new method for the evaluation of the coordinated development of water transfer projects.
- (5)
- Use SWOT analysis on the water receiving area and water transfer area of the Middle Route of the South-to-North Water Transfer Project, and put forward feasible suggestions for the relevant departments on the governance of the water receiving area and water transfer area.
- (6)
- Through a series of analyses we can conclude that this research method makes up for the deficiencies of previous methods. It integrates three aspects of the economy, ecological environment, and social services, and has the advantages of simplicity and thoroughness. This paper proposes a comprehensive evaluation process for the successful coordinated development of water transfer projects.
- (7)
- It also puts forward the direction of future research: Although the relationship between economy, ecological environment, and social services is considered, the index system is still imperfectly scientific and reasonable. Therefore, the establishment of a more comprehensive indicator system provides a possible way for future research.
Supplementary Materials
Author Contributions
Funding
Institutional Review Board Statement
Informed Consent Statement
Data Availability Statement
Conflicts of Interest
References
- Lou, Y.; Xiao, Y.; Hao, Q.; Zhang, Y.; Zhao, Z.; Wang, S.; Dong, G. Groundwater geochemical signatures and implication for sustainable development in a typical endorheic watershed on Tibetan plateau. Environ. Sci. Pollut. Res. 2021, 28, 48312–48329. [Google Scholar] [CrossRef]
- Xiao, Y.; Hao, Q.; Zhang, Y.; Zhu, Y.; Yin, S.; Qin, L.; Li, X. Investigating sources, driving forces and potential health risks of nitrate and fluoride in groundwater of a typical alluvial fan plain. Sci. Total Environ. 2022, 802, 149909. [Google Scholar] [CrossRef] [PubMed]
- Jia, Y.; Shen, J.; Wang, H.; Dong, G.; Sun, F. Evaluation of the Spatiotemporal Variation of Sustainable Utilization of Water Resources: Case Study from Henan Province (China). Water 2018, 10, 554. [Google Scholar] [CrossRef] [Green Version]
- Yin, Y.Y.; Wang, L.; Wang, Z.J.; Tang, Q.; Piao, S.; Chen, D.; Xia, J.; Conradt, T.; Liu, J.; Wada, Y.; et al. Quantifying Water Scarcity in Northern China within the Context of Climatic and Societal Changes and South-to-North Water Diversion. Earth Future 2020, 8, 17. [Google Scholar] [CrossRef]
- Hong, S.; Song, Z.; Cheng, T.; Wang, H. Spatial matching analysis of water resources in the intake area of South-North Water Transfer Project based on Gini coefficient. J. Beijing Norm. Univ. Nat. Sci. 2017, 53, 175–179. [Google Scholar] [CrossRef]
- Zhu, T.; Wang, N.X. Analysis on Development Strategy of Archive Management in South-to-North Water Transfer Project. South-North Water Transf. Water Sci. Technol. 2009, 7, 4–6. [Google Scholar] [CrossRef]
- Zuo, Q.; Han, C.; Ma, J. Application rules and quantification methods of water resources spatial equilibrium theory. Hydro-Sci. Eng. 2019, 6, 50–58. [Google Scholar] [CrossRef]
- Gastelum, J.R.; Cullom, C. Application of the Colorado River Simulation System Model to Evaluate Water Shortage Conditions in the Central Arizona Project. Water Resour. Manag. 2013, 27, 2369–2389. [Google Scholar] [CrossRef]
- Karwacki, P. The Kipawa River versus the Tabaret River diversion projects. Appl. Energy 2003, 75, 221–233. [Google Scholar] [CrossRef]
- Liang, S.; Richard, G.; Zhu, L.; Sun, W.; Cui, Q. Global large-scale inter-basin water transfer projects and potential of water resources’ agricultural development. J. Water Resour. Water Eng. 2019, 30, 236–246. [Google Scholar] [CrossRef]
- Feng, D.; Zhao, G. Footprint assessments on organic farming to improve ecological safety in the water source areas of the South-to-North Water Diversion project. J. Clean. Prod. 2020, 254, 120130. [Google Scholar] [CrossRef]
- Zhao, P.; Li, Z.; Zhang, R.; Pan, J.; Liu, Y. Does water diversion project deteriorate the water quality of reservoir and downstream? A case-study in Danjiangkou reservoir. Glob. Ecol. Conserv. 2020, 24, e01235. [Google Scholar] [CrossRef]
- Gao, W.; Zeng, Y.; Liu, Y.; Wu, B. Human Activity Intensity Assessment by Remote Sensing in the Water Source Area of the Middle Route of the South-to-North Water Diversion Project in China. Sustainability 2019, 11, 5670. [Google Scholar] [CrossRef] [Green Version]
- Chan, X.; Ping, X.; Tao, T.; Li, C. Comprehensive evaluation of the influence of Middle Route of South-to-North Water Diversion Project on the water source in Shaanxi. J. Northwest Univ. Nat. Sci. Ed. 2009, 39, 1075–1079. [Google Scholar]
- Wang, S.; Zhu, Z.; Tao, X. Economic Impact Assessment of Middle Route of South-to-North Water Diversion Project on Water Source Area in Henan Province Based on Uncertain AHP Method. South-North Water Transf. Water Sci. Technol. 2011, 9, 17–20. [Google Scholar] [CrossRef]
- Wei, Y.; Zhang, K.; Zhang, B. Effects of Water Pollutant Emission Standard in Watersheds of South-to-North Water Diversion Project on Economy of Cities along the Water Transfer Line in Shandong Province. South-North Water Divers. Water Sci. Technol. 2013, 11, 81–85. [Google Scholar] [CrossRef]
- Peng, Z.Y.; Yin, J.X.; Zhang, L.L.; Zhao, J.; Liang, Y.; Wang, H. Assessment of the Socio-Economic Impact of a Water Diversion Project for a Water-Receiving Area. Pol. J. Environ. Stud. 2020, 29, 1771–1784. [Google Scholar] [CrossRef]
- Wang, B.W.; Feng, Y.; Wang, Y.N.; Yao, S.B. SWOT analysis on tourist eco-footprint and ecological carrying capacity in poverty-stricken areas. Environ. Eng. Manag. J. 2020, 19, 1481–1489. [Google Scholar]
- Xiong, X.; Xiao, J. Evaluation of coupling coordination between urbanization and eco-environment in six central cities, Wuling Mountain area. Acta Ecol. Sin. 2021, 41, 5973–5987. [Google Scholar] [CrossRef]
- Zhao, L.; Li, L.; Wu, Y. Research on the Coupling Coordination of a Sea-Land System Based on an Integrated Approach and New Evaluation Index System: A Case Study in Hainan Province, China. Sustainability 2017, 9, 859. [Google Scholar] [CrossRef] [Green Version]
- Su, Y.; Li, W.; Ai, Z.; Liu, D.; Zhu, C.; Li, J.; Sun, X. Establishment and application of the index system for health assessment of the middle and lower reaches of the Hanjiang River. Acta Ecol. Sin. 2019, 39, 3895–3907. [Google Scholar] [CrossRef]
- Wu, Y.; Luo, H.; Li, Y.; Wang, Y. Influence mechanism of spatial-temporal differentiation of the coupling and coordinated development of ecology-economy-society system in dongting lake area. Fresenius Environ. Bull. 2021, 30, 1756–1763. [Google Scholar]
- Zhang, X.; Wu, J.; Liu, J.; Liu, L. Coupling Coordinative Development Model of the Economy-Society-Environment System in Some Coastal Cities of the East China Sea. Pol. J. Environ. Stud. 2021, 30, 943–954. [Google Scholar] [CrossRef]
- Long, Y.; Xu, G.; Ma, C.; Chen, L. Emergency control system based on the analytical hierarchy process and coordinated development degree model for sudden water pollution accidents in the Middle Route of the South-to-North Water Transfer Project in China. Environ. Sci. Pollut. Res. 2016, 23, 12332–12342. [Google Scholar] [CrossRef] [PubMed]
- Ryu, J.-H. Exploring the SWOT Strategy of Busan Metropolitan Government with the SWOT Analysis. Korean Local Gov. Rev. 2008, 9, 25–48. [Google Scholar]
- Son, Y.-J. A Study on the Development Strategy of Gwangyang Port Using the SWOT/AHP Analysis. J. Korea Port Econ. Assoc. 2011, 27, 247–262. [Google Scholar]
- Wang, K.; Wang, Z.; Liu, K.; Cheng, L.; Wang, L.; Ye, A. Impacts of the eastern route of the South-to-North Water Diversion Project emergency operation on flooding and drainage in water-receiving areas: An empirical case in China. Nat. Hazards Earth Syst. Sci. 2019, 19, 555–570. [Google Scholar] [CrossRef] [Green Version]
- Aghasafari, H.; Karbasi, A.; Mohammadi, H.; Calisti, R. Determination of the best strategies for development of organic farming: A SWOT—Fuzzy Analytic Network Process approach. J. Clean. Prod. 2020, 277, 124039. [Google Scholar] [CrossRef]
- Wang, Y.; Xu, L.; Solangi, Y.A. Strategic renewable energy resources selection for Pakistan: Based on SWOT-Fuzzy AHP approach. Sustain. Cities Soc. 2020, 52, 101861. [Google Scholar] [CrossRef]
- Zhang, Z. Middle Route of South-to-North Water Transfer Project and Sustainable Development of Regional Economy. J. Anhui Agric. Sci. 2007, 35, 9373–9385. [Google Scholar] [CrossRef]
- Xu, H.; Ma, C.; Lian, J.; Xu, K.; Chaima, E. Urban flooding risk assessment based on an integrated k-means cluster algorithm and improved entropy weight method in the region of Haikou, China. J. Hydrol. 2018, 563, 975–986. [Google Scholar] [CrossRef]
- Zhang, F.; Guo, Y.; Tao, Y. Multi-phase interactive group evaluation method based on rank correlation analysis. J. Syst. Eng. 2011, 26, 702–709. [Google Scholar] [CrossRef]
- Pratt, B.; Chang, H. Effects of land cover, topography, and built structure on seasonal water quality at multiple spatial scales. J. Hazard. Mater. 2012, 209, 48–58. [Google Scholar] [CrossRef] [PubMed]
- Yu, D.; Lv, L.; Meng, F.; Gao, F.; He, J.; Zhang, L.; Li, Y. Landslide risk assessment based on combination weighting-improved TOPSIS. IOP Conf. Ser. Earth Environ. Sci. 2021, 769, 032022. [Google Scholar] [CrossRef]
- Bahreini, F.; Soltanian, A.R. Identification of a Gene Set Associated with Colorectal Cancer in Microarray Data Using the Entropy Method. Cell J. 2019, 20, 569–575. [Google Scholar] [CrossRef] [PubMed]
- Yuan, Z.; Zhang, X.; Feng, S. Hybrid data-driven outlier detection based on neighborhood information entropy and its developmental measures. Expert Syst. Appl. 2018, 112, 243–257. [Google Scholar] [CrossRef]



| Index | Calculation Formula | Index Attribute | Notes |
|---|---|---|---|
| Input Ratio of the Water Diversion Project C1 | Negative | In which PI is the input of the water diversion project itself; BG indicates the total project budget and based on a survey, the estimated total investment is CNY 19.125 billion. | |
| Regional Input Intensity C2 | Negative | In which RI is the regional funding input; GDParea is the regional GDP. | |
| Output Index of the Water Diversion Project C3 | Positive | In which OP is the output value of the water diversion project; GDParea is the regional GDP. |
| Index | Calculation Formula | Index Attribute | Notes | |
|---|---|---|---|---|
| Degree Meeting Regional Ecological Water Use C4 | Positive | Where qd is the measured daily runoff in the evaluation year; Q is the average annual runoff. | ||
| Emergency Response against Pollution Outbreak C5 | Positive | The score of each index Ei is defined through expert consultation, with a maximum of 10 points for each index. | ||
| Regional Ecological Environment Index C6 | Positive | In which NDVI represents the annual vegetation index of China; NDVIsoil is the NDVI value of the area without vegetation coverage; NDVIveg represents the NDVI value of the area completely covered by vegetation. | ||
| In which FO is the number of fish species; FE is the number of fish species in the reference state. | ||||
| In which BIBI0 is the monitoring value of the integrity index; BIBIE is the best-expected value of the integrity index. | ||||
| The water quality evaluation levels are divided into five categories: excellent, good, poor, very poor, and extremely poor, and the corresponding WQ value ranges are 0–20, 20–40, 40–60, 60–80, and 80–100. | ||||
| Water Resources Capacity Index C7 | Positive | In which WRCCW is the evaluation value of water quantity capacity; WRCCWQ is the evaluation value of water quality capacity. The capacity of water resources can be divided into four categories: severe overloaded, overloaded, critical state, and non-overload, and the evaluation ranges are 0–25, 25–50, 50–75, and 75–100 respectively. | ||
| Water Origin Safety Level C8 | Positive | In the formula, the evaluation values of health risks and pollution risks are respectively expressed as HR and PR, which are divided into four categories: ultra-high risk, high risk, medium risk, and low risk, and the evaluation ranges are 0–25, 25–50, 50–75, and 75–100 respectively. | ||
| Index | Calculation Formula | Index Attribute | Notes |
|---|---|---|---|
| Water Functional Area Qualification Index C9 | Positive | In the formula, WFASN is the number of functional areas that meet water quality standards in the basin; WFAT is the total number of water functional areas in the basin. | |
| Storage Adjustment and Flood Control Index C10 | Positive | In which Cr is the adjustable water storage capacity of reservoirs; Cp is the planned storage capacity of reservoirs. | |
| Special Industry Development Index C11 | Positive | In which GDParea is the regional GDP; GDPGI is the GDP of green industry and GDPTI is the GDP of the tourism industry. | |
| Public Satisfaction Index C12 | Positive | The score of each index Ei is defined through expert consultation, with a maximum of 10 points for each index. | |
| Water Resource Development and Utilization Rate C13 | Positive | In which WR is the total amount of regional water resources; WU is the development and utilization amount of regional water resources. | |
| Water Supply Guarantee Rate C14 | Positive | In the formula, G is the number of periods that water supply is met; Y is the number of runtime periods. | |
| Irrigation Guarantee Rate C15 | Positive | In the formula, G is the number of periods that the intended irrigation water consumption is met; Y is the number of runtime periods. |
| Assignment | [0, 0.2] | [0.2, 0.4] | [0.4, 0.6] | [0.6, 0.8] | [0.8, 1] |
|---|---|---|---|---|---|
| C1 | ≥1 | 0.75–1 | 0.5–0.75 | 0.25–0.5 | 0–0.25 |
| C2 | ≥1 | 0.75–1 | 0.5–0.75 | 0.25–0.5 | 0–0.25 |
| C3 | 0–0.2 | 0.2–0.4 | 0.4–0.6 | 0.6–0.8 | ≥0.8 |
| C4 | 0–0.25 | 0.25–0.5 | 0.5–0.75 | 0.75–0.1 | ≥1 |
| C10 | 0–0.2 | 0.2–0.4 | 0.4–0.6 | 0.6–0.8 | ≥0.8 |
| rk | Notes |
|---|---|
| 1.0 | Index xk−1 is important as index xk |
| 1.2 | Index xk−1 is slightly more important than index xk |
| 1.4 | Index xk−1 is obviously more important than index xk |
| 1.6 | Index xk−1 is strongly more important than index xk |
| 1.8 | Index xk−1 is extremely more important than index xk |
| Coordinated Development Level | Coupling Coordination Degree |
|---|---|
| Extremely imbalanced | 0 < D ≤ 0.1 |
| Seriously imbalanced | 0.1 < D ≤ 0.2 |
| Moderately imbalanced | 0.2 < D ≤ 0.3 |
| Slightly imbalanced | 0.3 < D ≤ 0.4 |
| Mildly imbalanced | 0.4 < D ≤ 0.5 |
| Weak coupled coordination | 0.5 < D ≤ 0.6 |
| Low coupled coordination | 0.6 < D ≤ 0.7 |
| Moderate coupled coordination | 0.7 < D ≤ 0.8 |
| High coupled coordination | 0.8 < D ≤ 0.9 |
| High-quality coupled coordination | 0.9 < D ≤ 1 |
| Standard Layer | ωi | Index Layer | Indicator Value | ωij |
|---|---|---|---|---|
| Economic Subsystem B1 | 0.42 | C1 | 0.3 | 0.105 |
| C2 | 0.8 | 0.139 | ||
| C3 | 0.7 | 0.176 | ||
| Eco-Environment Subsystem B2 | 0.32 | C4 | 0.86 | 0.078 |
| C5 | 0.84 | 0.056 | ||
| C6 | 0.84 | 0.045 | ||
| C7 | 0.94 | 0.047 | ||
| C8 | 0.95 | 0.094 | ||
| Social Service Subsystem B3 | 0.26 | C9 | 0.93 | 0.045 |
| C10 | 0.92 | 0.026 | ||
| C11 | 0.85 | 0.032 | ||
| C12 | 0.96 | 0.041 | ||
| C13 | 0.91 | 0.024 | ||
| C14 | 0.98 | 0.051 | ||
| C15 | 0.98 | 0.041 |
| Influence of Middle Route of the South–North Water Transfer Project on Regional Coordinated Development | |||||
|---|---|---|---|---|---|
| Project | Judging Content | Value/Weight | Total Value/Total Weight | ||
| Strengths | Internal factors | 1 | Danjiangkou water source is abundant in water and good in water quality | 4/5 | 20/23 |
| 2 | The water source area is rich in tourism resources | 3/3 | |||
| 3 | The water receiving area has good location conditions and advantages | 4/4 | |||
| 4 | National Strategy of Beijing–Tianjin–Hebei Integrated Development | 3/3 | |||
| 5 | Coordinated development strategy of cities in core water source areas | 3/4 | |||
| 6 | Counterpart cooperation policies between the water source area and the water receiving area | 3/4 | |||
| Weaknesses | Internal factor | 1 | Economic backwardness in the water source area | 2/5 | 10/25 |
| 2 | Unreasonable industrial structure in the water source area | 1/4 | |||
| 3 | Vegetation destruction and soil erosion in the water source area are serious | 2/5 | |||
| 4 | The water resources shortage in the water receiving area affects economic development | 2/4 | |||
| 5 | Due to water shortage, rivers in the water receiving area is dry, and geological disasters are serious | 2/4 | |||
| 6 | There is a big gap in regional development between the water receiving area and the water source area | 1/3 | |||
| Opportunities | External environment | 1 | The current situation of water shortage in the water receiving area has changed and the economy has grown steadily | 4/5 | 22/29 |
| 2 | Climate and urban ecological environment in water receiving area are improved | 3/4 | |||
| 3 | The water use structure in the water receiving area has changed, and the situation of groundwater overexploitation has eased | 4/5 | |||
| 4 | The water quality in the receiving area is improved | 4/5 | |||
| 5 | The vegetation coverage rate and biodiversity in the water receiving area are improved | 3/4 | |||
| 6 | National policies and project funds support the economic development of the water source area | 2/3 | |||
| 7 | Industrial structures in the water source area and water receiving area are optimized and upgraded | 2/3 | |||
| Challenges | External environment | 1 | The ecological environment of the water source area and the main water conveyance canal have been destroyed, and the water pollution is serious | 3/5 | 14/23 |
| 2 | The flooded area of the water source area is large and the resettlement task is heavy | 3/4 | |||
| 3 | The contradiction between water resources protection and economic and social development in the water source area is prominent | 2/3 | |||
| 4 | The task of ensuring water quantity and water quality in the water diversion process is arduous | 3/4 | |||
| 5 | The amount of water obtained by the Middle Route of the South–North Water Transfer Project in the receiving area is difficult to make up for the absolute added value of water consumption | 1/3 | |||
| 6 | The benefits of water transfer have not been fully utilized | 2/4 | |||
| Internal Factors | Strengths (S) | Weaknesses (W) | |
|---|---|---|---|
| External Environment | |||
| Opportunities (O) | SO | WO | |
| Strengthen protection of the water source area and establish an organizational mechanism for regional coordinated development Vigorously develop superior ecotourism in the water source area Deepen mutual assistance and cooperation between the water receiving city and the water source area, and improve the counterpart support mechanism Implement special treatment of the ecological environment in the middle and lower reaches of Hanjiang River, and incorporate Hubei water source area and the middle and lower reaches of Hanjiang River into national ecological compensation pilot areas | Carry out ecological restoration plans in the water receiving area and plan the overall urban water system Focus on supporting the green eco-economy in the water source area, coordinate the development of the first, second and third industries, and promote the industrial transformation and upgrading of the water source area | ||
| Threats (T) | ST | WT | |
| Strengthen the legal system, improve the managerial ability of ecological environment protection, and establish a perfect ecological environment governance system Control the total population in the water source area, adapt to the capacity of the environment, and improve the population quality accordingly Optimize the investment environment in water source areas to attract investors Strengthen environmental protection and ecological building, and adopt a long-term mechanism for water quality protection. Establish a water quality monitoring system and guarantee system to ensure the safety of the Middle Route of the South–North Water Transfer Project Establish and improve the regional water price system to promote efficient water conservation Increase the protection of groundwater in the water receiving area and the construction of supporting facilities such as water factories, and promote the replacement of water through diversion from south to north | Establish a reasonable ecological compensation mechanism for the water source area, and the water receiving area bears the cost of ecological environment building in some of the water source areas Take the development-oriented immigration road of “combining local settlement and outward migration”, rely on the national migration policy to make overall planning, plan re-immigration, and give economic compensation and guarantee a livelihood Resolutely implement the strategy of “giving priority to water saving” and comprehensively use various means such as laws and regulations, administration, economy, technology, and publicity to comprehensively promote the building of a water-saving society Improve water resources management system and water rights trading system, and enhance the water resource utilization efficiency | ||
Publisher’s Note: MDPI stays neutral with regard to jurisdictional claims in published maps and institutional affiliations. |
© 2021 by the authors. Licensee MDPI, Basel, Switzerland. This article is an open access article distributed under the terms and conditions of the Creative Commons Attribution (CC BY) license (https://creativecommons.org/licenses/by/4.0/).
Share and Cite
Long, Y.; Li, Y.; Lei, X.; Hou, Y.; Guo, S.; Sun, J. A Study on Comprehensive Evaluation Methods for Coordinated Development of Water Diversion Projects Based on Advanced SWOT Analysis and Coupling Coordination Model. Sustainability 2021, 13, 13600. https://doi.org/10.3390/su132413600
Long Y, Li Y, Lei X, Hou Y, Guo S, Sun J. A Study on Comprehensive Evaluation Methods for Coordinated Development of Water Diversion Projects Based on Advanced SWOT Analysis and Coupling Coordination Model. Sustainability. 2021; 13(24):13600. https://doi.org/10.3390/su132413600
Chicago/Turabian StyleLong, Yan, Youming Li, Xiaohui Lei, Yikai Hou, Shuang Guo, and Jianwei Sun. 2021. "A Study on Comprehensive Evaluation Methods for Coordinated Development of Water Diversion Projects Based on Advanced SWOT Analysis and Coupling Coordination Model" Sustainability 13, no. 24: 13600. https://doi.org/10.3390/su132413600
APA StyleLong, Y., Li, Y., Lei, X., Hou, Y., Guo, S., & Sun, J. (2021). A Study on Comprehensive Evaluation Methods for Coordinated Development of Water Diversion Projects Based on Advanced SWOT Analysis and Coupling Coordination Model. Sustainability, 13(24), 13600. https://doi.org/10.3390/su132413600
