Next Article in Journal
Applicability of Membranes in Protective Face Masks and Comparison of Reusable and Disposable Face Masks with Life Cycle Assessment
Next Article in Special Issue
Assessment of the Impact of Road Transport Change on the Security of the Urban Social Environment
Previous Article in Journal
Relationships among Perceived Control, Safety Attitude, and Safety Performance: A Case Study on Wastewater Treatment Plant Workers
Previous Article in Special Issue
The Role of Military Leadership in Shaping Innovative Personnel Behaviour: The Case of the Lithuanian Armed Forces
 
 
Font Type:
Arial Georgia Verdana
Font Size:
Aa Aa Aa
Line Spacing:
Column Width:
Background:
Article

The Effect of COVID-19 on Airline Transportation Services: A Study on Service Robot Usage Intention

by
Ieva Meidute-Kavaliauskiene
1,*,
Bülent Yıldız
2,
Şemsettin Çiğdem
3,4 and
Renata Činčikaitė
1,5
1
General Jonas Žemaitis Military Academy of Lithuania, 10332 Vilnius, Lithuania
2
Faculty of Economics and Administrative Sciences, Kastamonu University, Kastamonu 37150, Turkey
3
Faculty of Economics and Administrative Sciences, Gaziantep University, Gaziantep 27310, Turkey
4
Faculty of Economics, Management and Law, Khoja Akhmet Yassawi International Kazakh-Turkish University, Turkestan 161200, Kazakhstan
5
Faculty of Business Management, Vilnius Gediminas Technical University, 10223 Vilnius, Lithuania
*
Author to whom correspondence should be addressed.
Sustainability 2021, 13(22), 12571; https://doi.org/10.3390/su132212571
Submission received: 13 October 2021 / Revised: 8 November 2021 / Accepted: 12 November 2021 / Published: 14 November 2021
(This article belongs to the Special Issue Security Challenges in the Context of Sustainability)

Abstract

:
Robots have started to be used in the service sector as well as in the manufacturing industry. The use of service robots in airport services, tourism, and hospital services also brings many advantages. Because of the COVID-19 pandemic, reducing physical contact and providing hygiene are essential benefits of service robots. For this purpose, the effect of COVID-19 fear on perceived trust in service robots and the intention to use them at airports was investigated in this study. For analysis, data were collected from 730 participants from 64 different countries, by questionnaire. The data were analyzed with the SPSS and AMOS package programs. As a result of the structural equation model analysis, it was determined that COVID-19 fear affects perceived trust in service robots and the intention to use them positively, and perceived trust also affects the intention to use service robots positively. In addition, as a result of the Process Macro analysis, it was found that perceived trust has a high mediating effect on the effect of COVID-19 fear on the intention to use. The research results show that people’s attitudes towards COVID-19 shape the perception of robot usage in air transport services.

1. Introduction

The spread of the COVID-19 virus is a threat to almost all countries globally, especially since late 2019. COVID-19 is a highly transmissible virus that endangers the sharing of personal contact information [1]. Several countries have found that new technologies, such as mobile applications, robots, and drones, can minimize human contact. Communicated diseases, such as influenza, herpes, or Ebola, are being held at bay by systems such as teleoperation, autonomous service robots, face recognition, and thermal scanning [2]. According to experts, future robots that are not susceptible to infection and that can be effectively disinfected will be highly important in the struggle against the next pandemic [1].
Air transport was greatly affected by the COVID-19 pandemic. The virus first spread through air travel, with nearly every country restricting travel. Air passenger demand has declined by 70 to 95% from March 2020 [3]. The drop in air travel that occurred because of so many airports being closed was the most significant in aviation history. The demand for air traffic, mostly tied to tourism and leisure travel, decreased significantly during the crisis of the COVID-19 pandemic [4]. During the current COVID-19 pandemic, air transport mobility has strongly affected the EU region and other parts of the world. Numerous countries have closed their borders or implemented drastic travel regulations. Because of restrictions in destination countries requiring quarantine, passengers are prohibited from traveling, or are dissuaded from traveling. Currently, air travel is mostly limited to business travel in these pandemic conditions [5]. If the economy and other social activities continue, air transport will be necessary [4]. Therefore, it has become essential for airline companies to ensure the welfare of passengers [6].
As a result of the current COVID-19 crisis, the aviation industry must quickly adjust to this new circumstance. Most major airlines have seen a sharp decrease in passenger demand because of global travel disruptions, and so they are experimenting with various rapid and effective ways to survive as the crisis continues worldwide [7]. Additionally, new boarding and lending practices have been implemented, as well as increased aircraft disinfection procedures to contain the virus. Over the past decade, many airlines have begun to offer preflight screenings, such as body temperature checks and the quick test for blood coagulation, known as the COVID-19 test [3]. These are, however, only short-term solutions. In order to have a lasting solution, technological applications must be implemented. Because of the expected increase in health and safety measures at airports, technology will play an essential role in making the processes run more smoothly. The combination of biometrics, interactive navigation, and artificial intelligence offers highly secure and contactless identification and authentication. Airports that have experienced long-term reductions in traffic because of COVID-19 are also expected to utilize new technology in order to help improve their financial health and viability [8].
Because of the COVID-19 pandemic, airports worldwide are working to keep travelers safe. Some airports are using new technologies in toilets that limit physical contact with devices. Given the critical role that rapid testing and the implementation of new technologies play in airport effectiveness, it is safe to say that airports worldwide will face considerable change in the years to come. Imagine, for example, that future airport biometric technology is booming, and conventional airline tickets, boarding passes, and passports are entirely replaced by facial recognition technology [4].
Besides these two technological advances, airport service robots are an increasingly significant innovation in the world of technology. When people discuss automation in the service industry, they usually discuss the implementation of robots to perform human tasks. Robots can perform functions that allow human service workers to be replaced, and that improve the visitor experience, by quickly completing tasks having to do with tickets, wait times, and directions. Because robots can process tasks faster than humans, often more accurately and by removing human errors, it is possible for them to do these tasks more quickly than people [9]. The use of robots in industries that require large numbers of human employees, such as restaurants, bars, kitchen and housekeeping services, business offices, airports, and airlines, is prevalent. One can think of security robots, restaurant cooking robots, robot luggage handlers, travel agents, and receptionists, or concierge robots, as examples of this concept [10]. Because these drones are rugged and flexible, they are frequently used in various industries, such as travel, healthcare, disinfection, and logistics, for screening and monitoring in order to minimize the likelihood of a resurgence of the infection known as COVID-19 [2].
In order to protect against the risk of transmission of COVID-19, some of the regulations (social distancing, minimizing human contact, etc.) introduced into social life are being realized with the help of information technologies. One of the areas where people have to be together intensely is airports. Service robots are one of the most effective solutions used in the requirements at airports, such as social distancing and minimizing human contact. Therefore, the research questions were formed as follows:
  • Do people who use airport services consider using robots, an alternative type of service delivery, out of fear of COVID-19?
  • Does people’s perceived trust in this technology affect their preference for robot services?
At this point, users should also find this technology reliable and want to use it. In this context, this research focused on the intention to use service robots at airports. The study investigated whether users’ fear of COVID-19 affects their intention to use these robots through their perceived trust in service robots.
The second section of this study begins with an examination of the relevant literature. The materials and procedures are then discussed in Section 3. The survey analysis’s findings are described in Section 4. Finally, the Discussion section (Section 5) discusses the study’s findings, and the Conclusion section (Section 6) summarizes the significant findings.

2. Literature Review and Hypothesis Development

2.1. Theoretical Framework

2.1.1. COVID-19 Fear

Fear is defined as a highly primitive response to a perceived or real threat. Symptoms, such as an increased heart rate, muscle stiffness, and rapid breathing can result from fearful events [11]. COVID-19 fear can harm a person’s ability to think normally and can lead to adverse psychological and mental health problems, such as anxiety, depression, psychological distress, and life dissatisfaction [12]. The virus damages the lungs and makes breathing difficult. As a result, the oxygen level decreases and can cause death [13]. Therefore, one of the most striking psychological problems caused by the pandemic is anxiety [14].
When a person is stressed out about the virus and fears contracting COVID-19, this can excite their brain, resulting in disrupted sleep and performance impairment [11]. COVID-19 also includes additional stresses, such as depression, moodiness, movement restrictions, and economic hardships [15,16]. People who suffer from health anxiety tend to mistake common or benign physical symptoms for signs of a more severe condition, indicating that they may have developed a medical condition for which they have no physical symptoms. Being intolerant of uncertainty refers to a general preference for conditions that are known and unchanging. Because of this, people fear health risks associated with COVID-19, like cancer and intolerance to uncertainty [17].

2.1.2. Service Robots

Leonardo de Vinci designed a humanoid mechanism, calling it the Robotic Knight, which could then be used as a base for building humanoid robots with the basic movements of human-like ones. Homo sapiens created numerous humanoid robots in the 20th century and, over the last decade, there has been a substantial increase in humanoid robots. The growth of robotics has had a significant impact on a wide range of workforce activities. According to the Boston Consulting Group, by 2025, robots will account for one-quarter of all jobs lost to automation. This serves as a steppingstone for numerous countries to prioritize humanoid robots over increasing performance at a lower cost. Until the 1960s, most robotic developments were done by the United States, Japan, Russia, and France. It can be said that five countries are leading humanoid robot technological developments, based on the advancements in the world [18].
Robotic applications, such as those that use artificial intelligence methods, machine learning, the Internet of Things, big data, and blockchain, are frequently developed with new information and communication technologies, such as those listed above [1]. Their business models will fundamentally alter the ways in which service providers and customers interact. There are numerous ways in which service robots and artificial intelligence can be employed. Another way to think about it is that artificial intelligence automates business processes, where algorithms perform tasks that humans have predetermined, without further human intervention [19].
Artificial intelligence and cloud computing have provided new opportunities for robotics, as can be seen by the recent advances in both fields. Industrial robots, service robots, and unique robots are the three primary application areas for robots. Robots are becoming increasingly diverse and intelligent, assisting and partnering with people in their daily lives thanks to advances in deep learning algorithms, such as natural language processing and image recognition [20]. Service robots have arrived on the scene as well, alongside industrial robots. Advances in sensor technology have freed robots from their former role in the manufacturing industry and now allow them to roam the environments in everyday life. To sum up, while an industrial robot works in an industrial environment, a service robot works in a service environment. Serving human needs in the human environment is a significant part of what service robots do [21].
As a result, robots have recently been equipped with an upgraded robot system designed to be more human-friendly. People in offices, homes, hotels, restaurants, airports, and hospitals can count on these employees to help. Humanoid robots were created to mimic daily human tasks, both physical and mental. In recent history, they have acquired a significant amount of favor in human society, as they perform exceptionally well in enclosed environments intended for humans [18].
Specific tasks, such as memory, computing power, physical strength, and dealing with unpleasant or dangerous situations, are simply too complex for service robots to handle [22]. For a service robot, information about its environment, such as the positions of objects, furniture, people, and other robots, is indispensable to performing appropriate service tasks safely. For example, to deliver an object requested by a user, a robot must know the target object’s location and what trajectory it must follow to reach the object [23].
Many companies, particularly those in the travel and food industries, are implementing contactless service solutions using robots because of the current pandemic. As robots reduce face-to-face interactions between employees and customers, they enable organizations to scale better [22]. COVID-19, being an ongoing crisis, has propelled the trend for automated services at the front lines even further. However, it should not be forgotten that the level of the consumers’ readiness for robotic technology will also affect their tendency to receive service from robots [24]. Human–robot interaction is also crucial for the acceptance of service robots. Head movements and body language play an essential role in ensuring human–human interaction. Thus, robots should have the capacity to communicate both verbally and nonverbally in order to interact efficiently with humans. Nonverbal communication is widely believed to be the dominant route for conveying emotions in human–human interactions. The primary way we communicate our emotions is through facial expressions. A total of 95% of the literature on human emotions reports using faces as stimuli, a perfect example of this concept. Robots must be able to give honest and convincing emotional feedback through facial expressions in order to be able to interact with humans naturally and convincingly [25].

2.1.3. Service Robots at Airports

In the future, more intelligent airports will be a critical component of smarter cities. Most of the research done in this area is designed to help airlines better serve their customers, or to make it easier for them to run airport operations. Indoor airport navigation and Bluetooth beacon technology for retail operations are examples of improving the passenger experience. While this is true, intelligent solutions can also improve baggage handling, security screening, and crowd management at airports [26].
Automation plays a vital role in the efforts of airports to streamline the passenger experience, speed up service, increase efficiency, and ensure safety. Self-service check-in kiosks integrated into airports allow customers to check in for a flight and print boarding passes. Luggage then travels on automated conveyor belts to reach the sorting facility and the correct aircraft. In addition, passengers can use their mobile boarding pass on their smartphones during airport travel and board the plane through self-service gates [27]. Typically, check-in is handled by the check-in desk staff. Digitization has led to passengers having greater control over the boarding pass process, including using self-service kiosks and mobile devices to initially retrieve their boarding passes. In terms of bag labeling and bag drop-off, work has been done that has brought bag labeling and drop-off closer to self-service technologies.
Furthermore, there is an increase in the demand for digital bag tag alternatives. These bags provide many advantages to passengers. They include the ability to transfer ID and check-in information from a mobile device for each trip, to keep track of baggage throughout the trip, to trigger an alarm in the event of theft, and to let passengers know when baggage can be retrieved [16].
The COVID-19 crisis has triggered advancements in airport technology as well. Biometric technologies, such as face and fingerprint recognition and the paperless process, are viable technology options that the airport can utilize during a crisis. By utilizing biometric solutions, such as fingerprints, contact at all touchpoints, such as check-in counters, border crossings, and boarding will be significantly reduced, supporting healthier travel options in the aftermath of this crisis [7]. Of course, digital transformation in airports goes much further than this. Digital transformation is mainly about process automation, including cloud technology, blockchain technologies, big data, the Internet of Things, and robotic technology, as well as the use of these technologies by passengers. It can also be applied to indoor location management, electronic ID management, workflow management, or RFID. A balanced approach between different actors is also essential for the efficiency of airport operations [28]. The use of service robots as advanced technology in airports is now on the agenda. Self-driving guiding robots are used in Frankfurt Airport’s air service [29]. KLM developed "Spencer", in collaboration with the University of Twente at Amsterdam Airport Schiphol. A robot with artificial intelligence acts as a travel advisor at the terminal, helping passengers navigate their boarding gates. "Josie Pepper", the first robot equipped with artificial intelligence, was utilized at Munich Airport in 2018 for the following tasks: assisting passengers in airport shuttle services, as well as answering questions about shops, restaurants, and flight operations [9]. Several airports worldwide, such as Japan, have begun to employ human-like robots to serve passengers since San Jose International Airport, Silicon Valley’s central travel hub, started implementing customer service robots in October 2016 [30]. Customer service is no longer limited to human–human interaction, and human–robot interaction has expanded because of the introduction of service robots with artificial intelligence [31].
A bag-dropping robot was tested at Geneva International Airport. This robot meets customers outside the airport, scans the boarding pass, prints luggage tags, and places luggage in a special compartment. The robot can pick up two suitcases and deliver them to the luggage area inside the airport. In this way, it allows the passenger to avoid the queues and go directly to the security area. Airports have also hired customer service robots to answer passengers’ questions, make announcements, guide passengers to their doorstep, and even entertain passengers by singing songs and taking pictures with them. Robots can also perform cleaning and delivery jobs at airports. While all areas of airport operations are affected by automation and robotic technologies, the airports of the future can potentially be fully automated, enabling customers to go through the entire airport experience without interacting with human employees [27].
Airport technology, developed and applied at airports to provide passengers with a faster, safer, and more efficient experience, makes travel less stressful [32]. Generally, a service robot should perform autonomous navigation, object recognition, person detection, recognition, and tracking tasks [33]. Airport service robots can provide directions, handle simple questions, and ship packages [19]. Safety robots have been developed to ensure that customers are safe. This particular group of robots was used in the military in humanoid robot development and has not yet been used in the hospitality, travel, and tourism industries [34]. Airports will be able to employ safety robots to handle basic tasks. The ground-based humanoid robots are in charge of surveillance in reference areas, while the flying robots act as intermediaries to get information from the ceiling. Thus, they can provide the big picture of what is going on down there. A ground robot crew can be used to transport loads within the airport. Every robot should identify and track people, identify different objects, and capture various images. As a result, robots will help in airports by searching for both people and things [35].
In addition, IoT technology will be used for security procedures at the airport. Passengers who arrive at the airport are entirely integrated into the overall system. Passengers will be able to receive a wide variety of helpful information from their mobile terminal, such as boarding times, the availability of restaurants, and alternatives in shopping stores, and will be able to start using the system to complete their check-in procedures. The automatic security checks will confirm that the passenger and baggage are whom and what they say they are and identify their location within the airport. After these checks are completed, the computer will authenticate the passenger and baggage, resulting in a map of the airport displaying this information to the airport’s robots and smart objects. In the future, such robots will help passengers with things such as storing their luggage or guiding them to exciting points of interest. In order to help with this task, the robots will be physically in contact with other objects at the airport. Such intense interaction between the objects results in customers perceiving the results of the services they receive [35].
Before the COVID-19 pandemic, some airports used piloted robots to assist with routine administrative services, such as customer service, baggage delivery, etc. COVID-19 has placed a great deal of value on public health, leading to better opportunities and increased trust in airport robots. Airports are a haven for the disinfection and sterilization robots being established in many airports worldwide. Some new robots that can monitor or detect potentially hazardous high-contact or high-risk areas are also crucial in crowded public areas, such as airports and shopping malls. Researchers recommend using a remotely operated medical-instrument-equipped ambulance robot to assist in public notification in emergencies and to enter public spaces in emergencies [36].

2.2. Hypothesis Development

Passengers fly cautiously in air travel [37]. Teeroovengadum et al. (2021) [38] found that the COVID-19 pandemic is likely to affect the number of tourists who travel for pleasure in the years to come. Tourist intentions to travel in the year following the COVID-19 pandemic have fallen significantly. The analysis also confirms that a destination that is risky for visitors because of the COVID-19 content is visited by fewer tourists. Social cognitive theory and protection motivation theory propose a relationship between the perceived risk and intentions to travel [38].
Quarantine measures implemented worldwide have required people to live their lives in isolation, away from their family and friends, which has negatively affected both physical and mental health. Therefore, service robots can be used as social assistants, providing operational support for daily activities. They can also act as companions, participate in social interactions, promote physical activity, and monitor emotional states [39].
COVID-19 is having a significant impact on service consumers. Regulating the social isolation of every consumer to the same standard leads to immediate and long-term harmful mental health consequences. This worsens for vulnerable consumer groups, in particular, the elderly and children. Despite the ongoing relaxation of COVID-19 rules, many vulnerable consumers may continue to suffer social isolation and experience lasting psychological distress. Social robots are embodied physical agents designed to assist and interact with humans in their daily lives. An interactive social robot that can interact with humans using speech and touchscreen could serve customers and change how consumers enjoy their well-being, during COVID-19 and beyond [16].
As a result of the pandemic, demand for service robots will rise, and robots will help with sanitation and the physical separation of people. Because of this, robots will create new jobs for workers in the service industries and displace them [29]. Although it is expected that the pandemic will decrease after a while, it will be challenging for the service industry to return to the old normal. Customers will expect higher hygiene and safety standards and the maintenance of social distancing [40], which will affect their attitudes towards service robots.
Human contact and perceived contamination cause customers to act conservatively. Customers, therefore, tend to prefer environments where robots are used in the service industry. On the basis of this situation, it is thought that customers will be more likely to prefer service industries using robots because of the COVID-19 outbreak [41].
Hypothesis 1 (H1).
COVID-19 fear significantly affects perceived trust.
Hypothesis 2 (H2).
COVID-19 fear significantly affects intention to use.
People’s perceptions, and the way they demand new and unique technology, are altered by new technology. For example, customer service robots might need to communicate with customers. New technology’s influence on how people experience life and perceive the world is related to the way people interact with it. It is possible that some people will be more willing to adopt and engage with new technology and interact with robots, while others will be less willing [10].
Thus, a service technology’s anthropomorphic characteristics can influence how the social and relational needs of consumers are fulfilled. An example is a humanoid service robot, which is more likely to be considered a friend, more helpful, and more reliable, than a self-service machine [24]. It has been demonstrated that humanoid robots and humans have similar interpersonal warmth. In this scenario, it has been suggested that social robots can have the same effect on interpersonal warmth as a human worker [42].
When new possibilities are continuously being introduced into the field of service robots, technology rapidly develops. The behaviors of robots and individuals are likely to change dramatically thanks to this emerging combination of existing sensor technologies. For example, cameras, infrared sensors, and microphones can already be installed in robots. The robot better understands what a customer’s response means, and what emotions it carries, by using the data it collects. It uses voice changes, heart rates, skin temperature, and response rates to measure how accurate that response is. The hope is that, when customers learn about these options, their consumer behavior regarding robots will be dramatically affected [43].
In order to use service robots, people need to believe that using service robots will make them feel like they belong, and this is supported by two user beliefs: perceived ease of use and usefulness. Perceived usefulness has a more significant impact than perceived pleasure, as far as service robots are concerned. People do not just want robots to perform tasks; they want to gain an advantage over others by using service robots. In other words, service robots benefit users by increasing their ownership. Because of this, belonging has a notable influence on the way people think [44].
People who have a positive attitude towards service robots are far more likely to use robots for services than customers who dislike service robots, according to research by Park and del Pobil (2013) [44]. They also discovered that a moderate desire for belonging significantly impacted service robot users’ beliefs about robots. This study found that the more users can utilize service robots, the more favorably they view service robots. In addition, the researchers found that the perceived benefit had a much smaller effect on the intention to use than attitude.
Research has found that, when consumers perceive a service robot as intelligent, they are more likely to consider purchasing service robots [45]. This is significant during human–robot contact for a robot’s behavior. People should feel safe, welcoming of assistance, and secure in their relationship with the robot, and the whole experience should be positive [46].
From looking at people’s attitudes towards robots during the influenza pandemic, it can be predicted that they will be more accepting of high-tech services. For example, robots that danced with patients at the Wuhan Fangcang hospital benefited both the patients and the facility in various ways. At the same time, tourists are more likely to accept technology if it is dependable, risk-free, competent, and simple to use [36].
The most important thing is for customers to trust the security, privacy, and quality of the information and services they will receive from chatbots. Chatbots help customers find travel arrangements, and people are not apprehensive about providing personal information when doing this [47].
Hypothesis 3 (H3).
Perceived trust significantly affects intention to use.
Hypothesis 4 (H4).
Perceived trust has a mediating role in the effect of COVID-19 fear on intention to use.
The research model is shown in Figure 1.

3. Materials and Methods

3.1. Sample and Data Collection

To comply with the proposed aim to examine the effect of COVID-19 fear on intention to use and the mediating role of perceived trust on this effect, a research questionnaire was sent to the respondents. The sample of the study consisted of adults, aged 18 years and over, and included 730 people from 64 countries, reached by the convenience sampling method. The data analyzed in the study was collected through social media platforms in order to reach a more considerable sample, because of COVID-19 and, especially, people from around the world. The ResearchGate and LinkedIn platforms were used in the data collection process. We attempted to reach as many different sociocultural groups as possible because it has been predicted that both the attitude towards COVID-19, and the intention to use robot technology, may differ according to sociocultural structures. Research data were collected between May 2021 and June 2021 with an online questionnaire.

3.2. Measurement Instrument

The questionnaire that was used in this study was divided into two sections. The survey asked questions about the respondents’ demographics in the first part. In the second section, the researchers measured 17 items (see Appendix A, Table A1) to investigate the research model’s parameters. The participants’ levels of participation in each statement were measured with five-point Likert scales in the second part of the study.
The questionnaire was adopted from the studies listed below to measure three variables:
  • COVID-19 Fear (CF): Reznik et al. (2020) [48]; based on seven items.
  • Perceived Trust: Cha (2020) [49] (four items), and Ivkov et al. (2020) [50] (two items); based on six items.
  • Intention to Use: Cha (2020) [49]; based on four items.

3.3. Analysis Method

The study utilized three separate stages of analysis.
The construct validity and reliability were checked in the first stage. This was derived from exploratory and confirmatory factor analyses, which led to the conclusion. Kaiser–Meyer–Oklin (KMO) and Bartlett sphericity tests were performed to validate the observations for the factor analysis. The KMO value is interpreted as "expected" when it is between 0.5 and 0.7; "good" when it is between 0.7 and 0.8; and "very good" when it is above 0.8. The results of the Bartlett sphericity test show that the sample size was adequate, and the correlation matrix was suitable for factor analysis [51]. CFA was used to verify if all the variables in the study could be distributed in all the structures. The scale’s goodness-of-fit values were determined to ensure construct validity and reliability, and the variables’ α correlations were calculated. After the holistic significance of the measurement tool was confirmed, the composite reliability of the factors, and the variance (AVE) explained by them, were calculated [52]. It is acceptable for structural reliability when the structure value is more than 0.70 [53], and the explained variance is 0.40 and more [54]. Additionally, the skewness and kurtosis values were examined to ensure that the data were normally distributed.
In the second stage, the analysis was carried out with the structural equation model, established to test the H1 and H2, and H3 hypotheses. Structural equation modeling (SEM) is a statistical method that enables the measurement of complex models, applied in different disciplines and compared to alternative models, and has been used mainly in recent studies. One of SEM’s most critical advantages over other methods is that it effectively takes measurement errors into account in the analysis. Another advantage is that it is a statistical method in which the direct and indirect effects of structures in multiple relationships with each other can be measured clearly. Additionally, SEM has various quantitative statistical tests to examine the construct’s convergent, discriminant, and internal consistency validities [52]. The structural model fit the data, according to the various index families (e.g., χ2 and normalized χ2, RMR, RMSEA, and GFI). To see if the proposed hypotheses were supported, the authors investigated the regression coefficients [55].
At the last stage, the analysis of the mediation effect of H4 was tested, with the conditional stages of Baron and Kenny (1986) [56], and the Process Macro method developed by Hayes [57]. The mediator variable is a third variable that changes the relationship between an independent and an outcome variable [56]. The mediation effect is tested only when there is a significant direct effect between the independent and outcome variables. However, there is a conceptual probability that a mediating variable will lie between the two variables [58]. The first point to be considered in mediation models is the relationship between the dependent and independent variables. According to the model popularized by Kenny et al. (1998) [59], the first step of the mediation testing period is to establish a relationship between the independent variable (X) and the dependent variable (Y). However, many experts (such as Shrout and Bolger, 2002 [60], and Zhao et al., 2010 [61], etc.) argue that this first condition is not necessary. In this respect, mediation analysis can be reasonable even when no relationship is observed between X and Y [62]. After determining the presence of a mediating effect, it is necessary to determine whether the indirect effect is significant in order to determine how effective the mediating role is. For this, bootstrap confidence interval values are sufficient. The bootstrap lower and upper bounds must be above or below zero [63]. The mediation tests performed, with the Process Macro method developed by Hayes [57], allow for the prediction of the conditional indirect effect with the bootstrap method. The predictive power of sampling with the bootstrap method is more robust than other mediation analyses [64]. The significance of the indirect and direct effects in the model was evaluated based on the 95% bias-corrected confidence interval. The 95% upper and lower confidence interval limits did not contain zero, indicating that the mediation effect was significant [57].

4. Results

Some demographic characteristics of the participants are given in Table 1.
Before testing the research model, the construct validity and reliability of the scales were tested. The Kaiser–Meyer–Olkin (KMO) value shows the proportion of the common variance related to the latent structure of the variables. It should be as large as possible for sampling adequacy (>0.70) [65]. After that, the construct validity and reliability of the scales used in the research were tested. For this purpose, exploratory and confirmatory factor analyses and a reliability analysis were performed. The exploratory factor analysis (EFA) findings of the scales are shown in Table 2.
As a result of the exploratory factor loads, factor loads of the items were obtained above 0.66. The KMO values were above 0.80, and the Bartlett’s sphericity tests indicated significance for all scales. This means that the sample size was sufficient for factor analysis. It was found that each scale separately explained more than 67% of the total variance. The kurtosis and skewness values for the scales were determined between −2 and +2. This means that the data have a normal distribution.
After the exploratory factor analysis, a confirmatory factor analysis (CFA) was performed for the scales. The goodness-of-fit values obtained as a result of the confirmatory factor analysis are given in Table 3.
As a result of the CFA, it was found that the scales met the acceptable goodness-of-fit criteria.
A reliability analysis was performed for the scales after the EFA and the CFA. The alpha coefficient and the AVE (average variance extracted), and the CR (composite reliability) values obtained from the reliability analysis are given in Table 4.
As a result of the reliability analysis, alpha coefficients were obtained above 0.84. This finding shows that the scales are reliable. The AVE values were above 0.60, and the CR values were greater than 0.85 for all scales. These findings also show that the scales have component validity.
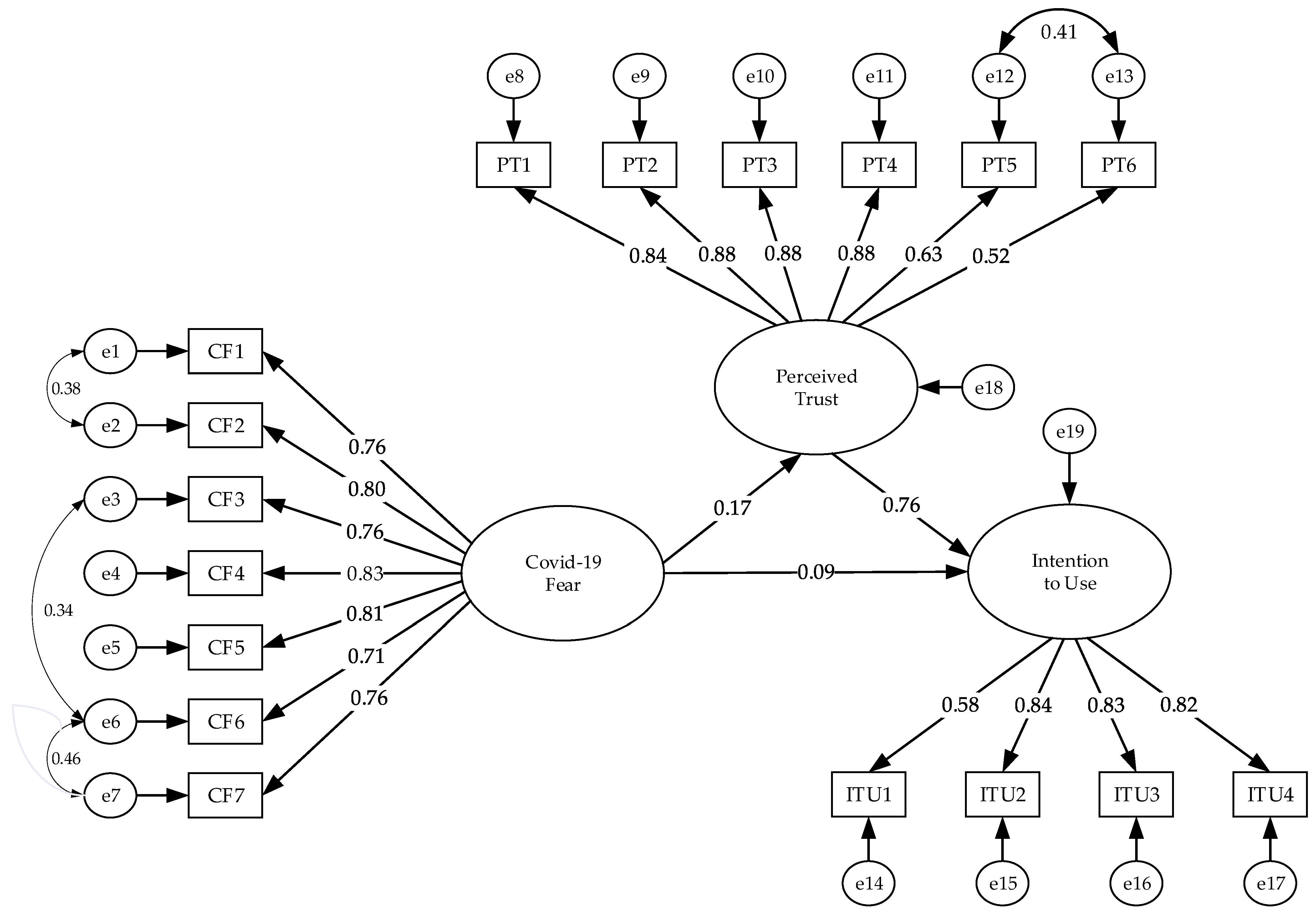
After determining that the scales provided construct validity and reliability, a structural equation model analysis was performed to test the research hypotheses. The analyzed model is given in Figure 2.
The model’s goodness-of-fit values are shown in Table 5.
The structural equation model also meets the criteria for the goodness of fit.
The analysis results of the model are shown in Table 6.
As a result, it was determined that the fear of COVID-19 affected the perceived trust and intention to use positively. It has been found that perceived trust also affects the intention to use positively and significantly. In addition, the significance of the regression coefficients was examined to evaluate the fit of the model. It was determined that the significance level (p) for the model was less than 0.05. According to this result, it can be said that the observed variables predict the latent variables well. At the same time, it was found that the critical ratio values of all items were greater than 0.50. According to the critical ratio and significance results, it was concluded that the regression coefficients were significant. As a result of the analysis, the H1, H2, and H3 hypotheses were supported.
After analyzing the structural equation model, a Process Macro analysis, developed by Hayes (2018), was conducted to test the mediating effect of perceived trust. Model 4 was selected in the Process Macro statistical program for the mediator effect measurement. In the mediating effect measurement, X (COVID-19 Fear) represents the independent variable, Y (Intention to Use) the dependent variable, and M (Perceived Confidence) represents the mediator variable. The absence of a value of 0 between the low (BootLLCI) and high (BootULCI) confidence intervals is considered to determine the mediating effect. The analysis results are shown in Figure 3.
According to the findings obtained from the analysis, COVID-19 fear affects perceived trust (Path a) positively and significantly. (β: 0.1319 95% CI [0.0797, 0.1841], t: 4.9609, p < 0.001). The significant beta value is understood both because the p-value is less than 0.001, and because the values of the confidence interval do not include the zero value. The lower value of the confidence interval is 0.0797, and the upper value is 0.184, as reported. The coefficient of determination was found to be 0.0327. This finding shows that 3.27% of perceived trust is explained by COVID-19 fear.
It has been determined that perceived trust significantly affects the intention to use (Path b). (β: 0.7466 95% CI [0.6902, 0.8031], t: 25.9623, p < 0.001). The significance of the beta value is understood both because the p-value is less than 0.001, and because the confidence interval values do not include the zero value.
It has been found that the COVID-19 fear has a positive and significant effect on the intention to use. (β: 0.0677, 95% CI [0.0265, 0.1089], t: 3.2283, p < 0.001). The significance of the beta value is understood both because the p-value is less than 0.001, and because the confidence interval values do not include the zero value. The coefficient of determination value was obtained as 0.5041. This finding shows that 50.41% of usage intention is explained by COVID-19 fear and perceived trust.
In the absence of perceived trust as the mediator variable, the effect of the fear of COVID-19 on the intention to use (Path c), i.e., total effects, was also found to be significant. (β: 0.1662, 95% CI [0.1100, 0.2224], t: 5.8071, p < 0.001). The total effects were significant, and the lower and upper values of the total effects’ confidence interval did not include the zero value.
The calculated indirect effects were significant if the mediating variable, perceived trust, was also included in the model. (β:0.0985, 95% BCA CI [0.0526, 0.1468]. This is because the lower and upper values of the confidence interval for the indirect effects do not include the zero value. The effect size (K2) was obtained as 0.1247. Since this value is close to 0.25, it is considered a high effect. Therefore, perceived trust has a high mediating effect, which shows that H4 is supported.

5. Discussions and Implications

5.1. Theoretical Implications

This study investigates the impact of the COVID-19 outbreak and perceived trust on the intention to use service robots at airports. As part of the research model, we first examined whether people’s COVID-19 fear leads them to rely on robots that use a vehicle to meet requirements, such as social distancing and minimal human contact. There are many studies [66,67,68,69,70,71] examining people’s trust in robots. These studies focus on topics such as technology anthropomorphism, which expresses the design factor [9,30], gestures, speech, and the hand and facial movements associated with emotional intimacy [29,46], among the actors that build trust [72]. There are also discussions in the literature that robots will harm personal privacy and users will not trust them [73]. However, the first result of the study reveals that the extraordinary situation brought about by the epidemic has encouraged people to trust robots.
Second, we found that COVID-19 fear positively motivates people to use robots. The COVID-19 pandemic has caused many changes in social life. In order to prevent the risk of transmission, people had to take some precautions, such as masks [74], social distancing [75], hygiene [76], and the avoidance of contact. Thus, interest in using service robots has increased because, thanks to them, people can quickly meet requirements, such as the avoidance of personal contact and social distancing [36]. This study’s findings align with the studies [22,49,77,78] in the relevant literature.
Third, the support of the third hypothesis (H3) of the study coincides with the view that people’s perceived trust in robot technologies motivates them to use these technologies [69]. In services characterized by uncertainty, users may think that robots can eliminate these uncertainties more easily and without error. In many studies conducted in the service sector [66,67,68,69,70,71], it has been revealed that the perceived trust in robots positively affects the intention to use them. The findings of this study also confirm this situation.
Finally, the fourth hypothesis of the research (H4) claims that the fear of catching the COVID-19 virus leads the passengers to a perception of trust about service robots, and this perception leads them to use service robots. According to the results of the analysis, this hypothesis is also supported. People try to minimize human contact so as not to be exposed to the COVID-19 virus and, for this purpose, they want to rely on robots, which they think are more hygienic. Therefore, the intentions to use service robots of the users who do not want the COVID-19 virus to infect them is positively affected by their perceived trust in these robots.

5.2. Managerial Implications

In addition to the theoretical findings of this study, there are some suggestions for practitioners. Although this study claims that COVID-19 fear and perceived trust affect the intention to use service robots, many different parameters are effective in terms of the dependent variable. Studies examining the relationship between perceived trust and the intention to use service robots in the literature have generally focused on the concept of “anthropomorphism”.
In order to interact with customers better, robot manufacturers and service managers must evaluate their customers’ personalities. In terms of appearance, emotion, sound, and gesture, the manufacturers must improve the naturalness of robots. They should also ensure that robots are coordinated with the expressions on a person’s face and in their speech [29]. In the future, communication between humans and robots will rely heavily on the ability of robots to converse with people. The careful management of multimedia conversations and interruptions is necessary, as different conversation topics and emotional behaviors are involved. Moreover, by assigning multiple comment-to-speech systems to different users, dialogue is perceived as continuous, so interruptions are avoided. Through dialogue, the robot can tailor the message to include the various kinds of feedback it receives, which results in improved engagement, attention, and understanding for the user [46].
Robotic customer service devices are created to engage with customers. They can be categorized into two distinct groups: humanoid robots and nonhumanoid robots. There is an infinite number of design features to choose from, and machines and the appearance of robots both influence how humans interact with them. Robotic appearance does not appear to have a significant impact on consumer perceptions. However, people tend to differentiate between humanoid and nonhumanoid robots [9].
Although research on service robot design has shown that service robots can be differentiated in terms of their design features, such as representation (physical and virtual), anthropomorphism, and task orientation, not all designs benefit from all design features (cognitive–analytical and emotional–social). Robots are designed to have social features to encourage customers to connect with them [72].
Face recognition systems, for example, are good examples of technological advances in airports. Nevertheless, in order to reap the full benefits, they must bear the associated costs. There are several disadvantages to consider. For example, passengers may feel uncomfortable learning how to use new technologies. An excellent example of the invasiveness of biometric technology, such as automatic scans of passengers during security checks, is the introduction of biometric technology, which includes the automatic scanning of passengers during security checks [73].
Facial and voice recognition systems will allow a service robot to identify and provide highly customized and personalized service for each customer. Robots can be created to have no inherent bias (e.g., by ethnicity, gender, age, and social status) unless they are programmed (e.g., to provide preferential treatment to “high-value customers”) [79].

6. Conclusions

In this study, the effect of COVID-19 fear on the intention to use service robots at airports, and the mediating role of perceived trust in this effect, were investigated. As a result of the structural equation model analysis, it was determined that COVID-19 fear significantly affected the perceived trust and intention to use. It has been found that perceived trust also significantly affects intention to use. In addition, as a result of the mediation analysis, it was found that perceived trust has a mediating role in the effect of COVID-19 fear on intention to use.
The research results show that the fear of catching the COVID-19 virus directs the passengers to receive service from the service robots at the airports. The danger of virus transmission has weakened social relations with people. As a result, passengers prefer to communicate with robot employees instead of communicating with human employees. This finding shows that a different dynamic (COVID-19 fear), which is not mentioned in the literature, also motivates people to use service robots, making this study an essential contribution to the literature and distinguishing it from existing studies.
According to the research findings, the fear of catching the COVID-19 virus leads passengers to the perception of trust regarding service robots, and this perception leads passengers to use them.
This study has some limitations. The most important limitation of this research is the collection of data by questionnaire because the information obtained was limited to the survey questions. In addition, the sample obtained from the countries is not evenly distributed according to the country’s populations. This study focuses on ground handling services. For future studies, we suggest that a similar study be carried out about the intention of receiving services from robots instead of cabin attendants during the flight. Studies on receiving services from robot pilots, and even on the intention to travel on autonomous planes, will significantly contribute to the aviation industry. In the studies to be done, it is crucial to carry out research based on the technology acceptance model, as well as on the effect of COVID-19. The cultural dimension of robot acceptance will be clarified when researchers who have access to larger samples make cross-country comparisons. It is thought that intercontinental comparisons will make essential contributions to the literature.

Author Contributions

Conceptualization, Ş.Ç. and I.M.-K.; methodology, B.Y.; software, Ş.Ç.; validation, I.M.-K., B.Y. and R.Č.; formal analysis, B.Y. and R.Č.; investigation, I.M.-K.; resources, Ş.Ç. and R.Č.; data curation, B.Y.; writing—original draft preparation, Ş.Ç. and B.Y.; writing—review and editing, I.M.-K.; visualization, R.Č.; supervision I.M.-K. All authors have read and agreed to the published version of the manuscript.

Funding

This research received no external funding.

Institutional Review Board Statement

Not applicable.

Informed Consent Statement

Not applicable.

Data Availability Statement

The data of this study is available from the authors upon request.

Conflicts of Interest

The authors declare no conflict of interest.

Appendix A

Table A1. Measurement instrument.
Table A1. Measurement instrument.
CodeItem
COVID-19 Fear
CF1I am most afraid of COVID-19. (Reznik et al. (2020) [48])
CF2It makes me uncomfortable to think about COVID-19. (Reznik et al. (2020) [48])
CF3My hands become clammy when I think about COVID-19. (Reznik et al. (2020) [48])
CF4I am afraid of losing my life because of COVID-19. (Reznik et al. (2020) [48])
CF5When watching news and stories about COVID-19 on social media, I become nervous or anxious. (Reznik et al. (2020) [48])
CF6I cannot sleep because I’m worrying about getting COVID-19. (Reznik et al. (2020) [48])
CF7My heart races or palpitates when I think about getting COVID-19. (Reznik et al. (2020) [48])
Perceived Trust
PT1In general, I trust in the airport service robot. (Cha (2020) [49])
PT2I think that the airport service robot will keep the commitments that it makes. (Cha (2020) [49])
PT3The airport service robot is trustworthy. (Cha (2020) [49])
PT4I would describe the airport service robot as reliable. (Cha (2020) [49])
PT5Robots have better hygienic practice. (Ivkov et al., (2020) [50])
PT6Robots cannot transmit diseases to humans. (Ivkov et al., (2020) [50])
Intention to Use
ITU1Given the opportunity, I would use the airport service robot. (Cha (2020) [49])
ITU2I am likely to use the airport service robot in the near future. (Cha (2020) [49])
ITU3I will use the service robot when checking-in in the airport. (Cha (2020) [49])
ITU4I am open to using the airport service robot in the near future. (Cha (2020) [49])

References

  1. Wang, X.V.; Wang, L. A literature survey of the robotic technologies during the COVID-19 pandemic. J. Manuf. Syst. 2021, 60, 823–836. [Google Scholar] [CrossRef]
  2. Thomas, M.J.; Lal, V.; Baby, A.K.; Rabeeh VP, M.; James, A.; Raj, A.K. Can technological advancements help to alleviate COVID-19 pandemic? A review. J. Biomed. Inform. 2021, 117, 103787. [Google Scholar] [CrossRef]
  3. Lamb, T.L.; Ruskin, K.J.; Rice, S.; Khorassani, L.; Winter, S.R.; Truong, D. A qualitative analysis of social and emotional perspectives of airline passengers during the COVID-19 pandemic. J. Air Transp. Manag. 2021, 94, 102079. [Google Scholar] [CrossRef]
  4. Štimac, I.; Bračić, M.; Pivac, J.; Oleksa, I. Analysis of Recommended Measures in the Conditions of the COVID-19 Pandemic at Croatian Airports. Transp. Res. Procedia 2020, 51, 141–151. [Google Scholar] [CrossRef]
  5. Nižetić, S. Impact of coronavirus (COVID-19) pandemic on air transport mobility, energy, and environment: A case study. Int. J. Energy Res. 2020, 44, 10953–10961. [Google Scholar] [CrossRef]
  6. Serrano, F.; Kazda, A. Business continuity during pandemics—Lessons learned about airport personnel. Transp. Res. Procedia 2020, 51, 56–66. [Google Scholar] [CrossRef]
  7. Serrano, F.; Kazda, A. The future of airports post COVID-19. J. Air Transp. Manag. 2020, 89, 101900. [Google Scholar] [CrossRef]
  8. Halpern, N.; Mwesiumo, D.; Budd, T.; Suau-Sanchez, P.; Bråthen, S. Segmentation of passenger preferences for using digital technologies at airports in Norway. J. Air Transp. Manag. 2021, 91, 102005. [Google Scholar] [CrossRef]
  9. Milman, A.; Tasci, A.; Zhang, T. Perceived robotic server qualities and functions explaining customer loyalty in the theme park context. Int. J. Contemp. Hosp. Manag. 2020, 32, 3895–3923. [Google Scholar] [CrossRef]
  10. Christou, P.; Simillidou, A.; Stylianou, M.C. Tourists’ perceptions regarding the use of anthropomorphic robots in tourism and hospitality. Int. J. Contemp. Hosp. Manag. 2020, 32, 3665–3683. [Google Scholar] [CrossRef]
  11. Siddique, R.F.; Ahmed, O.; Hossain, K.N. Relationship between the fear of COVID-19 disease and sleep quality: The mediating role of stress. Heliyon 2021, 7, e07033. [Google Scholar] [CrossRef]
  12. Chen, H.; Eyoun, K. Do mindfulness and perceived organizational support work? Fear of COVID-19 on restaurant frontline employees’ job insecurity and emotional exhaustion. Int. J. Hosp. Manag. 2021, 94, 102850. [Google Scholar] [CrossRef]
  13. Malik, A.A.; Masood, T.; Kousar, R. Reconfiguring and ramping-up ventilator production in the face of COVID-19: Can robots help? J. Manuf. Syst. 2021, 60, 864–875. [Google Scholar] [CrossRef]
  14. Asai, K.; Wakashima, K.; Toda, S.; Koiwa, K. Fear of novel coronavirus disease (COVID-19) among pregnant and infertile women in Japan. J. Affect. Disord. Rep. 2021, 4, 100104. [Google Scholar] [CrossRef] [PubMed]
  15. Shafran, R.; Rachman, S.; Whittal, M.; Radomsky, A.; Coughtrey, A. Fear and Anxiety in COVID-19: Preexisting Anxiety Disorders. Cogn. Behav. Pract. 2021, 28, 459–467. [Google Scholar] [CrossRef]
  16. Henkel, A.P.; Čaić, M.; Blaurock, M.; Okan, M. Robotic transformative service research: Deploying social robots for consumer well-being during COVID-19 and beyond. J. Serv. Manag. 2020, 31, 1131–1148. [Google Scholar] [CrossRef]
  17. Mertens, G.; Duijndam, S.; Smeets, T.; Lodder, P. The latent and item structure of COVID-19 fear: A comparison of four COVID-19 fear questionnaires using SEM and network analyses. J. Anxiety Disord. 2021, 81, 102415. [Google Scholar] [CrossRef]
  18. Kahraman, C.; Deveci, M.; Boltürk, E.; Türk, S. Fuzzy controlled humanoid robots: A literature review. Robot. Auton. Syst. 2020, 134, 103643. [Google Scholar] [CrossRef]
  19. Paluch, S.; Wirtz, J. Editorial: Artificial Intelligence and Robots in the Service Encounter. J. Serv. Manag. Res. 2020, 4, 320138. [Google Scholar] [CrossRef]
  20. Hu, L.; Jiang, Y.; Wang, F.; Hwang, K.; Hossain, M.S.; Muhammad, G. Follow me Robot-Mind: Cloud brain based personalized robot service with migration. Future Gener. Comput. Syst. 2020, 107, 324–332. [Google Scholar] [CrossRef]
  21. Sprenger, M.; Mettler, T. Service Robots. Bus. Inf. Syst. Eng. 2015, 57, 271–274. [Google Scholar] [CrossRef]
  22. Chiang, A.-H.; Trimi, S. Impacts of service robots on service quality. Serv. Bus. 2020, 14, 439–459. [Google Scholar] [CrossRef]
  23. Pyo, Y.; Nakashima, K.; Kuwahata, S.; Kurazume, R.; Tsuji, T.; Morooka, K.; Hasegawa, T. Service robot system with an informationally structured environment. Robot. Auton. Syst. 2015, 74, 148–165. [Google Scholar] [CrossRef] [Green Version]
  24. Yoganathan, V.; Osburg, V.-S.; Kunz, H.W.; Toporowski, W. Check-in at the Robo-desk: Effects of automated social presence on social cognition and service implications. Tour. Manag. 2021, 85, 104309. [Google Scholar] [CrossRef]
  25. McGinn, C. Why Do Robots Need a Head? The Role of Social Interfaces on Service Robots. Int. J. Soc. Robot. 2020, 12, 281–295. [Google Scholar] [CrossRef]
  26. Elrayes, A.; Ali, M.H.; Zakaria, A.; Ismail, M.H. Smart airport foreign object debris detection rover using LiDAR technology. Internet Things 2019, 5, 1–11. [Google Scholar] [CrossRef]
  27. Ivanov, S.H.; Webster, C.; Berezina, K. Adoption of Robots and Service Automation by Tourism and Hospitality Companies; SSRN Scholarly: Rochester, NY, USA, Paper ID 2964308; 2017; Available online: https://www.academia.edu/35726122/Adoption_of_robots_and_service_automation_by_tourism_and_hospitality_companies (accessed on 13 October 2021).
  28. Zaharia, S.E.; Pietreanu, C.V. Challenges in airport digital transformation. Transp. Res. Procedia 2018, 35, 90–99. [Google Scholar] [CrossRef]
  29. Chuah, S.H.-W.; Aw, E.C.-X.; Yee, D. Unveiling the complexity of consumers’ intention to use service robots: An fsQCA approach. Comput. Hum. Behav. 2021, 123, 106870. [Google Scholar] [CrossRef]
  30. Fan, A.; Wu, L.; Miao, L.; Mattila, A.S. When does technology anthropomorphism help alleviate customer dissatisfaction after a service failure?—The moderating role of consumer technology self-efficacy and interdependent self-construal. J. Hosp. Mark. Manag. 2020, 29, 269–290. [Google Scholar] [CrossRef]
  31. Park, S.S.; Tung, C.D.; Lee, H. The adoption of AI service robots: A comparison between credence and experience service settings. Psychol. Mark. 2021, 38, 691–703. [Google Scholar] [CrossRef]
  32. Negri, N.A.R.; Borille, G.M.R.; Falcão, V.A. Acceptance of biometric technology in airport check-in. J. Air Transp. Manag. 2019, 81, 101720. [Google Scholar] [CrossRef]
  33. Savage, J.; Rosenblueth, D.A.; Matamoros, M.; Negrete, M.; Contreras, L.; Cruz, J.; Martell, R.; Estrada, H.; Okada, H. Semantic reasoning in service robots using expert systems. Robot. Auton. Syst. 2019, 114, 77–92. [Google Scholar] [CrossRef]
  34. Go, H.; Kang, M.; Suh, S.C. Machine learning of robots in tourism and hospitality: Interactive technology acceptance model (iTAM)—cutting edge. Tour. Rev. 2020, 75, 625–636. [Google Scholar] [CrossRef]
  35. Grieco, L.A.; Rizzo, A.; Colucci, S.; Sicari, S.; Piro, G.; Di Paola, D.; Boggia, G. IoT-aided robotics applications: Technological implications, target domains and open issues. Comput. Commun. 2014, 54, 32–47. [Google Scholar] [CrossRef]
  36. Zeng, Z.; Chen, P.-J.; Lew, A.A. From high-touch to high-tech: COVID-19 drives robotics adoption. Tour. Geogr. 2020, 22, 724–734. [Google Scholar] [CrossRef]
  37. Adrienne, N.; Budd, L.; Ison, S. Grounded aircraft: An airfield operations perspective of the challenges of resuming flights post COVID. J. Air Transp. Manag. 2020, 89, 101921. [Google Scholar] [CrossRef]
  38. Teeroovengadum, V.; Seetanah, B.; Bindah, E.; Pooloo, A.; Veerasawmy, I. Minimising perceived travel risk in the aftermath of the COVID-19 pandemic to boost travel and tourism. Tour. Rev. 2021, 76, 910–928. [Google Scholar] [CrossRef]
  39. Holland, J.; Kingston, L.; McCarthy, C.; Armstrong, E.; O’Dwyer, P.; Merz, F.; McConnell, M. Service Robots in the Healthcare Sector. Robotics 2021, 10, 47. [Google Scholar] [CrossRef]
  40. Pillai, S.G.; Haldorai, K.; Seo, W.S.; Kim, W.G. COVID-19 and hospitality 5.0: Redefining hospitality operations. Int. J. Hosp. Manag. 2021, 94, 102869. [Google Scholar] [CrossRef]
  41. Kim, S.; Kim, J.; Badu-Baiden, F.; Giroux, M.; Choi, Y. Preference for robot service or human service in hotels? Impacts of the COVID-19 pandemic. Int. J. Hosp. Manag. 2021, 93, 102795. [Google Scholar] [CrossRef]
  42. Nakanishi, J.; Kuramoto, I.; Baba, J.; Ogawa, K.; Yoshikawa, Y.; Ishiguro, H. Continuous Hospitality with Social Robots at a hotel. SN Appl. Sci. 2020, 2, 452. [Google Scholar] [CrossRef] [Green Version]
  43. Lu, V.N.; Wirtz, J.; Kunz, W.H.; Paluch, S.; Gruber, T.; Martins, A.; Patterson, P.G. Service robots, customers and service employees: What can we learn from the academic literature and where are the gaps? J. Serv. Theory Pract. 2020, 30, 361–391. [Google Scholar] [CrossRef]
  44. Park, E.; Del Pobil, A.P. Users’ attitudes toward service robots in South Korea. Ind. Robot. Int. J. 2013, 40, 77–87. [Google Scholar] [CrossRef]
  45. Tussyadiah, I.P.; Park, S. Consumer Evaluation of Hotel Service Robots. In Information and Communication Technologies in Tourism 2018; Stangl, B., Pesonen, J., Eds.; Springer International Publishing: Cham, Germany, 2018; pp. 308–320. ISBN 978-3-319-72923-7. [Google Scholar]
  46. Villamar Gómez, L.; Miura, J. Ontology-based knowledge management with verbal interaction for command interpretation and execution by home service robots. Robot. Auton. Syst. 2021, 140, 103763. [Google Scholar] [CrossRef]
  47. Pillai, R.; Sivathanu, B. Adoption of AI-based chatbots for hospitality and tourism. Int. J. Contemp. Hosp. Manag. 2020, 32, 3199–3226. [Google Scholar] [CrossRef]
  48. Reznik, A.; Gritsenko, V.; Konstantinov, V.; Khamenka, N.; Isralowitz, R. COVID-19 Fear in Eastern Europe: Validation of the Fear of COVID-19 Scale. Int. J. Ment. Health Addict. 2020, 19, 1903–1908. [Google Scholar] [CrossRef]
  49. Cha, S.S. Customers’ intention to use robot-serviced restaurants in Korea: Relationship of coolness and MCI factors. Int. J. Contemp. Hosp. Manag. 2020, 32, 2947–2968. [Google Scholar] [CrossRef]
  50. Ivkov, M.; Blešić, I.; Dudić, B.; Pajtinková Bartáková, G.; Dudić, Z. Are Future Professionals Willing to Implement Service Robots? Attitudes of Hospitality and Tourism Students towards Service Robotization. Electronics 2020, 9, 1442. [Google Scholar] [CrossRef]
  51. Field, A. Discovering Statistics Using IBM SPSS Statistics, 5th ed.; SAGE Publications: Thousand Oaks, CA, USA, 2017; ISBN 978-1-5264-1952-1; 978-1-5264-1951-4. [Google Scholar]
  52. Fornell, C.; Larcker, D.F. Structural Equation Models with Unobservable Variables and Measurement Error: Algebra and Statistics. J. Mark. Res. 1981, 18, 382–388. [Google Scholar] [CrossRef]
  53. Hair, J.; Anderson, R.; Black, B.; Babin, B. Multivariate Data Analysis; Pearson Education: London, UK, 2016; ISBN 978-0-13-379268-3. [Google Scholar]
  54. Huang, C.-C.; Wang, Y.-M.; Wu, T.-W.; Wang, P.-A. An empirical analysis of the antecedents and performance consequences of using the moodle platform. Int. J. Inf. Educ. Technol. 2013, 3, 217. [Google Scholar] [CrossRef] [Green Version]
  55. Lin, Y.; Luo, J.; Cai, S.; Ma, S.; Rong, K. Exploring the service quality in the e-commerce context: A triadic view. Ind. Manag. Data Syst. 2016, 116, 388–415. [Google Scholar] [CrossRef]
  56. Baron, R.M.; Kenny, D.A. The moderator–mediator variable distinction in social psychological research: Conceptual, strategic, and statistical considerations. J. Personal. Soc. Psychol. 1986, 51, 1173–1182. [Google Scholar] [CrossRef]
  57. Hayes, A.F. Introduction to Mediation, Moderation, and Conditional Process Analysis, Second Edition: A Regression-Based Approach; Guilford Publications: London, UK, 2017; ISBN 978-1-4625-3465-4. [Google Scholar]
  58. Bennet, J.A. Focus on Research Methods Mediator and Moderator Variables in Nursing Research: Conceptual and Statistical Differences; School of Nursing, San Diego State University: San Diego, CA, USA, 2000; pp. 415–420. [Google Scholar]
  59. Kenny, D.A.; Kashy, D.; Bolger, N. Data analysis in social psychology. In The Handbook of Social Psychology; Gilbert, D.T., Fiske, S.T., Lindzey, G., Eds.; McGraw-Hill: New York, NY, USA, 1998; ISBN 978-0-19-521376-8. [Google Scholar]
  60. Shrout, P.E.; Bolger, N. Mediation in experimental and nonexperimental studies: New procedures and recommendations. Psychol. Methods 2002, 7, 422. [Google Scholar] [CrossRef]
  61. Zhao, X.; Lynch, J.G., Jr.; Chen, Q. Reconsidering Baron and Kenny: Myths and Truths about Mediation Analysis. J. Consum. Res. 2010, 37, 197–206. [Google Scholar] [CrossRef]
  62. MacKinnon, D.P.; Krull, J.L.; Lockwood, C. Mediation, confounding, and suppression: Different names for the same effect. Prev. Sci. 2000, 1, 173–181. [Google Scholar] [CrossRef]
  63. Preacher, K.J.; Hayes, A.F. Asymptotic and resampling strategies for assessing and comparing indirect effects in multiple mediator models. Behav. Res. Methods 2008, 40, 879–891. [Google Scholar] [CrossRef]
  64. Fritz, M.S.; MacKinnon, D.P. Required Sample Size to Detect the Mediated Effect. Psychol. Sci. 2007, 18, 233–239. [Google Scholar] [CrossRef] [Green Version]
  65. Lloret, S.; Ferreres, A.; Hernández, A.; Tomás, I. The exploratory factor analysis of items: Guided analysis based on empirical data and software. An. De Psicol. 2017, 33, 417–432. [Google Scholar] [CrossRef] [Green Version]
  66. Tussyadiah, I.P.; Zach, F.J.; Wang, J. Do travelers trust intelligent service robots? Ann. Tour. Res. 2020, 81, 102886. [Google Scholar] [CrossRef]
  67. Park, S. Multifaceted trust in tourism service robots. Ann. Tour. Res. 2020, 81, 102888. [Google Scholar] [CrossRef]
  68. Glikson, E.; Woolley, A.W. Human Trust in Artificial Intelligence: Review of Empirical Research. Acad. Manag. Ann. 2020, 14, 627–660. [Google Scholar] [CrossRef]
  69. Van Pinxteren, M.M.; Wetzels, R.W.; Rüger, J.; Pluymaekers, M.; Wetzels, M. Trust in humanoid robots: Implications for services marketing. J. Serv. Mark. 2019, 33, 507–518. [Google Scholar] [CrossRef] [Green Version]
  70. Lee, W.H.; Lin, C.W.; Shih, K.H. A technology acceptance model for the perception of restaurant service robots for trust, interactivity, and output quality. Int. J. Mob. Commun. 2018, 16, 361. [Google Scholar] [CrossRef]
  71. Cavallo, F.; Limosani, R.; Manzi, A.; Bonaccorsi, M.; Esposito, R.; Di Rocco, M.; Pecora, F.; Teti, G.; Saffiotti, A.; Dario, P. Development of a Socially Believable Multi-Robot Solution from Town to Home. Cogn. Comput. 2014, 6, 954–967. [Google Scholar] [CrossRef] [Green Version]
  72. Pozharliev, R.; de Angelis, M.; Rossi, D.; Romani, S.; Verbeke, W.; Cherubino, P. Attachment styles moderate customer responses to frontline service robots: Evidence from affective, attitudinal, and behavioral measures. Psychol. Mark. 2021, 38, 881–895. [Google Scholar] [CrossRef]
  73. Thampan, A.; Sinha, K.; Gurjar, B.R.; Rajasekar, E. Functional efficiency in airport terminals: A review on Overall and Stratified Service Quality. J. Air Transp. Manag. 2020, 87, 101837. [Google Scholar] [CrossRef]
  74. Zhong, B.-L.; Luo, W.; Li, H.-M.; Zhang, Q.-Q.; Liu, X.-G.; Li, W.-T.; Li, Y. Knowledge, attitudes, and practices towards COVID-19 among Chinese residents during the rapid rise period of the COVID-19 outbreak: A quick online cross-sectional survey. Int. J. Biol. Sci. 2020, 16, 1745–1752. [Google Scholar] [CrossRef] [PubMed]
  75. Roy, D.; Tripathy, S.; Kar, S.K.; Sharma, N.; Verma, S.K.; Kaushal, V. Study of knowledge, attitude, anxiety & perceived mental healthcare need in Indian population during COVID-19 pandemic. Asian J. Psychiatry 2020, 51, 102083. [Google Scholar] [CrossRef]
  76. Seale, H.; Heywood, A.E.; Leask, J.; Sheel, M.; Thomas, S.; Durrheim, D.N.; Bolsewicz, K.; Kaur, R.; Tu, W.-J. COVID-19 is rapidly changing: Examining public perceptions and behaviors in response to this evolving pandemic. PLoS ONE 2020, 15, e0235112. [Google Scholar] [CrossRef] [PubMed]
  77. Seyitoğlu, F.; Ivanov, S. Service robots as a tool for physical distancing in tourism. Curr. Issues Tour. 2021, 24, 1631–1634. [Google Scholar] [CrossRef]
  78. Khan, Z.H.; Siddique, A.; Lee, C.W. Robotics Utilization for Healthcare Digitization in Global COVID-19 Management. Int. J. Environ. Res. Public Health 2020, 17, 3819. [Google Scholar] [CrossRef] [PubMed]
  79. Wirtz, J. Organizational Ambidexterity: Cost-Effective Service Excellence, Service Robots, and Artificial Intelligence. Organ. Dyn. 2020, 49, 100719. [Google Scholar] [CrossRef]
Figure 1. Research model.
Figure 1. Research model.
Sustainability 13 12571 g001
Figure 2. Structural equation model.
Figure 2. Structural equation model.
Sustainability 13 12571 g002
Figure 3. Mediation analysis.
Figure 3. Mediation analysis.
Sustainability 13 12571 g003
Table 1. Demographic characteristics of the participants.
Table 1. Demographic characteristics of the participants.
GenderFrequencyPercent
Female30842.2
Male42257.8
AgeFrequencyPercent
18–25709.6
26–3522731.1
36–4518925.9
46–5511015.1
56–6510514.4
66 and above294.0
Educational StatusFrequencyPercent
Primary education263.6
Secondary education638.6
Associate degree8812.1
License28739.3
MSc10314.1
Doctorate16322.3
ProfessionFrequencyPercent
Public and private sector worker/civil servant14119.3
Public and private sector manager10113.8
Self-employed (lawyer, doctor, accountant, etc.)12817.5
Tradesman/owner9012.3
Titled personnel (Specialist, inspector, teacher, etc.)11315.5
Retired405.5
Student446.0
Other7310.0
Airport Service FrequencyFrequencyPercent
Once a month405.5
Several times a year24934.1
Once a year14419.7
Less frequent29740.7
Total730100.0
Table 2. Exploratory factor analysis.
Table 2. Exploratory factor analysis.
ItemsFactor LoadingsSkewnessKurtosisMeanStd. Deviation
COVID-19 Fear
CF10.801−0.312−0.9933.241.213
CF20.821−0.364−0.9883.281.214
CF30.8320.650−0.5812.351.191
CF40.845−0.065−1.1952.961.283
CF50.823−0.102−1.1083.021.217
CF60.8030.941−0.0322.091.153
CF70.8350.604−0.7852.321.204
KMO: 0.886 Approx. Chi-Square: 3748.628 df:21 sig.: 0.000 Total Variance Explained: % 67.727
Perceived Trust
PT10.855−0.6620.6783.550.851
PT20.884−0.6270.4933.550.872
PT30.886−0.5910.5493.520.830
PT40.886−0.5130.2483.510.866
PT50.747−0.5930.2553.570.926
PT60.660−0.453−0.1793.460.995
KMO: 0.884 Approx. Chi-Square: 2956.674 df:15 sig.: 0.000 Total Variance Explained: % 67.922
Intention to Use
ITU10.698−0.129−0.7332.931.070
ITU20.871−0.7050.4413.460.875
ITU30.875−0.6100.0933.450.920
ITU40.872−0.7600.3503.490.948
KMO: 0.809 Approx. Chi-Square: 1341.173 df:6 sig.: 0.000 Total Variance Explained: % 69.288
Table 3. CFA goodness-of-fit values.
Table 3. CFA goodness-of-fit values.
Variableχ2dfχ2/dfGFICFINFISOMERMS
Criterion ≤5≥0.90≥0.90≥0.90≤0.08≤0.08
COVID-19 Fear30.222112.7470.9890.9940.9920.04750.062
Perceived Trust29.07683.6350.9860.9930.9900.01360.060
Intention to Use1.23320.6170.9991.0000.9990.00570.000
Table 4. Reliability and validity.
Table 4. Reliability and validity.
VariableAVECRCronbach’ Alpha
COVID-19 Fear0.6060.9140.920
Perceived Trust0.6150.9020.899
Intention to Use0.6020.8560.842
Table 5. Model’s goodness-of-fit values.
Table 5. Model’s goodness-of-fit values.
Variableχ2dfχ2/dfGFICFINFISOMERMS
Criterion ≤5≥0.90≥0.90≥0.90≤0.08≤0.08
Model479.8981124.2850.9250.9580.9460.04690.067
Table 6. Structural equation model regression findings.
Table 6. Structural equation model regression findings.
Analyzed PathBβSE.CR.P
Perceived Trust<---COVID-19 Fear0.1360.1730.0324.273***
Intention to Use<---COVID-19 Fear0.0790.0930.0263.060.002
Intention to Use<---Perceived Trust0.8250.7610.04219.812***
*** p < 0.001.
Publisher’s Note: MDPI stays neutral with regard to jurisdictional claims in published maps and institutional affiliations.

Share and Cite

MDPI and ACS Style

Meidute-Kavaliauskiene, I.; Yıldız, B.; Çiğdem, Ş.; Činčikaitė, R. The Effect of COVID-19 on Airline Transportation Services: A Study on Service Robot Usage Intention. Sustainability 2021, 13, 12571. https://doi.org/10.3390/su132212571

AMA Style

Meidute-Kavaliauskiene I, Yıldız B, Çiğdem Ş, Činčikaitė R. The Effect of COVID-19 on Airline Transportation Services: A Study on Service Robot Usage Intention. Sustainability. 2021; 13(22):12571. https://doi.org/10.3390/su132212571

Chicago/Turabian Style

Meidute-Kavaliauskiene, Ieva, Bülent Yıldız, Şemsettin Çiğdem, and Renata Činčikaitė. 2021. "The Effect of COVID-19 on Airline Transportation Services: A Study on Service Robot Usage Intention" Sustainability 13, no. 22: 12571. https://doi.org/10.3390/su132212571

APA Style

Meidute-Kavaliauskiene, I., Yıldız, B., Çiğdem, Ş., & Činčikaitė, R. (2021). The Effect of COVID-19 on Airline Transportation Services: A Study on Service Robot Usage Intention. Sustainability, 13(22), 12571. https://doi.org/10.3390/su132212571

Note that from the first issue of 2016, this journal uses article numbers instead of page numbers. See further details here.

Article Metrics

Back to TopTop