Circular Economy Business Models: The Complementarities with Sharing Economy and Eco-Innovations Investments
Abstract
:1. Introduction
2. Literature Review
2.1. Circular Economy and the Public Good Problem
2.2. Sharing Economy
2.3. Eco-Innovations
2.4. Connections among Circular Economy, Sharing Economy and Eco-Innovations
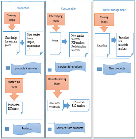
3. Materials and Methods
- (i)
- The case was supported by the availability of public information about product/services characteristics;
- (ii)
- The case can be clearly attributed to one loop.
- (a)
- Products/services characteristics: this step allows the classification of the case study in the most pertinent loop;
- (b)
- Type of innovation process: information about the innovative development process is finalised to identify the relevant stakeholders and organizational arrangements, which can help the circular transition;
- (c)
- Market destination: this information is relevant to identify market pulling forces, particularly pertinent to the sharing economy striving business models;
- (d)
- Sustainability mission: expressed by companies/institutions: we also verify if companies and institutions explicitly assess to pursue sustainability or circular policies [48].
4. Results
Case Studies
5. Discussion
6. Conclusions
Author Contributions
Funding
Institutional Review Board Statement
Informed Consent Statement
Data Availability Statement
Conflicts of Interest
References
- Ferasso, M.; Beliaeva, T.; Kraus, S.; Clauss, T.; Ribeiro-Soriano, D. Circular economy business models: The state of research and avenues ahead. Bus. Strategy Environ. 2020, 29, 3006–3024. [Google Scholar] [CrossRef]
- Colucci, M.; Vecchi, A. Close the loop: Evidence on the implementation of the circular economy from the Italian fashion industry. Bus. Strat. Environ. 2020, 30, 856–873. [Google Scholar] [CrossRef]
- European Commission, COM. Communication from the Commission to the European Parliament, the Council, the European Economic and Social Committee and the Committee of the Regions; A New Circular Economy Action Plan; European Commission: Brussels, Belgium, 2020. [Google Scholar]
- Saha, K.; Dey, P.K.; Papagiannaki, E. Implementing circular economy in the textile and clothing industry. Bus. Strat. Environ. 2021, 30, 1497–1530. [Google Scholar] [CrossRef]
- Song, M.; Yang, M.X.; Zeng, K.J.; Feng, W. Green Knowledge Sharing, Stakeholder Pressure, Absorptive Capacity, and Green Innovation: Evidence from Chinese Manufacturing Firms. Bus. Strat. Environ. 2020, 29, 1517–1531. [Google Scholar] [CrossRef]
- Massaro, M.; Secinaro, S.; Dal Mas, F.; Brescia, V.; Calandra, D. Industry 4.0 and circular economy: An exploratory analysis of academic and practitioners’ perspectives. Bus. Strat. Environ. 2020, 30, 1213–1231. [Google Scholar] [CrossRef]
- Hahn, R.; Ostertag, F.; Lehr, A.; Büttgen, M.; Benoit, S. “I like it, but I don’t use it”: Impact of carsharing business models on usage intentions in the sharing economy. Bus. Strat. Environ. 2019, 29, 1404–1418. [Google Scholar] [CrossRef]
- Cocquyt, A.; Crucke, S.; Slabbinck, H. Organizational characteristics explaining participation in sustainable business models in the sharing economy: Evidence from the fashion industry using conjoint analysis. Bus. Strat. Environ. 2020, 29, 2603–2613. [Google Scholar] [CrossRef]
- Chen, L.-H.; Hung, P.; Ma, H. Integrating circular business models and development tools in the circular economy transition process: A firm-level framework. Bus. Strat. Environ. 2020, 29, 1887–1898. [Google Scholar] [CrossRef]
- Wong, S.K.S. Environmental Requirements, Knowledge Sharing and Green Innovation: Empirical Evidence from the Electronics Industry in China. Bus. Strat. Environ. 2012, 22, 321–338. [Google Scholar] [CrossRef]
- Awan, U.; Arnold, M.G.; Gölgeci, I. Enhancing green product and process innovation: Towards an integrative framework of knowledge acquisition and environmental investment. Bus. Strat. Environ. 2020, 30, 1283–1295. [Google Scholar] [CrossRef]
- Awan, U.; Nauman, S.; Sroufe, R. Exploring the effect of buyer engagement on green product innovation: Empirical evidence from manufacturers. Bus. Strat. Environ. 2020, 30, 463–477. [Google Scholar] [CrossRef]
- Awan, U.; Sroufe, R.; Shahbaz, M. Industry 4.0 and the circular economy: A literature review and recommendations for future research. Bus. Strat. Environ. 2021, 30, 2038–2060. [Google Scholar] [CrossRef]
- Scarpellini, S.; Valero-Gil, J.; Moneva, J.M.; Andreaus, M. Environmental management capabilities for a “circular eco-innovation. ” Bus. Strat. Environ. 2020, 29, 1850–1864. [Google Scholar] [CrossRef]
- Bocken, N.M.P.; de Pauw, I.; Bakker, C.A.; van der Grinten, B. Product design and business model strategies for a circular economy. J. Ind. Prod. Eng. 2016, 33, 308–320. [Google Scholar] [CrossRef] [Green Version]
- Geissdoerfer, M.; Savaget, P.; Bocken, N.M.; Hultink, E.J. The Circular Economy—A new sustainability paradigm? J. Clean. Prod. 2017, 143, 757–768. [Google Scholar] [CrossRef] [Green Version]
- Korhonen, J.; Honkasalo, A.; Seppälä, J. Circular Economy: The Concept and its Limitations. Ecol. Econ. 2018, 143, 37–46. [Google Scholar] [CrossRef]
- WCED. World commission on environment and development (world council on environment and development). In Our Common Future; Oxford University Press: New York, NY, USA, 1987. [Google Scholar]
- Urbinati, A.; Chiaroni, D.; Chiesa, V. Towards a new taxonomy of circular economy business models. J. Clean. Prod. 2017, 168, 487–498. [Google Scholar] [CrossRef]
- Centobelli, P.; Cerchione, R.; Chiaroni, D.; Del Vecchio, P.; Urbinati, A. Designing business models in circular economy: A systematic literature review and research agenda. Bus. Strat. Environ. 2020, 29, 1734–1749. [Google Scholar] [CrossRef]
- Riisgaard, H.; Mosgaard, M.; Zacho, K.O. Local Circles in a Circular Economy: The Case of Smartphone Repair in Denmark. Eur. J. Sustain. Dev. 2016, 5, 109–124. [Google Scholar] [CrossRef] [Green Version]
- Sauvé, S.; Bernard, S.; Sloan, P. Environmental sciences, sustainable development and circular economy: Alternative concepts for trans-disciplinary research. Environ. Dev. 2016, 17, 48–56. [Google Scholar] [CrossRef] [Green Version]
- Pardo, R.; Schweitzer, J.P. A Long-Term Strategy for a European Circular Economy–Setting the Course for Success; Policy Paper Produced for the Think2030 Project; IEEP: Brussels, Belgium, 2018. [Google Scholar]
- European Commission, COM. Communication from the Commission to the European Parliament, the Council, the European Economic and Social Committee and the Committee of the Regions; A European Agenda for the Collaborative Economy; European Commission: Brussels, Belgium, 2016. [Google Scholar]
- King, S.P. Sharing Economy: What Challenges for Competition Law? J. Eur. Compet. Law Pract. 2015, 6, 729–734. [Google Scholar] [CrossRef]
- Retamal, M. Product-service systems in Southeast Asia: Business practices and factors influencing environmental sustainability. J. Clean. Prod. 2017, 143, 894–903. [Google Scholar] [CrossRef]
- Heinrichs, H. Sharing Economy: A Potential New Pathway to Sustainability. GAIA Ecol. Perspect. Sci. Soc. 2013, 22, 228–231. [Google Scholar] [CrossRef]
- Martin, C.J. The sharing economy: A pathway to sustainability or a nightmarish form of neoliberal capitalism? Ecol. Econ. 2016, 121, 149–159. [Google Scholar] [CrossRef]
- Bruno, B.; Faggini, M. Sharing Competition: An Agent-Based Model for the Short-Term Accommodations Market. BE J. Econ. Anal. Policy 2020, 20. [Google Scholar] [CrossRef]
- Mont, O.K. Clarifying the concept of product–service system. J. Clean. Prod. 2002, 10, 237–245. [Google Scholar] [CrossRef]
- Rennings, K. Redefining innovation—Eco-innovation research and the contribution from ecological economics. Ecol. Econ. 2000, 32, 319–332. [Google Scholar] [CrossRef]
- Aldieri, L.; Bruno, B.; Vinci, C.P. Does environmental innovation make us happy? An empirical investigation. Socio-Econ. Plan. Sci. 2019, 67, 166–172. [Google Scholar] [CrossRef]
- World Business Council for Sustainable Development (WBCSD). WBCSD Website. 19 November 2001. Available online: www.wbcsd.org (accessed on 6 November 2021).
- Zhang, B.; Bi, J.; Fan, Z.; Yuan, Z.; Ge, J. Eco-efficiency analysis of industrial system in China: A data envelopment analysis approach. Ecol. Econ. 2008, 68, 306–316. [Google Scholar] [CrossRef]
- Borrello, M.; Pascucci, S.; Cembalo, L. Three propositions to unify circular economy research: A review. Sustainability 2020, 12, 4069. [Google Scholar] [CrossRef]
- Braungart, M.; McDonough, W.; Bollinger, A. Cradle-to-cradle design: Creating healthy emissions—A strategy for eco-effective product and system design. J. Clean. Prod. 2007, 15, 1337–1348. [Google Scholar] [CrossRef]
- Curtis, S.K.; Mont, O. Sharing economy business models for sustainability. J. Clean. Prod. 2020, 266, 121519. [Google Scholar] [CrossRef]
- Parguel, B.; Lunardo, R.; Benoit-Moreau, F. Sustainability of the sharing economy in question: When second-hand peer-to-peer platforms stimulate indulgent consumption. Technol. Forecast. Soc. Chang. 2017, 125, 48–57. [Google Scholar] [CrossRef]
- Denegri-Knott, J. “Have It Now!”: Ebay and the Acceleration of Consumer Desire. ACR Eur. Adv. 2011, 9, 373–379. [Google Scholar]
- Plepys, A.; Singh, J. Evaluating the sustainability impacts of the sharing economy using input-output analysis. In A Research Agenda for Sustainable Consumption Governance; Edward Elgar Publishing: Cheltenham, UK, 2019. [Google Scholar]
- Frenken, K.; Schor, J. Putting the sharing economy into perspective. In A Research Agenda for Sustainable Consumption Governance; Edward Elgar Publishing: Cheltenham, UK, 2019. [Google Scholar]
- Zink, T.; Geyer, R. Circular Economy Rebound. J. Ind. Ecol. 2017, 21, 593–602. [Google Scholar] [CrossRef]
- Prieto-Sandoval, V.; Jaca, C.; Ormazabal, M. Towards a consensus on the circular economy. J. Clean. Prod. 2018, 179, 605–615. [Google Scholar] [CrossRef]
- De Jesus, A.; Lammi, M.; Domenech, T.; Vanhuyse, F.; Mendonça, S. Eco-Innovation Diversity in a Circular Economy: Towards Circular Innovation Studies. Sustainability 2021, 13, 10974. [Google Scholar] [CrossRef]
- Durán-Romero, G.; López, A.M.; Beliaeva, T.; Ferasso, M.; Garonne, C.; Jones, P. Bridging the gap between circular economy and climate change mitigation policies through eco-innovations and Quintuple Helix Model. Technol. Forecast. Soc. Chang. 2020, 160, 120246. [Google Scholar] [CrossRef]
- Ferrer-I-Carbonell, A.; Gowdy, J.M. Environmental degradation and happiness. Ecol. Econ. 2007, 60, 509–516. [Google Scholar] [CrossRef]
- Dyllick, T.; Hockerts, K. Beyond the business case for corporate sustainability. Bus. Strategy Environ. 2002, 11, 130–141. [Google Scholar] [CrossRef]
- D’Amato, D.; Korhonen, J.; Toppinen, A. Circular, green, and bio economy: How do companies in land-use intensive sectors align with sustainability concepts? Ecol. Econ. 2019, 158, 116–133. [Google Scholar] [CrossRef]
- Chun, E.; Jun, S.; Lee, C. Identification of Promising Smart Farm Technologies and Development of Technology Roadmap Using Patent Map Analysis. Sustainability 2021, 13, 10709. [Google Scholar] [CrossRef]
- Stahel, W.R. The utilization focused service economy: Resource efficiency. In The Greening of Industrial Ecosystems; Allenby, B.R., Richards, D.J., Eds.; National Academy Press: Washington, DC, USA, 1994; pp. 178–190. [Google Scholar]
- Bardi, F.; Eckhardt, G.M. Access-Based Consumption: The Case of Car Sharing. J. Consum. Res. 2012, 39, 881–898. [Google Scholar] [CrossRef]
- Geissinger, A.; Laurell, C.; Öberg, C.; Sandström, C. How sustainable is the sharing economy? On the sustainability connotations of sharing economy platforms. J. Clean. Prod. 2019, 206, 419–429. [Google Scholar] [CrossRef]
- Fischer, A.; Pascucci, S. Institutional incentives in circular economy transition: The case of material use in the Dutch textile industry. J. Clean. Prod. 2017, 155, 17–32. [Google Scholar] [CrossRef] [Green Version]
- Borrello, M.; Pascucci, S.; Caracciolo, F.; Lombardi, A.; Cembalo, L. Consumers are willing to participate in circular business models: A practice theory perspective to food provisioning. J. Clean. Prod. 2020, 259, 121013. [Google Scholar] [CrossRef]
- Guzzo, D.; Trevisan, A.H.; Echeveste, M.; Costa, J.M.H. Circular Innovation Framework: Verifying Conceptual to Practical Decisions in Sustainability-Oriented Product-Service System Cases. Sustainability 2019, 11, 3248. [Google Scholar] [CrossRef] [Green Version]
- Schreck, M.; Wagner, J. Incentivizing secondary raw material markets for sustainable waste management. Waste Manag. 2017, 67, 354–359. [Google Scholar] [CrossRef] [PubMed]
- Dominish, E.; Retamal, M.; Sharpe, S.; Lane, R.; Rhamdhani, M.A.; Corder, G.; Giurco, D.; Florin, N. “Slowing” and “narrowing” the flow of metals for consumer goods: Evaluating opportunities and barriers. Sustainability 2018, 10, 1096. [Google Scholar] [CrossRef] [Green Version]
- Ma, Q.; Wu, W.; Liu, Y. The Fit between Technology Management and Technological Capability and Its Impact on New Product Development Performance. Sustainability 2021, 13, 10956. [Google Scholar] [CrossRef]
- Hysa, E.; Kruja, A.; Rehman, N.U.; Laurenti, R. Circular Economy Innovation and Environmental Sustainability Impact on Economic Growth: An Integrated Model for Sustainable Development. Sustainability 2020, 12, 4831. [Google Scholar] [CrossRef]
- Quan, M.; Guo, Q.; Xia, Q.; Zhou, M. Research on the Effects of Environmental Regulations on Industrial-Technological Innovation Based on Pressure Transmission. Sustainability 2021, 13, 11010. [Google Scholar] [CrossRef]



| Loop | Project | Explicit Sustainability or Circular Policies | Methods | Public Engagement | Push Factors | Pull Factors | |
|---|---|---|---|---|---|---|---|
| Production | slowing | A | √ | patents, private R&D investments | eco-innovation | ||
| narrowing | B | √ | spin-off partnership | √ | eco-innovation | ||
| C | √ | spin-off, start-up | √ | eco-innovation | |||
| Consumption | intensif. | D | P2P marketplace | sharing economy | |||
| demat. | E | P2P marketplace | sharing economy | ||||
| Waste management | closing | F | √ | spin-off, public and private investment | √ | eco-innovation | |
| G | √ | secondary raw materials exchange | eco-innovation | sharing economy |
Publisher’s Note: MDPI stays neutral with regard to jurisdictional claims in published maps and institutional affiliations. |
© 2021 by the authors. Licensee MDPI, Basel, Switzerland. This article is an open access article distributed under the terms and conditions of the Creative Commons Attribution (CC BY) license (https://creativecommons.org/licenses/by/4.0/).
Share and Cite
Aldieri, L.; Brahmi, M.; Bruno, B.; Vinci, C.P. Circular Economy Business Models: The Complementarities with Sharing Economy and Eco-Innovations Investments. Sustainability 2021, 13, 12438. https://doi.org/10.3390/su132212438
Aldieri L, Brahmi M, Bruno B, Vinci CP. Circular Economy Business Models: The Complementarities with Sharing Economy and Eco-Innovations Investments. Sustainability. 2021; 13(22):12438. https://doi.org/10.3390/su132212438
Chicago/Turabian StyleAldieri, Luigi, Mohsen Brahmi, Bruna Bruno, and Concetto Paolo Vinci. 2021. "Circular Economy Business Models: The Complementarities with Sharing Economy and Eco-Innovations Investments" Sustainability 13, no. 22: 12438. https://doi.org/10.3390/su132212438
APA StyleAldieri, L., Brahmi, M., Bruno, B., & Vinci, C. P. (2021). Circular Economy Business Models: The Complementarities with Sharing Economy and Eco-Innovations Investments. Sustainability, 13(22), 12438. https://doi.org/10.3390/su132212438

