Abstract
The primary purpose of this paper is to present a system intended for student education based on a microcontroller platform and a cloud system where data will be stored. Obtained research results will be based on the application of The NodeMcu platform for data collection with sensor systems. MatLab, ThingSpeak cloud system, and the Virtuino platform will be used for data presentation. Quantitative data are applied to determine conditions for agriculture system performance management. By analyzing the literature and the current situation in monitoring and managing in the agriculture and ecology field, it can be concluded that there are no special education courses regarding these issues. This knowledge was a good starting point for the research presented in this paper. Accordingly, the findings include developing a monitoring and management system intended for student education in mentioned fields. In addition, the practical implications of this research includes the acquisition of information related to student satisfaction with this method of education in the courses of engineering, agriculture, and ecology. The presented system may enable benchmarking, simulation, and verification of different scenarios to improve students’ knowledge regarding sensors’ application in natural conditions. The originality of the research lies in the presented software solution that can be made available to educational institutions and other scientific institutions to serve as a basis in the overall monitoring and management of agricultural and ecology parameters.
1. Introduction
The rapid development of technology and its application in the industry leads to the development of industry and its application in it; the most significant contribution is made by sensor systems, databases, cloud systems, Internet, embedded systems, distributed systems, microcontroller platforms, SCADA, Industrial Internet of Things (IIoT), and artificial intelligence. Nowadays, many different technologies are often combined into one complete system to increase efficiency, effectiveness, waste reduction, production speed increase, and profits leading to industry evolution and realization of the Industry 4.0 (I4. 0) paradigm [1].
I4.0 has been the driving force and heart of the modern world economy; based on it and analysis of the existing state of the industry branches, it is necessary to launch new research activities to prepare new multi-disciplinary professionals and university graduates [2]. In such circumstances, I4.0 encounters particular challenges, including the constant improvement of knowledge of operating employees [3], the application of new technology, safety, quality, system complexity, financial resources needed to switch to new technology, and the need for qualified staff in employment [4]. Different investigations [5,6] undoubtedly underline the importance of practical expertise and the implementation of digital technologies at the university level to empower novices with the requisite competencies and a competitive advantage for Industry 4.0. Two things are certain: I4.0 requires university graduates and professionals with new knowledge, and the practical expertise and the implementation of digital technologies, which are at the core of the new requests. In the concept of I4.0 concept of smart factories have an essential place, so different authors have been addressing this issue according to different components and perspectives and education and training [7,8]. Since the development of competencies in digital technologies has been in focus, the usage of microcontroller platforms in control education [9] and other fields of education [10] have significant importance. Development of training platforms that will include different components and concepts such as microcontroller platforms, IoT as well as cloud-based solutions [11], provides an approach in which students will learn to integrate different components work on problem-solving as well as be oriented on real-life problems that have been presented in the concept of the I4.0. The general objective of the manuscript is to explore the usage and effectiveness of different low-cost microprocessor boards in the development of educational platforms that will be used in engineering education for I4.0. The specific objectives are to demonstrate the development of a viable educational platform for I4.0 and connection of project implementation with different educational tasks in the field of I4.0; to evaluate students’ satisfaction with this approach as well as evaluation of possible involvement of students’ satisfaction and knowledge and abilities in usage of the platform and work on the real-life problem. All this leads to new obstacles and requirements in industrial education, while just some of them are: how to cover all these areas in courses within engineering and how to bring closer the whole concept of I4.0 to the students and pupils in a way that is acceptable to them [12,13,14]. Recently, digitalization in students’ education has played an increasingly important role in overcoming these obstacles and requirements. Several studies claim that the trend of digitalization in the education world is one of the dominant solutions carried out in the face of I4.0; this is in line with the new pattern found in I4.0, namely disruptive technology [15].
First, it is necessary to provide these courses at affordable prices, since for students in countries where I4.0 is developing with the standard at a lower level and for the country itself this is very important. Many higher education institutions, faculties, universities have found a solution in the application of cheaper hardware consisting of microcontroller platforms, sensors, and actuators, as well as software that can be used to program the mentioned hardware and which is free for educational purposes [16], which can significantly help students in approaching the way of programming industrial equipment and machines. Also, industrial robots-robotic arms are increasingly being applied, where students program them for specific purposes [17]. Some of the most used affordable microcontroller platforms at universities in Serbia for education are Arduino, NodeMCU, Raspberry pi, Siemens, Norvi, while some courses even offer PLC, which represents higher price courses considering the hardware itself. This hardware is used in numerous engineering, robotics, automation, programming, agriculture, and ecology courses. The main goal of the paper is based on the presentation of solutions that can be used in engineering education, and in order to solve the challenges posed by I4.0, the use of less expensive hardware and free software contributes to creating an ambient environment for educating engineers in the fields of agriculture and ecology. The paper demonstrates the application of microcontroller platforms, sensor systems, Internet, cloud, MATLAB technology, real-time systems, embedded systems, distributed systems. In this paper, two NodeMCU platforms and one Arduino nano platform were used, which will provide students with the possibility of programming and represent a fundamental connection with sensors and actuators and a cloud system. As part of the work used at universities in Serbia, the method of data collection in the laboratory conditions of universities in classes will be presented, with plants that will be accessible to such demonstration conditions as well as liquid tank tanks that can also be used in this way, students will have the opportunity to monitor the results achieved by this system, will be able to express their satisfaction with the project or the way of education, will be able to propose specific project changes and a completely new solution to this challenge that will represent their engineering thinking in solving industrial challenges.
This manuscript will present the practical solution cloud-based microcontroller platforms’ system that could be used for engineering education. The presented system will be based on low-cost units, boards, and sensors, but it will demonstrate all necessary features, and accompanied with proper educational tasks and connection to the learning objective, it could be a valuable tool in the educational process. Also, the study will try to measure and present data that could prove that this kind of system could contribute to a better learning process and higher students’ satisfaction.
The manuscript has the following sections: Introduction, Literature Review, Materials and Methods, Student education and work results, Discussion, and Conclusion.
2. Literature Review
Several modern technologies lead to new challenges in engineering education within ecology, agriculture, food and pharmaceutical industry, and other industrial areas. However, this way of education brings some advantages and disadvantages. Education followed by a series of different technologies applied in one system requires a wide range of practical knowledge of engineers in order to collect, analyze, and further apply data from a specific area. To achieve this practical knowledge, many universities offer new ways of educating students that include virtual laboratories where students can access, collect data, program, plan, connect the hardware, and thus gain new knowledge. The widespread use of virtual laboratories and digital technology in education is driven by specific goals and objectives introduced by I4.0 [18]. There is a need to define the new education requirements incorporated into I4.0 and reveal the emerging patterns and similarities in engineering education to cover this need [19]; also, it is imperative to understand and consider new learning platforms to orient learning toward problem-solving learning based on a real-life problem. Providing new approaches in the learning of microcontroller boards, IoT, could-based systems, sensors, additive manufacturing, augmented reality, cybersecurity, and Internet application [20,21,22] allows the preparation of students for new challenges and technologies regarding pillars of the I4.0 approach. Continuous review of the I4 environment is necessary to determine its path and, in consequence, the needs that will emerge in areas such as educational tasks and problems, educational platforms, curricula content, competency requirements, and technologies [14]. The development and presentation of different learning platforms for teaching and learning is an important task, and it has been the focus of the research [23,24]. Nowadays, companies are trying to enable diffusion of the IoT technologies [25]. Using low-cost microcontroller platforms such as Arduino and Raspberry Pi allows universities to provide low-cost components for hands-on training and learning students and get familiar with different solutions [9,26,27,28].
This way of educating students about agriculture or ecology would have certain disadvantages. The very fact that it is a virtual space where engineers in these areas will not have direct contact with the environment in which the system is applied, which is crucial for them because, in the natural environment, there are factors that can compromise the system, as opposed to a system created in a virtual environment where not all factors can be predicted [29,30,31]. This problem can be partially solved by software using simulations, i.e., software-induced certain reaction defects, signal delays due to interference caused by a voltage drop, or problems with the internet connection. This is acceptable if it is assumed that a system created in a virtual laboratory will be applied in an industrial environment that is not dependent on climate change and accompanied by predictable factors that can affect the system positively and negatively. However, problems arise when such a system is applied in agriculture or ecology where climate change cannot be predicted, the conditions in which the systems work are much more complex than the conditions in the virtual laboratory. They are accompanied by several factors that can negatively affect the system hardware that is very sensitive to moisture, high temperatures, large oscillations voltage.
On the other hand, the advantage of this way of teaching would be reflected in more straightforward data analysis, visualization, processing, given that access to them is more manageable than systems located in a natural environment. Also, this education system is based on the installation of hardware in laboratory conditions, followed by software solutions that provide access to the system in real-time from a remote location through Information and Communication Technologies (ICT), which enables students to work from home on such systems as well as to acquire new knowledge that is more oriented towards software engineering. The communication that takes place in this way between mentors and students and between student teams can contribute to the team solving the system’s shortcomings, contributing to reducing losses in the time it takes for a student to go to university, which gives him more time to improve skill sets. Unlike the application of virtual laboratories, the concept presented in this paper is based on the application of physical laboratories at universities intended for students of agriculture and ecology with the use of hardware and software. First, students learn about real problems in the area where they will apply the system, then define tasks with the mentor, select the necessary hardware for the realization of the task, program the system and further manage it.
Education and proper tuning of different aspects of training, learning, and university education according to new tasks, technologies, and I4.0 challenges is essential. Different researchers have addressed different aspects, from learning platforms, practical problems and tasks, curricula content, competency requirements, and technologies. On the other hand, there are different needs such as programs based on problem-solving approaches, real-life problems, using different components and technologies to acquire comprehensive practical knowledge and expertise. There is an increasing necessity for presenting new solutions, connecting with learning outcomes, and measuring the effects of learning and students’ satisfaction [32].
Based on experience and research directions stated in previous studies, the author of this paper stated the following hypothesis:
Hypothesis 1 (H1):
new educational tools and solutions such as a cloud-based microcontroller platforms system are essential for addressing new challenges in engineering education posted by I4.0
Hypothesis 2 (H2):
implementation of the developed solution increases the motivation of students for participation in the educational process and leads to higher satisfaction of students,
Hypothesis 3 (H3):
students who use advanced solutions have better academic achievements, knowledge, and learning outcomes.
3. Materials and Methods
Unlike virtual problems, students encounter real problems that need to be overcome correctly and acceptably and through acquired knowledge. Of course, this way of education requires constant improvement of students, monitoring of new technologies, their integration into already used systems. Thanks to the constant reduction in hardware prices and the emergence of large databases, cloud systems for students and universities can provide the necessary material to work even in underdeveloped countries. First, it is necessary to present the fundamental problem and the area-place of application. The presented system developed in the university laboratories can be used in agriculture, while students will apply the system in this task in laboratory conditions. It is necessary to define which area this system will be applied because its application will require other parameters that students will need to define through the software. Agriculture includes a broader range of products related to fruit growing, farming, vegetables, cultivation of medicinal plants. For each of these crops, it is necessary to provide adequate growing conditions so that the quality of products is at a satisfactory level [33,34]. One of the basic parameters that affect the quality of the product is undoubtedly soil moisture, i.e., timely irrigation within the required limits. Since today there are many different types of microcontroller platforms and sensors [35], we can perform automatically controlled irrigation [36]. The data collected by sensors and stored in a database are processed and applied in the system in charge of irrigation control. Depending on the type of plant, different amounts of water are applied, fertilizers and other necessary components can be added to the water [37]; the most significant advantages are the reduction of the required amount of water with timely action, better water orientation, reduction of farmers’ efforts.
With the application of modern technologies that can include artificial intelligence, IoT [38], drones, it is possible to control several processes in agricultural production; one of the processes is undoubtedly the adequate application of insecticides, pesticides, as well as processes of measurement, data collection, analysis [39,40]. The application of the mentioned hardware and software leads to the appearance of systems that can be used at universities within laboratories for student education [41,42,43]: quality control, access control, overall efficiency of equipment and machines, monitoring of environmental factors, monitoring, and control of industrial processes, water quality control, air quality control, irrigation control.
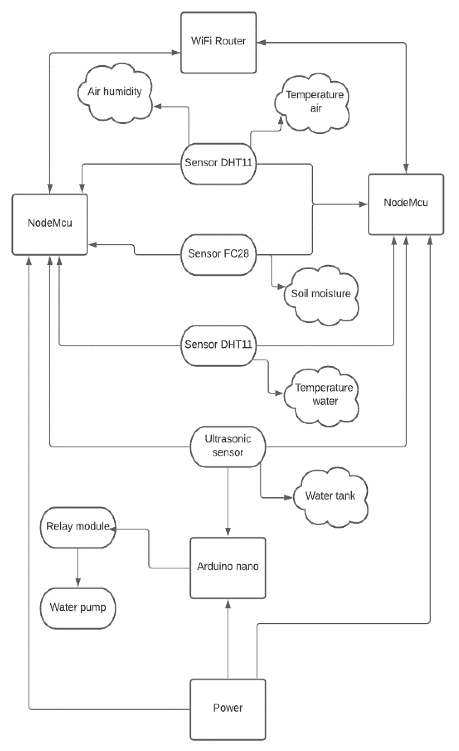
In order to achieve better results in the field of engineering and improve both students’ knowledge and teaching activities in courses in agriculture, ecology, industry, students choose one of the defined tasks-problems from the natural environment and implement it within the university laboratory. In addition to the presented task, they can choose problems from different industrial areas from problems related to access control, calculation of overall system efficiency, monitoring of environmental factors, control of industrial machines, precipitation level, air particle level, irrigation control, greenhouse factor control, vegetable production control, etc. The main goal of the task that students can choose is based on acquiring new knowledge and improving existing ones related to the Internet of Things (IoT), cloud systems, MATLAB, sensor systems, embedded systems, microcontroller platforms, programming. By applying the mentioned technologies in agriculture, a set of processes will be automated; product quality will be significantly improved, utilization of natural resources within the allowed limits, more precise production, real-time monitoring of results, review of data-analysis, prediction of measures to improve production, reduction of harmful factors. Also, in addition to software knowledge, they acquire knowledge related to the connection of microcontroller platforms with actuators, sensors, mastering the methods of data collection, analysis, and visualization. The system presented in this paper was considered since food production is one of the most critical factors for human survival. The essential task assigned to students is to create a system that will be easily configured, portable, and independent of other hardware or PC. Even if there is a loss of connection or change of physical location, a system should continue to collect data, store data remotely on the Internet-cloud database, provide control of actuators via the Internet (IoT) [44], and provide MatLab analysis of the obtained data. The system is based on a combination of the NodeMCU and Arduino nanoplatforms, making all three a more complex system. The realization of the system takes place in the following manner, mentor after the task and theoretical presentation represents the hardware part and gives students a wide choice of hardware to utilize. Accordingly, students can choose the hardware to realize the task and consult with the mentor to realize the task within the university’s laboratory with the hardware and software provided by the university. The further course of realization can be divided into two parts, the part of the task that the mentor will present to give students a broader picture of the possibilities of the system and the part that students develop independently in agreement with the mentor. The architecture of the system can be seen in Figure 1.
Figure 1.
Demonstration of system architecture.
Part of the project that the mentor presents:
Defining the task-real problem,
- Defining the architecture of the system while providing the necessary hardware and software, as well as accompanying laboratory equipment,
- Create the necessary cloud accounts,
- Presentation, visualization of data to students on the cloud system, connecting cloud systems with platforms for IoT control systems,
- Defining-assigning priorities, what a student can change on the system and what a mentor, and
- MATLAB data analysis.
Tasks assigned to the student:
- Provide the first platform NodeMCU Wi-Fi connection, connect two DHT11 sensors, one FC28 sensor. Provide connection of the platform with the Cloud system (ThingSpeak) and storage of data related to air humidity, air temperature, water temperature, soil moisture and display real-time graphs for the specified data.
- Connect another NodeMCU platform to Wi-Fi wireless internet and connect it with two DHT11 sensors, one FC28 sensor, and an ultrasonic sensor. Boot a server on the Virtuino platform, connect platforms, store data and display data related to air temperature, humidity, the liquid level in the tank, soil moisture, water temperature. Connect the Virtuino platform to the remote ThingSpeak database.
- Connect the Arduino Nano platform with the ultrasonic sensor, define the liquid level in the tank, connect the Arduino with the Realy module, control the liquid level in the defined range, control the irrigation process depending on the obtained data.
3.1. System Architecture
In the framework of the paper, two different platforms with distinct performances were used, all following the place of application. NodeMCU was used because it is necessary to provide a Wi-Fi internet connection, a wireless connection that is more feasible and accessible due to the place of application of the system. This platform has an integrated chip that allows it to have this type of connection. It was used in combination with DHT11, FC28, Ultrasonic sensors. While the Arduino nano platform was used to control the liquid level in the tank, it did not need an internet connection, which does not mean that it is impossible; on the contrary, it can be implemented with additional modules. The Arduino nano platform itself is connected to an Ultrasonic sensor, a relay module. The system collects data from sensor systems and places them on the cloud, controlling the irrigation process. The data collected are air temperature, water temperature used for irrigation, air humidity, soil moisture, and the water level we have in a particular tank. The data is displayed in real-time on the Virtuino or the ThingSpeak platform, and it can be accessed using a computer, tablet, or smartphone. The system can also perform the process of irrigation control in case of loss of internet connection.
Figure 2 shows the hardware infrastructure of the system.
Figure 2.
Hardware infrastructure.
It is necessary to use the following hardware components to perform the selected task:
- NodeMCU is a microcontroller platform with an integrated microcontroller and a chip for wireless Wi-Fi connection, which gives this platform an advantage over other platforms requiring additional modules to connect to the Internet. It also belongs to the IoT platform group.
- Arduino nano has 14 digital pins and eight analog pins, which gives it fewer opportunities to connect to actuators; it is based on Serial Chip—ATmega328p has 32 KB flash memory and SRAM2 KB, operating voltage 5VDC.
- Sensor DHT11 was used to collect data related to temperature and humidity. It is a digital sensor with an operating voltage of 3.3VDC and a maximum signal transmission length of 20 m.
- Sensor FC28 presents an analog soil moisture sensor. The main application of this sensor in the project is the collection of data on soil moisture to apply irrigation timely.
- An ultrasonic sensor is a digital distance sensor, works by receiving a signal from the microcontroller platform in a software-defined interval at the input port, then sends that signal; when the signal bounces off an object, the sensor collects the returned signal and sends it back to the platform.
- Relay module—used to control electrical devices or turn them on and off, depending on the needs of the appropriate model is used.
- Power supply—within the project in laboratory conditions, one power supply was used: 5VDC, 2A. While in the conditions of project implementation, two would be used.
- Breadboard—allows faster connection of actuators and platforms.
- Internet access—it is necessary to provide a Wi-Fi connection using a router.
3.2. Software Infrastructure of the System
It is necessary to install the Arduino IDE environment, which will be used for programming both platforms, to create the software part of the system that will give it functionality since the NodeMCU platform is adaptable to this software. It is necessary to establish a platform connection with a computer via USB connection and to download the appropriate drivers and libraries for sensors since the programming of these platforms uses a programming language based on C ++ programming language and libraries used for modules with which the platform communicates, module manufacturers have appropriate libraries on their sites.
After downloading and installing the necessary software, it is necessary to create and upload three independent parts—software models to the following platforms:
- NodeMCU platform that will collect data from sensor systems related to air temperature, humidity, water temperature, soil moisture and place them on the cloud (ThingSpeak) in real-time,
- The second NodeMCU platform will collect data from sensor systems related to the water level in the tank, water temperature, air temperature, humidity, soil moisture and place them on the Virtuino platform, and
- Arduino nano platform with the fundamental purpose of controlling the liquid level in the tank and controlling irrigation.
To create a software part for data collection using the NodeMcu platform and uploading them to the cloud system, ThingSpeak was used. The platform with its modules makes an independent system that is connected to the wireless Internet stores data in a remote database and thus provides the ability to view the data to the user in real-time. Within the software part of this model, it is necessary to define SSID and password for wireless internet connection; it is also necessary to define the address of the cloud system, chanelNumber, write API Key for the platform to enter data on the appropriate channel we created on the specified cloud system. There is a repeating code within the Void loop function, i.e., a code executed repeatedly at defined intervals. In this part of the code, the sensor platform collects data related to water temperature, soil moisture, temperature and humidity, and places the data in a database located on the Internet. The base view can be seen in Figure 3.
Figure 3.
ThingSpeak data presentation.
As shown in Figure 3. the data collected by the platform were entered into the database on the Internet and presented in the form of graphs relating to air humidity represented in percentages, air temperature represented in Celsius, liquid temperature represented in Celsius, and soil moisture represented in percentages. Access to the database and access from any location provides the user with the ability to act promptly.
After entering the data, it is necessary to provide system control based on module control through microcontroller platforms connected in the system, i.e., using an internet connection. This model refers to the control of the pump used for irrigation and the display of liquid levels in the tank. The Virtuino platform was used to control the platform and visualize data related to the liquid level and other values collected by the platforms. Virtuino is primarily created for phones with the Android operating system, thus providing control of the platform at any time from any location and the platform’s connection.
The connection can be achieved using Bluetooth, Wi-Fi wireless connection, or if the platform is connected to a LAN, also this platform can download data from other cloud systems such as ThingSpeak. Within the Void setup function, the necessary pins for the distance sensor are defined, and for the relay module, and a server is started on which the data collected by the sensors will be placed. Before defining the Void setup function, it is necessary to define the network or connection method. Within the Void loop function, data is collected and uploaded to the server or Virtuino platform. It is also possible to control the Relay module related to the start of irrigation. The data setup method is the same for all data collected by the sensors. An overview of the interface obtained using the mentioned platform can be seen in Figure 4.
Figure 4.
Display data on the Virtuino platform.
As shown in Figure 4, graphs refer to the values collected by sensors in real-time. The values obtained are water temperature, air temperature, humidity, the liquid level in the tank, and soil moisture. In addition to the data display, Virtuino has several options, one of which refers to the graph display downloaded from ThingSpeak Chanel, which is included in the first model presented in this paper. This display can be seen on the right side of Figure 3 presenting data in specific time intervals saved on a cloud server. The platform allows connecting multiple platforms, i.e., it can download data from multiple servers, which is discussed in this paper. It also provides the ability to control the platform and notifications that may relate to certain restrictions or a given range of values.
For the system to function smoothly, it is necessary to provide resources, i.e., control the liquid level in the tank using the Arduino nano platform. When providing a certain level of liquid, no internet connection is necessary; the essential task of this part of the paper was based on defining certain limits of liquid level, turning on and off the pump that would regulate the level of liquid. Also, the idea of this model is based on the choice of the system user who can choose whether the system will automatically irrigate plants in predefined ranges or the user will turn on the system via the Internet from a remote location at its discretion. If the user opted for the automatic mode of the system, at certain intervals, the Arduino platform, in addition to turning on or off the pump for regulating the liquid level in the tank, would also turn on the irrigation pump concerning parameters related to soil moisture level, air temperature, humidity and water temperature in the defined range of the stated values irrigation would be included until the specified limits are met. It is necessary to define two essential functions within the software part, void loop and void setup.
The code used within the void loop will be executed repeatedly and refers to the verification of eligibility. The void setup function defines the pins necessary for actuators as well as sensors. Reservoirs are filled with natural sources such as rivers and lakes within those limits that do not endanger other plants or animals that depend on that water source, and another natural source of water can also be rainwater collection. The reason why water collects in the tank and does not go immediately to the irrigation system is of two importance; the first refers to the water temperature while the second refers to the amount of liquid, sometimes it is necessary to collect liquid in the tank if we do not have more prominent sources initiated irrigation. Artificial sources can also be used, i.e., water used for industrial purposes can be filtered and collected in a tank to go further into the irrigation system.
3.3. Implementation of the System
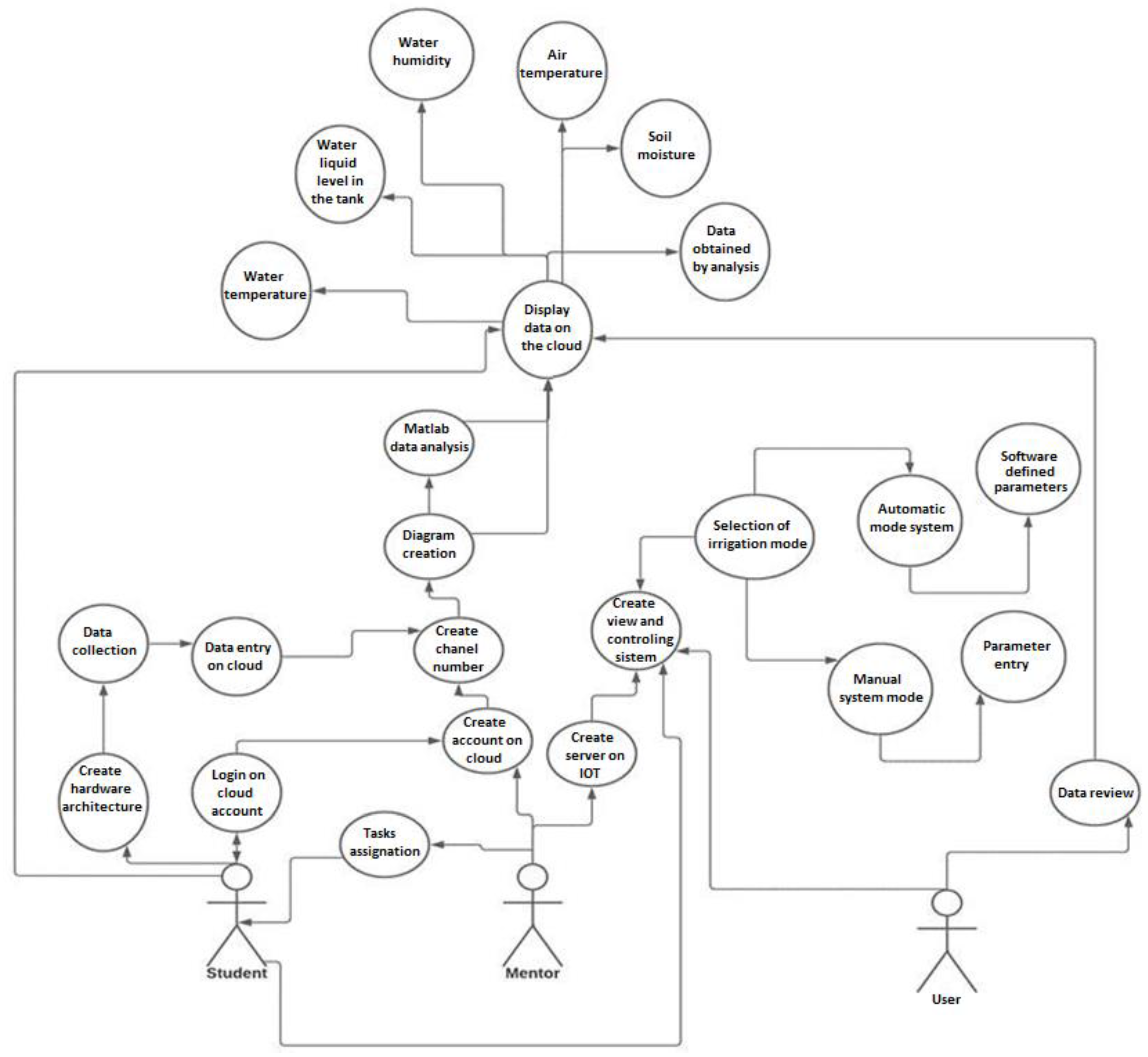
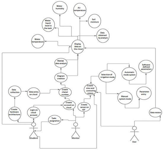
After completing the theoretical lectures in the field that are necessary for students to create a system, students in cooperation with the mentor realize the practical part of the work, which can be viewed from several angles. The schedule of system implementation, as well as defined priorities, can be seen in Figure 5.
Figure 5.
System implementation diagram.
As can be seen in the system implementation diagram, there are three types of system users, a mentor who has complete control over the system, a student for whom the system is intended, and a system user who can be a mentor, a student or a farmer since the system can be used in actual conditions. The mentor assigns the task to the student, creates an account on the cloud system, creates the required server on the IoT application, and creates a change number for entering data on the cloud.
Based on the task presented to him by the mentor, the student chooses the appropriate hardware from the one offered for the task, connects the hardware, implements the sensors in the necessary places within the laboratory, programs the microcontroller platforms, and performs data entry to the cloud-based on data received from the mentor and related to access to the cloud system.
The software assigns the platform control actuators, connects to the IoT server created by the mentor, provides data viewing from the database and real-time data access, and provides platform control in two possible modes. Automatic where the end-user only needs to select this mode and based on software-defined pairs of meters will be performed irrigation or manual mode where the end-user will enter the parameters related to the level of soil moisture, water, and air temperature, humidity. After entering the data on the cloud system, the mentor analyzes them and displays a data graph. If users are logged in to the system as a “User”, they can view the data on the cloud system without changing them, or on the IoT platform, they can view the data without the possibility of change, but they can choose the irrigation mode. After completing the system, testing is started within the university’s laboratory or outside it if the university has such possibilities. The work results are measured, as well as the student to whom a particular task belonged. In order to obtain more accurate data or analysis of a group of data entered into the cloud system, a conclusion can be obtained about what needs to be corrected in the irrigation method. The mentor performs data analysis that can be seen in Figure 6.
Figure 6.
Data analysis on a cloud system.
As shown in Figure 6, within a cloud system, it is possible to analyze data or display it in correlation with other significant data and thus obtain a more complex but accurate data set. For data analysis, it is necessary to perform programming that will define the data being manipulated, the way it is presented, and the formulas if necessary to perform calculations.
In the left part of Figure 6, air humidity and temperature ratio can be seen, and the range when irrigation will work can be defined. On the right part of the picture, it can see a more complex graph that takes into account four values of humidity, air temperature, and water temperature, and soil moisture. A certain period in the specific case of 140 min was taken into account for the analysis where the ratio of entered data of their change can be seen, soil moisture growth defined by peaks that occur when irrigation is turned on, water temperature drop that occurs filling the tank. Upon completion of the system implementation, the mentor presents the data analysis itself and its significance to the students, allowing them to perform their own data analysis based on a new experience by programming the cloud system and using MatLab.
4. Student Education and Work Results
4.1. Role of the System in Students Education
The goal and idea of the proposed work are to educate students, acquire new knowledge or improve existing ones in engineering. By choosing the proposed work, students were able to acquire new knowledge related to hardware that can be used in the industry to solve many industrial tasks. Also, related to the software part of the project, which is equally important today, is not just programming the selected hardware-microcontroller but also knowledge of data analysis, processing, and even how data is presented and available in several ways. Within these laboratory exercises, students could choose whether to work in a team or individually; the difference in this way of working is in the organization itself, and it depends on the students themselves that someone is more inclined to work in a team while someone still wants to work alone. Working in a team enables the division of work into hardware and software, where some students favor hardware and are more interested in the hardware connection itself—the way of communication, while a certain number of students favor data analysis, storage, presentation. Within this project-course-module at the Faculty of Engineering in Kragujevac, students were able to acquire the following expertise:
- knowledge related to microcontroller platforms such as NodeMCU, Arduino (multiple development boards), Raspberry pi, Norvi, and other platforms intended for students and their education. This knowledge is directed towards the hardware performance of the mentioned platforms, memory, distribution of analog and digital pins, ports,
- method of programming microcontrollers, the syntax of programming languages, logic, choice of programming language where the emphasis is on C ++ language, and introduction to libraries necessary for communication of microcontrollers with actuators, sensors, modules,
- IOT-IIOT control-automation of electrical devices and communication with them via the Internet, where IoT is intended to develop academic applications while IIOT is intended for industrial use or more significant amounts of data,
- mode of communication that can be observed from several aspects of communication that take place between hardware and related to microcontrollers, sensors, and actuators then communication-related to communication that can be achieved by different types of networks such as Internet networks, as well as one of the basic division of communication into M2M communication that takes place between machines within an industry where one depends on the other, C2M communication that takes place between the employee, usually the operator and the machine, and C2C communication that takes place between employees through information and communication technologies,
- communication networks as a basic form of sending data between parts of the system, different systems, applications, servers, and clients. So they can be viewed from different angles, but primarily within the project, we mean internet networks, the necessary knowledge for connecting microcontroller platforms to both wireless Wi-Fi networks and using a LAN connection, acquiring the necessary knowledge about routers, switches, and the way of communication of these devices and sharing the IP address, which in these projects is very important for creating applications and the connection of the system,
- databases, the importance of databases as well as the method of data entry-storage, database selection, and essential differences in the purpose of specific databases, where the emphasis is placed on MySQL databases intended for web applications and the method of data storage,
- web programming since most projects-application part requires a web presentation or creating a software part that will be performed using a web browser, and it is necessary to know web programming (PHP, HTML, CSS) to be able to create this type of application,
- a web server as a location that the end-user accesses when he wants to access the system. It is imperative to understand the essence of client-server communication, create the entire system, and provide necessary information to the end-user who does not need to know the essence of the system outside the application.
- SCADA systems are used to control and monitor activities within significant industrial processes, use a large number of microcontrollers PLC, communication networks, computers, separate systems, using all these technologies to obtain large amounts of data processed following the needs and purpose precise controls of the entire system from a remote location,
- sensor systems, which consist of two or more sensors of different types as well as different types of data collected, the most used within the laboratory at the faculty are sensors from the group of analog and digital sensors, in addition to the above, RFID sensors are used,
- cloud systems are intended for direct communication between the microcontroller and this system, where data storage can be performed. Within this module, students had the opportunity to use the ThingSpeak cloud system, within which they could master the ways of data visualization, control, notification, data analysis, MATLAB, and ways of input from several different platforms simultaneously,
- embedded systems an increasingly common occurrence within I4.0 are embedded systems consisting of hardware and software that are usually physically small systems used to upgrade an existing system using new technologies such as microcontrollers-microchips, sensors, actuators, modules,
- distributed systems are systems that are physically distributed in different geographical locations, and students acquire the necessary knowledge related to how to communicate different parts of the system that are distributed, different types of connection and sending data, as well as downloading them and processing and further distribution to a more complex system, and
After acquiring the presented theoretical competence, students were able to choose different projects and work on them practically within with the professor’s mentorship from the course they are currently on. The choice of students and the proposed solutions and their decision can be seen in Table 1.
Table 1.
Steps in project implementation.
As shown in Table 1, students must complete the above steps to complete the task effectively. First, it is necessary to choose the appropriate problem, as this paper proposes a data collection and management system. After selecting the problem, the students submit it to the mentor within the report that can be created and presented in one of the text editors. The report should contain Table 1 and a description of each step and explain why the student decided on the specified component of a particular step. Accordingly, in consultation with the mentor, students can further move on to the practical implementation of the project. Also, within Table 1, the system used in this paper is presented.
4.2. System Assessment by Students
Table 2 shows the assessment by students, which refers to their satisfaction with mentors, associates, course content, literature. At the same time, the data related to students’ acquired knowledge and new expertise can be seen in Table 3, while students’ evaluation of different aspects of learning for the concept of I4.0 can be seen in Table 4. The questionnaire was answered by 52 students of industrial engineering courses and 20 students who voluntarily applied for this course from other modules to assess the content of the course and acquire new prestigious knowledge that will mean further training and employment.
Table 2.
Questionnaire for students.
Table 3.
The ratio of acquired knowledge in the course.
Table 4.
Students’ evaluation of different aspects of learning for the concept of Industry 4.0.
Based on the data obtained from the analysis of the questionnaires to which the students of the course answered, it can be concluded that this way of presentation-lectures aroused great interest of students even outside the mentioned course. An increasing number of students are interested in cloud systems and IoT, i.e., control of machines and even entire systems using microcontrollers and internet connection, since today the Internet is the essential mean of communication. They showed less interest in machines that work in automatic mode and have a local display of data; in a conversation with students, it is concluded that such systems are not so attractive to them due to their simplicity and fewer options. Based on all questionnaires to students at the Faculty of Engineering in Kragujevac, it can be concluded that upon completion of the course, students give a high grade to the course itself as a way of teaching and the acquired knowledge.
5. Discussion
The impact of the I4.0 paradigm is felt across all industries branches [45,46], including the education sector [47]. In this manuscript, we explored the possibility of different educational tasks and approaches in education for I4.0. In the first place, education for I4.0 requires knowledge and expertise of the technologies that have been pillars for I4.0. In addition, graduates should have both knowledge and expertise for practical problem solving and hands-on experience to address new challenges of I4.0. The best approach in teaching and learning concepts of I4.0 is an approach based on real-life problems that will enable practical experiences and individual learning paths. The method of teaching with practical application of acquired knowledge as in the proposed model, combining the theoretical part of the lecture and the practical part within the laboratory of the faculty, will contribute to students in the same way of looking at the problem from the natural environment and their ability to solve problems.
The work presented to students in the exercises relates to data collection (air temperature, liquid level in the tank, water temperature, soil moisture, humidity) sensors, and control of actuators via the Internet consists of three models. The work used two NodeMCU platforms and one Arduino nano platform, which were independent parts of the system. NodeMCU platforms were used to collect data with DHT11, FC28, Ultrasonic sensor sensors and place them on the cloud system (first model), while the second one placed data on the virtual platform in real-time, giving the end-user the ability to control irrigation (second model). The Arduino nana platform Relay module in automatic mode was applied to control the liquid level in the tank by turning the pump on and off as needed and to control the turning on irrigation according to a set of criteria relating to soil moisture, air temperature, humidity, and water temperature (third model). The reason for storing water in the tank and controlling the liquid level starts from problems that occur in practice and relate to insufficient amounts of water in natural conditions, so it cannot be used immediately from rivers or lakes but must be collected in smaller quantities in order not to damage the system that must continue to function smoothly in nature. The other reason is the water temperature in rivers or lakes; it is usually lower than necessary, while the optimal temperature can be easily achieved in the tank. Collection can be done from natural sources such as rivers, lakes, springs, rainwater, and artificial industrial water treatment. Other factors that are important when using irrigation are certainly air temperature is essential because irrigation should not be done at high temperatures so it can harm plants, humidity; based on this data, it can be determined whether there will be precipitation shortly and whether in that case, it is necessary to perform navigated watering. Also, one of the most critical factors is soil moisture, which should be optimal for irrigated plants, and based on that information, irrigation is performed within defined limits.
The presented work was introduced to students within the laboratory of the Faculty in Kragujevac. According to the above steps (Table 1), the presented workflow can find practical applications outside the faculty’s laboratory to irrigate fruits and vegetables in greenhouses and open orchards. After completing the task and based on the acquired knowledge, students can suggest some practical problems and ways of solving them by following the stated steps and applying them or expanding the existing system and improving it for other use.
Both practical and theoretical proofs of the initial hypotheses are presented below:
- (H1) hypothesis discussion,
This manuscript presented a cloud-based microcontroller platforms system designed to educate students within digitalization and the I4.0 paradigm. Using the dedicated tasks and projects, students will deal with a real-life problem, define the architecture of the system while providing the necessary hardware and software, as well as accompanying laboratory equipment; create the necessary cloud accounts; enable presentation, visualization of data to students on the cloud system, connecting cloud systems with platforms for IoT control systems. Steps in implementing projects are presented in Table 1.
Of course, the price of new educational tools and solutions is directly affected by the price of hardware and software developed for educational purposes, which should primarily be accessible to students in developing countries, for this reason, platforms such as Arduino and Raspberry Pi, as stated by the authors [9,26,27,28] are the most convenient. Many of the mentioned and used platforms on this course also exist as industrial ones, in which primarily the environment and the conditions in which this electrical equipment operates are acceptable. In some companies, it is possible to see the application of the mentioned microcontrollers to solve specific problems. However, unlike industrial microcontroller platforms, it is necessary to better protect them from environmental factors and the impact that can be caused by the power grid and the actuators themselves. These platforms are linked to the fact that they are primarily intended for students and their training, bringing them closer to the programming of microcontrollers and the real problems that they may encounter in an industrial environment [32].
This knowledge contributes to their transition to industrial platforms, where the logic of problem-solving is the same, as well as the application of hardware with a fundamental difference in the platform itself and other actuators that have the same function as those used in lectures, mastered technologies in this course students have good prior knowledge that will help them solve problems within the industry. Although the project is intended for students, their education can be applied outside the faculty in industrial conditions and contribute to product quality as well as profit [22].
- (H2) hypothesis discussion,
The data presented in this paper show that students’ interest grew as more and more parts of new education fields were introduced, which includes work with sensor systems, actuators, and microcontroller platforms, their connection, and the possibility of mastering practical-applicable knowledge in addition to theoretical. Table 2 and Table 4 present students increased satisfaction with the usage of the system and satisfaction with the approach overall. The results obtained by collecting and analyzing students’ answers show that this way of teaching and knowledge transfer is highly rated, which can be seen based on Table 2 and Table 3. Results are in accordance with findings in [20,21,22], meaning teaching that took place through solving tasks, that can be encountered in everyday life, by combining modern technologies presents the leading cause for increasing student interest in industrial engineering that increasingly relies on practical knowledge. Mastering new technologies or solving a problem at the root cause leads students to increased motivation, engineering thinking, and an engineering approach to problem-solving [48]. After completing the courses, the practice showed that many students purchased platforms and sensors and work independently on solving practical problems and on their own, striving for further improvement [23,24].
- (H3) hypothesis discussion.
According to Table 3, the ratio of acquired knowledge in the course presents the precise results that students have improved their knowledge in crucial technological pillars of I4.0. The highest grades were achieved in the following: Microcontroller platforms, hardware, programming method (4.85), Cloud systems (4.78), IoT-IIoT (4.69), and I4.0 overall (4.81). It corresponds with similar research [49] when considered at the global level, but in this manuscript, we evaluated specific fields such as Microcontroller platforms, and Cloud systems. One of the most important reasons for students’ interest in this way of knowledge transfer is mastering competitive knowledge, which can practically help them after graduation and contribute to acquiring competencies and expertise. Both students and professors recognize the importance of the I4.0 toolset since it increases the speed of transferring knowledge within the context of outcome-based education in an ICT learning environment [50].
6. Conclusions
The term I4.0 represents significant challenges that require strategic decisions and capital and human talent investments in the immediate present. Accordingly, as one of the leading actors I4.0 revolution, engineering universities require an upgrade of the study programs with education in the field of tools and techniques usage belonging to the I4.0 toolset. It is imperative to establish evaluation processes that measure the actualizations or modifications of educational programs in higher education institutions and create new programs to meet society and industry demands. According to [5], government and university strategies for the I4.0 should be improved to build economic and social systems that can flexibly respond to upcoming issues. An in-depth analysis of the government’s initiatives shows that it is necessary to work in the transformation mechanisms that will help implement a collaboration ecosystem between Government, Academia, Industry, Entrepreneurs, and Investors that makes the difference in society. Since I4.0 is the working environment of future engineers and has a promising potential to steer engineering learning objectives, I4.0 technologies influences on learning objectives are used as a bridge to evaluate new educational tools and solutions and implement a developed solution in order to increase students’ motivation [46].
I4.0 technological utilization offers the manufacturing industry great potential to transform business and society positively. Students are getting familiar with a core mechanical engineering focus on digital transformation to optimize product offers, optimize resources and improve process utilizations with large IoT platforms. I4.0 toolset has been recognized as a significant influencer in education, and the construct of I4.0 abilities to locate, manage or process digital information to more creative and expressive forms [51]. Although there is a lack of concepts that correlate the I4.0 set of tools and smart education, this I4.0 set of tools can foster interactive learning by leveraging digital technologies and content shaped by practical knowledge regarding the application of automation, ICT, and IoT [48]. Thus, we provide the application of our proposed methodology to the agricultural engineering case study. The main focus is to master the technologies covered by I4.0, which are: cloud, big data, MySQL databases, microcontrollers, sensor systems, distributed systems, embedded systems, web programming, ways of communicating hardware and software. Students were especially interested in the physical connection of sensor systems, actuators with microcontroller platforms. What raises the evaluation of these courses is the prices of hardware that has been developed for educational purposes, and that is affordable to students and developing countries. Also, after these courses, many students buy platforms and sensors and work individually on solving practical problems. Many of the listed and used platforms on this course also exist as industrial ones that are a bit more robust and complex but more reliable in some situations. In some companies, one can find the application of the mentioned microcontrollers for solving specific problems and the fact that they are platforms primarily intended for students and their training, approaching the programming of microcontrollers. This knowledge contributes to their transition to industrial platforms and serves as a considerable foreknowledge and a springboard. The processed system contributed a lot to the students in thinking about problems and how to solve them; it provided them with new knowledge in interesting areas. Although the project is intended for students, their education can be applied outside the faculty in natural conditions and contribute to product quality and profit.
Author Contributions
Conceptualisation, M.S. and A.Đ.; methodology, D.V. and D.P.; software, Đ.M.; validation, A.G., A.Đ. and M.S.; formal analysis, Đ.M.; investigation, Đ.M.; resources, D.V.; data curation, D.P.; writing—original draft preparation, A.Đ.; writing—review and editing, A.G.; visualization, D.P.; supervision, M.S.; project administration, A.G.; funding acquisition, A.G. All authors have read and agreed to the published version of the manuscript.
Funding
The research is partially funded by the Ministry of Science and Higher Education of the Russian Federation under the strategic academic leadership program ‘Priority 2030’ (Agreement 075-15-2021-1333 dated 30.09.2021).
Institutional Review Board Statement
Not applicable.
Informed Consent Statement
Not applicable.
Conflicts of Interest
The authors declare no conflict of interest.
References
- Henao-Hernández, I.; Solano-Charris, E.; Muñoz-Villamizar, A.; Santos, J.; Henríquez-Machado, R. Control and monitoring for sustainable manufacturing in the industry 4.0: A literature review. IFAC-Pap. 2019, 52, 195–200. [Google Scholar] [CrossRef]
- Kozák, Š.; Ružický, E.; Štefanovič, J.; Schindler, F. Research and education for industry 4.0: Present development. In Proceedings of the 2018 Cybernetics & Informatics (K&I), Lazy pod Makytou, Slovakia, 31 January–3 February 2018; pp. 1–8. [Google Scholar] [CrossRef]
- Jovanović, J.; Mijailović, Đ.; Đorđević, A.; Stefanović, M. Application of prototyping microprocessor board and cloud system to teach industry 4.0 concepts. Int. J. Eng. Educ. 2020, 36, 929–939. [Google Scholar]
- Ekren, B.Y.; Kumar, V. Engineering education towards industry 4.0. In Proceedings of the International Conference on Industrial Engineering & Operations Management, Dubai, UAE, 10–12 March 2020; p. 8. [Google Scholar]
- Hernández-Muñoz, G.M.; Habib-Mireles, L.; García-Castillo, F.A.; Montemayor-Ibarra, F. Industry 4.0 and engineering education: An analysis of nine technological pillars inclusion in higher educational curriculum. In Best Practices in Manufacturing Processes; Springer: Cham, Switzerland, 2019; pp. 525–543. [Google Scholar]
- Mian, S.H.; Salah, B.; Ameen, W.; Moiduddin, K.; Alkhalefah, H. Adapting universities for sustainability education in industry 4.0: Channel of challenges and opportunities. Sustainability 2020, 12, 6100. [Google Scholar] [CrossRef]
- Galkin, P.; Umiarov, R.; Grigorieva, O. Design embedded system testbench based on FPGA and microcontrollers for TATU smart lab as education component of industry 4.0. In Proceedings of the 2019 IEEE 2nd Ukraine Conference on Electrical and Computer Engineering (UKRCON), Lviv, Ukraine, 2–6 July 2019; pp. 628–633. [Google Scholar]
- Gaspar, G.; Fabo, P.; Kuba, M.; Flochova, J.; Dudak, J.; Florkova, Z. Development of IoT applications based on the MicroPython platform for industry 4.0 implementation. In Proceedings of the 2020 19th International Conference on Mechatronics-Mechatronika (ME), Prague, Czech Republic, 2–4 December 2020; pp. 1–7. [Google Scholar]
- Sobota, J.; PiŜl, R.; Balda, P.; Schlegel, M. Raspberry Pi and Arduino boards in control education. IFAC Proc. 2013, 46, 7–12. [Google Scholar] [CrossRef]
- Embong, A.H.B.; Akbar, M.A.; Rashid, M.M. Design and development of multipurpose educational and research platform (MERP) for learning control and IoT technologies. J. Eng. Sci. Technol. 2019, 14, 747–762. [Google Scholar]
- Saorín, J.L.; de la Torre-Cantero, J.; Melián Díaz, D.; López-Chao, V. Cloud-based collaborative 3D modeling to train engineers for the industry 4.0. Appl. Sci. 2019, 9, 4559. [Google Scholar] [CrossRef] [Green Version]
- Cagatay, C.; Bedir, T. Aligning education for the life sciences domain to support digitalisation and industry 4.0. Procedia Comput. Sci. 2019, 158, 99–106. [Google Scholar]
- Mingaleva, Z.A.; Vukovic, N.A. Development of engineering students competencies based on cognitive technologies in conditions of industry 4.0. Int. J. Cogn. Res. Sci. Eng. Educ. 2020, 8, 93–101. [Google Scholar]
- Hernandez-de-Menendez, M.; Diaz, C.A.E.; Morales-Menendez, R. Engineering education for smart 4.0 technology: A review. Int. J. Interact. Des. Manuf. 2020, 14, 789–803. [Google Scholar] [CrossRef]
- Muktiarni, M.; Widiaty, I.; Abdullah, A.G.; Ana, A.; Yulia, C. Digitalisation trend in education during industry 4.0. J. Phys. Conf. Ser. 2019, 1402, 077070. [Google Scholar] [CrossRef]
- Vujovic, A.; Todorovic, P.; Stefanovic, M.; Vukicevic, A.; Jovanovic, M.V.; Macuzic, I.; Stefanovic, N. The development and implementation of an aquaponics embedded device for teaching and learning varied engineering concepts. Int. J. Eng. Educ. 2019, 35, 88–98. [Google Scholar]
- Tosello, E.; Castaman, N.; Menegatti, E. Using robotics to train students for Industry 4.0. IFAC-Pap. 2019, 52, 153–158. [Google Scholar] [CrossRef]
- Dorofeeva, A.A.; Nyurenberger, L.B. Trends in digitalisation of education and training for industry 4.0 in the Russian Federation. IOP Conf. Ser. Mater. Sci. Eng. 2019, 537, 042070. [Google Scholar] [CrossRef]
- Onar, S.C.; Ustundag, A.; Kadaifci, Ç.; Oztaysi, B. The changing role of engineering education in industry 4.0 Era. In Industry 4.0: Managing the Digital Transformation; Springer: Cham, Switzerland, 2018; pp. 137–151. [Google Scholar]
- Asparuhova, K.; Shehova, D.; Lyubomirov, S. Using Proteus to support engineering student learning: Microcontroller-driven sensors case study. In Proceedings of the 2018 IEEE XXVII International Scientific Conference Electronics-ET, Sozopol, Bulgaria, 13–15 September 2018; pp. 1–4. [Google Scholar]
- Magro, A.; Silva, M.; Sousa, G.; Cardoso, F.; Guimarães, G.; Muniz, S.; Sarnighausen, V.; Fontes, M.; Simões, R. Development of a low-cost colorimeter-like for undergraduate classes using microcontroller board and RGB LED. Educ. Química 2020, 31, 36–48. [Google Scholar] [CrossRef]
- Chursin, G.; Semenov, M. Using an ESP8266 microcontroller to develop a learning game. J. Phys. Conf. Ser. 2020, 1611, 012059. [Google Scholar] [CrossRef]
- González, I.; Calderón, A.J.; Figueiredo, J.; Sousa, J.M. Design of an educational platform for automation and supervision under the industry 4.0 framework. In Proceedings of the 12th International Technology, Education and Development Conference (INTED), Valencia, Spain, 5–7 March 2018. [Google Scholar]
- Mogoş, R.I.; Bodea, C.N.; Dascălu, M.I.; Safonkina, O.; Lazarou, E.; Trifan, E.L.; Nemoianu, I.V. Technology enhanced learning for industry 4.0 engineering education. Rev. Roum. Sci. Techn. Électrotechn. Énerg. 2018, 63, 429–435. [Google Scholar]
- Fernández-Pacheco, A.; Martin, S.; Castro, M. Implementation of an Arduino remote laboratory with raspberry Pi. In Proceedings of the 2019 IEEE Global Engineering Education Conference (EDUCON), Dubai, United Arab Emirates, 9–11 April 2019; pp. 1415–1418. [Google Scholar]
- Jamieson, P.; Herdtner, J. More missing the Boat—Arduino, Raspberry Pi, and small prototyping boards and engineering education needs them. In Proceedings of the 2015 IEEE Frontiers in Education Conference (FIE), El Paso, TX, USA, 21–24 October 2015. [Google Scholar]
- Reguera, P.; García, D.; Domínguez, M.; Prada, M.A.; Alonso, S. A low-cost open source hardware in control education. case study: Arduino-feedback ms-150. IFAC-Pap. 2015, 48, 117–122. [Google Scholar] [CrossRef]
- Hajjar, S.; Spears, T. Hardware microprogramming education using raspberry PI and Arduino technologies. Int. J. Intell. Inf. Syst. 2019, 8, 47. [Google Scholar] [CrossRef]
- AlMetwally, S.A.H.; Hassan, M.K.; Mourad, M.H. Real time internet of things (IoT) based water quality management system. Procedia CIRP 2020, 91, 478–485. [Google Scholar] [CrossRef]
- Barber, R.; Horra, M.; Crespo, J. Control practices using simulink with arduino as low cost hardware. IFAC Proc. Vol. 2013, 46, 250–255. [Google Scholar] [CrossRef]
- Mykoniatis, K. A real-time condition monitoring and maintenance management system for low voltage industrial motors using internet-of-things. Procedia Manuf. 2020, 42, 450–456. [Google Scholar] [CrossRef]
- Hang, N.P.T.; Tam, P.T. Impacting the industry 4.0 on the training quality and student’s satisfaction at Lac Hong University. J. Manag. Inf. Decis. Sci. 2018, 21, 1–18. [Google Scholar]
- Özbilge, E.; Kırsal, Y.; Çaglar, E. Modelling and analysis of IoT technology using neural networks in agriculture environment. Int. J. Comput. Commun. Control 2020, 15, 1–13. [Google Scholar] [CrossRef] [Green Version]
- Zhang, Y.; Chen, D.; Wang, S.; Tian, L. A promising trend for field information collection: An air-ground multi-sensor monitoring system. Inf. Process. Agric. 2018, 5, 224–233. [Google Scholar] [CrossRef]
- Liqiang, Z.; Shouyi, Y.; Leibo, L.; Zhen, Z.; Shaojun, W. A crop monitoring system based on wireless sensor network. Procedia Environ. Sci. 2011, 11, 558–565. [Google Scholar] [CrossRef] [Green Version]
- Vij, A.; Vijendra, S.; Jain, A.; Bajaj, S.; Bassi, A.; Sharma, A. IoT and machine learning approaches for automation of farm irrigation system. Procedia Comput. Sci. 2020, 167, 1250–1257. [Google Scholar] [CrossRef]
- Zhai, Z.; Martínez, J.F.; Martínez, N.L.; Díaz, V.H. Applying case-based reasoning and a learning-based adaptation strategy to irrigation scheduling in grape farming. Comput. Electron. Agric. 2020, 178, 105741. [Google Scholar] [CrossRef]
- Villa-Henriksen, A.; Edwards, G.T.; Pesonen, L.A.; Green, O.; Sørensen, C.A.G. Internet of things in arable farming: Implementation, applications, challenges and potential. Biosyst. Eng. 2020, 191, 60–84. [Google Scholar] [CrossRef]
- Thakur, D.; Kumar, Y.; Vijendra, S. Smart irrigation and intrusions detection in agricultural fields using IoT. Procedia Comput. Sci. 2020, 167, 154–162. [Google Scholar] [CrossRef]
- Zhu, Y.; Song, J.; Dong, F. Applications of wireless sensor network in the agriculture environment monitoring. Procedia Eng. 2011, 16, 608–614. [Google Scholar] [CrossRef] [Green Version]
- Berisch, G.; Donath, H.; Heinrich, F.; Huebener, I.; Lipke, T.; Mende, T.; Schriefer, M.; Schulte, H.; Zajac, M. Design and development of a low cost rapid control prototyping system applied to an air suspension system. IFAC Proc. Vol. 2012, 45, 194–199. [Google Scholar] [CrossRef]
- Talaviya, T.; Shah, D.; Patel, N.; Yagnik, H.; Shah, M. Implementation of artificial intelligence in agriculture for optimisation of irrigation and application of pesticides and herbicides. Artif. Intell. Agric. 2020, 4, 58–73. [Google Scholar] [CrossRef]
- Shaari, A.M.; Nor, N.S.M. Position and orientation detection of stored object using RFID tags. Procedia Eng. 2017, 184, 708–715. [Google Scholar] [CrossRef]
- Rahimi, Y.; Matyshenko, I.; Kapitan, R.; Pronchakov, Y. Organization the information support of full logistic supply chains within the industry 4.0. Int. J. Qual. Res. 2020, 14, 1279–1290. [Google Scholar] [CrossRef]
- Thach, N.N.; Hanh, H.T.; Huy, D.T.N.; Vu, Q.N. Technology quality management of the industry 4.0 and cyber security risk management on current banking activities in emerging markets-the case in Vietnam. Int. J. Qual. Res. 2021, 15, 845–856. [Google Scholar] [CrossRef]
- Grenčíková, A.; Kordoš, M.; Berkovič, V. Expected changes in Slovak industry environment in terms of Industry 4.0. Int. J. Qual. Res. 2021, 15, 225–240. [Google Scholar] [CrossRef]
- Maisiri, W.; Darwish, H.; Van Dyk, L. An investigation of I4.0 skills requirements. S. Afr. J. Ind. Eng. 2019, 30, 90–105. [Google Scholar]
- Talebian, S.; Mohammadi, H.M.; Rezvanfar, A. Information and communication technology (ICT) in higher education: Advantages, disadvantages, conveniences and limitations of applying e-learning to agricultural students in Iran. Procedia Soc. Behav. Sci. 2014, 152, 300–305. [Google Scholar] [CrossRef] [Green Version]
- Antonelli, D.; D’Addona, D.M.; Maffei, A.; Modrak, V.; Putnik, G.; Stadnicka, D.; Stylios, C. Tiphys: An open networked platform for higher education on industry 4.0. Procedia CIRP 2019, 79, 706–711. [Google Scholar] [CrossRef]
- Aesaert, K.; Van Braak, J. Gender and socioeconomic related differences in performance based ICT competences. Comput. Educ. 2015, 84, 8–25. [Google Scholar] [CrossRef]
- Umachandran, K.; Corte, V.D.; Amuthalakshmi, P.; Ferdinand-James, D.; Said, M.M.T.; Sawicka, B.; Jurcic, I. Designing learning-skills towards industry 4.0. World J. Educ. Technol. Curr. Issues 2019, 11, 12–23. [Google Scholar]
Publisher’s Note: MDPI stays neutral with regard to jurisdictional claims in published maps and institutional affiliations. |
© 2021 by the authors. Licensee MDPI, Basel, Switzerland. This article is an open access article distributed under the terms and conditions of the Creative Commons Attribution (CC BY) license (https://creativecommons.org/licenses/by/4.0/).





