Blockchain Technology Enhances Sustainable Higher Education
Abstract
:1. Introduction
- to be equitable, inclusive, and nudge personal development, even though life-long learning approaches, including digital, transversal, and practical skills, i.e., critical thinking, communication, collaboration, information literacy, analytical skills, metacognitive and reflection skills, and other research skills, as a condition to adapt to the continuous challenges of green market context [2];
- developing digital and transversal competences, investing in people to facilitate their employability, creative work, and resilience required by professions;
- developing innovative curricula, new methods, and technologies in teaching and evaluation, such as MOOCs (Massive Open Online Courses), VR (Virtual reality)/AR (augmented reality), blockchain, videoconferences, etc. [3].
2. Materials and Methods
3. Research and Results
3.1. Primary Research (Document Analysis)
3.1.1. Teaching Methods
3.1.2. Blockchain Platforms—Advantages and Disadvantages
- Decentralisation, smart contract, and transaction rate are necessary features in the management of the content library (the students save their work on a device, and after a while, he can continue to improve it on another, as the service is platform-independent), publications, and cooperative learning; using intelligent contracts ensures the transparent conduct of transactions without an intermediary;
- Distributed Cloud data storage provides security and integrity to blockchain transactions;
- Distributed storage and the choice of a recognised validation algorithm protect against Denial of Service (DoS) attacks;
- Anonymity and encryption are essential when depositing personal data (GDPR);
- Transaction rate, e.g., when students pay taxes, must be followed by anE-Certificate, with a digital signature that can be archived and accessed with public and private keys;
- The smart contract is often used in B2B paradigms and job offers, reducing the unemployment rate by presenting job opportunities to skilled and certified persons. In this case, an integrated scoring and tokenising system are required. Depending on the type of business, we can choose between free-access, restricted blockchains, or even federated blockchains;
- Traceability is used when feedback is essential and in a ledger of students, professors, universities, files, marks, diplomas, courses, etc.; once a transaction is stored, it can no longer become reversible; at most, one can add a block that will cancel the previous transaction if it passes the validation stage;
- Rewarding students, professors, and universities can be accomplished within a consensus mechanism and smart contracts that offer tokens; these tokens can be transformed into virtual currency; using cryptocurrencies dedicated to a blockchain but interchangeable with other cryptocurrencies, the students are conditioned/ allowed to use these tokens or virtual currency in restricted networks libraries or books stores that contain educational literature;
- Consensus Mechanism, Smart Contract, and Currency are used by the Token system.
Create a Disruptive Business Model
- Record control for student admissions formalities through distributed ledger technology implemented in decentralised platforms, under a secure environment;
- Library records and services are tacked by the distributed ledger: the tracking of books and students’ preference for each book;
- Enhancing and motivating lifelong learning: BitDegree, OECD.io;
- Strengthening student’s assessments and career settlement;
- Certificate and identity management: digital credential, consortium, block certs, open source, etc.;
- Rewarding extracurricular activities with certificates of achievement presenting student contributions to an academic institute;
- Ensuring intellectual property protection and reducing plagiarism through smart contracts that can track paper citation and reword authors [37];
- Automated liability, accountability procedures, and administrative tasks;
- Provide records of transparency: public information is accessible for everyone;
- Ensuring data privacy and security: GDPR compliant;
- Cyberpayments and reduced costs: bitcoins and custom cyber coins;
- Scalability: the slow speed of transaction processing in blockchain may determine bottlenecks when trying to scale the educational process worldwide;
- Digital marketing: helping to identify associated or complementary preferences and facilitate the purchase decision process;
- Innovation: this immature technology is associated with a different powerful mindset that implies the active transparent participation of different counterparties: sustainable universities—competitive digital skilled students; sustainable business—sustainable green economy;
- Market option: although the market shows a lack of trust and knowledge on how to harness the potential of blockchain technology in education, there are already educational entities that have implemented blockchain and smart contracts, such as the borderless Woolf University, established by academics from Oxford and Cambridge. Their goal is to set up an Airbnb of degree courses, where the relationship between students and teachers implements this new disrupted model, solving challenging problems for traditional technologies. The teachers are rewarded with tokens that can be transformed into cyber currency and students with credits, badges, certificates, and sometimes tokens that can be used to buy other educational services [40];
- This online system facilitates the relationship between teachers, staff, and senior and junior students because they can access lectures and events from all around the world, nudging good long-term relationships between students and faculty;
- The management of transportation and hostel facilities for students and staff can be easier by setting up carpools, reducing traffic and bottlenecks in cities, offering a secure and convenient drive to students, and mitigating the parents’ responsibility.
Decentralising Online Learning
Creating Better Learning Platforms
3.1.3. Relationship between Student Motivation, Student Collaborative Work, Student Engagement, Student Learning Performance, and Blockchain
3.2. Secondary Research: Experimental Data, Complex Analysis, and Significant Results
- Q1: Do you think these items promote suitable motivation for HE learning?
- Q2: Do you think these items promote suitable collaborative work for learning?
- Q3: Do you consider these items to promote suitable engagement for learning?
- Q4: Do you consider these items to promote suitable Learning Performance?
- Q5: Blockchain is used in HE for a massive audience. Please, evaluate the importance of new methods and technologies in teaching and evaluation.
3.2.1. Data and Variables
3.2.2. Research Process
3.2.3. Composite Reliability
3.2.4. Cronbach Alpha Coefficients
3.2.5. Average Variance Extracted
3.2.6. Bootstrapping (Variance Inflation Factor)
4. Discussion
5. Conclusions
Author Contributions
Funding
Informed Consent Statement
Conflicts of Interest
References
- Antó, J.M.; Martí, J.L.; Casals, J.; Bou-Habib, P.; Casal, P.; Fleurbaey, M.; Frumkin, H.; Jiménez-Morales, M.; Jordana, J.; Lancelotti, C.; et al. The Planetary Wellbeing Initiative: Pursuing the Sustainable Development Goals in Higher Education. Sustainability 2021, 13, 3372. [Google Scholar] [CrossRef]
- Gräther, W.; Kolvenbach, S.; Ruland, R.; Schütte, J.; Torres, C.; Wendland, F. Blockchain for Education: Lifelong Learning Passport. In Proceedings of the 1st ERCIM Blockchain Workshop 2018, Amsterdam, The Netherlands, 8–9 May 2018; Prinz, W., Hoschka, P., Eds.; Reports of the European Society for Socially Embedded Technologies. EUSSET: Troyes, France, 2018; Volume 2, p. 10. [Google Scholar] [CrossRef]
- Yakovenko, I.; Kulumbetova, L.; Subbotina, I.; Zhanibekova, G.; Bizhanova, K. The blockchain technology as a catalyst for digital transformation of education. Int. J. Mech. Eng. Technol. (IJMET) 2019, 10, 886–897. [Google Scholar]
- United Nation. Policy Brief: Education during COVID-19 and Beyond. August 2020. Available online: https://www.un.org/development/desa/dspd/wp-content/uploads/sites/22/2020/08/sg_policy_brief_covid-19_and_education_august_2020.pdf (accessed on 23 September 2021).
- Seshaiyer, P. eLearning Workshop Series: Leadership Program for Education Authorities (LPEA)—Innovations in Curriculum, Teaching and Learning. Available online: https://www.youtube.com/c/GlobalDevelopmentInstitute/videos (accessed on 23 September 2021).
- Alfonso Viguria, U.; Casamitjana, N. Early Interventions and Impact of COVID-19 in Spain. Int. J. Environ. Res. Public Health 2021, 18, 4026. [Google Scholar] [CrossRef] [PubMed]
- Toubes, D.R.; Araújo Vila, N.; Fraiz Brea, J.A. Changes in Consumption Patterns and Tourist Promotion after the COVID-19 Pandemic. J. Theor. Appl. Electron. Commer. Res. 2021, 16, 1332–1352. [Google Scholar] [CrossRef]
- Royo-Vela, M.; Velasquez Serrano, M. Value Co-Creation Process and Measurement in 4.0 SMEs: An Exploratory Research in a B2B Marketing Innovation Context. Adm. Sci. 2021, 11, 20. [Google Scholar] [CrossRef]
- Fenichel, M.; Schweingruber, H.A. Surrounded by Science: Learning Science in Informal Environments; Board on Science Education, Center for Education, Division of Behavioral and Social Sciences and Education; The National Academic Press: Washington, DC, USA, 2010. [Google Scholar]
- Abad-Segura, E.; González-Zamar, M.D.; Infante-Moro, J.C.; Ruipérez-García, G. Sustainable Management of Digital Transformation in Higher Education: Global Research Trends. Sustainability 2020, 12, 2107. [Google Scholar] [CrossRef] [Green Version]
- Seshaiyer, P.; Hilker-Balkissoon, K. Integrating Career, Global and Experiential Learning: A STEAM Case Study. In Proceedings of the Innovations in Teaching & Learning Conference Proceedings, Fairfax, VA, USA, 27 September 2019. [Google Scholar] [CrossRef]
- Suh, J.M.; Seshaiyer, P. Promoting Ambitious Teaching and Learning through Implementing Mathematical Modeling in a PBL Environment: A Case Study. In The Wiley Handbook of Problem-Based Learning; Moallem, M., Hung, W., Dabbagh, N., Eds.; John Wiley & Sons, Inc.: Hoboken, NJ, USA, 2019. [Google Scholar] [CrossRef]
- Rodrigues, J.D.S. Blockchain: Um Novo Modelo Social e Financeiro. Ph.D. Thesis, Universidade Fernando Pessoa, Porto, Portuguese, 26 November 2019. Available online: http://hdl.handle.net/10284/8354 (accessed on 22 July 2021).
- Suh, J.; Matson, K.; Seshaiyer, P.; Jamieson, S.; Tate, H. Mathematical Modeling as a Catalyst for Equitable Mathematics Instruction: Preparing Teachers and Young Learners with 21st Century Skills. Mathematics 2021, 9, 162. [Google Scholar] [CrossRef]
- Banerjee, R.; Seshaiyer, P. Challenges in School Mathematics Curriculum Reform in India: Transforming Teacher Practices Through Pedagogical Innovations. In School Mathematics Curricula; Mathematics Education—An Asian Perspective; Vistro-Yu, C., Toh, T., Eds.; Springer: Singapore, 2019. [Google Scholar] [CrossRef]
- Antonaci, A.; Klemke, R.; Lataster, J.; Kreijns, K.; Specht, M. Gamification of MOOCs adopting social presence and sense of community to increase user’s engagement: An experimental study. In European Conference on Technology Enhanced Learning, Proceedings of the 14th European Conference on Technology Enhanced Learning, EC-TEL 2019, Delft, The Netherlands, 16–19 September 2019; Springer: Cham, Switzerland, 2019; pp. 172–186. [Google Scholar]
- Bucea-Manea-Tonis, R.; Gurgu, E.; Martins, O.M.D.; Simion, V.E. An Overview of How VR/AR Applications Assist Specialists in Developing Better Consumer Behavior and Can Revolutionise Our Life. In Consumer Happiness: Multiple Perspectives; Springer: Berlin/Heidelberg, Germany, 2021; pp. 231–253. Available online: https://www.springer.com/gp/book/9789813363731#aboutBook (accessed on 22 July 2021).
- Antonaci, A.; Klemke, R.; Stracke, C.M.; Specht, M. Identifying game elements suitable for MOOCs. In Proceedings of the European Conference on Technology Enhanced Learning, Tallinn, Estonia, 12–15 September 2017; Springer: Cham, Switzerland, 2017; pp. 355–360. [Google Scholar]
- Bidarra, J.; Coelho, J. Once upon a tip…: A story of MOOCs and gamification. In Proceedings of the EADTU Conference 2017: The Open and Flexible Higher Education Conference, Milton Keynes, UK, 25–27 October 2017; EADTU: Maastricht, The Netherlands, 2017. [Google Scholar]
- Androutsos, A.; Brinia, V. Developing and Piloting a Pedagogy for Teaching Innovation, Collaboration, and Co-Creation in Secondary Education Based on Design Thinking, Digital Transformation, and Entrepreneurship. Educ. Sci. 2019, 9, 113. Available online: https://www.mdpi.com/2227-7102/9/2/113 (accessed on 22 July 2021). [CrossRef] [Green Version]
- Oyelere, S.S.; Tomczyk, L.; Bouali, N.; Agbo, F.J. Blockchain technology and gamification-conditions and opportunities for education. In Adult Education 2018-Transformation in the Era of Digitization and Artificial Intelligence; Dspace: Brno, Czech Republic, 2019; pp. 85–96. [Google Scholar]
- Guustaaf, E.; Rahardja, U.; Aini, Q.; Maharani, H.; Santoso, N. Blockchain-based Education Project. Aptisi Trans. Manag. (ATM) 2021, 5, 46–61. [Google Scholar] [CrossRef]
- Yumna, H.; Khan, M.; Ikram, M.; Ilyas, S. Use of Blockchain in Education: A Systematic Literature Review. In Asian Conference on Intelligent Information and Database Systems; Springer: Cham, Switzerland, 2019; pp. 191–202. [Google Scholar]
- Adiyanto, A.R. Febrianto Authentication of Transaction Process In E-marketplace Based on Blockchain technology. Aptisi Trans. Technopreneurship 2020, 2, 68–74. [Google Scholar] [CrossRef]
- Chen, G.; Xu, B.; Lu, M.; Chen, N.S. Exploring blockchain technology and its potential applications for education. Smart Learn. Environ. 2018, 5, 1–10. [Google Scholar] [CrossRef] [Green Version]
- Harahap, E.P.; Aini, Q.; Anam, R.K. Pemanfaatan Teknologi Blockchain Pada Platform Crowdfunding. Technomedia J. 2020, 4, 199–210. [Google Scholar] [CrossRef]
- Mohanty, D. Ethereum Use Cases. In Ethereum for Architects and Developers; Springer; Apress: Berkeley, CA, USA, 2018; pp. 203–243. [Google Scholar] [CrossRef]
- Imoize, A.L.; Adedeji, O.; Tandiya, N.; Shetty, S. 6G Enabled Smart Infrastructure for Sustainable Society: Opportunities, Challenges, and Research Roadmap. Sensors 2021, 21, 1709. [Google Scholar] [CrossRef] [PubMed]
- Alammary, A.; Alhazmi, S.; Almasri, M.; Gillani, S. Blockchain-based applications in education: A systematic review. Appl. Sci. 2019, 9, 2400. [Google Scholar] [CrossRef] [Green Version]
- Sun, H.; Wang, X.; Wang, X. Application of blockchain technology in online education. Int. J. Emerg. Technol. Learn. (IJET) 2018, 13, 252–259. [Google Scholar] [CrossRef]
- Bhaskar, P.; Tiwari, C.K.; Joshi, A. Blockchain in education management: Present and future applications. Interact. Technol. Smart Educ. 2021, 18, 1–17. [Google Scholar] [CrossRef]
- UE: Digital Education Action Plan (2021–2027). Available online: https://ec.europa.eu/education/education-in-the-eu/digital-education-action-plan_en (accessed on 22 July 2021).
- Dybach, I. Institutional aspects of educational quality management in higher educational establishments. Econ. Dev. 2019, 18, 33–43. [Google Scholar] [CrossRef]
- Jirgensons, M.; Kapenieks, J. Blockchain and the Future of Digital Learning Credential Assessment and Management. J. Teach. Educ. Sustain. 2018, 20, 145–156. [Google Scholar] [CrossRef] [Green Version]
- Surendran, K.; Benny, L.; Mahesh, A.S. Student academic management system using blockchain technology. J. Adv. Res. Dyn. Control Syst. 2020, 12, 1410–1415. [Google Scholar] [CrossRef]
- Ito, K.; O’Dair, M. A Critical Examination of the Application of Blockchain Technology to Intellectual Property Management. In Business Transformation through Blockchain; Treiblmaier, H., Beck, R., Eds.; Palgrave Macmillan: Cham, Switzerland, 2019; pp. 317–335. [Google Scholar] [CrossRef]
- Han, M.; Li, Z.; He, J.S.; Wu, D.; Xie, Y.; Baba, A. A Novel Blockchain-based Education, Records Verification Solution. In Proceedings of the 19th Annual Conference on Information Technology Education (SIGITE’18), Fort Lauderdale, FL, USA, 3–6 October 2018; ACM: New York, NY, USA, 2018; pp. 178–183. [Google Scholar] [CrossRef]
- Mahlow, C.; Hediger, A. Digital Transformation in Higher Education—Buzzword or Opportunity? ELearn 2019, 5, 13. [Google Scholar] [CrossRef]
- Mikroyannidis, A.; Domingue, J.; Bachler, M.; Quick, K. Smart Blockchain Badges for Data Science Education. In Proceedings of the 2018 IEEE Frontiers in Education Conference (FIE), San Jose, CA, USA, 3–6 October 2018; pp. 1–5. [Google Scholar] [CrossRef] [Green Version]
- Kolvenbach, S.; Ruland, R.; Gräther, W.; Prinz, W. Blockchain 4 Education. In Proceedings of the 16th European Conference on Computer-Supported Cooperative Work, Demos and Posters, Reports of the European Society for Socially Embedded Technologies, Nancy, France, 4–8 June 2018. [Google Scholar] [CrossRef]
- Borrás-Gené, O.; Martínez-Núñez, M.; Fidalgo-Blanco, Á. New Challenges for the Motivation and Learning in Engineering Education Using Gamification in MOOC. Int. J. Eng. Educ. 2016, 32, 501–512. Available online: https://repositorio.grial.eu/bitstream/grial/560/1/19_ijee3155ns.pdf (accessed on 23 September 2021).
- Yuan, M.; Li, X.; Li, X.; Tan, H.; Xu, J. Trust Hardware Based Secured Privacy Preserving Computation System for Three-Dimensional Data. Electronics 2021, 10, 1546. [Google Scholar] [CrossRef]
- Ullah, N.; Mugahed Al-Rahmi, W.; Alzahrani, A.I.; Alfarraj, O.; Alblehai, F.M. Blockchain Technology Adoption in Smart Learning Environments. Sustainability 2021, 13, 1801. [Google Scholar] [CrossRef]
- Ramirez-Asis, E.; Maguina, M.E.; Infantes, S.E.; Naranjo-Toro, M. Emotional intelligence, competencies and performance of the university professor: Using the SEM-PLS partial least squares technique. Rev. Electron. Interuniv. Form. Profr. 2020, 23, 99–114. [Google Scholar] [CrossRef]
- Hair, J.F.; Risher, J.J.; Sarstedt, M.; Ringle, C.M. When to use and how to report the results of PLS-SEM. Eur. Bus. Rev. 2019, 31, 2–24. [Google Scholar] [CrossRef]
- Allen, J.; Eboli, L.; Mazzulla, G.; Dios Ortúzar, J. Effect of critical incidents on public transport satisfaction and loyalty: An Ordinal Probit SEM-MIMIC approach. Transportation 2020, 47, 827–863. [Google Scholar] [CrossRef]
- Papantoniou, P. Structural equation model analysis for the evaluation of overall driving performance: A driving simulator study focusing on driver distraction. Traffic Inj. Prev. 2018, 19, 317–325. [Google Scholar] [CrossRef]
- Abdulrab, M.; Al-Mamary, Y.H.S.; Alwaheeb, M.A.; Alshammari, N.G.M.; Balhareth, H.; Al-Shammari, S.A. Mediating role of strategic orientations in the relationship between entrepreneurial orientation and performance of Saudi SMEs. Braz. J. Oper. Prod. Manag. 2021, 18, 1–15. [Google Scholar] [CrossRef]
- Aboelmaged, M. The drivers of sustainable manufacturing practices in Egyptian SMEs and their impact on competitive capabilities: A PLS-SEM model. J. Clean. Prod. 2018, 175, 207–221. [Google Scholar] [CrossRef]
- Cho, G.; Choi, J.Y. An empirical comparison of generalised structured component analysis and partial least squares path modelling under variance-based structural equation models. Behaviormetrika 2020, 47, 243–272. [Google Scholar] [CrossRef]
- Ghasemy, M.; Teeroovengadum, V.; Becker, J.-M.; Ringle, C.M. This fast car can move faster: A review of PLS-SEM application in higher education research. High. Educ. 2020, 80, 1121–1152. [Google Scholar] [CrossRef]
- Chin, W.; Cheah, J.H.; Liu, Y.; Ting, H.; Lim, X.J.; Cham, T.H. Demystifying the role of causal-predictive modelling using partial least squares structural equation modelling in information systems research. Ind. Manag. Data Syst. 2020, 120, 2161–2209. [Google Scholar] [CrossRef]
- Danks, N.P.; Sharma, P.N.; Sarstedt, M. Model selection uncertainty and multimodel inference in partial least squares structural equation modelling (PLS-SEM). J. Bus. Res. 2020, 113, 13–24. [Google Scholar] [CrossRef]
- Franke, G.; Sarstedt, M. Heuristics versus statistics in discriminant validity testing: A comparison of four procedures. Internet Res. 2019, 29, 430–447. [Google Scholar] [CrossRef]
- George, D.; Mallery, P. IBM SPSS Statistics 25 Step by Step: A Simple Guide and Reference, 15th ed.; Routledge: New York, NY, USA, 2019. [Google Scholar]
- Hair, J.F.; Hult, G.T.M.; Ringle, C.M.; Sarstedt, M. A Primer on Partial Least Squares Structural Equation Modelling (PLS-SEM), 3rd ed.; Sage: Thousand Oaks, CA, USA, 2021. [Google Scholar]
- Cepeda Carrión, G.; Cegarra-Navarro, J.-G.; Cillo, V. Tips for using partial least squares structural equation modelling (PLS-SEM) in knowledge management. J. Knowl. Manag. 2019, 23, 67–89. [Google Scholar] [CrossRef]
- Sarstedt, M.; Ringle, C.M.; Hair, J.F. Partial Least Squares Structural Equation Modeling. In Handbook of Market Research; Homburg, C., Klarmann, M., Vomberg, A.E., Eds.; Springer International Publishing AG: Berlin/Heidelberg, Germany, 2017; pp. 1–47. [Google Scholar]
- Rossiter, J.R. The C-OAR-SE procedure for scale development in marketing. Int. J. Res. Mark. 2002, 19, 305–335. [Google Scholar] [CrossRef] [Green Version]
- Revelle, W. Hierarchical Cluster Analysis and The Internal Structure of Tests. Multivar. Behav. Res. 1979, 14, 57–74. [Google Scholar] [CrossRef]
- Churchill, G.A., Jr. A Paradigm for Developing Better Measures of Marketing Constructs. J. Mark. Res. 1979, 16, 64–73. [Google Scholar] [CrossRef]
- Gudergan, S.P.; Ringle, C.M.; Wende, S.; Will, A. Confirmatory Tetrad Analysis in PLS Path Modeling. J. Bus. Res. 2008, 61, 1238–1249. [Google Scholar] [CrossRef]
- Coltman, T.; Devinney, T.M.; Midgley, D.F.; Venaik, S. Formative versus reflective measurement models: Two applications of formative measurement. J. Bus. Res. 2008, 61, 1250–1262. [Google Scholar] [CrossRef] [Green Version]
- Diamantopoulos, A.; Winklhofer, H. Index Construction with Formative Indicators: An Alternative to Scale Development. J. Mark. Res. 2001, 38, 269–277. [Google Scholar] [CrossRef]
- Kuleto, V.; Ilić, M.; Dumangiu, M.; Ranković, M.; Martins, O.M.D.; Păun, D.; Mihoreanu, L. Exploring Opportunities and Challenges of Artificial Intelligence and Machine Learning in Higher Education Institutions. Sustainability 2021, 13, 10424. [Google Scholar] [CrossRef]
- Kinsley, M. AI Adoption Advances, but Foundational Barriers Remain. 13 November 2018. Available online: https://www.mckinsey.com/featured-insights/artificial-intelligence/ai-adoption-advances-but-foundational-barriers-remain (accessed on 16 October 2021).





| Variable Name | Code of Indicator | Indicator Name |
|---|---|---|
| Student Motivation | V1 Collaborative | V1 Collaborative work promotes student’s motivation |
| V1MOOCs | V1 Massive Online Open Courses (MOOCs) promote student’s motivation | |
| V1AR | V1 AR promotes student’s motivation | |
| V1VR | V1 VR promotes student’s motivation | |
| V1 Gamification | V1 Gamification promotes student’s motivation | |
| Student Collaborative Work | V2MOOCs | V2 MOOCs promote students to work collaboratively |
| V2AR | V2 AR promotes students to work collaboratively | |
| V2VR | V2 VR promotes students to work collaboratively | |
| V2 Gamification | V2 Gamification promotes students to work collaboratively | |
| Student Engagement | V3 Collaborative engagement | V3 Collaborative work promotes student engagement |
| V3 MOOCs | V3 MOOCs promote student engagement | |
| V3 Motivation | V3 Motivation promotes student engagement | |
| V3 AR | V3 AR promotes student engagement | |
| V3 VR | V3 VR promotes student engagement | |
| V3 Gamification | V3 Gamification promotes student engagement | |
| Student Learning Performance | V4 Collaborative | V4 Collaborative work enhances learning performance |
| V4 Motivation | V4 Motivation enhances learning performance | |
| V4 Engagement | V4 engagement enhances learning performance. | |
| V4 MOOCs | V4 MOOCs enhance learning performance | |
| V4 AR | V4 AR enhances learning performance | |
| V4 VR | V4 VR enhances learning performance | |
| V4 Gamification | V4 Gamification enhances learning performance | |
| V4 Online class | V4 Online classes enhance learning performance | |
| Blockchain | V5 MOOCs | V5 Blockchain is used in HE for a massive audience (MOOCs) |
| V5 AR | V5 Blockchain is used in HE for a massive audience (AR) | |
| V5 VR | V5 Blockchain is used in HE for a massive audience (VR) | |
| V5 Gamification | V5 Blockchain is used in HE for a massive audience (Gamification) | |
| V5 Blockchain | V5 Blockchain is used in HE for a massive audience (Blockchain) | |
| V5 Videoconferences | V5 Blockchain is used in HE for a massive audience (Videoconferences) |
| Reflexive Construct | Composite Reliability | Alpha Conbrach | AVE | √AVE |
|---|---|---|---|---|
| Criteria | (>0.7) | (>0.7) | (>0.5) | (>0.5) |
| V1 | 0.873 | 0.871 | 0.582 | 0.762 |
| V2 | 0.888 | 0.888 | 0.666 | 0.816 |
| V3 | 0.891 | 0.890 | 0.581 | 0.762 |
| V4 | 0.930 | 0.929 | 0.625 | 0.790 |
| V5 | 0.932 | 0.934 | 0.700 | 0.836 |
| Original Sampling | Sample Mean | Std. Dev. | T Stat | p Values | |
|---|---|---|---|---|---|
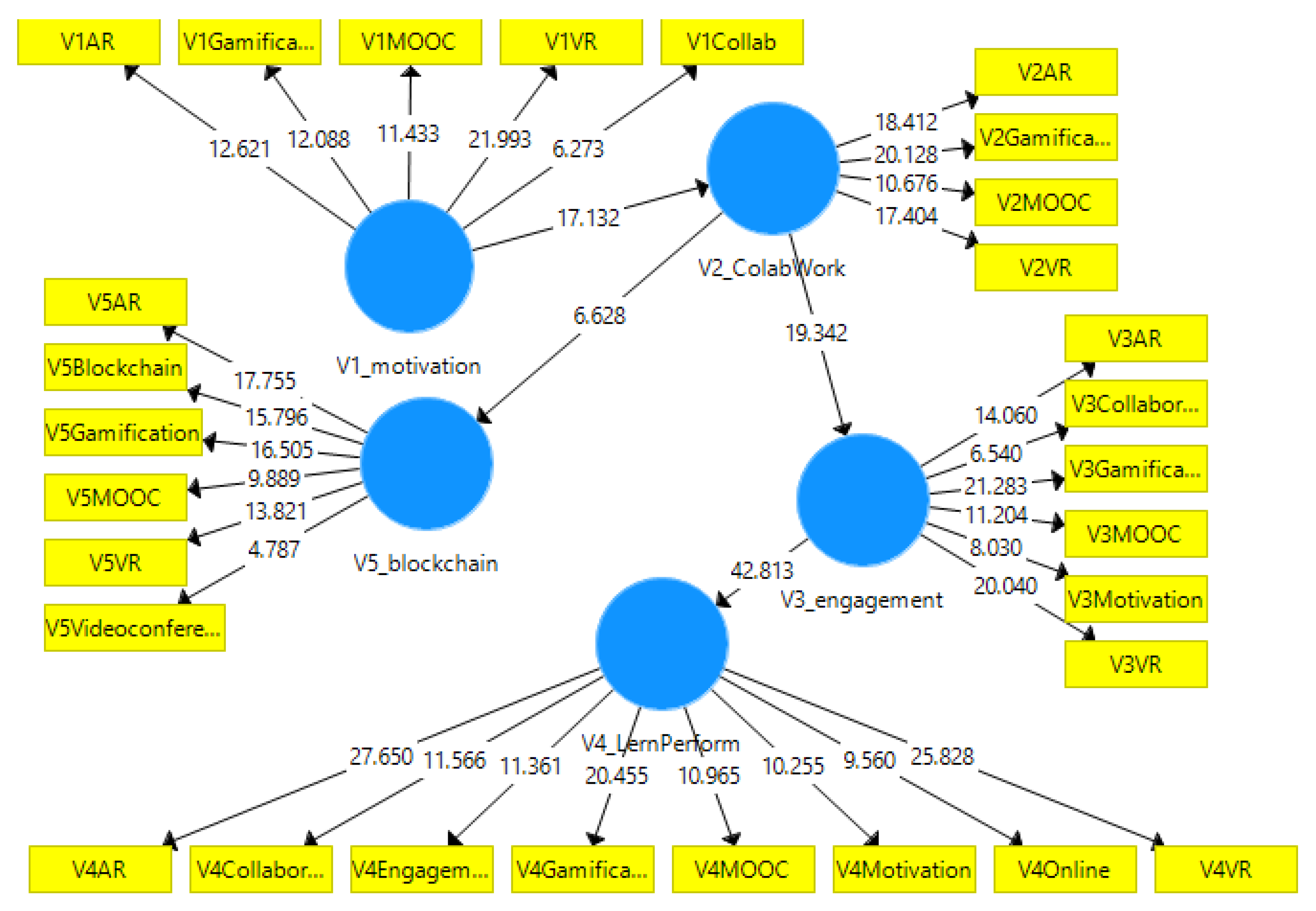
| V1_motivation- > V2ColabWork | 0.906 | 0.908 | 0.053 | 17.132 | 0.000 |
| V2ColabWork- > V3_engagement | 0.934 | 0.937 | 0.048 | 19.342 | 0.000 |
| V2ColabWork- > V5_blockchain | 0.657 | 0.661 | 0.099 | 6.628 | 0.000 |
| V3_engagement- > V4_LearnPerform | 0.977 | 0.978 | 0.023 | 42.813 | 0.000 |
| Variable Name | Code of Indicator | Bootstrapping (*) |
|---|---|---|
| Student Motivation | V1Collaborative | 6.273 * |
| V1MOOCs | 11.433 * | |
| V1AR | 12.621 * | |
| V1VR | 21.993 * | |
| V1Gamification | 12.088 * | |
| Student Collaborative Work | V2MOOCs | 10.676 * |
| V2AR | 18.412 * | |
| V2VR | 17.404 * | |
| V2Gamification | 20.128 * | |
| Student Engagement | V3 Collaborative_engagement | 6.540 * |
| V3 MOOCs | 11.204 * | |
| V3 Motivation | 8.030 * | |
| V3 AR | 14.060 * | |
| V3 VR | 20.040 * | |
| V3 Gamification | 21.283 * | |
| Student Learning Performance | V4 Collaborative | 11.566 * |
| V4 Motivation | 10.255 * | |
| V4 Engagement | 11.361 * | |
| V4 MOOCs | 10.965 * | |
| V4 AR | 27.650 * | |
| V4 VR | 25.828 * | |
| V4 Gamification | 20.455 * | |
| V4 Online class | 9.560 * | |
| Blockchain | V5 MOOCs | 9.889 * |
| V5 AR | 17.755 * | |
| V5 VR | 13.821 * | |
| V5 Gamification | 16.505 * | |
| V5 Blockchain | 15.796 * | |
| V5 Videoconferences | 4.787 * |
| Intercepts | Standardized | V1_Motivation | V2_ColabWork | V3_Engagement | V4_LernPerform | V5_Blockchain | |
|---|---|---|---|---|---|---|---|
| V1_motivation | Constant | V1_motivation | 0.803 | ||||
| V2_ColabWork | 0.378 | V2_ColabWork | 0.837 | 0.602 | |||
| V3_engagement | 1.124 | V3_engagement | 0.895 | ||||
| V4_LernPerform | 0.464 | V4_LernPerform | |||||
| V5_blockchain | 1.445 | V5_blockchain |
Publisher’s Note: MDPI stays neutral with regard to jurisdictional claims in published maps and institutional affiliations. |
© 2021 by the authors. Licensee MDPI, Basel, Switzerland. This article is an open access article distributed under the terms and conditions of the Creative Commons Attribution (CC BY) license (https://creativecommons.org/licenses/by/4.0/).
Share and Cite
Bucea-Manea-Țoniş, R.; Martins, O.M.D.; Bucea-Manea-Țoniş, R.; Gheorghiță, C.; Kuleto, V.; Ilić, M.P.; Simion, V.-E. Blockchain Technology Enhances Sustainable Higher Education. Sustainability 2021, 13, 12347. https://doi.org/10.3390/su132212347
Bucea-Manea-Țoniş R, Martins OMD, Bucea-Manea-Țoniş R, Gheorghiță C, Kuleto V, Ilić MP, Simion V-E. Blockchain Technology Enhances Sustainable Higher Education. Sustainability. 2021; 13(22):12347. https://doi.org/10.3390/su132212347
Chicago/Turabian StyleBucea-Manea-Țoniş, Rocsana, Oliva M. D. Martins, Radu Bucea-Manea-Țoniş, Cătălin Gheorghiță, Valentin Kuleto, Milena P. Ilić, and Violeta-Elena Simion. 2021. "Blockchain Technology Enhances Sustainable Higher Education" Sustainability 13, no. 22: 12347. https://doi.org/10.3390/su132212347
APA StyleBucea-Manea-Țoniş, R., Martins, O. M. D., Bucea-Manea-Țoniş, R., Gheorghiță, C., Kuleto, V., Ilić, M. P., & Simion, V.-E. (2021). Blockchain Technology Enhances Sustainable Higher Education. Sustainability, 13(22), 12347. https://doi.org/10.3390/su132212347

