Abstract
Linear infrastructure such as roads, railways, bridges and tunnels enable critical functionality within and between metropolitan and regional cities and towns, facilitating the movement of goods and services, as part of vibrant, thriving economies. However, these asset types are typically challenged by costly asset management schedules and continually eroding maintenance and refurbishment budgets. These challenges are compounded by the increasing frequency and intensity of disruptive events such as fire, floods, and storm-surge that can damage or destroy property. The United Nations Sustainable Development Goal 9 (SDG-9) highlights the urgent need for enabling evidence-based decision making for infrastructure asset management (IAM). Around the world, digital engineering (DE) efforts are underway to streamline the capture, processing, and visualization of data for IAM information requirements, towards timely and evidence-based decision support that enables resilient infrastructure outcomes. However, there is still limited understanding about which IAM information can be digitized and the types of tools that can be used. This study sought to address this knowledge gap, through reviewing the extent of available and emerging linear infrastructure related DE technologies and their IAM information requirements. A systematic literature review elicited 101 relevant conceptual and empirical papers, which were subsequently evaluated with regard to the extent and characteristics of digital infrastructure asset management tools. Findings are discussed using three themes that emerged from the analysis: (1) DE tools and their IAM asset information requirements; (2) Interoperability and integration of DE tools across IAM platforms; and (3) Application of DE tools to enable resilient linear infrastructure outcomes. A ‘Digital Technology Integration Matrix’ is presented as an immediately useful summary for government and industry decision-makers, particularly in the field of disaster management preparedness and recovery. The Matrix communicates the synthesis of tools and likely end-users, to support effective data gathering and processing towards more timely and cost-effective infrastructure asset management. The authors conclude with a research roadmap for academics, including recommendations for future investigation.
1. Introduction
There are urgent calls for improving asset management processes within the infrastructure asset management (IAM) sector, towards an improved resilience of infrastructure that services our metropolitan and regional cities and towns [1,2]. Such evidence-based decision-making is crucial to ensuring adequate long-term funding in often budget-constrained operating environments, particularly for continuous or ‘linear’ assets (for example, part of a road or rail network) that form the core connecting structures of our urban environments [3]. The length and complex nature of these assets are challenged by costly asset management schedules and continually eroding maintenance and refurbishment budgets, compounded by the increasing frequency and intensity of climate-related disruptive events that damage or destroy property [4].
IAM is described as “the integrated, multidisciplinary set of strategies for sustaining physical assets, such as roads, dams, bridges, railways, manufacturing plants and pipelines” [5]. Looking beyond typical planning design construction asset lifecycle interfaces, there are urgent calls to develop asset management models that facilitate continuous flows of information from design and construction through to asset operation, maintenance, and end-of-life repurposing or disassembly [6,7]. These traditional asset management processes are largely driven by user-led documentation through site visits, maintenance checks, and asset audits, which can be time consuming, labor intensive, and prone to human errors. The data schemas used by current asset management tools and platforms are also highly variable in terms of asset location referencing and asset hierarchy systems. Furthermore, traditional asset management systems tend to focus on discrete or individual asset management phases and tools, lacking information integration across all assets and life cycle phases [8].
The IAM sector is also experiencing a rapid emergence of technology-enabled design and practice, which is increasingly referred to as Digital Engineering (DE) [9]. The Australian Government defines DE as “the convergence of emerging technologies such as Building Information Modelling (BIM), Geographic Information Systems (GIS) and related systems to derive better business, project and asset management outcomes” [10]. At a sub-national level, the New South Wales Government [11] has published a DE framework to distinguish key elements, including technologies, digital twin, ways of thinking, procurement, skills, and resourcing, as shown in Figure 1.
Figure 1.
Digital engineering framework. Source: Adapted from [11].
These elements span the fields of Geographic Information Systems (GIS), Building Information Modelling (BIM), Civil Information Modelling (CIM), Bridge Information Modelling (BRIM) and others [12,13]. Within each element, there are a number of Asset Information Requirements (AIR) i.e., “the information required to operate and maintain a built asset in line with an organisation’s asset management strategy” [14]. According to the standard Publicly Available Specifications (PAS) 1192-3 asset management standard, these AIRs logically exist within four categories as summarized in Table 1 [14].
Table 1.
Information requirement categories and types.
Within this IAM context, DE is considered an unprecedented opportunity to support decision-making, addressing project delivery challenges; information traceability and accountability through the lifecycle of assets, and allowing for faster delivery with resilient outcomes [10,15,16]. However, there is still widespread uncertainty and limited guidance about the rationale for digitizing information, and the types of tools that can be used to digitalize asset information requirements [17].
Responding to this knowledge gap, the authors asked: Amongst the spectrum of DE tools available, what AIRs could be digitalized to improve asset management decision making for resilient linear infrastructure outcomes? This question comprised two sub-questions: (1) what DE technologies exist to digitalize asset information requirements? and (2) what can we learn about priority AIRs from DE technology applications in linear infrastructure asset management? The authors subsequently undertook a systematic literature review (SLR) to elicit the spectrum of existing and emergent DE technologies and useful AIRs.
In the following sections, we summarize the methodology and key findings from the 101 conceptual and empirical papers in the SLR. We discuss the findings using the emergent key themes, and we present a matrix of the DE tools and corresponding AIRs that can be digitised to support practitioners and authorities in enabling resilient infrastructure outcomes. The paper concludes with the next steps in engaging with DE towards improved infrastructure asset management outcomes.
2. Research Methodology
This paper adopted a systematic literature review (SLR) which is a comprehensive and reproducible approach to synthesise the existing literature and contribute to the advancement of knowledge [18,19]. The SLR can combine existing evidence and create new knowledge. It has been recognised as a critical scientific approach to bridge the research-practice gap [19,20,21]. The research comprised a review of papers discussing DE that were published in reputable academic journals from 1998 to 2020. This period was selected to deeply reflect on relevant information related to DE research conducted over the last two decades. Tasks were undertaken in three key stages: (1) planning the review approach and identifying the relevant literature, (2) screening the literature resources using inclusion and exclusion criteria, and (3) descriptive and thematic analysis involving the extraction, synthesis, and documentation of the review. This approach to creating an evidence-based literature review has been established in similar research areas, including asset management [22] and digital engineering [7,23]. Table 2 presents an overview of the review protocol.
Table 2.
Overview of the review protocol (PRISMA checklist, reprinted with permission [19]).
The authors acknowledge that the findings are conditioned to the chosen literature sampling criteria (e.g., search keywords, with specific inclusion and exclusion criteria, and excluding non-English research papers). Subsequently, we consider the 101 articles a thorough exploration, but not necessarily exhaustive due to these listed limitations.
Firstly, the purpose of the literature review was clearly defined, and the aims and objectives were developed to align with the overall purpose. The review protocol was created with all necessary review steps and details including time frame, databases, key search terms, and inclusion and exclusion criteria. Databases including ScienceDirect, Web-of-Science, Scopus, EBSCohost, and Google Scholar were searched within the timeframe of 1998–2020. An extensive range of search terms including, “asset management” with “infrastructure”, “digital engineering”, “information”, “life cycle”, “road”, “rail”, “tunnel”, and “bridge” were used to develop the search strings, to search related full text, peer-reviewed journal articles [24]. In the process of reviewing articles, other cited articles were added (i.e., snowball sampling). Boolean connectors (AND, OR and NOT) were used in conjunction with the keywords to create additional search strings. To make this process more efficient, online resources extracted through online databases were used for the review [25].
Inclusion and exclusion criteria were established using the C-I-M-O (context-intervention-mechanism-outcome) framework [26]. These criteria guided the research team to deliberately select the relevant articles [27]. In selecting relevant articles, backward and forward reviews were carried out to capture an extensive range of relevant literature. The title and then the abstract were reviewed to ensure the articles were relevant to the study scope. After the initial metasearch, 910 articles were identified. Then, all duplicated articles were removed, and papers only aligned with linear infrastructure were stored. Of the total 175 articles discovered, 168 were assessed for eligibility and 101 articles met the inclusion and exclusion criteria of this study, as illustrated in Figure 2. The authors were guided by the PRISMA statement [19] and have incorporated the steps of inclusion, eligibility, screening, and identification to complement the systematic literature review process [21].
Figure 2.
Flow of information through the different phases of a systematic review using PRISMA statement (Reprinted with permission from [19]).
Some of the initially collected publications were excluded whether they were not directly connected to the research topic (e.g., digital asset management papers that referred to digital sources instead of infrastructure assets), and where they were irrelevant (e.g., where papers referred to a name of a digital asset instead of physical infrastructure assets). Full papers were then reviewed using an excel database that the first author had previously developed for other SLR studies [28,29] to code the key information.
Descriptive and thematic analysis was used as to categorise and synthesise the distribution and patterns of the reviewed literature. The descriptive analysis describes the research context, research distribution, types of data, methods, journal outlets, and geographic distribution. The thematic analysis highlights the emergent themes in the digital infrastructure asset management landscape and the knowledge gaps [30]. The articles were coded and categorised into several themes using the NVivo software. Two coders were involved to ensure internal validity through inter-coder reliability. After coding emergent themes, the coded outcomes were synthesised into summary tables on infrastructure asset information.
3. Descriptive Analysis and Discussion
The descriptive analysis describes the research context, research distribution, types of data, methods, journal outlets and geographic distribution. The authors consider the researcher journey in exploring DE, through publication and authorship data. We then evaluate the typology of the publications according to focus area.
3.1. Publication and Authorship Data
Figure 3 presents the number of publications chronologically over the last two decades, highlighting this research field’s comparatively novel nature, with an emerging narrative about this concept. From 2010, there was a marked increase in the number of papers annually, which could be attributed to increasing attention on digital technologies and its role in infrastructure asset management. There are then two time periods where publications suddenly declined (2015, 2019–2020). Such patterns could be due to a number of reasons, including initial focus on structure geometry and semantics and the shift in focus after 2015 to BIM and big data which needed more time for in-depth investigations, and subsequently COVID-19-related research and publication challenges in 2019–2020. It is also possible that near-ready papers from 2014–2015 were subsequently published on top of the existing publication rate.
Figure 3.
Publication distribution over the period of 1998 to 2020.
Figure 4 indicates the geographic distribution and number of articles organised by the first authors. By Nation, researchers have been active in the United States of America. Regionally, most research was recorded in Europe, followed by Australasia.
Figure 4.
Geographical distribution of digital infrastructure asset management research (1998–2020).
There were 34 research papers about infrastructure assets in general (including two or more liner assets). A summary of research papers by asset types is provided in Figure 5, noting that these infrastructure types are not mutually exclusive (some publications focused on more than one type of infrastructure).
Figure 5.
Types of assets used as focus/examples in the reviewed publications (1998–2020).
With regard to the sector of focus, most articles were from the building and engineering (39 per cent) construction management (28 per cent), and then transport, technology, and computer science disciplines. More than half of the publications were journal articles (61 per cent).
Of the total, 61 per cent of papers were from journal publications, including a significant proportion from the field of Construction. This indicates suitable outlets to publish digital infrastructure asset management-related articles and shows that the Automation in Construction journal has significantly contributed to this field of digital infrastructure asset management research. Papers were also published in fields such as economics (n = 1), information management/information systems (n = 1), manufacturing engineering (n = 1), project management (n = 1), and social sciences (n = 1); 39 per cent were conference papers representing conferences such as the International Conference on Computing in Civil and Building Engineering and the International Conference on Computing in Civil and Building Engineering.
3.2. Publication Typology (Approaches, Applications, and Models)
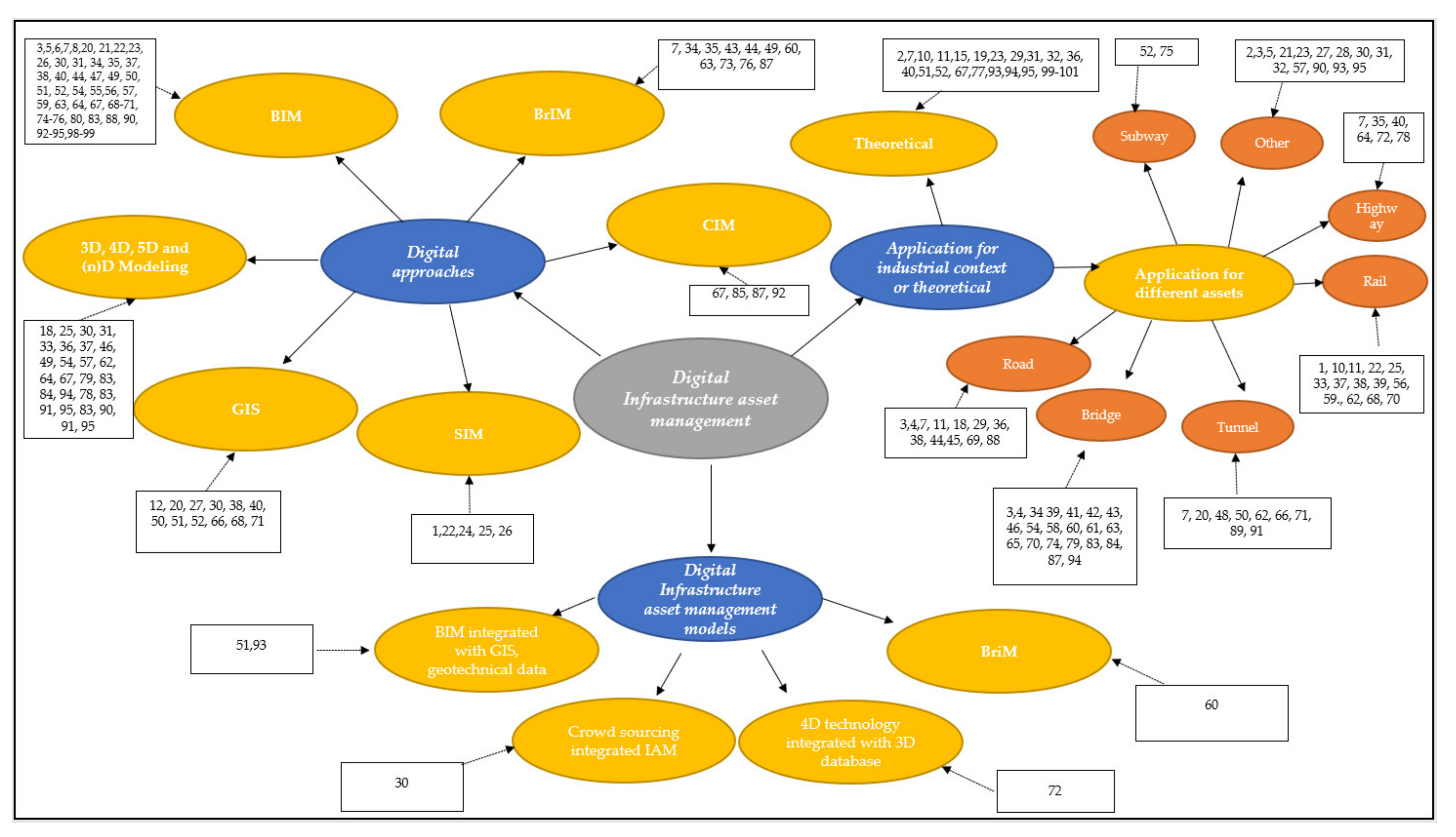
Figure 6 illustrates the key literature reviewed as a mind map, categorised according to approaches, applications, and models. The codes and the details of the key literature are provided in the Supplementary File.
Figure 6.
Themes associations within the digital infrastructure asset management domain (serial numbers are presented in Supplementary Materials).
4. Thematic Analysis and Discussion
In the following paragraphs, the thematic findings of the structured literature review are discussed under three key themes: (1) DE tools and their AIRs; (2) Interoperability and integration of DE tools across IAM platforms; and (3) Application of DE tools to enable resilient linear infrastructure outcomes.
4.1. DE Tools and Their AIRs
A variety of DE technologies have evolved over the past 20 years, determining potential integrative digital approaches in the transport infrastructure management domain [23].
These include Building information modelling (BIM), Geographic Information System (GIS), Computer Aid Designs (CAD), Civil/Construction Information Modelling (CIM), Bridge Information Modelling, 3D, 4D, and 5D modelling design, and other techniques [7]. The authors then grouped this range of tools into four themes, namely: data management, data sensing, data modelling/visualisation, and data monitoring inspired by categorisation of [7,31]. The resultant detailed list is attached in Appendix A.
Considering these tools/processes and the variety of information requirements, we synthesized the findings into a ‘Digital Technology Information Matrix’ (Table 3) to support practitioners and decision-makers in choosing appropriate DE tools and processes for digitizing asset information requirements. Within the matrix, the four themes are the same as those used in the detailed mapping described above. The AIR categories are those used in the publicly available standard PAS 1192-3 Asset Management Standard.
Table 3.
Digital Technology integration matrix (DTIM) for improved linear IAM.
The Matrix highlights that there are substantially more digital tools for data management, modelling, and visualisation, than tools for monitoring and sensing. The themes are discussed in more detail in the following paragraphs, with reference to the literature from the review.
4.1.1. Data Management, Modelling/Visualization
Data management is critical for capturing essential information requirements and enables better facility management practices at the operation phase of a project. The Internet of Things (IoT) and Artificial Intelligence (AI) were often referred to in the literature as helpful interventions to manage complex asset data. Eight tools were elicited from the literature that focused on managing data and modelling/visualising through digital platforms. These included as-built drawings and models, Asset Information Models (AIM), Building Information Modelling (BIM), Bridge Information Modeling (BrIM), Bridge Management System (BMS), Civil Integrated Management (CIM), Computer-aided design (CAD), and eRIM (electronic Requirements Information Management). Industry Foundation Classes (IFC) data formats were also often highlighted due to their features related to platform-neutral, open file format specifications that are not controlled by a single vendor or group of vendors [32].
For example, Asset Information Models (AIM) capture the data and information necessary to support asset management while offering graphical and non-graphical data and information. An AIM can be formed from existing asset information systems, from new information, or from information in a Project Information Models [33]. Previous research provides evidence in using Building information models in transport infrastructure to improve constructor business processes and the effective governance and value of information [6]. Zak and Macadam [34] add to this by providing evidence for using BIM in several virtual design and construction practices using the experiences with new technologies gained from the application of BIM related workflows. Successful implementation of BIM on bridge projects requires four key steps: (1) selecting high value BIM uses; (2) creating the BIM execution process; (3) evaluating the BIM deliverables; and (4) forming the infrastructure [35]. Blanco and Chen [36] provide evidence of using Building Information Modelling in the United Kingdom by the Transport Industry to show how this working approach achieves cost savings and environmental benefits.
Civil Integrated Management (CIM) (inspired by BIM for construction) was defined as a system which facilitates the collection, organisation, and managed accessibility to accurate data and information related to an infrastructure asset. This model quantified parameters such as errors, omissions, and information redundancy [7] to facilitate data integration throughout the asset life cycle. It is a commonly used approach for integration for data and construction activities and advances visualisation. The quality of as-built documents for electrical systems was quantified using a system information model.
While modelling and visualisation are considered as one of the most comprehensible forms of digital engineering, it is critical to understand the role of the computable data behind the model as well. Sankaran et al. [37] provide evidence for using CIM for 3D design and for terrain modelling and advance visualisation of structures. The implementation of CIM is influenced by factors including contract specifications, project delivery, and budget. Sankaran et al. [38] added to this conversation by assessing the modelling practices in large infrastructure projects, presenting key challenges and opportunities for integrating CIM for design and construction initiatives. Challenges to such outcomes include insufficient data collection techniques, limited expertise and competencies of the designers, and data incompatibility. The benefits of CIM was established through research by Yabuki et al. [39] including visualisation, automated clash detection and quantity take-off.
The concept of a ‘digital twin’ has been rapidly gaining popularity as a full digital representation of a physical asset, process, or system, as well as the engineering information that allows us to understand and model its performance [23]. It is a vital component of the DE framework, as shown in Figure 1. Typically, a digital twin can be continuously updated from multiple sources demonstrating high potential for asset lifecycle management [40]. The main advantages of digital approaches and its application for asset management and logistics were highlighted as reducing cost, delivery time, increased reliability, and flexibility [23]. Some research has pointed out the limitations of digital technologies such as computer-aided designs in terms of efficacy, cost, and resultant errors [41].
4.1.2. Data Sensing
Data sensing includes digital technologies such as GIS and GPS that leverages spatial capabilities. Fraga-Lamas et al. [42] presented a holistic approach to leverage the Industrial Internet of Things (IoT) for railway management building on previous research on predictive maintenance, smart infrastructure, advanced monitoring, and freight information systems the proposed approach. The web-based GIS was used for land and building management for data management while maintaining data integrity [43].
These approaches are critical in moving forward towards future proofing assets and networks, enabling the Architecture, Engineering, Construction, and Operations (AECO) sector to provide a platform for researchers and policymakers and practitioners to advance their knowledge and capabilities [2]. The use of sensors, mobiles, open data, and laser technology has received much attention from researchers worldwide. Sánchez-Rodríguez et al. [44] showed that laser scanning technologies along with tailored processing tolls offer data for structural functions yielding significant results. By using sensor technology, it was claimed that some observed data from the design and construction phases could inform asset register primary stages. Big data analytics have proven effective decision-making in highway infrastructure [45].
4.1.3. Data Monitoring
Through monitoring assets throughout their life cycle, asset managers can systematically follow-up tasks and capture data during changes to successfully deliver the project. For example, structural health monitoring provides a diagnosis of the structure state during the life of a structure [46,47]. Petri-net models enable different data calibration techniques and different data sources and can interact with one another to model element deterioration, inspection, and maintenance [48]. An artificial neural network (ANN) can be used to rapidly determine the fatigue life remaining at the site. Although identifying crack patterns that may arise in future, the ANN is used to assure a robust and reliable artificial model [49].
4.2. Interoperability and Integration of DE Tools across Platforms
While there is a range of DE tools available for digitalising asset information requirements, it is critical to ensure easy transfer of data files across different platforms [33]. This process needs to be efficient and to reduce the additional attempts to convert and re-convert files from across platforms. This phenomenon is described as interpretability which is “a characteristic of a product or system, whose interfaces are completely understood, to work with other products or systems, at present or in the future, in either implementation or access, without any restrictions” [33]. However, this has become a challenging situation for many commonly used electronic/digital processes.
4.2.1. Overcoming Task Duplication
In order to overcome the duplication of tasks and converting data from one format to another, improving interoperability has emerged as a targeted approach to enable the realisation of long-term strategic objectives, amelioration of data integration, augmented knowledge management, and enhanced performance measurement. This could be done through enriched training and competence development for facility managers and asset managers to better manage with the ad hoc, variable range of services [50]. More than 15 years ago, Halfawy et al. [51] defined requirements for standard data models. Through this research, the criticality of interoperability from an asset management perspective was re-iterated. In addition, the contribution of geographic information systems for efficient management of life cycle data was highlighted [52].
Around the same time, Shirole et al. [53] emphasised the complex nature of bridge data at the project level, and this situation has been aggravated by the increased number of “stove-piped” software applications augmented with a variety of accompanying file formats. This has proliferated over the years without proper consideration of functional interoperability (Shirole, Chen, and Puckett) [53]. It was suggested potential opportunities for means of leveraging bridge data from the design stage in contrast to the traditional approach to enhance the project viability of integrated, project delivery, and effective life-cycle management via a prototype integrated system. This system aims to exchange data and applications throughout the bridge life cycle [53]. These examples re-iterate the importance of the interoperability function of DE tools and data for easy access of users.
4.2.2. Taking Advantage of Multiple Systems
The reviewed literature contained a number of papers discussing hybrid systems that can help to achieve more effective outcomes when used as integrated approaches to asset management. Table 4 summarises five key integrated digital asset management models which demonstrate a variety of applications to improve communications, collaboration, visualisation, and data integration. These integrated tools support decision-making through addressing project delivery challenges, information traceability and accountability through the lifecycle of assets, and allowing for faster delivery with better outcomes.
With the increasing attention on social networking, crowdsourcing system for integrated IAM has the capability to cater to the requirements of multiple stakeholders through enhanced communication [1]. This system will enable the phases of management, operations and repair a series of interdependent infrastructure facilities. This show evidence of a system to enhance communication transparency and effectiveness of asset management, while reducing the risks in repair and maintenance phases.
Kurwi et al. [54] highlight the opportunity of using BIM with GIS as a potential coupled approach to enhance collaboration for better decision among key stakeholders. Furthermore, collaborative forms of procurement are recommended, along with the use of Building Information Modelling and Systems Information Modelling. GIS has gained much popularity among asset owners and managers and highlights the prospect of the development of iSRE for geological disposal projects as a meaningful tool for repository design [55]. BIM can also be augmented with VR and AR technologies for better functionalities, including virtual walkthrough, schedule visualisation, clash detection, and as-built modeling [56].
Liapi [57] suggested 4D technology that makes use of a comprehensive 3D project database for the visualisation of construction scheduling. Integration of geotechnical data with BIM processes is expected to provide significant cost and time savings in major infrastructure projects. Tawelian and Mickovski [58] establish this with case study evidence of design and construction road embankment in Scotland. Applying a real-time, dynamic, three-dimensional building information model for alignment of data was emphasised by Huang et al. [59] using a case study of west main tracks of the Qidu Switchyard of Taiwan Railways Administration.
Table 4.
Integrated tools for digital infrastructure asset management (1998–2020).
Table 4.
Integrated tools for digital infrastructure asset management (1998–2020).
| Examples of Integrated Tools | Key Feature/Application | Key Reference/s |
|---|---|---|
| Crowdsourcing integrated IAM |
| [1] |
| BIM integrated with GIS and geotechnical data |
| [54,55] |
| BIM integrated with Virtual reality and augmented reality |
| [56] |
| 4D technology integrated with 3D database |
| [57] |
| Mobile model-Based Bridge Lifecycle Management System |
| [60] |
The Model-Based Bridge Lifecycle Management System houses all relevant information about the lifecycle stages of a bridge to a 4D model of the bridge incorporating different scales of space and time to record events throughout the lifecycle with suitable levels of details (LoDs). Furthermore, this system supports distributed databases and mobile location-based computing [60].
Implementing digital engineering models, especially in multiple DE system is costly. Therefore, public–private partnerships (PPP) have emerged as a targeted mechanism for addressing infrastructure capital investment backlogs [61]. Due to the dynamic nature due to change of scope in construction projects, the original contractual value might vary during its phases which highlight the significant need for public and private sector asset owners to implement a cost contingency approach. Another author added to this dialogue by stating the importance of adopting cost contingency approaches [62]. It was emphasised that using a probabilistic instead of a deterministic approach will increase the capacity to accommodate the scope changes and enable to achieve best outcomes through using multiple DE systems.
4.3. Application of DE Tools to Enable Resilient Linear Infrastructure Outcomes
Drawing on the literature review, the authors have identified several infrastructure types to embed digital infrastructure into transport infrastructure, comprising bridges, roads, and railways. The following sections provide details on specific systems being applied for each of these infrastructure types.
4.3.1. Bridge Infrastructure
Bridge management and monitoring using digital technologies have been researched vastly over the last two decades. Among the key research findings, Jeong, Hou, Lynch, Sohn, and Law [46] present an information modelling framework for supporting bridge monitoring applications building on previous work on the OpenBrIM standards. This framework comprises the information relevant to engineering analysis and sensor network aiming for scalability, flexibility, and performance.
While data related to bridge management is complex as it contains detailed data related to the project life cycle, there is a number of accompanying file formats that have emerged, aiming for functional interoperability, and enabling such data to be optimised throughout the life cycle [53]. Shim et al. [63] used digital mock-up, parametric model combined with 4D and 5D simulation to model the construction stage of a bridge to improve bridge construction project. Considering the whole visualisation of bridge elements and associated information, Marzouk and Hisham [64] developed a BrIM framework to store data and inspect spreadsheets based on Structured Query Language statements. This framework also could integrate BrIM with advanced analytical calculations of bridge structural conditions. To ensure the data integrity throughout the asset life cycle, Karaman et al. [65] proposed a 3D control curve which captures bridge geometrical data, exchanges associated with analysis, design, detailing for fabrication, erection, and construction. The critical need for standard data models for the life cycle of rail was further emphasised by [32]. Mawlana et al. [66] have proposed a novel approach to develop reconstruction phasing plans while calculating the relevant stochastic spatiotemporal interactions. This proposed approach consists of a constraint-based system and 4D modelling to achieve a feasible sequence to support sections to be constructed or demolished.
4.3.2. Road and Highway Infrastructure
Advance technologies such as BIM have proven capabilities to support road design, planning, and maintenance during their asset life cycle. BIM can support in managing the flow of information aligned with the asset life cycle. Brous et al. [67] highlight the criticality of organising data structures and dealing with complex data to achieve a multi-faceted appreciation for data governance. The authors evaluated the conditions and factors for effective sustainable development to model efforts of data governance on data infrastructure. To address the dynamic nature of transport networks, a comprehensive asset integrity management approach was presented by Fuggini et al. [68] to replace existing the time-based strategy with the performance-based strategy to improve service availability and reduce cost. Trojanová [69] emphasised the importance of strategic asset management for road networks in Slovakia.
4.3.3. Railway Infrastructure
Durazo-Cardenas et al. [70] proposed an integrated approach that fuses asset monitoring, planning, and scheduling to be applied for a range of scenarios including complex systems with abundant sensors with monitoring systems. This system design also has the capacity for the automatic maintenance and resource sequence factoring the accounted costs. The importance of digitalisation and the use of smart technologies for future-proofing of infrastructure assets was emphasised by Love, Zhou, Edwards, Irani, and Sing [62]. Furthermore, Whyte et al. [71] added that asset information can be managed through digital platforms using relatively hierarchical, asynchronous, and sequential processes to manage complex projects.
To address the variations of the scoping in construction projects, the improved capability of cost contingency using probabilistic rather than a deterministic approach was highlighted [12]. To achieve this goal, a collaborative approach using BIM and System information modelling is important. In addition, laser scanning technology together with targeted processing tools can provide digital data for further structural operations [44]. Yang et al. [72] presented an integrated framework addressing diverse aspects such as core process integration, contingency management, climate change response and adaptation, resilience, and sustainability.
5. Conclusions and Future Outlook
This SLR has examined the role of DE technologies IAM for resilient linear infrastructure, resulting in a Digital Technology Integration Matrix to guide practitioners and authorities to choose appropriate tools to effectively manage infrastructure assets. This includes a newfound appreciation of the suite of existing and emerging DE tools, and the corresponding types of information requirements that can be digitised. While previous studies mostly focused on using one specific DE technology [6,17,33,73], this paper provides a holistic account of the range of available DE technologies and their suitability for different phases of the project life cycle. It also supports improved asset management decisions, through a novel ‘Digital Technology Integration Matrix’ that can facilitate continuous flows of information from design and construction through to asset operation, maintenance, and end-of-life repurposing or disassembly towards better business, project, and asset management outcomes. In the face of natural and man-made disruption, the SLR findings also demonstrate the importance of leveraging data and digital technologies for improved future-oriented disaster response and recovery decisions about capital works and maintenance spending.
The authors conclude the importance of a common understanding of available and emerging technologies to digitise asset information requirements, so that authorities and practitioners can better evaluate capture of infrastructure data for resilient outcomes. With this knowledge, industrial practitioners can identify new prospects in digital asset management not only towards increasing efficiency in asset management, but also for communication, collaboration, and data integration.
This synthesis of information to date will be beneficial to both academics and industry practitioners in obtaining valuable information on the influence of digital processes on infrastructure asset management, and thereby provide new pathways to mainstream digital infrastructure asset management. Furthermore, the synthesised mind map of the DE literature for digital IAM provides a guide for other researchers to further explore how DE can be adopted as a targeted approach to construct asset management models that are more data-driven, and accessible with improved level of interoperability. It was evident that technologies such as Building Information Modelling (BIM) have emerged as the prevailing digital approach to asset management due to their fully integrated systems for collecting, managing, and utilising building data across all phases of the asset life cycle [73]. Specifically, Building Information Modelling (BIM), as an intelligent 3D model-based process to inform and communicate project decisions, has demonstrated capacity in the design and construction stages of linear infrastructure [8]. Furthermore, the ‘digital twin’ has also been rapidly gaining popularity as a full digital representation of a physical asset, process, or system, as well as the engineering information that allows us to understand and model its performance. It is also a critical component of the DE framework and has the ability to be continuously updated from multiple sources demonstrating high potential for asset lifecycle management [40].
The SLR has implications for academics and industrial practitioners working in the DE domain. For the IAM sector, this SLR shows a clear opportunity to conduct further research studies that can be focussed on the research gaps related to:
- Evaluating barriers and enablers for integrating digital engineering for infrastructure asset management
- Applying hybrid digital engineering technologies and simulations within road, rail, bridge, and tunnel management
- Investigating the temporal, spatial and logical relationships between information categories and pathways to leverage DE tools to map these relationships
Herein, researchers could identify barriers for digital IAM and then collect data to investigate the potential of DE applications and simulations within the road, rail, bridge, and tunnel management. Additionally, similar studies will continue to test and validate the applicability of the suggested Technology Integrated Matrix (TIM).
Supplementary Materials
The following are available online at https://www.mdpi.com/article/10.3390/su132111965/s1, Table S1: Serial numbers explanation from the Figure 6.
Author Contributions
S.C. was involved in conceptualization, formal analysis, writing, reviewing and editing. S.M. (Sherif Mostafa) C.D. and S.M. (Sherif Mohamed) were involved in funding acquisition, project administration, reviewing and editing. All authors have read and agreed to the submitted version of the manuscript.
Funding
This research was funded by the 2018 CRI Priority Project Development Scheme, Cities Research Institute, Griffith University, Australia.
Conflicts of Interest
The authors declare no conflict of interest.
Appendix A
Table A1.
The resultant detailed list.
Table A1.
The resultant detailed list.
| Digital Process/Model Type | Key Features | Key Information Requirements/Data | Key Reference/s |
|---|---|---|---|
| Data Management, Modelling/Visualisation | |||
| As-built drawings and models |
|
| [7,74] |
| AIM (Asset Integrity Management) |
|
| [68] |
| Building Information Modeling (BIM) |
|
| [1,6,7,34,36,37,45,54,58,59,62,65,71,72,75,76,77,78,79,80,81,82,83,84,85,86,87,88,89,90,91,92] |
| Bridge Information Modeling (BrIM) |
|
| [46,64,78,84,93,94,95] |
| BMS (Bridge Management System) |
|
| [64,69,74,84,96,97] |
| CiM (Construction/Civil Information Modelling) |
|
| [37,78] |
| Computer-aided design (CAD) |
|
| [7,12,41,50,71] |
| eRIM (electronic Requirements Information Management) |
|
| [98] |
| Parametric Modelling |
|
| [65,86] |
| Multiscale Modelling |
|
| [99] |
| Multidimensional (nD) Modelling |
|
| [100] |
| Geometrical Modelling |
|
| [101,102] |
| 3D Modelling |
|
| [44,50,53,63,80,83,102,103] |
| 4D Modelling |
|
| [57] |
| Virtual Prototyping Simulation (VPS) |
|
| [104] |
| Digital Twin modelling |
|
| [23] |
| Sensing | |||
| Global Positioning System (GPS) |
|
| [105] |
| Geographic Information Systems (GIS) |
|
| [43,45,51,54,80,106,107,108] |
| Monitoring | |||
| SHM (Structural Health Monitoring) |
|
| [46,47] |
| Petr-net model |
|
| [48] |
| Artificial neural networks |
|
| [49] |
References
- Ng, S.T.; Xu, F.J.; Yang, Y.; Li, H.; Li, J. A social networking enabled crowdsourcing system for integrated infrastructure asset management. In Proceedings of the Construction Research Congress, American Society of Civil Engineers (ASCE), New Orleans, LA, USA, 2–4 April 2018; pp. 322–331. [Google Scholar]
- Roberts, C.; Pärn, E.; Edwards, D.; Aigbavboa, C. Digitalising asset management: Concomitant benefits and persistent challenges. Int. J. Build. Pathol. Adapt. 2018, 36, 152–173. [Google Scholar] [CrossRef]
- Sun, Y.; Ma, L.; Robinson, W.; Purser, M.; Mathew, A.; Fidge, C. Renewal decision support for linear assets. In Engineering Asset Management and Infrastructure Sustainability; Springer: Amsterdam, The Netherlands, 2012; pp. 885–899. [Google Scholar]
- Hayes, S.; Desha, C.; Burke, M.; Gibbs, M.; Chester, M. Leveraging socio-ecological resilience theory to build climate resilience in transport infrastructure. Transp. Rev. 2019, 39, 677–699. [Google Scholar] [CrossRef]
- Aktan, A.E.; Bartoli, I.; Karaman, S.G. Technology Leveraging for Infrastructure Asset Management: Challenges and Opportunities. Front. Built Environ. 2019, 5, 61. [Google Scholar] [CrossRef]
- Bradley, A.; Li, H.; Lark, R.; Dunn, S. BIM for infrastructure: An overall review and constructor perspective. Autom. Constr. 2016, 71, 139–152. [Google Scholar] [CrossRef]
- Love, P.E.; Zhou, J.; Matthews, J.; Lavender, M.; Morse, T. Managing rail infrastructure for a digital future: Future-proofing of asset information. Transp. Res. Part A Policy Pract. 2018, 110, 161–176. [Google Scholar] [CrossRef]
- Hampson, K.; Wang, J.; Drogemuller, R.; Wu, P.; Omrani, S.; Shemery, A. Digital Asset Information Management (DAIM): Case Studies; Final Case Studies Report, Project 2.51; Sustainable Build Environment National Research Centre: Bentley, WA, Australia, 2018. [Google Scholar]
- Caldera, S.; Mohamed, S.; Mostafa, S.; Desha, C. Digital engineering for resilient road infrastructure outcomes: Evaluating critical asset information requirements. J. Sustain. Dev. Energy Water Environ. Syst. 2020. [Google Scholar] [CrossRef]
- Australian Government The Department of Transport Infrastructure. Cities and Regional Development. National Digital Engineering Policy Principles. Available online: https://www.infrastructure.gov.au/infrastructure/ngpd/files/Principles-for-DE_Template_2.pdf (accessed on 3 March 2019).
- New South Wales Government, Transport for New South Wales (T.f.W.S.W). Digital engineering Framework. Available online: https://www.transport.nsw.gov.au/digital-engineering/digital-engineering-framework (accessed on 20 May 2020).
- Love, P.E.; Zhou, J.; Matthews, J.; Luo, H. Systems information modelling: Enabling digital asset management. Adv. Eng. Softw. 2016, 102, 155–165. [Google Scholar] [CrossRef]
- Huang, J.; Gheorghe, A.; Handley, H.; Pazos, P.; Pinto, A.; Kovacic, S.; Collins, A.; Keating, C.; Sousa-Poza, A.; Rabadi, G. Towards Digital Engineering—The Advent of Digital Systems Engineering. arXiv Prepr. 2020, arXiv:2002.11672. [Google Scholar] [CrossRef]
- PSCG. Asset Information Requirements. Available online: https://www.designingbuildings.co.uk/wiki/Asset_information_requirements_AIR (accessed on 20 November 2019).
- Desha, C.; Caldera, S. Foundations and horizons: The critical role of international coursework to engage students in engineering for the 21st century. In Proceedings of the WEC2019: World Engineers Convention, Melbourne, VIC, Australia, 20–22 November 2019; p. 1261. [Google Scholar]
- Caldera, S.; Mostafa, S.; Desha, C.; Mohamed, S. Integrating Disaster Management Planning into Road Infrastructure Asset Management. Infrastruct. Asset Manag. 2021, 1, 1–14. [Google Scholar] [CrossRef]
- Jang, R.; Collinge, W. Improving BIM asset and facilities management processes: A Mechanical and Electrical (M&E) contractor perspective. J. Build. Eng. 2020, 32, 101540. [Google Scholar]
- Okoli, C.; Schabram, K. A guide to conducting a systematic literature review of information systems research. Sprouts Work. Pap. Inf. Syst. 2010, 10, 1–39. [Google Scholar] [CrossRef]
- Moher, D.; Liberati, A.; Tetzlaff, J.; Altman, D.G.; The PRISMA Group. Preferred reporting items for systematic reviews and meta-analyses: The PRISMA statement. PLoS Med. 2009, 6, e1000097. [Google Scholar] [CrossRef] [PubMed]
- Rousseau, D.M.; Manning, J.; Denyer, D. 11 Evidence in management and organizational science: Assembling the field’s full weight of scientific knowledge through syntheses. Acad. Manag. Ann. 2008, 2, 475–515. [Google Scholar] [CrossRef]
- Denyer, D.; Tranfield, D. Producing a systematic review. In The Sage Handbook of Organizational Research Methods; Bryman, D.A.B.A., Ed.; Sage Publications Ltd.: Thousand Oaks, CA, USA, 2009; pp. 671–689. [Google Scholar]
- Mostafa, S.; Chileshe, N.; Abdelhamid, T. Lean and agile integration within offsite construction using discrete event simulation: A systematic literature review. Constr. Innov. 2016, 16, 483–525. [Google Scholar] [CrossRef]
- Macchi, M.; Roda, I.; Negri, E.; Fumagalli, L. Exploring the role of digital twin for asset lifecycle management. IFAC PapersOnLine 2018, 51, 790–795. [Google Scholar] [CrossRef]
- Saunders, M.; Lewis, P.; Thornhill, A. Research Methods for Business Students; Pearson: Harlow, UK, 2012; Volume 6. [Google Scholar]
- Levy, Y.; Ellis, T.J. A systems approach to conduct an effective literature review in support of information systems research. Inf. Sci. Int. J. Emerg. Transdiscipl. 2006, 9, 181–212. [Google Scholar] [CrossRef]
- Briner, R.B.; Denyer, D. Systematic review and evidence synthesis as a practice and scholarship tool. In Handbook of Evidence-Based Management: Companies, Classrooms and Research; Oxford University Press: New York, NY, USA, 2012; pp. 112–129. [Google Scholar]
- Booth, A.; Sutton, A.; Papaioannou, D. Systematic Approaches to a Successful Literature Review; Sage: London, UK, 2016. [Google Scholar]
- Caldera, S.; Ryley, T.; Zatyko, N. Developing a marketplace for construction and demolition waste based on a systematic quantitative literature review. In Proceedings of the 1st Asia Pacific Sustainable Development of Energy Water and Environment Systems, Gold Coast, QLD, Australia, 6–9 April 2020. [Google Scholar]
- Caldera, H.T.S.; Desha, C.; Dawes, L. Exploring the role of lean thinking in sustainable business practice: A systematic literature review. J. Clean. Prod. 2017, 167, 1546–1565. [Google Scholar] [CrossRef]
- Ward, V.; House, A.; Hamer, S. Developing a framework for transferring knowledge into action: A thematic analysis of the literature. J. Health Serv. Res. Policy 2009, 14, 156–164. [Google Scholar] [CrossRef] [PubMed]
- Belmont, D.; Hade, K.; Sefah, K. Digital Asset Performance Management—Taking Utility Asset Management to the Next Level. Clim. Energy 2020, 37, 9–14. [Google Scholar] [CrossRef]
- Lee, S.-H.; Kim, B.-G. IFC extension for road structures and digital modeling. Procedia Eng. 2011, 14, 1037–1042. [Google Scholar] [CrossRef]
- Xia, J. What Interoperability Really Means in a BIM Context? Available online: https://www.bimmodel.co/single-post/2016/09/05/What-Interoperability-really-means-in-a-BIM-context (accessed on 20 September 2019).
- Zak, J.; Macadam, H. Utilization of building information modeling in infrastructure’s design and construction. IOP Conf. Ser. Mater. Sci. Eng. 2017, 236, 012108. [Google Scholar] [CrossRef]
- Marzouk, M.; Hisham, M.; Ismail, S.; Youssef, M.; Seif, O. On the use of building information modeling in infrastructure bridges. In Proceedings of the 27th International Conference on Applications of IT in the AEC Industry, Cairo, Egypt, 16–18 November 2010; pp. 1–10. [Google Scholar]
- Blanco, F.G.B.; Chen, H. The implementation of building information modelling in the United Kingdom by the transport industry. Procedia Soc. Behav. Sci. 2014, 138, 510–520. [Google Scholar] [CrossRef]
- Sankaran, B.; Nevett, G.; O’Brien, W.J.; Goodrum, P.M.; Johnson, J. Civil Integrated Management: Empirical study of digital practices in highway project delivery and asset management. Autom. Constr. 2018, 87, 84–95. [Google Scholar] [CrossRef]
- Sankaran, B.; France-Mensah, J.; O’Brien, W.J. Data Integration Challenges for CIM in Large Infrastructure: A Case Study of Dallas Horseshoe Project. In Proceedings of the 16th International Conference on Computing in Civil and Building Engineering, Osaka, Japan, 6–8 July 2016. [Google Scholar]
- Yabuki, N.; Aruga, T.; Furuya, H. Development and application of a product model for shield tunnels. In Proceedings of the ISARC. Proceedings of the International Symposium on Automation and Robotics in Construction, Montreal, QC, Canada, 11–15 August 2013. [Google Scholar]
- Lu, Q.; Xie, X.; Parlikad, A.K.; Schooling, J.M.; Konstantinou, E. Moving from building information models to digital twins for operation and maintenance. Proc. Inst. Civ. Eng. Smart Infrastruct. Constr. 2020, 172, 1–11. [Google Scholar] [CrossRef]
- Love, P.E.; Zhou, J.; Sing, C.-P.; Kim, J.T. Documentation errors in instrumentation and electrical systems: Toward productivity improvement using System Information Modeling. Autom. Constr. 2013, 35, 448–459. [Google Scholar] [CrossRef]
- Fraga-Lamas, P.; Fernández-Caramés, T.M.; Castedo, L. Towards the Internet of Smart Trains: A Review on Industrial IoT-Connected Railways. Sensors 2017, 17, 1457. [Google Scholar] [CrossRef] [PubMed]
- Ginardi, R.H.; Gunawan, W.; Wardana, S.R. WebGIS for Asset Management of Land and Building of Madiun City Government. Procedia Comput. Sci. 2017, 124, 437–443. [Google Scholar] [CrossRef]
- Sánchez-Rodríguez, A.; Riveiro, B.; Soilán, M.; González-deSantos, L. Automated detection and decomposition of railway tunnels from Mobile Laser Scanning Datasets. Autom. Constr. 2018, 96, 171–179. [Google Scholar] [CrossRef]
- Aziz, Z.; Riaz, Z.; Arslan, M. Leveraging BIM and big data to deliver well maintained highways. Facilities 2017, 35, 818–832. [Google Scholar] [CrossRef]
- Jeong, S.; Hou, R.; Lynch, J.P.; Sohn, H.; Law, K.H. An information modeling framework for bridge monitoring. Adv. Eng. Softw. 2017, 114, 11–31. [Google Scholar] [CrossRef]
- Okasha, N.M.; Frangopol, D.M. Computational platform for the integrated life-cycle management of highway bridges. Eng. Struct. 2011, 33, 2145–2153. [Google Scholar] [CrossRef]
- Yianni, P.C.; Neves, L.C.; Rama, D.; Andrews, J.D.; Dean, R. Incorporating local environmental factors into railway bridge asset management. Eng. Struct. 2016, 128, 362–373. [Google Scholar] [CrossRef]
- Fathalla, E.; Tanaka, Y.; Maekawa, K. Remaining fatigue life assessment of in-service road bridge decks based upon artificial neural networks. Eng. Struct. 2018, 171, 602–616. [Google Scholar] [CrossRef]
- Pärn, E.; Edwards, D.; Sing, M. The building information modelling trajectory in facilities management: A review. Autom. Constr. 2017, 75, 45–55. [Google Scholar] [CrossRef]
- Halfawy, M.R.; Vanier, D.J.; Froese, T.M. Standard data models for interoperability of municipal infrastructure asset management systems. Can. J. Civ. Eng. 2006, 33, 1459–1469. [Google Scholar] [CrossRef]
- Halfawy, M.R. Integration of municipal infrastructure asset management processes: Challenges and solutions. J. Comput. Civ. Eng. 2008, 22, 216–229. [Google Scholar] [CrossRef]
- Shirole, A.M.; Chen, S.; Puckett, J. Bridge Information Modeling for the Life Cycle. In Proceedings of the Tenth International Conference on Bridge and Structure Management, Buffalo, NY, USA, 20–22 October 2008. [Google Scholar]
- Kurwi, S.; Demian, P.; Hassan, T.M. Integrating BIM and GIS in Railway Projects: A Critical Review; Loughborough University: Loughborough, UK, 2017. [Google Scholar]
- Sugita, Y.; Kawaguchi, T.; Hatanaka, K.; Shimbo, H.; Yamamura, M.; Kobayashi, Y.; Fujisawa, Y.; Kobayashi, I.; Yabuki, N. Development of a design support system for geological disposal using a CIM concept. In Proceedings of the International Conference on Computing in Civil and Building Engineering, Osaka, Japan, 6–8 July 2016. [Google Scholar]
- Salem, O.; Samuel, I.J.; He, S. Bim And Vr/Ar Technologies: From Project Development To Lifecycle Asset Management. In Proceedings of the International Structural Engineering and Construction, Angamaly, India, 14–15 May 2020. [Google Scholar]
- Liapi, K.A. 4D visualization of highway construction projects. In Proceedings of the Seventh International Conference on Information Visualization, London, UK, 16–18 July 2003; pp. 639–644. [Google Scholar]
- Tawelian, L.R.; Mickovski, S.B. The implementation of geotechnical data into the BIM process. Procedia Eng. 2016, 143, 734–741. [Google Scholar] [CrossRef]
- Huang, S.-F.; Chen, C.-S.; Dzeng, R.-J. Design of track alignment using building information modeling. J. Transp. Eng. 2011, 137, 823–830. [Google Scholar] [CrossRef]
- Hammad, A.; Zhang, C.; Hu, Y.; Mozaffari, E. Mobile model-based bridge lifecycle management system. Comput. Aided Civ. Infrastruct. Eng. 2006, 21, 530–547. [Google Scholar] [CrossRef]
- Giglio, J.M.; Friar, J.H.; Crittenden, W.F. Integrating lifecycle asset management in the public sector. Bus. Horiz. 2018, 61, 511–519. [Google Scholar] [CrossRef]
- Love, P.E.; Zhou, J.; Edwards, D.J.; Irani, Z.; Sing, C.-P. Off the rails: The cost performance of infrastructure rail projects. Transp. Res. Part. A Policy Pract. 2017, 99, 14–29. [Google Scholar] [CrossRef]
- Shim, C.-S.; Yun, N.; Song, H. Application of 3D bridge information modeling to design and construction of bridges. Procedia Eng. 2011, 14, 95–99. [Google Scholar] [CrossRef]
- Marzouk, M.; Hisham, M. Bridge information modeling in sustainable bridge management. In Proceedings of the ICSDC 2011: Integrating Sustainability Practices in the Construction Industry, Kansas City, MS, USA, 23–25 March 2012; pp. 457–466. [Google Scholar]
- Karaman, S.G.; Chen, S.S.; Ratnagaran, B.J. Three-dimensional parametric data exchange for curved steel bridges. Transp. Res. Rec. 2013, 2331, 27–34. [Google Scholar] [CrossRef]
- Mawlana, M.; Vahdatikhaki, F.; Doriani, A.; Hammad, A. Integrating 4D modeling and discrete event simulation for phasing evaluation of elevated urban highway reconstruction projects. Autom. Constr. 2015, 60, 25–38. [Google Scholar] [CrossRef]
- Brous, P.; Herder, P.; Janssen, M. Governing Asset Management Data Infrastructures. Procedia Comput. Sci. 2016, 95, 303–310. [Google Scholar] [CrossRef]
- Fuggini, C.; Manfreda, A.; Andrés, J.J.Á.; Pardi, L.; Holst, R.; Bournas, D.A.; Revel, G.M.; Chiariotti, P.; Llamas, J.; Gatti, G. Towards a comprehensive asset integrity management (AIM) approach for European infrastructures. Transp. Res. Procedia 2016, 14, 4060–4069. [Google Scholar] [CrossRef][Green Version]
- Trojanová, M. Asset management as integral part of road economy. Procedia Eng. 2014, 91, 481–486. [Google Scholar] [CrossRef]
- Durazo-Cardenas, I.; Starr, A.; Turner, C.J.; Tiwari, A.; Kirkwood, L.; Bevilacqua, M.; Tsourdos, A.; Shehab, E.; Baguley, P.; Xu, Y. An autonomous system for maintenance scheduling data-rich complex infrastructure: Fusing the railways’ condition, planning and cost. Transp. Res. Part C Emerg. Technol. 2018, 89, 234–253. [Google Scholar] [CrossRef]
- Whyte, J.; Stasis, A.; Lindkvist, C. Managing change in the delivery of complex projects: Configuration management, asset information and ‘big data’. Int. J. Proj. Manag. 2016, 34, 339–351. [Google Scholar] [CrossRef]
- Yang, Y.; Ng, S.T.; Xu, F.J.; Skitmore, M. Towards sustainable and resilient high density cities through better integration of infrastructure networks. Sustain. Cities Soc. 2018, 42, 407–422. [Google Scholar] [CrossRef]
- Ashton, H.; Hou, L. Bridge asset management: A digital approach to modelling asset information. In Proceedings of the 17th International Conference on Computing in Civil and Building Engineering, Tampere, Finland, 5–7 June 2018; pp. 1–8. [Google Scholar]
- Abudayyeh, O.; Al-Battaineh, H.T. As-built information model for bridge maintenance. J. Comput. Civ. Eng. 2003, 17, 105–112. [Google Scholar] [CrossRef]
- Brous, P.; Herder, P.; Janssen, M. Towards modelling data infrastructures in the asset management domain. Procedia Comput. Sci. 2015, 61, 274–280. [Google Scholar] [CrossRef]
- Bruno, S.; De Fino, M.; Fatiguso, F. Historic Building Information Modelling: Performance assessment for diagnosis-aided information modelling and management. Autom. Constr. 2018, 86, 256–276. [Google Scholar] [CrossRef]
- Cavka, H.B.; Staub-French, S.; Poirier, E.A. Developing owner information requirements for BIM-enabled project delivery and asset management. Autom. Constr. 2017, 83, 169–183. [Google Scholar] [CrossRef]
- Costin, A.; Adibfar, A.; Hu, H.; Chen, S.S. Building Information Modeling (BIM) for transportation infrastructure—Literature review, applications, challenges, and recommendations. Autom. Constr. 2018, 94, 257–281. [Google Scholar] [CrossRef]
- Fanning, B.; Clevenger, C.M.; Ozbek, M.E.; Mahmoud, H. Implementing BIM on infrastructure: Comparison of two bridge construction projects. Pract. Period. Struct. Des. Constr. 2014, 20, 04014044. [Google Scholar] [CrossRef]
- Lee, P.-C.; Wang, Y.; Lo, T.-P.; Long, D. An integrated system framework of building information modelling and geographical information system for utility tunnel maintenance management. Tunn. Undergr. Space Technol. 2018, 79, 263–273. [Google Scholar] [CrossRef]
- Leviäkangas, P.; Paik, S.M.; Moon, S. Keeping up with the pace of digitization: The case of the Australian construction industry. Technol. Soc. 2017, 50, 33–43. [Google Scholar] [CrossRef]
- Love, P.E.; Ahiaga-Dagbui, D.; Welde, M.; Odeck, J. Light rail transit cost performance: Opportunities for future-proofing. Transp. Res. Part A Policy Pract. 2017, 100, 27–39. [Google Scholar] [CrossRef]
- Love, P.E.; Simpson, I.; Hill, A.; Standing, C. From justification to evaluation: Building information modeling for asset owners. Autom. Constr. 2013, 35, 208–216. [Google Scholar] [CrossRef]
- Sacks, R.; Kedar, A.; Borrmann, A.; Ma, L.; Brilakis, I.; Hüthwohl, P.; Daum, S.; Kattel, U.; Yosef, R.; Liebich, T. SeeBridge as next generation bridge inspection: Overview, information delivery manual and model view definition. Autom. Constr. 2018, 90, 134–145. [Google Scholar] [CrossRef]
- Amann, J.; Singer, D.; Borrmann, A. Extension of the upcoming IFC alignment standard with cross sections for road design. In Proceedings of the International Conference on Civil and Building Engineering Informatics, Tokyo, Japan, 22–24 April 2015. [Google Scholar]
- Ji, Y.; Borrmann, A.; Beetz, J.; Obergrießer, M. Exchange of parametric bridge models using a neutral data format. J. Comput. Civ. Eng. 2012, 27, 593–606. [Google Scholar] [CrossRef]
- Borrmann, A.; Kolbe, T.H.; Donaubauer, A.; Steuer, H.; Jubierre, J.R.; Flurl, M. Multi-scale geometric-semantic modeling of shield tunnels for GIS and BIM applications. Comput. Aided Civ. Infrastruct. Eng. 2015, 30, 263–281. [Google Scholar] [CrossRef]
- Breunig, M.; Borrmann, A.; Rank, E.; Hinz, S.; Kolbe, T.H.; Schilcher, M.; Mundani, R.-P.; Jubierre, J.R.; Flurl, M.; Thomsen, A. Collaborative Multi-Scale 3D City and Infrastructure Modeling and Simulation. In Proceedings of the Tehran’s Joint ISPRS Conferences of GI Research, SMPR and EOEC 2017, Tehran, Iran, 7–10 October 2017; pp. 341–352. [Google Scholar]
- DiBernardo, S. Integrated modeling systems for bridge asset management—Case study. In Proceedings of the Structures Congress 2012, Chicago, IL, USA, 29–31 March 2012; pp. 483–493. [Google Scholar]
- Becerik-Gerber, B.; Jazizadeh, F.; Li, N.; Calis, G. Application areas and data requirements for BIM-enabled facilities management. J. Constr. Eng. Manag. 2011, 138, 431–442. [Google Scholar] [CrossRef]
- Lee, S.-H.; Park, S.; Park, J.; Seo, K.-W. Open BIM-based information modeling of railway bridges and its application concept. In Computing in Civil and Building Engineering 2014; American Society of Civil Engineers: Reston, VA, USA, 2014; pp. 504–511. [Google Scholar] [CrossRef]
- Sanchez, A.; Kraatz, J.A.; Hampson, K.D.; Loganathan, S. BIM for sustainable whole-of-life transport infrastructure asset management. In Proceedings of the 2014 IPWEA Sustainability in Public Works Conference, Tweed HeaCds, NSW, Australia, 27–29 July 2014. [Google Scholar]
- Ali, N.; Chen, S.; Srikonda, R.; Hu, H. Development of concrete bridge data schema for interoperability. Transp. Res. Rec. J. Transp. Res. Board 2014, 2406(1), 87–97. [Google Scholar] [CrossRef]
- Markiz, N.; Jrade, A. Integrating a fuzzy-logic decision support system with bridge information modelling and cost estimation at conceptual design stage of concrete box-girder bridges. Int. J. Sustain. Built Environ. 2014, 3, 135–152. [Google Scholar] [CrossRef]
- Tanaka, F.; Hori, M.; Onosato, M.; Date, H.; Kanai, S. Bridge information model based on IFC standards and web content providing system for supporting an inspection process. In Proceedings of the 16th International Conference on Computing in Civil and Building Engineering, Osaka, Japan, 6–8 July 2016; pp. 1140–1147. [Google Scholar]
- Bień, J. Modelling of structure geometry in Bridge Management Systems. Arch. Civ. Mech. Eng. 2011, 11, 519–532. [Google Scholar] [CrossRef]
- Sung, Y.-C.; Chen, C.-C.; Chang, K.-C. Extended Bridge Inspection Module of a Life-cycle Based Bridge Management System. In Proceedings of the International Conference on Computing in Civil and Building Engineering, Osaka, Japan, 6–8 July 2016. [Google Scholar]
- Jallow, A.K.; Demian, P.; Anumba, C.J.; Baldwin, A.N. An enterprise architecture framework for electronic requirements information management. Int. J. Inf. Manag. 2017, 37, 455–472. [Google Scholar] [CrossRef]
- Vilgertshofer, S.; Borrmann, A. Using graph rewriting methods for the semi-automatic generation of parametric infrastructure models. Adv. Eng. Inform. 2017, 33, 502–515. [Google Scholar] [CrossRef]
- Ding, L.; Zhou, Y.; Luo, H.; Wu, X. Using nD technology to develop an integrated construction management system for city rail transit construction. Autom. Constr. 2012, 21, 64–73. [Google Scholar] [CrossRef]
- Gao, G.; Liu, Y.-S.; Wu, J.-X.; Gu, M.; Yang, X.-K.; Li, H.-L. IFC railway: A semantic and geometric modeling approach for railways based on IFC. In Proceedings of the 16th International Conference on Computing in Civil and Building Engineering, Osaka, Japan, 6–8 July 2016. [Google Scholar]
- Sampaio, A.N.Z. Geometric modeling of box girder deck for integrated bridge graphical system. Autom. Constr. 2003, 12, 55–66. [Google Scholar] [CrossRef]
- Le, T.; Jeong, H.D. Interlinking life-cycle data spaces to support decision making in highway asset management. Autom. Constr. 2016, 64, 54–64. [Google Scholar] [CrossRef]
- Li, H.; Chan, N.K.; Huang, T.; Skitmore, M.; Yang, J. Virtual prototyping for planning bridge construction. Autom. Constr. 2012, 27, 1–10. [Google Scholar] [CrossRef]
- Kellner, F.; Otto, A.; Brabänder, C. Bringing infrastructure into pricing in road freight transportation—A measuring concept based on navigation service data. Transp. Res. Procedia 2017, 25, 794–805. [Google Scholar] [CrossRef]
- Borrmann, A.; Jubierre, J. A.; Jubierre, J. A multi-scale tunnel product model providing coherent geometry and semantics. In Computing in Civil Engineering (2013); American Society of Civil Engineers: Reston, VA, USA, 2013; pp. 291–298. [Google Scholar] [CrossRef]
- Koch, C.; Vonthron, A.; König, M. A tunnel information modelling framework to support management, simulations and visualisations in mechanised tunnelling projects. Autom. Constr. 2017, 83, 78–90. [Google Scholar] [CrossRef]
- Li, X.; Lin, X.; Zhu, H.; Wang, X.; Liu, Z. A BIM/GIS-based management and analysis system for shield tunnel in operation. Available online: https://www.semanticscholar.org/paper/A-BIM-%2F-GIS-based-management-and-analysis-system-in-Li-Lin/b6030accd8eb2cb14e112b82260bf7b90b6a42c1 (accessed on 20 November 2019).
Publisher’s Note: MDPI stays neutral with regard to jurisdictional claims in published maps and institutional affiliations. |
© 2021 by the authors. Licensee MDPI, Basel, Switzerland. This article is an open access article distributed under the terms and conditions of the Creative Commons Attribution (CC BY) license (https://creativecommons.org/licenses/by/4.0/).





