Implementation of Fire Policies in Brazil: An Assessment of Fire Dynamics in Brazilian Savanna
Abstract
1. Introduction
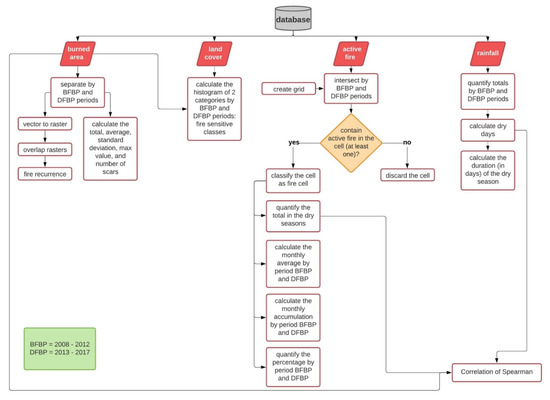
2. Materials and Methods
2.1. Study Area
2.2. Datasets
2.3. Analysis
3. Results and Discussion
3.1. The Spatial Distribution of Fires in the Parque do Araguaia Indigenous Land
3.2. Fire Frequency, Areas Affected by Fire, and the Occurrence of Large Forest Fires
4. Conclusions
Author Contributions
Funding
Institutional Review Board Statement
Informed Consent Statement
Data Availability Statement
Acknowledgments
Conflicts of Interest
References
- Viegas, D.X.; Ribeiro, L.M.; Viegas, M.T.; Pita, L.P.; Rossa, C. Impacts of fire on society: Extreme fire propagation issues. In Earth Observation of Wildland Fires in Mediterranean Ecosystems; Chuvieco, E., Ed.; Springer: Berlin, Germany, 2019; pp. 97–109. [Google Scholar]
- Rhoades, C.C.; Chow, A.T.; Covino, T.P.; Fegel, T.S.; Pierson, D.N.; Rhea, A.E. The legacy of a severe wildfire on stream nitrogen and carbon in headwater catchments. Ecosystems 2019, 22, 643–657. [Google Scholar] [CrossRef]
- Alencar, A.A.; Brando, P.M.; Asner, G.P.; Putz, F.E. Landscape fragmentation, severe drought, and the new Amazon forest fire regime. Ecol. Appl. 2015, 25, 1493–1505. [Google Scholar] [CrossRef] [PubMed]
- Silveira, J.M.; Louzada, J.; Barlow, J.; Andrade, R.; Mestre, L.; Solar, R.; Lacau, S.; Cochrane, M.A. A multi-taxa assessment of biodiversity change after single and recurrent wildfires in a Brazilian Amazon Forest. Biotropica 2016, 48, 170–180. [Google Scholar] [CrossRef]
- Alden, C.B.; Miller, J.B.; Gatti, L.V.; Gloor, M.M.; Guan, K.; Michalak, A.M.; van der Laan-Luijkx, I.T.; Touma, D.; Andrews, A.; Basso, L.S.; et al. Regional atmospheric CO2 inversion reveals seasonal and geographic differences in Amazon net biome exchange. Glob. Chang. Biol. 2016, 22, 3427–3443. [Google Scholar] [CrossRef] [PubMed]
- Aragão, L.E.; Anderson, L.O.; Fonseca, M.G.; Rosan, T.M.; Vedovato, L.B.; Wagner, F.H.; Silva, C.V.; Silva Júnior, C.H.; Arai, E.; Aguiar, A.P. 21st century drought-related fires counteract the decline of Amazon deforestation carbon emissions. Nat. Commun. 2018, 9, 536. [Google Scholar] [CrossRef]
- Wei, X.; Hayes, D.J.; Fraver, S.; Chen, G. Global pyrogenic carbon production during recent decades has created the potential for a large, long-term sink of atmospheric CO2. J. Geophys. Res. Biogeosci. 2018, 123, 3682–3696. [Google Scholar] [CrossRef]
- Marlon, J.R.; Bartlein, P.J.; Carcaillet, C.; Gavin, D.G.; Harrison, S.P.; Higuera, P.E.; Joos, F.; Power, M.J.; Prentice, I.C. Climate and human influences on global biomass burning over the past two millennia. Nat. Geosci. 2008, 1, 697–702. [Google Scholar] [CrossRef]
- Aragão, L.E.O.C.; Shimabukuro, Y.E.; Cardoso, M.; Anderson, L.O.; Lima, A.; Poulter, B. Frequência de queimadas durante as secas recentes, In Secas na Amazônia: Causas e Consequências; Borma, L.D.S., Nobre, C.A., Eds.; Oficina de Textos: São Paulo, Brazil, 2013; pp. 259–279. [Google Scholar]
- Daldegan, G.A.; Carvalho Júnior, O.A.; Guimarães, R.F.; Gomes, R.A.T.; Ribeiro, F.F.; McManus, C. Spatial patterns of fire recurrence using remote sensing and GIS in the Brazilian savanna: Serra do Tombador Nature Reserve, Brazil. Remote Sens. 2014, 6, 9873–9894. [Google Scholar] [CrossRef]
- Moritz, M.A.; Stephens, S.L. Fire and sustainability: Considerations for California’s altered future climate. Clim. Chang. 2008, 87, 265–271. [Google Scholar] [CrossRef][Green Version]
- Morello, T.F.; Parry, L.; Markusson, N.; Barlow, J. Policy instruments to control Amazon fires: A simulation approach. Ecol. Econ. 2017, 138, 199–222. [Google Scholar] [CrossRef]
- Börner, J.; Kis-Katos, K.; Hargrave, J.; König, K. Post-crackdown effectiveness of field-based forest law enforcement in the Brazilian Amazon. PLoS ONE 2015, 10, e0121544. [Google Scholar] [CrossRef]
- Cammelli, F.; Angelsen, A. Amazonian farmers´ response to fire policies and climate change. Ecol. Econ. 2019, 165, 106359. [Google Scholar] [CrossRef]
- Brasil. Lei no. 12.651, de 25 de Maio de 2012. Available online: http://www.planalto.gov.br/ccivil_03/_ato2011-2014/2012/lei/l12651.htm (accessed on 18 November 2020).
- Mistry, J.; Bilbao, B.A.; Berardi, A. Community owned solutions for fire management in tropical ecosystems: Case studies from indigenous communities of South America. Philos. Trans. R. Soc. B Biol. Sci. 2016, 371, 20150174. [Google Scholar] [CrossRef]
- Leon, J.; Morelli, F.; Rosa, W.; Oliveira, L.; Prado, H.; Martins, G. Avanços tecnológicos na disseminação de dados ambientais e de sensoriamento remoto para a prevenção e combate aos incêndios florestais: Sistemas de dados abertos do Programa Queimadas. Biodivers. Bras. 2019, 1, 231. [Google Scholar]
- Steil, L.; Oliveira, L.; Machado, R.; Oliveira, M.S.; Miranda, A.F. Prevention, control and monitoring of fires in the Brazilian Cerrado. Biodivers. Bras. 2020, 10, 107. [Google Scholar] [CrossRef]
- Stott, P. Combustion in tropical biomass fires: A critical review. Prog. Phys. Geogr. Earth Environ. 2000, 24, 355–377. [Google Scholar] [CrossRef]
- Andrade, A.S.; Daldegan, R.A.; Laranja, R.E.P.; Franca, R.R. Resultados preliminares do manejo integrado do fogo nas terras indígenas Paresi. J. Biotechnol. Biodivers. 2019, 7, 469–480. [Google Scholar] [CrossRef]
- IBAMA. Sobre as Brigadas Federais. 2017. Available online: http://ibama.ibama.gov.br/incendios-florestais/brigadas-federais/sobre-as-brigadas-federais (accessed on 15 December 2020).
- Ministério da Saúde. Plano Setorial da Saúde para Mitigação e Adaptação à Mudança do Clima; Ministério da Saúde: Brasília, Brazil, 2013; p. 33.
- IBAMA. Programa Brigadas Federais; IBAMA: Brasília, Brazil, 2012; p. 48.
- National Interagency Fire Center. Suppression Costs. Federal Firefighting Costs (Suppression Only). 2021. Available online: https://www.nifc.gov/fire-information/statistics/suppression-costs (accessed on 10 September 2021).
- New South Wales Rural Fire Service. Annual Report 2019/20. Available online: https://www.rfs.nsw.gov.au/__data/assets/pdf_file/0008/186236/NSW-RFS-Annual-Report-2019-20.pdf (accessed on 10 September 2021).
- Penney, G.; Habibi, D.; Cattani, M. RUIM—A fire safety engineering model for rural urban interface firefighter taskforce deployment. Fire Saf. J. 2020, 113, 102986. [Google Scholar] [CrossRef]
- Hunter, A.L.; Shah, A.S.V.; Langrish, J.P.; Raftis, J.B.; Lucking, A.J.; Brittan, M.; Venkatasubramanian, S.; Stables, C.L.; Stelzle, D.; Marshall, J.; et al. Fire simulation and cardiovascular health in firefighters. Circulation 2017, 135, 1284–1295. [Google Scholar] [CrossRef] [PubMed]
- Fraess-Phillips, A.; Wagner, S.; Harris, R.L. Firefighters and traumatic stress: A review. Int. J. Emerg. Serv. 2017, 6, 67–80. [Google Scholar] [CrossRef]
- Oliveira, A.S.; Soares-Filho, B.S.; Oliveira, U.; van der Hoff, R.; Carvalho-Ribeiro, S.M.; Oliveira, A.R.; Cheepers, L.C.; Vargas, B.A.; Rajão, R.G. Costs and effectiveness of public and private fire management programs in the Brazilian Amazon and Cerrado. Forest Policy Econ. 2021, 127, 102447. [Google Scholar] [CrossRef]
- Mistry, J.; Schmidt, I.B.; Eloy, L.; Bilbao, B. New perspectives in fire management in South American savannas: The importance of intercultural governance. Ambio 2019, 48, 172–179. [Google Scholar] [CrossRef] [PubMed]
- Fidelis, A.; Alvarado, S.; Barradas, A.C.S.; Pivello, V.R. The year 2017: Megafires and management in the Cerrado. Fire 2018, 1, 49. [Google Scholar] [CrossRef]
- Valente, C.R.; Latrubesse, E.M.; Ferreira, L.G. Relationships among vegetation, geomorphology and hydrology in the Bananal Island tropical wetlands, Araguaia River basin, Central Brazil. J. S. Am. Earth Sci. 2013, 46, 150–160. [Google Scholar] [CrossRef]
- Gusmão, A.C.V.L.; Silva, B.B.; Montenegro, S.M.G.L.; Galvíncio, J.D. Determination of the net radiation in Bananal island, TO with orbital images. Rev. Bras. Eng. Agric. Ambient. 2012, 16, 1107–1114. [Google Scholar] [CrossRef]
- Mendes, L.A.S.; Pires, E.F.; Meneses, M.E.N.S.; Behling, H. Vegetational changes during the last millennium inferred from a palynological record from the Bananal Island, Tocantins, Brazil. Acta Amaz. 2015, 45, 215–230. [Google Scholar] [CrossRef]
- Falck, A.S.; Maggioni, V.; Tomasella, J.; Vila, D.A.; Diniz, F.L.R. Propagation of satellite precipitation uncertainties through a distributed hydrologic model: A case study in the Tocantins-Araguaia basin in Brazil. J. Hydrol. 2015, 527, 943–957. [Google Scholar] [CrossRef]
- Ramsar. Ilha do Bananal. 2002. Available online: https://rsis.ramsar.org/ris/624 (accessed on 17 August 2020).
- Pivello, V.R.; Coutinho, L.M. Transfer of macro-nutrients to the atmosphere during experimental burnings in an open Cerrado (Brazilian savanna). J. Trop. Ecol. 1992, 8, 487–497. [Google Scholar] [CrossRef]
- Abi-Eçab, P.C. Principais ameaças ao meio ambiente em terras indígenas. Planeta Amazônia 2011, 3, 1–17. [Google Scholar]
- EarthData. MCD14ML. Available online: https://earthdata.nasa.gov/earth-observation-data/near-real-time/firms/mcd14ml (accessed on 1 September 2020).
- Giglio, L.; Boschetti, L.; Roy, D.P.; Humber, M.L.; Justice, C.O. The Collection 6 MODIS burned area mapping algorithm and product. Remote Sens. Environ. 2018, 217, 72–85. [Google Scholar] [CrossRef]
- Pinheiro, F.R.; Giongo, M. Qualificação e delimitação de áreas queimadas através do processamento digital de imagens TM/Landsat. Rev. Desafios 2018, 5, 30–34. [Google Scholar] [CrossRef]
- MapBiomas. Visão Geral da Metodologia. Available online: https://mapbiomas.org/visao-geral-da-metodologia (accessed on 13 August 2019).
- Liu, Z.; Ostrenga, D.; Teng, W.; Kempler, S. Tropical rainfall measuring mission (TRMM) precipitation data and services for research and applications. Bull. Am. Meteorol. Soc. 2012, 93, 1317–1325. [Google Scholar] [CrossRef]
- Pereira, G.; Silva, M.; Moraes, E.; Cardozo, F. Avaliação dos dados de precipitação estimados pelo satélite TRMM para o Brasil. Rev. Bras. Recur. Hídricos 2013, 18, 139–148. [Google Scholar] [CrossRef]
- Morelli, F.; Willian, R.; Oliveira, L.; Garrot, I. Plataforma de apoio a gestão de operações de combate a incêndios florestais: CIMAN Virtual. Biodivers. Bras. 2019, 15, 230. [Google Scholar]
- IBAMA. Edital do Processo Seletivo Simplificado para Provimento de Vagas de Brigadista, Chefe de Esquadrão e Chefe de Brigada para Atuação em Prevenção e Combate aos Incêndios Florestais, com Lotação em Formoso do Araguaia-TO. 2020. Available online: https://www.gov.br/ibama/pt-br/acesso-a-informacao/editais-e-convites/arquivos/to/2020-06-22-ibama-prevfogo-to-editalbrifsuldailha.pdf (accessed on 3 January 2021).
- Falleiro, R.M.; Santana, M.T.; Berni, C.R. As contribuições do manejo integrado do fogo para o controle dos incêndios florestais nas terras indígenas do Brasil. Biodivers. Bras. 2016, 6, 88–105. [Google Scholar] [CrossRef]
- Calçavara, L.B. Ilha do Bananal em chamas: Os Karajá e o manejo do fogo em seu território. Biodivers. Bras. 2019, 1, 42. [Google Scholar]
- Marengo, J.A.; Tomasella, J.; Alves, L.M.; Soares, W.R.; Rodriguez, D.A. The drought of 2010 in the context of historical droughts in the Amazon region. Geophys. Res. Lett. 2011, 38, 1–5. [Google Scholar] [CrossRef]
- Panisset, J.S.; Libonati, R.; Gouveia, C.M.P.; Machado-Silva, F.; França, D.A.; França, J.R.A.; Peres, L.F. Contrasting patterns of the extreme drought episodes of 2005, 2010 and 2015 in the Amazon Basin. Int. J. Climatol. 2018, 38, 1096–1104. [Google Scholar] [CrossRef]
- Ribeiro, I.O.; Andreoli, R.V.; Kayano, M.T.; Sousa, T.R.; Medeiros, A.S.; Godoi, R.H.M.; Godoi, A.F.L.; Duvoisin, S.; Martin, S.T.; Souza, R.A.F. Biomass burning and carbon monoxide patterns in Brazil during the extreme drought years of 2005, 2010, and 2015. Environ. Pollut. 2018, 243, 1008–1014. [Google Scholar] [CrossRef]
- Alvarado, S.T.; Fornazari, T.; Cóstola, A.; Morellato, L.P.C.; Silva, T.S.F. Drivers of fire occurrence in a mountainous Brazilian Cerrado savanna: Tracking long-term fire regimes using remote sensing. Ecol. Indic. 2017, 78, 270–281. [Google Scholar] [CrossRef]
- Mistry, J. Fire in the cerrado (savannas) of Brazil: An ecological review. Prog. Phys. Geogr. 1998, 22, 425–448. [Google Scholar] [CrossRef]
- Govender, N.; Trollope, W.S.W.; van Wilgen, B.W. The effect of fire season, fire frequency, rainfall and management on fire intensity in savanna vegetation in South Africa. J. Appl. Ecol. 2006, 43, 748–758. [Google Scholar] [CrossRef]
- Miranda, A.C.; Miranda, H.S.; Dias, I.D.F.O.; Souza Dias, B.F. Soil and air temperatures during prescribed cerated fires in Central Brazil. J. Appl. Ecol. 1993, 9, 313–320. [Google Scholar] [CrossRef]
- Miranda, H.S.; Sato, M.N.; Nascimento Neto, W.; Aires, F.S. Fires in the Cerrado, the Brazilian savanna. Trop. Fire Ecol. 2009, 2, 427–450. [Google Scholar] [CrossRef]
- Gomes, L.; Miranda, H.S.; Bustamante, M.M.C. How can we advance the knowledge on the behavior and effects of fire in the Cerrado biome? For. Ecol. Manag. 2018, 417, 281–290. [Google Scholar] [CrossRef]
- Mataveli, G.A.V.; Silva, M.E.S.; Pereira, G.; Cardozo, F.S.; Kawakubo, F.S.; Bertani, G.; Costa, J.C.; Ramos, R.C.; Silva, V.V. Satellite observations for describing fire patterns and climate-related fire drivers in the Brazilian savannas. Nat. Hazards Earth Syst. Sci. 2018, 18, 125–144. [Google Scholar] [CrossRef]
- Schmidt, I.B.; Fonseca, C.B.; Ferreira, M.C.; Sato, M.N. Experiências internacionais de manejo integrado do fogo em áreas protegidas—Recomendações para implementação de manejo integrado de fogo no Cerrado. Biodivers. Bras. 2016, 6, 41–54. [Google Scholar] [CrossRef]
- Franke, J.; Barradas, A.C.S.; Borges, M.A.; Costa, M.M.; Dias, P.A.; Hoffmann, A.A.; Orozco Filho, J.C.; Melchiori, A.E.; Siegert, F. Fuel load mapping in the Brazilian Cerrado in support of integrated fire management. Remote Sens. Environ. 2018, 217, 221–232. [Google Scholar] [CrossRef]
- Coutinho, L.M. Fire in the ecology of the Brazilian Cerrado. In Fire in the Tropical Biota; Goldammer, J.G., Ed.; Springer: Berlin/Heidelberg, Germany, 1990; pp. 82–105. [Google Scholar]
- Pivello, V.R. The use of fire in the Cerrado and Amazonian rainforests of Brazil: Past and present. Fire Ecol. 2011, 7, 24–39. [Google Scholar] [CrossRef]
- Medeiros, M.B.; Miranda, H.S. Mortalidade pós-fogo em espécies lenhosas de campo sujo submetido a três queimadas prescritas anuais. Acta Bot. Brasilica 2005, 19, 493–500. [Google Scholar] [CrossRef]
- Coutinho, L.M. Ecological effects of fire in Brazilian Cerrado. In Ecology of Tropical Savannas; Huntley, B.J., Walker, B.H., Eds.; Springer: Berlin/Heidelberg, Germany, 1982; pp. 273–291. [Google Scholar]
- Miranda, H.S.; Sato, M.N. Efeitos do fogo na vegetação lenhosa do Cerrado. In Cerrado: Ecologia, Biodiversidade e Conservação; Scariot, A., Sousa-Silva, J.C., Felfili, J.M., Eds.; Ministério do Meio Ambiente: Brasília, Brazil, 2005. [Google Scholar]
- Armando, M.S. O Impacto do Fogo na Rebrota de Algumas Espécies de Árvores do Cerrado. Master’s Thesis, Universidade de Brasília, Brasília, Brazil, 1994. [Google Scholar]
- Aguiar, L.L.L.; Martins, P.T.A. Fire regime in the Pimentel Barbosa Indigenous Land, Mato Grosso, Brazil. Mercator 2020, 19, 1–21. [Google Scholar] [CrossRef]
- Gomes, L.; Miranda, H.S.; Soares-Filho, B.; Rodrigues, L.; Oliveira, U.; Bustamante, M.M.C. Responses of plant biomass in the Brazilian savanna to frequent fires. Front. For. Glob. Chang. 2020, 3, 116. [Google Scholar] [CrossRef]
- Schmidt, I.B.; Moura, L.C.; Ferreira, M.C.; Eloy, L.; Sampaio, A.B.; Dias, P.A.; Berlinck, C.N. Fire management in the Brazilian savanna: First steps and the way forward. J. Appl. Ecol. 2018, 55, 2094–2101. [Google Scholar] [CrossRef]
- Hoffmann, W.A.; Geiger, E.L.; Gotsch, S.G.; Rossatto, D.R.; Silva, L.C.R.; Lau, O.L.; Haridasan, M.; Franco, A.C. Ecological thresholds at the savanna-forest boundary: How plant traits, resources and fire govern the distribution of tropical biomes. Ecol. Lett. 2012, 15, 759–768. [Google Scholar] [CrossRef] [PubMed]
- Fidelis, A.; Pivello, V. Deve-se usar o fogo como instrumento de manejo no Cerrado e Campos Sulinos? Biodivers. Bras. 2011, 2, 12–25. [Google Scholar] [CrossRef]
- Durigan, G. Zero-fire: Not possible nor desirable in the Cerrado of Brazil. Flora 2020, 268, 151612. [Google Scholar] [CrossRef]
- Santos, F.L.M.; Nogueira, J.; Souza, R.A.F.; Falleiro, R.M.; Schmidt, I.B.; Libonati, R. Prescribed burning reduces large, high-intensity wildfires and emissions in the Brazilian savanna. Fire 2021, 4, 56. [Google Scholar] [CrossRef]





| Year | Number of Hired Firefighters |
|---|---|
| 2013 | 15 |
| 2014 | 44 |
| 2015 | 58 |
| 2016 | 50 |
| 2017 | 50 |
| Total | 217 |
| Period | Year | Total Burned Area (km²) | Standard Deviation (km²) | Average Burned Area (km²) | Maximum Burned Area (km²) | Total Number of Fire Scars | Total Rainfall (mm) | Duration of the Dry Season (days) |
|---|---|---|---|---|---|---|---|---|
| BFBP | 2008 | 7273 | 321 | 66 | 2508 | 111 | 1837 | 147 |
| 2009 | 1152 | 16 | 7 | 135 | 172 | 1867 | 118 | |
| 2010 | 11,058 | 1843 | 325 | 10,754 | 34 | 1512 | 170 | |
| 2011 | 1193 | 40 | 9 | 299 | 128 | 1916 | 163 | |
| 2012 | 4072 | 161 | 18 | 2408 | 226 | 1404 | 109 | |
| Mean | 4949 | 476 | 85 | 3221 | 134 | 1707 | 141 | |
| DFBP | 2013 | 2819 | 100 | 27 | 744 | 106 | 1891 | 95 |
| 2014 | 3579 | 88 | 15 | 1116 | 236 | 1788 | 98 | |
| 2015 | 5244 | 167 | 46 | 1220 | 113 | 1404 | 124 | |
| 2016 | 5978 | 273 | 39 | 3262 | 155 | 1498 | 139 | |
| 2017 | 8349 | 332 | 41 | 4242 | 204 | 1780 | 152 | |
| Mean | 5194 | 192 | 34 | 1897 | 163 | 1672 | 122 |
| Spearman Correlation | Dry Days | Rainfall |
|---|---|---|
| Burned areas | 0.81 | −0.86 |
| Fire cell | 0.50 | −0.79 |
| Recurrence | Burned Area | Affected Vegetation in Relation to the Fire Recurrence | |||||||
|---|---|---|---|---|---|---|---|---|---|
| BFBP | DFBP | % Dif. | |||||||
| BFBP (km²) | DFBP (km²) | Dif. (%) | Sensitive (km²) | Fire- Resistant (km²) | Sensitive (km²) | Fire-Resistant (km²) | Sensitive | Fire-Resistant | |
| No. | 5094 | 5903 | 16 | 4838 | 9534 | 1998 | 3435 | −142 | −178 |
| 1 year | 5133 | 3024 | −41 | 295 | 4788 | 125 | 2839 | −137 | −69 |
| 2 years | 3076 | 2733 | −11 | 66 | 3005 | 35 | 2673 | −92 | −12 |
| 3 years | 588 | 1645 | 180 | 9 | 579 | 9 | 1622 | 2 | 64 |
| 4 years | 78 | 664 | 751 | 0 | 78 | 9 | 643 | 95 | 88 |
| Period | Year | Fire-Sensitive Vegetation (%) | Fire-Resistant Vegetation (%) |
|---|---|---|---|
| BFBP | 2008 | 18.0 | 62.1 |
| 2009 | 1.4 | 10.1 | |
| 2010 | 41.6 | 89.9 | |
| 2011 | 2.7 | 10.2 | |
| 2012 | 7.9 | 35.5 | |
| Mean | 14.3 | 41.6 | |
| DFBP | 2013 | 2.1 | 24.5 |
| 2014 | 4.1 | 31.0 | |
| 2015 | 5.0 | 45.9 | |
| 2016 | 8.3 | 52.0 | |
| 2017 | 13.0 | 72.5 | |
| Mean | 6.5 | 45.2 | |
Publisher’s Note: MDPI stays neutral with regard to jurisdictional claims in published maps and institutional affiliations. |
© 2021 by the authors. Licensee MDPI, Basel, Switzerland. This article is an open access article distributed under the terms and conditions of the Creative Commons Attribution (CC BY) license (https://creativecommons.org/licenses/by/4.0/).
Share and Cite
de Andrade, A.S.R.; Ramos, R.M.; Sano, E.E.; Libonati, R.; Santos, F.L.M.; Rodrigues, J.A.; Giongo, M.; da Franca, R.R.; Laranja, R.E.d.P. Implementation of Fire Policies in Brazil: An Assessment of Fire Dynamics in Brazilian Savanna. Sustainability 2021, 13, 11532. https://doi.org/10.3390/su132011532
de Andrade ASR, Ramos RM, Sano EE, Libonati R, Santos FLM, Rodrigues JA, Giongo M, da Franca RR, Laranja REdP. Implementation of Fire Policies in Brazil: An Assessment of Fire Dynamics in Brazilian Savanna. Sustainability. 2021; 13(20):11532. https://doi.org/10.3390/su132011532
Chicago/Turabian Stylede Andrade, Ananda Santa Rosa, Rossano Marchetti Ramos, Edson Eyji Sano, Renata Libonati, Filippe Lemos Maia Santos, Julia Abrantes Rodrigues, Marcos Giongo, Rafael Rodrigues da Franca, and Ruth Elias de Paula Laranja. 2021. "Implementation of Fire Policies in Brazil: An Assessment of Fire Dynamics in Brazilian Savanna" Sustainability 13, no. 20: 11532. https://doi.org/10.3390/su132011532
APA Stylede Andrade, A. S. R., Ramos, R. M., Sano, E. E., Libonati, R., Santos, F. L. M., Rodrigues, J. A., Giongo, M., da Franca, R. R., & Laranja, R. E. d. P. (2021). Implementation of Fire Policies in Brazil: An Assessment of Fire Dynamics in Brazilian Savanna. Sustainability, 13(20), 11532. https://doi.org/10.3390/su132011532

