Statistically Validated Component- and Indicator-Level Requirements for Sustainable Thai Homestay Businesses
Abstract
1. Introduction
2. Research Methodology
3. Results and Discussion
4. Conclusions and Recommendations
Funding
Conflicts of Interest
Appendix A. Thai Homestay Business Indicator Satisfactions
Appendix A.1. Demographics and Generic Information
Appendix A.2. Thai Homestay Business Indicator Satisfactions
| Indicator ID | Description | 1 Strongly Disagree and 5 Strongly Agree | ||||
|---|---|---|---|---|---|---|
| 1 | 2 | 3 | 4 | 5 | ||
| A1 | In addition to functionality and provision of basic amenities, guests’ privacy should be taken into consideration in the accommodation layout. | |||||
| A2 | Cleanliness, accessibility, and guest-centered hospitality | |||||
| A3 | Proper sanitation procedure and ecologically friendly sewage management | |||||
| A4 | Common area on the premises where homestay guests could observe or partake in traditional ways of life of the local community, in addition to relaxation. | |||||
| F1 | Types of dishes and cooking ingredients | |||||
| F2 | Provision of clean drinking water and appliances for modern living | |||||
| F3 | Environmentally friendly and clean food containers and tableware | |||||
| F4 | Provision of traditional cooking utensils and local condiments (with instruction), in addition to clean food preparation area and modern kitchen utensils | |||||
| S1 | Availability of first aid kit | |||||
| S2 | Provision of security for guests and their belongings | |||||
| R1 | Warm and cordial reception by homestay host and family members as well as by local community members for the long-term sustainability of homestay business | |||||
| R2 | Multisector collaboration (i.e., homestay host, other local businesses and community members) to create activities that promote local culture and traditional ways of life | |||||
| T1 | Travel information and local destination highlights with community consensus and seasonal updates | |||||
| T2 | Local community oriented travel activity that respects traditional ways of life | |||||
| T3 | Provision of tour guides with knowledge of local community. The aim is to create economic opportunities for community members, including developing new skills, finding jobs, and starting new businesses. | |||||
| N1 | Availability of local attractions and/or nearby tourist destinations that embody local culture and traditional ways of life | |||||
| N2 | Proper supervision and maintenance of tourist destinations with emphasis on environmental conservation and long-term sustainability | |||||
| N3 | Strategic and action plans to mitigate the impacts of homestay tourism on the environment and ways of life and identity of the local community | |||||
| N4 | Action plans to lessen the impacts of homestay tourism on local natural resources and environment with the goal to reduce global warming | |||||
| C1 | Incorporating local culture and traditions into homestay offerings and hospitality services | |||||
| C2 | Action plans to preserve traditional livelihoods and local ways of life | |||||
| V1 | Availability of a wide selection of local merchandise for sale to visitors, and the offerings should be diverse to minimize price competition. | |||||
| V2 | Procedure that engages local government and community members in value creation and addition to local merchandise | |||||
| M1 | Forming an alliance of homestay operators with organizational structure and specific duties for representative members | |||||
| M2 | Establishment of board of directors (BOD) for the alliance, and the board should consist of representatives from the local community. | |||||
| M3 | Duties and responsibilities of BOD | |||||
| M4 | Inclusive distribution of economic gain from homestay tourism in proportion to effort and contributions | |||||
| M5 | Creating an online hub where visitors are able to make reservations for a variety of services offered by local community businesses (e.g., local transport, tour guide, tourist attractions), in addition to accommodation reservation. | |||||
| M6 | Itemized price list of offerings and services to minimize dispute and build trust | |||||
| P1 | Adoption of offline and online media platforms for marketing communication to promote homestay tourism and tourist destinations in the local community | |||||
| P2 | Marketing communication strategy that emphasizes inclusivity (i.e., all stakeholders contribute to the strategy formulation) and evaluation of the strategy effectiveness | |||||
References
- Thanvisitthpon, N. A social impact assessment of the tourism development policy on a heritage city, Ayutthaya Historical Park, Thailand. Asian Tour. Manag. 2015, 6, 103–144. [Google Scholar]
- Tan, D.; Kinginger, C. Exploring the potential of high school homestays as a context for local engagement and negotiation of difference. In Social and Cultural Aspects of Language Learning in Study Abroad; John Benjamins Publishing Co.: Amsterdam, The Netherlands, 2013; Volume 37, pp. 15–177. [Google Scholar]
- Oranratmanee, R. Re-utilizing space: Accommodating tourists in homestay houses in northern Thailand. J. Archit. Plan. Res. Stud. (Jars) 2012, 8, 35–54. [Google Scholar]
- The ASEAN Secretariat. ASEAN Homestay Standard; The ASEAN Secretariat: Jakarta, Indonesia, 2016. [Google Scholar]
- Kontogeorgopoulos, N.; Churyen, A.; Duangsaeng, V. Homestay tourism and the commercialization of the rural home in Thailand. Asia Pac. J. Tour. Res. 2015, 20, 29–50. [Google Scholar] [CrossRef]
- Takran, T.; Chartrungruang, B.; Tantranont, N.; Somhom, S. Constructing a Thai Homestay Standard Assessment Model by Implementing a Decision Tree Technique. Int. J. Comput. Internet Manag. 2017, 25, 106–112. [Google Scholar]
- Tavakoli, R.; Mura, P.; Rajaratnam, S.D. Social capital in Malaysian homestays: Exploring hosts’ social relations. Curr. Issues Tour. 2017, 20, 1028–1043. [Google Scholar] [CrossRef]
- Jiang, Z. Study on the Inheritance and Development of Local Culture in the Homestay. In Proceedings of the 3rd International Conference on Economics and Management, Education, Humanities and Social Sciences, Suzhou, China, 18–19 May 2019. [Google Scholar]
- Thanvisitthpon, N. Urban environmental assessment and social impact assessment of tourism development policy: Thailand’s Ayutthaya Historical Park. Tour. Manag. Perspect. 2016, 18, 1–5. [Google Scholar] [CrossRef]
- Kayat, K. The nature of cultural contribution of a community-based homestay programme. Tour. Int. Multidiscip. J. Tour. 2009, 5, 145–159. [Google Scholar]
- Vinh, N.Q. Destination culture and its influence on tourist motivation and tourist satisfaction of homestay visit. J. Fac. Econ. Adm. Sci. 2013, 3, 199–222. [Google Scholar]
- Promnil, N. Market Segmentation in Community-Based Homestay Tourism in Thailand. J. Talent Dev. Excell. 2020, 12, 2205–2216. [Google Scholar]
- Saraithong, W.; Chancharoenchai, K. Tourists behaviour in Thai homestay business. Int. J. Manag. Cases 2011, 13, 112–126. [Google Scholar] [CrossRef]
- Walter, P. Local knowledge and adult learning in environmental adult education: Community-based ecotourism in southern Thailand. Int. J. Lifelong Educ. 2009, 28, 513–532. [Google Scholar] [CrossRef]
- Ibrahim, Y.; Razzaq, A.R.A. Homestay program and rural community development in Malaysia. J. Ritsumeikan Soc. Sci. Hum. 2010, 2, 7–24. [Google Scholar]
- Gu, M.; Wong, P.P. Residents’ perception of tourism impacts: A case study of homestay operators in Dachangshan Dao, North-East China. Tour. Geogr. 2006, 8, 253–273. [Google Scholar] [CrossRef]
- Budhathoki, B. Impact of Homestay Tourism on Livelihood: A Case Study of Ghale Guan, Lamjung, Nepal. Master’s Thesis, Norwegian University of Life Sciences, Ås, Norway, 2013. [Google Scholar]
- Wahyuni, R.B.; Faisal, F. Homestay Development with Asean Homestay Standard Approach in Nglanggeran Tourism Village, Yogyakarta, Indonesia. In Proceedings of the 1st International Conference One Belt, One Road, One Tourism, Palembang, Indonesia, 22–24 November 2018. [Google Scholar]
- Sawatsuk, B.; Darmawijaya, I.G.; Ratchusanti, S.; Phaokrueng, A. Factors determining the sustainable success of community-based tourism: Evidence of good corporate governance of Mae Kam Pong Homestay, Thailand. Int. J. Bus. Econ. Aff. 2018, 3, 13–20. [Google Scholar]
- Wang, S.; Hung, K.; Li, M. Development of measurement scale for functional congruity in guest houses. Tour. Manag. 2018, 68, 23–31. [Google Scholar] [CrossRef]
- Sharma, S.K. An Assessment and Development of Service Quality Framework of Homestay in Sikkim. Ph.D. Thesis, Shri Ramasamy Memorial University Sikkim, Gangtok, India, 2020. [Google Scholar]
- Nor, N.A.M.; Kayat, K. The Challenges of Community-Based Homestay Programme in Malaysia. In Proceedings of the Regional Conference on Tourism Research, Penang, Malaysia, 13–14 December 2010. [Google Scholar]
- Dawson, R.J.; Peppe, R.; Wang, M. An agent-based model for risk-based flood incident management. Nat. Hazards 2011, 59, 167–189. [Google Scholar] [CrossRef]
- Bayraktar, E.; Tatoglu, E.; Zaim, S. An instrument for measuring the critical factors of TQM in Turkish higher education. Total Qual. Manag. 2008, 19, 551–574. [Google Scholar] [CrossRef]
- Na-nan, K.; Chaiprasit, K.; Pukkeeree, P. A validation of the performance management scale. Int. J. Qual. Reliab. Manag. 2018, 35, 1253–1267. [Google Scholar] [CrossRef]
- Ismail Salaheldin, S. Critical success factors for TQM implementation and their impact on performance of SMEs. Int. J. Prod. Perform. Manag. 2009, 58, 215–237. [Google Scholar] [CrossRef]
- Thanvisitthpon, N.; Shrestha, S.; Pal, I.; Ninsawat, S.; Chaowiwat, W. Assessment of flood adaptive capacity of urban areas in Thailand. Environ. Impact Assess. Rev. 2020, 81, 106363. [Google Scholar] [CrossRef]
- Thongma, W.; Leelapattana, W.; Hung, J.-T. Tourists’ satisfaction towards tourism activities management of Maesa community, Pongyang sub-district, Maerim district, Chiang Mai province, Thailand. Asian Tour. Manag. 2011, 2, 86–94. [Google Scholar]
- Sekorarith, N. Key Factors Influencing Thai Travelers to Choose a Homestay Accommodation in Thailand. Master’s Thesis, Thammasat University, Bangkok, Thailand, 2016. [Google Scholar]
- Jamal, S.A.; Othman, N.A.; Muhammad, N.M.N. Tourist perceived value in a community-based homestay visit: An investigation into the functional and experiential aspect of value. J. Vacat. Mark. 2011, 17, 5–15. [Google Scholar] [CrossRef]
- Al-Laymoun, M.; Alsardia, K.; Albattat, A. Service quality and tourist satisfaction at homestays. Manag. Sci. Lett. 2020, 10, 209–216. [Google Scholar] [CrossRef]
- Kunjuraman, V.; Hussin, R. Challenges of community-based homestay programme in Sabah, Malaysia: Hopeful or hopeless? Tour. Manag. Perspect. 2017, 21, 1–9. [Google Scholar] [CrossRef]
- Liu, A. Tourism in rural areas: Kedah, Malaysia. Tour. Manag. 2006, 27, 878–889. [Google Scholar] [CrossRef]
- Lwoga, N.B.; Maturo, E. Motivation-based segmentation of rural tourism market in African villages. Dev. South. Afr. 2020, 37, 1–18. [Google Scholar] [CrossRef]
- Kinginger, C.; Carnine, J. Language learning at the dinner table: Two case studies of French homestays. Foreign Lang. Ann. 2019, 52, 850–872. [Google Scholar] [CrossRef]
- Wang, L.; Hu, M.; Guo, Z.; Sun, P.; Geng, F.; Voon, B. China Tourists’ Experiences with Longhouse Homestays in Sarawak. Int. J. Serv. Manag. Sustain. 2019, 4, 25–50. [Google Scholar] [CrossRef][Green Version]
- Li, L. A review of entrepreneurship research published in the hospitality and tourism management journals. Tour. Manag. 2008, 29, 1013–1022. [Google Scholar] [CrossRef]
- Jamal, S.A.; Othman, N.A.; Muhammad, N.M.N. The moderating influence of psychographics in homestay tourism in Malaysia. J. Travel Tour. Mark. 2011, 28, 48–61. [Google Scholar] [CrossRef]
- Ahmad, S.Z.; Jabeen, F.; Khan, M. Entrepreneurs choice in business venture: Motivations for choosing home-stay accommodation businesses in Peninsular Malaysia. Int. J. Hosp. Manag. 2014, 36, 31–40. [Google Scholar] [CrossRef]
- Ghaderi, Z.; Som, A.P.M.; Henderson, J.C. Tourism crises and island destinations: Experiences in Penang, Malaysia. Tour. Manag. Perspect. 2012, 2, 79–84. [Google Scholar] [CrossRef] [PubMed]
- Razzaq, A.R.A.; Hadi, M.Y.; Mustafa, M.Z.; Hamzah, A.; Khalifah, Z.; Mohamad, N.H. Local community participation in homestay program development in Malaysia. J. Mod. Account. Audit. 2011, 7, 1418. [Google Scholar]
- Nguyen, T.N.D. The Role of Local Communities in Community-Based Tourism Development in Traditional Tea Production Areas in Thai Nguyen Province, Vietnam. Ph.D. Thesis, The University of Waikato, Hamilton, New Zealand, 2019. [Google Scholar]
- Ross, S.; Wall, G. Evaluating ecotourism: The case of North Sulawesi, Indonesia. Tour. Manag. 1999, 20, 673–682. [Google Scholar] [CrossRef]
- Jamaludin, M.; Othman, N.; Awang, A.R. Community based homestay programme: A personal experience. Procedia Soc. Behav. Sci. 2012, 42, 451–459. [Google Scholar] [CrossRef]
- Tsai, K.-T.; Lin, T.-P.; Hwang, R.-L.; Huang, Y.-J. Carbon dioxide emissions generated by energy consumption of hotels and homestay facilities in Taiwan. Tour. Manag. 2014, 42, 13–21. [Google Scholar] [CrossRef]
- Becken, S.; Simmons, D.G.; Frampton, C. Energy use associated with different travel choices. Tour. Manag. 2003, 24, 267–277. [Google Scholar] [CrossRef]
- Rasoolimanesh, S.M.; Dahalan, N.; Jaafar, M. Tourists’ perceived value and satisfaction in a community-based homestay in the Lenggong Valley World Heritage Site. J. Hosp. Tour. Manag. 2016, 26, 72–81. [Google Scholar] [CrossRef]
- Sen, V.; Walter, P. Community-based ecotourism and the transformative learning of homestay hosts in Cambodia. Tour. Recreat. Res. 2020, 45, 1–14. [Google Scholar] [CrossRef]
- Acharya, B.P.; Halpenny, E.A. Homestays as an alternative tourism product for sustainable community development: A case study of women-managed tourism product in rural Nepal. Tour. Plan. Dev. 2013, 10, 367–387. [Google Scholar] [CrossRef]
- Pusiran, A.K.; Xiao, H. Challenges and community development: A case study of homestay in Malaysia. Asian Soc. Sci. 2013, 9, 1. [Google Scholar] [CrossRef]
- Bhalla, P.; Coghlan, A.; Bhattacharya, P. Homestays’ contribution to community-based ecotourism in the Himalayan region of India. Tour. Recreat. Res. 2016, 41, 213–228. [Google Scholar] [CrossRef]
- Choibamroong, T.; Laws, E.; Richins, H.; Agrusa, J.; Scott, N. A stakeholder approach for sustainable community-based rural tourism development in Thailand. In Tourist Destination Governance: Practice, Theory and Issues; CAB International: Wallingford, UK, 2011; pp. 173–186. [Google Scholar]
- Tao, T.C.; Wall, G. Tourism as a sustainable livelihood strategy. Tour. Manag. 2009, 30, 90–98. [Google Scholar] [CrossRef]
- Sood, J.; Lynch, P.; Anastasiadou, C. Community non-participation in homestays in Kullu, Himachal Pradesh, India. Tour. Manag. 2017, 60, 332–347. [Google Scholar] [CrossRef]
- Ngoasong, M.Z.; Kimbu, A.N. Informal microfinance institutions and development-led tourism entrepreneurship. Tour. Manag. 2016, 52, 430–439. [Google Scholar] [CrossRef]
- Hussin, R.; Kunjuraman, V. Sustainable community based tourism (CBT) through homestay programme in Sabah, East Malaysia. In Proceedings of the Social Sciences Research ICSSR, Kota Kinabalu, Malaysia, 9–10 June 2014; pp. 41–61. [Google Scholar]
- Anagnostopoulos, F.; Niakas, D.; Tountas, Y. Comparison between exploratory factor-analytic and SEM-based approaches to constructing SF-36 summary scores. Qual. Life Res. 2009, 18, 53–63. [Google Scholar] [CrossRef] [PubMed]
- Marsh, H.W.; Morin, A.J.; Parker, P.D.; Kaur, G. Exploratory structural equation modeling: An integration of the best features of exploratory and confirmatory factor analysis. Annu. Rev. Clin. Psychol. 2014, 10, 85–110. [Google Scholar] [CrossRef]
- Suhr, D.D. Exploratory or Confirmatory Factor Analysis? SAS Institute: Cary, NC, USA, 2006. [Google Scholar]
- Kyriazos, T.A. Applied psychometrics: Sample size and sample power considerations in factor analysis (EFA, CFA) and SEM in general. Psychology 2018, 9, 2207. [Google Scholar] [CrossRef]
- Hsu, S.-L.; Lin, Y.-M. Factors underlying college students’ choice homestay accommodation while travelling. World Trans. Eng. Technol. Educ. 2011, 9, 196–202. [Google Scholar]
- Hui-min, G.; Jinging, G.; Fan, G.; Shan, L. Study on green tourism consumptions of Chinese tourist with different environment perception. In Proceedings of the 13th International Conference on Enterprise Information Systems, Beijing, China, 8–11 June 2011. [Google Scholar]
- QU, Q. Research on Symbiotic Community Space Participated by Citizen and Villager in Village. Master’s Thesis, Poltecnico di Milano, Milano, Italy, 2018. [Google Scholar]
- Karki, K.; Chhetri, B.B.K.; Chaudhary, B.; Khanal, G. Assessment of socio-economic and environmental outcomes of the homestay program at Amaltari village of Nawalparasi, Nepal. J. Nat. Resour. Manag. 2019, 1, 77–87. [Google Scholar] [CrossRef]
- Sujatha, D.K.; Diwyarthi, N.D.M.S. Tourist Satisfaction towards Management of Home Stay in Lumajang District. In Proceedings of the 1st International Conference One Belt, One Road, One Tourism, Palembang, Indonesia, 22–24 November 2018. [Google Scholar]
- KC, B. Ecotourism for wildlife conservation and sustainable livelihood via community-based homestay: A formula to success or a quagmire? Curr. Issues Tour. 2020, 1–17. [Google Scholar] [CrossRef]
- Tseng, M.-L.; Lin, C.; Lin, C.-W.R.; Wu, K.-J.; Sriphon, T. Ecotourism development in Thailand: Community participation leads to the value of attractions using linguistic preferences. J. Clean. Prod. 2019, 231, 1319–1329. [Google Scholar] [CrossRef]
- Dahal, B.; Anup, K.; Sapkota, R.P. Environmental Impacts of Community-Based Home stay Ecotourism in Nepal. Gaze J. Tour. Hosp. 2020, 11, 60–80. [Google Scholar] [CrossRef]
- Escolar-Jimenez, C.C. Cultural homestay enterprises: Sustainability factors in Kiangan, Ifugao. Hosp. Soc. 2020, 10, 63–85. [Google Scholar] [CrossRef]
- Agyeiwaah, E. Exploring the relevance of sustainability to micro tourism and hospitality accommodation enterprises (MTHAEs): Evidence from home-stay owners. J. Clean. Prod. 2019, 226, 159–171. [Google Scholar] [CrossRef]
- Pommaret, F. Conservation of cultural landscapes in Bhutan. In Cultural Landscapes of South Asia; Routledge: Abingdon-on-Thames, UK, 2016; pp. 33–43. [Google Scholar]
- Sarobol, A. Costume development model for tourism promotion in Mae Hong Son province, Thailand. In SHS Web of Conferences; EDP Sciences: Les Ulis, France, 2014. [Google Scholar]
- Amin, A.; Ibrahim, Y. Model of sustainable community participation in homestay program. Mediterr. J. Soc. Sci. 2015, 6, 539. [Google Scholar] [CrossRef]
- Kim, J.-O.; Mueller, C.W. Factor Analysis: Statistical Methods and Practical Issues; Sage Publications: Thousand Oaks, CA, USA, 1978; Volume 14. [Google Scholar]
- Baumgartner, H.; Homburg, C. Applications of structural equation modeling in marketing and consumer research: A review. Int. J. Res. Mark. 1996, 13, 139–161. [Google Scholar] [CrossRef]
- Gatignon, H. Statistical Analysis of Management Data; Springer: Berlin/Heidelberg, Germany, 2003. [Google Scholar]
- Hooper, D.; Coughlan, J.; Mullen, M. Structural equation modelling: Guidelines for determining model fit. Electron. J. Bus. Res. Methods 2008, 6, 53–60. [Google Scholar]
- Fornell, C.; Larcker, D.F. Evaluating structural equation models with unobservable variables and measurement error. J. Mark. Res. 1981, 18, 39–50. [Google Scholar] [CrossRef]
- Gao, Z.; Wang, L. Research on the Development Path of Yangjiale Homestay in the Background of Rural Revitalization Strategy. In Proceedings of the 2nd International Workshop on Advances in Social Sciences, London, UK, 28–30 November 2019. [Google Scholar]

| Component-Level Requirements/Indicator ID | Indicator-Level Requirements | References Pertaining to Updated Indicators | |
|---|---|---|---|
| Original/Existing Indicators | Updated/Revised Indicators | ||
| Component 1: Accommodation and amenities | |||
| A1 | Functionality focused accommodations and basic amenities | In addition to functionality and provision of basic amenities, guests’ privacy should be taken into consideration in the accommodation layout | [28,29] |
| A2 | Cleanliness and accessibility | Cleanliness, accessibility, and guest-centered hospitality | [30,31,32] |
| A3 | Proper sanitation and sewage management | Proper sanitation procedure and ecologically friendly sewage management | [5,31,33] |
| A4 | Common area on the premises for guests’ relaxation | Common area on the premises where homestay guests could observe or partake in traditional ways of life of the local community, in addition to relaxation. | [5,32,34] |
| Component 2: Food and beverage | |||
| F1 | Types of dishes and cooking ingredients | Types of dishes and cooking ingredients | [35] |
| F2 | Provision of clean drinking water | Provision of clean drinking water and appliances for modern living | [5,33,35,36] |
| F3 | Clean food containers and tableware (e.g., dishware, glassware, cutlery) | Environmentally friendly and clean food containers and tableware | |
| F4 | Clean food preparation area and kitchen utensils | Provision of traditional cooking utensils and local condiments (with instruction), in addition to clean food preparation area and modern kitchen utensils | [33,35,37] |
| Component 3: Safety to life and belongings | |||
| S1 | Availability of first aid kit | Availability of first aid kit | |
| S2 | Provision of security for guests and their belongings | Provision of security for guests and their belongings | [29,38,39,40] |
| Component 4: Hospitality of homestay host and family members | |||
| R1 | Warm and cordial reception by homestay host and family members | Warm and cordial reception by homestay host and family members as well as by local community members for the long-term sustainability of homestay business | [19,30,32,34] |
| R2 | Activities initiated by homestay host to promote local culture and traditional ways of life | Multisector collaboration (i.e., homestay host, other local businesses and community members) to create activities that promote local culture and traditional ways of life | [19,30,41,42] |
| Component 5: Travel information and tour guide | |||
| T1 | Travel information and local destination highlights with community consensus | Travel information and local destination highlights with community consensus and seasonal updates | [41,43] |
| T2 | Local community oriented travel activity | Local community oriented travel activity that respects traditional ways of life | [32,41,42] |
| T3 | Provision of tour guides with knowledge of local community | Provision of tour guides with knowledge of local community. The aim is to create economic opportunities for community members, including developing new skills, finding jobs, and starting new businesses. | [14,41,44] |
| Component 6: Natural resources and the environment | |||
| N1 | Availability of local attractions and/or nearby tourist destinations | Availability of local attractions and/or nearby tourist destinations that embody local culture and traditional ways of life | [1,9,41,43,44] |
| N2 | Proper supervision and maintenance of tourist destinations | Proper supervision and maintenance of tourist destinations with emphasis on environmental conservation and long-term sustainability | [14,45,46] |
| N3 | Strategic plans to mitigate the impacts of homestay tourism on local community and global warming | Strategic and action plans to mitigate the impacts of homestay tourism on the environment and ways of life and identity of the local community | [9,14,45] |
| N4 | Implementation of the strategic plans to mitigate the impacts of homestay tourism on local community and global warming | Action plans to lessen the impacts of homestay tourism on local natural resources and environment with the goal to reduce global warming | [45,46] |
| Component 7: Cultural heritage and livelihood | |||
| C1 | Preservation of cultural heritage of local community | Incorporating local culture and traditions into homestay offerings and hospitality services | [19,44,47] |
| C2 | Preservation of local livelihoods and ways of life | Action plans to preserve traditional livelihoods and local ways of life | [44,47,48] |
| Component 8: Addition of value to local merchandise | |||
| V1 | Availability of a wide selection of local merchandise for sale to visitors | Availability of a wide selection of local merchandise for sale to visitors, and the offerings should be diverse to minimize price competition. | [49,50] |
| V2 | Addition of value to local merchandise | Procedure that engages local government and community members in value creation and addition to local merchandise | [19,49] |
| Component 9: Homestay operation and management | |||
| M1 | Forming a group of homestay operators | Forming an alliance of homestay operators with organizational structure and specific duties for representative members | [14,19,33,47,51,52] |
| M2 | Establishment of board of directors (BOD) for the group | Establishment of board of directors (BOD) for the alliance, and the board should consist of representatives from the local community. | [33,51,52,53] |
| M3 | Duties and responsibilities of BOD | Duties and responsibilities of BOD | [33,52] |
| M4 | Economic gain from homestay tourism proportionately distributed among stakeholders (i.e., homestay operators, local community members, local administration in the form of taxes) | Inclusive distribution of economic gain from homestay tourism in proportion to effort and contributions | [12,33,53,54] |
| M5 | Homestay reservation and cancellation policy | Creating an online hub where visitors are able to make reservations for a variety of services offered by local community businesses (e.g., local transport, tour guide, tourist attractions), in addition to accommodation reservation. | [19,52,55] |
| M6 | Itemized price list of offerings and services | Itemized price list of offerings and services to minimize dispute and build trust | [33,54,55] |
| Component 10: Marketing communication and promotion | |||
| P1 | Availability of print marketing or promotional material | Adoption of offline and online media platforms for marketing communication to promote homestay tourism and tourist destinations in the local community | [14,43,47] |
| P2 | Distribution of print marketing or promotional material | Marketing communication strategy that emphasizes inclusivity (i.e., all stakeholders contribute to the strategy formulation) and evaluation of the strategy effectiveness | [42,47,56] |
| Indicator ID | Common Factor | Component-Based Factor Weight Scores * | |||||
|---|---|---|---|---|---|---|---|
| Component 1 | Component 2 | Component 3 | Component 4 | Component 5 | Component 6 | ||
| A1 | 0.589 | 0.778 | |||||
| S2 | 0.876 | 0.932 | |||||
| T2 | 0.874 | 0.927 | |||||
| C2 | 0.945 | 0.967 | |||||
| M4 | 0.813 | 0.896 | |||||
| P2 | 0.837 | 0.905 | |||||
| A2 | 0.481 | 0.666 | |||||
| S1 | 0.662 | 0.774 | |||||
| T1 | 0.693 | 0.831 | |||||
| C1 | 0.886 | 0.933 | |||||
| M3 | 0.788 | 0.879 | |||||
| P1 | 0.731 | 0.836 | |||||
| R1 | 0.745 | 0.858 | |||||
| T3 | 0.826 | 0.903 | |||||
| V1 | 0.917 | 0.949 | |||||
| M1 | 0.758 | 0.864 | |||||
| M5 | 0.752 | 0.858 | |||||
| A3 | 0.579 | 0.749 | |||||
| F1 | 0.848 | 0.909 | |||||
| F3 | 0.879 | 0.919 | |||||
| N2 | 0.815 | 0.897 | |||||
| N4 | 0.801 | 0.872 | |||||
| A4 | 0.549 | 0.691 | |||||
| F2 | 0.887 | 0.927 | |||||
| F4 | 0.881 | 0.917 | |||||
| N1 | 0.846 | 0.902 | |||||
| N3 | 0.706 | 0.820 | |||||
| R2 | 0.876 | 0.923 | |||||
| V2 | 0.867 | 0.927 | |||||
| M2 | 0.894 | 0.941 | |||||
| M6 | 0.779 | 0.876 | |||||
| Initial Eigenvalues | 6.186 | 4.610 | 3.997 | 3.645 | 3.251 | 2.666 | |
| % of Variance | 19.955 | 14.872 | 12.894 | 11.758 | 10.487 | 8.599 | |
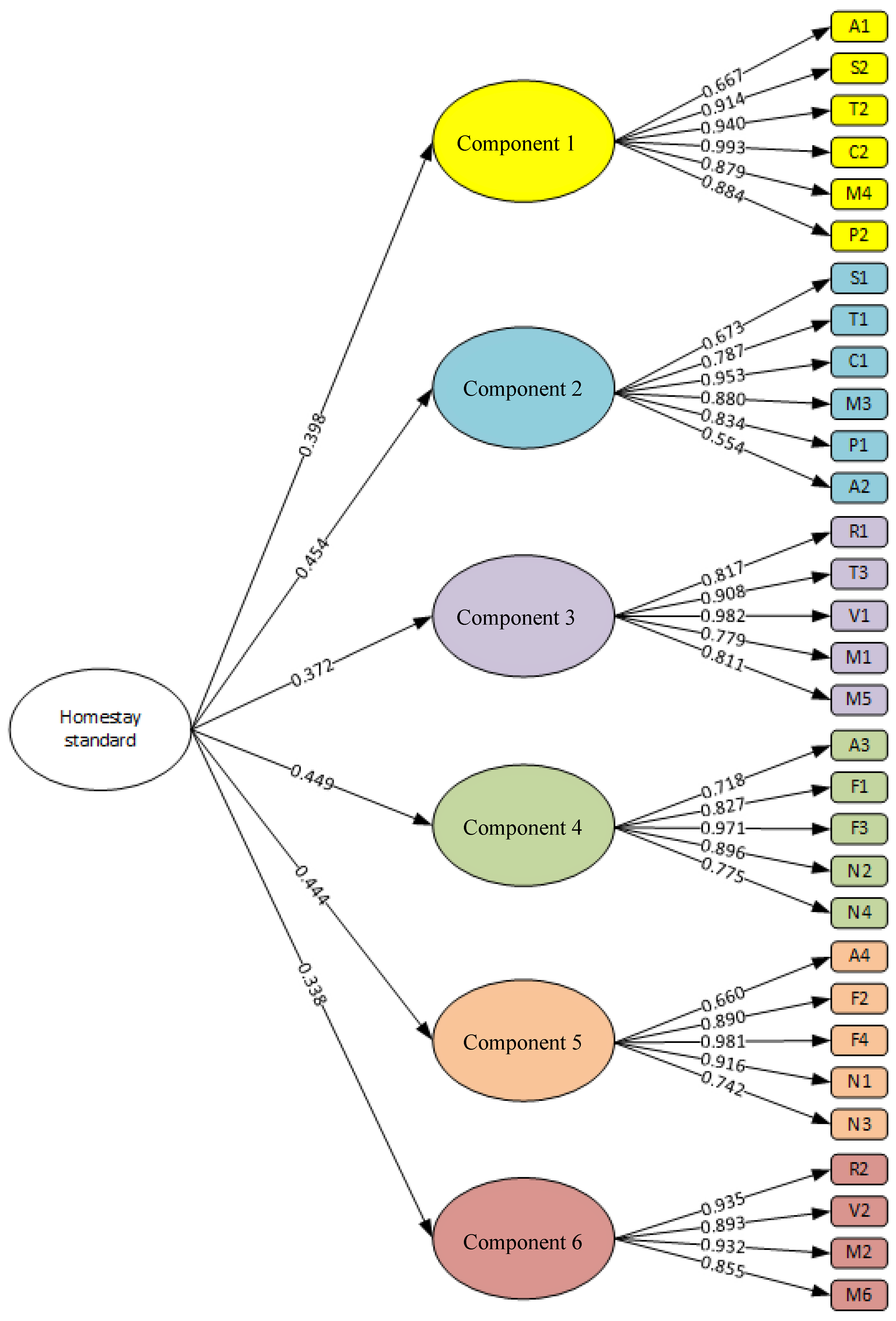
| Descriptions of Components | Indicator ID | Factor Weight Scores | Descriptions of Updated Indicators |
|---|---|---|---|
| Component 1: Congruence with local ways of life and inclusive local economic development Homestay businesses are required to make available safe facilities and basic amenities for guests [61]. In addition, the establishment of homestays minimally disrupt local ways of life and traditions [33,62]. Homestay tourism should also attach importance to inclusive local economic development where the majority of community members benefit from the scheme to guarantee the success and sustainability of the business [63,64]. | A1 | 0.667 | In addition to functionality and provision of basic amenities, guests’ privacy should be taken into consideration in the accommodation layout. |
| S2 | 0.914 | Provision of security for guests and their belongings | |
| T2 | 0.904 | Local community oriented travel activity that respects traditional ways of life | |
| C2 | 0.993 | Action plans to preserve traditional livelihoods and local ways of life | |
| M4 | 0.879 | Inclusive distribution of economic gain from homestay tourism in proportion to effort and contributions | |
| P2 | 0.884 | Marketing communication strategy that emphasizes inclusivity (i.e., all stakeholders contribute to the strategy formulation) and evaluation of the strategy effectiveness | |
| Component 2: Homestay operation and hospitality management Homestay guests are entitled to basic amenities during their stay and should be afforded with opportunities to observe traditional ways of life or partake in local activities [65]. Homestay operation should preserve and promote local culture and ways of life. In addition, active participation from community members should be encouraged in the operation and management of local homestay tourism [33]. | A2 | 0.554 | Cleanliness, accessibility, and guest-centered hospitality |
| S1 | 0.673 | Availability of first aid kit | |
| T1 | 0.787 | Travel information and local destination highlights with community consensus and seasonal updates | |
| C1 | 0.953 | Incorporating local culture and traditions into homestay offerings and hospitality services | |
| M3 | 0.880 | Duties and responsibilities of BOD | |
| P1 | 0.834 | Adoption of offline and online media platforms for marketing communication to promote homestay tourism and tourist destinations in the local community | |
| Component 3: Roles of local stakeholders in homestay tourism longevity Active participation and contributions from local community members and other stakeholders play a crucial role in the success and sustainability of homestay tourism [42,66,67] | R1 | 0.817 | Warm and cordial reception by homestay host and family members as well as by local community members for the long-term sustainability of homestay business |
| T3 | 0.908 | Provision of tour guides with knowledge of local community. The aim is to create economic opportunities for community members, including developing new skills, finding jobs, and starting new businesses. | |
| V1 | 0.982 | Availability of a wide selection of local merchandise for sale to visitors, and the offerings should be diverse to minimize price competition. | |
| M1 | 0.779 | Forming an alliance of homestay operators with organizational structure and specific duties for representative members | |
| M5 | 0.811 | Creating an online hub where visitors are able to make reservations for a variety of services offered by local community businesses (e.g., local transport, tour guide, tourist attractions), in addition to accommodation reservation. | |
| Component 4: Cleanliness, infrastructure, and the environment In satisfying the needs of homestay guests, the impact of homestay tourism on the environment and local community should be minimized. The sustainability of tourist destinations is dependent upon environmental concerns and conservation of local stakeholders [42,68]. Construction of homestay accommodations and the operation should attach importance to eco-friendliness and long-term sustainability [69]. Moreover, use of locally-grown cooking ingredients in guests’ meals should be encouraged to reduce transport-induced carbon footprint and global warming [70]. | A3 | 0.718 | Proper sanitation procedure and ecologically friendly sewage management |
| F1 | 0.827 | Types of dishes and cooking ingredients | |
| F3 | 0.971 | Environmentally friendly and clean food containers and tableware | |
| N2 | 0.896 | Proper supervision and maintenance of tourist destinations with emphasis on environmental conservation and long-term sustainability | |
| N4 | 0.775 | Action plans to lessen the impacts of homestay tourism on local natural resources and environment with the goal to reduce global warming | |
| Component 5: Local identity and carrying capacity of homestay Homestay tourism should go beyond basic amenities (e.g., electricity, clean water) to incorporate culture and ways of life of local community members [69,71,72]. Long-held local traditions, custom practices, and beliefs could be unique selling propositions to attract travelers (Edgell, et al. 2008). Moreover, local traditions and practices could be incorporated into homestay designs and offerings/services to promote the identity of local community [67]. | A4 | 0.691 | Common area on the premises where homestay guests could observe or partake in traditional ways of life of the local community, in addition to relaxation. |
| F2 | 0.927 | Provision of clean drinking water and appliances for modern living | |
| F4 | 0.917 | Provision of traditional cooking utensils and local condiments (with instruction), in addition to clean food preparation area and modern kitchen utensils | |
| N1 | 0.902 | Availability of local attractions and/or nearby tourist destinations that embody local culture and traditional ways of life | |
| N3 | 0.820 | Strategic and action plans to mitigate the impacts of homestay tourism on the environment and ways of life and identity of the local community | |
| Component 6: Stakeholder involvement strategy A collaborative alliance between homestay operators and other local community businesses should be forged to better satisfy the diverse needs of visitors and to develop local homestay tourism [42,67,73]. | R2 | 0.923 | Multisector collaboration (i.e., homestay host, other local businesses and community members) to create activities that promote local culture and traditional ways of life |
| V2 | 0.927 | Procedure that engages local government and community members in value creation and addition to local merchandise | |
| M2 | 0.941 | Establishment of board of directors (BOD) for the alliance, and the board should consist of representatives from the local community. | |
| M6 | 0.876 | Itemized price list of offerings and services to minimize dispute and build trust |
| Component (Latent Factors) | Homestay Indicators | R2 * | Validity of Homestay Components | |
|---|---|---|---|---|
| Composite Reliability (CR) ** | Average Variance Extracted (AVE) | |||
| Component 1 (Factor loading = 0.398) | A1 S2 T2 C2 M4 P2 | 0.444 0.835 0.883 0.986 0.773 0.781 | 0.953 | 0.773 |
| Component 2 (Factor loading = 0.454) | A2 S1 T1 C1 M3 P1 | 0.307 0.453 0.620 0.907 0.774 0.696 | 0.926 | 0.678 |
| Component 3 (Factor loading = 0.372) | R1 T3 V1 M1 M5 | 0.668 0.825 0.965 0.608 0.658 | 0.948 | 0.787 |
| Component 4 (Factor loading = 0.449) | A3 F1 F3 N2 N4 | 0.515 0.684 0.943 0.803 0.600 | 0.940 | 0.759 |
| Component 5 (Factor loading = 0.444) | A4 F2 F4 N1 N3 | 0.435 0.793 0.961 0.840 0.551 | 0.931 | 0.732 |
| Component 6 (Factor loading = 0.338) | R2 V2 M2 M6 | 0.873 0.798 0.869 0.731 | 0.955 | 0.841 |
Publisher’s Note: MDPI stays neutral with regard to jurisdictional claims in published maps and institutional affiliations. |
© 2021 by the author. Licensee MDPI, Basel, Switzerland. This article is an open access article distributed under the terms and conditions of the Creative Commons Attribution (CC BY) license (http://creativecommons.org/licenses/by/4.0/).
Share and Cite
Thanvisitthpon, N. Statistically Validated Component- and Indicator-Level Requirements for Sustainable Thai Homestay Businesses. Sustainability 2021, 13, 936. https://doi.org/10.3390/su13020936
Thanvisitthpon N. Statistically Validated Component- and Indicator-Level Requirements for Sustainable Thai Homestay Businesses. Sustainability. 2021; 13(2):936. https://doi.org/10.3390/su13020936
Chicago/Turabian StyleThanvisitthpon, Nawhath. 2021. "Statistically Validated Component- and Indicator-Level Requirements for Sustainable Thai Homestay Businesses" Sustainability 13, no. 2: 936. https://doi.org/10.3390/su13020936
APA StyleThanvisitthpon, N. (2021). Statistically Validated Component- and Indicator-Level Requirements for Sustainable Thai Homestay Businesses. Sustainability, 13(2), 936. https://doi.org/10.3390/su13020936

