Abstract
This paper establishes economic complexity as a powerful predictor of environmental attitudes. While the economic complexity index (ECI) has been associated with a series of economic outcomes, yet there has not been a link in the literature between ECI and environmental attitudes. This research pushes forward the hypothesis that economic complexity shapes cultural values and beliefs. The research method used is a multilevel empirical analysis that associates aggregate values of the ECI, at the country level, with individual responses related to attitudes towards the environment. Our findings suggest that a marginal increase of the ECI, increases by 0.191 the probability to be a member of environmental organisations and an increase by 0.259 in the probability to engage in voluntary work for the environment. To further reinforce our findings by ensuring identification we replicate the benchmark analysis using as a proxy of a country’s level of economic complexity, the average ECI of the neighbouring countries (weighted by population and/or volume of trade). With a similar intention, i.e., to mitigate endogeneity concerns as well as to further frame our findings as “the cultural implications of ECI” we replicate our analysis with a sample of second generation immigrants. The immigrant analysis, suggests that the level of economic complexity of the parents’ country of origin, has a long-lasting effect on second generation immigrants’ attitudes related to the environment. Because humankind’s attitudes and actions are of key importance for a sustainable future, a better understanding as to what drives environmental attitudes appears critical both for researchers and policy makers.
1. Introduction
There has seemingly never been a better time in terms of environmentalism, framed as environmentally friendly attitudes by citizens who increasingly join environmental causes and embrace sustainability (some papers on sustainability in this journal include Zimon et al. [1], Fonseca et al. [2], Fonseca et al. [3]). Yet, explaining what determines this environmental culture is not fully unveiled and remains controversial. In this research, we explore the link between environmental culture and economic complexity. In particular, we study how and when the capabilities required to produce sophisticated goods have lasting implications on the attitudes of individuals towards the environment. While the existing literature has explored various economic determinants of culture, to the best of our knowledge, this is the first work that estimates the implications of economic complexity on shaping cultural traits. These traits are essential as they have an impact on reinforcing social and environmental sustainability. Not only; unveiling the sources of heterogeneity in environmental culture is critical for reaching global environmental agreements across different nation states.
The hypothesis we test is whether the amount of knowledge that is embedded in the productive structure of an economy has a long lasting impact on the formation of cultural traits related to the environment. This approach would fall into the broader literature that explores the economic determinants of culture, and would add a novel element, i.e., that of economic complexity. Why shall economic complexity affect environmentalism? It is our content that several mechanisms are in place. First and foremost, elevated awareness about the negative effects of consumption on the environment. Individuals who possess a high level of human capital to produce sophisticated products populate countries with high levels of economic complexity, hence they are aware of the impact that consumption and production have on the environment. Consumers that are more aware are also more green persuaded consumers who display environmentalism. Secondly, perceived responsibility for the harm caused: individuals living in complex countries know that sophisticated goods are not necessarily goods with a clean environmental footprint neither in production, neither in consumption, nor in transportation. Quite on the contrary, as shown in the literature discussed in Section 2 below, countries with high ECI tend to be more air-polluted than countries with low ECI. For this reason, people living in complex countries, may react to the pollution they feel responsible for, by acting for the environment. Third, exposure to environmental campaigns and the green pride. Complex countries are the countries where knowledge is not only accumulated but also diffused. In particular, in these countries there exist extensive environmental campaigns sensitizing consumers about the production and transport, as main sources of pollution. “Buy local campaigns” are very strong and have changed the social norms about the environment [4]. In these countries, green consumers become socially worthy citizens when external motivation is the main driver of a green action. They show a kind of “green pride” when preferring an environmentally friendly product over an ordinary variant [5], thereby obtaining a reputational payoff [6]. In other words, being environmentalist is a cherished social value, while being brown may yield a social penalty. While in each of these three potential mechanisms there are different underlying forces, awareness is their common element. In trying to empirically establish our mechanism, we will use measure that implicitly capture the environmental awareness of individuals.
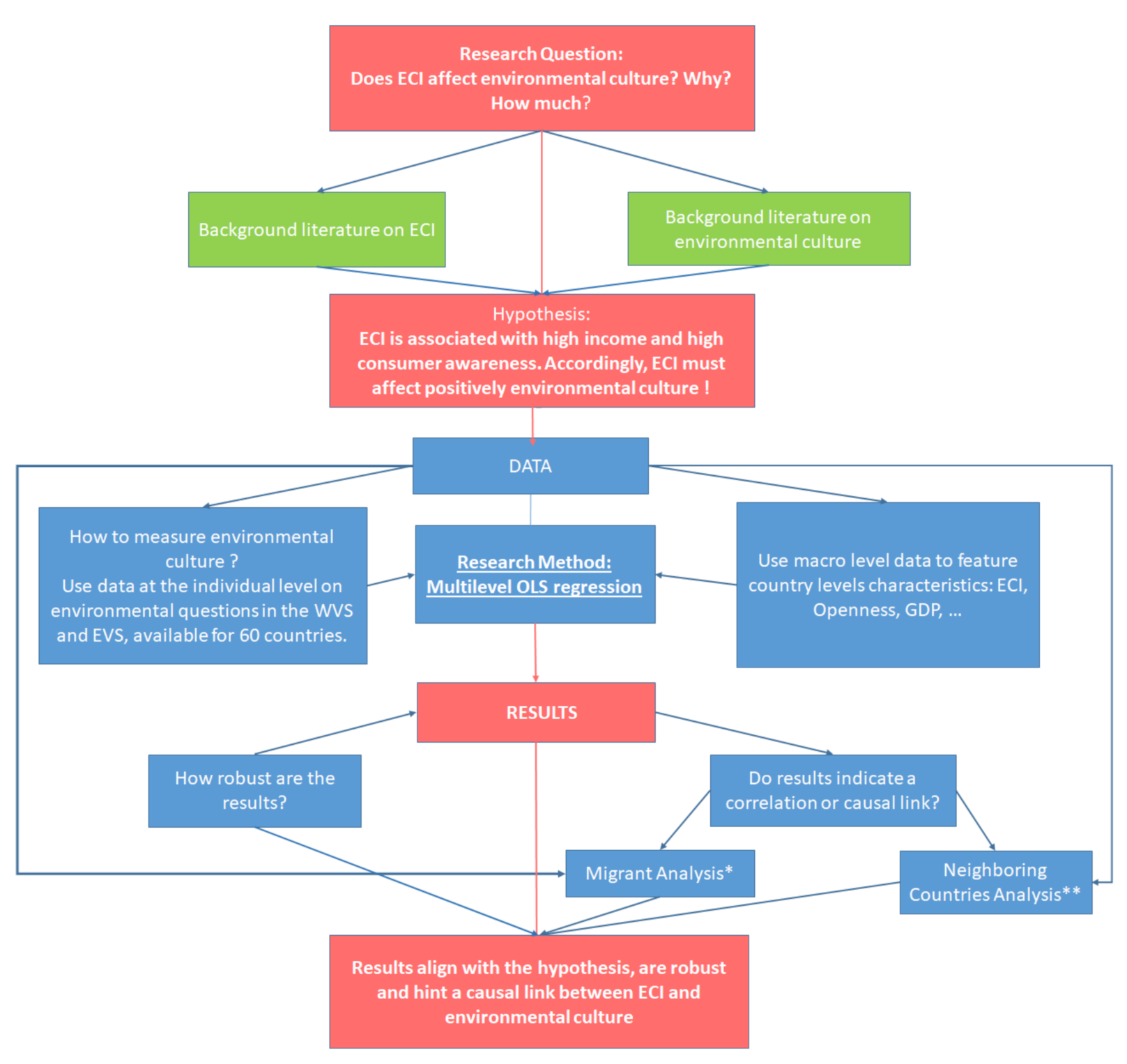
The empirical analysis is designed to test our main and other related hypotheses in three layers of analysis (Figure A1 in the Appendix A illustrates our main hypothesis, data and identification strategies). In the first specification, we associate each native individual with the level of ECI at his country of residence (which in this sample coincides with the origin country). Thus, the ECI is our main explanatory variable and we hypothesize that it has a long-lasting effect on individual environmentalist attitudes. The analysis is conducted using a multi-level model that brings together individual level data with country aggregate data. We further control for country and survey round fixed effects, time varying country level controls that may also affect cultural attitudes such as income per capita or the volume of trade, as well as for a wide range of individual level controls. To mitigate reverse causality issues, though this is more difficult in a multi-level model (and would operate via an anticipation effect), we associate each individual with past ECI values.
In the second specification, we replicate the analysis of the first specification using as the main explanatory variable the average level of ECI of contiguous countries. As such we can further mitigate endogeneity concerns associated with potential co-founders in a country that determine both individual attitudes and the ECI simultaneously. We use three measures for the ECI of neighbouring countries. First, we simply take the average of all neighbouring countries, while in the other cases we introduce two types of weights to built the matrix of contiguous countries for each country in the sample. In particular, we use the volume of trade as well as the population size of neighbouring countries to weight their entry in the ECI. In all three specifications, our results remain unchanged. In the third specification, we further work to establish a causal effect by using the epidemiological approach. Therefore we exploit a sample of immigrants (second generation) and we associate each immigrant with the level of ECI at the origin country of his father, while controlling for the above set of controls as well as host country fixed effects. As such, we exploit the within immigrant variation in a host country, i.e., how experiences from a society that has the capabilities of producing and exporting sophisticated products at the origin country have impacted the cultural attitudes of second generation immigrants whose parents had moved to a different host country. Beyond identification, this approach is crucial in nailing down the element of culture as conveyed by home country ECI to host country attitudes of the immigrant. Last, by exploiting the group of second-generation immigrants we can explore the persistence of this effect and the transmission mechanisms.
In all three specifications, our main result points to a positive relationship between economic complexity and environmentalism: higher ECI is linked to higher environmentalism of individuals expressed in several dimensions explored (i.e., participation in environmental associations or movements, willingness to buy greener goods, willingness to pay for more expensive greener goods). Hence, we argue that the pronounced differences in attitudes towards the environment between countries (e.g., Sweden and Greece) can be partly traced to differences in their productive capabilities. As such, exploring the interplay between these elements and using causal inference techniques we show that the ‘product space’ conditions the development of specific attributes of culture.
Having established the effect of economic complexity on environmentalism we then move to empirically exploring the mechanism beyond this reduced form effect. Having framed our hypothesized mechanism as awareness driven by a series of factors (human capital, pollution) we test this mechanism directly by interacting the ECI with three individual measures of awareness. These measures reflect how serious individuals find the issues of: (i) global warming or the greenhouse effect; (ii) loss of plants or animal species; and (iii) pollution of rivers, lakes and oceans. Overall, we find that the positive effect of economic complexity on environmentalism, is mitigated the less environmentally-aware individuals are.
Robustness is shown with respect to the method of estimation leaving the results invariant when we use probit estimation and when we introduce double clustering of standard errors along the country and survey round dimensions.
Last, we present a discussion of interesting dimensions of heterogeneity as well as to the role of government. While economic complexity impacts very similarly and positively the environmentalism of men and women, young individuals of age inferior to 25 years are much more “greener” than those of age exceeding 65 years. As to government intervention, individuals seem to believe that while coordinated action is needed to battle environmental issues, they are at the same time less in favor of actual government intervention and they are always in favor of higher growth if they have to choose between the two. The suggested environmentalism thus seems to be driven by an intrinsic motive expressed primarily in voluntary participation and exploiting the forces of the market having embedded environmentalism, such as e.g., paying more for environment-friendly goods, etc.
Our findings have two main implications. First, we identify a novel channel that impacts environmental culture. Unveiling what determines positive attitudes towards the environment is crucial for the protection of the environment and the development of a new set of tools different than the standard measures for environmental protection. We also get a very clear picture as to what type of state intervention is needed, i.e., a policy that encourages participation without hurting the market at the same time. Second, our research points to the relevance of economic drivers on culture. In view of only partly successive international environmental agreements, understanding the driving forces behind environmentalism informs the discussion of which environmental agreements are feasible. It is our contend that the paper has real implications, because it quantifies precisely the size of the effect of economic complexity on concrete environmental attitudes such as participation in environmental organization or voluntary work for the environment. The mechanism behind these results is consumers’ environmental awareness. Accordingly, the results of our paper are useful to estimate the effects of policies aiming to increase environmental awareness.
2. Literature Review
Our research complements a growing body of economic literature on the economic drivers of culture by pushing forward the hypothesis that economic complexity shapes attitudes. Accordingly, we contribute to two strands of literature, the first on the economic determinants of culture, and the second is literature investigating the effects of economic complexity.
Economists define culture using economic primitives such as preferences. Preferences include for instance time preference, risk preference, altruism, positive and negative reciprocity, trust, religiosity. Preferences combine into cultural norms defining female labour force participation, living arrangements or fertility [7,8,9]. Do preferences vary across countries and time? Cultural norms vary considerably across countries, as shown in the GPS survey with 76 countries that represent approximately 90 % of the world population [10]. As concerns time variations, for decades economists hypothesized that preferences were endogenously given and unchanged in time. Such a view is consistent with a very slow moving evolution of culture arguing that norms are deeply rooted in the country and show high inertia. Nonetheless, several studies, as shown below, document that preferences and thus cultural norms change quickly in response to changes in economic opportunities.
Gruber and Hungerman [11] find that changes in shopping hours had a large impact on church attendance and conclude that this validates economic models of religiosity that highlight the importance of economic influences, such as the opportunity cost of church-going for religious participation.
Individualism, the role of merit, and trust evolve quickly in an experiment setting [12]. More specifically, receiving property rights changes the beliefs that people hold because property rights may affect the incentives people have for self-manipulation of beliefs. Repeatedly, Earle et al. [13] find that receiving and retaining property in voucher privatizations is associated with support for market reforms.
Luttmer and Singhal [14] bring evidence that preferences for redistribution of immigrants in Europe tend to reflect those of their countries of origin. The intuition behind this hypothesis is that these preferences are intergenerationally transmitted from parents to children à la Bisin and Verdier. Preferences for distribution do change over time as shown in Alesina and Fuchs-Schündeln [15], who focus on German reunification and find that preferences concerning redistribution differ between East and West and that East Germans’ preferences converge towards those of West Germans after unification.
Giuliano and Spilimbergo [16] point the economic driver of time changes of these preferences. They explore the effects of an economic recession on various social norms finding that macroeconomic condition long-lastly affect preferences for redistribution. Indeed, individuals who went through a recession when young, hold beliefs that put luck as central in success in life. Not only, these individuals support redistribution and vote for left-wing parties. The effect of recessions on beliefs is long-lasting.
Another cultural trait, critically related to economic outcomes is trust, which has become one of the key concepts in social sciences. Scholars have argued that trust plays a crucial role in various outcomes such as economic growth [17,18], financial growth [19], voting attitudes [20] or labour market institutions [21]. In addition, prior literature provides individual-level and macro level evidence that the level of income is a driver of trust since trust is associated with higher income (see, among others, Alesina and Ferrara [22] and Algan and Cahuc [18]).
We contribute a novel factor in this literatture, i.e., we advance economic complexity as a driver of cultural attitudes associated with the environment.
Turning to the literature on economic complexity, the methodology of ECI has been initiated in Hidalgo et al. [23] and hidalgo and Hausmann [24] where the authors introduce the analytical tool for economic complexity i.e., the network representation of the products traded internationally (the so-called ‘product space’). It is showed that product relatedness explains the way countries change their specialization patterns over time: countries that specialize in the production of one product can also produce other related products. High income products are located in the highly connected core of the international trade network while exported products associated with lower income countries are lying in the periphery of the network. Poorer countries are constrained by the structure of the ‘product space’ in moving to a better position (i.e., towards the core of the network) and developing more competitive exports. On the other hand, moving their production into nearby products is an effective strategy for richer countries because these products require production capabilities that are already embedded in their economies. In other words, the ‘product space’ depicts the product affinity and reflects the similarities in the capabilities required to develop a particular product. In turn, the probability that a country will be able to export this product with relative comparative advantage is conditioned by its (network) distance from the products that the country has been exporting already. As the products produced and exported by a country become more complex i.e., as the network becomes more dense, the country upgrades in the development process towards to more industrialized sectors.
Based on the above, Simoes and Hidalgo [25] introduced the Economic Complexity Observatory (ECO), which is a tool that can be used to visualize high volumes of highly dissagregated trade data with the objective to help decision making in an industrial policy setting through the better understanding of big data on trade and improved information readily available to policy makers.
The ECO tool mobilized a new strand of literature on the relationship of economic complexity with various socio-economic variables such as economic growth [24,26,27,28], income inequality [29,30], human development [31], foreign direct investment [32], labor market [33], labor share [34], the internet [35], intelligence [36], social tolerance towards homosexuality [37], spatial concentration of economic activities [38]. The ECI is a better predictor of income per capita compared to commonly adopted predictors such as institutions, human capital, competitiveness and governance and this has attracted the attention of both researchers and policy makers [39]. Alternative measures for capturing the countries’ production capabilities have been proposed such as the ‘fitness index’ [40] and different strategies for measuring relatedness have been adopted looking e.g., at patent citations [41,42,43], the strength of input-output linkages and the flow of workers between industries/firms [44,45,46,47]. Mealy and Teytelboym [39] develop a new measure of green production capabilities across countries by constructing a new dataset of traded products with environmental benefits. This measure predicts future green exports and has important policy implications for green growth.
Some other works implementing or inspired by the economic complexity methodology and/or studying the role of economic complexity to environmental outcomes and the green economy are the following.
Fankhauser et al. [48] combine patent data with international trade and output data in analyzing the ‘green competitiveness’ of countries. For the period 2005–2007 and with eight countries included in the dataset (China, Germany, France, Italy, Japan, South Korea, UK and the US) they show that Japan and Germany are better placed to benefit from the green economy, while e.g., Italy could fall behind.
Hamwey et al. [49] build on the economic complexity methodology and propose a ‘green product space’ of nations that maps the export strengths of countries for a specified set of green products. Results for Brazil are shown as an illustrative example and the authors argue that the ‘green product space’ methodology could be useful input to industrial policy formulation in supporting emerging green sectors.
The economic complexity methodology is also implemented in Fraccascia et al. [50]. The authors develop the ‘max proximity’ measure which is an alternative measure of relatedness and show—for 141 countries and 41 green products—that the green products with the highest potential for growth among all green products exported by a country are those that tend to be more related to the products the country exports with high relative comparative advantage.
Despite its potential importance, the relevant strand of the literature on the relationship between economic complexity and the environment remains relatively limited and only a few papers identify the ECI as a predictor of environmental outcomes and performance. Can and Gozgor [51] consider the effects of the energy consumption and the ECI on emissions in France and show that higher economic complexity suppresses the level of emissions in the long run.
The long-term relationship between economic complexity, energy consumption structure, and greenhouse gas emission is also examined in Neagu and Teodoru [52] for a panel of EU countries and for the period 1995–2016. The paper shows that economic complexity is positively associated with greenhouse gas emissions and suggests a higher risk of pollution as the economic complexity grows and as the energy balance inclines in favor of non-renewable energy consumption.
Doğan et al. [53] investigate the effect of economic complexity on emissions for 55 countries over the period 1971–2014 and find that economic complexity increases the environmental degradation in lower and higher middle-income countries. Similarly, a panel analysis of 25 European Union countries from 1995 to 2017 in Neagu [54] shows an inverted U-shaped relationship between the ECI and emissions. The Environmental Kuznets Curve (EKC) hypothesis for ECI and emissions is also validated in Chu [55] with data for 118 countries and for the period 2002-2014.
In addition, Lapatinas et al. [56] show that the ECI has a positive relationship with the environmental performance of countries as measured by the Environmental Performance Index in 88 countries for the period 2002–2012. However, the paper finds evidence of a negative effect of economic complexity on air quality i.e., exposure to PM2.5 and emissions increases. The authors also build two product-level indicators that associate the products to the average level of environmental performance and emissions in the countries that export them. These indicators could be informative tools for reallocation policies towards activities/sectors that are associated with better environmental performance and lower air pollution.
To the best of our knowledge, our paper is the first to combine the two strands of literature cited above. In particular, we explore the impact of economic complexity on culture, exemplified here by the environmental attitudes.
Last, undoubtedly, we shed light to the environmental literature that studies environmental attitudes. Prior literature on this topic reaches contrasting results. Inglehart [57] argues that citizens of developed economies hold more friendly attitudes towards the environment because in these societies there has been a shift from materialistic to post-materialistic values. By contrast, Dunlap and Mertig [58] show that environmental concern is even higher in poorer nations. To the best of our knowledge, the only prior research on the intergenerational transmission of environmental culture is Litina et al. [59]. We complement this literature by bringing a new component into the discussion. Economic complexity does closely predicts growth but still it captures unexplored aspects related to the knowledge embodied in a certain economy. This feature turns out to matter for environmental attitudes.
3. Data and Empirical Strategy
In this section, we estimate the impact of economic complexity on environmental attitudes combining several sources of data. We first describe all sources of data used for our empirical analysis and then we discuss the empirical strategy.
3.1. Data
Environmental Attitudes and Individual Controls
Our main source of individual data is the integrated version of the European Values Study (EVS) and the World Value Survey (WVS). The EVS is one of the most comprehensive databases on the evolution of values. It’s a long-running survey (every nine years since 1981) and covers the largest number of European countries. The 5th survey wave, launched in September 2017, concerns 38 European countries. The WVS consists of nationally representative surveys conducted in almost 100 countries which contain almost 90 percent of the world’s population, using a common questionnaire. The WVS includes very poor to very rich countries, in all of the world’s major cultural zones. In this paper, we use the integrated EVS-WVS (EWVS) dataset which covers more than 110 countries/regions from 1981 to 2019.
Both surveys offer a rich set of questions to measure various environmental attitudes. We use all waves in our benchmark multilevel analysis to establish the link between economic complexity and environmentalism. Similarly, we use all waves in the second specifications of neighbouring countries. Finally, we restrict our analysis on the 2008 wave of the EVS in the migrants specification as this is the only survey with information on first- and second generation immigrants as well as the origin country of their parents. As there are several missing values across different questions, the sample of countries differs from one specification to the other and may even vary across different questions in each specification. Our multilevel approach allows us to eliminate unobservables associated with each country that remain constant over time by controlling for country fixed effects.
We are particularly interested in the proxies of environmental culture proxied by a range of questions on the EWVS dataset. In the benchmark analysis, we focus on questions directly related to attitudes, namely whether an individual is “a member of an association or movement for the conversation of environment”; whether an individual would do “Voluntary work for the environment”; and finally whether “someone is an active member of an environmental organization”. In all three cases, the answers are expressed in a “no” (0) and “yes” (1) format. Thus higher values indicate participation in environmental organizations.
As to the second type of questions, they entail attitudes that have a hypothetical pecuniary element, i.e., whether individuals are willing to give part of their income to improve the environment (higher values imply disagreement with this statement), whether they are willing to buy things at a price that is 20% higher if this helped protect the environment (higher values imply disagreement with this statement) and whether individuals choose products that are better for the environment (“no” takes the value 0 and “yes” takes the value 1). Summary statistics for these variables are presented in Table 1.
Table 1.
Description of the variables and summary statistics.
Economic Complexity Index
We combine the above individual databases with the ECI. The ECI quantifies the network representation of the relatedness and proximity between products traded internationally. It does so by constituting a network connecting countries to the products they export [23,24]. When a country exports with relative comparative advantage a product that is located at the core of the network (‘product space’), many other products in the core can also be exported with the same production capabilities. On the other hand, for goods lying in the periphery of the network, a different set of skills and knowledge may be required. Higher ECI values are assigned to countries that export products located at the core of the ‘product space’ i.e., products that require specialized skills and know-how such as electronics, machinery and chemicals, while for countries that export products located in the network’s periphery, such as agricultural and textiles, the economic complexity methodology appoints lower values. See Figure 1 in Hidalgo et al. [23] for the network representation of the product space for 775 SITC-4 product classes exported in the 1998–2000 period.
Economic complexity is, in simple terms, the diversity, the number and the ubiquity of products that a country exports. A country’s export structure captures the knowledge and know-how embodied in its population and informs us about the ability of its people to create tangible instantiations of the objects conceived in their minds [60]. It measures the knowledge intensity of an economy. We measure the economic complexity of countries using the improved ECI. Albeaik et al. [61] find that it outperforms the original ECI in predicting future economic growth at both short and long-run scales. The improved ECI quantifies the diversity and sophistication of a country’s export structure corrected by how difficult it is to export each product and by the size of the country’s export economy. It is computed by applying simple linear algebra techniques on international trade data from MIT’s Observatory of Economic Complexity and quantifies the knowledge intensity of economies endogenously (from the data), recognizing that institutions, knowledge and technology are prerequisites for economic growth (see the methodology in Albeaik et al. [61]). The ECI is freely available from MIT’s Observatory of Economic Complexity (http://atlas.media.mit.edu).
Country Level Controls
As for additional time-varying, country level controls, we use data from the World Bank to capture important country-level characteristics that may as well be associated with environmentalism, such as the stage of development captured by income per capita and economic openness as measured by the net volume of trade. The latter measure is also quite important given the nature of the ECI index. Summary statistics for the macroeconomic variables are also displayed in Table 1. As the number of observations changes across specifications, we report based on the estimations of the variable that yield the maximum number of observations (i.e., Column 3 of Table 2).
Table 2.
Voluntary participation related to the environment.
3.2. Empirical Strategy
Our empirical strategy unfolds in three layers. We first use a multilevel analysis to estimate the average effect of economic complexity on various dimensions of environmentalism. This approach allows to combine individual and country-level controls so as to exploit individual and country variations. While this type of analysis is very useful in estimating the aggregate effect of economic complexity on individual outcomes, yet this approach is susceptible to endogeneity concerns. We attempt to suppress reverse causality by using lagged values of the ECI, yet this does not resolve concerns about unobservables. We then further mitigate endogeneity concerns by using in the place of ECI, the measure of the neighbours’ ECI (simple mean, weighted by population, weighted by volume of trade). Last, to reinforce the cultural aspect of our analysis, we replicate our analysis using a sample of second generation immigrants, who are associated with the ECI of their parents’ origin country. In all three specifications we get the same result: economic complexity is a driver of environmental-friendly attitudes.
3.2.1. Multilevel Analysis
In our benchmark specification, we make use of a multilevel model in order to explain individual as well as country-level differences. In particular, we use the individual data from EWVS to capture a rich set of individual characteristics affecting environmentalism such as gender, age and age squared, the level of income as well as the level of education. However, restriction to the individual level leaves out important determinants such as the level of income and openness to trade. For this reason, we combine the individual data with country-level controls. This multilevel analysis shows that both cross-country controls as well as individual characteristics matter to define environmental attitudes, yet the economic complexity has a persistent effect on shaping them.
The multilevel model estimate the following specification:
where, is an index of the level of environmentalism (any of the six variables mentioned above) of individual i, residing in country c, who participated in the t th EWVS round. represents the level of ECI at the country level at time t (lagged values). We take into account the individual characteristics by applying the appropriate controls such as age, age squared, gender, education and income level. is the vector of additional country-level controls such as GDP per capita as a measure of development, and volume of trade as a proxy for openness. is a vector of country fixed effects that controls for all time invariant unobserved heterogeneity at the country level. is a vector of EWVS fixed effects aimed to capture round specific shocks that could affect individual responses. is the error term. We estimate robust standard errors, clustered at the country level, in all our regressions.
It is also essential to note that while our outcome variables are either binary or ordered variables, yet in our benchmark specifications we conduct OLS regressions, that allows us to meaningfully introduce our country and year fixed effects. Yet, to allow for a more clear interpretation of the results we also present probit estimations in the robustness section that allows us to report marginal effects and to more meaningfully interpret our findings.
3.2.2. The Economic Complexity of Neighbouring Countries
Endogeneity issues may arise for in Equation (1). The economic complexity and attitudes are persistent institutions, namely past ECI levels may affect the current attitudes. Moreover, attitudes and economic complexity maybe both driven by deeper values persisting in a country. Finally, there may also exist an omitted variables bias if unobserved factors impact economic complexity in country c and the environmentalism of people living there. To mitigate these concerns, we perform two refinements to our benchmark specification. In this subsection, we focus on the economic complexity of neighbouring countries.
In this specification, rather than associating to every individual the ECI of the country of origin c, we associate to each respondent a weighted ECI of neighbouring countries so as to explain their degree of environmentalism. This strategy allows to partly offset any co-founding factor that determines the ECI as well as the environmental attitudes in country c. Of course, co-founding factors with neighbouring countries may still exist, but they shall be of second order and not-systematically related to our outcomes.
In particular, we estimate the following equation
where represents the weighted ECI of country c’s neighbouring countries at time t (lagged values), whereas all other variables keep the same definition as in Equation (1). We explore three different definitions of by using different weighing vectors for each neighbouring country. In particular, we first do not weight indexes but simply take an average (ECI(n0)); then, we weight ECI of neighbouring countries by using trade flows (ECI(n1)). These weights seem appealing because they accurately capture the links between degrees of complexity of neighbouring countries without necessarily affecting the link between attitudes of people living in neighbouring countries. And finally, we use as weights the vector of populations (ECI(n2)). Likewise, being population size a good predictor of growth and ECI, considering these weights improves the relationship between the ECI of country c and the level of economic complexity of its neighbouring countries. As shown in Tables 4–6 and discussed in Section 4, our results remain unchanged. The higher the economic complexity of neighbouring countries, the higher the environmentalism hold by citizens of country c.
3.2.3. Immigrant Analysis
The purpose of this section is twofold. First, we aim to reinforce our findings in the multilevel model by ensuring some identification. In fact, in our benchmark specification, we make use of a multilevel model in order to explain individual- as well as country-level differences. In particular, we use the individual data from EWVS to capture a rich set of individual characteristics affecting environmentalism such as gender, age and age squared, the level of income as well as the level of education. However, restriction to the individual level leaves out important determinants such as the level of income and openness to trade. For this reason, we combine the individual data with country-level controls. This multilevel analysis shows that both cross-country as well as between individual characteristics matter to define environmental attitudes. However, these OLS estimations may suffer from endogeneity issues. To ensure some identification and interpret our results causally, we use the well-known epidemiological approach presented in Fernández [62]. In particular, we focus on migrants and associate their environmental attitudes to the ECI of their country of origin and not to the ECI of the country where they are currently living as migrants. By doing this, we isolate the effect of economic complexity from external factors associated with the destination country (e.g., local environmental, economic, and social conditions). As is typically the case in the cultural economics literature (see e.g., Fernández and Fogli [9] and Fernández [62]), identification involves explicitly modeling culture in the manner described above while controlling for confounding features of the destination country through the inclusion of several controls. This empirical approach ensures that no omitted factors are correlated with values of the country of origin other than cultural factors that affect immigrants’ values in the destination country. The second objective of this section points to “cultural implications of economic complexity”. We replicate our benchmark analysis with a sample of second generation immigrants. This specification suggests that ECI at the country of origin of the parents, has a long-lasting effect on second generation immigrants’ attitudes related to the environment. Accordingly, economic complexity not only affects environmental culture but it does so persistently across generations because this trait is transmitted within the family from parents to children, as shown by the second generation migrant analysis.
We estimate the following specification:
where, is an index of the level of environmentalism (any of the six variables mentioned above) of the second generation immigrant i, residing in country h, whose father came from country o. represents the level of ECI at the origin country level (we take the average value for the period 1964–1974). We take into account the individual characteristics by applying the appropriate controls such as age, age squared, gender and education. is the same vector of additional origin country level controls such as GDP per capita as a measure of development, and volume of trade as a proxy for openness. is a vector of country fixed effects that controls for all time invariant unobserved heterogeneity at the host country level. is the error term. We estimate robust standard errors, clustered at the origin country level, in all our regressions. Due to lack of available data for the immigrant sample and the specific variables, we do not have time variation in the immigrant sample we thus use only the 2008 wave.
The results of the migrants analysis are shown in Table 7 and commented in the next section.
4. Results
In this section, we turn to the description of the main results of the paper. We also describe and estimate the mechanism behind the results. Furthermore, we present the results of various alternative specifications that verify the robustness of our findings.
Benchmark Specification
Estimating Equation (1) by Ordinary Least Squares (OLS), we find a positive relationship between a country’s level of economic complexity and various aspects of environmental attitudes of its people. Overall, we present the results from the full specification, i.e., the one where we introduce the full set of individual and macro-level controls. Analytically, beyond the ECI, which is our main explanatory variable, we introduce time-varying controls such as income per capita (GDPpc) and the volume of trade (Openness), as well as individual controls such as age, gender (Female), income and education level. We also account for several time invariant factors via controlling for country fixed effect (FE) as well as for factors homogeneously affecting countries, via controlling for year (survey-wave) fixed effects.
Given the above specification, Table 2 reports OLS estimates on the impact of ECI on individuals’ perceptions about voluntary participation to a conservation related to the environment (column 1), voluntary work related to the environment (column 2), voluntary participation to an environmental organization (column 3). In all three specifications, economic complexity has a positive and statistically significant impact on individuals’ involvement to voluntary activities related to the environment. In particular, the higher the ECI, the higher the voluntary participation to a conservation related to the environment, the higher the likelihood to voluntary work for the environment, and the higher the voluntary participation to an environmental organization. To evaluate the size of the effect of the ECI on the three dimensions of environmentalism, we use the marginal effects at means, provided in Table 9 where we use an ordered probit estimation method. A marginal increase of the ECI, increases by 0.191 the probability to be a member of a conservation related to the environment (Marginal effects rows, column 1) and an increase by 0.259 in the probability to engage in voluntary work for the environment (Marginal effects rows, column 2). In addition, using the marginal effects in column 3, we show that a standard deviation increase of the ECI, more than doubles the probability of being a member of a environmental organisation (from 0.021 to 0.048).
Table 3 shows the results for variables related to people’s willingness to pay for the environment, namely their willingness to give part of their income for the environment (column 1), to buy things at a price that is 20% higher if this helped protect also the environment (column 2), to choose environmental friendly products (column 3).
Table 3.
Potentially paying for the environment.
The findings reveal that people in countries with high level of economic complexity are more willing to pay for the environment, along the three dimensions. As above, to understand the size of the effect, we use the marginal effects at means shown in Table 9 in columns 4–6. We find that a standard deviation increase of the ECI doubles the probability of strongly agreeing to give part of own income for the environment from 0.166 to 0.325. In addition, a standard deviation of the ECI, increases from 0.673 to 0.832 the total probability to be either strongly agreeing or agreeing to give part of own income for the environment. Similarly, we find a 5% increase in the likelihood that people will pay a higher price if the additional money is spent for the environment (the total probability to strongly agree and agree increases from 0.590 to 0.621). Finally, the probability of buying green goods increases by 0.692 for a marginal increase of ECI, keeping all other controls at means.
As to the rest of the controls, interestingly, we find that the higher the volume of trade, the lower is environmentalism. The relationship between trade openness and environment at the macro-level has lead to an extensive theoretical and empirical literature (see Jayadevappa and Chhatre [63] for a survey). Scholars reach contradicting results. At the micro level, we find that the more open to trade is a country, the less environmentally friendly are its citizens. Why trade volumes shall impact individual attitudes? The quantity of traded goods has dramatically increased over the last decades, naturally increasing emissions from transportation. According to International Transport Forum (ITF) estimates, international trade-related freight transport accounts for around 30% of all transport-related emissions from fuel combustion, and more than 7% of global emissions [64]. Interestingly, despite this environmental detrimental effect, our results show that the more intense trade, the less consumers become environmentalist. We believe this result is due to different beliefs about the carbon footprint of imported vs. exported goods. While consumers can observe imported goods in their domestic market and react to the related transportation environmental costs, consumers ultimately do not actually consume exported goods. It follows that higher volume of exports leads to lower environmental awareness and in turn to lower environmentalism.
A last remark is in order. We find a non-systematic pattern for the effect of income per capita on environmental attitudes. In some cases, income appears to have a positive effect, in other cases a negative one, and in some instances a statistically non-significant effect. While we introduce this control in order to capture the richness of channels associated with economic growth and environmental attitudes, we shall underline that this control needs further exploration as it may be associated to some sort of attitudes-related Environmental Kuznets Curve, a hypothesis we are testing in an accompanying research paper.
In a follow-up section we further explore the scope for heterogeneity as this is reflected in the results associated with the micro-level controls.
Neighbouring Countries
Despite the fact that our benchmark results are systematic and we account for several unobservables, yet our estimates may be subjected to endogeneity, and, accordingly, driven by confounders of the ECI and of environmental attitudes. To mitigate this concern, we use as our main explanatory variable the ECI of the neighbouring countries. Our results remain intact.
In particular, as shown in Table 4, Table 5 and Table 6, the higher the average ECI in the neighbouring countries, the higher the participation in green movements, voluntary work and the willingness to buy more greener goods and purchase more expensive goods that are eco-friendly. In some cases it seems that neighbours’ economic complexity does not have predicting power, e.g., on active membership in environmental organizations or on the willingness to pay part of own income for environmental causes. This might be due to the fact that a neighbour-countries’ measure is an imperfect, yet more exogenous, proxy of a country’s actual level of economic complexity or because of the fact that we take simple average for all neighbouring countries. To this end, in Table 5, we take a weighted average of neighbours’ ECI using as weights the volumes of trade flows to capture the degree of openness of the neighbouring economies. Similarly, in Table 6, we present the results for the weighted ECI using the populations of the neighbouring countries as weights and taking into account in this way the size of their economies. In both cases, it seems that when we use better proxies, we recover the result of the positive effect of ECI on willingness to pay for the environment while we sustain the rest of the results.
Table 4.
(i) Neighbours analysis: Average ECI of neighbouring countries.
Table 5.
(ii) Neighbours analysis: Average ECI of neighbouring countries weighted by trade flows.
Table 6.
(iii) Neighbours analysis: Average ECI of neighbouring countries weighted by their population size.
Overall, in line with the benchmark specification, we argue that pronounced differences in attitudes towards the environment between countries can be partly traced to differences in their productive capabilities. As such, exploring the interplay between these elements and using causal inference techniques we show that the ‘product space’ conditions the development of specific environmental attributes of culture.
Immigrant Analysis
In Table 7, we focus on second generation immigrants’ attitudes in our sample (i.e., citizens who are born in the country where they live, but their parents are migrants). The idea behind this approach is not only to further mitigate omitted variable bias, but also to establish the presence of a cultural effect. Associating immigrants with the economic complexity of their fathers’ origin country, allows us to isolate the effect of economic complexity in an origin country from other confounders in the country. Moreover, we obtain our result from variation across immigrants in a host country, i.e., if we are able to detect an effect then this is not driven by host country factors.
Table 7.
Immigrants analysis.
Our analysis is restricted compared to the benchmark analysis, as we have a more restricted sample for immigrants and thus only a subset of our benchmark questions. Our findings suggest that a more complex productive structure in the origin country results in higher likelihood to be a member of an environmental organization and higher voluntary participation of immigrants in environmental organizations. However, more willingness of immigrants to pay for the environment is not driven by the economic complexity of the father’s origin country. While we obtain a partial confirmation of our benchmark findings, we view the results about the willingness to pay as non-surprising. The reason is that cultural attitudes towards the environment are better captured by voluntary actions that are not subjected to pecuniary constraints. On the contrary the potential willingness to pay is more subjected to these constraints, especially for the sample (composed of migrants) under consideration.
These results are not only reassuring in terms of identification, given that we have netted out the effect of economic complexity in the country of destination (which crucially is the same for all immigrants). They also point to a persistent channel running from economic complexity to attitudes. The persistence is so high that it is transmitted inter-generationally and can be traced back to second generation migrants that never lived in the country of origin of their parents.
The Mechanism
After having elucidated the effect of economic complexity on attitudes about the environment, we hypothesize on the mechanism that explains why these two phenomena are positively intertwined. We push forward the idea that the mechanism in play operates via awareness. Citizens in complex countries are aware of the environmental footprint of production and exportation activities. This awareness can be due to a series of factors that include for instance human capital. Individuals who possess a high level of human capital (‘person-bytes’) required to produce sophisticated goods populate complex countries. Accordingly, they are more likely to be aware of the impact that consumption and production have on the environment. Consumers that are more aware are also more green persuaded consumers who display environmentalism. These individuals are also more highly exposed to environmental campaigns. In fact, in complex countries there exist extensive environmental campaigns sensitizing consumers about the production and transport, as main sources of pollution.
To investigate the hypothesized channel, we use two of our environmentalism variables, for which we have data on awareness as well, i.e, the willingness to pay for the environment and the membership in environmental organizations. We then replicate our analysis, considering the full set of benchmark controls while controlling for the interaction of the ECI with each of the three individual measures of awareness. These measures reflect how serious individuals find the issues of: (i) global warming; (ii) loss of plants or animal species; and (iii) pollution of rivers, lakes and oceans. We call these variables Global Warm., Loss Animals/Plants, Pollution respectively and in Table 8 we show the results of the mechanism. Our findings suggest that the positive effect of economic complexity on environmentalism, is mitigated the less environmentally-aware individuals are. As a matter of fact, the magnitude of the coefficients of the interaction terms suggest that this mitigating effect becomes stronger for lower levels of awareness.
Table 8.
The mechanism.
Robustness Analysis
Our empirical findings are robust to a number of alternative specifications. In Table 9, we show results for our main proxies of environmentalism with an alternative method of estimation and with different clustering of standard errors. When using ordered probit rather than OLS, the estimated coefficients appear with the same sign as in Table 2 and Table 3. Higher economic complexity is associated with higher probability of voluntary participation to a conservation association related to the environment (column 1), voluntary work related to the environment (column 2), and voluntary participation to an environmental organization (column 3). As in Table 3, there is a positive link between economic complexity and people’s willingness to give part of their income for the environment (column 4), to buy more expensive green goods (column 5), and to choose greener products (column 6). Similarly, when we double-cluster the standard errors at the country and survey-wave, our results remain unaffected (lower panel of Table 9).
Table 9.
Robustness checks with alternative specifications.
An additional robustness check of our findings is presented in Table 10, where we replicate the benchmark regressions including emissions (in million kt) in the set of control variables. The baseline findings remain qualitatively and quantitatively intact. Regarding the effect of pollution on people’s attitudes towards the environment it seems that the coefficient changes sign across the six baseline dependent variables. In particular, we find a positive relationship between air-pollution and people’s voluntary work related to the environment (column 2) and their willingness to buy things at a price that is 20% higher if this helped protect the environment (column 5). However, air-pollution does not seem to be associated with higher participation to environmental and conservation organizations (columns 1 and 3) nor does it imply more willingness to give part of income for environmental purposes or to choose eco-friendly products (columns 4 and 6 respectively). These mixed results are not new. In fact, prior empirical literature (see Tvinnereim [65] and papers there cited) already documents ambiguous results of the effect of pollution on public attitudes about the environment. This ambiguity is due to misconceptions about the quality of the environment as well as the difficulty to rightly understand the complex relationship between own behaviour and impact on the environment.
Table 10.
Robustness checks with additional controls
5. Discussion
We have now established economic complexity as a powerful predictor of environmental attitudes. We have shown this is also true when considering the ECI of neighboring countries or when restricting the analysis to migrants. It remains to discuss further how various individual heterogeneity affects this established relationship and whether economic complexity affects also attitudes towards environmental policies. In this section, we firstly explore how differences in gender and age modulate the effect of economic complexity. Secondly, we investigate the link between attitudes towards environmental policies and economic complexity.
Heterogeneity
In Table 11, we exploit some heterogeneity across individuals. More precisely, we explore two important sources of heterogeneity that are gender and age. Studies have shown that women may have different attitudes as compared to men with respect to the environment. Table 11 shows that as far as it concerns economic complexity, men and women living in more complex countries, show more environmentalism. However, the size of the effect is different. Using ordered probit estimations to measure the size of the effect, we find that a standard deviation increase of the ECI almost doubles the probability that a woman joins an environmental association, where for men the same probability increases by 1.16 times. Similarly, we compare the marginal effect of individuals of age inferior to 25 years old and those of age exceeding 65. We expect that different aged individuals hold different time discount preferences and ultimately may have different attitudes towards the environment. This is true in Table 11. Despite the fact that higher economic complexity makes both old and young respondents more environmental friendly, using a probit estimation and its marginal effects we find that a standard deviation increase of the ECI implies an increase of 1.8 in the probability that a young joins an environmental association but only 1.4 that an aged person does so.
Table 11.
Discussion: Heterogeneity analysis.
Government Intervention and Growth
In the benchmark specifications, our objective was to explore the effect of economic complexity on individual attitudes towards the environment. The dependent variables proxied either the will to participate in green associations or movements or the willingness to pay part of one’s income for green causes. A related interesting topic is public attitudes with respect to environmental and government policies and how these attitudes are shaped by economic complexity. Prior research, e.g., Otto [66], has shown that attitudes in relation to welfare and climate change can be explained both by the individuals’ socioeconomic and ideological characteristics, and by some features of the country of origin such as development stage or poverty level. These studies find that citizens living in high income countries are more favorable to the environmental policies. No prior research has analysed the effect of economic complexity. Shall we expect the same positive relationship between income and attitudes when it comes to economic complexity?
Interestingly, we show in Table 12 and Table 13 that the answer is no. In Table 12, we provide the results of how economic complexity impacts the attitudes of people towards government intervention related to the environment. Column 1 shows the results when people’s disagreement with the statement ‘Government should reduce environmental pollution’ is considered as dependent variable. The estimated coefficient implies that higher economic complexity is associated with more preference for the government to reduce environmental pollution. In Column 2 the dependent variable under consideration is people’s disagreement with the statement ‘Combating unemployment we have to accept environmental problems’. The estimated results provide evidence that people in countries with complex exports and capabilities tend to disagree more with this sentence.
Table 12.
Discussion: Government intervention.
Table 13.
Discussion: Growth and the environment.
Finally, it is very interesting to point out that citizens living in complex countries tend to have stronger beliefs that to solve environmental problems countries should come to international agreement (column 3 in Table 12).
Hence to summarize, the more complex is the economy of a country, the more its citizens believe that the right policy for the environment is not a single-government intervention but rather a collective action reflected in international agreements. This is very good news for policy makers that calls for coordination.
To conclude, we also wonder whether individuals see a trade off between growth and the environment issues. In the results presented in Table 13 the variable under consideration is people’s preferences on growth versus the environment’s protection. The positive coefficient of ECI implies that people in complex countries prefer growth over environmental quality, i.e., they want voluntary movement and –based on the above results– less government intervention. This finding sheds some worry on the way to move forward about the environmental policies. Despite expressing preferences for international environmental agreements, citizens of countries with complex exports also express no desire to give up on economic growth. The task of policy makers appears quite challenging. We provide evidence that the desirable solution is not less growth for a better environment, but rather innovative policy solutions to protect environment without giving up on growth.
6. Conclusions
International environmental agreements call for radical changes in production but also in consumption, both in industrialized as well as in developing countries. Such a revolution of economies requires fundamental changes in the behaviour of producers and consumers. It is, therefore, crucial to the implementation of environmental agreements and any other policy that citizens-consumers share these environmental values and are committed to incur the costs that are associated with them. For this reason, understanding the drivers of ecological attitudes is more than timely.
In this paper, we explore a novel determinant of environmental attitudes and behaviours, i.e., economic complexity. In particular, we study how the degree of a country’s economic complexity can have lasting implications on the attitudes of its people with respect to the environment. We measure the economic complexity at the country level with the ECI; and the environmental attitudes and behaviors at the individual level, using a rich set of questions reducible to the integrated version of the EVS and WVS. These datasets cover a representative sample of citizens for 60 countries in the world, namely: USA, Mexico, Brazil, Argentina, Chile, Ecuador, Peru, Andorra, Albania, Romania, Turkey, Russia, Germany, Thailand, Australia, Malaysia, Indonesia, China, Pakistan, Egypt, large majority of European countries, and over dozen of other world countries. We find that economic complexity in each of these countries is a powerful predictor of environmental friendly behaviours such as voluntary participation in associations for the protection of the environment but also of environmental friendly attitudes such as being willing to invest part of own wealth for green causes. Importantly, this effect is vehiculated by the awareness hold by citizens about the effect of human activities on the environment. In addition, our results persist (at least) till the second generation of migrants.
To conclude, in this paper, not only we push forward a novel factor that affects culture, but we also point to a new source of heterogeneity of environmental culture across at least 60 nations present in our study, which is persisting through generations. Our research suggests that agreements or policies that aim to reduce pollution must rightly anticipate cultural differences of populations, beyond finding the right incentives for the firms and entrepreneurs.
Despite bringing a novel key driver of environmental culture, our research has some limitations that can be tackled in future research. Firstly, to further mitigate the endogenous issues arising in the multilevel regression analysis, one can collect new data by running experiments that are properly designed to capture our main researcher question. This is quite challenging because to have external validity, we would need to have experiments running in different countries with different economic complexity levels. Secondly, it would be very interesting to have better measures of local pollution and consequently shed light on their effects on environmentalism. Third, the use of longitudinal data, if these type of data were available for such a large number of countries, would allow to better capture possible omitted variables at the individual level. Finally, upon data availability, we shall better explore the intergenerational transmission of environmental culture to check its persistence in time.
Author Contributions
The authors contributed equally to this work: conceptualization, A.L. (Athanasios Lapatinas), A.L. (Anastasia Litina) and S.Z.; methodology, A.L. (Athanasios Lapatinas), A.L. (Anastasia Litina), and S.Z.; formal analysis, A.L. (Athanasios Lapatinas), A.L. (Anastasia Litina), and S.Z.; investigation, A.L. (Athanasios Lapatinas), A.L. (Anastasia Litina), and S.Z.; data curation, A.L. (Athanasios Lapatinas), A.L. (Anastasia Litina), and S.Z.; writing—original draft preparation, A.L. (Athanasios Lapatinas), A.L. (Anastasia Litina), and S.Z.; writing—review and editing, A.L. (Athanasios Lapatinas), A.L. (Anastasia Litina), and S.Z. All authors have read and agreed to the published version of the manuscript.
Funding
This research received no external funding.
Institutional Review Board Statement
Not applicable.
Informed Consent Statement
Not applicable.
Data Availability Statement
The data that support the findings of this study are available from the corresponding author upon request.
Conflicts of Interest
The authors declare no conflict of interest.
Appendix A
Figure A1.
A summary of the structure, data and identification strategies of the analysis. * Epidemiological approach—Fernández [67]; ** Cherif et al. [68].
Figure A1.
A summary of the structure, data and identification strategies of the analysis. * Epidemiological approach—Fernández [67]; ** Cherif et al. [68].

References
- Zimon, D.; Tyan, J.; Sroufe, R. Implementing Sustainable Supply Chain Management: Reactive, Cooperative, and Dynamic Models. Sustainability 2019, 11, 7227. [Google Scholar]
- Fonseca, L.M.; Domingues, J.P.; Pereira, M.T.; Martins, F.F.; Zimon, D. Assessment of circular economy within Portuguese organizations. Sustainability 2018, 10, 2521. [Google Scholar]
- Fonseca, L.M.; Domingues, J.P.; Dima, A.M. Mapping the sustainable development goals relationships. Sustainability 2020, 12, 3359. [Google Scholar]
- Ceccantoni, G.; Tarola, O.; Zanaj, S. Green Consumption and Relative Preferences in a Vertically Differentiated International Oligopoly. Ecol. Econ. 2018, 149, 129–139. [Google Scholar]
- Barringer, F. The new trophy home, small and ecological. The New York Times, 22 June 2008. [Google Scholar]
- Bénabou, R.; Tirole, J. Incentives and Prosocial Behavior. Am. Econ. Rev. 2006, 96, 1652–1678. [Google Scholar] [CrossRef]
- Alesina, A.; Giuliano, P.; Nunn, N. On the Origins of Gender Roles: Women and the Plough. Q. J. Econ. 2013, 128, 469–530. [Google Scholar] [CrossRef]
- Giuliano, P. Living Arrangements in Western Europe: Does Cultural Origin Matter? J. Eur. Econ. Assoc. 2007, 5, 927–952. [Google Scholar] [CrossRef]
- Fernández, R.; Fogli, A. Culture: An Empirical Investigation of Beliefs, Work, and Fertility. Am. Econ. J. Macroecon. 2009, 1, 146–177. [Google Scholar] [CrossRef]
- Falk, A.; Becker, A.; Dohmen, T.; Enke, B.; Huffman, D.; Sunde, U. Global Evidence on Economic Preferences. Q. J. Econ. 2018, 133, 1645–1692. [Google Scholar] [CrossRef]
- Gruber, J.; Hungerman, D.M. The Church Versus the Mall: What Happens When Religion Faces Increased Secular Competition? Q. J. Econ. 2008, 123, 831–862. [Google Scholar] [CrossRef]
- Di Tella, R.; Haisken-De New, J.; MacCulloch, R. Happiness adaptation to income and to status in an individual panel. J. Econ. Behav. Organ. 2010, 76, 834–852. [Google Scholar] [CrossRef]
- Earle, J.S.; Gehlbach, S.; Sakova, Z.; Vecernik, J. Mass Privatization, Distributive Politics, and Popular Support for Reform in the Czech Republic; Site Working Paper No. 121; Institute of Sociology (Academy of Sciences of the Czech Republic): Staré Město, Czech Republic, 1997. [Google Scholar]
- Luttmer, E.F.P.; Singhal, M. Culture, Context, and the Taste for Redistribution. Am. Econ. J. Econ. Policy 2011, 3, 157–179. [Google Scholar] [CrossRef]
- Alesina, A.; Fuchs-Schündeln, N. Goodbye Lenin (or Not?): The Effect of Communism on People’s Preferences. Am. Econ. Rev. 2007, 97, 1507–1528. [Google Scholar] [CrossRef]
- Giuliano, P.; Spilimbergo, A. Growing up in a Recession. Rev. Econ. Stud. 2013, 81, 787–817. [Google Scholar] [CrossRef]
- Algan, Y.; Cahuc, P. Inherited Trust and Growth. Am. Econ. Rev. 2010, 100, 2060–2092. [Google Scholar] [CrossRef]
- Algan, Y.; Cahuc, P. Trust and Growth. Annu. Rev. Econ. 2013, 5, 521–549. [Google Scholar]
- Guiso, L.; Sapienza, P.; Zingales, L. The Role of Social Capital in Financial Development. Am. Econ. Rev. 2004, 94, 526–556. [Google Scholar]
- Algan, Y.; Guriev, S.; Papaioannou, E.; Passari, E. The European Trust Crisis and the Rise of Populism. In Brookings Pap. Econ. Act.; 2017; pp. 309–382. [Google Scholar]
- Algan, Y.; Cahuc, P. Civic Virtue and Labor Market Institutions. Am. Econ. J. Macroecon. 2009, 1, 111–145. [Google Scholar] [CrossRef]
- Alesina, A.; Ferrara, E.L. Who Trusts Others? J. Public Econ. 2002, 85, 207–234. [Google Scholar]
- Hidalgo, C.A.; Klinger, B.; Barabási, A.L.; Hausmann, R. The product space conditions the development of nations. Science 2007, 317, 482–487. [Google Scholar]
- Hidalgo, C.A.; Hausmann, R. The building blocks of economic complexity. Proc. Natl. Acad. Sci. USA 2009, 106, 10570–10575. [Google Scholar]
- Simoes, A.J.G.; Hidalgo, C.A. The economic complexity observatory: An analytical tool for understanding the dynamics of economic development. In Proceedings of the Workshops at the Twenty-Fifth AAAI Conference on Artificial Intelligence, San Francisco, CA, USA, 7–11 August 2011. [Google Scholar]
- Hausmann, R.; Hidalgo, C.A.; Bustos, S.; Coscia, M.; Simoes, A.; Yildirim, M.A. The Atlas of Economic Complexity: Mapping Paths to Prosperity; MIT Press: Cambridge, MA, USA, 2014. [Google Scholar]
- Stojkoski, V.; Utkovski, Z.; Kocarev, L. The impact of services on economic complexity: Service sophistication as route for economic growth. PLoS ONE 2016, 11, e0161633. [Google Scholar]
- Chávez, J.C.; Mosqueda, M.T.; Gómez-Zaldívar, M. Economic complexity and regional growth performance: Evidence from the Mexican Economy. Rev. Reg. Stud. 2017, 47, 201–219. [Google Scholar]
- Hartmann, D.; Guevara, M.R.; Jara-Figueroa, C.; Aristarán, M.; Hidalgo, C.A. Linking Economic Complexity, Institutions, and Income Inequality. World Dev. 2017, 93, 75–93. [Google Scholar]
- Bandeira Morais, M.; Swart, J.; Jordaan, J. Economic Complexity and Inequality: Does Productive Structure Affect Regional Wage Differentials in Brazil? USE Working Paper Series; Utrecht School of Economics: Utrecht, The Netherlands, 2018; Volume 18. [Google Scholar]
- Hartmann, D. Economic Complexity and Human Development: How Economic Diversification and Social Networks Affect Human Agency and Welfare; Taylor & Francis: New York, NY, USA, 2014. [Google Scholar]
- Kannen, P. Does foreign direct investment expand the capability set in the host economy? A sectoral analysis. World Econ. 2020, 43, 428–457. [Google Scholar]
- Adam, A.; Garas, A.; Katsaiti, M.S.; Lapatinas, A. Economic complexity and jobs: An empirical analysis. Econ. Innov. New Technol. 2021, forthcoming. [Google Scholar]
- Arif, I. Productive knowledge, economic sophistication, and labor share. World Dev. 2021, 139, 105303. [Google Scholar]
- Lapatinas, A. The effect of the Internet on economic sophistication: An empirical analysis. Econ. Lett. 2019, 174, 35–38. [Google Scholar]
- Lapatinas, A.; Litina, A. Intelligence and economic sophistication. Empir. Econ. 2019, 57, 1731–1750. [Google Scholar]
- Vu, T.V. Does LGBT inclusion promote national innovative capacity? SSRN 2020. [Google Scholar] [CrossRef]
- Balland, P.A.; Jara-Figueroa, C.; Petralia, S.G.; Steijn, M.P.; Rigby, D.L.; Hidalgo, C.A. Complex economic activities concentrate in large cities. Nat. Hum. Behav. 2020, 4, 248–254. [Google Scholar]
- Mealy, P.; Teytelboym, A. Economic complexity and the green economy. Res. Policy 2020, 103948. [Google Scholar] [CrossRef]
- Tacchella, A.; Cristelli, M.; Caldarelli, G.; Gabrielli, A.; Pietronero, L. A new metrics for countries’ fitness and products’ complexity. Sci. Rep. 2012, 2, 723. [Google Scholar]
- Leten, B.; Belderbos, R.; Van Looy, B. Technological diversification, coherence, and performance of firms. J. Prod. Innov. Manag. 2007, 24, 567–579. [Google Scholar]
- Rigby, D.L. Technological relatedness and knowledge space: Entry and exit of US cities from patent classes. Reg. Stud. 2015, 49, 1922–1937. [Google Scholar]
- Kogler, D.F.; Essletzbichler, J.; Rigby, D.L. The evolution of specialization in the EU15 knowledge space. J. Econ. Geogr. 2017, 17, 345–373. [Google Scholar]
- Guerrero, O.A.; Axtell, R.L. Employment growth through labor flow networks. PLoS ONE 2013, 8, e60808. [Google Scholar]
- Neffke, F.; Henning, M. Skill relatedness and firm diversification. Strateg. Manag. J. 2013, 34, 297–316. [Google Scholar]
- Essletzbichler, J. Relatedness, industrial branching and technological cohesion in US metropolitan areas. Reg. Stud. 2015, 49, 752–766. [Google Scholar]
- Neffke, F.M.; Otto, A.; Weyh, A. Inter-industry labor flows. J. Econ. Behav. Organ. 2017, 142, 275–292. [Google Scholar]
- Fankhauser, S.; Bowen, A.; Calel, R.; Dechezleprêtre, A.; Grover, D.; Rydge, J.; Sato, M. Who will win the green race? In search of environmental competitiveness and innovation. Glob. Environ. Chang. 2013, 23, 902–913. [Google Scholar]
- Hamwey, R.; Pacini, H.; Assunção, L. Mapping green product spaces of nations. J. Environ. Dev. 2013, 22, 155–168. [Google Scholar]
- Fraccascia, L.; Giannoccaro, I.; Albino, V. Green product development: What does the country product space imply? J. Clean. Prod. 2018, 170, 1076–1088. [Google Scholar]
- Can, M.; Gozgor, G. The impact of economic complexity on carbon emissions: Evidence from France. Environ. Sci. Pollut. Res. 2017, 24, 16364–16370. [Google Scholar]
- Neagu, O.; Teodoru, M.C. The relationship between economic complexity, energy consumption structure and greenhouse gas emission: Heterogeneous panel evidence from the EU countries. Sustainability 2019, 11, 497. [Google Scholar]
- Doğan, B.; Saboori, B.; Can, M. Does economic complexity matter for environmental degradation? An empirical analysis for different stages of development. Environ. Sci. Pollut. Res. 2019, 26, 31900–31912. [Google Scholar]
- Neagu, O. The Link between Economic Complexity and Carbon Emissions in the European Union Countries: A Model Based on the Environmental Kuznets Curve (EKC) Approach. Sustainability 2019, 11, 4753. [Google Scholar]
- Chu, L.K. Economic structure and environmental Kuznets curve hypothesis: New evidence from economic complexity. Appl. Econ. Lett. 2020, 1–5. [Google Scholar] [CrossRef]
- Lapatinas, A.; Garas, A.; Boleti, E.; Kyriakou, A. Economic Complexity and Environmental Performance: Evidence from a World Sample; University Library of Munich: München, Germany, 2019. [Google Scholar]
- Inglehart, R. Public Support for Environmental Protection: Objective Problems and Subjective Values in 43 Societies. PS Political Sci. Politics 1995, 28, 57–72. [Google Scholar]
- Dunlap, R.E.; Mertig, A.G. Global Environmental Concern: An Anomaly for Postmaterialism. Soc. Sci. Q. 1997, 78, 24–29. [Google Scholar]
- Litina, A.; Moriconi, S.; Zanaj, S. The Cultural Transmission of Environmental Values: A Comparative Approach. World Dev. 2016, 84, 131–148. [Google Scholar] [CrossRef]
- Hidalgo, C. Why Information Grows: The Evolution of Order, from Atoms to Economies; Basic Books: New York, NY, USA, 2015. [Google Scholar]
- Albeaik, S.; Kaltenberg, M.; Alsaleh, M.; Hidalgo, C.A. Measuring the Knowledge Intensity of Economies with an Improved Measure of Economic Complexity. arXiv 2017, arXiv:1707.05826. [Google Scholar]
- Fernández, R. Women, Work, and Culture. J. Eur. Econ. Assoc. 2007, 5, 305–332. [Google Scholar]
- Jayadevappa, R.; Chhatre, S. International trade and environmental quality: A survey. Ecol. Econ. 2000, 32, 175–194. [Google Scholar] [CrossRef]
- OECD. ITF Transport Outlook; Technical Report; OECD: Paris, France, 2015. [Google Scholar]
- Tvinnereim, E.; Liu, X.; Jamelske, E.M. Public perceptions of air pollution and climate change: Different manifestations, similar causes, and concerns. Clim. Chang. 2017, 140, 399–412. [Google Scholar]
- Otto, A.; Gugushvili, D. Eco-Social Divides in Europe: Public Attitudes towards Welfare and Climate Change Policies. Sustainability 2020, 12, 404. [Google Scholar]
- Fernández, R. Does Culture Matter. In Handbook of Social Economics; Elsevier: Amsterdam, The Netherlands, 2011; Volume 1, pp. 481–510. [Google Scholar]
- Cherif, R.; Hasanov, F.; Wang, L. Sharp Instrument: A Stab at Identifying the Causes of Economic Growth; Working Paper 18/117; International Monetary Fund: Washington, DC, USA, 2018. [Google Scholar]
Publisher’s Note: MDPI stays neutral with regard to jurisdictional claims in published maps and institutional affiliations. |
© 2021 by the authors. Licensee MDPI, Basel, Switzerland. This article is an open access article distributed under the terms and conditions of the Creative Commons Attribution (CC BY) license (http://creativecommons.org/licenses/by/4.0/).