Abstract
Progressive technologies and practices are shifting the possibilities of building design and improving work efficiency. Constantly changing site conditions require different procedures and designs that take into account these changing conditions, whether it is a design solution, a change in environmental conditions, or just sustainability factors. Adaptive building design offers opportunities to cope with changing factors to achieve the ähighest possible level of building quality. This case study deals with the topic of adaptive formwork design for building renovation, taking into account sustainability. The aim of the article is an investigation and demonstration of the building information modeling (BIM) environment used for the adaptive design of formwork elements for the building renovation in the context of sustainability. The object of the case study is a building in the center of Kosice, Slovakia. The BIM environment allows prompt and correct adaptation of the formwork design to changing lighting conditions, ventilation, heating and temperature during the design of the building.
1. Introduction
Responsible building design in the 21st century should take into account the sustainability of buildings, which is often linked to natural conditions and the environment [1]. The adaptation of building materials and structural elements to the conditions and environment in which the building needs to be addressed during design [2]. This should range from the design of foundations and the associated formwork design, through the design of structural elements to the design of an HVAC system [3]. Equally important is the issue of energy savings and material strength in the context of sustainability and other natural factors, such as seismic activity in a given environment. As a study has shown [4], an innovative, unique solution such as the aforementioned inorganic matrix composite (ICM) can improve energy and mechanical performance. In the context of adaptive design, it is possible to take these data into account at an early stage. Other examples of the diversity of unique solutions point to their possible use and improvement of the impact on the living environment and sustainability already in the building’s design phase. This is the case, for example, with the use of a fabric-reinforced cementitious matrix (FRCM), which consists of a mesh of fibrous mesh embedded in the mortar (inorganic matrix) [5]. Due to sustainability and environmental impacts, the design and construction plans may change. The implementation of information technologies, specifically BIM technologies, is one of the ways to design adaptive solutions and design that takes into account the environment and conditions in which the building is designed. BIM technology also appears to be a good solution based on information technology for these processes [6]. When planning and designing structural elements, it is also necessary to think about natural factors and conditions that should be simulated, such as the intensity of daylight, sunlight and other conditions [7]. In addition, the implementation of BIM technologies in the design phase can simulate the conditions of energy intensity and the impacts of seismic activity in a given environment, making it much easier to plan the reconstruction of buildings [4,8]. Nonstructural masonry fillings in existing reinforced concrete (RC) frame structures significantly affect their seismic behavior with possible harmful effects [9]. The impacts of these factors should also be simulated and designed in a BIM environment that can provide a degree of adaptability. BIM technology and advanced information technology is good to use for these purposes as well [10]. These issues apply equally strongly to the renovation of buildings, where even more conditions and necessary adaptations must be taken into account in the design. The basis of the success of construction companies is their effort to increase their competitiveness constantly [11]. This is possible through better implementation of construction projects, which is based on the initial design of the building. Construction is the data-intensive industry at every stage of the lifecycle of a construction project. Heterogeneous data are generated during the lifecycle of a construction project at each stage. This information has an impact on the development of the project. Some will significantly affect the construction solutions and design of the building. This is especially true when renovating historic buildings [12]. BIM technology allows you to work and respond adaptively to new data and incorporate comments into the design.
The implementation of selected information technologies with the use of their properties to increase the efficiency of current technological processes is proving to be a key factor that is crucial for increasing the efficiency of construction, from the design of the building and its structural elements to the implementation and use of the building. A high degree of adaptability of building design increases the success of a construction project, environmental impact and sustainability. The impact of building design on living conditions can be large. For example, according to a study [13], many buildings in China, have consumed almost 28% of the country’s total energy in terms of the lifecycle [14]. For this reason, too, adaptability in the design phase of a construction project is crucial. As another authors has stated [15], technological and design solutions must be based on the interrelationship between building organizations and the environmental system.
The foundation of a building is an important process, so it must be well planned. Construction planning begins with the design itself; this part of the project should also take into account all factors and aspects of the impact, such as weather and environmental conditions. Ensuring a high degree of adaptability in this phase is very important in terms of impacts and possible changes in the project. Since the degree of adaptability is minimal to none during the implementation itself, in the design phase, there is room to take into account all the conditions and thus adapt the construction of the building based on these changing facts. As the authors of the study state [16], the designers of the formwork design must also address the issue of increasing the demand for the criteria of the formwork structures. These are, for example, higher construction loads, construction of formwork at high heights, cramped conditions, adherence to a schedule that is borderline for formwork work, adherence to the shape and quality of the surface, economic accessibility and environmental conditions. Improving formwork productivity is associated with the implementation of information technology. The study [17] compares several approaches to formwork design, not in terms of adaptability or sustainability, but of the impacts of the properties of structural elements (columns, walls, etc.). One of the few available studies addresses the issue of formwork monitoring during the implementation phase through the integrated use of building information modeling (BIM), Internet of things (IoT) and radio frequency identification (RFID) technologies that can enable monitoring and improvement of site-related processes [18]. In this study, a conceptual framework for monitoring physical resources on construction sites using BIM, IoT and RFID was proposed, in which metal formwork is the subject of study. However, even this study does not discuss adaptive architecture nor does it incorporate this information into the design. Another study addresses projects where a system was developed to automate the formwork design process for concrete frame buildings [19]. The difference in the present study is that different software was chosen, but basically the construction. In this case, it was a reconstruction, where there was a change in the planned structure. Environmental conditions, the nearby historical center, the type of building, environmental conditions are also specific. Therefore, it is important to perform this type of study. Formwork systems represent a significant part of the cost of producing a reinforced concrete structure. Managing the selection and design of formwork systems at the design stage can significantly reduce the cost of reinforced concrete construction projects. The study confirmed a material saving of 13%. Among other things, this study describes how to address formwork delivery, resulting in cost savings adaptively. It was a project in Cincinnati, Ohio [20]. However, this study also works with a new project, not a reconstruction, as in our case. Given the above facts, the scientific question arises here, what is the use of the BIM environment for the adaptive design of formwork elements in the reconstruction of a building in the context of sustainability?
Variable environmental conditions of buildings are already evident in the design of buildings. The design of buildings is not only focused on the design of structural, technical, static and sustainable building conditions. During the design of the construction, it is necessary to consider the construction, technological, time, economic and safety conditions of the construction processes. An important part of the construction process of reinforced concrete structures is formwork. The formwork design should also have adapted to the changing conditions of the building design. This is possible through building an information modeling (BIM) environment for formwork design.
The aim of the article is an investigation and demonstration of the building information modeling environment used for the adaptive design of formwork elements for the building renovation in the context of sustainability.
2. Literature Review
2.1. Formwork and Designing in Adaptive Architecture
The achievement of the optimal indoor thermal environment is possible by providing thermally activated building systems [21]. The elements of the system can be built into reinforced concrete construction (mainly in ceilings or walls) by concrete core activation, which allows adaptive heating and cooling in buildings [21,22]. The design of heating and cooling elements in reinforced concrete structures also influences the design of the formwork.
The technological process of formwork is an important process in the construction of concrete structures. The term formwork expresses the process of making the formwork, which will temporarily form the shape of the considered object filled with fresh concrete [23]. The formwork produced (such as supporting structures and molds) must be highly reliable and should not be subject to the overall load due to the weight of the fresh concrete. Improper construction or under-sizing of such structures may change the parameters of the final concrete structure to such an extent that it is not technologically permissible. The formwork must be planned and designed with regard to the conditions of the building and its surroundings. This design is in 2D or 3D rendering. Experts must be able to read 2D drawings and assemble a reinforcement cage in 3D to place reinforcements in a reinforced concrete (RC) formwork [24]. After this step and installation, another important task before pouring the concrete in terms of static performance and construction is to check the position and dimensions of the formwork and reinforcements. Formwork is a significant cost factor in reinforced-concrete construction [25,26,27]. Therefore, his proposal is a feedback judgment also with the management of the costs of a construction project, which leads to the need to use information technology enabling a new connection in the design and budgeting of buildings [28,29]. According to studies, the formwork can account for up to 15% of construction costs and 33% of concrete structure costs [30]. Formwork is a costly item. Some of the above-mentioned research have pointed to possible savings of up to 13% in this segment [20]. Extensive research has highlighted the need to create a framework for using building information modeling data, sequencing logic, and simulation to automatically determine how the number of available spreadsheet forms affects construction projects’ time and cost. It was a commercial building with an area of almost 18,250 m2 [31]. As the authors further point out, the disorganized management and handling of formwork systems can result in an inefficient construction schedule and a consequent impact on the overall construction budget [32]. The correct formwork design also applies the optimal turnover of the formwork elements, i.e., their multiple uses. The advantage of this approach is the need for a lower number of formwork elements, i.e., lower costs and smaller storage areas on the construction site. On the other hand, the use of formwork turnover requires increased demands on the organization of construction in terms of compliance with technological procedures (time, quality) and the transfer of formwork elements on the construction site [30]. Formwork plays an important role in projects and civil engineering, while it is important to use technologies for their simulation and design according to needs, experts say [33,34]. The construction of the formwork consists of a mold, a support system, a support system, connecting elements and auxiliary work platforms. To create the desired shape of the concrete structure, a form of formwork is used, for the production of which mainly wood from coniferous trees is used, but also wood-based materials such as fiberboard and plywood. The main function of the formwork structure support system is to stabilize the mold, distribute the load to the surrounding environment and to the load-bearing parts of the building. We use connecting elements to connect the structural parts of the formwork. Fasteners include threaded rods, screws, steel wedges, etc. Workers use auxiliary work platforms to store and compact fresh concrete. The basic division of the formwork is shown in Table 1 and is divided into single and multiple according to use [35].
Table 1.
Formwork construction types [24].
Designers of a formwork design need to pay more attention to the issue of increasing the demand for formwork structures, such as higher structural load, formwork construction at high heights, cramped conditions, adherence to the timeline, which is borderline formwork work, adherence to shape and surface quality, economic availability. Companies place more emphasis on safety at work [16]. The choice of formwork can be affected by several parameters. Adaptive architecture and design bring opportunities to transfer these changing parameters to the virtual environment during the design itself. At the outset, it is necessary to set design criteria and set a priority. The choice of formwork depends on the criteria set by the contractor but also on the conditions and specifications of the building itself, the environment [34]. The choice of the formwork type corresponds to the required technological, environmental and economic criteria [36].
In the design and dimensioning of the formwork elements, it is necessary to take into account all the loads that will act on it at a given time of use. The structural formwork system must be designed and constructed to withstand the effects of gradual construction [16]. When designing and dimensioning formwork components for individual concrete structures, it is necessary to take into account the adaptive factors that affect the formwork load. These considerations [37]:
- Self-weight, reinforcement and concrete loading;
- the properties of fresh concrete affect the magnitude of the pressure acting on the formwork structure;
- Site loads (workers, technical equipment, etc.), including the static and dynamic effect of the laying, compaction and secondary transport of fresh concrete;
- Environmental aspects (snow and wind loads, wheatear conditions, and so on).
Design and dimensioning of the system formwork structure should take into account the processed static data for the individual formwork construction systems. These are the so-called static characteristics of the system elements of the formwork, which have been processed in tabular form on the basis of verification by means of tests. These are also affected by environmental impacts, such as geographical location and associated normal weather conditions, in particular aspects such as temperature, seasons, wind, rainfall and others. Dimensioning and design of elements must be based on current applicable standards. Most formwork manufacturers provide static tables containing accurate data, which greatly simplifies the design and dimensioning of formwork. This design must be adapted to the current conditions of a particular building. Emphasis on sustainability also places demands on the adaptability of the solution design and the possibility of customization to the specific requirements of the construction project.
2.2. Building Information Modelling and Adaptive Design of Formwork
Building information modeling (BIM) can be defined as a process through which the collection of information about a building is ensured during its entire lifecycle [6,38]. This means from design to design through construction and operation of the construction to its liquidation [39]. The database of information created in this way allows all project participants to take into account possible errors and shortcomings, changing factors that could cause possible financial, technological and environmental problems in individual phases [40]. This can also have other economic implications [41,42]. Through BIM, it is possible to identify these problems at an early stage, thus preventing their occurrence [43]. The information model of the building created already in the pre-project phase allows the investor to make a decision based on the available information and set specific goals. It will allow the designer, investor and end-user to cooperate in the project phase in creating the design and in implementing any changes in the project. Reducing the impact and eliminating errors can be prevented by a comprehensive integration of components in the implementation phase with the help of the designer, implementer and suppliers [44]. BIM allows the creation and management of digital information, represents the physical, functional and geometric parameters of the object [45]. The difference between classical 2D design and BIM modeling can be observed in the creation of project documentation and work with it. The basis for the design and implementation of the building is not only obsolete procedures in the form of 2D documents created using CAD software but gradually moving to 3D, 4D and multidimensional models [46].
Advances in information technology bring changes in design in construction. Manufacturers of building materials are also involved in the new way of designing BIM, contributing by creating digital libraries, initially only for designers and architects. The created BIM objects are carriers of information that the designer needs in the design phase of the project. If he did not have this information, he would obtain it via the Internet or from a specific manufacturer, which will significantly increase the time of completion of a given phase of the project, and the BIM model will not have the required level. There are databases where it is possible to download the necessary BIM objects into the project, from a specific manufacturer and with the necessary level of detail (LOD). BIM objects are made in 2D and 3D. Libraries should contain certified products. Leading manufacturers who produce certified products also insert the logo of the given certification into BIM objects if the parameter of the certified element changes to another parameter that is not certified, in which case the certification logo disappears [47].
In the catalog documents intended for BIM objects, the manufacturer can state material construction-physical characteristics, which can be used for easier use in individually designed models. These constants simplify the definition of created models. The study addresses the monitoring and control of formwork using BIM technology in the implementation phase [18]. In this case, BIM is a decision-making tool as it provides a high level of new data. A study from Ohio showed a cost saving of 13% on formwork material. This study proposes to implement BIM for design purposes. However, this study was carried out on a new project [20].
However, BIM should provide important data already at the design stage in the context of an adaptive approach in architecture and construction. Another study describes a project where a system was developed to automate the formwork design process for buildings with a concrete frame [19]. This method’s basis is that it extracts basic volume information from the BIM for formwork design needs. It then uses the formwork design rules and the modular formwork database to determine each element’s dimensions and type of formwork. The study was carried out on two projects. There is a difference in comparison with this study, especially in software selection. There is also a different type of construction, as in this case, it is a reconstruction of a building in the historic part of town.
3. Materials and Methods
3.1. Research Material
This research focuses on the possibility of formwork design in the BIM environment will be demonstrated through a case study.
3.1.1. Object of Case Study
The object of the case study is a building in the center of Kosice, Slovakia. Renovation of the building includes demolition work and reconstruction of load-bearing and non-load-bearing elements of the building and a superstructure of two floors (Figure 1).
Figure 1.
Object of case study—building in Košice, Slovakia: (a) actual state of building; (b) proposed renovation of the building—visualization.
Demolition works involve the demolition of partitions, perimeter infill masonry, part of the foundation strips, layers of the floor (including base concrete) on foundation slab, part of the reinforced concrete ceiling slab and roof structure (Figure 2). The purpose of demolition works is to disassemble or remove parts of structures or construction objects. Moreover, demolition works are an integral part of renovation or retrofit works. Selected construction elements (partitions, perimeter infill masonry, roof structure) were demolished and removed because of layout changes and changes in the purpose of the building. Demolition works, as a part of renovation or retrofit, were used for selected part of the foundation strips, base concrete as a part of foundation slab, part of the reinforced concrete ceiling slab was demolished. Specifically, it was necessary to change the dimensions of the foundation strips and the layers of the foundation slab (deepening and widening) and create the construction holes in the reinforced concrete ceiling slab for communication connection of the superstructure.
Figure 2.
Demolition works (a) the interior of the building; (b) exterior of the building.
The superstructure of the two floors connects to the existing reinforced concrete skeletal structure, which will be preserved. The building is based on concrete foundation strips 600 mm thick; vertical load-bearing structures are masonry, 440 mm thick, and newly built horizontal load-bearing structures are formed by reinforced concrete ceiling slabs, 265 mm thick.
3.1.2. Software Tools for Adaptive Design of Formwork
An integral part of the concreting works of reinforced concrete structures is formwork. The design of formwork elements in BIM environmental must be supported by software tools in three directions:
- Building information modeling;
- Formwork design;
- Visualization of the information model.
Currently, there is a wide portfolio of software support for BIM design. The most used programs in the Slovak and Czech construction practice are developed by Graphisoft, Autodesk, particularly ArchiCAD, Autodesk (Figure 3). Building modeling works on the principle of modeling elements to create a realistic virtual model of the building. An indisputable advantage of software supporting BIM design is the sharing of information among the various stakeholders involved. Each software has its own tool for project collaboration, information sharing and document management: ArchiCAD 22—Teamwork, Autodesk Revit 2020—Worksharing, and Tekla Structures—OpenAPI [48,49,50,51,52].
Figure 3.
Working environment of software tools for building information modeling (BIM): (a) ArchiCAD 22; (b) Autodesk Revit 2020;82 [49,53].
The formwork companies provide their own software for the creation and design of a formwork project. The software allows the design and modeling of a complete formwork system for concrete structures by a set of formwork elements. The advantage of the software is the generation of formwork drawings and a list of formwork elements. The most important formwork companies on the Slovak and Czech construction market are Doka Ltd. And Peri Ltd. Both companies have developed a platform of software support for formwork design, PeriCAD and DokaCAD (Figure 4).
Figure 4.
Working environment of software tools for formwork design: (a) PeriCAD; (b) DokaCAD 90 [53,54].
PeriCAD is a tool for experienced CAD users to design professional system formwork. It allows users to create perfect 3D models for professional drawing documentation. The software is suitable for designing all types of formwork and scaffolding from the company. The software speeds up preparatory work of the construction process by the detailed drawing of details and an accurate list of formwork elements [53]. DokaCAD software was developed for the efficient design of Doka formwork systems. It is basically an extension of the AutoCAD program, which is used for 2D and 3D design and construction of various elements or objects. The disadvantage of software AutoCAD is that separate software does not include automated formwork insertion. DokaCAD, which is used for designing formwork drawings, makes this possible. The DokaCAD software contains a number of pre-modeled formwork elements offered by Doka. The use of this software facilitates and speeds up the work of designers. A drawback of this software is that it is not possible to use the automatic placement of elements in the whole range for more complex constructions, and for this reason, it is necessary to model the elements manually [54].
The significant point of software support for formwork design use is their connection with software support for BIM design. Data packet Peri containing the complete catalog of formworks element is possible to insert into the Autodesk Revit. The packet contains a number of functions to simplify the correct design of individual components in the formwork system, allows the automatic connection of individual elements of the formwork. Moreover, the result of the formwork design can be a detailed visualization of the formwork model [53]. Tekla Structures supports connectivity with software for formworks design of Doka and Peri [55].
Visualization of an information model of a building is possible through virtual, mixed or augmented reality [14]. Virtual reality (VR) is used to simulate a computer-generated 3D model in a virtual environment in real time. 3D model display technologies include VR headsets, which use a smartphone to display a 3D model in virtual reality [56]. An application BIMx is used for the virtual display of 3D models created in ArchiCAD. The generated BIMx information can contain the entire drawing documentation and its various 3D views (visualizations, load-bearing structure, truss, construction details, etc.) [57]. Augmented reality (AR) is the connection of the virtual environment with the real world [58]. The Doka AR application is used to display 3D models of formwork in augmented reality (Figure 5). The application allows you to view different types of formwork systems, e.g., Framax Xlife, Dokadek and others. The user gets a real view of the 3D formwork system [59].

Figure 5.
Working environment of visualization of information model: (a) BIMx; (b) Doka AR [58,59].
3.2. Research Methods
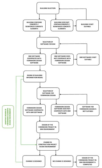
Research of the use of the BIM environment for the adaptive design of formwork elements will be carried out through a case study. A case study method presents the form of qualitative analysis of the particular issue. The quantitative information is not collected [60]. The proving design of the adaptive design of formwork elements possibilities is proposed in four steps:
- Building selection;
- Selection of software for BIM;
- Selection of software for formwork design;
- Design of the formwork project in the BIM environment.
A flowchart of the adaptive design of formwork elements in the BIM environment (Figure 6) describes the processing of this issue as a case study. The object of the case study must be a building that contains concrete or reinforced concrete elements. The formwork is part of the construction work of these elements. Buildings that do not contain concrete or reinforced concrete elements cannot be the subject of a case study. The construction design must be processed in software that supports the BIM environment. Therefore, the next step in the case study is to select a suitable software tool for building information modeling. The selected tool must cooperate with the software for formwork design. In addition, the selected software tools for the formwork design must cooperate with the software BIM. Their mutual cooperation and interactivity represent a prerequisite for the creation of the adaptive design of formwork elements.
Figure 6.
Flowchart of adaptive design of formwork elements in the BIM environment.
The adaptability of a design lies in the possibility of changing the construction project in the BIM environment. During the design phase of the construction, the construction project may change. Project changes can have various causes: change of layout, change of technical requirements of the construction, change of legislative requirements, change of demands on time, quality or construction costs [60]. Changes can be initiated from all project participants (investor, architect, designer, structural engineer, MEP engineer, contractor, authorities, etc.) [61,62]. In general, all members of the design team can respond to a change in any parameter in a BIM environment. For example, changing the thickness of a reinforced concrete ceiling slab will require changing the strength parameters of the formwork elements. Construction design changes will be developed in the BIM environment. The design of the formwork elements should also be responded to these changes.
4. Results and Discussion
Formwork presents an auxiliary process of concreting construction elements. It is inseparable from the construction process, and its design is very complex. Formwork design is affected by many critical requirements that are related to the design of concrete or reinforced concrete elements of the building [50]. The possibilities for more efficient design of the required formwork are allowed by new information technologies. These information technologies enable faster and more accurate formwork design with the minimization of possible failures that could crucially affect the realized formwork. Formwork design can be visualized through virtual, mixed or augmented reality by the created 3D model before it is actually implemented in the construction process taking into account the sustainability of construction in all its aspects.
The object of the case study, the building located in Košice, was chosen correctly. The building’s renovation consists of the superstructure of two floors, including the reinforced concrete ceiling slabs, beams, columns, staircase, and lift shaft. The 3D model of the load-bearing parts of a building is possible by many software. Modeling of the selected renovated building was implemented through ArchiCAD. Designing the formwork project in the BIM environment was realized by three software, Autodesk Revit and ArchiCAD, which deal with BIM, and BIM6x converts digital information from Autodesk Revit to ArchiCAD (Figure 7). ArchiCAD software’s disadvantage is its incompatibility with the Doka’s formwork elements library, which is designed for the Autodesk Revit platform in the RTE format. Therefore, it is necessary to use the BIM6x tool to convert digital formwork elements from Autodesk Revit to ArchiCAD software. It is then possible to import digital formwork elements into the BIMv model of formworks structure in the ArchiCAD environment. Moreover, software BIM6x creates a virtual reality environment for proving the potential and using the created 3D model of building with inserted 3D formwork elements.
Figure 7.
Software support of individual solution steps.
The following documents are required to create a 3D model of the load-bearing parts of the examined building and the subsequent insertion of the elements of the formwork system:
- Documents for the creation of the load-bearing construction 3D model (project documentation);
- Documents relating to the technological process for construction of the auxiliary structure—formwork (technological instructions, the technological standard by particularly provider of formwork elements);
- Data from the digital library of 3D elements of the formwork structure.
Project documentation of the renovated building was originally created in a software tool ArchiCAD; it provided all relevant information concerning specific reinforced concrete elements. The correct design and modeling of the 3D model of the formwork system are possible through documents that are given by the producers of complex formwork systems. The adaptive design of formwork was processed using the Doka system. Specifically, two auxiliary formwork system solutions for the construction of structural elements (ceiling slabs, columns and walls). The Dokadek system was used for the ceiling slab formwork, and the Framax Xlife system was used for columns and wall formworks.
An essential part of the adaptive formwork design in a BIM environment is a library of system formwork elements (Figure 8). The selected formwork elements must correspond to the technical and technological requirements for the formwork construction of selected structural elements of the solved building.
Figure 8.
3D formworks elements downloaded from the DOKA library [57].
An important aspect of creating a 3D model is the purpose of the created model. The creation of 3D models uses a method of technical modeling, which is characterized by a certain degree of accuracy. The 3D model for the purpose of the formwork design was processed with a level of detail (LOD) of 300. The 3D model of the load-bearing structure is an actual state model of the renovated object, which includes structural elements (foundation strips, columns and ceiling slab). Since this is a renovation of the building (superstructure), the next step is to model the new state of the building, which includes the creation of floors containing the structural elements: columns, gutters, ceiling slab, perimeter masonry, load-bearing walls, partitions, lintels, windows and doors (inserted as empty holes) (Figure 9). 3D construction elements are in the ArchiCAD’s library.
Figure 9.
3D model of building in software ArchiCAD 2022: (a) load-bearing construction; (b) 3D elements (column, wall, beam).
The next step is the modeling of the formwork elements. When inserting and modeling formwork objects, it is necessary to import downloaded libraries with 3D formwork elements into ArchiCAD. Only Doka has a freely accessible formwork elements library. Therefore, formwork systems Dokadek 30 and Framax Xlife (Figure 8) were chosen to solve the case study. The designed formwork model can be generated in a 2D and 3D view (Figure 10).
Figure 10.
Design of Doka formwork construction: (a) 2D section; (b) 3D; (c) 3D model of formwork elements—lift shaft, column, ceiling slab.
The created 3D model of formwork structures for reinforced concrete elements (Figure 10) can be used for presentation using virtual, mixed and augmented reality. The mentioned innovative technologies can easily detect:
- Spatial collisions of construction elements and formwork elements;
- Inappropriate modeling of structural elements;
- Inappropriate installation of auxiliary structure systems in our case, such as formwork structures.
Presentation of 3D model of load-bearing construction with an inserted 3D formwork structure is possible by:
- Computer graphics 3D modeling software, e.g., ArchiCAD, Revit and others;
- BIMx application in the environment of a computer, tablet or smartphone;
- Virtual reality using the BIMx application (smartphone + glasses);
- Microsoft Hololens glasses that support mixed reality.
BIMx application (Figure 11a) allows the display of the necessary information such as floor plans, sections and details. The application has a spatial 3D display of the model, where movement is allowed. The insert 3D model of the solved construction in the BIMx application can also be presented as virtual reality with the use of special glasses that support VR, e.g., Samsung Gear VR. BIMx application with VR glasses allows walking in the virtual space of the 3D model of the building (Figure 12b).
Figure 11.
3D model of formwork structures: (a) formwork of lift shaft; (b) formwork of column; (c) formwork of ceiling slab.
Figure 12.
Presentation of a 3D model using virtual reality: (a) by BIMx application on a smartphone; (b) by BIMx application through virtual reality (VR) glasses.
Information systems are slowly becoming increasingly commonly used in construction. In addition, more and more companies are gradually implementing these systems into their technological process. The increased investment costs of information systems are profitable in the long term. These technologies are also suitable for smaller construction projects on which groups of more professions are working. The collaboration of professions requires information sharing. Access to always updated data is key. Information systems enable such data availability for every stakeholder who, according to their assignment, finds the exact data they need. Information technologies simplify work mainly in the design, implementation and management of the building and its elements. Design tools can save time, resources, money and make the construction process much more efficient. Information systems combined with mixed reality can effectively control the observance of technological procedures, control the time schedule against the real progress of work, which results in a reduction in the possibility of failures. One such information system is the BIM system, which, together with the mixed reality, makes it possible to increase the efficiency of the construction process. Design of formwork in a 3D model by innovative information tool enabled speed up the formwork design and reduce the design errors. Theoretical information [6,28,38,43,44,45,46,47,48,49,50,51] about the strengths and weaknesses of BIM environment application emerged during the solution of the case study. The case study proved the advantages and disadvantages of the design of formwork elements for the building renovation.
The advantages of formwork construction design using 3D modeling:
- Possibility of automatic collision detection;
- Connection of construction project stakeholder in the whole phase of the project;
- Possibility to analyze and solve errors already in the design project phase;
- Automated modeling, updating of 2D drawings from a 3D model;
- Possibility of presenting a 3D model using mixed, virtual and augmented reality;
- Increase the efficiency of the construction process (meeting schedule, costs and reducing failures).
The disadvantages of formwork construction design using 3D modeling:
- Price of graphic software;
- Investment in hardware equipment;
- Insufficient compatibility between individual software;
- A limited number of 3D models of formwork elements of accessible libraries;
- Higher level of skills with individual modeling software.
Sharing information in a BIM environment is a great benefit in adaptive building design. Each participant in the construction project has timely access to the 3D model. When changing the design of a part of the structure, or HVAC, etc., the change is recorded in the model, and each participant in the construction can adapt his part to it. This is true at every stage and for most projects. Even in projects focused on the reconstruction of buildings, this is a great benefit. Approach to the BIM model and the opportunity to participate in changes adapt the design solution to current changes, which can be flexibly changed in the design.
Changes in natural conditions, the environment and the effort to achieve the highest degree of sustainability also have an impact on the cost side of construction projects. This is also reflected in the formwork design. The advantage shown by this study is that cost savings have already been noted in the design process when changing the formwork design due to the flexibility and adaptation of this project. These are cost savings for project management, communication between participants, labor costs for formwork workers, saved costs for subcontracting on time. Some of the costs were saved due to the precise design of the formwork material. This was estimated at 4% of the cost. Overall, the cost savings were not precisely quantified, as this was not the main subject of the investigation. However, compared to the case already mentioned above, where the cost savings were in the range of 13% [20], this number is realistic, according to the project tip. This also corresponds to the results of the study [19], where the savings were also confirmed. The design of the formwork in the BIM environment has been shown in the study to be effective, especially in terms of cost and also the impact on sustainability.
5. Conclusions
Building design is influenced by several factors. On one hand, these are unchanged conditions that need to be incorporated into the design of the building. On the other hand, it is more difficult to take into account changing conditions, which also have a significant impact on construction. Changing natural conditions (rainfall range, weather conditions, daylight, etc.), environmental conditions, and the emphasis on sustainability throughout the lifecycle of a construction project require a change in building design approaches and methods. Formwork design, as described above, also brings several specifics that affect the result.
This case study highlights the adaptive design of building renovations in a BIM environment that takes into account sustainability elements. The case study helps to clarify several conclusions. The BIM environment also greatly helps in designing the formwork to create a model that can be changed if necessary. The main advantage in simulating the changes required by the environment is the fact that this change is recorded in such an environment on other parts of the structure and project. Although not the study’s main focus, savings in project and material management costs, including labor, were noted. In the implementation phase, we work with the most optimal design, and possible changes are not an obstacle and a problem for the construction project. On the other hand, it works excellently as a control tool. This was especially confirmed during the specific renovation of the building in the case study. Since it was initially based on the original project documentation, the initial design of the building, as well as the formwork itself, was only 2D in nature. Due to the effort to apply BIM technology to this project and the creation of a 3D model, it brought great benefits in the context of adaptive architecture and design. After revealing the real condition of the original building, it was found that it is different from the original project documentation. There was already the first change of fact compared to the original proposal. Since a 3D model was created from the original project documentation, it was faster and easier to perform the ground and record the actual state of the original building in the BIM environment.
Constantly changing natural conditions and the fact that it is a renovation of a building located near the historic center, it was necessary to take into account other changes caused by the environment. Here, the great advantage of the BIM environment and modeling of the formwork using 3D tools was demonstrated. Changes that did not need to be made based on the changing conditions mentioned above were easier to make over time. This little result in direct effects on sustainability, especially in the context of the cost savings that the implementation of BIM and the formwork design through information technology has brought. Planning with the supplier’s PERI and DOKA and their software environment resulted in a precise formwork requirement, which resulted in the same material savings and thus no waste.
This case study on the reconstruction of a building near the historic center proved the justification for the use of BIM technology and the environment in the process of adaptive design of the building formwork. Currently, this building is in the implementation phase, and these benefits, which were also described in the design itself, are beginning to be demonstrated. This research demonstrated the implementation of BIM also for adaptive formwork design. Here, several research questions and subareas open up, where this research can move. One of them is to verify these facts on several construction projects that require changes in the design and formwork. Furthermore, based on demonstration of several projects to create a model when it is appropriate to use these technologies and at the same time create a methodology for quantifying and quantifying the degree of adaptability for the needs of implementing a BIM environment for this purpose. Confrontation with the above-mentioned similar case studies opens up space for comparing the results of a greenfield project and the reconstruction of historic buildings. Rationale and benefits have been demonstrated for both types. However, the analysis of other differences should be examined. Furthermore, compare different sizes of projects, or define in which project the methodology has a record depending on the project’s parameters, such as size, design of the building, type of building, etc.
Author Contributions
Conceptualization, M.S. and T.M.; methodology, M.S.; software, J.Č.; validation, P.M.; formal analysis, M.S.; investigation, M.S.; resources, T.M.; data curation, M.M.O.; writing—original draft preparation, M.S.; writing—review and editing, T.M.; visualization, J.Č.; supervision, P.M.; project administration, T.M.; funding acquisition, P.M. All authors have read and agreed to the published version of the manuscript.
Funding
This work was supported by the Slovak Research and Development Agency under contract no. “APVV-17- 0549”. The article presents a partial research result of project KEGA 059TUKE-4/2019, “M-learning tool for intelligent modelling of site structure parameters in a mixed reality environment”. This paper presents partial research results of project VEGA 1/0828/17, “Research and application of knowledge-based systems for modelling cost and economic parameters in Building Information Modelling”.
Institutional Review Board Statement
Not applicable.
Informed Consent Statement
Not applicable.
Data Availability Statement
All research activities have been carried out in accordance with the MDPI Ethics and there is no obstacle on our part.
Conflicts of Interest
The authors declare no conflict of interest.
References
- Dolníková, E.; Katunský, D.; Darula, S. Assessment of overcast sky daylight conditions in the premises of engineering operations considering two types of skylights. Build. Environ. Int. J. Build. Sci. Appl. 2020, 180, 1–14. [Google Scholar]
- Dolníková, E.; Katunský, D.; Vertaľ, M.; Zozulák, M. Influence of Roof Windows Area Changes on the Classroom Indoor Climate in the Attic Space: A Case Study. Sustainability 2020, 12, 5046. [Google Scholar] [CrossRef]
- Vranay, F.; Pirsel, L.; Kacik, R.; Vranayová, Z. Adaption of HVAC systems to reduce the spread of COVID-19 in Buildings. Sustainability 2020, 12, 9992. [Google Scholar] [CrossRef]
- Longo, F.; Cascardi, A.; Lassandro, P.; Aiello, M.A. A new Fabric Reinforced Geopolymer Mortar (FRGM) with mechanical and energy benefits. Fibers 2020, 8, 49. [Google Scholar] [CrossRef]
- Longo, F.; Cascardi, A.; Lassandro, P.; Sannino, A.; Aiello, M.A. Mechanical and thermal characterization of FRCM-matrices. In Proceedings of the Key Engineering Materials—6th International Conference on Mechanics of Masonry Structures Strengthened with Composite Materials, MuRiCo6, Bologna, Italy, 26–28 June 2019; Volume 817, pp. 189–194. [Google Scholar]
- Galić, M.; Venkrbec, V.; Chmelik, F.; Feine, I.; Pucko, Z.; Klansek, U. Survey af accomplishments in BIM implementation in Croatia The Czech Republic, Germany and Slovenia. Electron. J. Fac. Civ. Eng. 2017, 8. [Google Scholar] [CrossRef]
- Darula, S.; Kittler, R. A methodology for designing amnd calibrating an artificial sky to simulate ISO/CIE sky types with an artificial sun. J. Illum. Eng. Soc. N. Am. 2014, 11, 1–13. [Google Scholar]
- Pohoryles, D.A.; Maduta, C.; Bournas, D.A.; Kouris, L.A. Energy performance of existing residential buildings in Europe: A novel approach combining energy with seismic retrofitting. Energy Build. 2020, 223, 110024. [Google Scholar] [CrossRef]
- Pohoryles, D.A.; Maduta, C.; Bournas, D.A. A unified macro-modelling approach for masonry-infilled RC frames strengthened with composite materials. Eng. Struct. 2020, 223, 111161. [Google Scholar] [CrossRef]
- Gasparik, J.; Funtik, T.; Gasparik, M.; Alamro, B. Continuing increasing of quality management level in construction company using excellence model with software support. In Proceedings of the ISARC 2018—35th International Symposium on Automation and Robotics in Construction and International AEC/FM Hackathon: The Future of Building Things, Berlin, Germany, 20–25 July 2018; pp. 207–213. [Google Scholar]
- Waeak, S.; Ljevo, Ž.; Vukomanović, M. Understanding the key quality factors in constrction projects—A systematic literature review. Sustainability 2020, 12, 1–25. [Google Scholar]
- Bello, S.A.; Oyedele, L.O.; Akinde, O.O.; Bilah, M.B.; Davila Delgado, J.A.; Akanbi, L.A.; Ajayi, A.O.; Owolabi, H.A. Cloud computing in construction industry: Use cases, benefits and challenges. Autom. Constr. 2021, 122, 1–18. [Google Scholar] [CrossRef]
- Wen, Q.; Li, Z.; Peng, Y.; Guo, B. Assessing the Effectiveness of Building Information Modeling in Developing Green Buildings from a Lifecycle Perspective. Sustainability 2020, 12, 9988. [Google Scholar] [CrossRef]
- Hong, J.; Zhang, X.; Shen, G.Q.; Zhang, W.; Feng, Y. A multi-regional based hybrid method for assessing life cycle energy use of buildings: A case study. J. Clean. Prod. 2017, 148, 760–772. [Google Scholar] [CrossRef]
- D’Amico, A.; Bergonzoni, G.; Pini Edoardo Currà, A. BIM for Healthy Buildings: An Integrated Approach of Architectural Design Based on IAQ Prediction. Sustainability 2020, 12, 10417. [Google Scholar] [CrossRef]
- ASB—Technology of the Principle of Design and Installation of Formwork. Available online: https://www.asb.sk/stavebnictvo/zaklady-a-hruba-stavba/cement-beton/technologicke-zasady-navrhu-a-montaze-debnenia (accessed on 19 September 2020).
- Sona, M. The impact of buildability factors on formwork in residential building construction. Lect. Notes Civ. Eng. 2021, 99, 85–96. [Google Scholar]
- Araújo, C.S.; Siqueira, L.C.; Ferreira, E.A.M.; Costa, D.B. Conceptual Framework for Tracking Metallic Formworks on Construction Sites Using IoT, RFID and BIM Technologies. Lect. Notes Civ. Eng. 2021, 98, 865–878. [Google Scholar]
- Romanovskyi, R.; Sanabria Mejia, L.; Rezazadeh Azar, E. BIM-based decision support system for concrete formwork design. In Proceedings of the 36th International Symposium on Automation and Robotics in Construction, ISARC, Banff, AB, Canada, 21–24 May 2019; pp. 1129–1135. [Google Scholar]
- Mansuri, D.; Chakraborty, D.; Elzarka, H.; Deshpande, A.; Gronseth, T. Building information modeling enabled cascading formwork management tool. Autom. Constr. 2017, 83, 259–272. [Google Scholar] [CrossRef]
- Lacarte, L.M.D.; Fan, J. Modelling of a thermally activated building system (TABS) combined with free-hanging acoustic ceiling units using computational fluid dynamics (CFD). Build. Simul. 2018, 11, 315–324. [Google Scholar] [CrossRef]
- Friembichler, F.; Handler, S.; Kreč, K.; Kuster, H. Energy-Storage Concrete: Thermal Component Activation, 1st ed.; Bundesministerium für Verkehr, Innovation und Technologie: Wien, Austria, 2017; p. 121. [Google Scholar]
- Struková, Z. Technológia Stavebných Procesov—Hrubá Stavba; Stavebná Fakulta Technickej Univerzity v Košiciach: Košice, Slovakia, 2011; p. 142. [Google Scholar]
- Kim, M.-K.; Putra Thedja, J.P.; Wang, O. Automated dimensional quality assessment for formwork and rebar of reinforced concrete components using 3D point cloud data. Autom. Constr. 2020, 112, 1–14. [Google Scholar] [CrossRef]
- Majer, R.; Ellimgerová, H.; Gašparík, J. Methods for the calculation of the lost profit in construction contracts. Buildings 2020, 10, 74. [Google Scholar] [CrossRef]
- Malara, J.; Plebankiewicz, E.; Juszczyk, M. Formula for determining the construction workers productivity including environmental factors. Buildings 2019, 9, 240. [Google Scholar] [CrossRef]
- Radziszewska-Zielina, E. Assessment methods of partnering relations of Polish, Slovak and Ukrainian construction enterprises with the use of fuzzy logic. Arch. Civ. Eng. 2011, 1, 87–118. [Google Scholar] [CrossRef]
- Radziszewska-Zielina, E.; Szewczyk, M. Examples of actions that improve partnering cooperation among the participants of construction projects. IOP Conf. Ser. Mater. Sci. Eng. 2017, 25, 12–51. [Google Scholar] [CrossRef]
- Gajzler, M.; Zima, K. Evaluation of Planned Construction Projects Using Fuzzy Logic. Int. J. Civ. Eng. 2017, 15, 641–652. [Google Scholar] [CrossRef]
- Ko, C.H.; Wang, W.C.; Kuo, J.D. Improving formwork engineering using the Toyota Way. J. Eng. Proj. Prod. Manag. 2011, 1, 13–27. [Google Scholar] [CrossRef]
- Mohammadi, S.; Tavakolan, M.; Zahraie, B. Automated planning of building construction considering the amount of available floor formwork. In Proceedings of the Construction Research Congress: Old and New Construction Technologies Converge in Historic San Juan, San Juan, Puerto Rico, 31 May–2 June 2016; pp. 1–16. [Google Scholar]
- Chakraborty, D.; Elzarka, H.; Bhatnagar, R. Generation of accurate weather files using a hybrid machine learning methodology for design and analysis of sustainable and resilient buildings. Sustain. Cities Soc. 2016, 24, 33–41. [Google Scholar] [CrossRef]
- Gallego, E.; Fuentes, J.M.; Ramírez, A.; Ayuga, F. Computer simulation of complex-shaped formworks using three-dimensional numerical models. Autom. Constr. 2011, 20, 830–836. [Google Scholar] [CrossRef]
- Hyun, C.; Jin, C.; Shen, Z.; Kim, H. Automated optimization of formwork design through spatial analysis in building information modeling. Autom. Constr. 2018, 95, 193–205. [Google Scholar] [CrossRef]
- ASB—Formwork. Available online: https://www.asb.sk/stavebnictvo/zaklady-a-hruba-stavba/betonaz/debnenie (accessed on 24 September 2020).
- Bašková, R. Realizácia betonových konštrukcií. Turany Staveb. Trh 2008, 272. [Google Scholar] [CrossRef]
- Juríček, I. Technológia Stavieb—Hrubá Stavba; Eurostav: Bratislava, Slovakia, 2018; p. 302. [Google Scholar]
- Kolarić, S.; Vukomanovoć, M. Potential of BIM and ERP integration in contractor construction companies. In Proceedings of the 13th International Conference Organization, Technology and Management in Construction, Poreč, Croatia, 27–30 September 2017; pp. 669–673. [Google Scholar]
- Drozd, W.; Leśniak, A. Ecological wall systems as an element of sustainable development-cost issues. Sustainability 2018, 10, 2234. [Google Scholar] [CrossRef]
- Mihić, M.; Vukomanović, M.; Završki, I. Review of previous applications of innovative information technologies in construction health and safety. Organ. Technol. Manag. Constr. 2019, 11, 1952–1967. [Google Scholar] [CrossRef]
- Behún, M.; Gavurova, B.; Tkacova, A.; Kotaskova, A. The impact of the manufacturing industry on the economic cycle of European Union countries. J. Compet. 2018, 10, 23–39. [Google Scholar] [CrossRef]
- Knapčíková, L.; Balog, M.; Husar, J.; Szilagyi, E. Material recycling of some automobile plastics waste. Przem. Chem. 2018, 95, 1716–1720. [Google Scholar]
- Eastman, C.H.; Eastman, C.; Teicholz, P.; Sacks, R.; Liston, K. BIM Handbook. A Guide to Building Information Modeling for Oweners, Managers, Designers, Engineers, and Contractors; John Wiley & Sons, Inc.: Hoboken, NJ, USA, 2008; p. 658. [Google Scholar]
- Smith, P. BIM Implementation—Global Strategies. Procedia Eng. 2017, 85, 482–492. [Google Scholar] [CrossRef]
- BiBlus—The Birth of BIM and the Virtual Model According to Estman. Available online: http://biblus.accasoftware.com/en/the-birth-of-bim-eastman/ (accessed on 10 October 2020).
- Thomas, N. BIM Vs. CAD Files: What’s the Difference. Available online: https://blog.thomasnet.com/cad-vs-bim-files (accessed on 12 October 2020).
- Thenbs, L. BIM Vs. CAD Files: What’s the Difference. Available online: https://blog.areo.io/level-of-development/ (accessed on 13 October 2020).
- Rigiops, Bim and Construction Contractors. Available online: https://www.rigips.sk/files/kniznica/bim-brozura.pdf (accessed on 12 October 2020).
- Sacks, R.; Eastman, C.H.; Lee, G.; Teicholz, P. BIM Handbook: A Guide to Building Information Modeling for Owners, Designers, Engineering, Contractors, and Facility Managers, 3rd ed.; John Wiley & Sons, Inc.: Hoboken, NJ, USA, 2018; p. 658. [Google Scholar]
- Smith, P. BIM Implementation—Global Strategies. Procedia Eng. 2014, 85, 482–492. [Google Scholar] [CrossRef]
- Graphisoft—ArchiCAD. Available online: https://graphisoft.com/solutions/products/archicad (accessed on 15 October 2020).
- Centrum—ArchiCAD. Available online: http://www.cegra.cz/produkty/software/archicad/ (accessed on 15 October 2020).
- Peri—Planning PERI Formwork System in Autodesk Revit. Available online: https://www.peri.com/en/company/press/planning-peri-formwork-systems-in-autodesk-revit.html (accessed on 18 October 2020).
- Doka—DokaCAD 9 for AutoCAD. Available online: https://www.doka.com/sk/solutions/services/dfds/dfds-planning-software/DokaCAD-for-AutoCAD-software-formwork-plannin (accessed on 18 October 2020).
- Tekla—Concrete Formwork with Tekla. Available online: https://www.tekla.com/solutions/concrete-contractors/formwork/ (accessed on 18 October 2020).
- Virtual Reality—What Is Virtual Reality? Available online: https://virtualnarealita.eu/co-je-virtualna-realita/ (accessed on 20 October 2020).
- GooglePlay—BIMx—eXplorer. Available online: https://play.google.com/store/apps/details?id=com.graphisoft.bimx&hl=sk (accessed on 18 October 2020).
- Augmented Reality. Available online: http://www.priemyselneinzinierstvo.sk/?page_id=1579/ (accessed on 20 October 2020).
- Doka—Doka Augmented Reality. Available online: https://www.doka.com/sk/home/apps/augmented-and-virtual-reality-app (accessed on 18 October 2020).
- Ahmed, S.; Arocho, I. Analysis of cost comparison and effects of change orders during construction: Study of a mass timber and a concrete building project. J. Build. Eng. 2021, 33, 101856. [Google Scholar] [CrossRef]
- Yana, A.A.G.A.; Rusdhi, H.A.; Wibowo, M.A. Analysis of Factors Affecting Design Changes in Construction Project with Partial Least Square. Procedia Eng. 2015, 125, 40–45. [Google Scholar] [CrossRef]
- Spitz, N.; Coniglio, N.; El Mansor, M.; Montagne, A.; Mezghani, S. Quantitative and representative adherence assessment of coated and uncoated concrete-formwork. Surf. Coat. Tech. 2018, 352, 247–256. [Google Scholar] [CrossRef]
Publisher’s Note: MDPI stays neutral with regard to jurisdictional claims in published maps and institutional affiliations. |
© 2021 by the authors. Licensee MDPI, Basel, Switzerland. This article is an open access article distributed under the terms and conditions of the Creative Commons Attribution (CC BY) license (http://creativecommons.org/licenses/by/4.0/).












