Integrating Personal and Pro-Environmental Motives to Explain Italian Women’s Purchase of Sustainable Clothing
Abstract
:1. Introduction
1.1. Theoretical Framework
1.1.1. The Theory of Planned Behavior
1.1.2. The Value-Belief-Norm
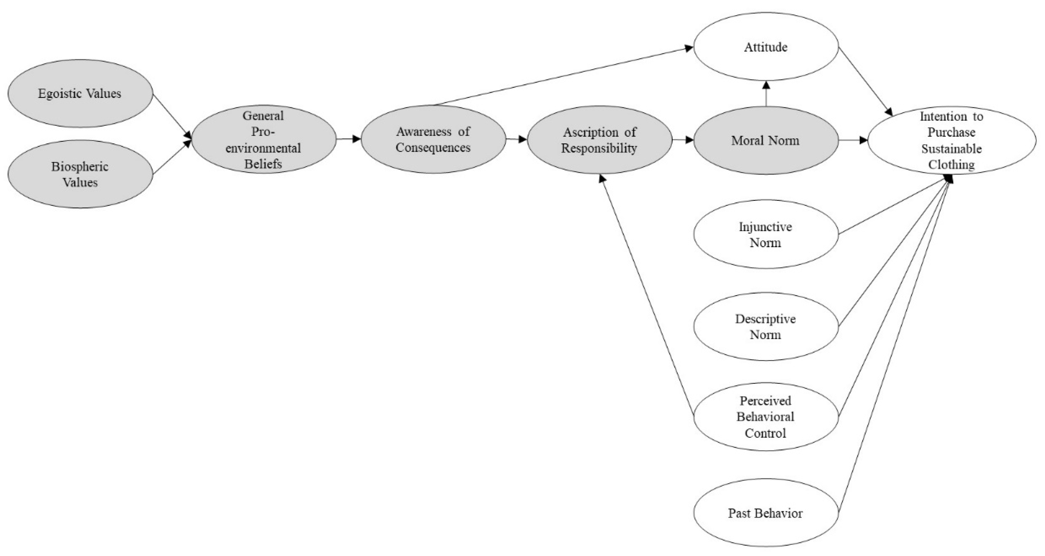
1.1.3. Integrating TPB and VBN Models
2. Materials and Methods
2.1. Participants and Procedure
2.2. Measures
2.3. Data Analyses
3. Results
3.1. Preliminary Results
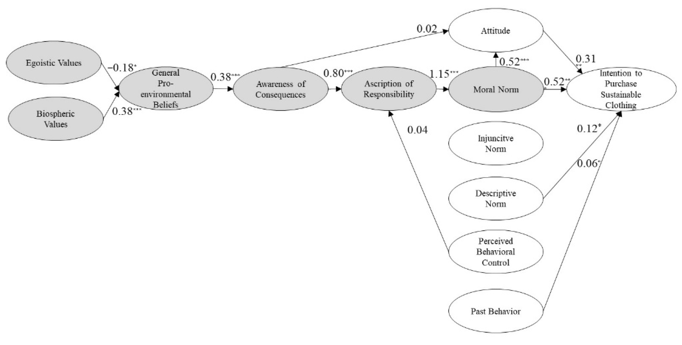
3.2. Main Analyses
4. Discussion
4.1. Limitations and Future Directions
4.2. Practical Implications
5. Conclusions
Author Contributions
Funding
Institutional Review Board Statement
Informed Consent Statement
Data Availability Statement
Conflicts of Interest
Appendix A
| Questions | Response Scales |
|---|---|
| Where do you usually buy clothing items? |
|
| Do you typically try new brands? |
|
| Do you read the label on clothing before you buy it? |
|
| Purchasing sustainable clothes is/would be? | Disadvantageous (1)—Advantageous (7) Unpleasant (1)—Pleasant (7) Boring (1)—Funny (7) Unsatisfactory (1)—Satisfactory (7) Fool (1)—Wise (7) |
| Most people think that I should buy sustainable clothing | Strongly disagree (1) Disagree (2) Slightly disagree (3) Neither agree or disagree (4) Slightly agree (5) Agree (6) Strongly agree (7) |
| Most people would approve if I bought sustainable clothing | |
| Most people would prefer that I buy sustainable clothing | |
| Most people I know buy sustainable clothing | |
| Most people I know believe it is right to buy sustainable clothing | |
| Most people I know would like to buy sustainable clothing | |
| Sustainable clothing might be expensive | |
| The retail outlets of sustainable clothing might be located far away from where I live | |
| It might be difficult to obtain information regarding the sustainability of the clothing | |
| Please, indicate how often you purchase the following sustainable clothing: jackets, windbreakers, overcoats, t-shirts, sweaters, pants, skirts, dresses | Never (1)—Sometimes (4)—Always (7) |
| Social power: control over others, dominance | Opposed to my Values (−1) Not important at all (0) (1) (2) Important (3) (4) (5) Very Important (6) Of super importance (7) |
| Wealth: material possessions, money | |
| Authority: the right lo lead or command | |
| Influential: having an impact on people and events | |
| Respecting the earth: harmony with other species | |
| Unity with nature: fitting into nature | |
| Protecting the environment: protecting natural resources | |
| Preventing pollution: protecting natural resources | |
| Human progress can be achieved only by maintaining the ecological balance | Strongly disagree (1) Disagree (2) Slightly disagree (3) Neither agree or disagree (4) Slightly agree (5) Agree (6) Strongly agree (7) |
| Preserving nature now means ensuring the future for human beings | |
| Human beings can progress only by conserving nature’s resources | |
| The production of sustainable clothing causes environmental pollution | |
| A reduced purchase of sustainable clothing would contribute to environmental protection | |
| The production of sustainable clothing causes climate change | |
| I think it is useful to purchase sustainable clothing to reduce environmental problems | |
| I can take on responsibility for my purchase of sustainable clothes to protect the environment | |
| I think I can contribute to reducing the environmental problems by purchasing sustainable clothing | |
| Purchasing sustainable clothing is the right thing to do | |
| Purchasing sustainable clothing means acting in line with what I find important | |
| If I see sustainable clothing, I intend to or consider purchasing it | |
| If I see a retail store of sustainable clothing, I intend to visit the store to purchase a product | |
| When I find a cloth that fits my needs, the possibility of purchasing it will increase if it is sustainable | |
| When I find a cloth that fits my needs, the possibility of purchasing it will increase if it is sustainable |
References
- Letcher, T.M. (Ed.) Climate Change: Observed Impacts on Planet Earth; Elsevier: Amsterdam, The Netherlands, 2021. [Google Scholar]
- Ofori, D. Opportunities and Challenges of Green Marketing. In Green Marketing in Emerging Markets; Palgrave Macmillan: Cham, Switzerland, 2021; pp. 251–276. [Google Scholar]
- Moran, D.; Wood, R.; Hertwich, E.; Mattson, K.; Rodriguez, J.F.D.; Schanes, K.; Barrett, J. Quantifying the potential for consumer-oriented policy to reduce European and foreign carbon emissions. Clim. Policy 2020, 20, 28–38. [Google Scholar] [CrossRef] [Green Version]
- Thøgersen, J. Consumer behavior and climate change: Consumers need considerable assistance. Curr. Opin. Behav. Sci. 2021, 42, 9–14. [Google Scholar] [CrossRef]
- Mamdouh, G.A.; Olujic, Z.; Jansens, P.J.; Jobson, M.; Smith, R. Reducing CO2 emissions and energy consumption of heat-integrated distillation systems. Environ. Sci. Technol. 2005, 39, 6860–6870. [Google Scholar] [CrossRef]
- Fornara, F.; Pattitoni, P.; Mura, M.; Strazzera, E. Predicting intention to improve household energy efficiency: The role of value-belief-norm theory, normative and informational influence, and specific attitude. J. Environ. Psychol. 2016, 45, 1–10. [Google Scholar] [CrossRef]
- Austgulen, M.H.; Skuland, S.E.; Schjøll, A.; Alfnes, F. Consumer readiness to reduce meat consumption for the purpose of environmental sustainability: Insights from Norway. Sustainability 2018, 10, 3058. [Google Scholar] [CrossRef] [Green Version]
- Carfora, V.; Conner, M.; Caso, D.; Catellani, P. Rational and moral motives to reduce red and processed meat consumption. J. Appl. Soc. Psychol. 2020, 50, 744–755. [Google Scholar] [CrossRef]
- Fineman, S. Fashioning the Environment. Organization 2001, 8, 17–31. [Google Scholar] [CrossRef]
- Luz, C. Waste couture: Environmental impact of the clothing industry. Environ. Health Perspect. 2007, 115. [Google Scholar] [CrossRef] [Green Version]
- Ritch, E.; Schröder, M. Accessing and Affording Sustainability: The Experience of Fashion Consumption within Young Families. Int. J. Consum. Stud. 2012, 36, 203–210. [Google Scholar] [CrossRef]
- International Market for Sustainable Apparel. Available online: https://elainelipson.files.wordpress.com/2013/11/5-sustainable-exec-summ.pdf (accessed on 3 September 2021).
- Pammi, S. Shaping Sustainable Fashion: Changing the Way We Make and Use Clothes edited by Alison Gwilt and Timo Rissanen. Des. J. 2013, 16, 125–127. [Google Scholar] [CrossRef]
- Jang, J.; Ko, E.; Chun, E.; Lee, E. A study of a social content model for sustainable development in the fast fashion industry. J. Glob. Fash. Mark. 2012, 3, 61–70. [Google Scholar] [CrossRef]
- Lundblad, L.; Davies, I.A. The values and motivations behind sustainable fashion consumption. J. Consum. Behav. 2016, 15, 149–162. [Google Scholar] [CrossRef]
- Shafie, S.; Kamis, A.; Ramli, M.F.; Abu Bedor, S.; Ahmad Puad, F.N. Fashion sustainability: Benefits of using sustainable practices in producing sustainable fashion designs. Int. Bus. Educ. J. 2021, 14, 103–111. [Google Scholar] [CrossRef]
- Tobler, C.; Visschers, V.H.; Siegrist, M. Eating green. Consumers’ willingness to adopt ecological food consumption behaviors. Appetite 2011, 57, 674–682. [Google Scholar] [CrossRef] [PubMed]
- Ramus, C.A.; Killmer, A.B. Corporate greening through prosocial extrarole behaviours–a conceptual framework for employee motivation. Bus. Strategy Environ. 2007, 16, 554–570. [Google Scholar] [CrossRef]
- Carfora, V.; Caso, D.; Sparks, P.; Conner, M. Moderating effects of pro-environmental self-identity on pro-environmental intentions and behaviour: A multi-behaviour study. J. Environ. Psychol. 2017, 53, 92–99. [Google Scholar] [CrossRef] [Green Version]
- Dewanto, K.N.; Belgiawan, P.F. The influence of social norms and attitude in sustainable fashion product purchase behaviour. Am. Int. J. Bus. Manag. 2020, 3, 64–75. [Google Scholar]
- Lee, E.J.; Choi, H.; Han, J.; Kim, D.H.; Ko, E.; Kim, K.H. How to “Nudge” your consumers toward sustainable fashion consumption: An fMRI investigation. J. Bus. Res. 2020, 117, 642–651. [Google Scholar] [CrossRef]
- Han, Y.; Hansen, H. Determinants of Sustainable Food Consumption: A meta-analysis using a traditional and a structura equation modelling approach. Int. J. Psychol. Stud. 2012, 4, 22. [Google Scholar] [CrossRef] [Green Version]
- Wu, W.Y.; Do, T.Y.; Nguyen, P.T.; Anridho, N.; Vu, M.Q. An integrated framework of customer-based brand equity and theory of planned behavior: A meta-analysis approach. J. Asian Financ. Econ. Bus. 2020, 7, 371–381. [Google Scholar] [CrossRef]
- Geiger, S.M.; Keller, J. Shopping for clothes and sensitivity to the suffering of others: The role of compassion and values in sustainable fashion consumption. Environ. Behav. 2018, 50, 1119–1144. [Google Scholar] [CrossRef]
- Kaiser, F.G.; Hübner, G.; Bogner, F.X. Contrasting the theory of planned behavior with the value-belief-norm model in explaining conservation behavior. J. Appl. Soc. Psychol. 2005, 35, 2150–2170. [Google Scholar] [CrossRef]
- Nguyen, N.; Lobo, A.; Greenland, S. Pro-environmental purchase behaviour: The role of consumers’ biospheric values. J. Retail. Consum. Serv. 2016, 33, 98–108. [Google Scholar] [CrossRef]
- Fritsche, I.; Barth, M.; Jugert, P.; Masson, T.; Reese, G. A Social Identity Model of Pro-Environmental Action (SIMPEA). Psychol. Rev. 2018, 125, 245–269. [Google Scholar] [CrossRef]
- Bianchi, C.; Gonzalez, M. Exploring sustainable fashion consumption among eco-conscious women in Chile. Int. Rev. Retail Distrib. Consum. Res. 2021, 31, 375–392. [Google Scholar] [CrossRef]
- Lee, Y.K.; DeLong, M. American and Korean Youths’ Attachment to Handcraft Apparel and Its Relation to Sustainability. Cloth. Text. Res. J. 2017, 35, 67–80. [Google Scholar] [CrossRef]
- Kong, H.M.; Ko, E. Why Do Consumers Choose Sustainable Fashion? A Cross-cultural Study of South Korean, Chinese, and Japanese Consumers. J. Glob. Fash. Mark. 2017, 8, 220–234. [Google Scholar] [CrossRef]
- Su, J.; Watchravesring, K.; Zhou, J.; Gil, M. Sustainable Clothing: Perspectives from US and Chinese Young Millennials. Int. J. Retail Distrib. Manag. 2019, 47, 1141–1162. [Google Scholar] [CrossRef]
- Farrow, K.; Grolleau, G.; Ibanez, L. Social norms and pro-environmental behavior: A review of the evidence. Ecol. Econ. 2017, 140, 1–13. [Google Scholar] [CrossRef]
- Allcott, H. Social norms and energy conservation. J. Public Econ. 2011, 95, 1082–1095. [Google Scholar] [CrossRef] [Green Version]
- Tiokhin, L.; Hackman, J.; Shirajum, M.; Jesmin, K.; Hruschka, D. Generalizability is not optional: Insights from a cross-cultural study of social discounting. R. Soc. Publ. 2019, 6, 181386. [Google Scholar] [CrossRef] [PubMed] [Green Version]
- Turker, D.; Altuntas, C. Sustainable supply chain management in the fast fashion industry: An analysis of corporate reports. Eur. Manag. J. 2014, 32, 837–849. [Google Scholar] [CrossRef]
- Beghelli, C.; Lusso Globale, Italia Primo Paese per Aziende. Ma Sono Anche le Più Piccole e Quelle che Crescono Meno [Global luxury, Italy First Country for Companies. But They Are also the Smallest and Those That Grow the Least]. Il Sole 24 Ore. 15 April 2019. Available online: https://www.ilsole24ore.com/art/lusso-globale-italia-primo-paese-aziende-ma-sono-anche-piu-piccole-e-quelle-che-crescono-meno-ABCCK5oB?refresh_ce=1 (accessed on 15 April 2019).
- Sakellari, M.; Skanavis, C. Environmental behavior and gender: An emerging area of concern for environmental education research. Appl. Environ. Educ. Commun. 2013, 12, 77–87. [Google Scholar] [CrossRef]
- Kumar, S.; Yadav, R. The impact of shopping motivation on sustainable consumption: A study in the context of green apparel. J. Clean. Prod. 2021, 295, 126239. [Google Scholar] [CrossRef]
- Lang, C.; Armstrong, C.M. Collaborative consumption: The influence of fashion leadership, need for uniqueness, and materialism on female consumers’ adoption of clothing renting and swapping. Sustain. Prod. Consum. 2018, 13, 37–47. [Google Scholar] [CrossRef]
- Handa, M.; Khare, A. Gender as a moderator of the relationship between materialism and fashion clothing involvement among Indian youth. Int. J. Consum. Stud. 2013, 37, 112–120. [Google Scholar] [CrossRef]
- McNeill, L.; Venter, B. Identity, self-concept and young women’s engagement with collaborative, sustainable fashion consumption models. Int. J. Consum. Stud. 2019, 43, 368–378. [Google Scholar] [CrossRef]
- O’Cass, A. Fashion clothing consumption: Antecedent and consequences of fashion clothing involvement. Eur. J. Mark. 2004, 38, 869–882. [Google Scholar] [CrossRef]
- Jung, H.J.; Oh, K.W.; Kim, H.M. Country Differences in Determinants of Behavioral Intention towards Sustainable Apparel Products. Sustainability 2021, 13, 558. [Google Scholar] [CrossRef]
- Ajzen, I. The theory of planned behavior. Organ. Behav. Hum. Decis. Process. 1991, 50, 179–211. [Google Scholar] [CrossRef]
- Stern, P.C.; Dietz, T.; Abel, T.; Guagnano, G.A.; Kalof, L. A value-belief-norm theory of support for social movements: The case of environmentalism. Hum. Ecol. Rev. 1999, 6, 81–97. [Google Scholar]
- Gkargkavouzi, A.; Halkos, G.; Matsiori, S. Environmental behavior in a private-sphere context: Integrating theories of planned behavior and value belief norm; self-identity and habit. Resour. Conserv. Recycl. 2019, 148, 145–156. [Google Scholar] [CrossRef]
- Becker-Leifhold, C.V. The role of values in collaborative fashion consumption—A critical investigation through the lenses of the theory of planned behavior. J. Clean. Prod. 2018, 199, 781–791. [Google Scholar] [CrossRef]
- Maloney, J.; Lee, M.Y.; Jackson, V.; Miller-Spillman, K.A. Consumer willingness to purchase organic products: Application of the theory of planned behavior. J. Glob. Fash. Mark. 2014, 5, 308–321. [Google Scholar] [CrossRef]
- Phau, I.; Teah, M.; Chuah, J. Consumer attitudes towards luxury fashion apparel made in sweatshops. J. Fash. Mark. Manag. 2015, 19, 169–187. [Google Scholar] [CrossRef] [Green Version]
- Eagly, A.H.; Chaiken, S. The Psychology of Attitudes; Harcourt Brace Jovanovich College Publishers: Fort Worth, TX, USA, 1993. [Google Scholar]
- Chi, T.; Gerard, J.; Yu, Y.; Wang, Y. A study of US consumers’ intention to purchase slow fashion apparel: Understanding the key determinants. Int. J. Fash. Des. Technol. Educ. 2021, 14, 101–112. [Google Scholar] [CrossRef]
- Kumar, N.; Mohan, D. Sustainable apparel purchase intention: Collectivist cultural orientation and price sensitivity in extended TPB model. J. Revenue Pricing Manag. 2021, 20, 149–161. [Google Scholar] [CrossRef]
- Jacobs, K.; Petersen, L.; Hörisch, J.; Battenfeld, D. Green thinking but thoughtless buying? An empirical extension of the value-attitude-behaviour hierarchy in sustainable clothing. J. Clean. Prod. 2018, 203, 1155–1169. [Google Scholar] [CrossRef]
- Kim, H.; Lee, E.; Hur, W. The normative social influence on eco-friendly consumer behavior: The moderating effect of environmental marketing claims. Cloth. Text. Res. J. 2012, 30, 4–18. [Google Scholar] [CrossRef] [Green Version]
- Han, T.I.; Stoel, L. The effect of social norms and product knowledge on purchase of organic cotton and fair-trade apparel. J. Glob. Fash. Mark. 2016, 7, 89–102. [Google Scholar] [CrossRef]
- Lambert, E. Sustainable Fashion Consumption: Theory of Planned Behavior and the Influence of Self-Identity, Perceived Consumer Effectiveness and Fashion Consciousness. Master’s Thesis, SKEMA Business School, Lille, France. Available online: http://urn.fi/URN:NBN:fi-fe2019103136001 (accessed on 15 April 2019).
- Kumar, A.; Prakash, G.; Kumar, G. Does environmentally responsible purchase intention matter for consumers? A predictive sustainable model developed through an empirical study. J. Retail. Consum. Serv. 2021, 58, 102270. [Google Scholar] [CrossRef]
- Kim, H.; Lee, E.J.; Hur, W.M. The mediating role of norms in the relationship between green identity and purchase intention of eco-friendly products. Hum. Ecol. Rev. 2012, 19, 125–135. [Google Scholar]
- Abrahamse, W.; Steg, L. How do socio-demographic and psychological factors relate to households’ direct and indirect energy use and savings? J. Econ. Psychol. 2009, 30, 711–720. [Google Scholar] [CrossRef]
- Whitmarsh, L.; O’Neill, S. Green identity, green living? The role of pro-environmental self-identity in determining consistency across diverse pro-environmental behaviours. J. Environ. Psychol. 2010, 30, 305–314. [Google Scholar] [CrossRef]
- Carfora, V.; Caso, D.; Palumbo, F.; Conner, M. Promoting water intake. The persuasiveness of a messaging intervention based on anticipated negative affective reactions and self-monitoring. Appetite 2018, 130, 236–246. [Google Scholar] [CrossRef]
- Caso, D.; Carfora, V.; Conner, M. Predicting intentions and consumption of fruit and vegetables in Italian adolescents. Effects of anticipated regret and self-identity. Psicol. Soc. 2016, 11, 319–326. [Google Scholar] [CrossRef]
- Bray, J.; Johns, N.; Kilburn, D. An exploratory study into the factors impeding ethical consumption. J. Bus. Ethics 2011, 98, 597–608. [Google Scholar] [CrossRef] [Green Version]
- Zheng, Y.; Chi, T. Factors influencing purchase intention towards environmentally friendly apparel: An empirical study of US consumers. Int. J. Fash. Des. Technol. Educ. 2015, 8, 68–77. [Google Scholar] [CrossRef]
- Steg, L.; Perlaviciute, G.; Van der Werff, E.; Lurvink, J. The significance of hedonic values for environmentally relevant attitudes, preferences, and actions. Environ. Behav. 2014, 46, 163–192. [Google Scholar] [CrossRef]
- Kang, J.; Moreno, F. Driving Value to Action: Predictive Modeling for Environmentally Sustainable Product Purchases. Sustain. Prod. Consum. 2020, 23, 224–235. [Google Scholar] [CrossRef]
- Landon, A.C.; Woosnam, K.M.; Boley, B.B. Modeling the psychological antecedents to tourists’ pro-sustainable behaviors: An application of the value-belief-norm model. J. Sustain. Tour. 2018, 26, 957–972. [Google Scholar] [CrossRef]
- Jägel, T.; Keeling, K.; Reppel, A.; Gruber, T. Individual Values and Motivational Complexities in Ethical Clothing Consumption: A Means-end Approach. J. Mark. Manag. 2012, 28, 373–396. [Google Scholar] [CrossRef] [Green Version]
- Borusiak, B.; Szymkowiak, A.; Horska, E.; Raszka, N.; Żelichowska, E. Towards Building Sustainable Consumption: A Study of Second-Hand Buying Intentions. Sustainability 2020, 12, 875. [Google Scholar] [CrossRef] [Green Version]
- Bouman, T.; Steg, L. Motivating society-wide pro-environmental change. One Earth 2019, 1, 27–30. [Google Scholar] [CrossRef] [Green Version]
- Corral-Verdugo, V.; Carrus, G.; Bonnes, M.; Moser, G.; Sinha, J. BEnvironmental beliefs and endorsement of sustainable development principles in water conservation: Toward a new human interdependence paradigm scale. Environ. Behav. 2008, 40, 703–725. [Google Scholar] [CrossRef]
- Hustvedt, G.; Dickson, M.A. Consumer likelihood of purchasing organic cotton apparel: Influence of attitudes and self-identity. J. Fash. Mark. Manag. Int. J. 2009, 13, 49–65. [Google Scholar] [CrossRef]
- Gwozdz, W.; Müller, T. An Environmental Perspective on Clothing Consumption: Consumer Segments and Their Behavioral Patterns. Sustainability 2017, 9, 762. [Google Scholar] [CrossRef] [Green Version]
- Steg, L.; Dreijerink, L.; Abrahamse, W. Factors influencing the acceptability of energy policies: A test of VBN theory. J. Environ. Psychol. 2005, 25, 415–425. [Google Scholar] [CrossRef]
- Ünal, A.B.; Steg, L.; Granskaya, J. To support or not to support, that is the question. Testing the VBN theory in predicting support for car use reduction policies in Russia. Transp. Res. Part A Policy Pract. 2019, 119, 73–81. [Google Scholar] [CrossRef]
- Kim, H.; Kim, J.; Oh, K.W.; Jung, H.J. Adoption of eco-friendly faux leather: Examining consumer attitude with the value–belief–norm framework. Cloth. Text. Res. J. 2016, 34, 239–256. [Google Scholar] [CrossRef]
- García-Martín, M.; Plieninger, T.; Bieling, C. Dimensions of landscape stewardship across Europe: Landscape values, place attachment, awareness, and personal responsibility. Sustainability 2018, 10, 263. [Google Scholar] [CrossRef] [Green Version]
- Thøgersen, J. Norms for environmentally responsible behaviour: An extended taxonomy. J. Environ. Psychol. 2006, 26, 247–261. [Google Scholar] [CrossRef]
- Fransson, N.; Biel, A. Morality and norm violation. Göteborg Psychol. Rep. 1997, 27, 1–10. [Google Scholar]
- Han, H. The norm activation model and theory-broadening: Individuals’ decision-making on environmentally-responsible convention attendance. J. Environ. Psychol. 2014, 40, 462–471. [Google Scholar] [CrossRef]
- Gao, J.; Huang, Z.; Zhang, C. Tourists’ perceptions of responsibility: An application of norm-activation theory. J. Sustain. Tour. 2017, 25, 276–291. [Google Scholar] [CrossRef]
- Kim, S.H.; Seock, Y.K. The roles of values and social norm on personal norms and pro-environmentally friendly apparel product purchasing behavior: The mediating role of personal norms. J. Retail. Consum. Serv. 2019, 51, 83–90. [Google Scholar] [CrossRef]
- Chen, M.F. Selecting environmental psychology theories to predict people’s consumption intention of locally produced organic foods. Int. J. Consum. Stud. 2020, 44, 455–468. [Google Scholar] [CrossRef]
- Carfora, V.; Cavallo, C.; Catellani, P.; Del Giudice, T.; Cicia, G. Why Do Consumers Intend to Purchase Natural Food? Integrating Theory of Planned Behavior, Value-Belief-Norm Theory, and Trust. Nutrients 2021, 13, 1904. [Google Scholar] [CrossRef]
- Saricam, C.; Okur, N. Analysing the Consumer Behavior Regarding Sustainable Fashion Using Theory of Planned Behavior. In Consumer Behaviour and Sustainable Fashion Consumption; Springer: Singapore, 2019; pp. 1–37. [Google Scholar] [CrossRef]
- Hartmann, P.; Apaolaza-Ibáñez, V. Consumer attitude and purchase intention toward green energy brands: The roles of psychological benefits and environmental concern. J. Bus. Res. 2012, 65, 1254–1263. [Google Scholar] [CrossRef]
- Hansla, A.; Gamble, A.; Juliusson, A.; Gärling, T. The relationships between awareness of consequences, environmental concern, and value orientations. J. Environ. Psychol. 2008, 28, 1–9. [Google Scholar] [CrossRef]
- Chen, T.B.; Chai, L.T. Attitude towards the environment and green products: Consumers’ perspective. Manag. Sci. Eng. 2010, 4, 27–39. [Google Scholar]
- Fisher, J.M.; Ravizza, M. Perspectives on Moral Responsibility; Cornell University Press: Ithaca, NY, USA, 1993. [Google Scholar]
- Smith, A.M. Control, responsibility, and moral assessment. Philos. Stud. 2008, 138, 367–392. [Google Scholar] [CrossRef]
- Garson, G.D.; Khosrow-Pour, D.B.A. (Eds.) Handbook of Research on Public Information Technology; IGI Global Hershey: Hershey, PA, USA, 2008. [Google Scholar]
- MacCallum, R.C.; Widaman, K.F.; Zhang, S.; Hong, S. Sample size in factor analysis. Psychol. Methods 1999, 4, 84. [Google Scholar] [CrossRef]
- Tantawi, P.; O’Shaughnessy, N.; Gad, K.; Raghed, M.A. Attitude towards the environment: An empirical investigation on Egyptian consumers. In International Conference on Business and Information Proceedings; ICIS: Maastricht, The Netherlands, 2007. [Google Scholar]
- Kim, E.; Ham, S.; Yang, I.S.; Choi, J.G. The roles of attitude, subjective norm, and perceived behavioral control in the formation of consumers’ behavioral intentions to read menu labels in the restaurant industry. Int. J. Hosp. Manag. 2013, 35, 203–213. [Google Scholar] [CrossRef]
- Shaw, D.; Shiu, E.; Clarke, I. The contribution of ethical obligation and self-identity to the theory of planned behaviour: An exploration of ethical consumers. J. Mark. Manag. 2000, 16, 879–894. [Google Scholar] [CrossRef]
- Han, H.; Meng, B.; Kim, W. Emerging bicycle tourism and the theory of planned behavior. J. Sustain. Tour. 2017, 25, 292–309. [Google Scholar] [CrossRef]
- van der Werff, E.; Steg, L. One model to predict them all: Predicting energy behaviours with the norm activation model. Energy Res. Soc. Sci. 2015, 6, 8–14. [Google Scholar] [CrossRef]
- R Core Team. R: A Language and Environment for Statistical Computing; R Foundation for Statistical Computing: Vienna, Austria, 2020; Available online: https://www.R-project.org (accessed on 5 May 2020).
- Rosseel, Y. Lavaan: An R package for structural equation modeling. J. Stat. Softw. 2011, 48, 1–32. [Google Scholar] [CrossRef] [Green Version]
- Kline, R.B. Assumptions in structural equation modeling. In Handbook of Structural Equation Modeling; Hoyle, R.H., Ed.; The Guilford Press: New York, NY, USA, 2012; pp. 111–125. [Google Scholar]
- Satorra, A.; Bentler, P.M. Ensuring positiveness of the scaled difference chi-square test statistic. Psychometrika 2010, 75, 243–248. [Google Scholar] [CrossRef] [Green Version]
- Bagozzi, R.P.; Yi, Y.; Singh, S. On the evaluation of structural equation model. J. Acad. Mark. Sci. 1988, 16, 74–94. [Google Scholar] [CrossRef]
- Fornell, C.; Larcker, D. Evaluating structural equation models with unobservable variables and measurement error. J. Mark. Res. 1981, 18, 39–50. [Google Scholar] [CrossRef]
- Stancu, V.; Haugaard, P.; Lähteenmäki, L. Determinants of consumer food waste behaviour: Two routes to food waste. Appetite 2016, 96, 7–17. [Google Scholar] [CrossRef] [PubMed]
- Strahan, E.J.; Wilson, A.E.; Cressman, K.E.; Buote, V.M. Comparing to perfection: How cultural norms for appearance affect social comparisons and self-image. Body Image 2006, 3, 211–227. [Google Scholar] [CrossRef] [PubMed]
- Park, H.J.; Lin, L.M. Exploring attitude–behavior gap in sustainable consumption: Comparison of recycled and upcycled fashion products. J. Bus. Res. 2020, 117, 623–628. [Google Scholar] [CrossRef]
- Hwang, C.G.; Lee, Y.A.; Diddi, S. Generation Y’s moral obligation and purchase intentions for organic, fair-trade, and recycled apparel products. Int. J. Fash. Des. Technol. Educ. 2015, 8, 97–107. [Google Scholar] [CrossRef]
- Klöckner, C.A. A comprehensive model of the psychology of environmental behaviour—A meta-analysis. Glob. Environ. Chang. 2013, 23, 1028–1038. [Google Scholar] [CrossRef] [Green Version]
- Chwialkowska, A.; Bhatti, W.A.; Glowik, M. The influence of cultural values on pro-environmental behavior. J. Clean. Prod. 2020, 268, 122305. [Google Scholar] [CrossRef]
- Chi, T.; Ganak, J.; Summers, L.; Adesanya, O.; McCoy, L.; Liu, H.; Tai, Y. Understanding Perceived Value and Purchase Intention toward Eco-Friendly Athleisure Apparel: Insights from US Millennials. Sustainability 2021, 13, 7946. [Google Scholar] [CrossRef]
- Croteau, D.; Yan, R.N.T.; Hyllegard, K.H. Determining Effective Approaches to Promoting Consumption of Slow Fashion Apparel: The Impact of Message Framing and Message Content on Consumer Responses to Advertisements. In International Textile and Apparel Association Annual Conference Proceedings; Iowa State University Digital Press: Iowa, IA, USA, 2016; p. 73. [Google Scholar]
- Carfora, V.; Di Massimo, F.; Rastelli, R.; Catellani, P.; Piastra, M. Dialogue management in conversational agents through psychology of persuasion and machine learning. Multimed. Tools Appl. 2020, 79, 35949–35971. [Google Scholar] [CrossRef]
- Carfora, V.; Pastore, M.; Catellani, P. A cognitive-emotional model to explain message framing effects: Reducing meat consumption. Front. Psychol. 2021, 12, 902. [Google Scholar] [CrossRef]
- Sparkman, G.; Walton, G.M. Dynamic norms promote sustainable behavior, even if it is counternormative. Psychol. Sci. 2017, 28, 1663–1674. [Google Scholar] [CrossRef] [PubMed]


| Factor | Total Sample |
|---|---|
| Age | |
| M | 39.37 |
| SD | 14.06 |
| Educational Level | |
| % Elementary School Diploma | 0.3 |
| % Middle School Diploma | 2.1 |
| % High School (without Diploma) | 3.1 |
| % High School Diploma | 17.1 |
| % University Attendance (without Degree) | 14.7 |
| % Bachelor/Master’s Degree | 62.6 |
| Marital Status | |
| % Single | 38.1 |
| % Married | 38.8 |
| % Cohabiting Couple | 17.8 |
| % Separated/Divorced | 4.5 |
| % Widow | 0.7 |
| Number of Residents in your Municipality | |
| % Less than 10,000 | 21.7 |
| % Between 10,000 and 30,000 | 16.8 |
| % Between 30,000 and 100,000 | 12.9 |
| % Between 100,000 and 250,000 | 3.1 |
| % Between 250,000 and 500,000 | 3.5 |
| % More than 500,000 | 42.0 |
| Construct | Items | Λ | AVE | CR | M | SD |
|---|---|---|---|---|---|---|
| Attitude | Purchasing sustainable clothes is/would be: | 0.69 | 0.90 | 5.68 | 1.23 | |
| unpleasant—pleasant | 0.88 * | |||||
| boring—funny | 0.85 * | |||||
| unsatisfactory—satisfactory | 0.86 * | |||||
| fool—wise | 0.73 * | |||||
| Injunctive Norm | Most of the people who are important to me … | 0.60 | 0.81 | 3.90 | 1.25 | |
| … think that I should buy sustainable clothing | 0.74 * | |||||
| … would approve if I bought sustainable clothing | 0.71 * | |||||
| … would prefer that I buy sustainable clothing | 0.86 * | |||||
| Descriptive Norm | Most of the people who are important to me … | 0.63 | 0.83 | 3.29 | 1.21 | |
| … buy sustainable clothing | 0.71 * | |||||
| … believe it is right to buy sustainable clothing | 0.77 * | |||||
| … would like to buy sustainable clothing | 0.89 * | |||||
| Perceived Behavioral Control | 0.53 | 0.68 | 4.87 | 1.23 | ||
| The retail stores of sustainable clothing might be located far away from where I live | 0.86 * | |||||
| It might be difficult to obtain information regarding the sustainability of the clothing | 0.55 * | |||||
| Egoistic Value | 0.56 | 0.83 | 3.91 | 1.56 | ||
| Social power: control over others, dominance | 0.75 * | |||||
| Wealth: material possessions, money | 0.74 * | |||||
| Authority: the right to lead or command | 0.84 * | |||||
| Influential: having an impact on people and events | 0.65 * | |||||
| Biospheric Value | 0.70 | 0.90 | 7.97 | 1.13 | ||
| Respecting the earth: harmony with other species | 0.82 * | |||||
| Unity with nature: fitting into nature | 0.79 * | |||||
| Protecting the environment: protecting natural resources | 0.90 * | |||||
| Preventing pollution: protecting natural resources | 0.83 * | |||||
| General Pro-environmental Beliefs | 0.56 | 0.79 | 6.13 | 0.95 | ||
| Human progress can be achieved only by maintaining ecological balance | 0.80 * | |||||
| Preserving nature now means ensuring the future for human beings | 0.60 * | |||||
| Human beings can progress only by conserving nature’s resources | 0.82 * | |||||
| Awareness of Consequences | 0.73 | 0.89 | 5.69 | 0.97 | ||
| The production of sustainable clothing causes environmental pollution | 0.78 * | |||||
| A reduced purchase of sustainable clothing would contribute to environmental protection | 0.92 * | |||||
| The production of sustainable clothing causes climate change | 0.85 * | |||||
| Ascription of Responsibility | 0.80 | 0.92 | 5.50 | 1.01 | ||
| I think it is useful to purchase sustainable clothing to reduce environmental problems | 0.90 * | |||||
| I can take on responsibility for my purchase of sustainable clothes to protect the environment | 0.93 * | |||||
| I think I can contribute to reducing the environmental problems by purchasing sustainable clothing | 0.86 * | |||||
| Moral Norm | Purchasing sustainable clothing means… | 0.74 | 0.89 | 5.44 | 1.11 | |
| …acting in line with my own principles | 0.89 * | |||||
| …the right thing to do | 0.83 * | |||||
| …acting in line what I find important | 0.86 * | |||||
| Intention to Purchase Sustainable Clothing | 0.67 | 0.86 | 4.93 | 1.19 | ||
| If I see sustainable clothing, I intend or consider purchasing it | 0.83 * | |||||
| If I see a retail store of sustainable clothing, I intend to visit the store to purchase a product | 0.83 * | |||||
| When I find a cloth that fits my needs, the possibility of purchasing it will increase if it is sustainable | 0.80 * |
| Variables | 1. | 2. | 3. | 4. | 5. | 6. | 7. | 8. | 9. | 10. | 11. | 10. |
|---|---|---|---|---|---|---|---|---|---|---|---|---|
| 1. Attitude | 0.69 | 0.23 * | 0.20 * | −0.01 | 0.23 * | −0.11 | 0.30 * | 0.23 * | 0.32 * | 0.42 * | 0.49 * | 0.56 * |
| 2. Injunct. Norm | 0.60 | 0.47 * | 0.08 | 0.16 * | −0.02 | 0.10 * | 0.15 * | 0.25 * | 0.34 * | 0.30 * | 0.35 * | |
| 3. Descrip. Norm | 0.63 | −0.05 | 0.26 * | 0.02 | 0.09 | 0.16 * | 0.28 * | 0.39 * | 0.34 * | 0.29 * | ||
| 4. Perc. Beh. Con. | 0.53 | −0.12 * | −0.03 | 0.07 | 0.08 * | 0.16 * | 0.23 * | 0.20 * | 0.29 * | |||
| 5. Past Behavior | - | 0.04 | 0.12 * | 0.05 | 0.20 * | 0.20 * | 0.27 * | 0.31 * | ||||
| 6. Egoistic Value | 0.56 | −0.03 | −0.13 * | −0.01 | −0.00 | −0.10 | 0.04 | |||||
| 7. Biosph. Value | 0.70 | 0.34 * | 0.27 * | 0.37 * | 0.44 * | 0.40 * | ||||||
| 8. Pro-env. Belifs | 0.56 | 0.36 * | 0.41 * | 0.40 * | 0.31 * | |||||||
| 9. Awar. of Cons. | 0.73 | 0.70 * | 0.64 * | 0.39 * | ||||||||
| 10. Ascr. of Resp. | 0.80 | 0.73 * | 0.59 * | |||||||||
| 11. Moral Norm | 0.74 | 0.65 * | ||||||||||
| 12. Intention | 0.67 |
| Indicators | Model 1 (TPB) | Model 2 (VBN) | Model 3 (Integrated Model: TPB and VBN) |
|---|---|---|---|
| χ2 (df) | 1657.43 (576) p = 0.001 | 1169.96 (574) p = 0.001 | 894.55 (532) p = 0.001 |
| RMSEA | 0.08 | 0.06 | 0.05 |
| CFI | 0.79 | 0.88 | 0.93 |
| TLI | 0.77 | 0.87 | 0.92 |
| SRMR | 0.21 | 0.15 | 0.05 |
| Mediating Paths | Indirect Effect | p |
|---|---|---|
| AC → ATT → INT | 0.02 | 0.78 |
| MN → ATT → INT | 0.13 | 0.05 |
| PBC → AR → INT | 0.01 | 0.49 |
| EV → GPB → AC → AR → MN → INT | −0.03 | 0.04 |
| BV → GPB → AC → AR → MN → INT | 0.08 | 0.01 |
Publisher’s Note: MDPI stays neutral with regard to jurisdictional claims in published maps and institutional affiliations. |
© 2021 by the authors. Licensee MDPI, Basel, Switzerland. This article is an open access article distributed under the terms and conditions of the Creative Commons Attribution (CC BY) license (https://creativecommons.org/licenses/by/4.0/).
Share and Cite
Carfora, V.; Buscicchio, G.; Catellani, P. Integrating Personal and Pro-Environmental Motives to Explain Italian Women’s Purchase of Sustainable Clothing. Sustainability 2021, 13, 10841. https://doi.org/10.3390/su131910841
Carfora V, Buscicchio G, Catellani P. Integrating Personal and Pro-Environmental Motives to Explain Italian Women’s Purchase of Sustainable Clothing. Sustainability. 2021; 13(19):10841. https://doi.org/10.3390/su131910841
Chicago/Turabian StyleCarfora, Valentina, Giulia Buscicchio, and Patrizia Catellani. 2021. "Integrating Personal and Pro-Environmental Motives to Explain Italian Women’s Purchase of Sustainable Clothing" Sustainability 13, no. 19: 10841. https://doi.org/10.3390/su131910841
APA StyleCarfora, V., Buscicchio, G., & Catellani, P. (2021). Integrating Personal and Pro-Environmental Motives to Explain Italian Women’s Purchase of Sustainable Clothing. Sustainability, 13(19), 10841. https://doi.org/10.3390/su131910841

