Next Article in Journal
Identifying the Long-Term Thermal Storage Stability of SBS-Polymer-Modified Asphalt, including Physical Indexes, Rheological Properties, and Micro-Structures Characteristics
Next Article in Special Issue
An Action Research on the Long-Term Implementation of an Engineering-Centered PjBL of Sustainable Energy in a Rural Middle School
Previous Article in Journal
The Contribution of Mobile Apps to the Improvement of Walking/Cycling Behavior Considering the Impacts of COVID-19 Pandemic
Previous Article in Special Issue
An Introductory Energy Course to Promote Broad Energy Education for Undergraduate Engineering Students
 
 
Font Type:
Arial Georgia Verdana
Font Size:
Aa Aa Aa
Line Spacing:
Column Width:
Background:
Article

Research Insights and Challenges of Secondary School Energy Education: A Dye-Sensitized Solar Cells Case Study

1
Institute of Organic and Polymeric Materials, Research and Development Center for Smart Textile Technology, National Taipei University of Technology, Taipei 106344, Taiwan
2
Department of Science Education, National Taipei University of Education, Taipei 106320, Taiwan
3
Department of Chemical and Materials Engineering, National Ilan University, I-Lan 260007, Taiwan
*
Author to whom correspondence should be addressed.
Sustainability 2021, 13(19), 10581; https://doi.org/10.3390/su131910581
Submission received: 11 July 2021 / Revised: 17 September 2021 / Accepted: 20 September 2021 / Published: 24 September 2021
(This article belongs to the Special Issue Engineering Education for a Sustainable Energy Future)

Abstract

:
The research achievements of a university chemistry lab regarding dye-sensitized solar cells (DSSCs) were transformed into a high school hands-on course by simplifying the experimental steps and equipment. Our research methodology was action research. We verified the DSSC course step by step. First, 10 members of a high school science study club helped to revise the course over a school semester. A questionnaire survey revealed that all students agreed that the course increased their understanding of DSSCs and solar cells. Second, 35 students were enrolled in a 10th-grade elective energy course to study the revised DSSC topics for 3 weeks. A five-point Likert scale was used to collect students’ feedback, and students reported looking forward to making their own high-performance DSSC modules (4.60) and stated that being able to make their own solar cell was a great accomplishment (4.49). Third, the course was implemented at a junior high school science camp, and the 37 participating students were all able to complete the hands-on experiment. In the questionnaire survey, the students expressed that they enjoyed learning about scientific principles through a hands-on approach (4.59). Fourth, most of the 12 schoolteachers who voluntarily participated in the DSSC workshop agreed that integrating DSSC activity into school courses would be conducive to multidisciplinary learning. This course could facilitate participants’ self-evaluations in science knowledge, experimental skills, learning motivations, and positive attitudes toward sustainability.

1. Introduction

Energy issues comprise a serious challenge facing humankind in the 21st century, especially the depletion of fossil fuels and popular concerns regarding nuclear energy. Taiwan’s government has announced its goal to increase green energy, turning towards the localization of solar power and offshore wind power [1]. Therefore, the development and installation of popular renewable energy technologies are considered urgent needs. Solar power is especially important during Taiwan’s hot summers, and on 26 September 2019, the Taiwan government set a renewable energy target: by 2025, the photovoltaic installations are set to produce 20 GW of power [2]. Various public authorities in Taiwan successively installed large solar panels on the roofs of buildings, using solar energy to increase electricity output.
One of the greatest challenges that scientists must face in the coming years is the development of clean and sustainability energy [3]. Scientists want to solve the energy problem, and developing solar energy is a promising method to do so. Therefore, a variety of new types of photovoltaic technology have been developed by university laboratories. If this new technology can be transformed into activities for middle school students, it can increase their enthusiasm for learning about solar energy in the future. Simplifying this new technology into an experimental process that high school students can operate and then integrating this experiment into existing high school curricula is a challenge for middle school teachers. The experiment modules should be uncomplicated, low-cost, safe, and easy to handle by middle and high school students [4,5,6]. Among all sustainability energy resources, solar energy is the most plentiful and easily recognizable by students. Photovoltaics is the use of semiconductor materials with photovoltaic effects to convert light into electrical energy. This is a phenomenon that is studied in physics, photochemistry, and electrochemistry. A photovoltaic system consists of solar modules, and each module includes multiple solar cells that generate electrical power [7]. Generally, solar cells can be divided into three generations [8,9,10], the first two being crystalline silicon and thin film solar cells [3,10]. However, these technical lines are too complicated and unsuitable for high school students. Additionally, most teaching aids are finished solar cell products. Students can use these products to fabricate a solar-cell toy car model, but these are not suitable to teach concepts and mechanisms. With partially completed exhibits, students have more opportunities and motivation to learn solar cell concepts and mechanisms [6,11].
The first author of this paper is a high school chemistry teacher with nearly 20 years of teaching experience. Since 2011, he has taught high school students how to make dye-sensitized solar cells (DSSCs), which are a type of the third-generation solar cell [6]. Smith [5] used easily available items—conductive glass, toothpaste, and natural dyes—to manufacture DSSCs. The conductive side of the glass coated with a nanophotocatalyst formed the photoanode, and a second sheet of conductive glass blackened with candle smoke acted as the cathode. Afterwards, the glass was injected with iodine electrolytes and then clamped with binder clips to form a mini DSSC. However, upon illumination, this type of household DSSC produced a weak voltage, and the actual voltage and current efficiency produced during tests could only be measured in milliamps and millivolts. The electric power was too weak to power easy-to-observe objects such as a small motor or an LED light, so the task did not easily motivate students to learn and inquire. Two other earlier articles regarding handmade DSSC modules also faced the same low current efficiency issue [12,13].
Laboratory work usually involves experimental skill training and science knowledge learning. Hands-on experiments suitable for students can increase their learning motivation, as well as promote their science knowledge and experimental skills. Dohn et al. found that almost all students reported that laboratory work was important for learning difficult concepts because the hands-on experience made the learning content more concrete and easier to remember. They also found that laboratory work could inspire students’ learning motivations [14]. Additionally, Hunsmann reported that motivation plays a key role in sustainability learning [15]. We think that hands-on experiments can increase students’ learning motivations, promote their learning of scientific knowledge and experimental skills, and increase their engagement with sustainable learning. The research purpose of this study was to develop high-efficiency DSSCs and a teaching kit with a low equipment cost that could be used for a secondary school, hands-on energy course with an interdisciplinary approach. Our research question was whether this hands-on course could increase student’s motivation, science learning, experimental skills, and positive attitude toward sustainability.
In this article, we used a screen printing technique to fabricate parallel DSSC modules made with low-resistance silver wires; the DSSC modules were also modified using high-efficiency dyes and electrolytes to increase efficiency in order to successfully power a small motor. The devices were further modified to lower manufacturing costs, thereby enabling school-made DSSC modules to be developed into teaching materials for sustainability energy education, as well as solar cell-related activities [6].
Several reports in the literature have shown that lab-work learning can increase school student motivation and achievement in science subjects [11,16,17,18]. We aimed to integrate science, technology, engineering, and mathematics in a fashion that was highly appropriate for secondary school students. It is the hope that our hands-on DSSC course can inspire students to learn more about solar cells, as well as to increase their interests in green energy technologies and topics.
Starting from 2019, inquiry and practice classes were implemented in high schools in Taiwan [19]. The hypothesized task designs are based on observations of themes in life scenarios and verified through practice; the practical verification is used to make scientific inferences that can be internalized into scientific knowledge. Through hands-on courses, students not only can improve their problem-solving abilities but also transfer such skills into discussions of other public issues.
Wenning [20] posited six levels to inquiry and practice approaches: (1) Discovery Learning, (2) Interactive Demonstration, (3) Inquiry Lesson, (4) Inquiry Labs, (5) Real-World Application, and (6) Hypothetical Explanation (Table 1), which are important for multidisciplinary sustainability education [21,22,23,24]. For our work, we developed a hands-on DSSC course that integrated transdisciplinary and interdisciplinary approaches including sustainability, renewable energy, solar energy, environment, science, technology, engineering, and mathematics (Figure 1).

2. Background

This section introduces the characteristics and advantages of our hands-on DSSC experiment, as well as how it was designed as an interdisciplinary experiment course.

2.1. Hands-On DSSC Experiment

DSSCs are a third-generation solar technology with a lower manufacturing cost threshold than the previous generation of silicon-based solar technology. Shaner et al. [4] found that integrating hands-on experiments regarding the catalytic efficiency of solar energy conversion into high school or university courses can increase students’ learning efficacy and interest in chemistry learning. Enciso et al. [21] used open-source microcontrollers and DSSCs to help students learn basic principles from practical applications. Mayrinck et al. developed an interdisciplinary undergraduate course that focused on a hands-on experiment using a DSSC module [24] We incorporated DSSCs into teaching modules in which students could use screen printing technology to connect DSSCs in parallel to increase current flow. Students could thus make their own DSSCs that were capable of powering a small fan motor. The DSSC modules developed by the authors’ team include photoanodes, cathodes, and electrolytes. Through hands-on processes, students learn about the conductive glass of the photoanode, titanium dioxide nanoparticles, parallel designs, dyeing, and thermoplastics. Students can also practice DSSC fabrication processes, including plating stainless steel with platinum, injecting electrolytes, and finally sealing the cell with hot glue. The photo-to-current conversion efficiency can then be measured under a light source [6]. The hands-on DSSC teaching module allows for the integration of interdisciplinary and hands-on learning, which increases students’ learning motivations (Figure 2).

2.2. Interdisciplinary Course Design

The authors of this study had two important goals. One was to establish an interdisciplinary hands-on course for high school students, and the other was transforming the developed technology at the university lab into such an experimental course. The complex problems of social sciences and human behavior that constitute social sciences cannot be effectively solved by a single discipline. In transdisciplinary research, investigators step outside the boundaries of their known areas of inquiry to create a separate intellectual space. Within an interdisciplinary space, researchers inform each other’s perspectives and compare results through the transfer of knowledge across disciplines [23,24,25]. The hands-on DSSC course addresses two major aspects (Figure 3). The first aspect considers transdisciplinary-integrated sustainability, renewable energy, solar energy, and the environment. The other aspect incorporates elements of science, technology, engineering, and mathematics (STEM) (see Table 2). Our interdisciplinary energy course includes the STEM approach framework [26]. One STEM dimension is the integration of interdisciplinary subjects [27]. Science literacy refers to students using scientific knowledge to discover problems and then interpreting natural phenomena or forming new knowledge through the process of inquiry; by contrast, technology literacy refers to students using management, comprehension, and evaluation approaches to develop innovative technologies. Furthermore, students must be equipped with analytical techniques and be able to operate new technology, thus changing their ability to use natural environments. Engineering literacy refers to using the process and development of engineering design to enable students to solve difficult problems and naturally increase their own interest. Lastly, mathematics literacy refers to students being able to analyze and interpret mathematics in different scenarios, using mathematical concepts, facts, and tools to interpret phenomena [21,22,23,24,25,26,27].

3. Methodology

This section introduces the process of course development, and Section 3.2 presents the survey instruments.
Our research methodology was an action research method. Action research is a systematic process of inquiry conducted by undertaking an action, and the participants identify whether the problematic situation was worth investigating in order to employ critical and informed changes in practice [28,29]. Yildirim developed an action research approach for hands-on solar energy experiments; this approach was found to not only enhance students’ understanding of physics concepts but also to promote students’ awareness of renewable energy [30].

3.1. Course Development Steps

We followed the following five steps to develop the DSSC module for the high school hands-on energy course: (1) we developed a low-cost and high-efficiency DSSC module in a university chemistry laboratory; (2) we improved the hands-on experiment through inquiry and practice activity at a high school science club; (3) we created a hands-on high school elective energy course; (4) we promoted the hands-on course to an out-of-school science camp; and (5) we evaluated the hands-on course during the teacher workshop. The five steps are shown in Figure 4.

3.1.1. Step 1: Developing a Low-Cost and Fabricable DSSC Module

The research team aimed to develop a high-efficiency, harmless, and easy to fabricate DSSC teaching module. Initially, some fabricated equipment was too expensive for promotion in high schools. The first author of the article reduced equipment costs by over 100 times with electric irons to allow the teaching module to be transformed into a hands-on experiment for school students to observe a solar cell propel a plastic fan [6].

3.1.2. Step 2: Simplifying the Experiment by High School Science Club Students

Once the DSSC module developed by the research team was established, we began to consider how to develop it into a hands-on course for students. We asked a science club consisting of 10 12th-grade students majoring in science to assist with the development of the DSSC module into a hands-on course. The science club held six 2 h meetings during the semester, which helped to simplify the DSSC procedure. For example, they optimized the assembly process, measured the efficiency by different light sources, and filmed demonstration videos. Those students were promoted to teaching assistants in the following elective science course. They found that the dye-soaking required at least 6 h, so they recommended completing the photoanode dye-soaking in the morning and scheduling the hands-on DSSC course in the afternoon; this way, students enrolled in the hands-on course could begin with a pre-soaked DSSC photoanode. At the beginning of the class, the teacher explained the principle and experimental steps to teach students the necessary concepts for the course before allowing them to conduct the experiment. After one semester, the members of the science club streamlined the practical DSSC manufacturing process and photographed the experiment process, thus creating resources for the instructor to use to explain the principles to subsequent classes.

3.1.3. Step 3: Teaching High School Students through Classroom Experiments

The first author taught the energy technology elective course to 35 10th grade students. The syllabus included introductions to different types of renewable energies, with 3 weeks spent on introducing solar cells: the first week introduced the relationship between solar energy and the environment; the second week introduced the history of solar cells, as well as the principles and scientific knowledge behind DSSCs; and the third week entailed the hands-on course in which the 12th-grade science club students were teaching assistants. The hands-on DSSC course was used to assist the 10th grade students with developing their scientific knowledge, as well as improving their practical techniques and comprehension of the principles behind solar cells. Throughout the process, students were asked to complete worksheets and questionnaires.

3.1.4. Step 4: Holding Science Camp Activities for Junior High School Students

After the course was developed by the 12th-grade science study club students and administered in a 10th-grade elective course, we attempted to offer the hands-on DSSC course to junior high school students. The participants were 37 students in the 7th and 8th grades at a junior high school in a metropolitan area, and the activity was conducted during the summer vacation. The participants freely signed up for the course, and as a result, the students’ engagement levels were relatively even. The course was designed to last 3 h:1 h for introducing solar energy and the principles behind solar cells, 1.5 h for explaining and conducting the experiment, and a final 30 min for testing the performance of the assembled DSSC module and for group discussions. In consideration of the safety for the junior high school students performing the experiment, eight high school science study club members who had previously helped develop the course were assigned to be teaching assistants for this activity. Throughout the process, students were asked to complete worksheets and questionnaires.

3.1.5. Step 5: Holding a Teacher Workshop

We held a teacher workshop for junior high school and primary school teachers. The participants included five primary teachers of higher grades and seven junior high school teachers; six of the teachers had backgrounds in the natural sciences. The teachers participated in a 2 h, hands-on DSSC activity: the first hour introduced the development and principles of solar cells, and the second hour was the practical class. After the workshop, the teachers were asked to complete a questionnaire.

3.2. Instruments

We developed four instruments in this study for steps 2–5. In step 2, we created an open-ended information-choice questionnaire to collect students’ responses. Some articles indicated that the information-choice questionnaire method (ICQ method) could survey public opinions and was particularly suitable for energy questions [31,32,33]. The goal of administering the other three questionnaires was to understand how the students’ knowledge of DSSCs and energy sciences increased after engaging in interdisciplinary learning activities. The choices in the questionnaire were designed by two high school chemistry teachers, one high school physics teacher, and one university science education professor.
For surveys of steps 3–5, the authors prepared questionnaires based on key factors that were identified from a literature review in order to gather information on students’ and secondary school teachers’ perceptions when they joined the hands-on experiment course [34,35]. We used several questionnaires to survey how students and teachers perceived the benefits of the course in terms of science knowledge, experiment skills, learning motivations, and attitude toward sustainability [17,18]. The participants had to fill out the questionnaires, but signing their name was optional (see Table 3).
The questionnaire for the high school students enrolled in the elective energy technology course included ten multiple-choice items in the first part, which was named “Before participating in the practical class”; ten multiple-choice items in the second part, which was named “During the practical class”; and five multiple-choice items and two open-ended questions in the third part, which was named “After the practical class”. The students were surveyed using a 5-point Likert scale instrument, and their choices ranged from strongly agree (“5”) to strongly disagree (“1”).
The questionnaire’s reliability was measured using Cronbach’s α. Based on DeVellis’s suggestion, a Cronbach’s α coefficient of >0.7 was seen to indicate favorable and acceptable reliability [36]. The α of the High School Energy Technology Elective Course Questionnaire was 0.945, indicating that the result was in the acceptable range.
The purpose of the Junior High School Summer Science Camp Questionnaire was to understand whether the students exhibited any improvements in their science knowledge, practical skills, and energy research after participating in the practical DSSC activity. The questionnaire was designed with reference to the High School Energy Technology Elective Course Questionnaire, as well as revision by two junior high school science teachers and one professor of science education. The reliability of the questionnaire was α = 0.911, which was within the range of reliability.
The Teacher Workshop Questionnaire asked teachers to assess which grades were suitable for the hands-on DSSC course. The questionnaire was discussed and revised by the two science teachers and one science education professor. The development of the Energy Technology Elective Course Questionnaire included three parts: evaluating the student grades suitable for the hands-on course, evaluating the course’s expansion of knowledge on energy technology, and evaluating the course’s expansion of knowledge on solar cell technologies. The reliability of the questionnaire was α = 0.933, which was within the range of reliability (See Table 4).

4. Results and Discussion

In this section, we discuss the feedback from the participants in each step and analyze four dimensions of the questionnaires.

4.1. The Modification of Materials and Experimental Procedures Based on the Science Club Students’ Feedback

An open questionnaire was administered to 10 students before and after the hands-on practical DSSC experiment. The 12th-grade students in the science club possessed a certain level of prior scientific knowledge and were the first group of students to have experience with the DSSC module. All club students agreed that being able to independently manufacture a solar cell was a great achievement. Additionally, they reported that being able to power a fan motor was more impressive than powering a multimeter. Because the DSSC module developed by the author and research team could power a small fan motor after being illuminated, the students’ interest in research on solar cells exponentially increased. The students all agreed that participating in the DSSC module experiment had significantly increased their understanding and knowledge of the principles behind solar cell power generation (see Table 5).
We designed an open questionnaire to understand how the science study club students viewed the hands-on DSSC course. All students stated that after completing the hands-on DSSC course, they had an enhanced understanding of DSSC solar technology. Furthermore, all students stated that completing the hands-on DSSC course helped them to deep learn chemistry and physics, which are fundamental for more scientific learning, and 9 out of 10 students agreed that being able to power a motor is more impressive than powering multimeter measurements. These results suggest that this hands-on activity can inspire students’ interest in solar energy and interdisciplinary learning, similar to results of interdisciplinary approach articles that have suggested that hands-on activities can increase students’ learning motivation [21,24].
In response to the question “Did attending the hands-on DSSC course give you more motivation to study energy technology in the future?”, only two students gave a positive answer (yes), seven students gave an uncertain response, and one said no. This result indicates that a single course or activity cannot immediately increase the knowledge and interest of students; more courses are necessary to cultivate students’ desires to study energy technology fields in university or graduate school.
We asked the students to describe their greatest benefit from this hands-on DSSC course, and some of their responses were as follows.
Student A:
“In addition to my own learning, I also had the opportunity to teach other people, and I learned even more about the manufacturing process as a result.”
Student B:
“Being able to complete a solar cell by myself is really cool!”
Student C:
“Getting to know so many experimental steps and scientific terms, as well as getting my own solar cell, made me happy.”
Student D:
“Using so much equipment that I’d never used before, I feel like I know so much more now!”
Student E:
“Understanding the steps to making a solar cell feels really cool.”
Through the process of co-developing the experiment, the students were required to test various practical skills, simplify different processes, and improve product performance. The students encountered many problems throughout the process, and they discussed the problems with each other or with their instructor. These problems were solved through the multiple revisions and retests of the experiments before completely developing the hands-on course. This result showed similarities to the Inquiry Lesson of the six inquiry levels [20]. The students developed DSSC concepts via the first-hand experiments, and they were engaged in explanation and prediction-making that allowed teachers to elicit and resolve alternative conceptions. Finally, students identified scientific principles and relationships.

4.2. Positive Responses of 10th-Grade Students to the DSSC Experiment

We divided the questionnaire into four dimensions for discussion (see Table 3) and calculated the average of each dimension. Based on a total of 35 responses from the students, the averages score of science knowledge, experimental skills, learning motivation, and attitude toward sustainability were 3.96, 4.20, 4.11, and 3.97, respectively. The results of paired t-tests showed that the score of experimental skills was significantly higher than that of science knowledge (t = 3.55, p < 0.001) and that of attitude toward sustainability (t = 3.00, p < 0.005). The score of experimental skills was higher than that of learning motivation at a marginally significant level (t = 1.99, p < 0.054). After completing the hands-on course, the participating high school students demonstrated increased confidence in making high-performance DSSCs (4.60), demonstrating more meticulous skills in scientific experiments (4.51), and having the ability to observe the effects of some experiment details from the obtained results (4.23). Students reported being willing to remind other people to conserve energy (4.29), and they reported having a positive attitude toward sustainability during the course. However, the students were unable to simultaneously conduct the experiments and consider the detailed principles of solar cells (3.83) or fully understand the history of solar cells or the principles of redox reactions after one hands-on course (3.83) (see Table 6). Based on the author’s observations, the principles behind batteries and solar cells, the basic redox concept, and the history of solar cells need additional studies and instructor guidance after hands-on courses before students can fully understand DSSCs. These results show that students can think and link knowledge during hands-on courses, as previously shown in interdisciplinary-integrated approach articles [21,24,30].
After the questionnaire survey on the hands-on course, we added two open-ended questions. The first question concerned what had deeply impressed the students: 28.6% responded that they were impressed when the self-made solar cell successfully powered the small fan motor and another 45.7% of students responded that they had enjoyed the hands-on process and felt that assembling a solar cell by themselves was a great achievement. The second question asked whether the students had learned anything new, and 68.6% of students responded that they had learned about the principles of batteries, solar cells, and DSSCs, as well as the process and approach for manufacturing solar cells. These result showed that a partially completed hands-on activity could inspire students to learn new technology and new knowledge. A partially completed hands-on experiment was found to be better than completed ones for increasing students’ interest [10,11]. Judging from the statistics of the open-ended questions, more than 74.3% of the students were impressed by the hands-on process after successfully making their own solar cells and felt fulfilled.

4.3. The Evaluation of the Hands-On DSSC Course for a Junior High School Summer Science Camp

The practical DSSC experiment was added to high school elective courses, and the students exhibited favorable learning outcomes. We were interested in whether the hands-on course could also be applied to junior high school students. In Taiwan, the contents of science curricula for junior high and high school students were different; therefore, the designs of the questionnaire and questions were adjusted. In addition to the questionnaire results (Table 7), we also used the four dimensions of Table 3 to analyze and calculate the average of each dimension question. Based on a total of 37 responses from the students, the average scores for science knowledge, experimental skills, learning motivation, and attitude toward sustainability were 4.20, 4.29, 4.25, and 4.29, respectively. These results show that after participating in the science camp, middle school students had high degrees of improvement in these four dimensions. Two dimensions, experimental skills and attitude toward sustainability, improved most. The students exhibited an agreement of 4.43 for the item “I think this hands-on course is more interesting than the experiments in the textbook”, 4.38 for “After this activity, I gained a better understanding of the history of solar cells”, 4.59 for “I liked learning about scientific principles through a hands-on scientific approach”, 4.57 for “After the activity, I have a better understanding of the principles of solar cells”, and 4.16 for “I have a better understanding of how batteries generate electricity”. The authors of this study found that junior high school students enjoyed increasing their learning motivations through hands-on approaches. The students expressed that the hands-on course increased their interest and was helpful regarding concepts on the history of solar cells, how batteries generate electricity, and how solar cells work.
The hands-on course questionnaire also came with two open-ended questions. The first question concerned what had deeply impressed the students: 54.1% of students were greatly impressed by the hands-on process (injecting electrolytes, operating the hot press, and assembling the DSSCs), 21.6% enjoyed using the multimeter to measure the voltage and current of the DSSCs they made, and 16.2% were impressed by their DIY (do-it-yourself) DSSC powering the motor of the fan after illuminating the cell. The second question concerned new information that the students had learned; 45.9% of students said that they had learned about the principles behind manufacturing solar cells, 29.7% had learned how chemical batteries work, and more than 75.6% students reported had learned the principles behind solar cell and chemical batteries from the interdisciplinary activity. The students were able to learn DSSC knowledge via hands-on DSSC assembly [24].
According to the results of the open-ended questions, both the junior high and high school students felt a sense of achievement from successfully manufacturing a solar cell that could power a fan motor. The junior high school students were more impressed by the portions of the experiment they considered more fun; for instance, 54.1% of students stated that they found the process of simultaneously injecting electrolytes with one hand and absorbing the overflow with the other hand, or using the hot press to bind the cell anode and cathode together, to be interesting. In the open-ended questionnaire, 45.7% of high school students stated they felt a sense of achievement in successfully manufacturing a DSSC. Additionally, 68.6% and 45.9% of high school and junior high school students, respectively, stated that they had acquired scientific knowledge regarding the principles of batteries, solar cells, and DSSCs. These results indicated that high school students were better able to increase their scientific knowledge from the hands-on course than junior high school students.

4.4. The DSSC Energy Course Suitable for Secondary School Students by Teachers’ Evaluation

To help more junior high and primary school teachers to understand DSSCs and solar cells, we held a hands-on DSSC workshop for them. The workshop lasted for 2 h, and after completing the hands-on DSSC experiment, the teachers were asked to complete a questionnaire. The two parts of the questionnaire regarded (1) which grade the hands-on courses were suitable for, according to the teacher’s own teaching expertise (see Table 8), and (2) the teachers’ evaluation of the hands-on DSSC course (see Table 9).
The teachers unanimously agreed that the hands-on DSSC course was most suitable for the 11th-grade science majors (4.54), then for the 10th grade students (4.45) or 12th-grade science majors (4.36). In Taiwan high schools, 11th-grade science majors already possessed a relatively comprehensive scope of scientific knowledge and were more interested in new scientific inquiries, and 10th grade students, despite not yet deciding their specialty, were usually curious about learning. Though 12th-grade science majors had a comprehensive prior understanding of scientific knowledge, pressure from university entrance exams in Taiwan posed restrictions on their time and willingness to engage in scientific inquiry courses. Furthermore, statistics indicated that 9th grade students were also suitable targets for the course (4.17) because junior high school students enjoyed acquiring new scientific information through inquiry and practice, which paved the way for the more in-depth learning of scientific principles.
According to the study results, the teachers believed that this hands-on course was not appropriate for the 7th grade students (3.33) or primary school students in grades 5 or 6 (3.18) simply because the experiment was more difficult to comprehend for students in those grades.
After conducting the teacher workshop, we surveyed the teachers regarding four dimensions of evaluation. The means of science knowledge, experimental skills, learning motivation, and attitude toward sustainability were 4.41, 4.52, 4.18, and 4.45, respectively. The results showed that the teachers agreed that these four aspects of the hands-on course could be improved. In action research, teacher evaluations were important for course development [26]. Teachers could offer feedback after attending workshops. After the evaluation of middle school teachers, our research team was able to further revise the hands-on course.
According to Figure 5, the experimental skills dimension had the highest degree of agreement among high school students, junior high school students, and teachers. In addition, the course was reported to lead to improvements in learning motivation and scientific learning. This meant that this experimental course could enhance students’ motivation regarding renewable energy. The results also suggested that the course may be helpful in cultivating students’ attitudes towards sustainable development, which meant that students could continue to pay attention to energy and environmental issues and, thus, were expected to make further efforts in energy technology in the future.
Figure 5 shows that the DSSC module developed by the university laboratory was successfully revised in the development of the experimental course through the inquiry activities of the high school science club. This hands-on course was carried out in high school elective courses, and the students achieved strong results in energy education. Simplifying this course and extending it to the junior high school science camp also showed positive effects for promoting energy education. Finally, following the teachers’ evaluations, the course could be revised and expected results could be achieved. Figure 5 shows that the teachers’ evaluation scores were higher than those of the junior high school science camp, and the junior high school science camp scores were higher than those of the high school energy activity. This reflects the fact that the course was simplified and revised from the high school students’ course for the junior high school students’ science camp and teacher workshop, which made the energy course easier to implement.

5. Conclusions

The authors of this study explored the development, transformation, and dissemination of an interdisciplinary, hands-on solar energy course. Initially, the DSSC module was developed in a professional university chemistry lab. A questionnaire for high school science club students showed that they were able to learn how to conduct the fabricable DSSC experiment and acquire knowledge of the experiment materials and principles behind the experimental steps. Students also learned to perform the statistical analysis of the experimental data and improve their scientific knowledge. Feedback from science club students indicated that such a hands-on DSSC course could increase their attention to sustainability issues.
DSSCs were used to explore and disseminate solar energy concepts in an interdisciplinary way through high school hands-on courses. The study showed that in a senior high school elective energy course, the hands-on DSSC experiment encouraged students to be more motivated to participate in energy research in the future. In addition, this experiment was able to be transferred to an out-of-school science camp for junior high school. According to the questionnaire results, both senior high school and junior high school students enjoyed learning about science through the hands-on experimental approach, especially the junior high school students because they were highly curious. Well-designed hands-on courses could increase students’ learning motivations. Lastly, the questionnaire for teachers showed that this hands-on course was most suitable for high school students.
We found that both high school and junior high school students provided positive feedback regarding the four dimensions (science knowledge, experimental skills, learning motivations, and attitude toward sustainability) explored in the DSSC experiment. Experimental skills provoked the highest positive feedback, followed by attitude toward sustainability. Following a simplified and revised hands-on course, the average scores of junior high school students were found to be higher than those of high school students in all dimensions. In addition, a teachers’ evaluation showed that the experiment was able to aid students’ learning in all four dimensions. One limitation of this research is that the students participating in this study were all from urban areas, so students in rural areas should be further studied.
The development model of the hands-on courses shown in this work was valuable for other researchers and course designers. An instructor could first design and execute a pilot experiment with high school science club students. Afterwards, the course should be incorporated into the formal curriculum of their high school and, where possible, be simplified to be used in a junior high or primary school science camp. Finally, a workshop should be held for primary and high school teachers to become acquainted with the hands-on course aiding the revision of the course into a lab activity that is suitable for their own students. Consequently, this hands-on course can be broadly applied to students at different levels.

Author Contributions

Conceptualization, S.-I.C., C.S., C.-C.C. and H.-H.W.; methodology, S.-I.C., C.S. and C.-C.C.; formal analysis, S.-I.C. and C.-C.C.; investigation, S.-I.C., C.S. and C.-C.C.; resources, H.-H.W. and C.S.; data curation, S.-I.C. and C.S.; writing—original draft preparation, S.-I.C.; writing—review and editing, C.S. and C.-C.C.; supervision, C.-C.C. and C.S.; funding acquisition, C.S. and C.-C.C. All authors have read and agreed to the published version of the manuscript.

Funding

Funding for this research was provided by the Ministry of science and technology in Taiwan: MOST 104-2113-M-027-007-MY3, MOST 107-2113-M-027-004, and MOST 105-2511-S-152-009-MY3.

Institutional Review Board Statement

Not applicable.

Informed Consent Statement

Not applicable.

Data Availability Statement

The data presented in this study are available within this article.

Acknowledgments

The authors would like to express thankfulness the students and TAs who participated in this study. Thanking journal editors and reviewers whose suggestions helped improve and clarify this manuscript.

Conflicts of Interest

The authors declare no conflict of interest.

References

  1. Bureau of Energy, Ministry of Economic Affairs, Taiwan. Energy Transition Promotion Scheme. 2018. Available online: https://www.moea.gov.tw/MNS/english/Policy/Policy.aspx?menu_id=32904&policy_id=19 (accessed on 20 May 2021).
  2. Executive Yuan, Taiwan. Promotion of Solar Energy. 2019. Available online: https://english.ey.gov.tw/News3/9E5540D592A5FECD/777fcee7-90db-4b72-9927-573eecf9ea9e (accessed on 20 May 2021).
  3. Smalley, R.E. Future Global Energy Prosperity: The Terawatt Challenge. MRS Bull. 2005, 30, 412–417. [Google Scholar] [CrossRef] [Green Version]
  4. Shaner, S.E.; Hooker, P.D.; Nickel, A.M.; Leichtfuss, A.R.; Adams, C.S.; Cerda, D.; She, Y.; Gerken, J.B.; Pokhrel, R.; Ambrose, N.J.; et al. Discovering Inexpensive Effective Catalysts for Solar Energy Conversion: An Authentic Research Laboratory Experience. J. Chem. Educ. 2016, 93, 650–657. [Google Scholar] [CrossRef]
  5. Smith, Y.R.; Crone, E.; Subramanian, V. A Simple Photocell to Demonstrate Solar Energy Using Benign Household Ingredients. J. Chem. Educ. 2013, 90, 1358–1361. [Google Scholar] [CrossRef]
  6. Chien, S.I.; Su, C.; Chou, C.C.; Li, W.R. Visual Observation and Practical Application of Dye Sensitized Solar Cell in High School Energy Education. J. Chem. Educ. 2018, 95, 1167–1172. [Google Scholar] [CrossRef]
  7. Piano, S.P.; Kozo, M. Toward an intergrated assessment of the performance of photovaltaic systems for electricity generation. Appl. Energy 2017, 186, 167–174. [Google Scholar] [CrossRef] [Green Version]
  8. Grätzel, M. Conversion of Sunlight to Electric Power by Nanocrystalline Dye-Sensitized Solar Cells. J. Photochem. Photobiol. A. 2004, 164, 3–14. [Google Scholar] [CrossRef]
  9. Grätzel, M. Photovoltaic and Photoelectrochemical Conversion of Solar Energy. Phil. Trans. R. Soc. A. 2007, 365, 993–1005. [Google Scholar] [CrossRef]
  10. Nazeeruddin, M.K.; Baranoff, E.; Grätzel, M. Dye-Sensitized Solar Cells: A Brief Overview. Sol. Energy 2011, 85, 1172–1178. [Google Scholar] [CrossRef]
  11. Henderlong, J.; Paris, S.S. Childrens Motivation to Explore Partially Completed Exhibits in Hands-On Museum. Contemp. Educ. Psychol. 1996, 21, 111–128. [Google Scholar] [CrossRef]
  12. Smestad, G.P. Education and Solar Conversion: Demonstration Electron Transfer. Sol. Energy. Matt. 1998, 55, 157–178. [Google Scholar] [CrossRef]
  13. Appleyard, S. Simplifying the Construction of Dye-Sensitized Solar Cells to Increase Their Accessibility for Community Education. Renew. Energ. 2010, 35, 266–268. [Google Scholar] [CrossRef]
  14. Dohn, N.B.; Fago, A.; Overgard, J.; Madsen, P.T.; Malte, H. Students’ motivation toward laboratory work in physiology teaching. Adv. Physiol. Educ. 2016, 40, 313–318. [Google Scholar] [CrossRef] [PubMed]
  15. Hansmann, R. Sustainability Learning: An Introduction to the Concept and Its Motivational Aspects. Sustainability 2010, 2, 2873–2897. [Google Scholar] [CrossRef] [Green Version]
  16. Itzek-Greulich, H.; Flunger, B.; Vollmer, C.; Nagengast, B.; Rehm, M.; Trautwein, U. Effectiveness of Lab-Work Learning Environment in and out of School: A Cluster Randomized Study. Contemp. Educ. Psychol. 2017, 48, 98–115. [Google Scholar] [CrossRef]
  17. Su, S.; Andrew, O.; William, R. Activity Matters: Understanding Student Interest in School Science. Res. Sci. Technol. Educ. 2012, 4, 515–537. [Google Scholar]
  18. Christensen, R.; Knezek, G.; Tayler-Wood, T. Alignment of Hands-on STEM Engagement Activities with Positive STEM Dispositions in Secondary School Students. J. Sci. Educ. Technol. 2015, 24, 898–909. [Google Scholar] [CrossRef]
  19. Ministry of Education, Taiwan. K12EA Introduces a Range of Training Programs to Assist Teachers in Carrying out Inquiry and Practice Course. 2020. Available online: https://www.k12ea.gov.tw/En/News/NewsDetail?filter=7821A902-03A9-43A3-AE37-3E172B0A2A92&id=4c1c08dc-0cf2-4209-8d3d-325df8b13ed0 (accessed on 30 July 2021).
  20. Wenning, C.J. The Levels of Inquiry Model of Science Teaching. J. Phys. Teach. Educ. Online. 2011, 6, 9–16. [Google Scholar]
  21. Enciso, P.; Luzuriaga, L.; Botasini, S. Using an Open-Source Microcontroller and a Dye-Sensitized Solar Cell to Guide Students from Basic Principles to a Practical Application. J. Chem. Educ. 2018, 95, 1173–1178. [Google Scholar] [CrossRef]
  22. Stock, P.; Burton, R.J. Defining terms for integrated(multi-inter-trans-disciplinary) Sustainability research. Sustainability 2011, 3, 1090–1113. [Google Scholar] [CrossRef] [Green Version]
  23. Dinov, I.D. Integrated Multidisciplinary and Technology Enhanced Science Education: The Next Frontier. J. Online Learn Teach. 2008, 4, 84–93. [Google Scholar] [PubMed]
  24. Mayrinck, C.; Rocha, L.A.; Vitoreti, A.B.F.; Vaz, R.; Tartuci, L.G.; Ferrari, J.L.; Schiavon, M.A. The Grätzel Solar Cell: A Proposal for Interdisciplinary Experimentation. Rev. Virtual. Quim. 2017, 9, 717–728. [Google Scholar] [CrossRef]
  25. Schmalz, D.L.; Janke, M.C.; Payne, L.L. Multi-, inter-, and transciplinary research: Leisure studies past, present, and future. J. Leis. Res. 2019, 50, 389–393. [Google Scholar] [CrossRef] [Green Version]
  26. Maryland State Board of Education. Maryland STEM: Innovation Today to Meet Tomorrow’s Global Challenges. Maryland State Department of Education. 2012. Available online: https://mdstatedocs.slrc.info/digital/collection/mdgov/id/7972/ (accessed on 13 August 2021).
  27. Quigley, C.F.; Herro, D.; Jamil, F.M. Developing a conceptual model of STEM teaching practices. School Sci. Math. 2017, 117, 1–12. [Google Scholar] [CrossRef]
  28. Sagor, R. Guiding School Improvement with Action Research; Alexandra, V.A., Ed.; Association for Supervision and Curriculum Development: Viginia, VA, USA, 2010; ISBN 0-87120-375-8. [Google Scholar]
  29. Rudman, H.; Bailey-Ross, C.; Kendal, J.; Mursic, Z.; Lloyd, A.; Ross, B.; Kendal, R.L. Multidisciplinary exhibit design in a Science Center: A participatory action research approach. Educ. Action Res. 2018, 26, 567–588. [Google Scholar] [CrossRef] [Green Version]
  30. Yildirim, T. An Action Research into a Hans-On Solar Energy Activity, Adapted to Enhance Students’ Understanding of Selected Physics Concepts and to Advance Their Awareness of Renewable Energy. Master’s Thesis, İhsan Doğramacı Bilkent University, Ankara, Turkey, 2017. [Google Scholar]
  31. van der Zwaan, B.; Dalla Longa, F.; de Boer, H.; Johnson, F.; Johnson, O.; van Klaveren, M.; Wanjiru, H. An Expert Elicitation of Public Acceptance of Renewable Energy in Kenya. Chall. Sustain. 2019, 7, 30–39. [Google Scholar] [CrossRef]
  32. Van der Salm, A.C.; Van Knippenberg, D.; Daamen, D.D.L. A Critical Test of The Choice Questionnaire for Collecting Informed Public Opinions. Quali Quant. 1997, 31, 193–197. [Google Scholar] [CrossRef]
  33. Best-Waldhober, M.; Daamen, D.; Ran’urez, A.; Faaij, A.; Hendriks, C.; Visser, E. Inforemed Public- Opinion in the Netherlands: Evaluation of CO2 Capture and Storage Technologies in Comparison with other CO2 Mitigation Option. Int. J. Greenh. Gas Control. 2012, 10, 169–180. [Google Scholar] [CrossRef] [Green Version]
  34. Moulay, A.; Fabregas, E. Comparative Study of Traditional, Simulated and Real Online Remote Laboratory: Student’s Perceptions in Technical Training of Electronics. Int. J. Online Eng. 2021, 17, 33–48. [Google Scholar] [CrossRef]
  35. Dormido, S.; Vargas, H.; Sänchez, J.; Dormido, R.; Duro, N.; Damido-Canto, S.; Morilla, F. Developing and Implementing Virtual and Remote Labs for Control Education: The UNED pilot experience. Int. Fed. Autom. Control 2008, IFAC’08, 8159–8164. [Google Scholar] [CrossRef]
  36. Devellis, R.F. Scale Development Theory and Application; Applied Social Research Methods Series; Sage Publications: Newbury Park, CA, USA, 1991; Volume 26, ISBN 978-1-4129-8044-9. [Google Scholar]
Figure 1. The interdisciplinary learning of a hands-on DSSC course.
Figure 1. The interdisciplinary learning of a hands-on DSSC course.
Sustainability 13 10581 g001
Figure 2. Science club students assisted to devise the course (a) and engaged in hands-on work (b) regarding the DSSC module.
Figure 2. Science club students assisted to devise the course (a) and engaged in hands-on work (b) regarding the DSSC module.
Sustainability 13 10581 g002
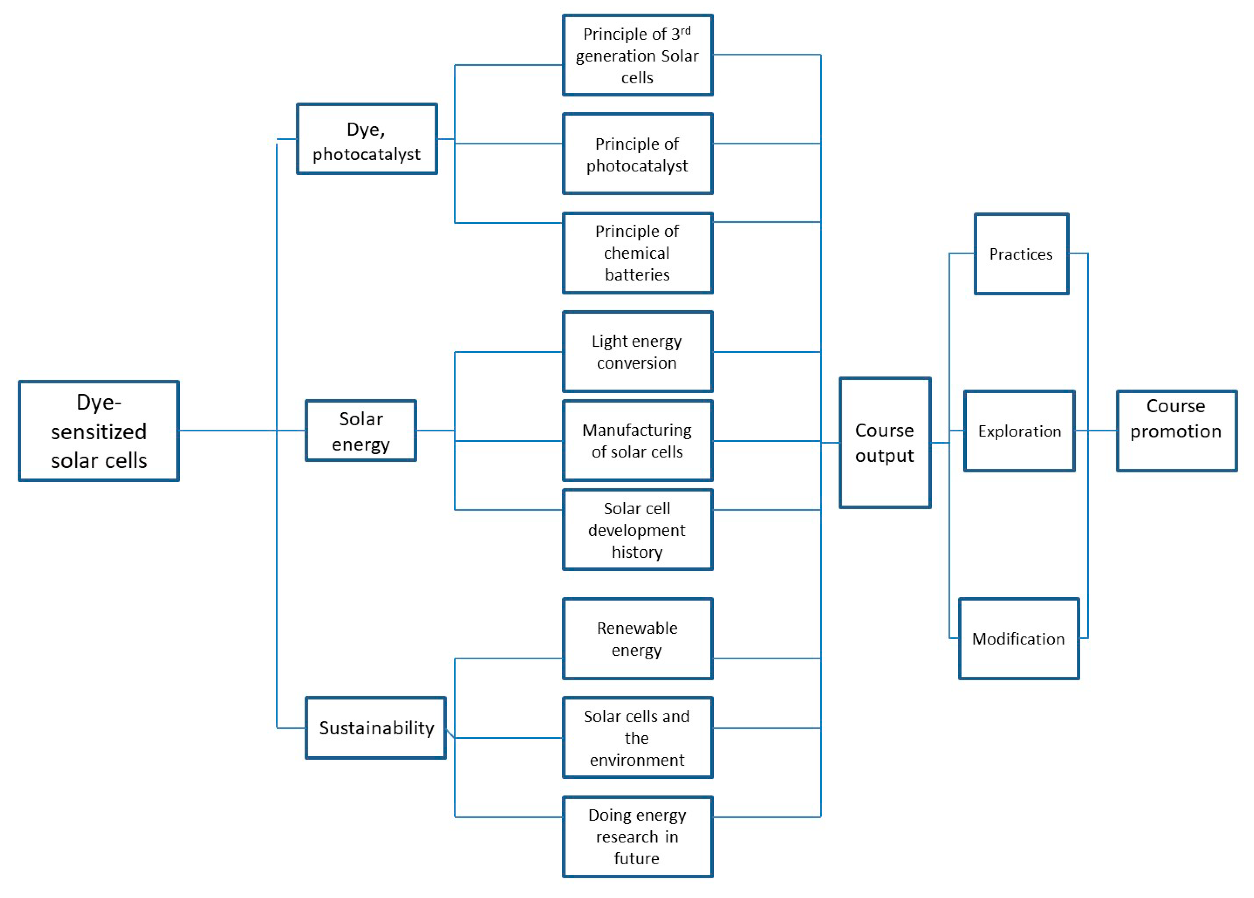
Figure 3. Scope of scientific knowledge learned through dye-sensitized solar cells (DSSCs).
Figure 3. Scope of scientific knowledge learned through dye-sensitized solar cells (DSSCs).
Sustainability 13 10581 g003
Figure 4. The objective of course design and development steps.
Figure 4. The objective of course design and development steps.
Sustainability 13 10581 g004
Figure 5. Analysis of four dimensions of questionnaires.
Figure 5. Analysis of four dimensions of questionnaires.
Sustainability 13 10581 g005
Table 1. Six levels of Inquiry. (revised from Wenning [20]).
Table 1. Six levels of Inquiry. (revised from Wenning [20]).
Level of InquiryThe Elements of Teaching and Learning
Discovery LearningTeachers help students develop concepts based on first-hand experience.
Interactive DemonstrationTeachers encourage students to explain and predict, then help clarify their misconcceptions.
Inquiry LessonTeachers design inquiry activities to allow students to determine scientific principles and/or relationships.
Inquiry LaboratoryThe teacher sets up a situation to allow students to obtain experimental laws by observing variables.
Real-World ApplicationTeachers encourage students to solve problems in real situations.
Hypothetical ExplanationThe teacher guides the students to explain what they have observed.
Table 2. Interdisciplinary approach dimensions in the hands-on DSSC course.
Table 2. Interdisciplinary approach dimensions in the hands-on DSSC course.
Science Club StudentsEnergy Technology Elective StudentsJunior High School Science Camp Students
Science
1.
Redox reactions
2.
Renewable resources
3.
Solar energy
4.
Photosynthesis
XX
5.
History of solar cells
6.
Energy conversion and conservation
7.
Principle of chemical batteries
8.
Electron energy levels and transitions
X
Technology
1.
Conductive glass
XX
2.
Polymer film
X
3.
Nanophotocatalysts
X
4.
Current–voltage detectors
XX
5.
Illuminometer (detecting luminance)
XX
6.
Multimeters (detecting voltage and currents)
7.
Fan and motor (observing the cell powering the motor)
8.
Taking photos and video with a camera (capturing the experimental and activity processes)
XX
9.
Mobile phones (recording the activity process with mobile devices)
XX
Engineering
1.
Assembling energy panels
2.
Pressing energy panels with a hot press
3.
Circuitry assembly
4.
Maximizing energy output
XX
5.
Angle of light source illumination
X
6.
Distance of light source illumination
X
7.
Discussing how different light sources, illumination distances, and illumination angles affect cell efficiency
XX
8.
Discussing the effects of modules with connecting and parallel designs on teaching
XX
Mathematics
1.
Long performance tests
XX
2.
Minimum driving voltage (statistics)
XX
3.
Maximum driving voltage (statistics)
4.
Designing mathematical charts (student-driven success rates)
XX
5.
Mathematical processing
XX
6.
Voltage and current differences in panel designs
XX
○ Involved; △ partial; X none.
Table 3. The question types of the questionnaire.
Table 3. The question types of the questionnaire.
Question TypesQuestion Numbers in Questionnaire
10th-Grade Students’ Energy Course (Detail in Table 6)Junior High School Students’ Energy Activity (Detail in Table 7)Middle School Teachers’ Workshop (Detail in Table 9)
Science Knowledge1, 2, 3, 4, 5, 6,
7, 15, 19, 20
1, 2, 3, 4, 5, 6, 7,
8, 10,18, 19, 20, 22
2, 3, 6, 7
Experimental Skills10, 12, 14, 179, 11, 15, 161, 9
Learning Motivation8, 9, 11, 13,
16, 18, 21
12, 13, 14, 174, 5
Attitude toward Sustainability22, 23, 2419, 20, 22, 238, 10
Table 4. Questionnaire reliability.
Table 4. Questionnaire reliability.
NameParticipantsAlpha
1Energy Technology Elective Course35 students in the 10th grade 0.945
2Junior High School Science Camp37 students in the 7th and 8th grades 0.911
3Teacher Workshop12 primary and junior high school teachers0.933
Table 5. Statistics of the science club students’ questionnaire responses.
Table 5. Statistics of the science club students’ questionnaire responses.
After the Hands-On Course Number of Students
AgreeDisagreeNot Sure
1I can understand the principles of solar cell power generation.1000
2My do-it-yourself DSSC can power a fan sucessfully.1000
3I think it is helpful to learn physics and chemistry.1000
4I think that powering a motor is more impressive than multimeter measurements.910
5I am interested in studying energy technology in the future.217
Table 6. Scale analysis of students in the energy elective course.
Table 6. Scale analysis of students in the energy elective course.
Response Time FrameQuestionnaire ContentMeanSD
Before the hands-on course
1.
I already fully understood the principles of photosynthesis.
4.290.75
2.
I already knew how many types of solar cells there are.
3.971.01
3.
I already knew that dyes can help absorb sunlight.
4.031.01
4.
I knew the functions and principles of nanophotocatalysts.
3.541.20
5.
I knew that solar cells are made of nanophotocatalysts and dyes.
3.861.03
6.
I knew that solar cells convert light into electricity.
4.510.70
7.
I can name at least three types of solar cells and their principles.
3.540.89
8.
I am confident I can complete a solar cell.
3.660.97
9.
I was already interested in energy technologies.
3.401.03
During the hands-on course
10.
Through the experiment process, I learned to be more careful when conducting experiments.
4.510.56
11.
I look forward to my product performing well.
4.600.60
12.
I found that bubbles in the cell will lower the cell’s performance.
4.230.73
13.
I think that making a battery is a great achievement.
4.490.70
14.
I could think about the principles of solar cells while conducting the experiment.
3.830.89
15.
I developed a better understanding of the history of solar cells in the course.
3.910.99
16.
Detecting voltage and current with the multimeter after illuminating the cell made me happy.
4.260.74
17.
I felt reassured having an assistant teacher with me when conducting the experiment for the first time.
4.230.81
18.
Seeing the motor move was more impressive than seeing the numbers on the multimeter.
4.370.73
19.
I gained a better understanding of redox principles from the course.
3.830.92
After the hands-on course
20.
I gained a better understanding of dye-sensitized solar cells.
4.110.68
21.
I will enjoy learning science from experiments even more in the future.
4.020.89
22.
I will pay more attention to issues and reports about energy.
4.020.89
23.
If the opportunity arises, I will gladly volunteer in the field of energy technologies.
3.601.03
24.
I will remind people around me to save the planet by conserving energy.
4.290.79
Table 7. Scale analysis of junior high school students at the summer science camp.
Table 7. Scale analysis of junior high school students at the summer science camp.
Course StatusQuestionnaire ContentMeanSD
Before the hands-on course
1.
I know the principles behind photosynthesis.
4.190.81
2.
I know that dyes are present in fruits and vegetables, such as grapes.
3.810.88
3.
I know that dyes can absorb light energy.
3.651.03
4.
I think renewable energies are beneficial to the Earth’s sustainable survival.
4.500.70
5.
I know silicon can be used to manufacture semiconductors.
3.951.13
6.
I know that more than one type of internal battery composition exists.
4.240.98
7.
I understand that solar energy is a type of renewable energy.
4.430.83
8.
I know that nanophotocatalysts can absorb light to trigger reactions.
3.781.03
After the hands-on course
9.
I know that hot pressing special plastics can result in tight adhesion.
4.350.82
10.
I know that electrolytes can help trigger redox reactions.
4.320.75
11.
I know that bubbles in a battery will lower the cell performance.
4.190.88
12.
Detecting voltage and current with the multimeter after illuminating the cell made me happy.
4.240.93
13.
Powering the motor after illuminating the DIY solar cell gave me a sense of achievement.
4.350.89
14.
I continuously thought about the principles behind each step in the experiment process.
3.970.89
15.
I asked the assistant teachers to assist me during the experiment process.
4.300.94
16.
If I had to repeat the experiment, I am confident I could improve the cell performance.
4.320.78
17.
I think this hands-on course is more interesting than the experiments in the textbook.
4.430.80
18.
After this activity, I have a better understanding of the history of solar cells.
4.380.86
19.
After this activity, I have a better understanding of the principles of solar cells.
4.570.69
20.
I like to learn about scientific principles through a hands-on scientific approach.
4.590.64
21.
I think I would search for information about dye-sensitized cells on the Internet.
3.950.88
22.
I have a better understanding of how batteries generate electricity.
4.160.96
23.
In the future, I want to engage in research about energy.
3.840.96
After the hands-on course
1.
Please describe what part of this activity impressed you the most?
2.
After this activity, what did you learn that you did not know before?
Table 8. Scale analysis of teachers’ assessment of grades suitable for the hands-on course.
Table 8. Scale analysis of teachers’ assessment of grades suitable for the hands-on course.
Grades Suitable for the Hands-On CourseMeanSD
1.I think this course is suitable for 5th–6th grade students.3.181.33
2.I think this course is suitable for 7th grade students.3.331.07
3.I think this course is suitable for 8th grade students.3.831.03
4.I think this course is suitable for 9th grade students.4.170.94
5I think this course is suitable for 10th grade students.4.450.52
6.I think this course is suitable for 11th-grade non-science majors.4.090.70
7.I think this course is suitable for 11th-grade science majors.4.540.52
8.I think this course is suitable for 12th-grade non-science major.s4.180.75
9.I think this course is suitable for 12th-grade science majors.4.360.80
Table 9. Teachers’ evaluation of the hands-on DSSC course.
Table 9. Teachers’ evaluation of the hands-on DSSC course.
Assessment ItemsMeanSD
1I believe that this course helps me teach students about solar cells.4.500.52
2This course helps me better understand solar cells.4.420.51
3This course helps me incorporate knowledge about solar cells into my own teaching materials.4.300.48
4I believe this course helps students better experience the process of converting solar energy into electricity.4.270.65
5In my professional view, I believe this course should be promoted to all junior high and primary schools in the country.4.091.04
6After this course, I now know more about the history of solar cells.4.450.52
7After this course, I now better understand the basic principles of solar cells.4.450.52
8After this course, I look forwar even more d to the future development of solar cells.4.450.52
9I believe that students will become more interested in solar cells after participating in this course.4.540.52
10I believe that the students will become more interested in energy technology after participating in this course.4.540.52
Publisher’s Note: MDPI stays neutral with regard to jurisdictional claims in published maps and institutional affiliations.

Share and Cite

MDPI and ACS Style

Chien, S.-I.; Su, C.; Chou, C.-C.; Wang, H.-H. Research Insights and Challenges of Secondary School Energy Education: A Dye-Sensitized Solar Cells Case Study. Sustainability 2021, 13, 10581. https://doi.org/10.3390/su131910581

AMA Style

Chien S-I, Su C, Chou C-C, Wang H-H. Research Insights and Challenges of Secondary School Energy Education: A Dye-Sensitized Solar Cells Case Study. Sustainability. 2021; 13(19):10581. https://doi.org/10.3390/su131910581

Chicago/Turabian Style

Chien, Sen-I, Chaochin Su, Chin-Cheng Chou, and Hsiou-Hsuan Wang. 2021. "Research Insights and Challenges of Secondary School Energy Education: A Dye-Sensitized Solar Cells Case Study" Sustainability 13, no. 19: 10581. https://doi.org/10.3390/su131910581

APA Style

Chien, S.-I., Su, C., Chou, C.-C., & Wang, H.-H. (2021). Research Insights and Challenges of Secondary School Energy Education: A Dye-Sensitized Solar Cells Case Study. Sustainability, 13(19), 10581. https://doi.org/10.3390/su131910581

Note that from the first issue of 2016, this journal uses article numbers instead of page numbers. See further details here.

Article Metrics

Back to TopTop