Psychometric Properties and a Multiple Indicators Multiple Cause Model of the Career Aspiration Scale with College Students of Rural Thailand
Abstract
:1. Introduction
2. Materials and Methods
2.1. Participants
2.2. Measures and Instrument
2.3. Data Analysis
2.4. MIMIC Model’s Specification
2.5. Procedure
3. Results
3.1. Descriptive Statistics and Correlation Coefficients
3.2. Factor Structure and Reliability
3.3. MIMIC Model
3.3.1. MIMIC Model without DIF
3.3.2. MIMIC Model with DIF
4. Discussion
4.1. The Factor Structure of the CAS-R
4.2. Covariates’ Effect on the Three Subscales of CAS-R and DIF
5. Conclusions
6. Limitations
Author Contributions
Funding
Institutional Review Board Statement
Informed Consent Statement
Data Availability Statement
Acknowledgments
Conflicts of Interest
References
- Patton, W.; Creed, P. The Relationship Between Career Variables and Occupational Aspirations and Expectations for Australian High School Adolescents. J. Career Dev. 2007, 34, 127–148. [Google Scholar] [CrossRef] [Green Version]
- Al-Bahrani, M.A.; Allawati, S.M.; Abu Shindi, Y.A.; Bakkar, B.S. Career aspiration and related contextual variables. Int. J. Adolesc. Youth 2020, 25, 703–711. [Google Scholar] [CrossRef] [Green Version]
- Rojewski, J.W. Occupational aspirations: Constructs, meaning and application. In Career Development and Counselling: Putting Theory and Research to Work; Brown, S.D., Lent, R.W., Eds.; John Wiley & Sons: Hoboken, NJ, USA, 2005; pp. 131–154. [Google Scholar]
- Sewell, W.H.; Haller, A.O.; Portes, A. The Educational and Early Occupational Attainment Process. Am. Sociol. Rev. 1969, 34, 82. [Google Scholar] [CrossRef]
- Gottfredson, L.S. Applying Gottfredson’s theory of circumscription and compromise in career guidance and counseling. In Career Development and Counseling: Putting Theory and Research to Work; Brown, S.D., Lent, R.W., Eds.; John Wiley & Sons: Hoboken, NJ, USA, 2005; pp. 71–100. [Google Scholar]
- Rogers, M.E.; Creed, P.; Glendon, A.I. The role of personality in adolescent career planning and exploration: A social cognitive perspective. J. Vocat. Behav. 2008, 73, 132–142. [Google Scholar] [CrossRef] [Green Version]
- Khampirat, B. The relationship between paternal education, self-esteem, resilience, future orientation, and career aspirations. PLoS ONE 2020, 15, e0243283. [Google Scholar] [CrossRef] [PubMed]
- Akkermans, J.; Richardson, J.; Kraimer, M.L. The Covid-19 crisis as a career shock: Implications for careers and vocational behavior. J. Vocat. Behav. 2020, 119, 103434. [Google Scholar] [CrossRef]
- Nielsen, K. “Fake It ’til You Make It”: Why community college students’ aspirations “hold steady”. Sociol. Educ. 2015, 88, 265–283. [Google Scholar] [CrossRef] [Green Version]
- Swanson, J.L.; Tokar, D.M. College students’ perceptions of barriers to career development. J. Vocat. Behav. 1991, 38, 92–106. [Google Scholar] [CrossRef]
- Lent, R.W.; Brown, S.D.; Talleyrand, R.; McPartland, E.B.; Davis, T.; Chopra, S.B.; Alexander, M.S.; Suthakaran, V.; Chai, C.-M. Career Choice Barriers, Supports, and Coping Strategies: College Students’ Experiences. J. Vocat. Behav. 2002, 60, 61–72. [Google Scholar] [CrossRef]
- Tang, M.; Pan, W.; Newmeyer, M.D. Factors Influencing High School Students’ Career Aspirations. Prof. Sch. Couns. 2008, 11, 285–295. [Google Scholar] [CrossRef]
- Khampirat, B. A Second-Order Confirmatory Factor Analysis of the Career Aspirations Scale of Female Thai Students. Int. J. Learn. Teach. Educ. Res. 2019, 18, 265–282. [Google Scholar] [CrossRef]
- Weeranakint, W.; Sungsanit, M. The Relations between work-family conflict, self-efficacy, social support, and career aspirations of women in managerial positions, in Nakhorn Ratchasima Province. Suranaree J. Soc. Sci. 2009, 3, 91–108. [Google Scholar]
- Ulrich, A.; Helker, K.; Losekamm, K. “What Can I Be When I Grow Up?”—The Influence of Own and Others’ Career Expectations on Adolescents’ Perception of Stress in Their Career Orientation Phase. Sustainability 2021, 13, 912. [Google Scholar] [CrossRef]
- Powell, L.; Amsbary, J.; Hickson, M. The Wai in Thai culture: Greeting, status-marking and national identity functions. J. Intercult. Commun. 2014, 34, 7. [Google Scholar]
- Reyes, O.; Kobus, K.; Gillock, K. Career Aspirations of Urban, Mexican American Adolescent Females. Hisp. J. Behav. Sci. 1999, 21, 366–382. [Google Scholar] [CrossRef]
- Fouad, N.A.; Byars-Winston, A. Cultural Context of Career Choice: Meta-Analysis of Race/Ethnicity Differences. Career Dev. Q. 2005, 53, 223–233. [Google Scholar] [CrossRef]
- Owusu, M.K.; Owusu, A.; Fiorgbor, E.T.; Atakora, J. Career Aspiration of Students: The Influence of Peers, Teachers and Parents. J. Educ. Soc. Behav. Sci. 2021, 34, 67–79. [Google Scholar] [CrossRef]
- Sapra, J.; Chaudhary, M.; Jeswal, R. A study on career aspirations and its relationship with the academic performance of undergraduate management students: Are they realistic. Int. J. Educ. Econ. Dev. 2021, 12, 253. [Google Scholar] [CrossRef]
- Ampaire, A.; Kajumba, M.M.; Muwagga, A. Do students’ career aspirations predict their career choices? A qualitative survey of advanced level secondary school students in Uganda. Afr. J. Educ. Sci. Technol. 2021, 6, 344–351. [Google Scholar]
- Cairns, D.; Dickson, M. Exploring the Relations of Gender, Science Dispositions and Science Achievement on STEM Career Aspirations for Adolescents in Public Schools in the UAE. Asia-Pac. Educ. Res. 2021, 30, 153–165. [Google Scholar] [CrossRef]
- Gregor, M.A.; Del Pino, H.V.G.; Gonzalez, A.; Soto, S.; Dunn, M.G. Understanding the Career Aspirations of Diverse Community College Students. J. Career Assess. 2019, 28, 202–218. [Google Scholar] [CrossRef]
- Arbona, C.; Novy, D.M. Career Aspirations and Expectations of Black, Mexican American, and White Students. Career Dev. Q. 1991, 39, 231–239. [Google Scholar] [CrossRef]
- Metz, A.; Fouad, N.; Ihle-Helledy, K. Career Aspirations and Expectations of College Students: Demographic and labor market comparisons. J. Career Assess. 2008, 17, 155–171. [Google Scholar] [CrossRef]
- Whose culture has capital? A critical race theory discussion of community cultural wealth. Race Ethn. Educ. 2005, 8, 69–91. [CrossRef]
- O’Brien, K.M. The Influence of Psychological Separation and Parental Attachment on the Career Development of Adolescent Women. J. Vocat. Behav. 1996, 48, 257–274. [Google Scholar] [CrossRef]
- Gregor, M.A.; O’Brien, K.M. Understanding Career Aspirations Among Young Women: Improving instrumentation. J. Career Assess. 2016, 24, 559–572. [Google Scholar] [CrossRef]
- Cheng, S.; Yuen, M. Education and career aspirations among Chinese high school students: Validation of the career aspiration scale. Asia-Pac. Educ. Res. 2012, 21, 394–401. [Google Scholar]
- Kim, Y.H.; O’Brien, K.M.; Kim, H. Measuring Career Aspirations Across Cultures: Using the career aspiration scale with young Korean women. J. Career Assess. 2016, 24, 573–585. [Google Scholar] [CrossRef]
- Lee, H.J. The mediating effects of academic self-efficacy on the relationship between perceived career barriers and career aspiration. J. Res. Educ. 2014, 27, 1–28. [Google Scholar]
- Sawitri, D.R.; Creed, P. Perceived career congruence between adolescents and their parents as a moderator between goal orientation and career aspirations: A social cognitive perspective. Pers. Individ. Differ. 2015, 81, 29–34. [Google Scholar] [CrossRef] [Green Version]
- Sawitri, D.R.; Creed, P.A. Collectivism and Perceived Congruence With Parents as Antecedents to Career Aspirations. J. Career Dev. 2017, 44, 530–543. [Google Scholar] [CrossRef]
- Gregor, M.; O’Brien, K.M.; Sauber, E. Understanding Career Aspirations Among Young Men. J. Career Assess. 2019, 27, 262–272. [Google Scholar] [CrossRef]
- Tovar-Murray, D.; Parries, M.M.; Gutheil, J.; Carpenter, R. Sociodemographics, Beliefs, and Attitudes as Determinants of College Students’ Career Aspirations. Career Dev. Q. 2021, 69, 114–129. [Google Scholar] [CrossRef]
- Nadeem, F.; Khalid, R. The relationship of gender role attitudes with career aspirations and career choices among young adults. Pak. J. Psychol. Res. 2018, 33, 455–471. [Google Scholar]
- Dar, I.A. Influence of academic streams on career aspirations of Kashmiri adolescents. Int. J. Indian Psychol. 2019, 7, 38–45. [Google Scholar]
- Shashwati, S. Womanhood & work: Could sexism influence career aspirations? Int. J. Basic Appl. Res. 2019, 9, 162–167. [Google Scholar]
- Kumar, S.; González, O.R.G. A program-based comparative study of enjoyment of mathematics lessons and career aspirations of upper secondary students under math-science and math-english programs according to their career fields in Assumption College, Bangrak, Thailand. Sch. Hum. Sci. 2021, 13, 44–58. [Google Scholar]
- Huang, Q.; Teng, F.; Yang, W. Awareness of societal emphasis on appearance decreases women’s (but not men’s) career aspiration: A serial mediation model. Scand. J. Psychol. 2021, 62, 564–573. [Google Scholar] [CrossRef]
- Wang, W.-C.; Shih, C.-L.; Yang, C.-C. The MIMIC Method With Scale Purification for Detecting Differential Item Functioning. Educ. Psychol. Meas. 2009, 69, 713–731. [Google Scholar] [CrossRef]
- Nielsen, J.; Levy, J. Measuring usability: Preference vs. performance. Commun. ACM 1994, 37, 66–75. [Google Scholar] [CrossRef]
- Cohen, J.; Cohen, P.; West, S.G.; Aiken, L.S. Applied Multiple Regression/Correlation Analysis for the Behavioral Sciences; Lawrence Erlbaum Associates: Mahwah, NJ, USA, 2003; pp. xxviii, 703–xxviii, 703. [Google Scholar]
- Jöreskog, K.G.; Goldberger, A.S. Estimation of a Model with Multiple Indicators and Multiple Causes of a Single Latent Variable. J. Am. Stat. Assoc. 1975, 70, 631–639. [Google Scholar] [CrossRef]
- Chen, C.-F. The EM Approach to the Multiple Indicators and Multiple Causes Model via the Estimation of the Latent Variable. J. Am. Stat. Assoc. 1981, 76, 704–708. [Google Scholar] [CrossRef]
- Holland, P.W.; Wainer, H. Differential Item Functioning; Lawrence Erlbaum: Hillsdale, NJ, USA, 1993. [Google Scholar]
- Muthén, B. A Method for Studying the Homogeneity of Test Items with Respect to Other Relevant Variables. J. Educ. Stat. 1985, 10, 121–132. [Google Scholar] [CrossRef]
- Finch, H. The MIMIC Model as a Method for Detecting DIF: Comparison With Mantel-Haenszel, SIBTEST, and the IRT Likelihood Ratio. Appl. Psychol. Meas. 2005, 29, 278–295. [Google Scholar] [CrossRef]
- Wang, W.-C.; Shih, C.-L. MIMIC Methods for Assessing Differential Item Functioning in Polytomous Items. Appl. Psychol. Meas. 2010, 34, 166–180. [Google Scholar] [CrossRef]
- Brown, T.A. Confirmatory Factor Analysis for Applied Research; Guilford Publications: New York, NY, USA, 2015; pp. xvii, 462–xvii. [Google Scholar]
- Hair, J.J.F.; Black, W.C.; Babin, B.J.; Anderson, R.E. Multivariate Data Analysis, 7th ed.; Pearson: Essex, UK, 2014. [Google Scholar]
- Kline, R.B. Principles and Practice of Structural Equation Modeling; Guilford Press: New York, NY, USA, 2011. [Google Scholar]
- Cohen, J. Statistical Power and Analysis for the Behavioral Sciences; Lawrence Erlbaum Associates: Hillsdale, NJ, USA, 1988; Volume 2. [Google Scholar]
- Evans, J.D. Straightforward Statistics for the Behavioral Sciences; Brooks/Cole Publishing: Pacific Grove, CA, USA, 1996. [Google Scholar]
- Munro, B.H. Statistical Methods for Health Care Research; Lippincott Williams & Wilkins: Philadelphia, PA, USA, 2005. [Google Scholar]
- Kaiser, H.F. An index of factorial simplicity. Psychometrika 1974, 39, 31–36. [Google Scholar] [CrossRef]
- DeVellis, R.F. Scale Development: Theory and Applications, 4th ed.; Sage Publications: Thousand Oaks, CA, USA, 2017; p. 121. [Google Scholar]
- Cronbach, L.J. Coefficient alpha and the internal structure of tests. Psychometrika 1951, 16, 297–334. [Google Scholar] [CrossRef] [Green Version]
- Nunnally, J.C.; Bernstein, I.H. Psychometric Theory, 3rd ed.; McGraw-Hill: New York, NY, USA, 1994. [Google Scholar]
- Pop, C.; Khampirat, B. Self-assessment instrument to measure the competencies of Namibian graduates: Testing of validity and reliability. Stud. Educ. Eval. 2019, 60, 130–139. [Google Scholar] [CrossRef]
- Field, A. Discovering Statistics Using SPSS; Sage: London, UK, 2005. [Google Scholar]
- Everitt, B.S. The Cambridge Dictionary of Statistics, 2nd ed.; Cambridge University Press: Cambridge, UK, 2002. [Google Scholar]
- Cortina, J.M. What is coefficient alpha? An examination of theory and applications. J. Appl. Psychol. 1993, 78, 98–104. [Google Scholar] [CrossRef]
- Bagozzi, R.P.; Yi, Y.; Phillips, L.W. Assessing Construct Validity in Organizational Research. Adm. Sci. Q. 1991, 36, 421–458. [Google Scholar] [CrossRef]
- Byrne, B.M. Testing for equivalent self-concept measurement across culture: Issues, caveats, and application. In International Advances in Self-Research: Speaking to the Future; Marsh, H.W., Craven, R.G., McInerney, D.M., Eds.; Information Age: Greenwich, CT, USA, 2003; pp. 291–314. [Google Scholar]
- Harkness, J.; Pennell, B.-E.; Schoua-Glusberg, A. Survey questionnaire translation and assessment. In Methods for Testing and Evaluating Survey Questionnaires; Presser, S., Rothgeb, J.M., Couper, M.P., Lessler, J.T., Martin, E., Martin, J., Singer, E., Eds.; John Wiley & Sons: Hoboken, NJ, USA, 2004; pp. 453–473. [Google Scholar] [CrossRef]
- van de Vijver, F.; Tanzer, N. Bias and equivalence in cross-cultural assessment: An overview. Eur. Rev. Appl. Psychol. 2004, 54, 119–135. [Google Scholar] [CrossRef] [Green Version]
- Khampirat, B. Validation of Motivated Strategies for Learning Questionnaire: Comparison of Three Competing Models. Int. J. Instr. 2021, 14, 609–626. [Google Scholar] [CrossRef]
- Feliciano, C.; Rumbaut, R.G. Gendered paths: Educational and occupational expectations and outcomes among adult children of immigrants. Ethn. Racial Stud. 2005, 28, 1087–1118. [Google Scholar] [CrossRef]
- Hill, N.E.; Castellino, D.R.; Lansford, J.E.; Nowlin, P.; Dodge, K.A.; Bates, J.E.; Pettit, G.S. Parent Academic Involvement as Related to School Behavior, Achievement, and Aspirations: Demographic Variations Across Adolescence. Child Dev. 2004, 75, 1491–1509. [Google Scholar] [CrossRef] [Green Version]
- Ray, D. Aspirations, poverty and economic change. In Understanding Poverty; Banerjee, A., Benabou, R., Mookherjee, D., Eds.; Oxford University: New York, NY, USA, 2003; pp. 409–420. [Google Scholar]
- Ray, M.W.; Garavalia, L.S.; Gredler, M.E. Gender differences in self-regulated learning, task value, and achievement in developmental college students. In Proceedings of the Annual Meeting of the American Educational Research Association, Chicago, IL, USA, 21–25 April 2003. [Google Scholar]
- Marjoribanks, K. Family Background, Individual and Environmental Influences, Aspirations and Young Adults’ Educational Attainment: A follow-up study. Educ. Stud. 2003, 29, 233–242. [Google Scholar] [CrossRef]
- Khattab, N. Students’ aspirations, expectations and school achievement: What really matters? Br. Educ. Res. J. 2015, 41, 731–748. [Google Scholar] [CrossRef]
- Rizzica, L. Raising Aspirations and Higher Education: Evidence from the United Kingdom’s Widening Participation Policy. J. Labor Econ. 2020, 38, 183–214. [Google Scholar] [CrossRef]
- Perry, B.L.; Martinez, E.; Morris, E.; Link, T.C.; Leukefeld, C. Misalignment of Career and Educational Aspirations in Middle School: Differences across Race, Ethnicity, and Socioeconomic Status. Soc. Sci. 2016, 5, 35. [Google Scholar] [CrossRef] [Green Version]
- Tsui, K.-T.; Lee, C.K.J.; Hui, K.-F.S.; Chun, W.-S.D.; Chan, N.-C.K. Academic and Career Aspiration and Destinations: A Hong Kong Perspective on Adolescent Transition. Educ. Res. Int. 2019, 2019, 3421953. [Google Scholar] [CrossRef]
- Gore, J.; Holmes, K.; Smith, M.; Southgate, E.; Albright, J. Socioeconomic status and the career aspirations of Australian school students: Testing enduring assumptions. Aust. Educ. Res. 2015, 42, 155–177. [Google Scholar] [CrossRef] [Green Version]
- Jacob, J.; Ravindranadan, V. Self-esteem, academic and career aspirations on the basis of socio-economic status of adolescents. Int. J. Indian Psychol. 2018, 6, 75–84. [Google Scholar] [CrossRef]
- Gabay-Egozi, L.; Shavit, Y.; Yaish, M. Gender Differences in Fields of Study: The Role of Significant Others and Rational Choice Motivations. Eur. Sociol. Rev. 2014, 31, 284–297. [Google Scholar] [CrossRef] [Green Version]
- Rothman, T.; Maldonado, J.M.; Rothman, H. Building self-confidence and future career success through a pre-college transition program for individuals with disabilities. J. Vocat. Rehabil. 2008, 28, 73–83. [Google Scholar]
- Legewie, J.; DiPrete, T. High school environments, STEM orientations, and the gender gap in science and engineering degrees. SSRN Electron. J. 2012. [Google Scholar] [CrossRef] [Green Version]
- Gutman, L.M.; Akerman, R. Determinants of Aspirations; Centre for Research on the Wider Benefits of Learning: London, UK, 2008. [Google Scholar]
- Shahabadkar, P.; Joshi, A.; Lele, V.; Patil, V. Understanding Aspirations of First Year Undergraduate Engineering Students. J. Eng. Educ. Transform. 2021, 34, 86. [Google Scholar] [CrossRef]
- Arhin, V. Relationship between career aspirations and study behaviours among second year distance learners of the University of Cape Coast, Ghana. Afr. Educ. Res. J. 2018, 6, 173–180. [Google Scholar] [CrossRef]
- DeVeney, B. An investigation into aspects of Thai culture and its impact on Thai students in an international school in Thailand. J. Res. Int. Educ. 2005, 4, 153–171. [Google Scholar] [CrossRef]
- Meeussen, L.; Veldman, J.; Van Laar, C. Combining Gender, Work, and Family Identities: The Cross-Over and Spill-Over of Gender Norms into Young Adults’ Work and Family Aspirations. Front. Psychol. 2016, 7, 1781. [Google Scholar] [CrossRef] [Green Version]
- ILO. The Impact of the COVID-19 Pandemic on Jobs and Incomes in G20 Economies; International Labour Organization: Geneva, Switzerland, 2020. [Google Scholar]
- Khampirat, B. The Impact of Work-Integrated Learning and Learning Strategies on Engineering Students’ Learning Outcomes in Thailand: A Multiple Mediation Model of Learning Experiences and Psychological Factors. IEEE Access 2021, 9, 111390–111406. [Google Scholar] [CrossRef]
- Theerasak, S.-N.; Buratin, K. Comparing Employability Skills of Technical and Vocational Education Students of Thailand and Malaysia: A Case Study of International Industrial Work-Integrated Learning. J. Tech. Educ. Train. 2019, 11, 94–109. [Google Scholar] [CrossRef]





| Variable | Code Description | Category | N | % |
|---|---|---|---|---|
| Gender | 1 if female (reference group); 0 = otherwise | Female | 325 | 55.08 |
| Male | 265 | 44.92 | ||
| Year of study | 1 if first-year student (reference group); 0 = otherwise | 1st-year | 102 | 17.29 |
| 2nd-year | 76 | 12.88 | ||
| 3rd-year | 171 | 28.98 | ||
| 4th-year | 241 | 40.85 | ||
| Major | 1 if major in social science (reference group); 0 = otherwise | Engineering and Technology | 338 | 57.29 |
| Science | 66 | 11.19 | ||
| Social Science | 186 | 31.53 | ||
| Type of high school students graduated | 1 if private high school (reference group); 0 = otherwise | Public high school | 502 | 85.08 |
| Private high school | 88 | 14.92 | ||
| Area of high school where students graduated | Sub-district | 27 | 4.58 | |
| District | 251 | 42.54 | ||
| Province | 237 | 40.17 | ||
| Capital City | 75 | 12.71 | ||
| Paternal education | 1 if bachelor’s degree and higher (reference group); 0 = otherwise | Kindergarten | 4 | 0.68 |
| Elementary school | 222 | 37.63 | ||
| Lower-secondary | 100 | 16.95 | ||
| Upper-secondary | 131 | 22.20 | ||
| Training for career | 15 | 2.54 | ||
| High vocational diploma | 48 | 8.13 | ||
| Bachelor’s degree | 62 | 10.51 | ||
| Master’s degree | 6 | 1.02 | ||
| Doctorate degree | 2 | 0.34 | ||
| Maternal education | Kindergarten | 4 | 0.68 | |
| Elementary school | 242 | 41.02 | ||
| Lower-secondary | 95 | 16.10 | ||
| Upper-secondary | 125 | 21.19 | ||
| Training for career | 12 | 2.03 | ||
| High vocational diploma | 42 | 7.12 | ||
| Bachelor’s degree | 60 | 10.17 | ||
| Master’s degree | 9 | 1.52 | ||
| Doctorate degree | 1 | 0.17 |
| Variables | Correlation Coefficient between Variables in MIMIC Model | |||||||
|---|---|---|---|---|---|---|---|---|
| 1 | 2 | 3 | 4 | 5 | 6 | 7 | 8 | |
| 1. Leadership aspirations | 1.00 | |||||||
| 2. Achievement aspirations | 0.82 ** | 1.00 | ||||||
| 3. Education aspirations | 0.69 ** | 0.79 ** | 1.00 | |||||
| 4. Female | −0.11 ** | −0.08 * | 0.09 * | 1.00 | ||||
| 5. First-year student | 0.13 ** | 0.12 ** | 0.19 ** | −0.06 | 1.00 | |||
| 6. Private high school | 0.07 | 0.04 | 0.02 | −0.04 | −0.07 | 1.00 | ||
| 7. Major in social science | −0.07 | −0.02 | 0.11 * | 0.28 ** | 0.07 | −0.12 ** | 1.00 | |
| 8. Paternal education | 0.06 | 0.08 * | 0.06 | 0.02 | 0.00 | −0.05 | 0.15 ** | 1.00 |
| M | 3.14 | 3.25 | 3.48 | 0.55 | 0.17 | 0.15 | 0.32 | 0.12 |
| SD | 0.63 | 0.66 | 0.78 | 0.5 | 0.38 | 0.36 | 0.47 | 0.32 |
| α | 0.761 | 0.781 | 0.916 | |||||
| Code | Items | M | SD | SK | KU | CITC |
|---|---|---|---|---|---|---|
| Leadership aspirations | ||||||
| LEA1 | I hope to become a leader in my career field. | 3.281 | 0.981 | −0.155 | −0.165 | 0.496 |
| LEA2 | I do not plan to devote energy to getting promoted to a leadership position in the organization or business in which I am working. | 2.715 | 1.062 | 0.067 | −0.562 | 0.365 |
| LEA3 | Becoming a leader in my job is not at all important to me. | 2.798 | 1.091 | −0.010 | −0.595 | 0.419 |
| LEA4 | When I am established in my career, I would like to manage other employees. | 2.973 | 1.032 | −0.085 | −0.321 | 0.460 |
| LEA5 | I want to have responsibility for the future direction of my organization or business. | 3.603 | 1.004 | −0.296 | −0.456 | 0.481 |
| LEA6 | Attaining leadership status in my career is not that important to me. | 2.856 | 1.094 | −0.048 | −0.576 | 0.441 |
| LEA7 | I hope to move up to a leadership position in my organization or business. | 3.463 | 0.979 | −0.129 | −0.353 | 0.546 |
| LEA8 | I plan to rise to the top leadership position of my organization or business. | 3.431 | 0.996 | −0.190 | −0.409 | 0.478 |
| Achievement aspirations | ||||||
| ACH1 | I want to be among the very best in my field. | 3.547 | 0.999 | −0.269 | −0.394 | 0.541 |
| ACH2 | I want my work to have a lasting impact on my field. | 3.466 | 1.010 | −0.249 | −0.333 | 0.571 |
| ACH3 | I aspire to have my contributions at work recognized by my employer. | 3.576 | 0.972 | −0.327 | −0.203 | 0.633 |
| ACH4 | Being outstanding at what I do at work is very important to me. | 3.295 | 1.001 | −0.169 | −0.288 | 0.578 |
| ACH5 | I know that I will be recognized for my accomplishments in my field | 3.403 | 0.941 | −0.221 | −0.072 | 0.621 |
| ACH6 | Achieving in my career is not at all important to me. | 2.561 | 1.275 | 0.209 | −1.089 | 0.230 |
| ACH7 | I plan to obtain many promotions in my organization or business. | 3.436 | 1.014 | −0.266 | −0.243 | 0.522 |
| ACH8 | Being one of the best in my field is not important to me. | 2.727 | 1.162 | −0.028 | −0.828 | 0.315 |
| Educational aspirations | ||||||
| EDU1 | I plan to reach the highest level of education in my field. | 3.510 | 1.052 | −0.203 | −0.584 | 0.710 |
| EDU2 | I will pursue additional training in my occupational area of interest. | 3.595 | 0.996 | −0.331 | −0.325 | 0.756 |
| EDU3 | I will always be knowledgeable about recent advances in my field. | 3.417 | 0.987 | −0.199 | −0.332 | 0.710 |
| EDU4 | I know I will work to remain current regarding knowledge in my field. | 3.485 | 0.943 | −0.224 | −0.179 | 0.760 |
| EDU5 | I will attend conferences annually to advance my knowledge. | 3.366 | 0.951 | −0.159 | −0.220 | 0.654 |
| EDU6 | Even if not required, I would take continuing education courses to become more knowledgeable. | 3.498 | 0.975 | −0.172 | −0.350 | 0.775 |
| EDU7 | I would pursue an advanced education program to gain specialized knowledge in my field. | 3.492 | 0.990 | −0.234 | −0.397 | 0.747 |
| EDU8 | Every year, I will prioritize involvement in continuing education to advance my career. | 3.498 | 0.936 | −0.207 | −0.122 | 0.679 |
| Models | χ2 | df | p-Value | χ2/df | CFI | TLI | RMSEA (95% CI) | SRMR |
|---|---|---|---|---|---|---|---|---|
| 24-item three-factor model | 619.215 | 226 | 0.000 | 2.740 | 0.954 | 0.943 | 0.054 (0.049–0.059) | 0.035 |
| 18-item three-factor model | 244.942 | 112 | 0.000 | 2.187 | 0.981 | 0.974 | 0.045 (0.037–0.052) | 0.024 |
| MIMIC model-18 items | 388.211 | 187 | 0.000 | 2.076 | 0.972 | 0.963 | 0.043 (0.037–0.049) | 0.029 |
| MIMIC model with DIF-18 items | 481.347 | 185 | 0.000 | 2.602 | 0.958 | 0.945 | 0.052 (0.046–0.058) | 0.029 |
| Subscales | Items | 24-Item | 18-Item | ||||
|---|---|---|---|---|---|---|---|
| β | t-Value | β | t-Value | CR | AVE | ||
| Leadership aspirations | 0.833 | 0.557 | |||||
| LEA5 | 0.824 ** | 50.732 | 0.815 ** | 47.580 | |||
| LEA7 | 0.791 ** | 42.303 | 0.798 ** | 43.777 | |||
| LEA8 | 0.709 ** | 32.375 | 0.726 ** | 34.399 | |||
| LEA1 | 0.637 ** | 24.583 | 0.632 ** | 24.055 | |||
| LEA4 | 0.338 ** | 8.853 | |||||
| LEA6 | 0.214 ** | 5.211 | |||||
| LEA2 | 0.141 ** | 3.375 | |||||
| LEA3 | 0.134 ** | 3.186 | |||||
| Achievement aspirations | 0.861 | 0.509 | |||||
| ACH3 | 0.794 ** | 47.75 | 0.792 ** | 47.284 | |||
| ACH5 | 0.759 ** | 40.391 | 0.762 ** | 40.620 | |||
| ACH1 | 0.719 ** | 34.295 | 0.694 ** | 30.544 | |||
| ACH7 | 0.693 ** | 30.716 | 0.693 ** | 30.406 | |||
| ACH2 | 0.677 ** | 28.48 | 0.669 ** | 27.651 | |||
| ACH4 | 0.643 ** | 25.438 | 0.661 ** | 26.845 | |||
| ACH8 | 0.125 ** | 3.006 | |||||
| ACH6 | 0.04 | 0.942 | |||||
| Educational aspirations | 0.915 | 0.574 | |||||
| EDU2 | 0.795 ** | 48.121 | 0.792 ** | 47.428 | |||
| EDU4 | 0.794 ** | 48.258 | 0.797 ** | 48.918 | |||
| EDU6 | 0.793 ** | 47.667 | 0.798 ** | 48.798 | |||
| EDU1 | 0.770 ** | 42.897 | 0.754 ** | 39.434 | |||
| EDU7 | 0.761 ** | 40.770 | 0.761 ** | 40.671 | |||
| EDU3 | 0.755 ** | 39.875 | 0.745 ** | 37.903 | |||
| EDU8 | 0.727 ** | 35.351 | 0.728 ** | 35.435 | |||
| EDU5 | 0.675 ** | 28.582 | 0.681 ** | 29.185 | |||
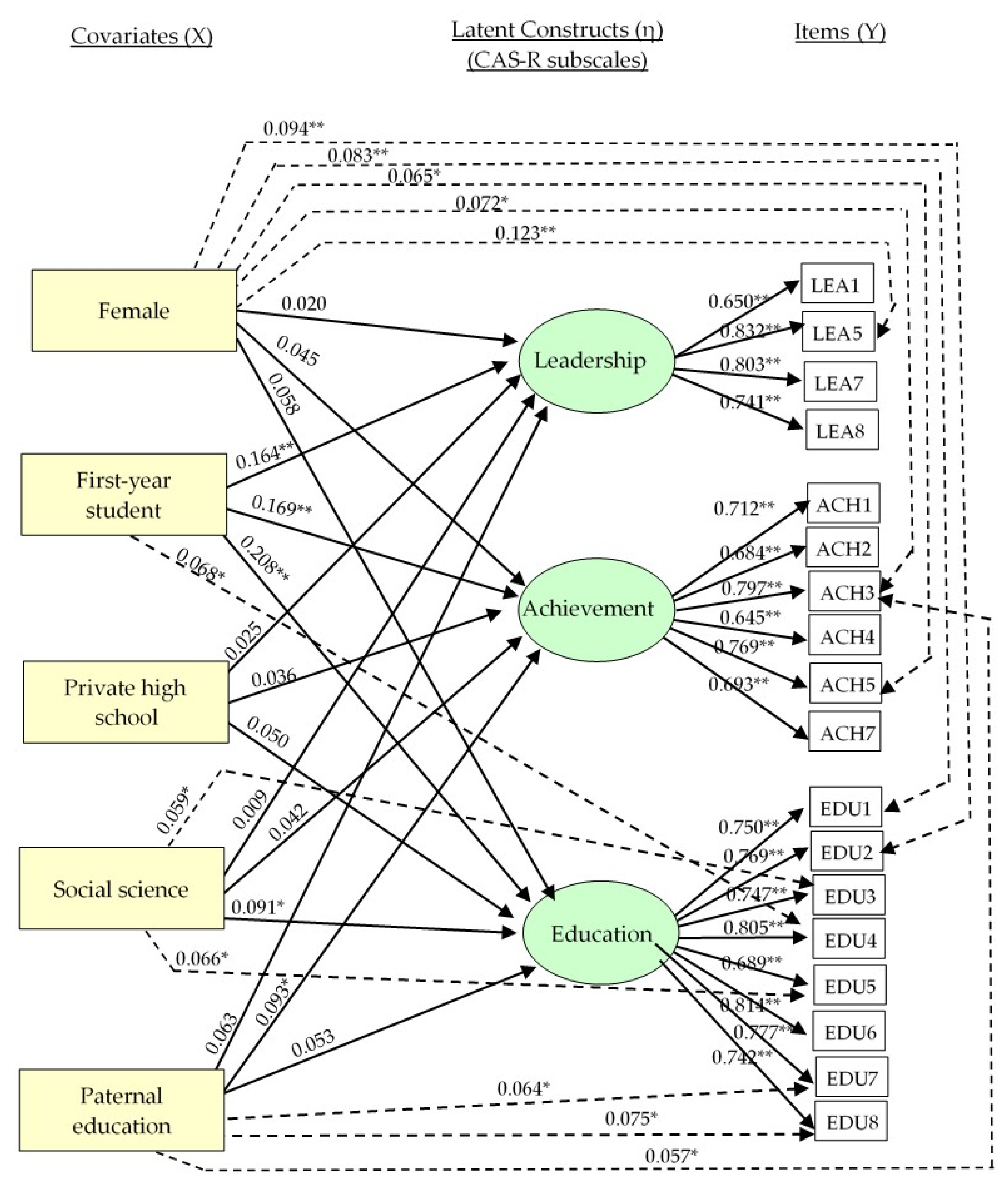
| Covariates/Predictors | MIMIC Model | MIMIC Model with DIF | ||||||||||
|---|---|---|---|---|---|---|---|---|---|---|---|---|
| Leadership | Achievement | Education | Leadership | Achievement | Education | |||||||
| β | t-Value | β | t-Value | β | t-Value | β | t-Value | β | t-Value | β | t-Value | |
| Female | 0.060 | 1.299 | 0.044 | 0.967 | 0.084 | 1.923 | 0.020 | 0.416 | 0.045 | 0.962 | 0.058 | 1.307 |
| First-year student | 0.160 ** | 3.644 | 0.170 ** | 3.912 | 0.191 ** | 4.596 | 0.164 ** | 3.902 | 0.169 ** | 3.944 | 0.208 ** | 4.997 |
| Private high school | 0.014 | 0.323 | 0.036 | 0.806 | 0.046 | 1.083 | 0.025 | 0.580 | 0.036 | 0.832 | 0.050 | 1.195 |
| Social science | 0.003 | 0.057 | 0.035 | 0.763 | 0.073 | 1.633 | 0.009 | 0.195 | 0.042 | 0.916 | 0.091 | 2.048 * |
| Paternal education | 0.070 | 1.571 | 0.076 | 1.718 | 0.056 | 1.308 | 0.063 | 1.469 | 0.093 | 2.103* | 0.053 | 1.245 |
| β | t-value | |||||||||||
| Female ---> LEA5 | 0.123 ** | 3.718 | ||||||||||
| Female ---> ACH3 | 0.072 * | 2.422 | ||||||||||
| Female ---> ACH5 | 0.065 * | −2.092 | ||||||||||
| Female ---> EDU1 | 0.083 ** | 2.864 | ||||||||||
| Female ---> EDU2 | 0.094 ** | 3.483 | ||||||||||
| First-year student ---> EDU4 | 0.068 * | −2.446 | ||||||||||
| Social science ---> EDU3 | 0.059 * | −2.076 | ||||||||||
| Social science ---> EDU5 | 0.066 * | −2.067 | ||||||||||
| Paternal education ---> ACH3 | 0.057 * | −2.019 | ||||||||||
| Paternal education ---> EDU7 | 0.064 * | 2.293 | ||||||||||
| Paternal education ---> EDU8 | 0.075 * | −2.532 | ||||||||||
Publisher’s Note: MDPI stays neutral with regard to jurisdictional claims in published maps and institutional affiliations. |
© 2021 by the authors. Licensee MDPI, Basel, Switzerland. This article is an open access article distributed under the terms and conditions of the Creative Commons Attribution (CC BY) license (https://creativecommons.org/licenses/by/4.0/).
Share and Cite
Kunchai, J.; Chonsalasin, D.; Khampirat, B. Psychometric Properties and a Multiple Indicators Multiple Cause Model of the Career Aspiration Scale with College Students of Rural Thailand. Sustainability 2021, 13, 10377. https://doi.org/10.3390/su131810377
Kunchai J, Chonsalasin D, Khampirat B. Psychometric Properties and a Multiple Indicators Multiple Cause Model of the Career Aspiration Scale with College Students of Rural Thailand. Sustainability. 2021; 13(18):10377. https://doi.org/10.3390/su131810377
Chicago/Turabian StyleKunchai, Jetnipit, Dissakoon Chonsalasin, and Buratin Khampirat. 2021. "Psychometric Properties and a Multiple Indicators Multiple Cause Model of the Career Aspiration Scale with College Students of Rural Thailand" Sustainability 13, no. 18: 10377. https://doi.org/10.3390/su131810377
APA StyleKunchai, J., Chonsalasin, D., & Khampirat, B. (2021). Psychometric Properties and a Multiple Indicators Multiple Cause Model of the Career Aspiration Scale with College Students of Rural Thailand. Sustainability, 13(18), 10377. https://doi.org/10.3390/su131810377

