Next Article in Journal
Participation in Active Sport Tourism and Life Satisfaction: Comparing Golf, Snowboarding, and Long-Distance Running
Previous Article in Journal
Small Towns Recovery and Valorisation. An Innovative Protocol to Evaluate the Efficacy of Project Initiatives
Previous Article in Special Issue
The Efforts towards and Challenges of Greece’s Post-Lignite Era: The Case of Megalopolis
 
 
Font Type:
Arial Georgia Verdana
Font Size:
Aa Aa Aa
Line Spacing:
Column Width:
Background:
Article

Sustainability-Related Parameters and Decision Support Tools for Kinetic Green Façades

by
Cansu Iraz Seyrek
1,2,
Barbara Widera
2,* and
Agata Woźniczka
1,2
1
Doctoral School, Wrocław University of Science and Technology, 50-370 Wroclaw, Poland
2
Faculty of Architecture, Wrocław University of Science and Technology, 50-370 Wroclaw, Poland
*
Author to whom correspondence should be addressed.
Sustainability 2021, 13(18), 10313; https://doi.org/10.3390/su131810313
Submission received: 1 August 2021 / Revised: 26 August 2021 / Accepted: 9 September 2021 / Published: 15 September 2021
(This article belongs to the Special Issue Engineering and Decision Support for Sustainable Development)

Abstract

:
Constant challenges, environmental threats, and rapid changes of living conditions on the earth make it necessary to seriously take up the topic of resilience and sustainability. The interdisciplinary and holistic approach is more important than ever before, and engineering science is required to adapt to global conditions. This article presents the results of research aimed at the identification of sustainability-related parameters for kinetic green façades in the preliminary design phase and evaluation of current decision support tools. The authors carried out the comparative analysis of existing decision support methods and tools for sustainable development, used in fields and disciplines such as architectural design, environmental engineering, and structural design. The particular focus of the research was on the preliminary concept design of kinetic green façades. Specific methods such as forecasting and backcasting linked to post-occupancy evaluation tools were also taken into account. Parametric modeling based on optimization algorithms was recognized as the most adequate method. As a result of the conducted research, the steps to be taken at the early design stage for sustainable façade design were identified based on the example of the innovative system of kinetic green façade. The first step is to determine the design criteria of the façade considering the factors related to climate, culture, environment, and special design requirements. In the next step, the design parameters of the façade system are defined depending on the aforementioned criteria. In the third step, system design and modeling are done. Finally, the performance of the façade system is evaluated. If the desired performance is not achieved, the designer returns to the 2nd and 3rd steps. These last three steps of the preliminary design stage of sustainable façade systems are critical since they allow us for the façade design optimization, which in turn has a significant influence on the whole building performance and sustainability parameters.

1. Introduction

The decisions we make today and over the next 20 years will have an unprecedented impact on the shape of life on earth. Constant challenges, environmental threats, and rapid changes of living conditions make it necessary to seriously take up the topic of resilience and sustainability. The three pillars of sustainability—economy, society, and the environment, should become the baselines to be taken into account at the very early stage of the design of any products and processes. Especially in engineering disciplines, which have a strong and direct impact on the environment, economy, and society, it is crucial to promote multidisciplinary tools and techniques to support decision making and solve practical problems towards sustainable development.
Nowadays, the interdisciplinary and holistic approach is more important than ever before, and engineering science is required to adapt to global conditions. This article presents the results of research aimed at the identification of sustainability-related parameters for kinetic green façades in the preliminary design phase and evaluation of current decision support tools. In the light of growing environmental awareness, the increased interest in various kinds of shading structures has been observed as well. Correctly designed green and kinetic façades can provide sustainable, profitable, and visually attractive solutions for both existing and newly designed buildings. The main difference between static green and kinetic façades is that the latter ones are equipped with movable elements responding to the external dynamic conditions, such as weather, or to the various preferences of the users. The kinetic parts can change their position and even the entire system layout, which allows us, among other things, to regulate the amount of daylight and air entering the building. The commonly known vertical green façades are static, being formed by covering the surface of the building with plants. There are various systems of green façades, but their common feature is that they provide shade for external walls and lower their operating temperature. In most cases, green façades also help to regulate the humidity of the surroundings and improve air quality.
The topic of decision support tools in relation to kinetic façades has been undertaken by several authors. Mahmoud and Elghazi [1] investigated the improvement of daylight performance through the design and movement of kinetic façades using various integrated software programs enabling parametric design. Sharaidin et al. [2] discussed the evaluation of the system performance of kinetic façades with the focus on optimizing daylight performance through the design and movement of kinetic façades using various integrated software programs. Loonen et al. [3] discussed the requirements for successful modeling and simulation of adaptive façades and then examined the capabilities of commonly used BPS tools in their review study.
The vertical green façade system is formed by covering the building façades with plants. The same applies to the green façade design and support tools and methods. Larsen et al. [4] developed two alternative simplified methods for simulating a green façade system with the Energy Plus software. Djedjig et al. [5] integrated a newly developed heat and moisture transfer model for green façades into a temporary building simulation program (TRNSYS) to investigate its dynamic performance combined with a multizone building code. However, the relatively new concept of green kinetic façades, which combine the opportunities and benefits of both green and kinetic systems, requires different and more interdisciplinary methods. Trombadore et al. [6] proposed an alive bioskin, exposing an existing structure of the heritage building (former prison), while the façade was replaced with a transparent one made of ETFE (Ethylene tetrafluoroethylene), a fluorine-based plastic that integrates a microalgae production system inside the cushions. Andrews and Rottle [7] developed an early example of kinetic green façades with movable planted panels. They worked on a prototype of a movable green wall system installed in an urban university setting in Seattle. Globa et al. [8] also mentioned the idea of a kinetic green façade module in their study. The research presented in this article is oriented towards the most innovative façade systems and the evaluation of decision support tools that can be used in the preliminary design phase with the purpose to achieve the highest level of sustainability.
The aim of this study is the determination of sustainability-related parameters for kinetic green façades at the preliminary design stage and evaluation of existing decision support tools. The research explains the steps that designers should consider in the first design stage of a sustainable façade system through the example of kinetic green façade. The article presents the three phases of the research. The criteria to be considered in the first stage of the design of kinetic green façades to fulfill the demands of a sustainable façade system are explained, and the requirements of a decision support tool are determined in the first step. In the second step, considering the initially defined requirements, we explain the existing literature review that was carried out, and afterwards, we describe the decision support methods and tools used in the first stage of the kinetic and green façade design that were examined and compared. Their advantages, disadvantages, and limitations are summarized. For the literature review, Web of Science, Scopus, and Google Scholar databases were searched. During this research, the concepts of kinetic façades, adaptive façades, green façades, living walls, sustainable façade design, decision making in façade design, and decision support tools were investigated. Besides using the technological tools measuring the efficiency of kinetic green façades, the most up-to-date methods to predict and validate their overall performance were identified. These methods include forecasting, backcasting, and post-occupancy evaluation.

2. Materials and Methods

The authors carried out the comparative analysis of existing decision support methods and tools for sustainable development, used in such fields and disciplines as architectural design, environmental engineering, and structural design. The particular focus of research was on the preliminary phase of the concept design of kinetic green façades. Specific methods such as forecasting and backcasting linked to post-occupancy evaluation tools were also taken into account.
Vertical green façades and kinetic façades are façade systems that have emerged along with an architectural trend that is being shaped by the understanding of environmental sustainability today, with their use gaining increasing interest. The vertical green façade system can be defined as a shell formed by living and growing plants that surround the façade of buildings and a self-renewing façade coating system [9]. These building envelopes are divided into two main groups: green façades and living walls [10]. Green façades are formed by covering the building surface with creepers and climbing plants. Living walls, on the other hand, consist of the growth medium for the plants, the automatic irrigation system, the carrier of the growth medium, and the drainage system. Positive effects of the vertical green façade systems have been proven by many studies [11,12,13]. These systems increase energy efficiency and thermal comfort. They prevent noise pollution, protect external walls, and improve air quality. Moreover, they enhance biodiversity.
Kinetic façades are dynamic (movable) façades that change their shape and/or position in response to environmental factors. The greatest advantage of kinetic façades is that they help reduce the dependency on the use of energy to provide user comfort in buildings. Properly designed kinetic façades allow for taking optimum advantage of daylight while preventing overheating. They also help to control the glare effect. With the idea of ‘Plant+ Kinetic Shading Modules’ proposed by the authors of this paper, the performance of kinetic façades can be increased, and different application possibilities can be provided for vertical green façades.
The application of kinetic green façades systems in both new and existing buildings can be taken under consideration by forecasting their multifaceted impact or backcasting how they could benefit and improve the building environment. Forecasting and backcasting have been distinguished as two standardized methods of working both on flexibility of thinking and on a resilient future, providing possibilities of upgrading underperforming projects, revitalizing existing buildings, or envisioning pragmatic solutions for design challenges. Therefore, these approaches have been recognized as appropriate for the validation of benefits of kinetic green façades application (in terms of local biotope sustainability, well-being, financial gains, or energy efficiency) in the specific architectural project. Forecasting and backcasting are the most effective when used within the same design process, especially in the preliminary design phase. This is because they help to envision the probable future—flagging challenges or foreseeable problems—which can be better and adjusted to the designer’s objectives.
Forecasting predicts the unknown future based on facts and already diagnosed tendencies. Conversely, backcasting starts with defining a desirable future and then works backwards to identify simple and gradual solutions connecting the previously determined specified future to the present. The difference between the two methods is strategic and time oriented. Forecasting does not consider the desirability of the outcome, while backcasting strives for the best possible future. What is more, forecasting diagnoses the most easily achieved (and therefore short-term) goals, while backcasting declares long-range targets and concrete solutions.
The aforementioned methods are most appropriate during the initial stages of the design process, but their efficiency can also be found in revitalization tactics—when it is necessary to trace the weakest elements and improve them to meet the performance benchmarks. Backcasting is particularly useful as a revitalization design tool. Combined with post-occupancy evaluation, which analyzes the efficiency and comfort of an inhabited building, it provides specific answers to the problems marked within the POE procedure. Therefore, to adequately use forecasting and backcasting, post-occupancy evaluation is another tool to guarantee structured workflow and rational decision making.
Post-occupancy evaluation examines the human-oriented effectiveness of occupied spatial environments. As described by Zimring [14], it rather describes than manipulates, aiming at diagnosing problems or building aspects to be bettered in future procedures. With such a working scope, POE helps with revitalizing specific underperforming projects by finessing their problematic elements. In a broader sense, POE can also improve the whole design sector or methodology of a specific tool, material, or ornament application, including the design process of kinetic green façade systems.
The steps that were followed during the study are explained in Figure 1. First, sustainability-themed design criteria were defined for kinetic green façades. These design criteria can be grouped under two headings: performance-based and environmental impact-based criteria. They are related to the design parameters of the façade. In the second stage, a literature review study was conducted on the defined sustainability parameters. Concepts such as kinetic façades, adaptive façades, green façades, living walls, sustainable façade design, and decision making in façade design were investigated during this literature study. Finally, the decision support methods and tools used in the first stage of kinetic and green façade design were examined and compared. This phase of the research includes simulation tools, forecasting, backcasting, and POE methods.

3. Results

This section presents the results of the research aimed at determining the sustainability-related design parameters of kinetic green façade systems. A conceptual framework for the façade design is used with the purpose to establish the background for the selection of the correct design criteria.

3.1. The Necessary Parameters for Sustainable Kinetic Green Façade Design

Decisions taken during the preliminary design phase of the façade directly affect the outcome and success of the next phases. Therefore, the design criteria should be determined comprehensively according to the project expectations and features defined during the building design phase. These criteria must meet the intended performance characteristics. Moghtadernejad et al. [15] described the façade design stages. The preliminary design phase of the façade is defined in three steps: determining the design criteria, creating a pool of desired and applicable alternatives, and selecting the most suitable alternative. What needs to be done in order to create a pool of desirable and viable alternatives is checking the relevant codes from the standards and then determining the strategies that can control solar radiation, heat transfer, air leakage, and moisture migration. To choose the most suitable alternative, first, the appropriate decision support tool should be determined. Afterwards, the performance evaluation of the alternatives should be carried out.
Decision support tools are used to provide the ability to choose between alternatives in the preliminary façade design, after the performance parameters are determined. At this stage, it is necessary to select the most environmentally sustainable option among the alternatives that meets the performance requirements. Nadoushani et al. [16] stated that one of the main structural components that can significantly affect the sustainability of the building is the building’s façade, and the authors also defined the sustainability criteria under four main categories, which were environmental impact, life cycle cost, performance, and social benefits, to ensure the selection of the appropriate façade material among many alternatives. Embodied energy and carbon emissions, heating and cooling load, and resource sustainability are the factors belonging to the category of environmental impacts. All costs (raw material, labor, transportation, etc.) of the material from its production to its destruction constitute the life cycle costs of the material. All properties of the material such as weight, thermal resistance, acoustic insulation, and resistance to corrosion affect the performance of the material. Finally, the properties of aesthetics, suitability to the particular location, and climate conditions should be taken into consideration under the social benefits category.
Considering the connection between the parameters that affect the main performance characteristics of building façades and the parameters that ensure their sustainability, it can be concluded that the decision support tools should ensure the opportunity to analyze these two groups of parameters together. A façade system that can meet thermal comfort requirements, depending on the performance, reduces the heating and cooling energy needs of the building. Alternatively, a façade system that can control the use of natural light indoors according to visual comfort requirements reduces the amount of energy consumed for artificial lighting. Thus, the correctly designed façade system improves the energy efficiency in the building.
In order to determine the sustainability-related design parameters of kinetic green façade systems, it is necessary to discuss the expected performance of the façade systems. The hybrid façade systems, which combine the features of kinetic façades and green façades, should provide all advantages of these two types of façade systems. In this case, the first concept to be discussed is the ‘Response’. The unique feature of kinetic façades, which can be considered as one of the adaptive building envelopes, is the ability to adjust their thermo-optical properties in response to changing priorities, such as minimizing energy consumption in the building and/or maximizing the utilization of natural light indoors. To predict the performance of kinetic systems, it is necessary to model the time by varying façade properties depending on a review of these responses [3].
The modeling of the process is necessary for an effective kinetic façade design. Moloney [17] proposed a general methodology built on the input–control–output structure defined in the user requirements discussion. It was indicated that for kinetic façades, a time range from a micro to macro scale should be considered in the performance design and simulation phase. The control mechanism is crucial for obtaining the most effective performance of the kinetic façades. In other words, to determine the characteristics of high-performance systems, it is necessary to predict not only the façade system design parameters, but also the automated and user-oriented operational strategies of the dynamic façade [3]. Hosseini et al. [18] evaluated the existing concepts for the kinetic façade design process to improve visual and thermal comfort and determined the algorithmic workflow for digital modeling and parametric evaluation of the kinetic façades. The driver parameters in this workflow are defined as dynamic daylight, occupants’ position, and location (climate). The digital model includes parametric geometry, generative form, and algorithmic design. Then, thermal comfort and daylight performance are assessed in the evaluation phase. The concept is determined at the design stage and the idea of the façade transition from static to dynamic is embedded in the workflow. The mechanism is created, and the movements are derived from internal control (geometry and material properties) and external control (sensors and actuators). The façade system is assessed based on the verification of if the expectations defined in the initial conceptual phase have been successfully met.
Vertical green systems applied nowadays are static systems. They have multiple positive effects, such as increased energy efficiency, thermal comfort, noise insulation, and prevention against air pollution, depending on the materials used in the system and parameters that vary depending on the type of plants. Charoenkit et al. [19] found that the leaf area index (LAI) and leaf size were related to the thermal performance of living walls. Pan et al. [20] found that the vertical green systems with different plant species significantly varied the capacitance of lowering temperature and heat transfer beneath the plant canopy under different weather conditions in summer.
The Life Cycle Assessment (LCA) is a comprehensive, systemic environmental assessment approach that enables material choices to be compared [21]. This method is used to identify aspects of a product’s life cycle that may have significant environmental impacts, and therefore identify opportunities to increase environmental feasibility [8]. To design a sustainable kinetic green façade, it is important to conduct a Life Cycle Assessment of the system. Considering the cradle-to-cradle approach, the environmental impact of the materials used in the production of the system and the energy required for the operation of the system are the crucial parameters in terms of ensuring environmental sustainability.
To summarize, we can classify the parameters required for sustainable kinetic green façade design under two main headings: the performance-based parameters and the environmental impact-based parameters. These two types of parameters are strongly interconnected with each other as presented in Figure 2. Finally, it should be added that, even though the literature already emphasizes the importance of sustainability parameters when designing a kinetic green façade, those are separately described for kinetic façades and vertical green systems. We argue that these parameters are interconnected and should be considered jointly. The design parameters defined independently for the two systems are considered together for the kinetic green façade systems in this study.

3.2. Evaluation and Comparison of Decision Support Tools

In this section, the design parameters of kinetic green façade systems as well as their environmental performance and influence on the user comfort are considered, and decision support tools are examined. The first of these parameters is the morphological design. When considering the morphological design of kinetic façades, the first concept that is evoked is a parametric design. Wahbeh et al. [22] defined parametric design as the production of a parametric model based on certain variables. In other words, it is a form of design where different inputs produce different results. Recently, there has been a growing interest in using parametric design tools for performance-based architectural design [23]. Software such as Revit/Dynamo and Rhinoceros/Grasshopper provide great potential for kinetic façade design when used with building performance simulation methods [3]. Panya et al. [24] summarized some parametric design tools used in the field of architecture. These interconnected programs and plugins are grouped into four main categories. Rhino, Sketchup, and Vasari are defined as concept design. Revit and Archicad are defined as design development. Grasshopper and Dynamo are described as parametric design tools. OpenStudio, EnergyPlus, Design Builder, IES-VE, eQuest, and TRNSYS are shown as examples of energy and thermal simulation tools that predict the energy consumption and emissions of the design. Daylight simulation tools are exemplified as Radiance, DAYSIM, 3D Max, DIVA, and Velux daylighting visualizer.
The literature review identified several studies on kinetic façade design with the application of parametric design tools and energy efficiency and daylighting evaluations. Elghazi and Mahmoud [25] aimed to obtain different kinetic origami-based shading screens categorized according to a number of parameters to provide suitable daylight. Rhinoceros software was used in their studies, and afterwards, the daylight simulations were carried out in Grasshopper and DIVA. The DIVA plugin was used to perform daylight analysis through integration with Radiance and DAYSIM. Tabadkani et al. [26] investigated the development process of adaptive solar façades based on parametric design tools to provide visual comfort through a controllable shading system, using Rhinoceros/Grasshopper. Grasshopper is a plugin for Rhinoceros 3D modeling software and a graphical algorithm editor that allows designers to create parametric forms, ranging from simple to complex modules, without scripting experience. Then the weather files were accessed via the Ladybug plugin to generate glare and daylight analyses throughout the year, and Honeybee was applied to run environmental simulations, allowing it to connect with DAYSIM and Radiance for visual comfort assessment.
Honeybee is one of the comprehensive plugins for environmental design. It supports detailed daylight and thermodynamic modeling by creating the results of daylight simulations using Radiance, energy models using EnergyPlus/OpenStudio, and heat flow models in building details using Berkeley Lab Therm/Window. It connects simulation engines to visual scripting interfaces such as CAD, Grasshopper/Rhino, and Dynamo/Revit plugins, and serves as the object-oriented application programming interface (API) for these engines [27]. The Ladybug plugin offers several advantages in terms of environmental design when used with Rhino/Grasshopper. Ladybug provides access to standard EnergyPlus Weather files in Grasshopper as well as a variety of 2D and 3D graphics that facilitate the designer’s decisions during the initial phase. It simplifies the analysis process, automates and speeds up calculations, and provides easy-to-understand graphical visualizations in the 3D modeling interface. Roudsari and Pak [28] compared Ladybug with other environmental analysis tools working with Rhino and Grasshopper. It was stated that the Ladybug plugin supports the process of climate analysis, massing/orientation study, daylighting studies, and energy simulation. On the other hand, DIVA, the frequently used daylight and energy simulation plugin, cannot perform climate analysis. Moreover, it can perform an energy simulation limited to one thermal zone.
Energyplus is the most popular software currently used for thermal and daylight evaluation of typical shading systems [29]. Loonen et al. [3] stated that Energyplus software can be used for visual and thermal analysis of many types of adaptive façade systems, except shading systems with dual-axis tracking. In addition, EnergyPlus showed one of the biggest growths in adaptive façade modeling capabilities since it was developed. Software programs such as Energyplus, IDA, ICE, IES, and GUI offer the possibility to give dynamic shading devices additional thermal resistance properties, making it possible to simulate the performance of sunshade systems. However, according to Tabadkhani et al. [30], there are some limitations to the EnergyPlus simulation settings, and the uncertainties that these limitations may cause can affect the results. The first is unrealistic or simplistic modeling assumptions. Second, the speed of movement of movable shading panels (e.g., blinds) is limited in theory to a predefined increase or decrease per minute at maximum resolution, but in practice, louver slats can potentially move faster within seconds. Finally, user control, which can have a significant impact on energy savings, is still lacking in detail and accuracy.
Kim et al. [31] investigated and compared the energy efficiency potential difference between a static front and a kinetic front using BIM programs. In this study, Dynamo software, an open-source visual programming environment, was used for parametric modeling in Autodesk Revit. Dynamo is designed to add new parametric possibilities to Revit that are not available in the software. The Revit energy analysis tool, Green Building Studio (GBS) was chosen for the energy simulation. However, since GBS could not recognize the complex panel as a shading device, the complex panel geometry was simplified while maintaining the opening rate. Furthermore, since GBS cannot provide hourly energy analysis results, the energy model is exported as a DOE2.2 input file to obtain energy simulation results using eQUEST, a widely used building energy simulation tool.
Considering the thermal performance of kinetic green façades, the effect of the plants as a parameter should be taken into account along with the movable modules. There are various studies on the thermal performance of vertical green façade systems. Many of these are experimental studies. However, some models have been developed to integrate green façade into software programs such as Energyplus and TRNSYS [4,5]. Additionally, Loonen et al. [3] noted that programs, such as EnergyPlus, ESP-r, and TRNSYS, support the simulation of green walls and green roofs. Dijedig et al. [5] reported that the model developed for the TRNSYS software takes into account long-wave and short-wave radiation exchange within the vegetation, as well as vegetation effects on convective heat transfer, evaporation–transpiration rates from the soil and plants, and heat conduction and storage in the soil layer. On the other hand, Loonen et al. [3] suggested that TRNSYS software is more suitable for the expert user. The tools that can be used in the design of the kinetic green façade are summarized in Figure 3 with their functions and relationships.
Another issue in which the plant parameter is effective is the prevention of air pollution. For example, Ottele et al. [32] examined the relationship between airborne particle reduction and the effect of vegetation on air quality improvements by counting the particles in ESEM photographs and classifying the total amount of particles. Qin et al. [33] conducted a computational fluid dynamics (CFD) simulation with the Reynolds mean Navier–Stokes (RANS) model to examine the effect of green roofs (GRs) and green walls (GWs) on PM10 distribution in urban street canyons. Jayasooria et al. [34] analyzed the air quality improvement of various green infrastructure scenarios of trees, green roofs, and green walls using i-Tree Eco software for the case study in Melbourne, Australia. The i-Tree Eco software estimates the amount of pollution removed by the urban forest in one year for O3, SO2, NO2, CO, PM10, and PM2.5 through dry precipitation modeling. In order to create an i-Tree Eco model, field data collection requirements must be determined, samples ought to be collected from the field, air quality meteorology data should be collected, and then all these data need to be entered into the program enabling the adequate calculations.
Despite all the aforementioned studies, not many simulations related specifically to the effect of vertical green façades on the improvement of air quality have been found. In addition, there are some experimental and theoretical studies on the noise insulation function of vertical green façades in the literature [35]. However, no simulation study on acoustics was identified within the literature review.
Examples of simulation software used for Life Cycle Assessment are SimaPro, GaBi, and Athena. These software programs have large databases that are constantly updated and many evaluation methods. Bach et al. [36] examined and compared the application-oriented LCA software programs in the façade design process and observed that software such as GaBi and SimaPro require a high level of user competence.

4. Discussion

The results of the research allow us to confirm that it is possible to define the factors controlling the movement mechanism and features related to morphological design of the façade, the type of plant implemented, and the material selection, which are used as parameters that should be taken into account during the preliminary design phase of the kinetic green façade. The obstruction index, light transmittance, and exposure coefficient of the shading devices are the features related to thermal, lighting, and energy performance of kinetic façade shading devices [37]. These features are dependent on the morphological design of the system and material type. Moreover, all the environmental factors (climate, location, sun path) and the user factors (controlling the movement of the system) directly affect the daylight and thermal performance of the system. All features, such as leaf size, color, leaf area index, and canopy thickness, which vary depending on plant selection, affect the thermal performance of the façade. At the same time, these features have an influence on the façade’s potential to prevent air pollution.
Decisions taken in respect to façade design and material selection are directly related to the corrosion resistance of the façade. For example, any mistakes made in the design of the drainage or irrigation system can cause the plants to dry out. This triggers the need for maintenance. Likewise, water infiltration from the joints or movement points, or the wrong choice of waterproof material can lead to the corrosion of the façade. The type of materials applied in the system, the energy consumed for transportation of the materials from the production site to the construction site, the energy necessary for the assembly of system components, and all the energy and resources spent for maintenance and renewal affect the life cycle costs and, thus, also affect the environmental impact of the system. Therefore, these factors should be considered together with durability when choosing materials and construction methods.
The simulation tools that can be used in the design of kinetic green façades are exemplified in Table 1.
The following conclusions were drawn from the analysis:
  • Rhino/Grasshopper and Revit/Dynamo can be used for modeling kinetic green façades. They can enable the performance evaluation of kinetic green façades with their different plugins;
  • Energy simulation programs, such as EnergyPlus, TRNSYS, and e-Quest, can work in conjunction with parametric design programs with various plugins. Unlike other software, EnergyPlus also evaluates the visual performance for some types of kinetic façades [3];
  • Ladybug and Honeybee plugins designed for Grasshopper allow users to evaluate performance using EnergyPlus, RADIANCE, and Daysim software [28];
  • Green Building Studio is a building performance analysis platform that uses DOE-2, a proven and validated simulation engine, to provide energy use, water use, and carbon emissions results;
  • Radiance, DAYSIM, and DIVA can be used for daylight simulations of kinetic green façades;
  • Most of the simulation studies on kinetic façades in the current literature focus on daylight use and energy efficiency, while most of the simulation studies on vertical green façades focus on thermal performance and energy efficiency;
  • Theoretically, the energy efficiency of kinetic green façades can be evaluated using energy simulation software, but since the evaluations of kinetic façades and green façades are made separately, in the current literature there is no model that would allow us to evaluate the kinetic module and plant elements together. Therefore, there is a need to develop such a model;
  • The scarcity of simulation studies investigating the effect of the plant element on the façades on air pollution was determined, and the need for software tools that can serve this purpose was also determined. In addition, the lack of simulation studies in the current literature on acoustics and noise insulation is striking.
Evaluating the kinetic green façades in terms of sustainability is still an area of development. There is a lack of decision support tools that can assess acoustic effects or air purification potential. On the other hand, tools that can evaluate energy efficiency and the use of daylight are promising. More research and development should be done on façade systems with great environmental potential, such as kinetic green façades. The preliminary design steps of the kinetic green façades are shown in Figure 4.
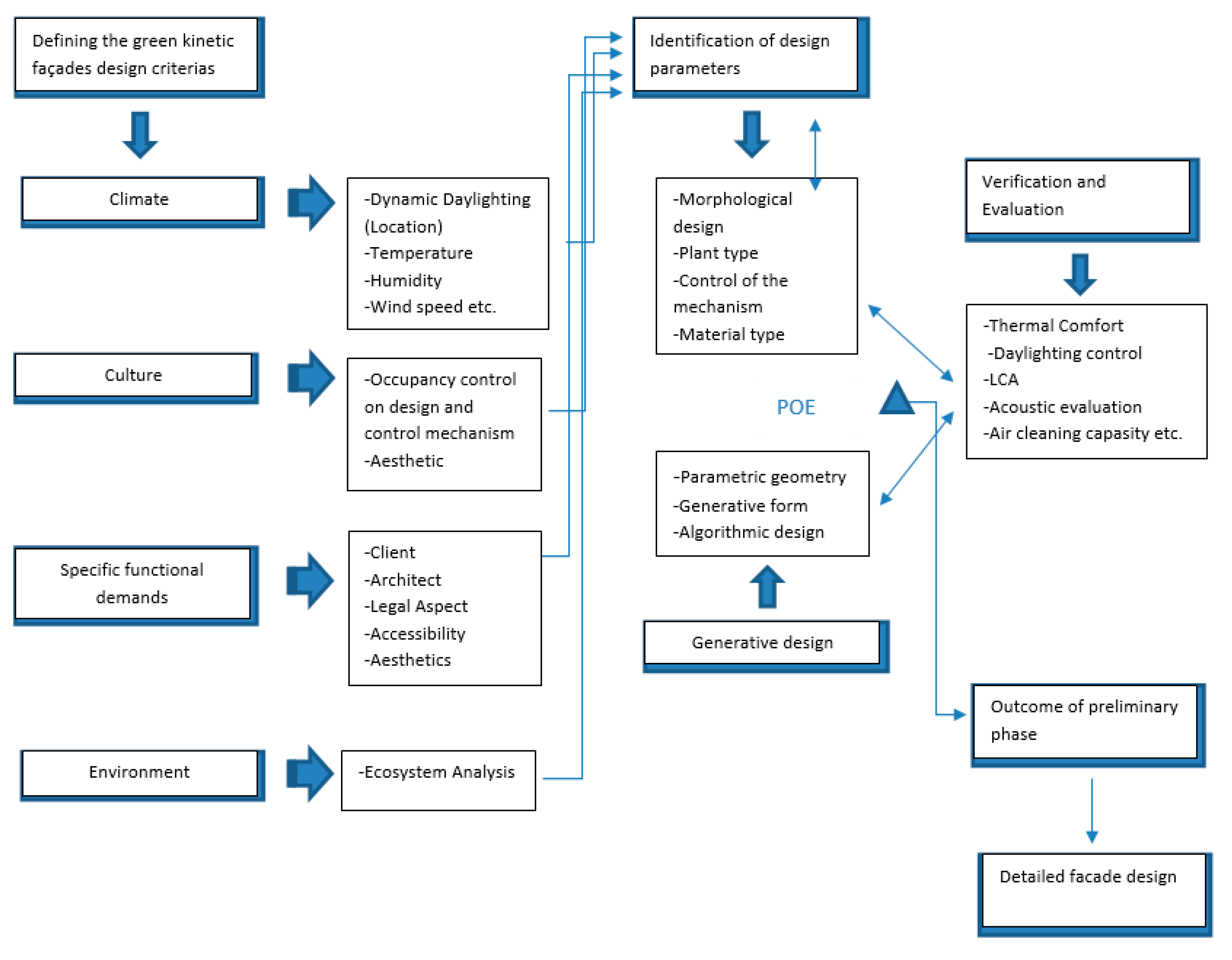
The three identified steps of the preliminary design phase are strongly related to each other. All cultural, environmental, climatic, and demand-related criteria that can affect the design of kinetic green façades define the design parameters. After the façade design parameters are defined, the generative design comes into force based on digital modeling. Various methods and tools can be used for performance and environmental impact evaluation. Since the complete kinetic green façades have not been developed and tested so far, the post-occupancy evaluation tools can be applied separately to the kinetic façade systems and green façade systems. Thus, the obtained data should provide architects and other engineers with critical information supporting the preliminary design phase. The feedback loops should be established between the parameter identification, generic design, and verification and evaluation (validation phase), as presented in Figure 4. POE—obtaining and reporting information on a building’s performance—supports the decision-making process when working on kinetic green façades applied onto the existing building tissue. Data gathered through POE analysis can provide additional site-specific parameters useful for the software simulation of the façade. Moreover, if used during a theoretical phase, the forecasted POE report can be an additional validation technique for introducing kinetic green façades.

4.1. Forecasting as an Environmental Impact-Based Justification of Innovative Technology Application

When considering the environmental impact-based parameters of kinetic green façades, it is useful to link them with methods of forecasting and backcasting that help make those parameters more efficient. Saprykina [38] described forecasting as a technique of modeling and building a smart city concept, emphasizing the importance of design’s script modeling while predicting the evolution of the social and cultural changes in society, the development of technology, and focus on design innovation. Even though the author suggests applying the method in urban scale, forecasting is a great way to predict the life cycle of a singular building and simulate or render its post-occupancy evaluation at the early stage of the design. Such an exercise can help defining a future-proof brief, finding spaces to improve the design or close the loop of circular economy, and to prepare for occurring trends or probable events. Moreover, forecasting the building’s life cycle supports selecting the most effective building technologies, best working materials, and most appropriate finishing. Therefore, the method can support a design decision when opting for a kinetic green façade or its location.
Forecasting allows us to define benchmarks of the design, its possible perception, and the role in the urban tissue or the closest local community. What is more, it can map the most intuitive ways to use the design. Forecasting helps the designer to answer the question of predicting—with the knowledge of technology, climate, cultural, and socio-economic tendencies—the life of the building in 2, 5, 15, and 30 years, and therefore find the most appropriate architectural elements that enable facing future challenges with hope and certainty. When applied to the kinetic green façades design, forecasting allows us to validate their usage to the client and future users by proving cost-efficiency, environmental effectiveness, or awareness and image value. Placing such a solution in a future, yet fact-based narrative, provides strong arguments for using it.
Due to the responsiveness to environmental stimuli and stunning ever-changing presence, kinetic façades are becoming more popular in contemporary architecture that aims at climate change mitigation. Although kinetic façades are quite a recent phenomenon, they already developed various typologies based on form or reaction time, such as the solution applied onto the Media-TIC office building in Barcelona’s innovation District called 22@ [39]. Envisioned by Enric Ruiz Geli, the kinetic façade on the southeast elevation is composed of ETFE cushions that shrink and relax, moderating the amount of sunlight penetrating the interior. With forecasted changes in light intensity (but also in temperature), the design included an innovative façade concept to make the architecture more resilient.

4.2. Backcasting for Adaptation and Revitalization

Besides utilizing forecasting to develop arguments for using innovative façade systems, the use of backcasting can significantly improve functioning of the existing building and prolong its life cycle. Mapping what does not work in post-occupancy evaluation procedures is a starting point for systematically backcasting a desired outcome and formulating a new workflow. Because of the reverse, step-by-step methodology, backcasting is an efficient method of working on revitalization or adaptation projects. It targets specified problems with concrete solutions that take under consideration diverse variables, such as implementation time, budget, permanent or temporary character of the design, or accessible means, etc.
The works of EcoLogicStudio [40] provide guidelines on adapting the standard architectural tissue to environmental challenges. The innovative design of Pasquero and Poletto [40] is based on the possibility of temporarily applying the new green façade onto existing buildings. By harnessing algae’s photosynthesis, the designers created a temporary living curtain (a photobioreactor) for Printworks building to fight air pollution. The project was implemented in Dublin during the Climate Innovation Summit in 2018. The Photo.Synth.Etica [41] curtain is made of bioplastic modules with embedded serpentine tubes filled with microalgae. Besides fighting air pollution, the living curtain produces biomass, which can be used to produce more Photo.Synth.Etica bioplastic panels. Furthermore, the captivating graphics of the algae tubes freshen the appearance of nearby spaces, and with the bioluminescent characteristics of algae, they cast a faint glow at night.
The proposed solutions can be further developed using conclusions from post-occupancy evaluation, especially the ones related to the building performance and systemic answers to the found problems or occurring challenges. As proven, backcasting can provide up-to-date architectural reframing of the existing environment, even when using temporary materials and ephemeral technologies. The most important aspect of the application is its effectiveness, which pushes the discourse forward and broadens perspectives for further reactions.

5. Conclusions

Sustainable design is a challenging task that requires not solely interdisciplinary knowledge but also demands application of multi-disciplinary tools and techniques to robustly support decision making and solve practical problems. The research presented in this article was aimed at the identification of sustainability-related parameters for kinetic green façades in the preliminary design phase as well as the evaluation of current decision support tools. The most important aspect that the designer should consider regarding the sustainability-related parameters of the kinetic green façades is the strong connection between parameters within themselves and in relation to the system performance.
The comparative analysis of existing decision support methods and tools for sustainable development, used in various fields and disciplines, such as architectural design, environmental engineering, and structural design, was carried out. The particular focus of research was on the preliminary phase of a concept design of kinetic green façades. It was observed that for the innovative and multi-disciplinary concept of kinetic green façades, the very first approach to the design is already related to the complex decision support tools, which have a strong influence on the final project. The insufficient access to the aforementioned tools and the lack of proper knowledge related to the most up-to-date methods and techniques of sustainable design may prevent authors from pursuing more complex and less popular concepts, such as kinetic green façades, and thus limit the achievement of the sustainable development goals.
The analysis of the existing simulation tools allowed us to conclude that Rhino/Grasshopper and Revit/Dynamo can be used for modeling kinetic green façades, while energy simulation programs, such as EnergyPlus, TRNSYS, and e-Quest, can work in conjunction with parametric design software with various plugins. Additionally, EnergyPlus helps at evaluating visual performance for some types of kinetic façades. Radiance, DAYSIM, and DIVA can be used for daylight simulations of kinetic green façades. Ladybug and Honeybee plugins designed for Grasshopper allow us to evaluate performance using EnergyPlus, RADIANCE, and DAYSIM. Green Building Studio with DOE-2 is suitable for a building performance analysis to provide information on the use of energy and water as well as on carbon emissions. Most of the simulation studies on kinetic façades in the current literature focus on daylight use and energy efficiency, while most of the simulation studies on vertical green façades focus on thermal performance and energy efficiency. The main conclusions about the decision support tools can be summarized as follows:
  • Theoretically, the energy efficiency of kinetic green façades can be evaluated using energy simulation software, but since the evaluations of kinetic façades and green façades are made separately, in the current literature there is no model that would allow us to evaluate the kinetic module and plant elements together. Therefore, there is a need to develop such a model.
  • The scarcity of simulation studies investigating the effect of the plant element on façades on air pollution was determined, and the need for software tools that can serve this purpose was also determined.
  • The lack of simulation studies in the current literature on acoustics and noise insulation is striking.
  • The life cycle environmental impact of kinetic green façades can be evaluated with the environmental impact assessment tools exemplified in Table 1. However, more detailed studies should be carried out to reach more definitive conclusions.
Depending on the type of design tissue (new or pre-existing), using the methods of multi-threaded forecasting and backcasting provides an initial orientation on the environmental gains guaranteed by kinetic green façades. When utilizing forecasting during a new project preliminary design phase, the architects can estimate the necessity or success probability of introducing such a solution. Following this estimation, the kinetic green façade may be precisely designed and rendered for optimal settings, using the parameters described in the article. In this forward-oriented process, the parametric design and building performance simulation elaborately develop an initial decision of kinetic green façades introduction. Such zooming—from general assumption with forecasting method to the technical detailing of a digital workflow—makes the whole design process more effective regarding time, specialized parties involved, and dedicated resources. While tools are usually understood as connected to measurable data, methods can operate on more general notions, such as—in the case of forecasting—social trends, user aspirations, ethics, or the client’s awareness. Both narrative methods and parametric tools, due to their diverse scope of work, can be merged into an efficient workflow aimed at resilient design.
As a result of the conducted research, the steps to be taken at the early design stage for sustainable façade design were identified based on the example of the innovative system of kinetic green façade. While the kinetic green façade systems are still at the preliminary stage of advance and the complete workflow for the design process has not been sufficiently developed and tested yet, the authors proposed the conceptual framework for the kinetic green façades design (Figure 4). Parametric modeling based on optimization algorithms was recognized as the most adequate method for the kinetic green façade systems design. The vital part of the recommended approach are the feedback loops from the post-occupancy evaluation carried out for the existing independent systems of kinetic façades and green façades. Special stress was put on the sustainability-related parameters such as daylighting, thermal performance, environmental aspects, and overall energy efficiency of the system. Data gathered using POE methods was reformulated into the project’s valorization report, and these data help to improve design recommendations for the underperforming structures. In this backward-oriented procedure, the backcasting process follows the post-occupancy evaluation and parametric modeling.
The decision support tools and methods described in this article complement each other, guaranteeing the best possible outcome of the initial phase of the design, and they have a crucial role in the achievement of efficiency, sustainability, and resilience of the complete project.

Author Contributions

Conceptualization, B.W. and C.I.S.; methodology, B.W.; software, C.I.S.; validation, C.I.S., formal analysis, C.I.S., B.W. and A.W.; investigation, C.I.S., B.W. and A.W.; data curation, C.I.S.; writing—original draft preparation, C.I.S., B.W. and A.W.; writing—review and editing, B.W. and C.I.S.; visualization and figures, C.I.S., A.W. and B.W.; supervision, B.W.; funding acquisition, B.W. All authors have read and agreed to the published version of the manuscript.

Funding

This research was funded with the kind support of J.M. Rector of Wrocław University of Science and Technology.

Institutional Review Board Statement

Not applicable.

Informed Consent Statement

Not applicable.

Data Availability Statement

This study did not report any data.

Acknowledgments

The authors acknowledge the help and support of J.M. Rector of Wrocław University of Science and Technology.

Conflicts of Interest

The authors declare no conflict of interest. The funders had no role in the design of the study; in the collection, analyses, or interpretation of data; in the writing of the manuscript, or in the decision to publish the results.

References

  1. Mahmoud, A.H.A.; Elghazi, Y. Parametric-based designs for kinetic façades to optimize daylight performance: Comparing rotation and translation kinetic motion for hexagonal façade patterns. Sol. Energy 2016, 126, 111–127. [Google Scholar] [CrossRef]
  2. Sharaidin, K.; Burry, J.; Salim, F. Integration of Digital Simulation Tools With Parametric Designs to Evaluate Kinetic Façades for Daylight Performance. In Proceedings of the 30th International Conference on Education and research in Computer Aided Architectural Design in Europe, Prague, Czech Republic, 12–14 September 2012; Volume 2, pp. 701–709. [Google Scholar]
  3. Loonen, R.C.G.M.; Favoino, F.; Hensen, J.L.M.; Overend, M. Review of current status, requirements and opportunities for building performance simulation of adaptive façades. J. Build. Perform. Simul. 2017, 10, 205–223. [Google Scholar] [CrossRef] [Green Version]
  4. Larsen, S.F.; Filippín, C.; Lesino, G. Thermal simulation of a double skin façade with plants. Energy Procedia 2014, 57, 1763–1772. [Google Scholar] [CrossRef] [Green Version]
  5. Djedjig, R.; Bozonnet, E.; Belarbi, R. Analysis of thermal effects of vegetated envelopes: Integration of a validated model in a building energy simulation program. Energy Build. 2015, 86, 93–103. [Google Scholar] [CrossRef]
  6. Trombadore, A.; Paludi, B.; Dostuni, M. The energy of the green: Green façades and vertical farm as dynamic envelope for resilient building. J. Phys. Conf. Ser. 2019, 1343, 012172. [Google Scholar] [CrossRef]
  7. Andrews, L.; Rottle, N. Deploying living walls as kinetic façades. J. Living Archit. 2017, 4, 17–31. [Google Scholar] [CrossRef]
  8. Globa, A.; Costin, G.; Tokede, O.; Wang, R.; Khoo, C.K.; Moloney, J. Hybrid kinetic façade: Fabrication and feasibility evaluation of full-scale prototypes. Archit. Eng. Des. Manag. 2021. [Google Scholar] [CrossRef]
  9. Dunnet, N.; Kingsbury, N. Planting Green Roofs and Living Walls, 2nd ed.; Timber Press: London, UK, 2008. [Google Scholar]
  10. Köhler, M. Green façades—A view back and some visions. Urban Ecosyst. 2008, 11, 423–436. [Google Scholar] [CrossRef]
  11. Vox, G.; Blenco, I.; Schettini, E. Green façades to control wall surface temperature in buildings. Build. Environ. 2018, 129, 154–166. [Google Scholar] [CrossRef]
  12. Pandey, A.K.; Pandey, M.; Tripathi, B.D. Assessment of air pollution tolerance index of some plants to develop vertical gardens near street canyons of a polluted tropical city. Ecotoxicol. Environ. Saf. 2016, 134, 358–364. [Google Scholar] [CrossRef] [PubMed]
  13. Perrini, K.; Bazzocchi, F.; Croci, L.; Magliocco, A. The use of vertical greening systems to reduce the energy demand for air conditioning; Field monitoring in Mediterranean climate. Energy Build. 2017, 143, 35–42. [Google Scholar] [CrossRef]
  14. Zimring, C.M.; Reizenstein, J.E. Post-Occupancy Evaluation: An Overview. Environ. Behav. 1980, 12, 429–450. [Google Scholar] [CrossRef]
  15. Moghtadernejad, S.; Chouinard, L.E.; Mirza, M.S. Design strategies using multi-criteria decision-making tools to enhance the performance of building façades. J. Build. Eng. 2020, 30, 101274. [Google Scholar] [CrossRef]
  16. Nadoushani, Z.S.M.; Akbarnezhad, A.; Jornet, J.F.J.; Xiao, J. Multi-criteria selection of façade systems based on sustainability criteria. Build. Environ. 2017, 121, 67–78. [Google Scholar] [CrossRef]
  17. Moloney, J.A. Framework for the design of kinetic façades. In: Computer-Aided Architectural Design Futures. Comput. Aided Archit. Des. Futures 2007. [Google Scholar] [CrossRef]
  18. Hosseini, S.M.; Mohammadi, M.; Rosemann, A.; Schröder, T.; Lichtenberg, J. A morphological approach for kinetic façade design process to improve visual and thermal comfort: Review. Build. Environ. 2019, 153, 186–204. [Google Scholar] [CrossRef]
  19. Charoenkit, S.; Yiemwattana, S.; Rachapradit, N. Plant characteristics and the potential for living walls to reduce temperatures and sequester carbon. Energy Build. 2020, 225, 110286. [Google Scholar] [CrossRef]
  20. Pan, L.; Wei, S.; Lai, P.Y.; Chu, L.M. Effect of plant traits and substrate moisture on the thermal performance of different plant species in vertical greenery systems. Build. Environ. 2020, 175, 106815. [Google Scholar] [CrossRef]
  21. Cabeza, L.F.; Rincón, L.; Vilariño, V.; Pérez, G.; Castell, A. Life cycle assessment (LCA) and life cycle energy analysis (LCEA) of buildings and the building sector: A review. Renew. Sustain. Energy Rev. 2014, 29, 394–416. [Google Scholar] [CrossRef]
  22. Wahbeh, W. Building skins, parametric design tools and BIM platforms. In Proceedings of the 12th Conference of Advanced Building Skins, Bern, Switzerland, 2–3 October 2017; pp. 1104–1111. [Google Scholar]
  23. Shi, X.; Yang, W. Performance-Driven Architectural Design and Optimization Technique from a Perspective of Architects. Autom. Constr. 2013, 32, 125–135. [Google Scholar] [CrossRef]
  24. Panya, D.S.; Kim, T.; Choo, S. A Methodology of interactive motion façades design through parametric strategies. Appl. Sci. 2020, 10, 1218. [Google Scholar] [CrossRef] [Green Version]
  25. ElGhazi, Y.S.; Mahmoud, A.H.A. Origami explorations: A generative parametric technique for kinetic cellular façade to optimize daylight performance. In Proceedings of the 34th International Conference on Education and research in Computer Aided Architectural Design in Europe, Oulu, Finland, 22–26 August 2016; Volume 2, pp. 399–408. [Google Scholar]
  26. Tabadkani, A.; Shoubi, M.V.; Soflaei, F.; Banihashemi, S. Integrated parametric design of adaptive façades for user’s visual comfort. Autom. Constr. 2019, 106, 102857. [Google Scholar] [CrossRef]
  27. Available online: https://www.ladybug.tools/honeybee.html (accessed on 13 September 2021).
  28. Roudsari, M.S.; Pak, M. Ladybug: A parametric environmental plugin for grasshopper to help designers create an environmentally conscious design. In Proceedings of the 13th Conference of International Building Performance Simulation Association, Chambery, France, 26–28 August 2013; pp. 3128–3135. [Google Scholar]
  29. Kirimtat, A.; Koyunbaba, B.K.; Chatzikonstantinou, I.; Sariyildiz, S. Review of simulation modeling for shading devices in buildings. Renew. Sustain. Energy Rev. 2016, 53, 23–49. [Google Scholar] [CrossRef]
  30. Tabadkani, A.; Tsangrassoulis, A.; Roetzel, A.; Li, H.X. Innovative control approaches to assess energy implications of adaptive façades based on simulation using EnergyPlus. Sol. Energy 2020, 206, 256–268. [Google Scholar] [CrossRef]
  31. Kim, H.; Asl, M.R.; Yan, W. Parametric BIM-based energy simulation for buildings with complex kinetic façades. In Proceedings of the 33th International Conference on Education and research in Computer Aided Architectural Design in Europe, Vienna, Austria, 16–18 September 2015; Volume 1, pp. 657–664. [Google Scholar]
  32. Ottelé, M.; Bohemen, H.; Fraaij, A.L.A. Quantifying the deposition of particulate matter on climber vegetation on living walls. Ecol. Eng. 2010, 36, 154–162. [Google Scholar] [CrossRef]
  33. Qin, H.; Hong, B.; Jiang, R. Are green walls better options than green roofs for mitigating PM10 pollution? CFD simulations in urban street canyons. Sustainablility 2018, 10, 2833. [Google Scholar] [CrossRef] [Green Version]
  34. Jayasooriya, V.M.; Ng, A.W.M.; Muthukumaran, S.; Perera, B.J.C. Green infrastructure practices for improvement of urban air quality. Urban For. Urban Green. 2017, 21, 34–47. [Google Scholar] [CrossRef]
  35. Azkorra, Z.; Pérez, G.; Coma, J.; Cabeza, L.F.; Bures, S.; Álvaro, J.E.; Erkoreka, A.; Urrestarazu, M. Evaluation Of Green Walls As A Passive Acoustic İnsulation System For Buildings. Appl. Acoust. 2015, 89, 46–56. [Google Scholar] [CrossRef] [Green Version]
  36. Bach, R.; Mohtashami, N.; Hildebrand, L. Comparative Overview on LCA Software Programs for Application in the Façade Design Process. J. Façade Des. Eng. 2018, 7, 13–25. [Google Scholar]
  37. Lee, D.S.; Koo, S.H.; Seong, S.B.; Jo, J.H. Evaluating thermal and lighting energy performance of shading devices on kinetic façades. Sustainability 2016, 8, 883. [Google Scholar] [CrossRef] [Green Version]
  38. Saprykina, N. Forecasting technology as a method of modelling and building Smart City concept. In IOP Conference Series: Materials Science and Engineering; IOP Publishing: Bristol, UK, 2018; Volume 365. [Google Scholar] [CrossRef]
  39. The Media-TIC Building Designed by Enric Ruiz Geli, Cloud 9, Barcelona. Available online: https://www.designbuild-network.com/projects/media-tic/ (accessed on 20 July 2021).
  40. ecoLogicStudio Profile. Available online: https://www.ecologicstudio.com/about (accessed on 20 July 2021).
  41. Photo.syntehtica by ecoLogicStudio. Available online: https://www.photosynthetica.co.uk/ (accessed on 20 July 2021).
Figure 1. The research methodology based on a three-step approach and feedback loops.
Figure 1. The research methodology based on a three-step approach and feedback loops.
Sustainability 13 10313 g001
Figure 2. The parameters required for sustainable kinetic green façade design identified by the authors.
Figure 2. The parameters required for sustainable kinetic green façade design identified by the authors.
Sustainability 13 10313 g002
Figure 3. Evaluation of the parametric tools’ potential for the kinetic green façade design.
Figure 3. Evaluation of the parametric tools’ potential for the kinetic green façade design.
Sustainability 13 10313 g003
Figure 4. The preliminary steps of the kinetic green façades design.
Figure 4. The preliminary steps of the kinetic green façades design.
Sustainability 13 10313 g004
Table 1. Combinations of simulation tools that can be used in the kinetic green façade design process.
Table 1. Combinations of simulation tools that can be used in the kinetic green façade design process.
Tools CombinationsParametric Modeling Environmental AnalysisDaylight SimulationEnergy/Thermal SimulationAcoustic SimulationAir Cleaning EvaluationEnvironmental Impact Analysis
Rhino/Grasshopper + Ladybug + Honeybee + EnergyPlus/Open Studio + Radiance/DAYSIM/DIVA + ZEB tool+++++
Revit/Dynamo + Green building studio/DOE-2 + e-Quest+++++
i-Tree Eco+
SimaPro+
Gabi+
Publisher’s Note: MDPI stays neutral with regard to jurisdictional claims in published maps and institutional affiliations.

Share and Cite

MDPI and ACS Style

Seyrek, C.I.; Widera, B.; Woźniczka, A. Sustainability-Related Parameters and Decision Support Tools for Kinetic Green Façades. Sustainability 2021, 13, 10313. https://doi.org/10.3390/su131810313

AMA Style

Seyrek CI, Widera B, Woźniczka A. Sustainability-Related Parameters and Decision Support Tools for Kinetic Green Façades. Sustainability. 2021; 13(18):10313. https://doi.org/10.3390/su131810313

Chicago/Turabian Style

Seyrek, Cansu Iraz, Barbara Widera, and Agata Woźniczka. 2021. "Sustainability-Related Parameters and Decision Support Tools for Kinetic Green Façades" Sustainability 13, no. 18: 10313. https://doi.org/10.3390/su131810313

APA Style

Seyrek, C. I., Widera, B., & Woźniczka, A. (2021). Sustainability-Related Parameters and Decision Support Tools for Kinetic Green Façades. Sustainability, 13(18), 10313. https://doi.org/10.3390/su131810313

Note that from the first issue of 2016, this journal uses article numbers instead of page numbers. See further details here.

Article Metrics

Back to TopTop