A Novel Analytical Approach for Optimal Placement and Sizing of Distributed Generations in Radial Electrical Energy Distribution Systems
Abstract
:1. Introduction
1.1. Analytical Methods
1.2. Meta-Innovative Methods
2. Problem Formulation
2.1. Mathematical Model of the Proposal Indicators for Optimal DG Placement
2.1.1. New Voltage Stability Index (NVSI)
2.1.2. Active Power Loss Reduction Index (APLRI)
2.1.3. Combined Index
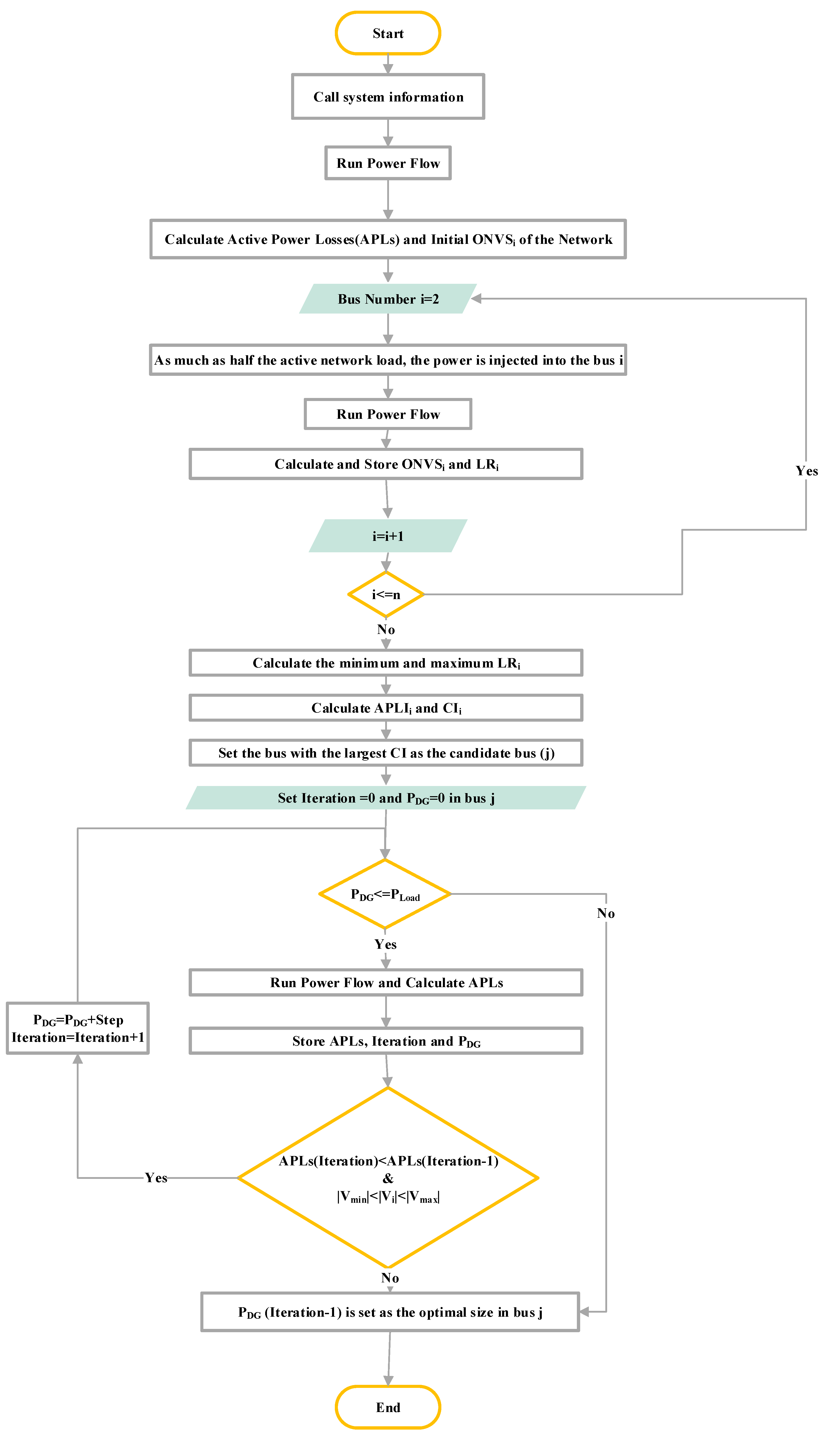
- Run power flow and calculate initial active power losses.
- Inject active power equal to half the active power of the entire network to all buses, except the slack bus.
- Run power flow and calculate active power losses.
- Calculate the difference between initial active losses and active losses after DG installation.
- Calculate the maximum and minimum difference between active losses.
- Calculate the CI index for all buses except the slack bus.
- The bus with the highest CI value is selected as the candidate bus for DG installation.
2.2. Optimal DG Size
- Power balance constraint
- Voltage constraint
- DG size constraint
2.3. The Proposed Algorithm
2.4. Energy Losses and DG Cost
- Cost of energy losses: annual energy loss cost is obtained by (28):where and .
- DG cost function
3. Results and Discussion
3.1. Results of the IEEE 12-Bus RDTS Test System Based on the Proposed CI Method
3.2. Results of the IEEE 33-Bus RDTS Based on the Proposed CI Method
3.3. Optimal Power Factor (OPF)
3.4. Comparing the Results with Other Available Methods
4. Conclusions
Author Contributions
Funding
Institutional Review Board Statement
Informed Consent Statement
Data Availability Statement
Conflicts of Interest
Nomenclature
| Voltage at bus S | |
| Voltage at bus R | |
| Phase angle difference between S and R buses | |
| Current sent from bus S | |
| Current received in bus R | |
| Line parameters | |
| Line e resistance | |
| Line reactance | |
| Line impedance | |
| Line charging | |
| Active power received in bus R | |
| Reactive power received in bus R | |
| Number of lines | |
| Bus number |
References
- Al Abri, R.S.; El-Saadany, E.F.; Atwa, Y.M. Optimal placement and sizing method to improve the voltage stability margin in a distribution system using distributed generation. IEEE Trans. Power Syst. 2012, 28, 326–334. [Google Scholar] [CrossRef]
- Hung, D.Q.; Mithulananthan, N. Multiple distributed generator placement in primary distribution networks for loss reduction. IEEE Trans. Ind. Electron. 2011, 60, 1700–1708. [Google Scholar] [CrossRef]
- Celli, G.; Pilo, F. Optimal distributed generation allocation in MV distribution networks. In PICA 2001, Innovative Computing for Power-Electric Energy Meets the Market, Proceedings of the 22nd IEEE Power Engineering Society, International Conference on Power Industry Computer Applications, 20–24 May 2001, Sydney, Australia; (Cat. No. 01CH37195); IEEE: Piscataway, NJ, USA, 2001. [Google Scholar]
- Prakash, D.; Lakshminarayana, C. Multiple DG placements in radial distribution system for multi objectives using Whale Optimization Algorithm. Alex. Eng. J. 2018, 57, 2797–2806. [Google Scholar] [CrossRef]
- Kayal, P.; Chanda, C.K. Placement of wind and solar based DGs in distribution system for power loss minimization and voltage stability improvement. Int. J. Electr. Power Energy Syst. 2013, 53, 795–809. [Google Scholar] [CrossRef]
- Murty, V.V.S.N.; Kumar, A. Optimal placement of DG in radial distribution systems based on new voltage stability index under load growth. Int. J. Electr. Power Energy Syst. 2015, 69, 246–256. [Google Scholar] [CrossRef]
- Hedayati, H.; Nabaviniaki, S.A.; Akbarimajd, A. A method for placement of DG units in distribution networks. IEEE Trans. Power Deliv. 2008, 23, 1620–1628. [Google Scholar] [CrossRef]
- Ettehadi, M.; Ghasemi, H.; Vaez-Zadeh, S. Voltage stability-based DG placement in distribution networks. IEEE Trans. Power Deliv. 2012, 28, 171–178. [Google Scholar] [CrossRef]
- Esmaili, M.; Firozjaee, E.C.; Shayanfar, H.A. Optimal placement of distributed generations considering voltage stability and power losses with observing voltage-related constraints. Appl. Energy 2014, 113, 1252–1260. [Google Scholar] [CrossRef]
- Aman, M.; Jasmon, G.; Mokhlis, H.; Bakar, A. Optimal placement and sizing of a DG based on a new power stability index and line losses. Int. J. Electr. Power Energy Syst. 2012, 43, 1296–1304. [Google Scholar] [CrossRef]
- Memarzadeh, G.; Keynia, F. A new index-based method for optimal DG placement in distribution networks. Eng. Rep. 2020, 2, e12243. [Google Scholar] [CrossRef]
- Prakash, D.B.; Lakshminarayana, C. Multiple DG placements in distribution system for power loss reduction using PSO Algorithm. Procedia Technol. 2016, 25, 785–792. [Google Scholar] [CrossRef] [Green Version]
- Prabha, D.R.; Jayabarathi, T. Optimal placement and sizing of multiple distributed generating units in distribution networks by invasive weed optimization algorithm. Ain Shams Eng. J. 2016, 7, 683–694. [Google Scholar] [CrossRef] [Green Version]
- Taheri, S.I.; Salles, M.B.C. A New Modification for TLBO Algorithm to Placement of Distributed Generation. In Proceedings of the 2019 International Conference on Clean Electrical Power (ICCEP), Otranto, Italy, 2–4 July 2019. [Google Scholar]
- Ganguly, S.; Samajpati, D. Distributed generation allocation on radial distribution networks under uncertainties of load and generation using genetic algorithm. IEEE Trans. Sustain. Energy 2015, 6, 688–697. [Google Scholar] [CrossRef]
- Gandomkar, M.; Vakilian, M.; Ehsan, M. A combination of genetic algorithm and simulated annealing for optimal DG allocation in distribution networks. In Proceedings of the Canadian Conference on Electrical and Computer Engineering, Saskatoon, SK, Canada, 1–4 May 2005. [Google Scholar]
- Kefayat, M.; Ara, A.L.; Niaki, S.N. A hybrid of ant colony optimization and artificial bee colony algorithm for probabilistic optimal placement and sizing of distributed energy resources. Energy Convers. Manag. 2015, 92, 149–161. [Google Scholar] [CrossRef]
- Kowsalya, M. Optimal size and siting of multiple distributed generators in distribution system using bacterial foraging optimization. Swarm Evol. Comput. 2014, 15, 58–65. [Google Scholar]
- Nazari-Heris, M.; Madadi, S.; Hajiabbas, M.P.; Mohammadi-Ivatloo, B. Optimal distributed generation allocation using quantum inspired particle swarm optimization. In Quantum Computing: An Environment for Intelligent Large Scale Real Application; Springer: Cham, Switzerland, 2018; pp. 419–432. [Google Scholar]
- Pesaran, H.A.M.; Nazari-Heris, M.; Mohammadi-Ivatloo, B.; Seyedi, H. A hybrid genetic particle swarm optimization for distributed generation allocation in power distribution networks. Energy 2020, 209, 118218. [Google Scholar] [CrossRef]
- Selim, A.; Kamel, S.; Alghamdi, A.S.; Jurado, F. Optimal Placement of DGs in Distribution System Using an Improved Harris Hawks Optimizer Based on Single-and Multi-Objective Approaches. IEEE Access 2020, 8, 52815–52829. [Google Scholar] [CrossRef]
- Suresh, M.C.V.; Edward, J.B. A hybrid algorithm based optimal placement of DG units for loss reduction in the distribution system. Appl. Soft Comput. 2020, 91, 106191. [Google Scholar] [CrossRef]
- Elattar, E.E.; Elsayed, S.K. Elsayed. Optimal location and sizing of distributed generators based on renewable energy sources using modified moth flame optimization technique. IEEE Access 2020, 8, 109625–109638. [Google Scholar] [CrossRef]
- Das, D.; Nagi, H.S.; Kothari, D.P. Novel method for solving radial distribution networks. IEE Proc.-Gener. Transm. Distrib. 1994, 141, 291–298. [Google Scholar] [CrossRef]
- Baran, M.; Wu, F.F. Optimal sizing of capacitors placed on a radial distribution system. IEEE Trans. Power Deliv. 1989, 4, 735–743. [Google Scholar] [CrossRef]
- Murthy, V.V.S.N.; Kumar, A. Comparison of optimal DG allocation methods in radial distribution systems based on sensitivity approaches. Int. J. Electr. Power Energy Syst. 2013, 53, 450–467. [Google Scholar] [CrossRef]
- Gautam, D.; Mithulananthan, N. Optimal DG placement in deregulated electricity market. Electr. Power Syst. Res. 2007, 77, 1627–1636. [Google Scholar] [CrossRef]
- Hasanpour, S.; Ghazi, R.; Javidi, H. A new approach for cost allocation and reactive power pricing in a deregulated environment. Electr. Eng. 2009, 91, 27. [Google Scholar] [CrossRef]












| Items | Base Case | DG PF | |
|---|---|---|---|
| Unit | 0.9 lag | ||
| Location | - | 9 | 9 |
| Size (kVA) | - | 235.3 | 314.38 |
| Active power losses (kw) | 20.7136 | 10.7744 | 4.4929 |
| Items | Base Case | DG PF | |
|---|---|---|---|
| Unit | 0.9 lag | ||
| Location | - | 29 | 29 |
| Size (kVA) | - | 1646.1 | 2028 |
| Active power losses (kw) | 210.58 | 122.98 | 75.03 |
| Reactive power losses (kVAr) | 142.99 | 88.84 | 58.88 |
| Minimum bus voltage (p.u) | 0.9039 | 0.9288 | 0.9402 |
| Active power from the upstream (kw) | 3922.2 | 2190.1 | 1963.1 |
| Reactive power from the upstream (kVAR) | 442.99 | 2388.8 | 1474.8 |
| Cost of energy losses ($) | 92,234 | 53,867 | 32,861 |
| Net savings ($) | - | 38,367 | 59,373 |
| %savings | - | 41.6 | 64.37 |
| C(PDG) ($/h) | - | 24.6205 | 27.382 |
| C(QDG) ($/h) | - | - | 5.7838 |
| Items | Base Case | DG PF | |
|---|---|---|---|
| Unit | 0.7319 lag | ||
| Location | - | 9 | 9 |
| Size (kVA) | - | 235.3 | 314.38 |
| Active power losses (kw) | 20.7136 | 10.7744 | 3.1577 |
| Reactive power losses (kVAr) | 8.0411 | 4.1256 | 1.1093 |
| Minimum bus voltage (p.u) | 0.9434 | 0.9835 | 0.9907 |
| Active power from the upstream (kw) | 455.3366 | 210.0974 | 208.06 |
| Reactive power from the upstream (kVAR) | 413.0411 | 409.1256 | 191.88 |
| Cost of energy losses ($) | 9072.6 | 4719.2 | 1383.1 |
| Net savings ($) | - | 4353.4 | 7689.5 |
| %savings | - | 47.95 | 84.76 |
| C(PDG) ($/h) | - | 3.5334 | 3.4555 |
| C(QDG) ($/h) | - | - | 1.602 |
| Items | Base Case | DG PF | |
|---|---|---|---|
| Unit | 0.85 lag | ||
| Location | - | 29 | 29 |
| Size (kVA) | - | 1646.1 | 2097.7 |
| Active power losses (kw) | 210.58 | 122.98 | 72.56 |
| Reactive power losses (kVAr) | 142.99 | 88.84 | 55.77 |
| Minimum bus voltage (p.u) | 0.9039 | 0.9288 | 0.9417 |
| Active power from the upstream (kw) | 3922.2 | 2190.1 | 1954.5 |
| Reactive power from the upstream (kVAR) | 442.99 | 2388.8 | 1418 |
| Cost of energy losses ($) | 92,234 | 53,867 | 31,781 |
| Net savings ($) | - | 38,367 | 60,453 |
| %savings | - | 41.6 | 65.54 |
| C(PDG) ($/h) | - | 24.6205 | 26.746 |
| C(QDG) ($/h) | - | - | 8.73 |
| Items | IV [21] | CPLS [21] | VSI [24] | Proposed Method |
|---|---|---|---|---|
| Location | 9 | 9 | 9 | 9 |
| Size (kVA) | 232.14 | 231.69 | 235 | 235.3 |
| Active power losses (kw) | 10.775 | 10.776 | 10.7739 | 10.7744 |
| Reactive power losses (kVAr) | 4.1301 | 4.1329 | 4.1259 | 4.1256 |
| Minimum bus voltage (p.u) | 0.98312 | 0.98307 | 0.98349 | 0.9835 |
Publisher’s Note: MDPI stays neutral with regard to jurisdictional claims in published maps and institutional affiliations. |
© 2021 by the authors. Licensee MDPI, Basel, Switzerland. This article is an open access article distributed under the terms and conditions of the Creative Commons Attribution (CC BY) license (https://creativecommons.org/licenses/by/4.0/).
Share and Cite
Azad, S.; Amiri, M.M.; Heris, M.N.; Mosallanejad, A.; Ameli, M.T. A Novel Analytical Approach for Optimal Placement and Sizing of Distributed Generations in Radial Electrical Energy Distribution Systems. Sustainability 2021, 13, 10224. https://doi.org/10.3390/su131810224
Azad S, Amiri MM, Heris MN, Mosallanejad A, Ameli MT. A Novel Analytical Approach for Optimal Placement and Sizing of Distributed Generations in Radial Electrical Energy Distribution Systems. Sustainability. 2021; 13(18):10224. https://doi.org/10.3390/su131810224
Chicago/Turabian StyleAzad, Sasan, Mohammad Mehdi Amiri, Morteza Nazari Heris, Ali Mosallanejad, and Mohammad Taghi Ameli. 2021. "A Novel Analytical Approach for Optimal Placement and Sizing of Distributed Generations in Radial Electrical Energy Distribution Systems" Sustainability 13, no. 18: 10224. https://doi.org/10.3390/su131810224
APA StyleAzad, S., Amiri, M. M., Heris, M. N., Mosallanejad, A., & Ameli, M. T. (2021). A Novel Analytical Approach for Optimal Placement and Sizing of Distributed Generations in Radial Electrical Energy Distribution Systems. Sustainability, 13(18), 10224. https://doi.org/10.3390/su131810224

