Next Article in Journal
Sustainable Smart Cities and Industrial Ecosystem: Structural and Relational Changes of the Smart City Industries in Korea
Previous Article in Journal
Fisheries in the Context of Attaining Sustainable Development Goals (SDGs) in Bangladesh: COVID-19 Impacts and Future Prospects
 
 
Font Type:
Arial Georgia Verdana
Font Size:
Aa Aa Aa
Line Spacing:
Column Width:
Background:
Article

Recognition and Prediction of Land Dynamics and Its Associated Impacts in Al-Qurayyat City and along Al-Shamal Train Pathway in Saudi Arabia

1
Geography Department, College of Arts, Princess Nourah Bint Abdulrahman University, Riyadh 11564, Saudi Arabia
2
The Ministry of Higher Education and Scientific Research (MHESR), Alexandria 21500, Egypt
3
Department of Geography, Faculty of Art, Menoufia University, Shebin El Koum 32511, Egypt
*
Author to whom correspondence should be addressed.
Sustainability 2021, 13(17), 9913; https://doi.org/10.3390/su13179913
Submission received: 7 August 2021 / Revised: 30 August 2021 / Accepted: 31 August 2021 / Published: 3 September 2021

Abstract

:
Saudi Arabia has experienced substantial urban growth over the last few decades, transforming from rural to urban communities due to rapid economic growth. Saudi Arabia is ranked as one of the most urbanized countries, with more than 80% of its population existing in urban centers. Four Landsat imagery datasets acquired in 1989, 2002, 2013, and 2021 were used to estimate the dynamics of land cover and urban growth in Al-Qurayyat City and investigate the relationship between the construction of Al-Shamal train in 2011 and the land dynamics. The results emphasize a strong intercorrelation between the construction of the Al-Shamal train pathway and the land development and the rapid urbanization in Al-Qurayyat City. The results show that the urban and built-up area expanded from 1.96% to 7.25% between 1989 and 2021. Future prediction of land cover dynamics and urban growth in 2030 were estimated using the Markov chain and CA-Markov models. The findings of future prediction show that more than 60% of the total area of Al-Qurayyat City will transform into urban and built-up areas by 2030. The dramatic increase in urban and built-up areas and the subsequent reduction in other land cover types will impact the environmental sustainability of Al-Qurayyat City. The findings in this paper recommend smart growth, which guarantees environmentally friendly development for future land use/land cover planning in Al-Qurayyat City. This study will be beneficial to the urban planner and policymakers for proper sustainable development decisions by exploring the land cover changing pattern and the trends of urban expansion.

1. Introduction

Urbanization is a phenomenon that involves urban areas growth, population growth, an increase in built-up areas, and a high density of the population [1]. About 54% of the world’s total population lives in urban areas, and the urban population around the world has grown rapidly from 746 million in 1950 to 7.8 billion in the year 2020 and is expected to be stand at between 9.4 and 10.2 billion by 2050 [2]. Recently, Saudi Arabia has witnessed a population growth throughout the last forty years, and this continues to increase due to the rapid economic development. Meanwhile, the discovery of oil in 1960s in Saudi Arabia had resulted in an increase in the urban development and accelerated urban area growth [3]. According to Saudi General Authority for Statistics, the population size in Saudi Arabia increased from 5.8 million in 1950 to 9.8 million in 1980, 31.5 million in 2015, and 34.7 million in 2020. Moreover, the population is projected to be 37.2 million, 39.4 million, and 41.3 million in 2025, 2030, and 2035, respectively [4]. Figure 1 shows the population growth in Saudi Arabia. Furthermore, nearly 80% of Saudis live in major urban centers such as Ar-Riyadh, Jeddah, Holy Makkah, Al-Madinah Al-Munawwarah, Al-Hofuf, Al-Taif, Al-Khobar, Yanbu, Dhahran, and Ad-Dammam [5]. The socio-economic data obtained from the Saudi General Authority for Statistics indicate that Ar-Riyadh’s has witnessed population growth from 5.6 million in 2013 to 7.6 million in 2019, and the urban areas have expanded nearly three-fold in size, whereas Jeddah has undergone significant population growth from 3.9 million in 2013 to 4.5 million in 2019, and the urban areas have grown over two-fold. Meanwhile, the population in Ad-Dammam has witnessed little growth, from 1 million in 2013 to 1.2 million in 2019.
The rapid and uncontrolled urbanization has become a global concern before the sustainable urban development being introduced. Sustainability of urban development comprises the guarantee of saving the services required for residential, health, industrial, transportation, commercial, recreational, and other services for their citizens [6]. Smart cities have emerged to end the sustainability difficulties arising from rapid urban growth. Smart cities are synonymous with various terminologies, such as information cities, digital cities, and intelligent cities [7]. Smart cities implement both information and telecommunication technologies (ICTs) to achieve competitive advantages [7,8]. Smart urban growth, a smart economy, sustainability, a smart environment, smart communications, smart energy, smart transportation, and smart health are the main cornerstones of smart cities [6]. According to [6], sustainable and smart cities should be adaptable, reliable, scalable, accessible, and resilient. Additionally, sustainable and smart cities should generally improve the quality of life of their citizens, guarantee the economic progress with employment opportunities, improve the accessibility to community services, and secure effective basic services and infrastructure such as public transportation, water supply, drainage, communication and other utilities, in addition to the ability to address the environmental issues such as air quality. Sustainable and smart cities should be paired with resilience. Resilient cities are characterized by their ability to face and handle all of the challenges that they face, such as pollution, climate change, and urban heat islands [9,10].
The interconnection between humans and environment is the key aspect of sustainable development. The planning of sustainable and smart cities requires the implementation of strategies to mitigate the challenges resulting from rapid urban growth. In order to attain sustainable development and resilience in smart city planning, changes in land use/land cover and their impactions should be investigated and monitored. Data to monitor land use/land cover are often not available, so remote sensing data are the optimal solution for monitoring land use/land cover. Satellite imagery has a synoptic view, repetitive coverage to ease monitoring changes, available at different spectral and spatial resolutions. Several studies have focused on the application of satellite imagery in the monitoring of land use/land cover and in relation to urban growth in Saudi Arabia at the national and the provincial levels. Refs. [3,12,13,14,15,16,17,18,19,20,21,22,23] studied the urban growth in Ar-Riyadh City in the central region of Saudi Arabia. In contrast, refs. [3,18,19] investigated the urban growth in Holy Makkah and Al-Taif in the western region of Saudi Arabia. Additionally, refs. [12,20,21,22] focused on the detection of urban growth in Jeddah City in western region of Saudi Arabia, whereas ref. [23] considered the urban growth of Al-Khobar in the eastern region of Saudi Arabia. Refs. [24,25,26] studied Al-Ahssa Oasis in the eastern region of Saudi Arabia. Additionally, ref. [27] investigated the land dynamics in Ad-Dammam in the eastern region of Saudi Arabia. Ref. [19] studied driving variables of urban future growth in Ar-Riyadh, Jeddah, Holy Makkah, Al-Taif, and the eastern region from 1985 to 2014 using satellite Landsat images. Elevation, slope, distance to drainage, and distance to major roads were the four investigated variables. The results demonstrate an urban expansion in the five Saudi cities, and the elevation, slope, and roads had the most influence on urban expansion. Likewise, ref. [13] studied the urban growth in Ar-Riyadh City from 2005 to 2015 by using two SPOT-5 satellite images. The study emphasized that Ar-Riyadh had experienced fast and uncontrolled urban growth, with a substantial increase in urban areas from 615.5 km2 in 2005 to 885.3 km2 in 2015. In addition, ref. [14] investigated urban growth in Ar-Riyadh from 1967 to 2016. The findings attribute the urban growth to the population increase from 14,000 to 666,480, 2.8 million, 4.8 million, 5.2 million, and 6.5 million in 1902, 1974, 1992, 2004, and 2010, respectively. Similarly, ref. [15] used multitemporal and multisource satellite datasets to monitor the urban growth in Ar-Riyadh City. The findings report an increase in the urban areas, with approximately 42.7, 396, 516.5, 622.1, and 780.6 km2 in 1972, 1985, 1995, 2005, and 2014, respectively. Meanwhile, ref. [16] used SPOT-5 satellite datasets acquired in 2004 and 2014 to assess the land cover changes in Ar-Riyadh City. The results show an increase in urban area by 15.2% and a decline of 14.1% in barren land area between 2004 and 2014. Meanwhile, ref. [23] monitored urban expansion in Jeddah City using MSS, TM, and ETM+ Landsat satellite images acquired in 1973, 1975, 1979, 1984, 1987, 1998, 2003, and 2014. The results indicate that urban areas increased in size by nearly 109.7 km2, and the area of the road structures increased by 26.29 km2 from 1973 to 2014. Additionally, ref. [3] studied the urban expansion in Ar-Riyadh, Holy Makkah, and the Eastern Provinces between 1992 and 2013 using Landsat satellite data. The results indicate rapid and inhomogeneous urban growth patterns in the studied cities, with the increase reaching almost three-fold from 8.2 to 24.7 km2 in 1992 and 2013, respectively. Meanwhile, refs. [19,20,21] estimated the changes in Al-Ahssa Oasis, and the results reveal rapid urban development due to the population growth and the extensive development. Additionally, ref. [27] studied the urban growth in Ad-Dammam Metropolitan Area (DMA) in the eastern region and found rapid contiguous agglomeration of urban areas, with an expected population growth of 3.62 million in 2040, representing an increase of about 1.9 million. Likewise, ref. [23] estimated that the urban areas in Ad-Dammam increased by 29% from 1990 to 2014, and attributed this increase to the socioeconomic conditions and the agricultural activities. Ref. [28] analyzed the land dynamics in Abha region in the southwest of Saudi Arabia from 2000 to 2010 and confirmed an increase from 17.1 to 36.4 km2 in urban area. Additionally, the rapid urban growth in Saudi Arabia can exhibit negative impacts on the environment, including pollution and water cycles at both the local and global scales. Furthermore, the excessive urban growth produces increasing stress in the demand for public services such as electricity, sewage, transportation, and housing, in addition to the water crisis and loss of agricultural land [5,29]. Therefore, meeting the increasing demand for services due to urban growth is considered the main challenge faced by the Saudi urban development authorities.
The rail transport network has a strong relationship with population growth and population [20,21,27], as the rail transport network constitutes a key factor and is one of the most significant infrastructures in reshaping urban areas. Railway construction in urban areas not only comprises the planning of network lines, but also includes urban planning, socio-economic dynamics, and land use/land cover changes along the railway lines. Hence, urban growth is correlated with infrastructure and transportation development, including railway construction. As changes in land use/land cover are correlated with the transportation network, so monitoring land use/land cover along the railway lines is the main goal in this research. Most previous studies focusing on the impacts of the rail transport network on urban growth were performed in China. Refs. [30,31,32,33,34,35] analyzed the impacts of railways on land use/land cover changes in Shanghai, China. The results emphasize that the construction of railways was accompanied by land uses changes in areas near train stations and land cover changes along railway lines. Consequently, the rail transport network system reshaped the trends of urban expansion in Shanghai, which in turn led to the efficient use of land resources. Ref. [32] examined the correlation between the changes in land use, urban land development, land and property prices, and the population density in the Philippines and the railway network system. The study findings reveal that the railway network is closely related to economic and social as well as environmental impacts in urban areas. Ref. [34] discussed the presence of a relationship between the railway network from Shanghai to Beijing and the population size and land prices. The authors found that the number of residents increased dramatically by nearly two-fold in 28 years, and the land price will not significantly be influenced until 2025. Ref. [35] studied the land use along the urban rail transport network in China. The authors proposed a model to solve the rail transit problems associated with the increased urbanization. The results suggest the optimization of the allocation of urban resources by integrating the clustering algorithm with the land planning using GIS-spatial mining technology.
Constructing railway networks in Saudi Arabia does not encompass only the planning of railways, but should also comprise the land use/land cover and urban expansion. Therefore, the urban planning and construction of rail transit are interconnected processes. The transportation systems in Saudi Arabia mainly include the roads, railways, and air routes that support urbanization and economic development. The Saudi government assigned 7 billion US dollars according to the Railway Master Plan 2010–2040 for constructing of railway projects to provide safe, efficient, and sustainable railways. The Al-Shamal train pathway extends for 1250 km from Ar-Riyadh towards the north, reaching the Al-Qurayyat governorate on the Jordanian border, passing through Al-Majmaah, Al-Qassim, Hail and Al-Jawf. Another pathway connects Hazem Aljalamid with Waad Al-Shamal in the Al-Hudud Ash Shamaliyah region and connects with the original pathway near Al-Jawf. The pathway deviates to a new pathway between the Hail and Al-Qassim regions, passing through Al-Baaethah in the Al-Qassim region and reaches Ras Al-Khair and Al-Jubail on the Arabian Gulf. Figure 2 shows the Al-Shamal train pathway in Saudi Arabia. The Al-Shamal train pathway in the Al-Qurayyat governorate was subjected to frequent environmental hazards that impact the urban communities and the infrastructure. It was found that this area specifically passes through more than 20 major wadis that transport flash floods from the heights in the west and deposit them directly to the east onto the train route. Therefore, this area was chosen to be studied. This research is thought to be important due to the lack of studies concerning the present and future urban growth in Saudi Arabia, which generates a wide gap in this crucial issue. Additionally, there is a scarcity of studies on the spatio-temporal impacts of the urban rail transport in the Kingdom on land use/land cover changes and urban growth. In the meantime, this study’s results will provide scientific recommendations to guarantee the sustainability of urban development and the restoration of its ecological environment. In addition, the results are intended to construct a scientific route toward maintaining harmony between humans and the environment during the rapid urban growth process. Hence, this research aims to investigate and monitor the change in land use/land cover in Al-Qurayyat City during the period from 1989 to 2021, modeling the future prediction of land uses/land cover in the city until 2030, and investigate the impacts of rail transport on land use/land cover changes and urban growth in the study area. Consequently, the objectives of this research can be summarized as: (1) monitoring and analyzing the land use/land cover changes and the trends of urban expansion in Al-Qurayyat City in Saudi Arabia from 1989 to 2021, (2) addressing the impacts of constructing the Al-Shamal train pathway on land use/land cover and urban spatial expansion in Al-Qurayyat City, (3) projecting and simulating the future land use/land cover changes and their relationship with urban expansion in Al-Qurayyat City from 1989 to 2030.

2. The Study Area

Al-Qurayyat City is the headquarters of the Emirate of the Al-Qurayyat Governorate and is located in the far northwestern part of the Kingdom of Saudi Arabia, and is about 30 km from the border with Jordan. The Al-Qurayyat governorate is situated in the Al-Jawf region, which includes two other governorates, namely Dumat Al-Jandal and Sakaka. The Al-Qurayyat governorate has a strategic location, as it is located on the international road linking Saudi Arabia with Jordan. It is bounded by the Al-Hudud Ash Shamaliyah region to the east, the Sakaka governorate and Tabuk region to the south, and Jordan to the north and west. Al-Qurayyat City is a newly established city that was established in 1937 after the discovery of oil, and before that, it was a residential area for some Bedouins and was a resting place for pilgrims coming from the northern part of the Kingdom [37]. The city had a population of 308,151 according to the Saudi Census in 2020. Al-Qurayyat City is about 1200 km from the capital of Riyadh, about 310 km from Sakaka City (headquarters of the Emirate of the Al-Jawf region), and about 350 km from Arar City (headquarters of the Emirate of the Al-Hudud Ash Shamaliyah region). It is located between the latitudes and longitudes of 31°19′46.69″ and 31°31′33″ N and 36°30′45.7″ and 37°21′40.87″ E, respectively, as shown in Figure 3. Al-Qurayyat City is covered with natural pastures which are mainly used for grazing. The soil is saline, which is why it has been called the land of salt and is known for its olives, and its agriculture is based on olive cultivation. Its industrial activities rely on the extraction of olive oil, in addition to the canning of both salt and olives.

3. Methodology and Data Processing

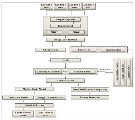
This research incorporated multiple types of spatial and temporal data for monitoring the temporal land use/land cover changes and urban expansion from 1989 to 2021, as seen in Figure 4. Landsat-5 Thematic Mapper (TM), Landsat-7 Enhanced Thematic Mapper (ETM+), and Landsat-8 Operational Land Imager (OLI) satellite imagery datasets for 1985, 2002, 2013, and 2021 were downloaded from the United States Geological Survey (USGS) website https://earthexplorer.usgs.gov (accessed on 10 January 2012), as seen in Table 1 and Table 2 and Figure 5. All images were obtained during summer season from May to July in order for them to be cloud free and to minimize the seasonal variations during the digital processing.

3.1. Image Preprocessing

The preprocessing of the present research was divided into three main stages. (1) The radiometric correction was performed to reduce, eliminate and correct errors in the digital numbers of the image. The radiometric correction (also known as) was performed by calculating the top-of-atmosphere (TOA) reflectance using Equations (1) and (2) [38]:
ρλ = Mρ × Qcal + Aρ
ρ λ = ρ λ s i n   θ S E
where ρλ is the TOA reflectance, Mρ is the band multiplicative value, Aρis the band additive value, Qcal is the digital numbers of the satellite bands, ρλ is the TOA reflectance, and θSE is the sun elevation angle. (2) The spectral bands of each Landsat datasets were combined trough layer stacking to get a full color composite image comprising the spectral bands from band 1 to band 7. (3) The subsequent step was clipping the four images independently to match the boundary of the study area.

3.2. Image Processing

Two critical processing techniques were performed on the preprocessed images including Normalized Difference Vegetation Index (NDVI) and Normalized Difference Water Index (NDWI) were used to extract the vegetated areas and water bodies, respectively, from the successive Landsat images. The NDVI and NDWI were extracted and analyzed individually for all Landsat data (using thresholds specific to each image) according to the following equations [39]:
NDVI = N I R R e d N I R + R e d
NDWI = N I R S W I R N I R + S W I R
where NIR is the near infrared band (band 4 in Landsat-5, Landsat-7, and band 5 in Landsat-8), Red is the red band (band 3 in Landsat-5, Landsat-7, and band 4 in Landsat-8), and SWIR (band 5 in Landsat-5, Landsat-7, and band 6 in Landsat-8) is the short-wave infrared band.

3.2.1. Image Classification

The challenge that many researchers face is selecting the most proper and the optimal classification algorithm. Although both the unsupervised and supervised classification algorithms may be used, the supervised achieve superior in spectral class differentiation and offer the highest accuracy. The maximum likelihood supervised algorithm was selected to extract land use/land cover maps in this study due to its better results in similar research beyond its wide application in remote sensing studies. Additionally, the maximum likelihood classifier is principally controlled by the analyst in the selection of the pixels that are representative of the available land use/land cover classes.
  • Combining NDVI and NDWI in classification
The NDVI and NDWI were extracted and analyzed individually (using thresholds specific to each Landsat image). As the Landsat-8 data have narrower spectral bands [40], in this study the NDVI and NDWI were used to identify the urban green areas and water surfaces. Therefore, the rationale behind combing NDVI and NDWI in the classification process was to achieve better accuracy and accurate land use/land cover mapping results.
b.
Sampling training and validation
Training and validation sample pixels for the identification of land classes were based on a prior knowledge of the study area during field visits, NDVI, and NDBI. Reference pixels were digitized on each Landsat image individually. The selected reference pixels were representatives for the four land cover classes: water, agriculture, barren land, and urban and built-up land. Overall, 70% of the digitized reference pixels were used for training and 30% were used for validation, as shown in Table 3.
During the field visits, four main land cover types were identified in the study area, as illustrated in Table 4.
c.
Accuracy Assessment
The final step in the classification process was checking the accuracy of the classified images by comparing the results of supervised classification with ground truth information from producers and users, and overall accuracy, as well as the kappa accuracy statistic, was calculated. The Kappa values ranged from +1.0 to −1.0, where positive values present highest classification accuracy [41].

3.2.2. Future Land-Cover Simulation (FLCS) Model

The proposed future Land-Cover Simulation (FLCS) model in this study utilizes land cover and urban expansion to project the future changes using the Markov chain and Markov cellular automata (CA) models. Ref. [42] expressed the mathematics of the prediction model in Equation (5). The output of the Markovian analysis includes:
  • The transition probability matrix, which estimates the probability that a cell (pixel) of a given land cover class will change to another land cover class or remain in the same land cover class in the subsequent time.
  • The transition areas matrix, which estimates the total expected area of the land cover class change in the subsequent time period.
  • The conditional probability images (transition maps) of land cover classes. These maps demonstrate the probability that each pixel will be converted to another land cover class in the next time period.
L x + 1 = P i j × L x P i j = P 11 P 12 P 13 P 1 m P 21 P 22 P 23 P 2 m P 31 P 32 P 33 P 3 m P m 1 P m 2   P m m
where 0 < P , i j < 1   ,   and   j = 1 m P i j = 1 , i , j = 1 , 2 , 3 , , m .

4. Results and Discussion

Green cover in the study area, as seen in Figure 6, was sparse and almost nonexistent, except in the southeast regions in 1989 and 2013. In 2002, the green cover was less than other years due to the olive harvesting, which starts in late of August. The Saudi government expanded the large-scale cultivation of olives agriculture significantly, as seen in Figure 6d. The Al-Jawf region as a whole and Al-Qarrayat City itself are considered the pillar of Saudi olive cultivation.
Water surfaces in Figure 7 were almost nonexistent in 1989, 2002, and 2013, whereas in 2021, the water surfaces, whether clean or turbid, increased through sewage estuaries and open surface water tanks.
Four major separable land classes were identified in the study areas, including water bodies, vegetated areas, and barren land, in addition to the urban and built-up areas. The analysis of the Landsat images showed that each class has a distinctive spectral signature. However, the Landsat medium-resolution images have lots of mixed pixels. Consequently, the differentiation between them, especially in in urban areas, was sometimes not accurate and induced confusion. Therefore, the training areas for classifying the green and water areas were extracted from the NDVI and NDWI images, respectively. Additionally, the training areas for barren land and urban areas were selected using the collected ground truth data. The maximum likelihood classification (MLC) method was used as a supervised classification algorithm for its superior control in the classification parameters. Figure 8 shows the supervised classification thematic maps in 1989, 2002, 2013, and 2021, respectively.
The classification accuracy was estimated using the stratified random sampling method. Stratified random sampling is a common accuracy assessment method. This sampling method permits an equivalent sampling probability for all land use/land cover classes over the whole study area without bias. In the stratified random sampling, the larger classes will be assigned to more sampling pixels to ensure that the corresponding areas will receive more sampling pixels. The classified image was compared with ground truth data to check and calculate the classification accuracy. The accuracy confusion matrices showed that the overall accuracies were 91%, 94%, 96%, and 97.6% and the Kappa coefficients were 0.88, 0.91, 0.94, and, 0.95 for the four Landsat images in 1989, 2002, 2013, and 2021, respectively.
The analysis of the supervised classification results showed a clear increase in water and urban areas over a 32-year period from 1989 to 2021, as seen in Table 5. The barren lands showed a noticeable reduction from 1989 to 2021, which is attributed to the significant expansion in olive agriculture in addition to the urban growth and construction of new roads. The green areas increased in 1989, 2002, and 2021, whereas in 2013, the green areas decreased due to the olive harvest.
Table 5 shows that the trend towards green expansion from 1989 to 2021 is concentrated in the southeastern side of Al-Qurayyat City. The vegetation covered an area of 8.34 km2 in 1989 compared to 30.03, 17.54, and 19.87 km2 in 2002, 2013, and 2021, respectively. The agricultural area in Al-Qurayyat City doubled in 2002, as this time period was characterized by governmental support for the agricultural sector for diversifying the sources of income, as well as reaching the self-sufficiency in agricultural fodders and crops, especially cereals such as wheat. The agricultural sector in Saudi Arabia recorded an annual growth of 7.8%, which exceeded the targeted growth which was estimated by 4.5% [43]. Meanwhile the vegetation was decreased in 2013 to 17.54 km2 due to reconsidering and updating the agricultural policy in the country. Fundamental changes were made to the agricultural water policies, and new regulations were issued to rationalize these policies, as stipulated in the seventeenth strategic basis for supporting the economic and social development [44]. The most important issue in the seventh development plan was to achieve the balance between water and food security through starting a gradual reduction in cereal production and stopping the issuance of new permits for fodder cultivation projects [44]. With the replacement of the wheat crop with low-cost water crops [43], the wheat production declined from 2646 thousand tons in 1994 to 1834 thousand tons in 1999, with a decrease of −30.7%, and the agricultural area at the Kingdom level was decreased by 32.6%. Then, the agricultural areas decreased in the study area according to the agricultural strategy of the Kingdom and consequently, the area of agricultural land decreased, and then increased during the years following 2013. The increase in agricultural areas starting from 2013 appears to be consistent with the direction of the agricultural policy, which aimed to support the food industry’s expansion into dairy farms and their products, and the development of agricultural production represented by olive farms with limited water consumption [45]. The urban and built-up area increased from 11.06 km2 (1.96%) in 1989 to 16.22 km2 (2.88%) in 2002, which is less than the expansion laid out in the urban plan for the Al-Qurayyat City, which aimed to expand the total area of the city to 48 km2 by 2004 [37].
The post classification comparisons were applied to extract the land use/land cover changes between classified image pairs: 1989–2002, 2002–2013, and 2013–2021. The post-classification is one of the most commonly used methods in change detection [46]. Post-classification permitted the extraction of the ‘from–to’ land use/land cover change matrix during the four epochs. Figure 9 presents the total losses and gains in land use/land cover from 1989 to 2021. Inspection of Figure 9 reveals significant changes in the barren land in addition to urban and built-up areas. Rapid urban growth impacts the soil quality and is considered one of the most significant mechanisms of the degradation of fertile soil [47,48]. The extensive urban growth led to negative impacts on agricultural production, which resulted in the reduction in soil fertility, loss of agricultural variation and quality of crops. Additionally, rapid urban growth would affect the hydrogeological instability and causes the loss of biodiversity, green areas, low carbon stocks in soil, in addition to raising the costs of energy services [49,50]. Thus, widespread urban growth is considered a main cause of the long-term dynamics of soil consumption and erosion [51]. Briefly, it can be said that the sprawl urban growth is interconnected with changes in soil consumption that are closely related to changes in the biodiversity and ecological features, and thereby impact the sustainability [52].
Table 6, Table 7 and Table 8 summarize the trend of land use/land cover changes in km2 from 1989 to 2021 between each image pair.
Table 6 illustrates that during the 1989 to 2002 epoch: (1) no losses occurred in water areas and 0.09 km2 were gained from barren land. (2) The vegetation class lost about 3.73 km2–3.55 km2 were converted into barren land and 0.18 km2 were converted into urban and built-up areas. (3) The vegetation class gained 22.96 km2 from barren land. (4) Barren lands lost 3.55 km2 due to the conversion to vegetation and urban and built-up classes, respectively. (5) Barren land gained 27.76 km2 converted from the vegetation class. (6) The urban and built-up class gained 5.16 km2 from the vegetation classes (0.18 km2) and barren land (4.98 km2).
Table 7 shows the changes between 2002 and 2013, where there was a loss in water (about 0.045 km2), vegetation (26.75 km2), barren land (29.20 km2), and urban and built-up areas (2.96 km2). Additionally, water, vegetation, barren lands, and urban and built-up areas gained 0.28, 11.99 26.65, and 19.99 km2, respectively.
Table 8 shows the changes in land classes from 2013 to 2021, where about 0.29, 4.78, 31.79, and 7.40 km2 were lost from the water, vegetation, barren lands, and urban and built-up classes. Furthermore, 3.49, 17.11, 11.05, and 15.61 km2 were gained from the same classes, respectively. Figure 10 shows the post classification comparisons between image pairs, demonstrating the temporal and spatial changes from 1989 to 2002, 2002 to 2013, and 2013 to 2021. It is clear that the main transitional changes are from barren lands to the urban and built-up areas due to the increased and rapid urban expansion.
In this research, the Markov and CA-Markov models were applied to predict and simulate the land use/land cover in 2030. However, the results of the models could not be made consistent before checking the accuracy of the prediction model. Therefore, the historical validation was applied to assess the agreement of prediction. Historical validation is a common scientific approach where the predicted map is compared with the actual map. Thus, the Markov model was performed using the classified images of 2002 and 2013 to obtain the predicted map in 2021. Through the application of the Markov model in Terrset software, the number of time periods was determined as 11 years between 2002 and 2013. The number of time periods used to predict forward was 8 years (from 2013 to 2021). In the meantime, the proportional error was adjusted to 0.15 (15%), as the software recommended. The results of the Markov model are the transition areas and transition probability matrices presented in Table 9 and Table 10.
The predicted land use/land cover map in 2021 obtained from the Markov prediction model was compared with the actual map in 2021 (Figure 8d). The comparison was accomplished using the Validate tool to check the accuracy of the prediction model. The validation result shows that the prediction model presented a higher Kappa index of agreement between the actual and predicted land use/land cover in 2021. The traditional kappa (Kstandard) was 0.9320, the revised general kappa, which is called kappa for no ability (Kno), was 0.9659, and the kappa statistics to distinguish error and accuracies in quantity (Klocation) and location (KlocationStrata) were 0.9457 and 0.9744, respectively. The values of Kappa showed strong agreement and almost no errors between the predicted and actual maps in 2021. Hence, the Markov prediction model has the ability to predict the land use/land cover for the study area in 2030. Table 11 shows the predicted and actual land use/land cover in 2021 and the root mean square error (RMSE) in Equation (6) as presented in [41] to calculate the difference between predicted and actual values.
RMSE   =   i = 1 N P r e d i c t e d i A c t u a l i 2 N
where Predictedi is the predicted value for the ith land use/land cover, Actuali is the observed (actual) value for the ith land use/land cover, and N is the total number of land use/land cover.
The CA-Markov model was applied to predict future land use/land cover using the following steps: (1) using the 2013 supervised image as a basis image, (2) choosing the Markov transition area file obtained in Table 9, (3) using the Markovian conditional probability images obtained from the Markov model, (4) setting the number or cellular automata iterations to 8 (number of years between 2013 and 2021), and (5) applying a 5 × 5 standard contiguity filter to reduce and correct the ‘salt-and-pepper’ random noise in the output projected image. The predicted land use/land cover in 2021 according to the CA-Markov model in shown in Figure 11.
After the validation of the Markov prediction model and the success of the model in 2021 using the 2002 and 2013 classified images, the Markov-CA model was used to forecast the future land use/and cover changes during the period from 2021 to 2030. Similarly, as mentioned previously, the parameters required for the model were as follows: (1) the number of time periods was determined as 8 years (from 2013 to 2021), (2) the number of time periods to predict forward was 9 years (from 2021 to 2030), and (3) the proportional error was adjusted to 0.15. The transition areas and transition probability matrices are presented in Table 12 and Table 13. Figure 12 shows the Markovian conditional probability images in 2030.
Figure 13 shows the predicted land use/land cover map using the CA-Markov model. The projected map in 2030 shows a continued increase in the urban and built-up areas from 40.90 km2 in 2021 to 57.11 km2 in 2030. Similarly, there are increases in water and vegetation cover from 3.52 and 12.86 km2 in 2021 to 3.89 and 16.95 km2 in 2030, respectively. In contrast, the prediction shows a continuous drop in barren land from 506.64 km2 in 2021 to 485.98 km2 in 2030.
Table 14 shows that the water surface, vegetation, urban and built-up area will be increased by 0.37, 4.09, and 16.21 km2 in 2030. The barren land will decline by 20.66 km2, which is mainly due to urban expansion. Figure 14 illustrates the loss and gain in the land use/land cover in 2030 in the study area.

5. Conclusions

The study of land use/land cover changes in Saudi Arabia has become of great importance in the past few years, as: (1) the government of Saudi Arabia planned to decrease the negative impacts on natural resources to improve the achievements of the future conservation projects, such as water harvesting and recharge structures, (2) land use/land cover studies help decision makers to attain the equilibrium between the dynamics of land use/land cover and both conservation policies and environmental management strategies. Likewise, urban growth is considered one of the crucial factors of the economic development in Saudi Arabia. Additionally, urban growth can impact the socioeconomic and environmental conditions, such as air pollution, water quality, climate change, in Saudi Arabia in many ways, such as the loss of agricultural land, and the imbalance between the population growth, urban services, and infrastructure.
The current study attempted to monitor and simulate the land use/land cover dynamics in Al-Qurayyat City, in KSA, using the integration of a prediction model with Landsat images and GIS spatial analysis techniques. The study area of Al-Qurayyat City witnessed the construction of the Al-Shamal train pathway in 2011 to connect Al-Hadithah City on the Jordanian border with the Ar-Riyadh district, passing through the districts of Al-Qassim, Hail, and Al-Jawf. Consequently, the study also examined whether the construction of the Al-Shamal train pathway impacted the land use/land cover and studied the relationship between the pathway and urban expansion in the study area. Meanwhile, the future land use/land cover, urban expansion, and the trend of urban growth were the main issues that needed to be considered to assess the impacts of crossing Al-Shamal train in Al-Qurayyat City. Hence, a proper understanding of present and future land cover changes is crucial to mitigate the socioeconomic and environmental issues that challenge the sustainable development of the Al-Qurayyat community.
The results reveal that the Al-Shamal train pathway plays a continuous and significant role in reshaping the trends of urban expansion in Al-Qurayyat City. Furthermore, the results show that the urban and built-up areas will continue to increase rapidly in the future and that expansion will mostly occur over the barren land. The land use/land cover changes in the study area are caused mainly by either human activities or natural processes at different spatial and temporal scales. This study revealed that the combination of Markov and CA was effective in projecting future land use/land cover, since the overall accuracy was 86 %, which is higher than the standard acceptable accuracy of 85%. Additionally, the results indicate that the construction of the Al-Shamal train pathway will increase the urban land cover in 2030 by about 3%. As the published research indicated that the total population of Al-Qurayyat City will increase dramatically by 2030, this indicates the requirement for the crucial preparation of a comprehensive strategic plan to accommodate this growth and address the city’s needs.

6. Recommendations

This study recommends smart growth, which guarantees the environmentally friendly development of future land use/land cover planning in Al-Qurayyat City. Additionally, this study suggests increasing the vegetation cover in the city, as this would alter the dynamics of the ecosystem in the long term. Additionally, rapid urban growth presents challenges and opportunities to sustain the urban environment. Therefore, this research recommends achieving the sustainability of the urban environment through: (1) the Saudi government raising the awareness of people in the study area of the importance of understanding the meaning and concept of sustainable urban environment; (2) the Saudi authorities focusing on achieving inclusive development through equal access to health services, education, housing, basic public services, required infrastructure, and various transportation systems, economic indicators including the aspects of household expenses, income, and employment, and ecological environment development in the study area; (3) both people and the Saudi authorities cooperating to attain sustainable urban development to achieve a balance between constructing new urban settlements and environmental protection.

Author Contributions

S.A.M. performed methodology and validation; S.S.A.-A., H.M.A., I.I.A. and I.Y.I. were responsible for resources and investigation. All authors have read and agreed to the published version of the manuscript.

Funding

This work was funded by the Deanship of Scientific Research at Princess Nourah bint Abdulrahman University, through the Research Groups Program Grant No. (RGP-1440-0029).

Institutional Review Board Statement

Not applicable.

Informed Consent Statement

Not applicable.

Data Availability Statement

Not applicable.

Acknowledgments

The authors highly appreciate the great support from the Deanship of Scientific Research at Princess Nourah bint Abdulrahman University, Grant No. (RGP-1440-0029).

Conflicts of Interest

The authors declare no conflict of interest.

References

  1. Al Jarah, S.H.; Zhou, B.; Abdullah, R.J.; Lu, Y.; Yu, W. Urbanization and Urban Sprawl Issues in City Structure: A Case of the Sulaymaniah Iraqi Kurdistan Region. Sustainability 2019, 11, 485. [Google Scholar] [CrossRef] [Green Version]
  2. Department of Economic and Social Affairs, United Nations. World Population Prospects. 2019. Available online: https://reliefweb.int/sites/reliefweb.int/files/resources/WPP2019_Highlights.pdf (accessed on 2 May 2020).
  3. Alahmadi, M.; Atkinson, P.M. Three-Fold Urban Expansion in Saudi Arabia from 1992 to 2013 Observed Using Calibrated DMSP-OLS Night-Time Lights Imagery. Remote Sens. 2019, 11, 2266. [Google Scholar] [CrossRef] [Green Version]
  4. Department of Economic and Social Affairs, United Nations. World Urbanization Prospects—The 2018 Revision. 2019. Available online: https://population.un.org/wup/Publications/Files/WUP2018-Report.pdf (accessed on 2 May 2020).
  5. Abdul Salam, A.; Elsegaey, I.; Khraif, R.; Al-Mutairi, A. Population distribution and household conditions in Saudi Arabia: Reflections from the 2010 Census. SpringerPlus 2014, 3, 530. [Google Scholar] [CrossRef] [Green Version]
  6. Trindade, E.P.; Hinnig, M.P.F.; Costa, E.M.; Marques, J.S.; Bastos, R.C.; Yigitcanlar, T. Sustainable development of smart cities: A systematic review of the literature. J. Open Innov. Technol. Mark. Complex. 2017, 3, 11. [Google Scholar] [CrossRef] [Green Version]
  7. Yigitcanlar, T.; Dizdaroglu, D. Ecological approaches in planning for sustainable cities: A review of the literature. Glob. J. Environ. Sci. Manag. 2015, 1, 71–94. [Google Scholar]
  8. Yigitcanlar, T.; Kamruzzaman, M. Planning, development and management of sustainable cities: A commentary from the guest editors. Sustainability 2015, 7, 14677–14688. [Google Scholar] [CrossRef] [Green Version]
  9. Jong, M.; Joss, S.; Schraven, D.; Zhan, C.; Weijnen, M. Sustainable–smart–resilient–low carbon–eco–knowledge cities; making sense of a multitude of concepts promoting sustainable urbanization. J. Clean. Prod. 2015, 109, 25–38. [Google Scholar] [CrossRef] [Green Version]
  10. Lopez, L.J.R.; Castro, A.I.G. Sustainability and Resilience in Smart City Planning: A Review. Sustainability 2021, 13, 181. [Google Scholar] [CrossRef]
  11. Ministry of Municipal and Rural Affairs. Saudi Cities Report 2019—UN-Habitat. Future Saudi Cities Programme Saudi Cities Report. 2020. Available online: https://unhabitat.org/sites/default/files/2020/05/saudi_city_report.english.pdf (accessed on 22 June 2021).
  12. Alqurashi, A.F.; Kumar, L.; Sinha, P. Urban land cover change modelling using time-series satellite images: A case study of urban growth in five cities of Saudi Arabia. Remote Sens. 2016, 8, 838. [Google Scholar] [CrossRef] [Green Version]
  13. Alkhayyal, S. Urban Growth Change Analysis of Riyadh, Saudi Arabia: 2005–2015. Resour. Anal. 2017, 20, 10. Available online: http://www.gis.smumn.edu (accessed on 24 May 2021).
  14. Al-Hathloul, S.; Mughal, M.A. Urban growth management-the Saudi experience. Habitat Int. 2004, 28, 609–623. [Google Scholar] [CrossRef]
  15. Aina, Y.A.; Adam, E.; Ahmed, F.; Wafer, A.; Alshuwaikhat, H.M. Using multisource data and the V-I-S model in assessing the urban expansion of Riyadh city, Saudi Arabia. Eur. J. Remote Sens. 2019, 52, 557–571. [Google Scholar] [CrossRef] [Green Version]
  16. Alghamdi, A.; Cummings, A.R. Assessing Riyadh’s Urban Change Utilizing High-Resolution Imagery. Land 2019, 8, 193. [Google Scholar] [CrossRef] [Green Version]
  17. Alahmadi, M.; Mansour, S.; Martin, D.; Atkinson, P.M. An Improved Index for Urban Population Distribution Mapping Based on Nighttime Lights (DMSP-OLS) Data: An Experiment in Riyadh Province, Saudi Arabia. Remote Sens. 2021, 13, 1171. [Google Scholar] [CrossRef]
  18. Alqurashi, A.F.; Kumar, L. Land use and land cover change detection in the Saudi Arabian desert cities of Makkah and Al-Taif using satellite data. Adv. Remote Sens. 2014, 3, 106–119. [Google Scholar] [CrossRef]
  19. Alqurashi, A.F.; Kumar, L.; Al-Ghamdi, K.A. Spatiotemporal Modeling of Urban Growth Predictions Based on Driving Force Factors in Five Saudi Arabian Cities. ISPRS Int. J. Geo-Inf. 2016, 5, 139. [Google Scholar] [CrossRef] [Green Version]
  20. Aljoufea, M.; Zuidgeest, M.; Brussel, M.; Maarseveen, M. Spatial–temporal analysis of urban growth and transportation in Jeddah City, Saudi Arabia. Cities 2013, 31, 57–68. [Google Scholar] [CrossRef]
  21. Aljoufea, M.; Brussel, M.; Zuidgeest, M.; Maarseveen, M. Urban growth and transport infrastructure interaction in Jeddah between 1980 and 2007. Int. J. Appl. Earth Obs. Geoinform. 2013, 21, 493–505. [Google Scholar] [CrossRef]
  22. Almazroui, M.; Mashat, A.; Assiri, M.E.; Butt, M.J. Application of Landsat Data for Urban Growth Monitoring in Jeddah. Earth Syst. Environ. 2017, 1, 25. [Google Scholar] [CrossRef] [Green Version]
  23. Rahman, M. Detection of land use/land cover changes and urban sprawl in Al-Khobar, Saudi Arabia: An analysis of multi-temporal remote sensing data. ISPRS Int. J. Geo-Inf. 2016, 5, 15. [Google Scholar] [CrossRef]
  24. Abdelatti, H.; Elhadary, Y.; Babiker, A.A. Nature and Trend of Urban Growth in Saudi Arabia: The Case of Al-Ahsa Province–Eastern Region. Resour. Environ. 2017, 7, 69–80. [Google Scholar] [CrossRef]
  25. Almadini, A.M.; Hassaballa, A.A. Depicting changes in land surface cover at Al-Hassa oasis of Saudi Arabia using remote sensing and GIS techniques. PLoS ONE 2019, 14, e0221115. [Google Scholar] [CrossRef]
  26. Turk, K.G.B.; Aljughaiman, A.S. Land use/land cover assessment as related to soil and irrigation water salinity over an oasis in arid environment. Open Geosci. 2020, 12, 1. [Google Scholar] [CrossRef]
  27. Abou-Korin, A.; Al-Shihri, F. Rapid Urbanization and Sustainability in Saudi Arabia: The Case of Dammam Metropolitan Area. J. Sustain. Dev. 2015, 8, 9. [Google Scholar]
  28. Mallick, J.; Al-Wadi, H.; Rahman, A.; Ahmed, M. Landscape dynamic characteristics using satellite data for a mountainous watershed of Abha, Kingdom of Saudi Arabia. Environ. Earth Sci. 2014, 72, 4973–4984. [Google Scholar] [CrossRef]
  29. Makki, M. Regional and urban planning size weights in Saudi Arabia 1962–1974. GeoJournal 1986, 13, 111–118. [Google Scholar] [CrossRef]
  30. Aljoufie, M. The Impact Assessment of Increasing Population Density on Jeddah Road Transportation Using Spatial-Temporal Analysis. Sustainability 2021, 13, 1455. [Google Scholar] [CrossRef]
  31. Pan, H.; Zhang, M. Rail Transit Impacts on Land Use Evidence from Shanghai, China. J. Transp. Res. Board 2008, 16–25. [Google Scholar] [CrossRef]
  32. Pacheco-Raguz, J.F. Assessing the impacts of Light Rail Transit on urban land in Manila. J. Transp. Land Use 2014, 113–138. [Google Scholar] [CrossRef] [Green Version]
  33. Zhang, C.; Xia, H.; Song, Y. Rail Transportation Lead Urban Form Change: A Case Study of Beijing. Urban Rail Transit 2017, 3, 15–22. [Google Scholar] [CrossRef] [Green Version]
  34. Rungskunroch, P.; Yang, Y.; Kaewunruen, S. Does High-Speed Rail Influence Urban Dynamics and Land Pricing? Sustainability 2020, 12, 3012. [Google Scholar] [CrossRef] [Green Version]
  35. Gao, Y.; Zhanga, Y.; Alsulaiman, H. Spatial structure system of land use along urban rail transit based on GIS spatial clustering. Eur. J. Remote Sens. 2021, 54, 438–445. [Google Scholar] [CrossRef]
  36. Saudi Arabia Railways. 2021. Available online: https://www.sar.com.sa (accessed on 8 March 2021).
  37. Ministry of Municipal and Rural Affairs. Atlas of Saudi Cities; Saudi Geographical Society: Riyadh, Saudi Arabia, 1988; Available online: https://saudigs.org (accessed on 19 April 2021).
  38. Pinto, C.T.; Jing, X.; Leigh, L. Evaluation Analysis of Landsat Level-1 and Level-2 Data Products Using in Situ Measurements. Remote Sens. 2020, 12, 2597. [Google Scholar] [CrossRef]
  39. Holtgrave, A.K.; Röder, N.; Ackermann, A.; Erasmi, S.; Kleinschmit, B. Comparing Sentinel-1 and -2 Data and Indices for Agricultural Land Use Monitoring. Remote Sens. 2020, 12, 2919. [Google Scholar] [CrossRef]
  40. Taufik, A.; Ahmad, S.S.S.; Ahmad, A. Classification of Landsat 8 Satellite Data Using NDVI Thresholds. J. Telecommun. Electron. Comput. Eng. 2016, 8, 4. [Google Scholar]
  41. Ahmed, B.; Ahmed, R.; Zhu, X. Evaluation of Model Validation Techniques in Land Cover Dynamics. ISPRS Int. J. Geo-Inf. 2013, 2, 577–597. [Google Scholar] [CrossRef]
  42. Pastor, J.; Bonde, J.; Johnston, C.; Naiman, R.J. Markovian analysis of the spatially dependent dynamics of beaver ponds. Predicting spatial effects in ecological systems. Lect. Math. Life Sci. Am. Math. Soc. Provid. 1993, 23, 5–27. [Google Scholar]
  43. Ministry Planning, Kingdom of Saudi Arabia. Fourth Development Plan from 1985–1990. 1985. Available online: https://www.mep.gov.sa (accessed on 16 June 2021).
  44. Ministry Planning, Kingdom of Saudi Arabia. Objectives and Strategic Bases of the Seventh Development Plan from 2000–2004. 2000. Available online: https://www.mep.gov.sa (accessed on 16 June 2021).
  45. Ministry Planning, Kingdom of Saudi Arabia. The Tenth Development Plan from 2015–2019. 2015. Available online: https://www.stats.gov.sa/en/page/72 (accessed on 16 June 2021).
  46. Chouari, W. Wetland land cover change detection using multitemporal Landsat data: A case study of the Al-Asfar wetland, Kingdom of Saudi Arabia. Arab. J. Geosci. 2021, 14, 523. [Google Scholar] [CrossRef]
  47. Artmann, M. Assessment of soil sealing management responses, strategies, and targets toward ecologically sustainable Urban land use management. Ambio 2014, 43, 530–541. [Google Scholar] [CrossRef] [Green Version]
  48. Yasin, M.Y.; Mohd Yusoff, M.; Abdullah, J.; Mohd Noor, N. Is urban sprawl a threat to sustainable development? A review of characteristics and consequences. Malays. J. Soc. Space 2020, 16, 56–68. [Google Scholar] [CrossRef]
  49. Salvati, L.; Ciommi, M.T.; Serra, P.; Chelli, F.M. Exploring the spatial structure of housing prices under economic expansion and stagnation: The role of socio-demographic factors in metropolitan Rome, Italy. Land Use Policy 2019, 81, 143–152. [Google Scholar] [CrossRef]
  50. Nickayin, S.S.; Perrone, F.; Ermini, B.; Quaranta, G.; Salvia, R.; Gambella, F.; Egidi, G. Soil Quality and Peri-Urban Expansion of Cities: A Mediterranean Experience (Athens, Greece). Sustainability 2021, 13, 2042. [Google Scholar] [CrossRef]
  51. Wang, L.Y.; Xiao, Y.; Rao, E.M.; Jiang, L.; Xiao, Y.; Ouyang, Z.Y. An Assessment of the Impact of Urbanization on Soil Erosion in Inner Mongoli. Int. J. Environ. Res. Public Health 2018, 15, 550. [Google Scholar] [CrossRef] [PubMed] [Green Version]
  52. Zeng, C.; Deng, X.; Dong, J.; Hu, P. Urbanization and Sustainability: Comparison of the Processes in “BIC” Countries. Sustainability 2016, 8, 400. [Google Scholar] [CrossRef] [Green Version]
Figure 1. Population growth in Saudi Arabia. (a) Population in Saudi Arabia from 1960 to 2035 [11]. (b) Urban population growth in major centers in Saudi Arabia from 1950 to 2035 [11].
Figure 1. Population growth in Saudi Arabia. (a) Population in Saudi Arabia from 1960 to 2035 [11]. (b) Urban population growth in major centers in Saudi Arabia from 1950 to 2035 [11].
Sustainability 13 09913 g001aSustainability 13 09913 g001b
Figure 2. Al-Shamal train pathway in Saudi Arabia [36].
Figure 2. Al-Shamal train pathway in Saudi Arabia [36].
Sustainability 13 09913 g002
Figure 3. Location and map of Al-Qurayyat City.
Figure 3. Location and map of Al-Qurayyat City.
Sustainability 13 09913 g003
Figure 4. Methodology and data processing.
Figure 4. Methodology and data processing.
Sustainability 13 09913 g004
Figure 5. Landsat satellite imagery for the study area.
Figure 5. Landsat satellite imagery for the study area.
Sustainability 13 09913 g005
Figure 6. NDVI of Landsat imagery from 1989 to 2021.
Figure 6. NDVI of Landsat imagery from 1989 to 2021.
Sustainability 13 09913 g006
Figure 7. NDWI of Landsat imagery from 1989 to 2021.
Figure 7. NDWI of Landsat imagery from 1989 to 2021.
Sustainability 13 09913 g007
Figure 8. Supervised classification of Landsat imagery.
Figure 8. Supervised classification of Landsat imagery.
Sustainability 13 09913 g008
Figure 9. Total losses and gains in land use/land cover from 1989 to 2021.
Figure 9. Total losses and gains in land use/land cover from 1989 to 2021.
Sustainability 13 09913 g009
Figure 10. Transitional changes to urban and built-up areas from 1989 to 2021.
Figure 10. Transitional changes to urban and built-up areas from 1989 to 2021.
Sustainability 13 09913 g010aSustainability 13 09913 g010b
Figure 11. Predicted land use/land cover in 2021.
Figure 11. Predicted land use/land cover in 2021.
Sustainability 13 09913 g011
Figure 12. Markovian conditional probability in 2030.
Figure 12. Markovian conditional probability in 2030.
Sustainability 13 09913 g012
Figure 13. Projected land use/land cover in 2030.
Figure 13. Projected land use/land cover in 2030.
Sustainability 13 09913 g013
Figure 14. Losses and gains between land use/land cover from 2021 to 2030.
Figure 14. Losses and gains between land use/land cover from 2021 to 2030.
Sustainability 13 09913 g014
Table 1. Description of Landsat datasets.
Table 1. Description of Landsat datasets.
SatelliteSensorAcquisition DatePath/RowBandsSpatial Resolution
Landsat-5TM1989-07-29173/38730 m *
Landsat-7ETM+2002-05-258
Landsat-8OLI/TIRS2013-09-1511
2021-05-02
* The spatial resolution of the panchromatic band (band 8) in Landsat-7 and Landsat-8 is 15 m. The spatial resolution of Landsat-8 bands 10 and 11 is 100 m.
Table 2. Description of map sheets.
Table 2. Description of map sheets.
Map NameAcquisition SourceScaleEdition
Geological map of the Arabian PeninsulaU.S. geological survey and the Arabian American oil company1:2,000,000 km1963
Al QurayyatMinistry of petroleum and mineral resources—Aerial Survey Department1:500,000 km1984
Open street maphttps://www.openstreetmap.org/ (accessed on 9 August 2004)1:500 m2020
Table 3. Description of digitized reference pixels.
Table 3. Description of digitized reference pixels.
ClassesSampling
WaterAgricultureBarren LandsUrban and Built-UpTrainingValidationTotal
502003004507003001000
Table 4. Land cover classes in the study area and the corresponding description.
Table 4. Land cover classes in the study area and the corresponding description.
Land Cover ClassesDescription
Water bodiesAll forms of water surfaces (clean-turbid), including rain water swamps, sewage estuaries, open surface water tanks, rain marshes and salt marshes.
AgricultureCultivated land, sparse vegetated areas, natural grass, and crops such as olives.
Barren landsDesert, sand, mountains, vacant land, bare exposed rocks, and dry salt areas.
Urban and built-upUrban centers (Al-Qurayyat, Al-Faisaliyah, As-Sinaeyah, Hasirah, Al-Nassem, Al-Aziziyah, Al-Khaldiyah, Shaibani, and Aluqelah) and built-up areas including residential, commercial, industrial, settlements, educational and health services, road networks, domestic airports, and the Al-Shamal train pathway.
Table 5. Area of land use/land cover classes between 1989 and 2021.
Table 5. Area of land use/land cover classes between 1989 and 2021.
YearLand Use/Land Cover in Al-Qurayyat City
WaterVegetationBarren LandsUrban and Built-UpRoads
(km2)(%)(km2)(%)(km2)(%)(km2)(%)(km)
19890.050.018.341.48544.4796.5511.061.96118.30
20020.120.0230.035.33517.5591.7816.222.88137.57
20130.330.0617.543.11512.8190.9433.255.90334.86
20213.520.6219.873.52501.0788.8539.747.00389.28
Table 6. Post classification comparisons between land use/land cover from 1989 to 2002.
Table 6. Post classification comparisons between land use/land cover from 1989 to 2002.
Land Cover2002
WaterVegetationBarren LandsUrban and Built-UpGain
1989Water0.0300.0900.09
Vegetation07.3422.69022.69
Barren lands03.55514.0003.55
Urban and built-up00.184.9811.065.16
Loss/no change0.033.7327.760.00
Table 7. Post classification comparisons between land use/land cover from 2002 to 2013.
Table 7. Post classification comparisons between land use/land cover from 2002 to 2013.
Land Use/Land Cover2013
WaterVegetationBarren LandsUrban and Built-UpGain
2002Water0.04500.2800.28
Vegetation05.5511.970.0211.99
Barren lands023.71486.162.9426.65
Urban and built-up03.0516.9513.2619.99
Loss/no change0.04526.7529.202.96
Table 8. Post classification comparisons between land use/land cover from 2013 to 2021.
Table 8. Post classification comparisons between land use/land cover from 2013 to 2021.
Land Use/Land Cover2021
WaterVegetationBarren LandsUrban and Built-UpGain
2013Water0.040.003.220.273.49
Vegetation02.7616.011.1017.11
Barren lands0.222.79490.028.0311.05
Urban and built-up0.071.9813.5623.8515.61
Loss/no change0.294.7832.799.40
Table 9. Transition probability matrix of land cover during the period 2013–2021.
Table 9. Transition probability matrix of land cover during the period 2013–2021.
Land CoverWaterVegetationBarren LandsUrban and Built-Up
Water00.33330.33330.3333
Vegetation00.22990.6845 0.0856
Barren lands0.00060.00360.9711 0.0247
Urban and built-up00.00090.1372 0.8619
Table 10. Matrix of transitional areas of land cover during the period 2013–2021 (in pixels).
Table 10. Matrix of transitional areas of land cover during the period 2013–2021 (in pixels).
Land coverWaterVegetationBarren LandsUrban and Built-Up
Water0121121121
Vegetation013295743718
Barren lands371207156526114357
Urban and built-up033507831910
Table 11. A comparison between predicted map and the actual map in 2021.
Table 11. A comparison between predicted map and the actual map in 2021.
Land Use/Land CoverActualPredictedRMSE
km2%km2%
Water3.520.622.330.410.02
Vegetation12.862.2811.732.080.01
Barren lands506.6489.84507.5590.000.00
Urban and built-up40.907.2542.317.500.01
Total563.92100563.921000.04
Table 12. Transition probability matrix of land use/land cover during the period 2021–2030.
Table 12. Transition probability matrix of land use/land cover during the period 2021–2030.
Land CoverWaterVegetationBarren LandsUrban and Built-Up
Water0.030.010.750.22
Vegetation0.000.220.450.33
Barren lands0.030.050.810.11
Urban and built-up0.010.050.360.57
Table 13. Matrix of transitional areas of land cover during the period 2021–2030 (in km2).
Table 13. Matrix of transitional areas of land cover during the period 2021–2030 (in km2).
Land CoverWaterVegetationBarren LandsUrban and Built-Up
Water0.110.022.630.76
Vegetation0.022.134.463.25
Barren lands13.1726.45412.7458.72
Urban and built-up0.452.0314.3622.63
Table 14. Area of projected land use/land cover in 2030.
Table 14. Area of projected land use/land cover in 2030.
Land Use/Land CoverArea
(km2)(%)
Water3.890.69
Vegetation16.953.01
Barren lands485.9886.18
Urban and built-up57.1110.13
Total563.93100
Publisher’s Note: MDPI stays neutral with regard to jurisdictional claims in published maps and institutional affiliations.

Share and Cite

MDPI and ACS Style

Al-Alola, S.S.; Alogayell, H.M.; Alkadi, I.I.; Mohamed, S.A.; Ismail, I.Y. Recognition and Prediction of Land Dynamics and Its Associated Impacts in Al-Qurayyat City and along Al-Shamal Train Pathway in Saudi Arabia. Sustainability 2021, 13, 9913. https://doi.org/10.3390/su13179913

AMA Style

Al-Alola SS, Alogayell HM, Alkadi II, Mohamed SA, Ismail IY. Recognition and Prediction of Land Dynamics and Its Associated Impacts in Al-Qurayyat City and along Al-Shamal Train Pathway in Saudi Arabia. Sustainability. 2021; 13(17):9913. https://doi.org/10.3390/su13179913

Chicago/Turabian Style

Al-Alola, Seham S., Haya M. Alogayell, Ibtesam I. Alkadi, Soha A. Mohamed, and Ismail Y. Ismail. 2021. "Recognition and Prediction of Land Dynamics and Its Associated Impacts in Al-Qurayyat City and along Al-Shamal Train Pathway in Saudi Arabia" Sustainability 13, no. 17: 9913. https://doi.org/10.3390/su13179913

APA Style

Al-Alola, S. S., Alogayell, H. M., Alkadi, I. I., Mohamed, S. A., & Ismail, I. Y. (2021). Recognition and Prediction of Land Dynamics and Its Associated Impacts in Al-Qurayyat City and along Al-Shamal Train Pathway in Saudi Arabia. Sustainability, 13(17), 9913. https://doi.org/10.3390/su13179913

Note that from the first issue of 2016, this journal uses article numbers instead of page numbers. See further details here.

Article Metrics

Back to TopTop