Development of an Urban Heat Mitigation Plan for the Greater Sacramento Valley, California, a Csa Koppen Climate Type
Abstract
:1. Introduction
- UHI: Urban heat island is an instantaneous temperature difference between an urban location and a non-urban reference point (i.e., an instantaneous measurement). Thus, the units of UHI are °C.
- UHII: Urban heat island index is a cumulative temperature difference between an urban location and a non-urban reference point calculated over determined hours or time periods. The units of UHII are degree-hours per a certain time interval, e.g., degree-days or degree-hours. Thus, in this context, temperature is °C · h hr−1.
- For area-wide urban cooling, that is, to achieve regional effects benefiting urban areas as a whole in the greater Sacramento Valley, the measures evaluated at the coarse (2-km) scale included the following: (1) cool roofs and cool pavements; (2) vegetation canopy cover; (3) combinations of measures; and (4) smart growth (for future climate), i.e., infill or greenfield developments.
- For localized effects at community scale, transportation corridors, roadway projects, and specific neighborhoods, i.e., to achieve localized benefits regardless of whether any actions were taken by other communities at the regional scale, the following measures were considered (these were modeled at a 500-m resolution): (1) cool roofs; (2) cool pavements; (3) vegetation canopy cover; (4) vehicle electrification; (5) solar PV; and (6) cool walls. In this article, a subset of these measures is discussed.
2. Land Use and Land Cover Analysis
2.1. Study Region and Modeling Domains
2.2. Land Use/Land Cover (LULC), Urban Morphology, and Surface Properties Characterizations
- National Land Cover Data for current LULC [17];
- USGS Anderson Level II and Level IV datasets [18];
- Google Earth Pro urban morphological and land cover data (google.com);
- Remote-sensed, area-specific building albedo characterizations [21];
- Earth Define/CAL FIRE urban tree canopy cover (www.earthdefine.com; accessed on 15 January 2020);
- Quick Bird UFORE urban tree canopy [24] *;
- NASA MODIS 7-band reflectivities (modis.gsfc.nasa.gov; accessed on 15 January 2020);
- Caltrans transportation datasets: www.dot.ca.gov/hq/tsip/gis/datalibrary *; accessed on 5 January 2020;
- SACOG regional land use (www.sacog.org/regional−gis−clearninghouse *; accessed on 15 November 2019);
- CalEnviroScreen environmental data: oehha.ca.gov/calenviroscreen [25]; accessed on 15 November 2019;
- Sacramento County general plan (www.per.saccounty.net; accessed on 20 November 2019 *;
- El Dorado County planning data: http://gem.edcgov.us/ugotnetextracts/ *; accessed on 5 January 2020, and
- Sacramento area building footprints: data−sacramentocounty.opendata.arcgis.com/ *; accessed on 2 November 2019.
- * Local data sources.
3. Observational Weather Data
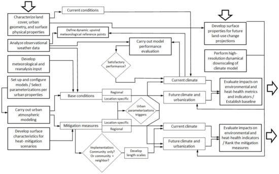
4. Urban Atmospheric Modeling
4.1. Base Modeling of the Six-Counties Domain (D04)
4.2. Model Performance Evaluation
5. Effects of Mitigation Measures in Current Climate and Land Use
5.1. Characterization of the UHII in Current Climate
- 1.0 ≤ UHII < 2.0, UHIItier = 1 25.0 ≤ Tair < 26.0, Tairtier = 1
- 2.0 ≤ UHII < 3.0, UHIItier = 2 26.0 ≤ Tair < 27.0, Tairtier = 2
- 3.0 ≤ UHII < 4.0, UHIItier = 3 27.0 ≤ Tair < 28.0, Tairtier = 3
- 4.0 ≤ UHII < 5.0, UHIItier = 4 28.0 ≤ Tair < 29.0, Tairtier = 4
- 5.0 ≤ UHII < 6.0, UHIItier = 5 29.0 ≤ Tair < 30.0, Tairtier = 5
5.2. Definition of Heat Mitigation Measures at the Regional Scale in Current Conditions
- Case 10: A modest increase of 0.15 on average in albedo on impervious surfaces. Difference between this and the base case is labeled “del10”. †
- Case 20: Larger increase in albedo of 0.25 on average on impervious surfaces. Difference between this and the base case is labeled “del20”. †
- Case 01: A first-level increase in canopy cover, about 2.5–3 million trees throughout the entire 6-counties region, which is about a 12% increase in cover, e.g., an additional 12% of a cell’s area on average. Previous studies [24,41,42] estimated that the established urban forest canopy in the Sacramento region is ~15% and that many urban areas have canopy cover that needs to be brought up from 2–5% to 15%, hence the 12% increase. The difference between this case and the base case is labeled “del01”.
- Case 02: An extreme level of increase in canopy cover (~20%–25% cover increase or adding 5–6 million trees throughout the entire 6−counties region). This is not a realistic scenario, nor is it considered feasible at this time, and thus, it is not used in the combined scenario (case31, below) and is excluded from some analysis later in this article. This scenario is included as a test for potential upper-bound effects per suggestions from local tree organizations that are targeting such increases in canopy cover, at least locally. Still, compared to findings from other studies, this increase is smaller than what is typically proposed (canopy increase of 35%–40%) to exert a significant impact on air temperature. The difference between this case and the base case is labeled “del02”. Taha [15] also models several intermediate levels of canopy cover to evaluate the incremental effects of growth (or additional canopy) on air temperature and water usage. These are identified here as 01A, 01B, 02A, and 02B.
- Case 31: This is a combination of realistic high albedo and canopy-cover increases. The increase in albedo is slightly larger than in case20, and the increase in canopy cover corresponds to that of case01. The difference between this case and the base case is labeled “del31”.
5.3. Minimizing Inadvertent Impacts on Biogenic Emissions, UV Albedo, Mixing, and Thermal/Visual Environment
- Impose constraints on albedo increase to prevent issues with glare and possible pedestrian visual/thermal discomfort at street level. Limit the maximum final albedo on roadways and pavements to 0.35 and on roofs to 0.50.
5.4. Impacts of Mitigation Measures on Wintertime Outdoor Air Temperature
5.5. Estimation of a Length Scale for Cooling
5.6. Effects of Mitigation Measures in Current Climate and Land Use: Example Instantaneous Temperature Differences
5.7. Impacts of Mitigation Measures and Their Ranking at the Regional Scale
5.7.1. Impacts on the Temperature Field during Hours 1400–2000 PDT
5.7.2. Impacts on the All-Hours Temperature Field
5.8. Rankings in Current Climate
5.9. Impacts of Cooling Measures on the UHII in Current Climate
5.10. Reductions in National Weather Service Heat Warnings in Current Climate
5.11. Community-Level Impacts of Mitigation Measures
5.11.1. Definitions of Project- and Community-Level Mitigation Scenarios
- Case A: For Metro Transport Plan (MTP) projects, the roadway albedo was increased from an areawide mean of 0.12 (average of current roadway albedo) to 0.35 as a maximum per roadway. For the communities and urban areas identified by cities and project participants, roof albedo was increased from a current areawide mean of 0.17 to 0.5 as a maximum per roof and the roadway albedo to a maximum of 0.30 per roadway. The reason for imposing these upper limits was discussed earlier (Section 5.3).
- Case B: A vegetation canopy scenario that increases cover and evapotranspiration, but is different from canopy cover scenarios at the 2-km level (i.e., case 01 and case 02). Here, the increases in cover are applied to specific areas of interest defined by the counties and cities participating in the project. In this scenario, for example, some 325 large trees would be added to 0.25 km2 cells, which is roughly equivalent to an increase of 8% of a cell area. Thus, this is roughly equivalent to or smaller than case 01 in domain D04 (2 km grid), but the increase in cover is concentrated in a much smaller area.
- Case QF: In this vehicle-electrification scenario, heat flux from mobile sources was reduced by up to 25% in response to local studies that target an electric vehicle ownership level of 25% in the Sacramento region [40]. The base vehicular traffic hourly profile of anthropogenic heat emissions and its contribution to the total profile for the Sacramento area was computed per Sailor and Lu [55] and scaled in each affected model grid cell by roadways density. The maximum reduction of 25% in vehicular heat emissions’ contribution to the total emissions was further modulated and scaled down by (1) the distribution of roadways density in each grid cell and (2) the distance from charging stations [15]. The reductions in mobile-source heat emissions were evaluated along the major highways in the region.
- 1–15 July 2013: Example of hotter periods (daily max: 38–45 °C);
- 1–15 August 2016: Example of mid−range periods (daily max: 34–37 °C);
- 1–15 June 2015: Example of cooler periods (daily max: 27–35 °C).
5.11.2. Urban Parameterizations Triggers
5.11.3. Examples of Community-Scale Results
5.12. Local Offsets of the UHII in Current Climate
6. Urban Heat and Mitigation in Future Climate and Land use
6.1. Projections of Future Urbanization and Effects
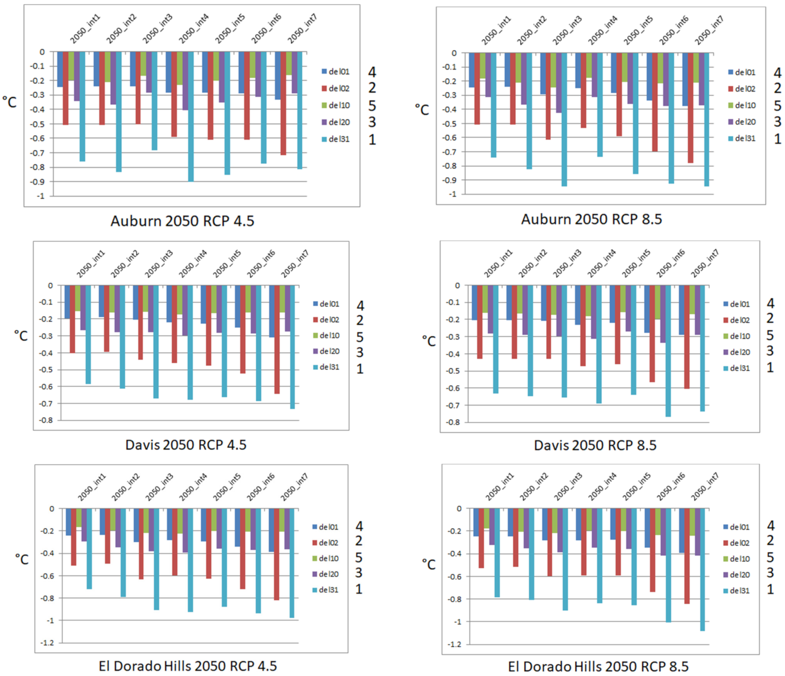
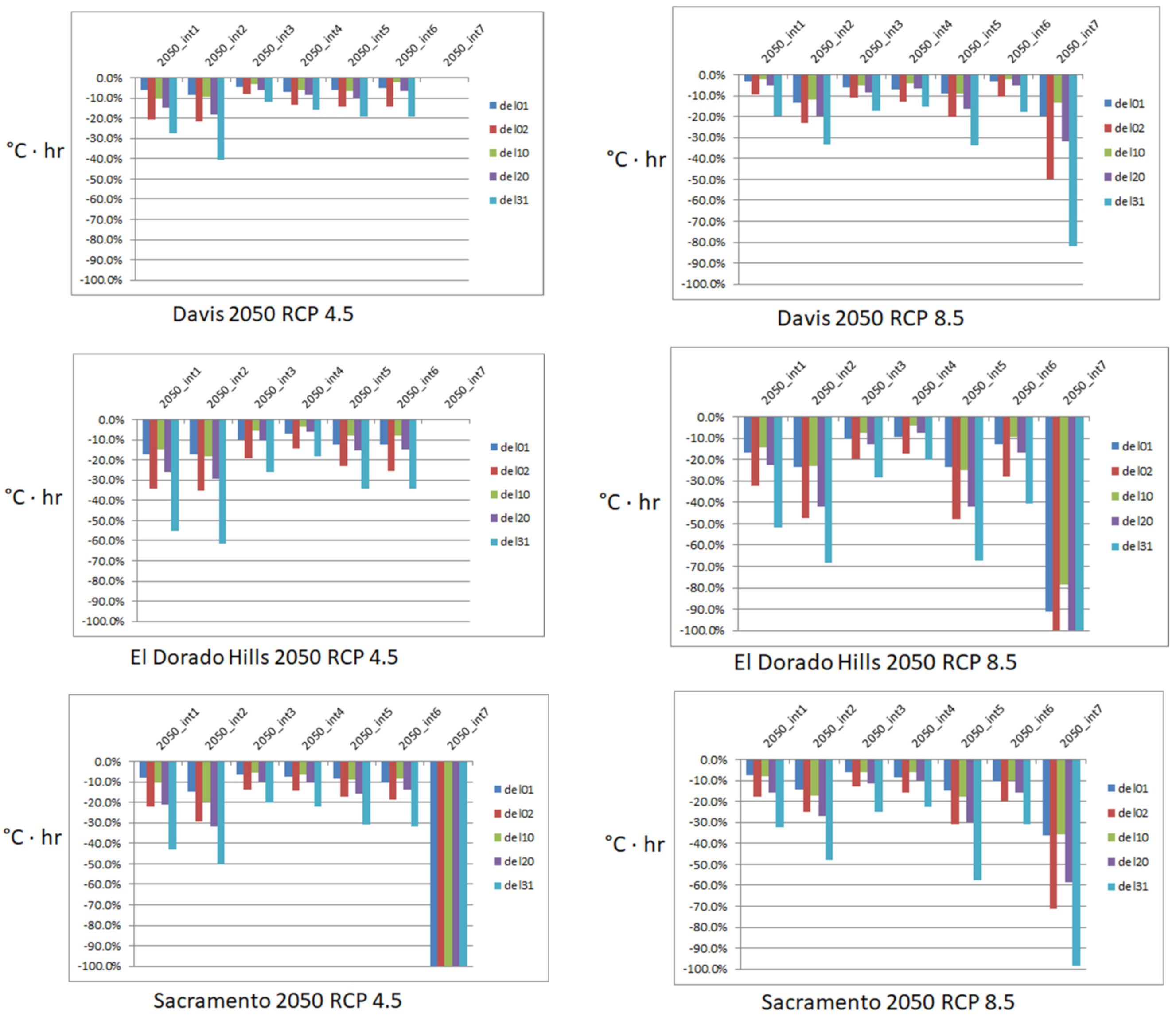
6.2. Impacts of Climate and Land Use Changes on the UHII
6.3. Impacts and Ranking of Mitigation Measures in Future Climate and Land Use
6.3.1. Impacts of Mitigation Measures on Temperature during Hours 1400–2000 PDT
6.3.2. Impacts of Mitigation Measures on All-Hours Average Temperatures
6.3.3. Ranking of Measures in Future Climate and Land Use
- At 0600−PDT:
- ◦
- The rankings of mitigation measures (order) are similar and consistent across all regions;
- ◦
- Within each region, the rankings are similar across current and future climates;
- At 1300−PDT:
- ◦
- The rankings are different across the regions;
- ◦
- In Davis and Sacramento, the rankings also differ in future compared to current climate;
- At 1400–2000 PDT interval:
- ◦
- The rankings are different across the regions;
- ◦
- In Woodland, the rankings differ in future climate compared to current conditions;
- At 1500 PDT:
- ◦
- The rankings are different across the regions;
- ◦
- In Auburn, Davis, El Dorado Hills, and Yuba City, the rankings are different in future climate compared to current conditions;
- At all−hours interval:
- ◦
- The rankings are different across the regions;
- ◦
- Within each region, the rankings are similar across current and future climates.
6.4. Impacts of Mitigation Measures on the UHII in Future Climate
6.4.1. Impacts of Mitigation Measures on the 1500 PDT UHII in Future Climate
6.4.2. Impacts of Mitigation Measures on the All-Hours UHII in Future Climate
6.5. Changes in the National Weather Service Heat Warnings in Future Climate
6.6. Impacts of Mitigation Measures on Temperature Exeedances Relative to Threholds in Future Climate
6.7. Local Offsets of the UHII in Future Climates
7. Conclusion and Qualitative Takeaways
- Significant urban heat exists in the greater Sacramento Valley. The UHI and the UHII are larger in urban areas that (1) are more densely built up, (2) cover a larger geographical area, (3) are located downwind of an urban zone, (4) are located at higher elevations, and (5) are surrounded by non-urban areas that cool down significantly faster at night.
- While temperature in the region generally increases from current climate to future (e.g., to 2050 RCP 4.5 and then to 2050 RCP 8.5), the corresponding UHII also increases in this direction, except for two urban areas where the UHII can be smaller in RCP 8.5 than in RCP 4.5 (although still larger than in the current climate). This is a result of faster long-term warming in the surrounding non-urban areas.
- It is highly feasible to mitigate the current and future UHI and offset the UHII (in some cases completely) using materials and practices that are reasonable and readily used throughout the region. The proposed urban cooling measures are reasonable—meaning they do not require extreme implementation levels, only what is already available and used in the current market and current construction and building practices in this area.
- Mitigation measures can offset the local UHII in standalone fashion, in some cases completely. Various combinations of measures can further offset the UHII, although the combined effects of measures are not linear and generally smaller than the sum of cooling effects from individual measures.
- The mitigation measures can have significant beneficial effects in terms of public heat health as indicated by their ability to lower exceedances above warning levels of the National Weather Service Heat Index. The cooling measures can also significantly reduce or completely erase the number of heatwave days during several excessive-heat events identified in the study.
- The mitigation measures are as effective under conditions of future climate and land use as they are under current conditions.
- Different mitigation measures affect urban heat and temperature differently during different times of the day. Hence it is possible to target certain time intervals, e.g., peaks, night, day, or all hours (per a community or city’s needs), if so desired, by choosing a specific mitigation measure or combinations of measures that are most effective during the desired time periods.
- If, in addition to a community’s own heat mitigation actions, neighboring communities also implement urban cooling measures, the local cooling effects could be significantly larger, sometimes by more than double or triple the amount (although there is a wide range of effects depending on location, time, and specific measures).
- Some measures that are not often associated with urban cooling (or urban heat island mitigation), such as vehicle electrification, solar PV installations, and smart urban growth, all appear to have significant beneficial urban cooling effects.
- The cooling effects are significant across a range of urban areas in the study region, including disadvantaged communities, which can help improve the thermal environment, reduce emissions of air pollutants, and improve air quality, especially in vulnerable areas.
Funding
Institutional Review Board Statement
Informed Consent Statement
Data Availability Statement
Conflicts of Interest
References
- Taha, H. Cool cities: Counteracting potential climate change and its health impacts. Curr. Clim. Chang. Rep. 2015, 1, 163–175. [Google Scholar] [CrossRef]
- Alfaro, E.; Gershunov, A.; Cayan, D.; Steinemann, A.; Pierce, D.; Barnett, T. A method for prediction of California summer air surface temperature. Eos Trans. AGU 2004, 85, 553–558. [Google Scholar] [CrossRef] [Green Version]
- Alfaro, E.; Gershunov, A.; Cayan, D. Prediction of summer maximum and minimum temperature over the central and western United States: The role of soil moisture and sea surface temperature. J. Clim. 2006, 19, 1407–1421. [Google Scholar] [CrossRef]
- Founda, D.; Santamouris, M. Synergies between urban heat island and heat waves in Athens (Greece) during extremely hot summer (2012). Sci. Rep. 2017, 7, 10973. [Google Scholar] [CrossRef] [Green Version]
- Gershunov, A.; Cayan, D.R.; Iacobellis, S.F. The great 2006 heat wave over California and Nevada: Signal of an increasing trend. J. Clim. 2009, 22, 6181–6203. [Google Scholar] [CrossRef] [Green Version]
- Li, D.; Bou-Zeid, E. Synergistic interactions between urban heat islands and heat waves: The impact in cities is larger than the sum of its parts. J. Appl. Meteorol. Climatol. 2013, 52, 2051–2064. [Google Scholar] [CrossRef] [Green Version]
- Taha, H. Meteorological, emissions, and air-quality modeling of heat-island mitigation: Recent findings for California, USA. Int. J. Low Carbon Technol. 2013, 10, 3–14. [Google Scholar] [CrossRef] [Green Version]
- Taha, H. Characterization of urban heat and exacerbation: Development of a heat island index for California. Climate 2017, 5, 59. [Google Scholar] [CrossRef]
- Taha, H. Urban Surface Modification as a Potential Ozone Air-Quality Improvement Strategy in California Phase 2: Fine-Resolution Meteorological and Photochemical Modeling of Urban Heat Islands. Final Report Prepared by Altostratus Inc. for the California Energy Commission, Sacramento, California, PIER Environmental Research; 2007. Available online: http://www.energy.ca.gov/2009publications/CEC-500-2009-071/CEC-500-2009-071.PDF (accessed on 15 November 2019).
- Taha, H. Meteorological, air-quality, and emission-equivalence impacts of urban heat island control in California. Invit. Pap. Sustain. Cities Soc. 2015, 19, 207–221. [Google Scholar] [CrossRef] [Green Version]
- Akbari, H.; Rose, S.; Taha, H. Characterizing the fabric of the urban environment: A case study of Sacramento, California. In Lawrence Berkeley National Laboratory Report LBNL-44688; LBNL: Berkeley, CA, USA, 1999. [Google Scholar]
- Georgescu, M.; Morefield, P.E.; Bierwage, B.G.; Weaver, C.P. Urban adaptation can roll back warming of emerging metropolitan regions. Proc. Natl. Acad. Sci. USA 2014, 111, 2909–2914. [Google Scholar] [CrossRef] [Green Version]
- Gilbert, H.E.; Rosado, P.J.; Ban-Weiss, G.; Harvey, J.T.; Li, H.; Mandel, B.H.; Millstein, D.; Mohegh, A.; Saboori, A.; Levinson, R.M. Energy and environmental consequences of a cool pavement campaign. Energy Build. 2017, 157, 53–77. [Google Scholar] [CrossRef] [Green Version]
- Levinson, R.M.; Gilbert, H.E.; Jin, L.; Harvey, J.; Kendall, A.; Li, H.; Mandel, B.; Millstein, D.; Rosado, P.; Saboori, A.; et al. Life-cycle assessment and co-benefits of cool pavements. In Report Prepared by the Lawrence Berkeley National Laboratory for the California Air Resources Board and the California Environmental Protection Agency under Contract; LBNL: Berkeley, CA, USA, 2017; pp. 12–314. [Google Scholar]
- Taha, H. Capital Region Heat-Pollution Reduction: Atmospheric Modeling for the Development of a Regional Heat-Pollution Reduction Plan. Final Technical Report Prepared for Caltrans/SMAQMD, Sacramento, California. 2020. Available online: http://www.airquality.org/LandUseTransportation/Documents/Altostratus_Final_Report.pdf (accessed on 25 February 2020).
- Taha, H. Urban Surface Modification as a Potential Ozone Air-Quality Improvement Strategy in California Phase 1: Initial Mesoscale Modeling. Final Report Prepared by Altostratus Inc. for the California Energy Commission, Sacramento, California, PIER Environmental Research; 2005; p. 169. Available online: http://www.energy.ca.gov/2005publications/CEC-500-2005-128/CEC-500-2005-128.PDF (accessed on 15 November 2019).
- Multi-Resolution Land-Characteristics Consortium (MRLC) 2011. National Land Cover Databases. Available online: http://www.mrlc.gov/data/nlcd-2011-land-cover-conus-0 (accessed on 15 November 2019).
- Anderson, J.R.; Hardy, E.E.; Roach, J.T.; Witmer, R.E. A Land Use and Land Cover Classification System for Use with Remote Sensor Data; USGS Professional Paper 964; U.S. Government Printing Office: Washington, DC, USA, 2001.
- Sleeter, B.M.; Wilson, T.S.; Sherba, J.T. Land use and land cover projections for California’s 4th Climate Assessment. US Geol. Surv. Data Release 2017. [Google Scholar] [CrossRef]
- Sleeter, B.M.; Wilson, T.S.; Sharygin, E.; Sherba, J.T. Future scenarios of land change based on empirical data and demographic trends. Earth’s Future 2017, 5, 1068–1083. [Google Scholar] [CrossRef] [Green Version]
- Ban-Weiss, G.A.; Woods, J.; Millstein, D.; Levinson, R. Using remote sensing to quantify albedo of roofs in seven California cities, Part 2: Results and application to climate modeling. Sol. Energy 2015, 115, 791–805. [Google Scholar] [CrossRef] [Green Version]
- Burian, S.; Han, W.S.; Brown, M. Morphological Analyses Using 3-D Building Databases: Houston Texas; Department of Civil and Environmental Engineering, University of Utah: Salt Lake City, UT, USA, 2003. [Google Scholar]
- Ching, J.; Brown, M.; Burian, S.; Chen, F.; Cionco, R.; Hanna, A.; Hultgren, T.; McPherson, T.; Sailor, D.; Taha, H.; et al. National urban database and access portal tool, NUDAPT. Bull. Am. Meteorol. Soc. 2009, 90, 1157–1168. [Google Scholar] [CrossRef] [Green Version]
- Simpson, J.; McPherson, G. Preliminary evaluation of the potential air-quality benefits of trees within SIP guidelines. In Center for Urban Forest Research; PSW, USDA Forest Service: Davis, CA, USA, 2007. [Google Scholar]
- OEHHA. California Communities Environmental Health Screening Tool, Version 1 (CalEnviroScreen 1.0) Guidance and Screening Tool. Office of Environmental Health Hazard Assessment Report, Sacramento, California; 2013. Available online: https://www.oehha.ca.gov/ej/pdf/042313CalEnviroScreen1.pdf (accessed on 15 November 2019).
- Skamarock, W.; Klemp, J.; Dudhia, J.; Gill, D.; Barker, D.; Duda, M.; Huang, X.; Wang, W.; Powers, J. A Description of the Advanced Research WRF. NCAR Technical Note NCAR/TN-475+STR; National Center for Atmospheric Research: Boulder, CO, USA, 2008. [Google Scholar]
- Taha, H. Intra-Urban Enhancements to Probabilistic Climate Forecasting for the Electric System. Final Report, EPC-15-070, Prepared for the California Energy Commission, Sacramento, California; 2021. Available online: https://www.energy.ca.gov/sites/default/files/2021-05/CEC-500-2021-003.pdf (accessed on 25 March 2021).
- Taha, H.; Levinson, R.; Mohegh, A.; Gilbert, H.; Ban-Weiss, G.; Chen, S. Air-temperature response to neighborhood-scale variations in albedo and canopy cover in the real world: Fine-resolution meteorological modeling and mobile temperature observations in the Los Angeles climate archipelago. Climate 2018, 6, 53. [Google Scholar] [CrossRef] [Green Version]
- Taha, H. Meso-urban meteorological and photochemical modeling of heat island mitigation. Atmos. Environ. 2008, 42, 8795–8809. [Google Scholar] [CrossRef]
- Taha, H. Episodic performance and sensitivity of the urbanized MM5 (uMM5) to perturbations in surface properties in Houston TX. Bound. -Layer Meteorol. 2008, 127, 193–218. [Google Scholar] [CrossRef]
- Taha, H. Urban surface modification as a potential ozone air-quality improvement strategy in California: A mesoscale modeling study. Bound. -Layer Meteorol. 2008, 127, 219–239. [Google Scholar] [CrossRef]
- Martilli, A.; Clappier, A.; Rotach, M.W. An urban surface exchange parameterization for mesoscale models. Bound. -Layer Meteorol. 2002, 104, 261–304. [Google Scholar] [CrossRef]
- Chen, F.; Kusaka, H.; Bornstein, R.; Ching, J.; Grimmond, C.S.B.; Grossman-Clarke, S.; Loridan, T.; Manning, K.; Martilli, A.; Miao, S.; et al. The integrated WRF/urban modeling system: Development, evaluation, and applications to urban environmental problems. Int. J. Climatol. 2010, 31, 273–288. [Google Scholar] [CrossRef]
- Salamanca, F.; Georgescu, M.; Mahalov, A.; Moustaoui, M.; Martilli, A. Citywide impacts of cool roofs and rooftop photovoltaic development on near-surface air temperature and cooling energy demand. Bound. -Layer Meteorol. 2016, 161, 203–221. [Google Scholar] [CrossRef] [Green Version]
- Malek, E. Night-time evapotranspiration vs. daytime and 24 h evapotranspiration. J. Hydrol. 1992, 138, 119–129. [Google Scholar] [CrossRef]
- Groh, J.; Puetz, T.; Gerke, H.H.; Vanderborght, J.; Vereecken, H. Quantifying and predicting nighttime evapotranspiration for two distinct grassland ecosystems. AGU Fall Meet. 2019, 2009, H23C-05. [Google Scholar]
- Resco de Dios, V.; Roy, J.; Ferrio, J.P.; Alday, J.G.; Landais, D.; Milcu, A.; Gessler, A. Processes driving nocturnal transpiration and implications for estimating land evapotranspiration. Sci. Rep. 2015, 5, 10975. [Google Scholar] [CrossRef] [PubMed]
- van Heerwaarden, C.C.; Vila-Guerau de Arellano, J.; Gounou, A.; Guichard, F.; Couvreux, F. Understanding the daily cycle of evapotranspiration: A method to quantify the influences of forcings and feedbacks. J. Hydrometeorol. 2010, 11, 1405–1422. [Google Scholar] [CrossRef]
- Tesche, T.W.; McNally, D.E.; Emery, C.A.; Tai, E. Evaluation of the MM5 Model over the Midwestern U.S. for Three 8-Hour Oxidant Episodes, Prepared for the Kansas City Ozone Technical Workgroup; Alpine Geophysics LLC and Environ Corp: San Rafael, CA, USA, 2001. [Google Scholar]
- SMAQMD. Final Assessment of Proposed Monitoring Locations for AB 617 Community Air Protection Action. Report Prepared by the Sacramento Metropolitan Air Quality Management District, 31 July 2018. Available online: https://ww2.arb.ca.gov/sites/default/files/2018-08/SMAQMD_Community%20Recommendations.pdf (accessed on 15 November 2019).
- Taha, H.; Wilkinson, J.; Bornstein, R.; Xiao, Q.; McPherson, G.; Simpson, J.; Anderson, C.; Lau, S.; Lam, J.; Blain, C. An urban–forest control measure for ozone in the Sacramento, CA Federal Non-Attainment Area (SFNA). Sustain. Cities Soc. 2015, 21, 51–65. [Google Scholar] [CrossRef]
- Taha, H.; Wilkinson, J.; Bornstein, R. Urban Forest for Clean Air Demonstration in the Sacramento Federal Non-Attainment Area: Atmospheric Modeling in Support of a Voluntary Control Strategy; Project Final Report Prepared by Altostratus Inc. for the Sacramento Metropolitan Air Quality Management District (SMAQMD): Sacramento, CA, USA, 2011. [Google Scholar]
- Dupont, S.; Mestayer, P.G.; Guilloteau, E. Parameterization of the urban water budget with the submesoscale soil model. J. Appl. Meteorol. Climatol. 2006, 45, 624–648. [Google Scholar] [CrossRef]
- Dupont, S.; Mestayer, P. Parameterization of the urban energy budget with the submesoscale soil model. J. Appl. Meteorol. Climatol. 2006, 45, 1744–1765. [Google Scholar] [CrossRef]
- Dupont, S.; Otte, T.; Ching, J. Simulations of meteorological fields within and above urban and rural canopies with a mesoscale model (MM5). Bound.-Layer Meteorol. 2004, 113, 111–158. [Google Scholar] [CrossRef]
- Wang, C.; Wang, Z.-H.; Yang, J. Cooling effects of urban trees on the built environment of contiguous United States. Earth’s Future 2018, 6, 1066–1081. [Google Scholar] [CrossRef] [Green Version]
- Mussetti, G.; Brunner, D.; Henne, S.; Allegrini, J.; Krayenhoff, E.S.; Schubert, S.; Feigenwinter, C.; Vogt, R.; Wicki, A.; Carmeliet, J. COSMO-BEP-Tree v1.0: A coupled urban climate model with explicit representation of street trees. Geosci. Model Dev. 2020, 13, 1685–1710. [Google Scholar] [CrossRef] [Green Version]
- Berdahl, P.; Akbari, H.; Rose, S. Aging of Reflective Roofs: Soot Deposition. Appl. Opt. 2002, 41, 2355–2360. [Google Scholar] [CrossRef]
- Berdahl, P.; Bretz, S. Preliminary Survey of the Solar Reflectance of Cool Roofing Materials. Energy Build. 1997, 25, 149–158. [Google Scholar] [CrossRef] [Green Version]
- Levinson, R.; Akbari, H.; Reilly, J.C. Cooler tile-roofed buildings with near-infrared-reflective non-white coatings. Energy Build. 2007, 42, 2591–2605. [Google Scholar] [CrossRef]
- Taha, H. Modeling the Impacts of Increased Urban Vegetation on the Ozone Air Quality in the South Coast Air Basin. Atmos. Environ. 1996, 30, 3423–3430. [Google Scholar] [CrossRef]
- Taha, H. Multi-Episodic and Seasonal Meteorological, Air-Quality, and Emission-Equivalence Impacts of Heat-Island Control and Evaluation of the Potential Atmospheric Effects of Urban Solar Photovoltaic Arrays. Final Report Prepared by Altostratus Inc. for the California Energy Commission, PIER Environmental Research Program, Sacramento, California; 2013. Available online: http://www.energy.ca.gov/2013publications/CEC-500-2013-061/CEC-500-2013-061.pdf (accessed on 15 November 2019).
- Akbari, H.; Konopacki, S. Calculating energy-saving potentials of heat-island reduction strategies. Energy Policy 2005, 33, 721–756. [Google Scholar] [CrossRef]
- Davey Urban Tree Canopy Assessment, Sacramento; CA. Report Prepared by Davey Resource Group for the City of Sacramento: Atascadero, CA, USA, 2018; p. 56.
- Sailor, D.J.; Lu, L. A top–down methodology for developing diurnal and seasonal anthropogenic heating profiles for urban areas. Atmos. Environ. 2004, 38, 2737–2748. [Google Scholar] [CrossRef]
- Rosado, P.J.; Ban-Weiss, G.; Mohegh, A.; Levinson, R.M. Influence of street setbacks on solar reflection and air cooling by reflective streets in urban canyons. Sol. Energy 2017, 144, 144–157. [Google Scholar] [CrossRef] [Green Version]
- Bruyere, C.; Done, J.M.; Holland, G.J.; Fredrick, S. Bias corrections of global models for regional climate simulations of high-impact weather. Clim. Dyn. 2014, 43, 1847–1856. [Google Scholar] [CrossRef] [Green Version]
- Clarke, L.E.; Edmonds, J.A.; Jacoby, H.D.; Pitcher, H.; Reilly, J.M.; Richels, R. Scenarios of Greenhouse Gas Emissions and Atmospheric Concentrations. Sub-Report 2.1a of Synthesis and Assessment Product 2.1; Climate Change Science Program and the Subcommittee on Global Change Research: Washington, DC, USA, 2007.
- Riahi, K.; Krey, V.; Rao, S.; Chirkov, V.; Fischer, G.; Kolp, P.; Kindermann, G.; Nakicenovic, N.; Rafai, P. RCP-8.5: Exploring the consequence of high emission trajectories. Clim. Chang. 2011, 109, 33–57. [Google Scholar] [CrossRef] [Green Version]
- Kistler, R.; Kalnay, E.; Collins, W.; Saha, S.; White, G.; Woollen, J.; Chelliah, M.; Ebisuzaki, W.; Kanamitsu, M.; Kousky, V.; et al. The NCEP-NCAR 50-year reanalysis: Monthly means CDROM and documentation. Bull. Am. Meteorol. Soc. 2001, 82, 247–267. [Google Scholar] [CrossRef]









































| Case 10 (Max) | Case 20 (Max) | |
|---|---|---|
| Residential roof | +0.10 | +0.25 |
| Commercial roof | +0.20 | +0.30 |
| Roadway | +0.15 | +0.20 |
| Sidewalk/paved | +0.10 | +0.20 |
| Parking lots | +0.15 | +0.25 |
| HI Threshold | P0001 | P0004 | P0008 | P0011 | P0013 | P0014 | P0018 | P0020 | P0022 | P0026 | P0028 | |
|---|---|---|---|---|---|---|---|---|---|---|---|---|
| % of DH above threshold | >80 °F | 93.0 | 92.8 | 90.6 | 90.1 | 92.3 | 93.4 | 93.9 | 89.0 | 71.3 | 94.1 | 92.1 |
| >91 °F | 45.6 | 43.5 | 36.0 | 32.1 | 44.8 | 47.7 | 52.7 | 29.3 | 10.4 | 48.7 | 38.2 | |
| >106 °F | 0.9 | 0.6 | 0.3 | 0.0 | 1.4 | 1.7 | 2.0 | 29.3 | 10.4 | 48.7 | 38.2 | |
| % reduction in DH above thresholds | >80 °F | −5.8 | −5.0 | −5.2 | −9.4 | −4.9 | −6.1 | −4.7 | −4.8 | −4.8 | −4.2 | −4.8 |
| >91 °F | −31.9 | −28.6 | −30.5 | −28.0 | −33.5 | −36.2 | −27.0 | −31.9 | −23.3 | −22.3 | −18.7 | |
| >106 °F | −66.2 | −49.7 | −100.0 | N/A | −79.8 | −83.2 | −85.5 | −100.0 | N/A | −79.7 | −1.1 |
| Number of Days with NWS HI 105–110 °F | |||||||||
|---|---|---|---|---|---|---|---|---|---|
| 30 June–4 July 2013 | 30 June–1 July 2016 | 28 July–30 July 2016 | |||||||
| Probing Location | Heat Wave? | Base | Case 31 | Base | Case 31 | Base | Case 31 | ||
| P0001 AB617 (Sac) | yes | 5 | 1 | 0 | 0 | 2 | 0 | ||
| P0004 AB617 (Sac) | yes | 3 | 1 | 0 | 0 | 2 | 0 | ||
| P0008 AB617 (Sac) | 1 | 0 | 0 | 0 | 0 | 0 | |||
| P0011 AB617 (Sac) | 1 | 0 | 0 | 0 | 0 | 0 | |||
| P0013 Citrus Heights | yes | 5 | 1 | 1 | 0 | 1 | 0 | ||
| P0014 Roseville | yes | 5 | 2 | 1 | 0 | 2 | 0 | ||
| P0018 Lincoln | yes | 4 | 3 | 1 | 0 | 2 | 0 | ||
| P0020 El Dorado Hills | 1 | 0 | 0 | 0 | 0 | 0 | |||
| P0022 Placerville | 0 | 0 | 0 | 0 | 0 | 0 | |||
| P0026 Woodland | yes | 3 | 0 | 0 | 0 | 0 | 0 | ||
| P0028 Davis | yes | 4 | 0 | 0 | 0 | 0 | 0 | ||
| P0029 Marysville | yes | 4 | 4 | 2 | 0 | 3 | 2 | ||
| P0032 Yuba City | yes | 4 | 4 | 2 | 0 | 3 | 1 | ||
| D05 Marysville/Yuba City | |||||
|---|---|---|---|---|---|
| Case A (Avg. Change in °C) | Case B (Avg. Change in °C) | Case QF (Avg. Change in °C) | |||
| 0600 PDT | Tair | Roofs and pavements | −0.24 | −0.34 | |
| Roadways | −0.17 | ||||
| Tsfc | Roofs and pavements | −0.46 | −2.23 | ||
| Roadways | −0.35 | ||||
| 0700 PDT | Tair | −0.05 | |||
| Tsfc | −0.18 | ||||
| 1300 PDT | Tair | Roofs and pavements | −3.07 | −0.43 | |
| Roadways | −2.09 | ||||
| Tsfc | Roofs and pavements | −8.28 | −2.56 | ||
| Roadways | −5.53 | ||||
| 1500 PDT | Tair | Roofs and pavements | −2.68 | −0.40 | |
| Roadways | −2.46 | ||||
| Tsfc | Roofs and pavements | −7.45 | −2.50 | ||
| Roadways | −6.33 | ||||
| 1700 PDT | Tair | −0.06 | |||
| Tsfc | −0.37 | ||||
| All hours | Tair | Roofs and pavements | −1.38 | −0.49 | −0.04 |
| Roadways | −1.11 | ||||
| Tsfc | Roofs and pavements | −3.57 | −2.87 | −0.24 | |
| Roadways | −2.68 | ||||
| D07 Sacramento | |||||
|---|---|---|---|---|---|
| Case A (Avg. Change in °C) | Case B (Avg. Change in °C) | Case QF (Avg Change in °C) | |||
| 0600 PDT | Tair | Roofs and pavements | −0.25 | −0.39 | |
| Roadways | −0.24 | ||||
| Tsfc | Roofs and pavements | −0.44 | −2.25 | ||
| Roadways | −0.45 | ||||
| 0700 PDT | Tair | −0.04 | |||
| Tsfc | −0.39 | ||||
| 1300 PDT | Tair | Roofs and pavements | −2.79 | −0.14 | |
| Roadways | −3.14 | ||||
| Tsfc | Roofs and pavements | −6.98 | −1.52 | ||
| Roadways | −7.90 | ||||
| 1500 PDT | Tair | Roofs and pavements | −2.67 | −0.21 | |
| Roadways | −2.90 | ||||
| Tsfc | Roofs and pavements | −6.70 | −2.03 | ||
| Roadways | −7.39 | ||||
| 1700 PDT | Tair | −0.11 | |||
| Tsfc | −0.69 | ||||
| All hours | Tair | Roofs and pavements | −1.31 | −0.41 | −0.07 |
| Roadways | −1.45 | ||||
| Tsfc | Roofs and pavements | −3.08 | −2.54 | −0.43 | |
| Roadways | −3.46 | ||||
| Domain | Area | All-Hours UHII (Temperature Equivalent °C) | ||
|---|---|---|---|---|
| 2013–2016 | 2050 RCP 4.5 | 2050 RCP 8.5 | ||
| D05 | Yuba City/Marysville | 2.41 | 2.96 | 2.64 |
| D06 | Woodland | 2.14 | 2.80 | 2.57 |
| D07 | Sacramento, communities A, B, D | 4.48 | 5.00 | 5.13 |
| D07 | Sacramento, communities C, E, G | 2.33 | 2.67 | 2.99 |
| D08 | Granite Bay | 5.07 | 5.55 | 5.72 |
| D08 | Roseville | 5.83 | 6.42 | 6.63 |
| D09 | El Dorado Hills | 4.91 | 5.02 | 5.22 |
| D09 | Folsom | 4.86 | 5.46 | 5.62 |
| D10 | Placerville | 1.36 | 1.59 | 1.60 |
| P0001 AB617 | HI Threshold | 2013–2016 | 2050 RCP 4.5 | 2050 RCP 8.5 |
| % of DH above threshold | >80 °F | 93.0 | 94.3 | 93.5 |
| >91 °F | 45.6 | 49.8 | 51.2 | |
| >106 °F | 0.9 | 6.8 | 8.1 | |
| % reduction in DH above thresholds | >80 °F | −5.2 | −4.7 | −7.6 |
| >91 °F | −31.9% | −20.2 | −23.4 | |
| >106 °F | −66.2 | −83.6 | −57.7 | |
| P0004 AB617 | HI threshold | 2013–2016 | 2050 RCP 4.5 | 2050 RCP 8.5 |
| % of DH above threshold | >80 °F | 92.8 | 94.3 | 92.7 |
| >91 °F | 43.5 | 48.9 | 49.4 | |
| >106 °F | 0.6 | 5.7 | 8.1 | |
| % reduction in DH above thresholds | >80 °F | −5.0 | −5.2 | −7.1 |
| >91 °F | −28.6 | −22.3 | −27.8 | |
| >106 °F | −49.7 | −80.4 | −57.8 | |
| P0008 AB617 | HI threshold | 2013–2016 | 2050 RCP 4.5 | 2050 RCP 8.5 |
| % of DH above threshold | >80 °F | 90.6 | 92.6 | 90.1 |
| >91 °F | 36.0 | 43.2 | 43.6 | |
| >106 °F | 0.3 | 4.6 | 9.2 | |
| % reduction in DH above thresholds | −5.2% | −9.6 | −4.1 | −5.2 |
| −30.5% | −13.8 | −33.2 | −30.5 | |
| −100.0% | −100.0 | −100.0 | −100.0 | |
| P0014 Roseville | HI threshold | 2013–2016 | 2050 RCP 4.5 | 2050 RCP 8.5 |
| % of DH above threshold | >80 °F | 93.4 | 94.3 | 95.2 |
| >91 °F | 47.7 | 49.6 | 52.2 | |
| >106 °F | 1.7 | 7.9 | 7.1 | |
| % reduction in DH above thresholds | −5.2% | −6.1 | −4.1 | −8.7 |
| −30.5% | −36.2 | −20.3 | −23.4 | |
| −100.0% | −83.2 | −100.0 | −51.1 | |
| P0018 Lincoln | HI threshold | 2013–2016 | 2050 RCP 4.5 | 2050 RCP 8.5 |
| % of DH above threshold | >80 °F | 93.9 | 95.1 | 95.2 |
| >91 °F | 52.7 | 48.4 | 52.1 | |
| >106 °F | 2.0 | 4.5 | 6.1 | |
| % reduction in DH above thresholds | −5.2% | −4.7 | −2.9 | −5.8 |
| −30.5% | −27.0 | −15.8 | −15.0 | |
| −100.0% | −85.5 | −75.3 | −40.2 | |
| P0020 ED Hills | HI threshold | 2013–2016 | 2050 RCP 4.5 | 2050 RCP 8.5 |
| % of DH above threshold | >80 °F | 89.0 | 93.4 | 90.9 |
| >91 °F | 29.3 | 37.8 | 38.5 | |
| >106 °F | 0.3 | 1.1 | 3.7 | |
| % reduction in DH above thresholds | −5.2% | −4.8 | −8.5 | −7.1 |
| −30.5% | −31.9 | −12.8 | −30.2 | |
| −100.0% | −100.0 | −100.0 | −35.6 |
Publisher’s Note: MDPI stays neutral with regard to jurisdictional claims in published maps and institutional affiliations. |
© 2021 by the author. Licensee MDPI, Basel, Switzerland. This article is an open access article distributed under the terms and conditions of the Creative Commons Attribution (CC BY) license (https://creativecommons.org/licenses/by/4.0/).
Share and Cite
Taha, H. Development of an Urban Heat Mitigation Plan for the Greater Sacramento Valley, California, a Csa Koppen Climate Type. Sustainability 2021, 13, 9709. https://doi.org/10.3390/su13179709
Taha H. Development of an Urban Heat Mitigation Plan for the Greater Sacramento Valley, California, a Csa Koppen Climate Type. Sustainability. 2021; 13(17):9709. https://doi.org/10.3390/su13179709
Chicago/Turabian StyleTaha, Haider. 2021. "Development of an Urban Heat Mitigation Plan for the Greater Sacramento Valley, California, a Csa Koppen Climate Type" Sustainability 13, no. 17: 9709. https://doi.org/10.3390/su13179709
APA StyleTaha, H. (2021). Development of an Urban Heat Mitigation Plan for the Greater Sacramento Valley, California, a Csa Koppen Climate Type. Sustainability, 13(17), 9709. https://doi.org/10.3390/su13179709
