Proposal of a Conceptual Model to Represent Urban-Industrial Systems from the Analysis of Existing Worldwide Experiences
Abstract
:1. Introduction
2. Overview of Real Urban-Industrial Symbiosis Case Studies
3. Multi-Perspective Analysis of Urban-Industrial Systems
3.1. Types of Urban-Industrial Systems
3.2. Agents in Urban-Industrial Systems
3.3. Dynamics in Urban-Industrial Systems
3.4. Collaboration in Urban-Industrial Systems
4. Proposal of a New Conceptual Model
4.1. Behavioral Patterns in Urban-Industrial Systems
4.2. Urban-Industrial Systems as Complex Systems
4.3. List of Eco-Efficiency Indicators
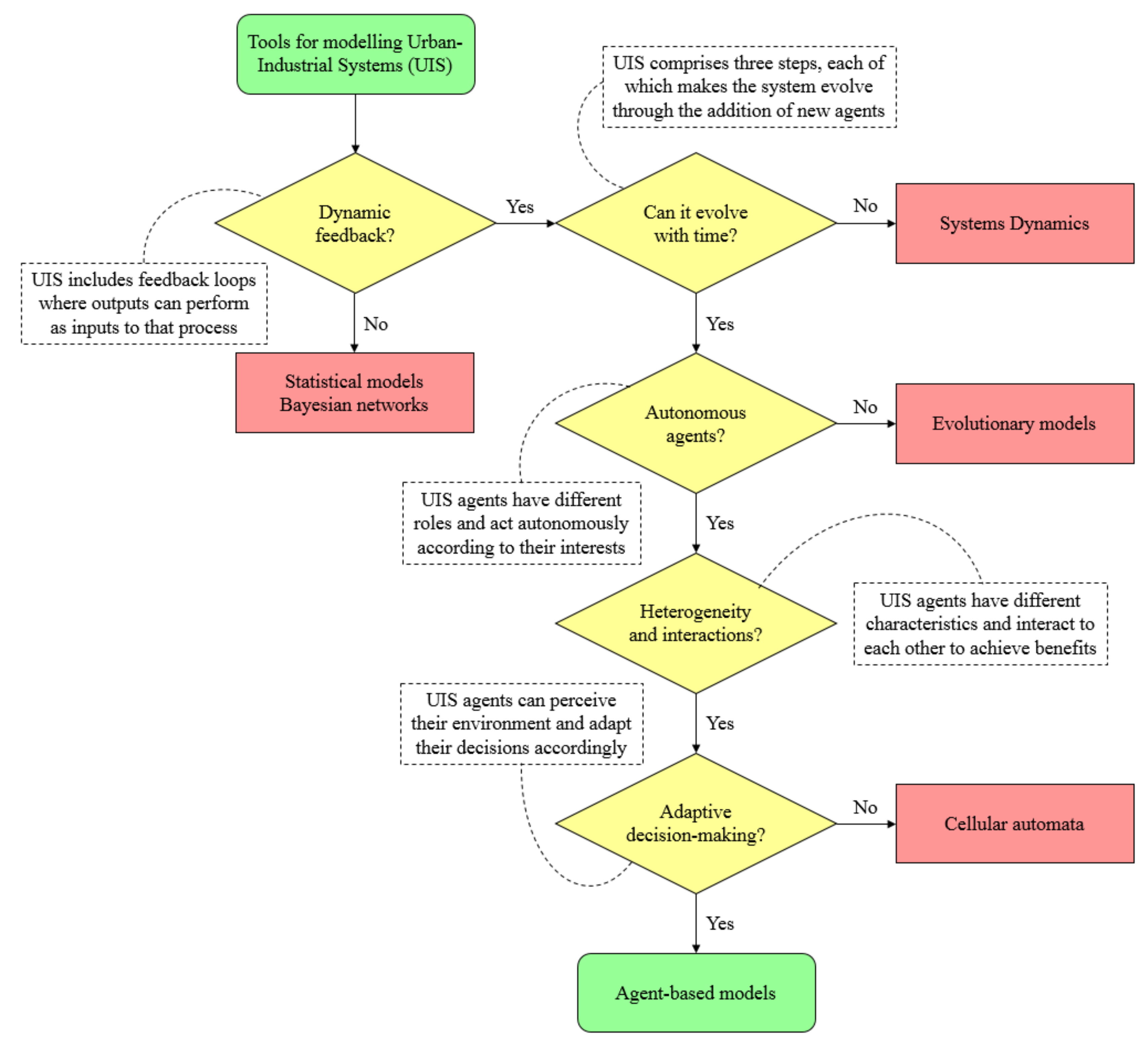
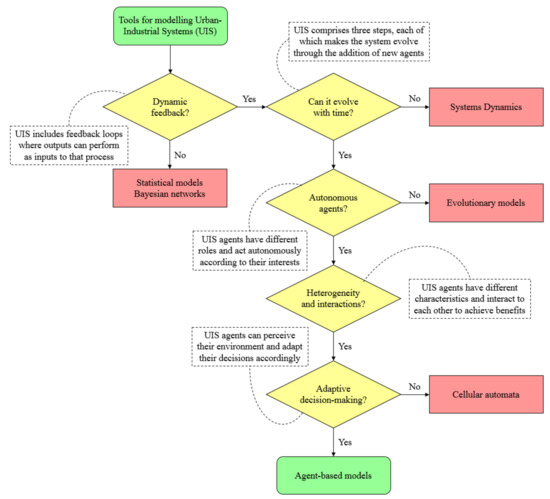
4.4. Selection of Modelling Method
- Statistical models and Bayesian networks serve to model different phenomena through a set of variables and dependence relationships among them. However, they cannot easily represent feedback as it is conducted in UIS;
- Systems dynamics are widely used for modelling complex systems in engineering, economics and business, project and environmental management, etc. Their adaptive capacity is limited, which contrasts with the evolutionary nature of UIS agents;
- Evolutionary models can represent learning and adaptation characteristics; however, they are not adequate to model the heterogeneity and autonomy that define UIS;
- Cellular automata can be defined as a dynamical system formed by a set of simple and homogeneous elements whose aggregation enables modelling complex behaviors. As such, it is unsuitable to model the variety of components in UIS;
- Agent-based models (ABM) enable the simulation of the actions and interactions of autonomous individuals as well as their effects on the system from the micro to macro levels. ABM agents act according to their own interests and can learn and adapt to changes.
5. Conclusions
Funding
Data Availability Statement
Conflicts of Interest
References
- Uras, M.; Cossu, R.; Ferrara, E.; Liotta, A.; Atzori, L. PmA: A real-world system for people mobility monitoring and analysis based on Wi-Fi probes. J. Clean. Prod. 2020, 270, 122084. [Google Scholar] [CrossRef]
- Rodrigues, M.; Franco, M. Measuring the urban sustainable development in cities through a composite index: The case of Portugal. Sustain. Dev. 2020, 28, 507–520. [Google Scholar] [CrossRef]
- Saudi, M.H.M.; Sinaga, O.; Roespinoedji, D.; Jabarullah, N.H. Industrial, commercial, and agricultural energy consumption and economic growth leading to environmental degradation. Ekoloji 2019, 28, 299–310. [Google Scholar]
- Margherita, E.G.; Braccini, A.M. Industry 4.0 technologies in flexible manufacturing for sustainable organizational value: Reflections from a multiple case study of Italian manufacturers. Inf. Syst. Front. 2020, 1–22. [Google Scholar] [CrossRef]
- Mao, W.; Wang, W.; Sun, H.; Yao, P.; Wang, X.; Luo, D. Urban industrial transformation patterns under natural resource dependence: A rule mining technique. Energy Policy 2021, 156, 112383. [Google Scholar] [CrossRef]
- Gibbs, D.; Deutz, P.; Proctor, A. Industrial ecology and eco-industrial development: A potential paradigm for local and regional development? Reg. Stud. 2005, 39, 171–183. [Google Scholar] [CrossRef]
- Dijst, M.; Worrell, E.; Böcker, L.; Brunner, P.; Davoudi, S.; Geertman, S.; Harmsen, R.; Helbich, M.; Holtslag, A.A.M.; Kwan, M.P.; et al. Exploring urban metabolism—Towards an interdisciplinary perspective. Resour. Conserv. Recycl. 2018, 132, 190–203. [Google Scholar] [CrossRef]
- Van Berkel, R.; Fujita, T.; Hashimoto, S.; Geng, Y. Industrial and urban symbiosis in Japan: Analysis of the eco-town program 1997–2006. J. Environ. Manag. 2009, 90, 1544–1556. [Google Scholar] [CrossRef] [PubMed]
- Sun, L.; Li, H.; Dong, L.; Fang, K.; Ren, J.; Geng, Y.; Fujii, M.; Zhang, W.; Zhang, N.; Liu, Z. Eco-benefits assessment on urban industrial symbiosis based on material flows analysis and energy evaluation approach: A case of Liuzhou city, China. Resour. Conserv. Recycl. 2017, 119, 78–88. [Google Scholar] [CrossRef] [Green Version]
- Dong, L.; Liang, H.; Zhang, L.; Liu, Z.; Gao, Z.; Hu, M. Highlighting regional eco-industrial development: Life cycle benefits of an urban industrial symbiosis and implications in China. Ecol. Modell. 2017, 361, 164–176. [Google Scholar] [CrossRef]
- Sun, L.; Fujii, M.; Li, Z.; Dong, H.; Geng, Y.; Liu, Z.; Fujita, T.; Yu, X.; Zhang, Y. Energy-saving and carbon emission reduction effect of urban-industrial symbiosis implementation with feasibility analysis in the city. Technol. Forecast. Soc. Chang. 2020, 151, 119853. [Google Scholar] [CrossRef]
- Bian, Y.; Dong, L.; Liu, Z.; Zhang, L. A sectoral eco-efficiency analysis on urban-industrial symbiosis. Sustainability 2020, 12, 3650. [Google Scholar] [CrossRef]
- Shah, I.H.; Dong, L.; Park, H.S. Tracking urban sustainability transition: An eco-efficiency analysis on eco-industrial development in Ulsan, Korea. J. Clean. Prod. 2020, 262, 121286. [Google Scholar] [CrossRef]
- Fan, Y.V.; Varbanov, P.S.; Klemeš, J.J.; Romanenko, S.V. Urban and industrial symbiosis for circular economy: Total EcoSite Integration. J. Environ. Manag. 2021, 279, 111829. [Google Scholar] [CrossRef]
- Yong, W.N.; Liew, P.Y.; Woon, K.S.; Wan Alwi, S.R.; Klemeš, J.J. A pinch-based multi-energy targeting framework for combined chilling heating power microgrid of urban-industrial symbiosis. Renew. Sust. Energ. Rev. 2021, 150, 111482. [Google Scholar] [CrossRef]
- Fraccascia, L. Industrial symbiosis and urban areas: A systematic literature review and future research directions. Procedia Environ. Sci. Eng. Manag. 2018, 5, 73–83. [Google Scholar]
- Van den Brink, A.; Bruns, D.; Tobi, H.; Bell, S. The Relationship between Research and Design. Research in Landscape Architecture: Methods and Methodology, 1st ed.; Routledge: London, UK, 2016. [Google Scholar] [CrossRef] [Green Version]
- Wen, Z.; Meng, X. Quantitative assessment of industrial symbiosis for the promotion of circular economy: A case study of the printed circuit boards industry in China’s Suzhou New District. J. Clean. Prod. 2015, 90, 211–219. [Google Scholar] [CrossRef]
- Yu, C.; Dijkema, G.P.J.; De Jong, M.; Shi, H. From an eco-industrial park towards an eco-city: A case study in Suzhou, China. J. Clean. Prod. 2015, 102, 264–274. [Google Scholar] [CrossRef]
- Berkel, R.; Bossilkov, A.; Corder, G. Regional Synergies for Sustainable Resource Processing: A Status Report; Technical Report; Centre for Sustainable Resource Processing: London, UK, 2005. [Google Scholar]
- Golev, A.; Corder, G.D. Developing a classification system for regional resource synergies. Miner. Eng. 2012, 29, 58–64. [Google Scholar] [CrossRef]
- Harris, S. Drivers and Barriers to Industrial Ecology in the UK. Ph.D. Thesis, The University of Edinburgh, Edinburgh, UK, 2004. [Google Scholar]
- Harris, S.; Berkel, R.; Kurup, B. Fostering Industrial Symbiosis for Regional Sustainable Development Outcomes. In Proceedings of the Corporate Responsibility Research Conference (CRRC), Belfast, UK, 7–9 September 2008; pp. 1–21. [Google Scholar]
- Geng, Y.; Tsuyoshi, F.; Chen, X. Evaluation of innovative municipal solid waste management through urban symbiosis: A case study of Kawasaki. J. Clean. Prod. 2010, 18, 993–1000. [Google Scholar] [CrossRef]
- Ohnishi, S.; Dong, H.; Geng, Y.; Fujii, M.; Fujita, T. A comprehensive evaluation on industrial & urban symbiosis by combining MFA, carbon footprint and energy methods—Case of Kawasaki, Japan. Ecol. Indic. 2017, 73, 315–324. [Google Scholar] [CrossRef]
- Chertow, M.R. Industrial symbiosis: Literature and taxonomy. Annu. Rev. Energy Environ. 2000, 25, 313–337. [Google Scholar] [CrossRef] [Green Version]
- Deutz, P.; Gibbs, D. Eco-industrial development and economic development: Industrial ecology or place promotion? Bus. Strategy Environ. 2004, 13, 347–362. [Google Scholar] [CrossRef]
- Van Berkel, R. Regional resource synergies for sustainable development in heavy industrial areas: An overview of opportunities and experiences. Perth WA Aust. 2006, 135, 139. [Google Scholar]
- Cervantes Torre-Marín, G.; Granados, R.S.; Herrera, G.R.; Martínez, F.R. Ecología industrial y desarrollo sustentable. Ingeniería 2009, 13, 63–70. [Google Scholar]
- Ehrenfeld, J.; Gertler, N. Industrial ecology in practice: The evolution of interdependence at Kalundborg. J. Ind. Ecol. 1997, 1, 67–79. [Google Scholar] [CrossRef]
- Dong, L.; Zhang, H.; Fujita, T.; Ohnishi, S.; Li, H.; Fujii, M.; Dong, H. Environmental and economic gains of industrial symbiosis for Chinese iron/steel industry: Kawasaki’s experience and practice in Liuzhou and Jinan. J. Clean. Prod. 2013, 59, 226–238. [Google Scholar] [CrossRef]
- Hatefipour, S.; Baas, L.; Eklund, M. The Händelö Area in Norrköping, Sweden Does It Fit for Industrial Symbiosis Development? In World Renewable Energy Congress; Linköping University Electronic Press: Linköping, Sweden, 2011; p. 8. [Google Scholar]
- Rehn, S. Influencing Industrial Symbiosis Development: A Case Study of Händelö and Northern Harbour Industrial Areas. Master’s Thesis, Linköping University, Linköping, Sweden, 2013. [Google Scholar]
- Neves, A.; Godina, R.; GAzevedo, S.; Pimentel, C.; COMatias, J. The potential of industrial symbiosis: Case analysis and main drivers and barriers to its implementation. Sustainability 2019, 11, 7095. [Google Scholar] [CrossRef] [Green Version]
- Albino, V.; Fraccascia, L.; Giannoccaro, I. Exploring the role of contracts to support the emergence of self-organized industrial symbiosis networks: An agent-based simulation study. J. Clean. Prod. 2016, 112, 4353–4366. [Google Scholar] [CrossRef]
- Tao, Y.; Evans, S.; Wen, Z.; Ma, M. The influence of policy on industrial symbiosis from the Firm’s perspective: A framework. J. Clean. Prod. 2019, 213, 1172–1187. [Google Scholar] [CrossRef]
- Lu, C.; Wang, S.; Wang, K.; Gao, Y.; Zhang, R. Uncovering the benefits of integrating industrial symbiosis and urban symbiosis targeting a resource-dependent city: A case study of Yongcheng, China. J. Clean. Prod. 2020, 255, 120210. [Google Scholar] [CrossRef]
- Von Bertalanffy, L. General System Theory: Foundations, Development, Applications, 1st ed.; George Braziller: New York, NY, USA, 1969. [Google Scholar]
- Holland, J.H. Studying complex adaptive systems. J. Syst. Sci. Complex. 2006, 19, 1–8. [Google Scholar] [CrossRef]
- Allen, P.M. Cities and Regions as Self-Organizing Systems Models of Complexity; Taylor & Francis: London, UK, 1997. [Google Scholar]
- Boons, F. Self-organization and sustainability: The emergence of a regional industrial ecology. Emerg. Complex. Organ. 2008, 10, 41. [Google Scholar]
- Boccara, N. Modeling Complex Systems; Springer: Berlin/Heidelberg, Germany, 2004. [Google Scholar]
- Jato-Espino, D.; Ruiz-Puente, C. Bringing facilitated industrial symbiosis and game theory together to strengthen waste exchange in industrial parks. Sci. Total Environ. 2021, 771, 145400. [Google Scholar] [CrossRef] [PubMed]
- Walker, B.; Holling, C.; Carpenter, S.; Kinzig, A. Resilience, Adaptability and Transformability in Social–Ecological Systems. Retrieved 2 June 2021. Ecol. Soc. 2004, 9. Available online: http://www.jstor.org/stable/26267673 (accessed on 18 August 2021). [CrossRef]
- Koskela, M.; Vehmas, J. Defining eco-efficiency: A case study on the Finnish forest industry. Bus. Strateg. Environ. 2012, 21, 546–566. [Google Scholar] [CrossRef]
- Verfaillie, H.A.; Bidwell, R. Measuring eco-efficiency: A guide to reporting company performance. Ginebra 2000, 3, 16–21. [Google Scholar]
- Romero, E.; Ruiz, M.C. Proposal of an agent-based analytical model to convert industrial areas in industrial eco-systems. Sci. Total Environ. 2014, 468–469, 394–405. [Google Scholar] [CrossRef]
- Romero, E.; Ruiz, M.C. Framework for applying a complex adaptive system approach to model the operation of eco-industrial parks. J. Ind. Ecol. 2013, 17, 731–741. [Google Scholar] [CrossRef]
- Heckbert, S.; Baynes, T.; Reeson, A. Agent-based modeling in ecological economics. Ann. N. Y. Acad. Sci. 2010, 1185, 39–53. [Google Scholar] [CrossRef] [PubMed]


| Case (Year) | Donor | Flow (s) | Recipient (s) | References |
|---|---|---|---|---|
| Suzhou, China (2000) | Government | Funding | All others 1 | [18,19] |
| Municipality | Wastewater | WWTP 2 | ||
| WWTP | Wet sludge/Cooling water | Incineration Plant/Cogeneration Plant | ||
| Incineration Plant | Ash/Dry sludge | Cement Plant/Cogeneration Plant | ||
| Cogeneration Plant | Electricity/Cooling water | Municipality/SME | ||
| Forth Valley, Edinburgh, Scotland (2001) | Government | Funding | All others | [20,21,22,23] |
| Municipality | Wastewater/Scrap & Glass | WWTP/Cement Plant | ||
| WWTP | Wet sludge | Sludge Drying Plant | ||
| Sludge Drying Plant | Biomass pellets | Electric Power Plant | ||
| Electric Power Plant | Ash | Ash Treatment Plant | ||
| Ash Treatment Plant | Treated ash | Cement Plant | ||
| Biomass Plant | Fertilizers/Electricity | Rural areas/Municipality | ||
| Rural areas | Bird faeces | Biomass Plant | ||
| Kawasaki, Japan (1997) | Government | Funding | All others | [24,25] |
| Plastic Recycling Plant | Fuel | Steelworks | ||
| Appliance Recycling | Scrap/Plastics | Ironworks & Chemicals Plant/Plastic Recycling Plant | ||
| Municipality | Appliances/Wastewater/Waste/Wood, tires, plastic, oil/Scrap | Appliance Recycling/WWTP/Incineration Plant/Cement Plant/Steelworks | ||
| WWTP | Wet sludge/Treated water | Incineration Plant/Paper Plant | ||
| Incineration Plant | Pellets/Ash | Paper Plant/Cement Plant | ||
| Steelworks | Slags | Cement Plant | ||
| Ironworks | Waste Plastics | Plastic Recycling Plant | ||
| Paper Plant | Wet sludge/Scrap | Incineration Plant/Steelworks | ||
| Londonderry, New Hampshire, U.S. (1996) | Private investor | Funding | All others | [26,27,28] |
| Combined-Cycle Power Plant | Electricity | Municipality & Creamery | ||
| Municipality | Wastewater | WWTP | ||
| WWTP | Treated water | Combined-Cycle Power Plant | ||
| Creamery | Plastic waste | Plastic Recycling Plant | ||
| Kalundborg, Denmark (1960) | Government | Funding | All others | [29,30] |
| Municipality | Lake water | Refinery | ||
| Electric Power Plant | Steam/Calcium sulfate/Residual heat | Refinery & Pharmacy/Cast Plant/Municipality | ||
| Refinery | Fuel gas/Treated water & Fuel gas | Cast Plant/Electric Power Plant | ||
| Pharmacy | Biological sludge | Rural areas | ||
| Liuzhou, China (2011) | Government | Tax reduction | All others | [9,31] |
| Municipality | Waste | Recycling Plant | ||
| Electric Power Plant | Residual heat | Municipality & Chemicals Plant | ||
| Recycling Plant | Scrap/Fuel | Ironworks/Cement Plant | ||
| Ironworks | Gas & Residual heat/Sulfide | Chemicals Plant/Desulfurizer | ||
| Desulfurizer | Fertilizers | Rural areas | ||
| Norrköping, Sweden (2011) | Government | Funding | All others | [32,33] |
| Municipality | Municipal Solid Waste | Refinery, Incineration & Cogeneration Plants | ||
| Incineration Plant | Ash/Residual heat | Recycling & Cogeneration Plants/Municipality | ||
| Bio-industry | Substrate/Distillery slops | Rural areas/Refinery | ||
| Rural areas | Biomass waste/Grain | Cogeneration Plant/Bio-industry | ||
| Refinery | Fertilizers | Rural areas | ||
| Cogeneration Plant | Residual heat/Steam | Municipality/Bio-industry | ||
| Recycling Plant | Filler, gardening materials | Municipality |
| Agent | Type | Role | Aims | Input | Output | Dynamics |
|---|---|---|---|---|---|---|
| Industry |
| Transformation of raw materials into products (large scale) | To obtain benefits by reusing waste as raw materials, resulting in a reduction of costs; to use treated water and residual thermal energy; to dispose waste that can be used by other industries, SMEs, etc. |
|
|
|
| Municipality |
| Production of MSW and UWW 4 | To minimize and manage wastes generated by the population; to optimize energy resources and raw materials |
|
|
|
| Energy production |
| Generation of electric energy | To generate energy using wastes from the industry; to use WWTP treated water for cooling such that residual heat can perform as an input for the industry and municipality |
|
|
|
| Agriculture and livestock (Rural areas) |
| Cultivation of crops and breeding of livestock for human consumption | To obtain benefits by selling organic waste and/or buying fertilizers from the industry |
| • MSW (organic waste) |
|
| SME |
| Transformation of raw materials into products (small scale) | To obtain benefits by reusing waste as raw materials, resulting in a reduction of costs; to dispose waste that can be used by other industries, SMEs, etc. |
|
| • Intermediate |
| Material valorization |
| Recycling of wastes to enable their reuse | To close the consumption cycle, recovering materials from residual flows to integrate them in the production cycle |
| • Materials |
|
| Water valorization | • WWTP 5 | Filtering and purification of waste for reusing purposes | To eliminate waste from water; to convert these wastes into safe sludge that can be dried to be used by the industry or incinerated |
|
|
|
| Energy valorization |
| Incineration of MSW and drying of sludge from wastewater | To reduce the volume of waste for producing energy; to dry sludge and obtain fuel in the form of pellets |
|
|
|
| Public investor |
| Promotion of companies meeting environmental standards and control of service management | To foster, invest in, develop, and even manage part of the symbiosis network, trying to meet environmental standards | • MSW management revenue |
|
|
| Private investor | • Private company | Coordination of the creation and maintenance of symbiotic companies and search for funding sources | To obtain benefits from investing in companies, incinerators, and recycling and water treatment plants; to perform as a private manager and mediate in the creation of partners | • Earning of part of the profits | • Investments |
|
| Agent | Indicator | Units | Measurement Method | Source |
|---|---|---|---|---|
| Industry and municipality (applicable) | Energy saving | Currency | Energy consumption | Electricity bill |
| MSW and IW reduction | tons | Approach taken by the municipality or industry to measure the amount of waste sent to landfill or incineration | Registry of landfills and incineration plants | |
| Carbon footprint | CO2eq | Greenhouse Gas (GHG) Protocol | Emission inventory | |
| Reduction in waste management taxes/fees | Currency | Checkup of the amount and type of waste disposed | Tax and administrative institutions | |
| All | Energy consumption | GJ | Transformation factors: Higher Heating Value (HHV) for fossil fuels, based on combustion products, water (liquids), CO2 and nitrogen (gas); electricity and town gas as amount of purchased energy | Purchase and management reports. Energy and fuel use inventories. Bibliography |
| Material consumption | tons | Specific approach taken by each agent to account for the amount used | Purchase, management, and cost reports | |
| Water consumption | m3 | Specific approach taken by each agent to account for the amount used | Purchase, management, and cost reports | |
| Acid air emissions | tons of SO2eq | Lists of acids and potential acidification processes from bibliographic sources | Plant control. Acid rain reports. Estimates and/or calculations | |
| Industry (exclusive) | Industrial Production Index (IPI) | % | Laspeyres Price Index | Periodic surveys of the industry |
| Amount of products and services | Units or mass | Specific approach taken by the industry | Cost, production, and sale reports. Annual financial reports | |
| Net sales | Currency | International Accounting Standards Committee (IASC) Generally Accepted Accounting Principles (GAAP) | Annual financial reports | |
| Net income | Currency | Net sales minus all of the expenses for the study period | Cost, production, and sales reports. Annual financial reports | |
| Waste generation | tons | Waste definition and disposal methods according to the 1992 Basel Convention | Plant control. Acid rain reports. Estimates and/or calculation | |
| Municipality (exclusive) | Per capita Gross Domestic Product (GDP) | Currency | GDP divided by the population | Statistical institutes |
| Disease reduction | No. of patients | Count of treated patients | Archives of health centers and hospitals | |
| Population increase | No. of inhabitants | Count of the people living in the municipality | Municipal census |
Publisher’s Note: MDPI stays neutral with regard to jurisdictional claims in published maps and institutional affiliations. |
© 2021 by the author. Licensee MDPI, Basel, Switzerland. This article is an open access article distributed under the terms and conditions of the Creative Commons Attribution (CC BY) license (https://creativecommons.org/licenses/by/4.0/).
Share and Cite
Ruiz-Puente, C. Proposal of a Conceptual Model to Represent Urban-Industrial Systems from the Analysis of Existing Worldwide Experiences. Sustainability 2021, 13, 9292. https://doi.org/10.3390/su13169292
Ruiz-Puente C. Proposal of a Conceptual Model to Represent Urban-Industrial Systems from the Analysis of Existing Worldwide Experiences. Sustainability. 2021; 13(16):9292. https://doi.org/10.3390/su13169292
Chicago/Turabian StyleRuiz-Puente, Carmen. 2021. "Proposal of a Conceptual Model to Represent Urban-Industrial Systems from the Analysis of Existing Worldwide Experiences" Sustainability 13, no. 16: 9292. https://doi.org/10.3390/su13169292
APA StyleRuiz-Puente, C. (2021). Proposal of a Conceptual Model to Represent Urban-Industrial Systems from the Analysis of Existing Worldwide Experiences. Sustainability, 13(16), 9292. https://doi.org/10.3390/su13169292
