Model Supporting Development Decisions by Considering Qualitative–Environmental Aspects
Abstract
:1. Introduction
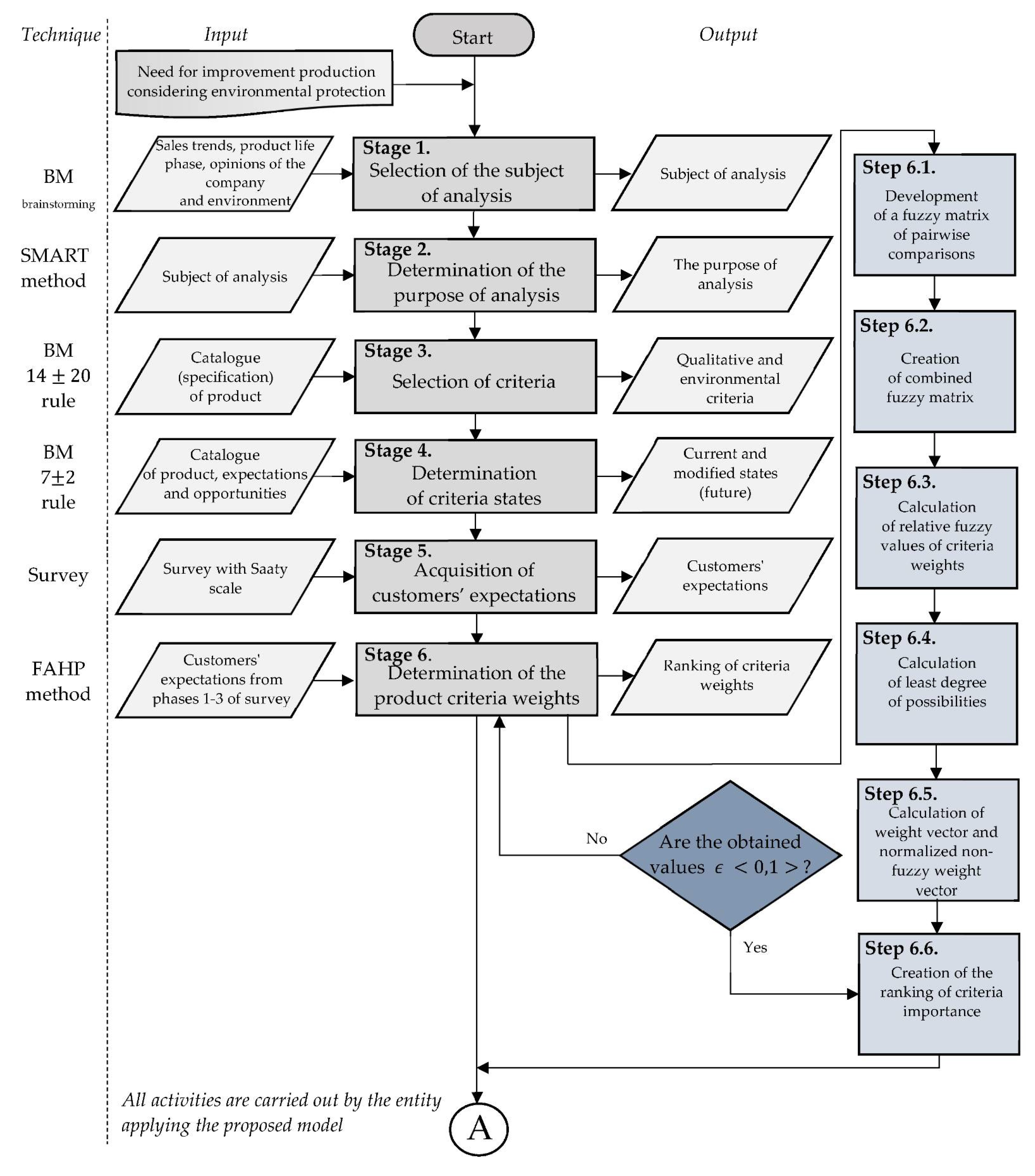
2. Model
- Phase 1: Assessment of the importance relationship of any kind of criterion. The first stage of the survey comprises the assessment of the relationship between a product’s quality and impact on the natural environment. This requires the determination of which criterion is more important for the customer, i.e., product quality or environmental impact. Results from this phase of the survey are processed in the sixth stage of the model.
- Phase 2: Assessment of the relationship between qualitative criteria. The second phase of the survey comprises the assessment of the relationship between qualitative criteria (determined in the third stage of the model). This requires the determination of which criterion is more important to the customer in terms of expected product quality. The importance of qualitative criteria is significance (weight) for customers of the given criterion. Results from this phase of the survey re processed in the sixth stage of the model.
- Phase 3: Assessment of the importance relationship of environmental criteria. The third phase of the survey comprises the assessment of the importance of relationship between environmental criteria (determined in the third stage of the model). This requires the determination of which environmental criterion is more important to the customer. The importance of the environmental criterion is significant (weight) for customers due to its potentially negative environmental impacts. Results from this phase of the survey are processed in the sixth stage of the model.
- Phase 4: Assessment of satisfaction with qualitative criterion states. The fourth phase of the survey comprises the assessment of the satisfaction of the qualitative criterion states (determined in the fourth stage of the model). With the help of these assessments, it is possible to determine the direction of product change so that it meets customer expectations in terms of quality. Results from this phase of the survey are processed in the seventh stage of the model.
- Phase 5: Assessment of the satisfaction of the environmental criterion states. The fifth phase of the survey comprises the assessment of the satisfaction of environmental criterion states (determined in the fourth stage of the model). With the help of these assessments, it is possible to determine the direction of product change so that it meets customer expectations in terms of the environment. This requires assessments of environmental criteria states in terms of their negative impact on the natural environment. Results from this phase of the survey are processed in the seventh stage of the model.
- All strong positive qualitative and environmental criteria correlations (determined in the eighth stage of the model) are included; if there is a lack of strong positive correlations, it is only necessary to include positive correlations.
- The benefit and cost types of criteria (determined in the seventh stage of the model) are included.
- The weights of criteria (calculated in the third stage of the model) are included.
- The names of all products selected in step 9.2 are included.
3. Test of the Model
- There were unlimited potential types of products, e.g., products used or considered for use.
- The number of products to verify was unlimited.
- Weights of criteria were determined by the FAHP method based on the customers’ expectations obtained from survey phases I, II, and III.
- Satisfaction with criteria states was determined by the FAHP method based on the customers’ expectations obtained from survey phases IV and V.
- The positive correlations of qualitative and environmental criteria were determined with a pairwise comparison matrix on a scale from −2 to 2 (where −/+2 represents a strong unfavorable/favorable correlation, −/+1 represents an unfavorable/favorable correlation, and 0 represents no correlation).
- The prediction of quality level considering environmental aspects was supported by the FTOPSIS method, and the following analysis included both strong positive and negative correlations (grade 2); when there was a lack of correlations, it was necessary to only include positive correlations (grade 1).
4. Results
- Sensitivity level, i.e., that which allows one to identify different defect sizes and thus make it possible to reduce possibilities for incorrect acceptance or non-compatibility.
- Penetration time, i.e., the total time of product immersion in penetrant.
- Time of washing the product after penetration, i.e., the total time needed to precisely clean the penetrant from the product; and after this time, the product can be used.
- Time of drying the product after penetration, i.e., the total time needed to precisely dry the product; after this time, the product can be used.
- Time of waiting for the research results, i.e., the total time needed to collect results from penetration testing; after this time, it is possible to accept or reject the product.
- Penetrant viscosity, which concerns the ability of the fluid to transfer momentum between layers moving at different speeds; this is one of the most important penetrant attributes.
- Penetrant density, i.e., the ratio of the mass of a given amount of penetrant to the volume of the product occupied by the penetrant.
- Health, i.e., the degree which the penetrant affects human health, as health is the main criterion included in NFPA and HMIS systems (0–4 scale, where 0 represents no threat to human health and 4 represents a high human health risk with a small amount of penetrant).
- Combustibility, i.e., the ability of penetrants to sustain fire (fluorescent penetrants have a flash point not exceeding 93 °C), as combustibility is the main criterion included in NFPA and HMIS systems (0–4 scale, where 0 represents a non-flammable penetrant and 4 represents an immediately flammable penetrant).
- Reactivity, i.e., the ability to react with other chemical compounds under certain conditions; this criterion is significant, especially in highly fluorescent penetrants, and reactivity is the main criterion included in NFPA and HMIS systems (i.e., 0–4 scale, where 0 represents a non-reactive penetrant and 4 represents a penetrant with the capability for immediate reactivation).
- Petroleum (light hydrotreated), i.e., a liquid mineral composed of a mixture of natural gaseous, liquid, and solid hydrocarbons, as well as slight admixtures of nitrogen, oxygen, sulfur, and inorganic pollutants; in this case, it was lightly hydrotreated and thus had density of less than 0.878 g/cm3.
- Refined oil, i.e., oil obtained via extraction with strong chemicals at high temperatures; it enables the largest possible amount long-term storage.
- Petroleum (heavy aromatic), i.e., a liquid mineral that is composed of a mixture of natural gaseous, liquid, and solid hydrocarbons, as well as slight admixtures of nitrogen, oxygen, sulfur, and inorganic pollutants; in this case, it had a density above 0.884 g/cm3 and was aromatic.
- Boiling point, i.e., the temperature at which the pressure of the resulting vapor is equal to the ambient pressure, which results in the vaporization of the entire volume of the penetrant.
- Flash point, i.e., the minimum ignition temperature of the penetrant.
5. Discussion
- Predicting a product that satisfies customers in terms of quality and environmental friendliness.
- Thoughtfully selecting key qualitative product criteria, i.e., those important for customer satisfaction.
- Thoughtfully selecting key environmental product criteria, i.e., those beneficial for customers and the environment.
- Predicting customers’ satisfaction with product criterion states.
- Predicting the direction of product development.
- Designing products with the least possible negative impacts on the environment.
- Sustainably developing existing products.
- Predicting products based on small numbers of customers.
- Supporting organizations in making pro-quality decisions while considering environmental aspects.
- The model is low-cost and uses effective multi-criteria decision methods (FAHP and FTOPSIS).
- It can improve the decision-making process for selecting or designing a product.
- It is possible to only concentrate on criteria that simultaneously impact customer satisfaction and are not destructive to the environment.
- It is possible to support organization in planning activities.
- The model can predict sustainable development of products before the competition.
6. Conclusions
Author Contributions
Funding
Institutional Review Board Statement
Informed Consent Statement
Data Availability Statement
Conflicts of Interest
References
- Siwiec, D.; Pacana, A. A Pro-Environmental Method of Sample Size Determination to Predict the Quality Level of Products Considering Current Customers’ Expectations. Sustainability 2021, 13, 5542. [Google Scholar] [CrossRef]
- Zheng, P.; Xu, X.; Xie, S. A weighted interval rough number based method to determine relative importance ratings of customer requirements in QFD product planning. J. Intell. Manuf. 2019, 30, 3–16. [Google Scholar] [CrossRef]
- Pacana, A.; Ulewicz, R. Analysis of causes and effects of implementation of the quality management system compliant with ISO 9001. Pol. J. Manag. Stud. 2020, 21, 283–296. [Google Scholar] [CrossRef]
- Sofyalioğlu, Ç.; Öztürk, Ş. Application of grey relational analysis with fuzzy AHP to FMEA method. Doğuş Üniversitesi Derg. 2012, 13, 114–130. [Google Scholar] [CrossRef]
- Ostasz, G.; Czerwinska, K.; Pacana, A. Quality management of aluminum pistons with the use of quality control points. Manag. Syst. Prod. Eng. 2020, 28, 771–773. [Google Scholar] [CrossRef] [Green Version]
- Turisová, R.; Pačaiová, H.; Kotianová, Z.; Nagyová, A.; Hovanec, M.; Korba, P. Evaluation of eMaintenance Application Based on the New Version of the EFQM Model. Sustainability 2021, 13, 3682. [Google Scholar] [CrossRef]
- Mentel, U.; Hajduk-Stelmachowicz, M. Does standardization have an impact on innovation activity in different countries? Probl. Perspect. Manag. 2020, 18, 486–503. [Google Scholar] [CrossRef]
- Ulewicz, R.; Siwiec, D.; Pacana, A.; Tutak, M.; Brodny, J. Multi-Criteria Method for the Selection of Renewable Energy Sources in the Polish Industrial Sector. Energies 2021, 14, 2386. [Google Scholar] [CrossRef]
- Doni, P.; Norfaridatul, A.; Hayder, A. The awareness of environmentally friendly products: The impact of green advertising and green brand image. Manag. Sci. Lett. 2020, 10, 1961–1968. [Google Scholar] [CrossRef]
- Pacana, A.; Siwiec, D.; Bednarova, L. Analysis of the incompatibility of the product with fluorescent method. Metallurgija 2019, 58, 337–340. [Google Scholar]
- Gazda, A.; Pacana, A.; Malindžák, D. Study on improving the quality of stretch film by Taguchi method. Przem Chem. 2013, 92, 980–982. [Google Scholar]
- Pishdar, M.; Danesh Shakib, M.; Antucheviciene, J.; Vilkonis, A. Interval Type-2 Fuzzy Super SBM Network DEA for Assessing Sustainability Performance of Third-Party Logistics Service Providers Considering Circular Economy Strategies in the Era of Industry 4.0. Sustainability 2021, 13, 6497. [Google Scholar] [CrossRef]
- Ada, N.; Kazancoglu, Y.; Sezer, M.D.; Ede-Senturk, C.; Ozer, I.; Ram, M. Analyzing Barriers of Circular Food Supply Chains and Proposing Industry 4.0 Solutions. Sustainability 2021, 13, 6812. [Google Scholar] [CrossRef]
- Wang, H.; Lu, H.; Alelaumi, S.M.; Yoon, S.W. A wavelet-based multi-dimensional temporal recurrent neural network for stencil printing performance prediction. Robot. Comput.-Integr. Manuf. 2021, 71, 102129. [Google Scholar] [CrossRef]
- Balasso, M.; Hunt, M.; Jacobs, A.; O’Reilly-Wapstra, J. Characterisation of wood quality of Eucalyptus nitens plantations and predictive models of density and stiffness with site and tree characteristics. For. Ecol. Manag. 2021, 491, 118992. [Google Scholar] [CrossRef]
- Gulcur, M.; Whiteside, B. A study of micromanufacturing process fingerprints in micro-injection molding for machine learning and Industry 4.0 applications. Int. J. Adv. Manuf. Technol. 2021, 115, 1943–1954. [Google Scholar] [CrossRef]
- Apffelstaedt, A.; Mechtenberg, L. Competition for Context-Sensitive Consumers. Manag. Sci. 2021, 67, 2828–2844. [Google Scholar] [CrossRef]
- Solarte, B.; Ruben, D.; Macedo, B.; Sanderson, C. Exploring product complexity and prototype lead = times to predict new product development cycle-times. Int. J. Prod. Econ. 2021, 235, 108077. [Google Scholar] [CrossRef]
- He, S.; Wang, J.; Cheng, Z.; Dong, H.; Yan, B.; Chen, G. Synergetic effect and primary reaction network of corn cob and cattle manure in single and mixed hydrothermal liquefaction. J. Anal. Appl. Pyrolysis 2021, 155, 105076. [Google Scholar] [CrossRef]
- Olayeni, A.; Ogbo, A.; Okwo, H.; Chukwu, B.; Ifediora, C.; Ezenwakwelu, C. Green Strategy Effect on Financial and Environmental Performance: A Mediation Analysis of Product Wuality. Sustainability 2021, 13, 2115. [Google Scholar] [CrossRef]
- Jelonek, Z.; Drobniak, A.; Mastalerz, M.; Jelonek, I. Environmental implications of the quality of charcoal briquettes and lump charcoal used for grilling. Sci. Total Environ. 2020, 747, 141267. [Google Scholar] [CrossRef] [PubMed]
- Wang, X.; Feng, H.; Chen, T.; Zhao, S.; Zhang, J.; Zhang, X. Gas sensor technologies and mathematical modelling for quality sensing in fruit and vegetable cold chains: A review. Trends Food Sci. Technol. 2021, 110, 483–492. [Google Scholar] [CrossRef]
- Chang, D.-Y. Applications of the extent analysis method on fuzzy AHP. Eur. J. Oper. Res. 1996, 95, 649–655. [Google Scholar] [CrossRef]
- Saaty, R.W. The analytic hierarchy process—What it is and how it is used. Math. Model. 1987, 9, 161–176. [Google Scholar] [CrossRef] [Green Version]
- Hwang, C.-L.; Yoon, K. Multiple Attribute Decision Making. Methods and Applications A State-of-the-Art Survey; Springer: Berlin/Heidelberg, Germany; New York, NY, USA, 1981. [Google Scholar] [CrossRef]
- Tsai, H.-C.; Lee, A.-S.; Lee, H.-N.; Chen, C.-N.; Liu, Y.-C. An Application of the Fuzzy Delphi Method and Fuzzy AHP on the Discussion of Training Indicators for the Regional Competition, Taiwan National Skills Competition, in the Trade of Joinery. Sustainability 2020, 12, 4290. [Google Scholar] [CrossRef]
- Chen, C.-T. Extensions of the TOPSIS for group decision-making under fuzzy environment. Fuzzy Sets Syst. 2000, 114, 1–9. [Google Scholar] [CrossRef]
- Jahanshahloo, G.R.; Hosseinzadeh, L.; Izadikhah, M. Extension of the TOPSIS method for decision-making problems with fuzzy data. Appl. Math. Comput. 2006, 181, 1544–1551. [Google Scholar] [CrossRef]
- Kusumawardani, R.P.; Agintiara, M. Application of Fuzzy AHP-TOPSIS Method for Decision Making in Human Resource Manager Selection Process. Procedia Comput. Sci. 2015, 72, 638–646. [Google Scholar] [CrossRef] [Green Version]
- Esmaili-Dooki, A.; Bolhasani, P.; Fallah, M. An Integrated Fuzzy AHP and Fuzzy TOPSIS Approach for Ranking and Selecting the Chief Inspectors of Bank: A Case Study. J. Appl. Res. Ind. Eng. 2016, 4, 8–23. [Google Scholar] [CrossRef]
- Basahel, A.; Yaylan, O. Using Fuzzy AHP and Fuzzy TOPSIS Approaches for Assessing Safety Conditions at Worksites In Construction Industry. Int. J. Saf. Secur. Eng. 2016, 6, 728–745. [Google Scholar] [CrossRef]
- Saaty, T. A scaling method for priorities in hierarchical structures. J. Math. Psychol. 1997, 15, 234–281. [Google Scholar] [CrossRef]
- Lawlor, K.B.; Hornyak, M.J. Smart Goals: How the Application of Smart Goals Can Contribute to Achievement of Student Learning Outcomes. Dev. Bus. Simul. Exp. Learn. 2012, 39, 259–267. [Google Scholar]
- Turisova, R. A Generalization of Traditional Kano Model for Customer Requirements Analysis. Qual. Innov. Prosper.-Kval. Inovacia Prosper. 2015, 19, 59–73. [Google Scholar] [CrossRef]
- Wang, Y.; Tseng, M.M. Identifying Emerging Customer Requirements in an Early Design Stage by Applying Bayes Factor-Based Sequential Analysis. IEEE Trans. Eng. Manag. 2014, 61, 129–137. [Google Scholar] [CrossRef]
- Xie, M.Q.; Jiang, Q.Q.; Cheng, W.P.; Ma, X.X. Determining the Importance Ratings of Customer Requirements of Automotive Clutch Based on Quality Function Deployment. In Proceedings of the 2016 International Conference on Mechanics Design, Manufacturing And Automation (MDM 2016), Suzhou, China, 14–15 May 2016; pp. 379–386. [Google Scholar]
- Hansen, E.; Bush, R.J. Understanding customer quality requirements—Model and application. Ind. Mark. Manag. 1999, 28, 119–130. [Google Scholar] [CrossRef]
- Huang, Y.M. On the general evaluation of customer requirements during conceptual design. J. Mech. Des. 1999, 121, 92–97. [Google Scholar] [CrossRef]
- Roder, B.; Heidl, M.J.; Birkhofer, H. Pre-Acquisition Clustering Of Requirements—Helping Customers To Realize What They Want. In Proceedings of the 19th International Conference on Engineering Design (ICED13), Design for Harmonies, Volume 7: Human Behaviour in Design, Seoul, Korea, 19–22 August 2013. [Google Scholar]
- Mu, E.; Pereyra-Rojas, M. Practical Decision Making. In Springer Briefs in Operations Research, Appendix A: Practical Questions Related to AHP Modeling; Springer Nature: Basel, Switzerland, 2017; pp. 105–106. [Google Scholar]
- Jiao, J.X.; Chen, C.H. Customer requirement management in product development: A review of research issues. Concurr. Eng.-Res. Appl. 2006, 14, 173–185. [Google Scholar] [CrossRef]
- Ali, A.; Hafeez, Y.; Hussain, S.; Yang, S. Role of Requirement Prioritization Technique to Improve the Quality of Highly-Configurable Systems. IEEE Access 2020, 8, 27549–27573. [Google Scholar] [CrossRef]
- Chen, C.H.; Khoo, L.P.; Yan, W. Evaluation of multicultural factors from elicited customer requirements for new product development. Res. Eng. Des. Theory Appl. Concurr. Eng. 2003, 14, 119–130. [Google Scholar] [CrossRef]
- Lee, C.H.; Chen, C.H.; Lin, C.Y.; Li, F.; Zhao, X.J. Developing a Quick Response Product Configuration System under Industry 4.0 Based on Customer Requirement Modelling and Optimization Method. Appl. Sci. 2019, 9, 5004. [Google Scholar] [CrossRef] [Green Version]
- Li, Z.; Tian, H. Research on Fuzzy Hierarchy Optimization Model of Product Family Parameters Based on Flexible Design of Clothing. IOP Conf. Ser. Mater. Sci. Eng. 2019, 573, 012002. [Google Scholar] [CrossRef]
- Aoyama, K.; Matshuda, N.; Koga, T. A Design Method of Product Family for Unpredictable Customer Requirements Using Fuzzy Sets. In NEW World Situation: New Directions in Concurrent Engineering; Springer: London, UK, 2010. [Google Scholar] [CrossRef]
- Guo, C.; Liu, Y.; Tian, P.; Hou, S. Fuzzy comprehensive evaluation method of the importance ratings of customers’ requirements. Adv. Intell. Soft Comput. 2010, 66, 361–373. [Google Scholar]
- Nadaban, S.; Dzitac, S.; Dzitac, I. Fuzzy TOPSIS: A General View. Procedia Comput. Sci. 2016, 91, 823–831. [Google Scholar] [CrossRef] [Green Version]
- Soh, S.H.S. A decision model for evaluating third-party logistics providers using fuzzy analytic hierarchy process. Afr. J. Bus. Manag. 2010, 4, 339–349. [Google Scholar]
- Baby, S. AHP modeling for multicriteria decision-making and to optimise strategies for protecting coastal landscape resources. Int. J. Innov. Manag. Technol. 2013, 4, 218–227. [Google Scholar] [CrossRef] [Green Version]
- Chan, F.T.S.; Kumar, N. Global supplier development considering risk factors using fuzzy extended AHP-based approach. Omega 2007, 35, 417–431. [Google Scholar] [CrossRef]
- Wang, L.; Chu, J.; Wu, J. Selection of optimum maintenance strategies based on a fuzzy analytic hierarchy process. Int. J. Prod. Econ. 2007, 107, 151–163. [Google Scholar] [CrossRef]
- Gawilk, R. Stratification of research target group and selection of experts for AHP-based decision making model. Stud. Mater. Misc. Oeconomicae 2016, 20, 193–200. [Google Scholar]
- Harputlugil, T. Analytic Hierarchy Process (AHP) as an Assessment Approach for Architectural Design: Case Study of Ar-chitectural Design Studio. Int. J. Archit. Plan. 2018, 6, 217–245. [Google Scholar] [CrossRef] [Green Version]
- Pacana, A.; Siwiec, D.; Bednárová, L. Method of Choice: A Fluorescent Penetrant Taking into Account Sustainability Criteria. Sustainability 2020, 12, 5854. [Google Scholar] [CrossRef]
- Pacana, A.; Czerwińska, K.; Bednarova, L. Discrepancies analysis of casts of diesel engine piston. Metalurgija 2018, 57, 324–326. [Google Scholar]
- D’Angelo, G.; Palmieri, F. Knowledge elicitation based on genetic programming for non destructive testing of critical aerospace systems. Future Gener. Comput. Syst. 2020, 102, 633–642. [Google Scholar] [CrossRef]
- Shipway, N.J.; Huthwaite, P.; Lowe, M.J.S.; Barden, T.J. Performance Based Modifications of Random Forest to Perform Automated Defect Detection for Fluorescent Penetrant Inspection. J. Nondestruct. Eval. 2019, 38, 1–11. [Google Scholar] [CrossRef] [Green Version]
- Kutman, M.K.; Muftuler, F.B.; Harmansah, C.; Guldu, O.K. Use of Bacteria as Fluorescent Penetrant for Penetrant Testing (PT). J. Nondestruct. Eval. 2020, 39, 1–6. [Google Scholar] [CrossRef]
- Daneshvar, K.; Dogan, B. Application of quantum dots as a fluorescent-penetrant for weld crack detection. Mater. High Temp. 2010, 27, 179–182. [Google Scholar] [CrossRef]
- Ralph, M.F.; La, M.; Isadore, P. Dye Penetrant for Surfaces Subsequently Contacted by Liquid Oxygen. U.S. Patent 3,567,651, 2 March 1971. Available online: https://patents.google.com/patent/US3567651A/en (accessed on 4 July 2021).
- National Fire Protection Association. Available online: https://www.nfpa.eu/ (accessed on 4 July 2021).
- Hazardous Materials Identification System (HMIS). Available online: https://www.chemsafetypro.com/Topics/USA/Hazardous_Materials_Identification_System_HMIS.html (accessed on 4 July 2021).










| Linguistic Value | ||
|---|---|---|
| Extreme importance | 9 | 7.9.9 | 
| Very strongly demonstrated importance | 7 | 5.7.9 | 
| Strong importance | 5 | 3.5.7 | 
| Moderate importance | 3 | 1.3.5 | 
| Equal importance | 1 | 1.2.3 | 
| Group of Criteria | Product Criterion | State 1 | State 2 | State 3 | 
|---|---|---|---|---|
| Qualitative | Sensitivity level | Low | Average | High | 
| Penetration time | >10 min | <10 min | ||
| Time of washing the product after penetration | >15 min | <15 min | ||
| Time of drying the product after penetration | >10 min | <10 min | ||
| Time of waiting for the research results | >10 min | <10 min | ||
| Penetrant viscosity | >8.5 mm2 | <8.5 mm2 | ||
| Penetrant density | >0.88 g/mL | <0.88 g/mL | ||
| Environmental | Health (by NFPA) | >1 | <1 | |
| Combustibility (by NFPA) | >1 | <1 | ||
| Reactivity (by NFPA) | >1 | <1 | ||
| Petroleum (light hydrotreated) | >30–50% | <30–50% | ||
| Refined oil | >20–30% | <20–30% | ||
| Petroleum (heavy aromatic) | >1–10% | <1–10% | ||
| Boiling point | >231 °C | <231 °C | ||
| Flash point | >93.3 °C | <93.3 °C | 
| Qualitative Criteria | Sensitivity Level | Penetration Time (min | Time of Washing the Product after Penetration (min) | Time of Drying the Product after Penetration (min) | Time of Waiting for the Research Results (min) | Penetrant Viscosity (mm2) | Penetrant Density (m/mL) | 
|---|---|---|---|---|---|---|---|
| Sensitivity level | 1.0; 1.0; 1.0 | 0.2; 4.6; 9.0 | 0.1; 3.9; 9.0 | 0.1; 3.5; 9.0 | 0.1; 3.6; 9.0 | 0.2; 4.9; 9.0 | 1.0; 5.4; 9.0 | 
| Penetration time (min) | 0.1; 0.8; 5.0 | 1.0; 1.0; 1.0 | 0.1; 3.8; 9.0 | 1.0; 4.3; 9.0 | 0.1; 2.6; 9.0 | 0.1; 3.3; 9.0 | 0.1; 3.8; 9.0 | 
| Time of washing the product after penetration (min) | 0.1; 1.4; 7.0 | 0.1; 0.9; 7.0 | 1.0; 1.0; 1.0 | 0.1; 1.9; 7.0 | 0.1; 1.7; 9.0 | 0.1; 2.7; 9.0 | 0.1; 3.0; 9.0 | 
| Time of drying the product after penetration (min) | 0.1; 7.0; 9.0 | 0.1; 0.4; 1.0 | 0.1; 2.1; 9.0 | 1.0; 1.0; 1.0 | 0.1; 1.3; 7.0 | 0.1; 2.6; 9.0 | 0.1; 2.5; 9.0 | 
| time of waiting for the research results (min) | 0.1; 1.9; 7.0 | 0.1; 1.7; 9.0 | 0.1; 3.7; 9.0 | 0.1; 3.3; 9.0 | 1.0; 1.0; 1.0 | 0.1; 4.5; 9.0 | 0.1; 4.5; 9.0 | 
| Penetrant viscosity (mm2) | 0.1; 0.6; 5.0 | 0.1; 1.2; 9.0 | 0.1; 2.0; 9.0 | 0.1; 1.7; 9.0 | 0.1; 0.8; 7.0 | 1.0; 1.0; 1.0 | 1.0; 2.6; 9.0 | 
| Penetrant density (g/mL) | 0.1; 0.3; 1.0 | 0.1; 1.2; 9.0 | 0.1; 1.9; 9.0 | 0.1; 1.3; 7.0 | 0.1; 1.1; 9.0 | 0.1; 0.7; 1.0 | 1.0; 1.0; 1.0 | 
| Environmental Criteria | Health (by NFPA) | Combustibility (by NFPA) | Reactivity (by NFPA) | Petroleum (Light Hydrotreated) (%) | Refined Oil (%) | Petroleum (Heavy Aromatic) (%) | Boiling Point (°C) | Flash Point (°C) | 
|---|---|---|---|---|---|---|---|---|
| Health (by NFPA) | 1.0; 1.0; 1.0 | 3.0; 7.9; 9.0 | 3.0; 7.2; 9.0 | 3.0; 7.9; 9.0 | 0.1; 6.0; 9.0 | 3.0; 6.8; 9.0 | 1.0; 7.4; 9.0 | 0.1; 6.7; 7.0 | 
| Combustibility (by NFPA) | 0.1; 0.1; 0.3 | 1.0; 1.0; 1.0 | 0.1; 1.6; 9.0 | 0.1; 1.3; 7.0 | 0.1; 2.5; 9.0 | 0.1; 2.3; 9.0 | 0.2; 3.6; 9.0 | 0.2; 2.6; 5.0 | 
| Reactivity (by NFPA) | 0.1; 0.1; 0.3 | 0.1; 1.9; 9.0 | 1.0; 1.0; 1.0 | 0.1; 1.8; 9.0 | 0.1; 2.3; 9.0 | 0.1; 0.1; 7.0 | 0.1; 1.9; 9.0 | 0.1; 2.7; 5.0 | 
| Petroleum (light hydrotreated) (%) | 0.1; 0.1; 0.3 | 0.1; 2.8; 9.0 | 0.1; 2.4; 9.0 | 1.0; 1.0; 1.0 | 0.1; 2.6; 9.0 | 0.1; 2.2; 9.0 | 0.1; 2.4; 9.0 | 0.1; 2.2; 7.0 | 
| Refined oil (%) | 0.1; 9.0; 9.0 | 0.1; 2.1; 9.0 | 0.1; 2.2; 9.0 | 0.1; 1.6; 7.0 | 1.0; 1.0; 1.0 | 0.1; 1.0; 5.0 | 0.1; 2.2; 9.0 | 0.1; 3.0; 7.0 | 
| Petroleum (heavy aromatic) (%) | 0.1; 0.2; 0.3 | 0.1; 2.7; 9.0 | 0.1; 3.6; 9.0 | 0.1; 2.7; 9.0 | 0.2; 3.7; 9.0 | 1.0; 1.0; 1.0 | 0.1; 4.2; 9.0 | 0.1; 4.7; 7.0 | 
| Boiling point (°C) | 0.1; 0.1; 1.0 | 0.1; 0.8; 5.0 | 0.1; 2.1; 9.0 | 0.1; 3.0; 9.0 | 0.1; 3.0; 9.0 | 0.1; 1.4; 9.0 | 1.0; 1.0; 1.0 | 0.1; 1.7; 5.0 | 
| Flash point (°C) | 0.1; 0.7; 0.7 | 0.1; 1.1; 5.0 | 0.1; 1.5; 9.0 | 0.1; 1.7; 7.0 | 0.1; 1.9; 9.0 | 0.1; 1.1; 9.0 | 0.1; 1.5; 7.0 | 1.0; 1.0; 1.0 | 
| Qualitative Criteria | Fuzzy Geometric Mean Value | Environmental Criteria | Fuzzy Geometric Mean Value | 
|---|---|---|---|
| Sensitivity level | 0.26; 3.47; 6.58 | Health (by NFPA) | 1.03; 5.56; 6.63 | 
| Penetration time (min) | 0.22; 2.39; 6.05 | Combustibility (by NFPA) | 0.17; 1.41; 4.08 | 
| Time of washing the product after penetration (min) | 0.15; 1.67; 5.90 | Reactivity (by NFPA) | 0.15; 1.24; 4.08 | 
| Time of drying the product after penetration (min) | 0.16; 1.41; 4.63 | Petroleum (light hydrotreated) | 0.16; 1.51; 4.39 | 
| Time of waiting for the research results (min) | 0.15; 2.59; 6.34 | Refined oil | 0.15; 1.60; 5.97 | 
| Penetrant viscosity (mm2) | 0.21; 1.27; 5.83 | Petroleum (heavy aromatic) | 0.16; 2.05; 4.39 | 
| Penetrant density (g/mL) | 0.15; 0.93; 3.39 | Boiling point | 0.15; 1.22; 4.49 | 
| - | - | Flash point | 0.15; 1.25; 5.78 | 
| Group | Criteria | Fuzzy Weights | Normalization Weights | Ranking | 
|---|---|---|---|---|
| Qualitative | Sensitivity level | 0.01; 0.25; 4.98 | 0.17 | 1 | 
| Penetration time (min) | 0.01; 0.17; 4.58 | 0.16 | 2 | |
| Time of washing the product after penetration (min) | 0.00; 0.12; 4.47 | 0.15 | 3 | |
| Time of drying the product after penetration (min) | 0.00; 0.10; 3.51 | 0.12 | 4 | |
| Time of waiting for the research results (min) | 0.00; 0.19; 4.81 | 0.16 | 2 | |
| Penetrant viscosity (mm2) | 0.01; 0.09; 4.42 | 0.15 | 3 | |
| Penetrant density (g/mL) | 0.00; 0.7; 2.57 | 0.09 | 5 | |
| Environmental | Health (by NFPA) | 0.03; 0.35; 3.13 | 0.18 | 1 | 
| Combustibility (by NFPA) | 0.00; 0.09; 1.93 | 0.10 | 5 | |
| Reactivity (by NFPA) | 0.00; 0.08; 1.93 | 0.10 | 5 | |
| Petroleum (light hydrotreated) (%) | 0.00; 0.10; 2.08 | 0.11 | 4 | |
| Refined oil (%) | 0.00; 0.10; 2.82 | 0.15 | 2 | |
| Petroleum (heavy aromatic) (%) | 0.00; 0.13; 2.08 | 0.11 | 4 | |
| Boiling point (°C) | 0.00; 0.08; 2.12 | 0.11 | 4 | |
| Flash point (°C) | 0.00; 0.08; 2.74 | 0.14 | 3 | 
| Qualitative Criteria | Low Sensitivity Level | Average Sensitivity Level | High Sensitivity Level | Penetration Time <10 min | 
|---|---|---|---|---|
| Low sensitivity level | 1.00; 1.00; 1.00 | 0.11; 0.14; 0.33 | 0.11; 0.11; 0.14 | 1.00; 1.00; 1.00 | 
| Average sensitivity level | 3.00; 7.44; 9.00 | 1.00; 1.00; 1.00 | 0.11; 0.13; 0.33 | 1.00; 1.00; 1.00 | 
| High sensitivity level | 7.00; 9.00; 9.00 | 0.11; 7.13; 9.00 | 1.00; 1.00; 1.00 | 1.00; 1.00; 1.00 | 
| Penetration time > 10 min | 1.00; 1.00; 1.00 | 1.00; 1.00; 1.00 | 1.00; 1.00; 1.00 | 0.11; 0.14; 0.33 | 
| Environmental criteria | Health < 1 (by NFPA) | Combustibility < 1 (by NFPA) | Reactivity < 1 (by NFPA) | Petroleum (light hydrotreated) < 30–50% | 
| Health (by NFPA) | 0.11; 2.09; 9.00 | 1.00; 1.00; 1.00 | 1.00; 1.00; 1.00 | 1.00; 1.00; 1.00 | 
| Combustibility (by NFPA) | 1.00; 1.00; 1.00 | 0.11; 0.68; 7.00 | 1.00; 1.00; 1.00 | 1.00; 1.00; 1.00 | 
| Reactivity (by NFPA) | 1.00; 1.00; 1.00 | 1.00; 1.00; 1.00 | 0.11; 0.67; 7.00 | 1.00; 1.00; 1.00 | 
| Petroleum (light hydrotreated) > 30–50% | 1.00; 1.00; 1.00 | 1.00; 1.00; 1.00 | 1.00; 1.00; 1.00 | 0.11; 0.18; 1.00 | 
| Qualitative Criteria | State 1 | Fuzzy Geometric Mean Value | State 2 | Fuzzy Geometric Mean Value | State 3 | Fuzzy Geometric Mean Value | 
|---|---|---|---|---|---|---|
| Sensitivity level | Low | 0.06; 0.07; 0.10 | Average | 0.09; 0.11; 0.16 | High | 0.10; 0.18; 0.23 | 
| Penetration time | >10 min | 0.08; 0.09; 0.12 | <10 min | 1.13; 1.25; 1.28 | ||
| Time of washing the product after penetration | >15 min | 0.08; 0.09; 0.12 | <15 min | 0.78; 1.23; 1.28 | ||
| Time of drying the product after penetration | >10 min | 0.08; 0.09; 0.12 | <10 min | 1.13; 1.25; 1.28 | ||
| Time of waiting for the research results | >10 min | 0.08; 0.12; 0.18 | <10 min | 0.78; 1.22; 1.28 | ||
| Penetrant viscosity | >8.5 mm2 | 0.08; 0.12; 0.18 | <8.5 mm2 | 0.78; 1.19; 1.28 | ||
| Penetrant density | >0.88 g/mL | 0.08; 0.12; 0.18 | <0.88 g/mL | 0.78; 1.16; 1.28 | 
| Environmental Criteria | State 1 | Fuzzy Geometric Mean Value | State 2 | Fuzzy Geometric Mean Value | 
|---|---|---|---|---|
| Health (by NFPA) | >1 | 0.76; 1.10; 1.32 | <1 | 0.76; 1.28; 1.32 | 
| Combustibility (by NFPA) | >1 | 0.76; 0.95; 1.28 | <1 | 0.78; 1.27; 1.32 | 
| Reactivity (by NFPA) | >1 | 0.76; 0.95; 1.28 | <1 | 0.78; 1.28; 1.32 | 
| Petroleum (light hydrotreated) | >30–50% | 0.76; 0.80; 1.00 | <30–50% | 1.00; 1.26; 1.32 | 
| refined oil | >20–30% | 0.76; 0.80; 1.00 | <20–30% | 1.00; 1.26; 1.32 | 
| Petroleum (heavy aromatic) | >1–10% | 0.76; 0.80; 1.00 | <1–10% | 1.00; 1.28; 1.32 | 
| Boiling point | >231 °C | 0.76; 0.81; 1.00 | <231 °C | 1.00; 1.26; 1.32 | 
| Flash point | >93.3 °C | 0.76; 0.96; 1.15 | <93.3 °C | 0.78; 1.25; 1.32 | 
| Qualitative Criteria | State 1 | Satisfaction | State 2 | Satisfaction | State 3 | Satisfaction | 
|---|---|---|---|---|---|---|
| Sensitivity level | Low | 0.08 | Average | 0.12 | High | 0.16 | 
| Penetration time | >10 min | 0.09 | <10 min | 0.12 | ||
| Time of washing the product after | >15 min | 0.09 | <15 min | 0.12 | ||
| penetration | >10 min | 0.09 | <10 min | 0.12 | ||
| Time of drying the product after | >10 min | 0.12 | <10 min | 0.11 | ||
| penetration | >8.5 mm2 | 0.12 | <8.5 mm2 | 0.11 | ||
| Time of waiting for the research results | >0.88 g/mL | 0.12 | <0.88 g/mL | 0.11 | 
| Environmental Criteria | State 1 | Satisfaction | State 2 | Satisfaction | 
|---|---|---|---|---|
| Health (by NFPA) | >1 | 0.12 | <1 | 0.14 | 
| Combustibility (by NFPA) | >1 | 0.12 | <1 | 0.14 | 
| Reactivity (by NFPA) | >1 | 0.12 | <1 | 0.14 | 
| Petroleum (light hydrotreated) | >30–50% | 0.11 | <30–50% | 0.13 | 
| Refined oil | >20–30% | 0.11 | <20–30% | 0.13 | 
| Petroleum (heavy aromatic) | >1–10% | 0.11 | <1–10% | 0.13 | 
| Boiling point | >231 °C | 0.11 | <231 °C | 0.13 | 
| Flash point | >93.3 °C | 0.11 | <93.3 °C | 0.13 | 
| Environmental Criteria | Health (by NFPA) | Combustibility (by NFPA) | Reactivity (by NFPA) | Petroleum (Light Hydrotreated) | Refined Oil | Petroleum (Heavy Aromatic) | Boiling Point | Flash Point | |
|---|---|---|---|---|---|---|---|---|---|
| Qualitative criteria | State | <1 | <1 | <1 | <30–50% | <20–30% | <1–10% | <231 °C | <93.3 °C | 
| Sensitivity level | High | 1 | |||||||
| Penetration time | <10 min | −2 | 1 | 1 | 1 | −1 | −1 | ||
| Time of washing the product after | <15 min | −1 | 2 | 2 | 2 | ||||
| penetration | <10 min | 2 | −1 | −1 | 1 | 1 | |||
| Time of drying the product after | >10 min | 1 | −1 | −1 | −1 | ||||
| penetration | >8.5 mm2 | 1 | 1 | 1 | 1 | 1 | |||
| Time of waiting for the research results | >0.88 g/mL | 1 | 1 | 1 | 1 | 1 | 
| Strongly Positive Correlated Criteria | Time of Drying the Product after Penetration (min) | Combustibility (by NFPA) | Time of Washing the Product after Penetration (min) | Petroleum (Light Hydrotreated) (%) | Refined Oil(%) | Petroleum (Heavy Aromatic) (%) | |
|---|---|---|---|---|---|---|---|
| Type of criterion | Cost | Cost | Cost | Cost | Cost | Cost | |
| Fuzzy criterion weight | 0.00; 0.10; 3.51 | 0.00; 0.09; 1.93 | 0.00; 0.12; 4.47 | 0.00; 0.10; 2.08 | 0.00; 0.10; 2.82 | 0.00; 0.13; 2.08 | |
| Product | P1 | 3.00; 5.00; 7.00 | 2.00; 1.00; 5.00 | 2.00; 2.00; 5.00 | 4.00; 3.00; 7.00 | 5.00; 4.00; 7.00 | 4.00; 4.00; 7.00 | 
| P2 | 1.00; 3.00; 5.00 | 3.00; 1.00; 5.00 | 2.00; 2.00; 5.00 | 4.00; 3.00; 5.00 | 5.00; 4.00; 9.00 | 4.00; 3.00; 7.00 | |
| P3 | 1.00; 3.00; 7.00 | 2.00; 2.00; 5.00 | 2.00; 1.00; 5.00 | 3.00; 1.00; 5.00 | 7.00; 5.00; 9.00 | 2.00; 1.00; 5.00 | |
| P4 | 3.50; 7.00; 2.00 | 2.00; 2.00; 5.00 | 3.00; 2.00; 5.00 | 3.00; 1.00; 5.00 | 3.00; 3.00; 7.00 | 2.00; 1.00; 3.00 | |
| P5 | 3.00; 4.00; 7.00 | 3.00; 2.00; 5.00 | 3.00; 2.00; 7.00 | 2.00; 2.00; 7.00 | 3.00; 2.00; 7.00 | 4.00; 3.00; 7.00 | |
| Strongly Positive Correlated Criteria | Time of Drying the Product after Penetration (min) | Combustibility (by NFPA) | Time of Washing the Product after Penetration (min) | Petroleum (Light Hydrotreated) (%) | Refined Oil (%) | Petroleum (Heavy Aromatic) (%) | |
|---|---|---|---|---|---|---|---|
| Type of criterion | cost | cost | cost | cost | cost | cost | |
| Fuzzy criterion weight | 0.00; 0.10; 3.51 | 0.00; 0.09; 1.93 | 0.00; 0.12; 4.47 | 0.00; 0.10; 2.08 | 0.00; 0.10; 2.82 | 0.00; 0.13; 2.08 | |
| Product | P1 | 0.14; 0.20; 0.33 | 0.40; 2.00; 1.00 | 0.40; 1.00; 1.00 | 0.29; 0.67; 0.50 | 0.43; 0.75; 0.60 | 0.29; 0.50; 0.50 | 
| P2 | 0.20; 0.33; 1.00 | 4.00; 2.00; 0.67 | 0.40; 1.00; 1.00 | 0.40; 0.67; 0.50 | 0.33; 0.75; 0.60 | 0.29; 0.67; 0.50 | |
| P3 | 0.14; 0.33; 1.00 | 0.40; 1.00; 1.00 | 0.40; 2.00; 1.00 | 0.40; 2.00; 0.67 | 0.33; 0.60; 0.43 | 0.40; 2.00; 1.00 | |
| P4 | 0.14; 0.29; 0.33 | 0.40; 1.00; 1.00 | 0.40; 1.00; 0.67 | 0.40; 2.00; 0.67 | 0.43; 1.00; 1.00 | 0.67; 2.00; 1.00 | |
| P5 | 0.14; 0.25; 0.33 | 0.40; 1.00; 0.67 | 0.29; 1.00; 0.67 | 0.29; 1.00; 1.00 | 0.43; 1.50; 1.00 | 0.29; 0.67; 0.50 | |
| Strongly Positive Correlated Criteria | Time of Drying the Product after Penetration(min) | Combustibility (by NFPA) | Time of Washing the Product after Penetration (min) | Petroleum (Light Hydrotreated) (%) | Refined Oil (%) | Petroleum (Heavy Aromatic) (%) | |
|---|---|---|---|---|---|---|---|
| Type of criterion | Cost | Cost | Cost | Cost | Cost | Cost | |
| Fuzzy criterion weight | 0.00; 0.10; 3.51 | 0.00; 0.09; 1.93 | 0.00; 0.12; 4.47 | 0.00; 0.10; 2.08 | 0.00; 0.10; 2.82 | 0.00; 0.13; 2.08 | |
| Product | P1 | 0.00; 0.02; 1.17 | 0.00; 0.18; 1.93 | 0.00; 0.12; 4.47 | 0.00; 0.07; 1.04 | 0.00; 0.08; 1.69 | 0.00; 0.07; 1.04 | 
| P2 | 0,00; 0.03; 3.51 | 0.00; 0.18; 1.29 | 0.00; 0.12; 4.47 | 0.00; 0.07; 10.4 | 0.00; 0.08; 1.69 | 0.00; 0.09; 1.04 | |
| P3 | 0.00; 0.03; 3.51 | 0.00; 0.09; 1.93 | 0.00; 0.24; 4.47 | 0.00; 0.20; 1.39 | 0.00; 0.06; 1.21 | 0.00; 0.26; 2.08 | |
| P4 | 0.00; 0.03; 1.17 | 0.00; 0.09; 1.93 | 0.00; 0.12; 2.98 | 0.00; 0.20; 1.39 | 0.00; 0.10; 2.82 | 0.00; 0.26; 2.08 | |
| P5 | 0.00; 0.03; 1.17 | 0.00; 0.09; 1.29 | 0.00; 0.12; 2.98 | 0.00; 0.10; 2.08 | 0.00; 0.15; 2.82 | 0.00; 0.09; 1.04 | |
| FPIS | 0,00; 0.03; 3.51 | 0.00; 0.18; 1.93 | 0.00; 0.24; 4.47 | 0.00; 0.10; 2.08 | 0.00; 0.15; 2.82 | 0.00; 0.26; 2.08 | |
| FNIS | 0.00; 0.02; 1.17 | 0.00; 0.09; 1.29 | 0.00; 0.12; 2.98 | 0.00; 0.07; 1.04 | 0.00; 0.06; 1.21 | 0.00; 0.07; 1.04 | |
| Product | Ranking | |||
|---|---|---|---|---|
| P1 | 3.28 | 1.51 | 0.32 | 5 | 
| P2 | 2.30 | 2.55 | 0.53 | 2 | 
| P3 | 1.39 | 3.41 | 0.71 | 1 | 
| P4 | 2.70 | 2.13 | 0.44 | 3 | 
| P5 | 3.20 | 1.55 | 0.33 | 4 | 
| Publisher’s Note: MDPI stays neutral with regard to jurisdictional claims in published maps and institutional affiliations. | 
© 2021 by the authors. Licensee MDPI, Basel, Switzerland. This article is an open access article distributed under the terms and conditions of the Creative Commons Attribution (CC BY) license (https://creativecommons.org/licenses/by/4.0/).
Share and Cite
Siwiec, D.; Pacana, A. Model Supporting Development Decisions by Considering Qualitative–Environmental Aspects. Sustainability 2021, 13, 9067. https://doi.org/10.3390/su13169067
Siwiec D, Pacana A. Model Supporting Development Decisions by Considering Qualitative–Environmental Aspects. Sustainability. 2021; 13(16):9067. https://doi.org/10.3390/su13169067
Chicago/Turabian StyleSiwiec, Dominika, and Andrzej Pacana. 2021. "Model Supporting Development Decisions by Considering Qualitative–Environmental Aspects" Sustainability 13, no. 16: 9067. https://doi.org/10.3390/su13169067
APA StyleSiwiec, D., & Pacana, A. (2021). Model Supporting Development Decisions by Considering Qualitative–Environmental Aspects. Sustainability, 13(16), 9067. https://doi.org/10.3390/su13169067
 
         
                                                


 
       