Next Article in Journal
Space as Sociocultural Construct: Reinterpreting the Traditional Residences in Jinqu Basin, China from the Perspective of Space Syntax
Next Article in Special Issue
Career Success in University Graduates: Evidence from an Ecuadorian Study in Los Ríos Province
Previous Article in Journal
Investigating the Image of the Bihor Tourist Destination among Romanians in the Context of Increasing Economic Indicators of Tourist Activity
Previous Article in Special Issue
Emotional Competencies in Primary Education as an Essential Factor for Learning and Well-Being
 
 
Font Type:
Arial Georgia Verdana
Font Size:
Aa Aa Aa
Line Spacing:
Column Width:
Background:
Article

Understanding Traditional Healing Practices and the Categories of Practices from Fijian iTaukei’s Perspectives

by
Dan Frederick Orcherton
1,
Maria Orcherton
2 and
Matthew Kensen
3,*
1
School of Environment and Climate Change, The PNG University of Natural Resources and Environment, Keravat J2X5+QMF, East New Britain 613, Papua New Guinea
2
McCleod Lake Indian Band, McCleod Lake B.C, McLeod Lake, BC V0J 2G0, Canada
3
Pacific Centre for Environment and Sustainable Development, University of the South Pacific, Suva, Fiji
*
Author to whom correspondence should be addressed.
Sustainability 2021, 13(16), 9003; https://doi.org/10.3390/su13169003
Submission received: 9 April 2021 / Revised: 17 June 2021 / Accepted: 19 June 2021 / Published: 12 August 2021

Abstract

:
This study takes an in-depth look at how traditional healing practices (THPs) are perceived by the iTaukei people living in villages and periurban areas in Fiji Islands. The research used both qualitative and quantitative knowledge/data gathered from six villages in Viti Levu, Fiji Islands, to determine, first, the perception(s) of THPs among the iTaukei; second, what THPs successfully survive and are still important to the iTaukei way of life; and third, what factors influence the iTaukei’s health-seeking behavior or choices between Western and traditional medical systems in their villages. Results confirm that the knowledge healers used to hold to cure common illnesses is now more dispersed and shared with community members; healers/elders’ roles in iTaukei villages are important for cultural–spiritual–social causes of illnesses, and for more complex cases, there are specialized iTaukei healers. Recommendations in the form of categories of practices are offered for practitioners to work more effectively and affectively with the iTaukei.

1. Introduction

Fiji Islands has historically been subjected to monumental change. In more recent times, however, this change has been occurring at an unprecedented rate due to the impacts of modernism, technology, urban expansion, needs for improving education and employment opportunities, industrialization, and social and political turmoil. More importantly, the iTaukei people of the community are faced with progressive, spiritual, and ecological acculturation amidst the ever-present impacts of climate change and the occurrence of natural disasters. The iTaukei landscapes of tradition are being affected in both positive and negative ways because of a number of exogenous and endogenous factors (social and cultural pressures to “modernize”, climate change and natural disasters (Cyclone Winston, 20 February 2016, as one of the most destructive Category 5 cyclones to ever hit Fiji in recent times), urbanization, loss of traditional ecological knowledge, migration of younger people to cities). One of the main challenges is the increase in population and the higher pressure in all of its political, social, economic, cultural, and specifically health structures, which are essentially interwoven with the determinant of health among Fijians. What is not clear (yet) is how these changes will affect the iTaukei people over time. What is clear are the currently increasing demands for Western healthcare services and their associated costs. The question is, how can traditional healing practices (THPs) in contemporary Fiji minimize these demands and related adversities?
Giving respectful space to THPs advocates for the survival of ancestral knowledge and traditions and values iTaukei traditional treatments. Orcherton [1] emphasizes that THPs have always been used by Upper Ba iTaukei villagers, not only because they are less expensive for villagers, but also because these practices are effective, efficacious, and, according to the iTaukei people, proven to work over time. In addition, Tomlinson [2] describes how “sacred soil” becomes both an intelligible and palpable reality and should be considered a creative force of friction between Lotu and Vanua in indigenous Fijian social life and traditional healing practices, generally. THPs are necessary, first, to alleviate the burden of health demands especially in remote villages, and second, to offer adequate and effective mental and spiritual healing. THPs are holistic and all-encompassing and require specialized ways of knowing (much like a modern physician or “doctor” in the Western or European sense).

2. Theoretical Framework

According to the First Nations Health Authority [3] and Shah [4], traditional healing practices (THPs) include the practice of seeking cure for ailments from traditional healers as an integral part of Fijian traditional society. THPs also include health practices, approaches, knowledge, and beliefs incorporating indigenous or Aboriginal healing and wellness while using ceremonies; plant-, animal-, or mineral-based medicines; energy therapies (Energy therapies are also called biofield therapies. They are based on the belief that there are energy fields that flow through and around your body. When energy is flowing freely through your body, you have good emotional, physical and spiritual health. When you are ill, the energy flow is blocked Canadian Cancer Society [5]. The same author(s) describe the most common types of energy therapy are: Reiki has the most spiritual focus of all of the energy therapies. Reiki practitioners believe that channelling spiritual energy through their hands can help in healing. Therapeutic touch practitioners move their hands just above the body to find the blockages, remove the harmful energy and replace it with their own healthy energy.); and physical/hands-on techniques (p. 1). In contrast, Western medicine typically uses conventional therapies to help prevent and treat diseases. These include lifestyle changes, counselling, medication, physical therapy, and surgery. Complementary medicine uses different methods to promote health (Expert Home Care [6]). This study proposed the development of a comprehensive community-based healing framework (categories of practice) from an indigenous iTaukei perspective of the community. The underlying issue is that iTaukei people (as with many other indigenous people in the world), especially those who live in villages (or rural areas), view their world distinctively; they have a different way of life, different ways of knowing their surroundings, and unique ways of interacting with nature. These relationships should be understood within the structure of the local health authority system and by social work service providers before any intervention and therapeutic approaches to healing can be planned and implemented.

3. Research Questions (RQs) and Subquestions

  • How do iTaukei people in villages or rural communities perceive and understand THPs?
    • How can these perceptions be understood in terms of raising awareness of healthcare authorities and primary healthcare workers in rural and urban settings? Do these perceptions influence the need for more culturally safe assessments, interventions, and therapeutic approaches to healing?
    • How do these perceptions help iTaukei people raise their awareness of their right to be treated with dignity according to their traditions and customs?
  • Which THPs are still part of the lives of the iTaukei people in the villages, and how and why have these practices survived in the villagers’ lives?
  • What factors influence iTaukei’s choices between Western and traditional medicine, and how are these factors related to the importance and longevity (survival) of THPs among the iTaukei people in villages?

4. Methodology

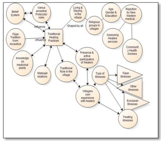
The methodology draws upon a qualitative design and two strategies of inquiry—critical ethnography and case study—infused with the principles of indigenous methods of both primary and secondary knowledge/data gathering. The process in itself also requires flexibility and reflexivity, especially during the writing process, which is entangled with the delicate process of listening, translating, transcribing, and validating the accurate perceptions and reflections of the healers/elders’ lived life stories, the Talanoa sessions, and the face-to-face interviews with the iTaukei participants who access medical services (Western or/and traditional) and the healthcare workers (health workers in villages are Fijian–iTaukei and Fijian–Indians; some are from the same area, while others are from other parts of Fiji) who work in villages delivering services. The research highlighted the importance of specific findings while using qualitative and quantitative methods consisting of Talanoa gatherings (For the Talanoa gatherings, all villagers were invited. The Turaga ni Koro voiced these invitations early in the morning (as he usually does for important events in the village); therefore, in some cases a great number of villagers participated and in others not. The Talanoa was done separately for men and women, following the traditional protocols on these villages), the philosophic sagacity approach, semistructured interviews, key informant interviews, focused life stories/oral narratives, healer–client construction of the story, and participant ethnographic observations. In addition, a quantitative health survey (HS) (number of participants in the HS in villages: community 1, 30; community 6, 10; community 3, 10; community 4, 10; community 5, 10; and community 2, 10) was undertaken to complement the qualitative methods. Graphical summaries were compressed, and decision trees were produced by NVivo11 (Figure 1).
The iterative knowledge/data contributed to the integration of two forms of knowledge, in which the quantitative (questionnaire) supports the qualitative (indigenous relational methods). Different triangulated sources of knowledge/data sourced from key informants provided more credibility (validity) and dependability (reliability) to the evidence-based information from the study. As part of the knowledge gathering process, iTaukei rely on nurturing respect and building trust. For Fijians, respect is equated with the Fijian word vakaturaga. Ravuvu [7] explains that vakaturaga is the key concept of the Vanua ethos, as it underlines core values and elements, such as “respect, love, kindness, care, and concerns for others and conformity with established norms” (p. 319). The research adopted a culturally inclusive approach that embodied an expected behavior of Fijians, which they must follow when they interact with others; this obliges others to reciprocate in the same manner.

5. Participant Selection and Group Size

During visits to the villages and the Talanoa gatherings, purposive sampling was identified as a strategy that best fit this study. Participants were chosen based on their experience and knowledge. The following are the selection criteria for the study:
  • Adult iTaukei men and women living in the villages;
  • Healers/elders known by villagers as practicing THPs;
  • Villagers who have experienced illnesses and received help from elders/healers’ THPs;
  • Professionals from the local health authorities in villages and community partners (CHW) volunteering in villages.
Six (6) traditional iTaukei villages were selected, and six (6) participants per village were identified to be interviewed in groups in the Talanoa gatherings (the number of participants in a Talanoa gathering varies in each of the villages; there is no exact number to be provided, but an approximation of how many participants varies from 8 to 20). Findings were based on a purposive sampling method and the results of the Talanoa sessions. All the knowledge/data recorded during the Talanoa sessions were used on a qualitative analysis. Regarding the quantitative sample size, the community was the first village where the quantitative health survey (HS) was undertaken.

6. Ethics Statement

We adhered to the USP Research Ethics Policy and the Intellectual Property and Copyright Policy and obtained the human ethics clearance and completed the screening questionnaire and submitted these to the Faculty Research Committee. Part of the protocol involves obtaining permission from the Permanent Secretary of iTaukei Affairs (PSIA) and the Chairman of the iTaukei Lands and Fisheries Commission (TLFC). The iTaukei Affairs Board (TAB) wrote a letter to the iTaukei authorities of the Ba province, who also wrote a letter to the Turaga ni Koro in the villages informing of my arrival in the village(s).
The unit of analysis for this study are the iTaukei people (as individuals and as a group) living in each of the six villages.

7. Results

A summary of emerged “categories of practice” is presented to support the culturally appropriate recommendations. Regarding many illnesses in six villages, villagers would go to see Western medical professionals (preferably iTaukei healthcare professionals who speak the Bauan Fijian language). This seemed to be a pattern in villages that have access to health centers and nursing stations (communities 1, 2, and 3). Community 4, however, is quite distant from the main towns and has no nursing station, and nurses do outreach programs and health checks in this village. Community 5 is quite a distance from all the other villages and, therefore, has a different approach to healing, based on its geographic location/isolation. Results showed that villagers are more knowledgeable about how to treat common illnesses in their villages; however, in more recent times, if they do not succeed in their home treatment, they seek Western healthcare professionals and later seek healers/elders. In some cases, healers/elders usually explain to them their procedures of what, how, and why they do what they do.
iTaukei healing narratives revealed that healing is related not only to knowledge but also to the unseen spiritual and existential power that only healers/elders are able to access. During this interactive “learning by doing” process, knowledge is shared and passed on. Figure 2 shows a visual representation of categories, choices, and the utilization of medical systems in six villages, and Table 1 summarizes the patterns of the available medical systems in these villages.

8. Categories of Practice

Based on empirical observations and data gathered in the field, 13 categories of practice and their brief descriptions and themes were obtained from the six villages selected. The categories of practice were framed to be taken into consideration when assessment, interventions, therapeutic treatments, and the enhancement of relationships are planned for iTaukei people in villages, which might contribute to the culturally appropriate facilitation of healing (Figure 3). There was no intent to rank or to compare them; on the contrary, the focus was to unify key points and content to guide the approach of professionals with the iTaukei Fijian human health service work in villages.

9. Social and Cultural Support among Villagers: First within Their Own Mataqali

This category highlights the importance of validating the social, cultural, and spiritual practices of each of the mataqalis in iTaukei villages. What is often overlooked is accepting the uniqueness (beliefs and cultural practices) of each mataqali, which it is not only necessary but also ethically responsible. This enables mutual (amicable) cooperation while maintaining their clan identity and the spiritual wholeness of the village.
iTaukei villages have their traditional leaders, and the heads of each mataqali are adherents of the village “social organization”. It is necessary to skillfully and tactfully acknowledge their traditions (The mataqali’s in villages came to be together not because of their own decision; on the contrary, not all but many of them were forced to reunite in villages (as reserves). This was a colonial strategy to administrate the colonized, to exert control.) by listening and acting in a nonjudgmental manner.

10. Obtaining Help from Others, Giving Support to Others

This includes the support that villagers receive from others and the support they bring to others—actions of reciprocity, encouragement, and respect that villagers experience in their daily relationships. These actions are essential to their empowerment and are revitalized in their ceremonies. Obtaining and giving support also relates to the relationship they have established within their own families and mataqalis and with their traditional leaders in the village (i.e., chiefs, Turaga ni Koro, the Bete, healers/elders, among others), religious leaders, teachers (working in the village), and partners. iTaukei customarily visit each other (i.e., times of illness, funeral, birth, and naming of a child), and it is in “working together” that their social relationships are fortified.
The (iTaukei) value related to this category is Loloma (love for all)—sharing and hosting people and being generous. It was observed that villagers appreciated and recognized this value as love needed to support each other.

11. Developing Healthy Relationships

This category relates to the process of helping others, manifested through helping by listening and by not being judgmental. It is interconnected with Viqaravi (service), which in the iTaukei tradition brings to light the values of reciprocity and shared kindness. It is during the sharing process of this action that villagers think, feel, and act not only on the helping actions towards others but also on how these actions have a reciprocal effect (reflecting to them). This, in turn, helps them to heal and, during the process, aids them in finding self-assurance and balance in their lives.

12. Participating in iTaukei Ceremonies and Traditions

Each ceremony has a specific purpose and is performed following iTaukei local traditions. During ceremonies, yaqona is used and protocols are followed according to tradition. It is in these ceremonies that traditional roles are acknowledged and respectfully revitalized following iTaukei customary laws and guiding principles for practice. Ceremony protocols vary from mataqali to mataqali; however, the scale and magnitude of this variation is still unclear. Participating in ceremonies and other traditions allows the expression of feelings and emotions and anchors iTaukei with their own cultural resilience.

13. Gaining Understanding of Traditions and Acceptance of the iTaukei Values

Sharing and maintaining iTaukei cultural traditions with the new generation of iTaukei who are living in villages or who have moved to urban areas is extremely important. Changes are happening in villages, and most villagers might be experiencing changes in all areas of their lives. Gaining understanding of how, why, and when changes affect the body, mind, and spirit offers better and healthy ways to deal with the impacts of changes. The acceptance of their traditions, cultural values, and guiding principles as significant provides the iTaukei with the cultural shield of solid foundation and protection for the preservation and continuation of their culture.

14. Being Connected through Religion

This category of practice refers to personal reverence and respect for choices villagers make to belong to a religious group in the village. In all, what is important for most believers is having the needed space with God. They re-establish their faith and daily relationship through prayers, individual and collective. Communal church work and expressions of religiosity emphasize their faith through village activities. The focus is on the ways villagers uphold this relationship within themselves and with their church leaders. Healing is based on the intimate relationship healers/elders have with God.

15. Being Spiritually Connected

This category looks at traditional healing leaders that healers/elders might access. Faith in what they know, along with their traditional roles, and collective responsibilities as leaders bring them the responsibility to safeguard those under their social and spiritual jurisdiction in tune with iTaukei cultural realms. Being spiritually connected “pleases” the ancestors and fosters ancestral knowledge transmission and other forms of iTaukei cultural expressions. It is also perceived as a special power received from God, their ancestors, and other powerful spirits in the iTaukei constellation. Healing, from an iTaukei perspective, is perceived as finding balance and living in harmony.

16. Role Model in Villages

iTaukei ways of knowing and being are intertwined with daily actions guided by the principles of respect, responsibility, and reciprocity. There is a sense of pride (individual and collective) when someone overcomes difficulties or challenges the status quo and excels. Being active and alert and being good and doing well, along with the feeling of appreciation and respect, are what characterize role models. In villages, in many cases chiefs, traditional leaders, healers/elders, and church leaders are highly respected, and they are usually consulted for guidance.

17. Healthy Relationship with Vanua

This category relates to knowing and appreciating what Vanua does mean to Fijian iTaukei in contemporary times (Figure 3). It is based on having a good relationship within the village and with the surrounding natural environment, which goes hand on hand with the values of reciprocity, kindness, and relatedness. The village is on Vanua and Vanua is on the village. Vanua is perceived to be the provider of all provisions to sustain life, and a good relationship with Vanua means a good relationship with the self, which leads to self-healing (individually and collectively). During the village interviews, many iTaukei voiced their concerns about how much “damage” Vanua is experiencing; comments from participants included: “Health of the land means the health of the people”. Currently, the health of the people is diminishing, and the water from rivers, the forest and other elements in nature that offer the iTaukei comfort and relaxation, and feelings of being connected are being disturbed.

18. Staying Physically Active

This relates to staying in good physical health. The daily physical activities (without overexhaustion) that iTaukei villagers perform on their farms and their voluntary participation in committee chore activities naturally demand physical work. Elders mentioned how, for example, their daily work on the land by producing crops to sustain their lives, home chores, and being part of the village committee actively ensure they are kept in good health.

19. Revitalizing Good Values of Yaqona

Yaqona, also known as kava-kava, ’awa, yaqona, from the genus and species names Piper methysticum (Kava is an extract from the plant Piper methysticum that grows in several Pacific island chains; it is a member of the black pepper family and goes by some other names: kava, kava pepper, kava root, kawa kawa, intoxicating pepper, ava pepper, and tonga (source: https://www.ncbi.nlm.nih.gov/pubmed/9855570 (accessed on 24 June 2020)) is widely used in most of the case study villages; for the majority, yaqona is a culturally important cash crop. Yaqona also plays an important role in villagers’ meaningful life events. However, for some iTaukei, yaqona has been portrayed to be an addictive element in their lives.

20. The Expression of Emotions and Feelings during Talanoa Gatherings

This category of practice includes the importance of Talanoa sessions or gatherings in villages. Women, men, and youth traditionally form their groups separately and get together (for different/specific purposes); however, it is during the beginning, middle, and ending processes of these Talanoa gatherings that villagers use these sessions to facilitate sharing and engage in opportunities (dialogue) to talk about issues or concerns, which often also requires the evocation of collective sentiments from the spirit world or other intangible elements. The gathering itself allows the expression of emotions by talking, laughing, and crying at times. Yaqona is usually present in these gatherings. The effects of yaqona on the body offer that space for bringing things out in a relaxed (in most cases in a nonaggressive manner) and honestly sharing feelings and sentiments. Most of these healing transactions are conducted in their own language using their own traditional tools and cultural forms of expression. In all, when these Talanoa gatherings happen and yaqona is respectfully acknowledged, healing actions might bring strength, self-empowerment, and balance in their relationships with the self and with others.
These gathered categories of practices are meaningful tools to take into consideration when working with iTaukei people in the Upper Ba villages.

21. Discussion

The findings presented bring valuable information regarding the use of medical systems in iTaukei villages. The use of these medical systems (Table 1) depends on how the iTaukei perceive the causes of various illnesses.
The results of the study concur with those found by author (2010), citing author (and subreferenced in author, 2001). In this study, author found that the Hispanic attribution of illness is believed to be caused by imbalance in the body (this imbalance refers to the disease of hot and cold) of the affected person. These imbalances are experienced through physical malfunction of organs in the body similar to what is described by the iTaukei people in the villages; illness happens when the body does not function well and when there are imbalances of heat and cold in the body system. There is also mention of illnesses caused by supernatural agents and diseases caused by envy or illness with emotional origins. Regarding cultural–spiritual illnesses, however, the healing methods are only negotiated within the iTaukei people in the villages. Cultural practices need a traditional space for their cultural continuity and survival, and it is within this unique context of customary beliefs and practices that iTaukei healing elements reside. Authors (2016) emphasize the role of culture as health and illness are “culturally conditioned” (p. 86). For partners, people’s illness means disharmony and imbalance of the “living body with its surrounding” (p. 86), and they see that the “landscape is animated, as having soul” (p. 86). Authors (2004, reported in author, 2010) found that Vietnamese–American children and adults’ illnesses were attributed to biological and supernatural agents. Authors (1994) reported how individuals from culturally diverse groups related the causation of their illness to upsetting emotions (envy and jealousy). This is similar to the iTaukei’s responses that some illnesses are caused by wrong food choices and other illnesses have supernatural connotations (mate ni Vanua, witchcraft, and curse) attributed in general to breaking ancestral iTaukei protocols that “only the iTaukei knows”. Author (2008) explains how the Māori (indigenous peoples of New Zealand) are affected by “high rates in diabetes, respiratory infections, chronic heart disease, poverty, oppression, housing, eco-health, environmental health” (para. 9), and their healing (just as author pointed out) is embedded in their language, values, customs, and surrounding environment. This essentially highlights the importance of their TEK and the recognition of indigenous health and healing in integrated measures towards self-governance.
In response to RQ1, the study concludes that Western and traditional medical systems need to be complementary, amalgamating/integrating the efforts of healthcare authorities, primary healthcare workers (including CHWs), and healers/elders in rural Fijian settings. This brings to light the importance of considering the iTaukei’s perceptions and the need for more culturally safe assessments, interventions, and therapeutic approaches towards healing, especially in villages. The categories of practices are an outcome of how health perceptions play an important role in the lives of the iTaukei.
Partners were/are placed between two worlds: traditionalism and modernism. Unfortunately, the local health authority has not provided partners with a cultural safe space to negotiate these two realities: tradition and modernity. This results in the progressive disempowerment of community-based resilience and disengagement of the iTaukei people. This also coincidentally results in gradual sociocultural erosion and the loss of identity, along with traditional ways of knowing and healing practices. In many cases, modern Western science mission statements, visions, policies, and procedures take priority and are acknowledged and officially recognized and enforced.
These comparisons underscore the importance of the iTaukei belief systems that are necessary to be understood in order to support awareness of how to culturally proceed in villages. In addition, understanding and being empathetic towards how the iTaukei perceive and define health and illness is meaningful, in order to support them in addressing their health challenges/barriers. These personal health-driven perceptions were/are intertwined with villagers’ decision on what (to do), why (for what reason), and how (to do it). There is a real need for more culturally safe assessments, interventions, and therapeutic approaches when helping iTaukei (especially those living in villages). Therefore, all these procedures should be responsibly planned, taking into consideration the iTaukei customs and traditions.
Raising awareness of how healthcare professionals have to proceed is done basically by respecting and taking into consideration villagers’ values and beliefs, practices, and knowledge without condemning, ostracizing, or judging them. The local health authority pressures villagers to seek medical help from health centers or nursing stations in villages. This call, however, does not take into consideration the fact that there are prominent geographical barriers, such as location and lack of transportation, which are some of the major impediments of outreach programs in villages. Villages (for example) that are found quite a distance or are isolated from all the other villages have a different approach to healing.
In response to RQ2, the study concludes that THPs’ survival is interwoven with how the iTaukei perceive their belief system in contemporary times. It is also related to illness/sickness (common illness, Fijian illness, European illness, and the unknown), health, and mainly how through the years they have learned to trust their healing knowledge and manage it. Over time, these knowledge and practical skills have been developed through acquisition and accumulation of knowledge passed down through generations within their families and shared with those who are close or related to them. Traditional knowledge, skills, and experiences are held mainly by the soli wai (healers) and the qase/matua (elders). Therefore, they are recognized as ancestral knowledge with ancestral lineages. Healers/elders who come from families of traditional Fijian healers are well recognized by the majority of villagers as having the healing gift and wisdom (yalomatua) in them, which is intrinsically related to their ancestral spiritual knowledge.
In response to RQ3, the study concludes that there is a positive correlation between the importance and longevity (survival) of THPs in the iTaukei Upper Ba villages, and the choice between Western and traditional medicine influences the longevity of THPs in these villages. Longevity is also related to the villagers’ challenges and circumstances in their daily lives. Changes in the patriarchal, hierarchical traditional role in villages are happening in the case study villages studied in Upper Ba. Families in these villages are getting together to discuss and make decisions on what to do in relation to their health. In a broader view, these new social patterns influence not only the decision on what health services to access but also the decisions they have to make in all other areas of their lives. This, therefore, influences the maintenance of their health and well-being.
The knowledge/data and stories gathered from the six villages show that for most of the illnesses, villagers would go to see Western medical professionals (preferably iTaukei healthcare professionals who speak their local dialect or the Bauan Fijian language). This pattern is consistent with villages that have access to health centers and nursing stations (communities 1, 2, and 3). Community 4, however, is quite distant from the main towns and has no nursing station, and nurses do outreach programs and health checks in this village. In the same manner, the accumulated elders’ wisdom and knowledge/data from life stories gathered from the village case studies suggest that the choices villagers make as regards Western medical services, THPs (healers/elders), and treatments at home depend on the symptoms and manifestations of the illness and other factors (social and cultural). Villagers know how to manage (their) common illnesses; however, when the illness is not clear or Western healthcare professionals cannot tell what it is, villagers submissively accept their suspicions about having a Fijian/Vanua illness (mate ni Vanua). This is physically, psychologically, and emotionally demoralizing to their wellness. Villagers make their decisions based on their perceptions of the type of illnesses/sickness they are affected with, but also results (surprisingly) indicate that there is not much reliance on healthcare professionals or healers, but on their own knowledge of treating the illness at home first. Finally, as a last and recent example, a Category 5 cyclone struck Fiji in February (TC Winston). These recent and unfortunate events (and by necessity) immediately spiked reliance on traditional healing as a first response (emergency response) of villagers in the aftermath of the cyclone (Cyclone Winston claimed more than 44 lives, affecting up to 350,000 people without homes or shelters). This reliance on THPs has become even more pronounced and vitally important.

22. Conclusions

Traditional and Western medical systems must be complementary and integrate the efforts of health authorities, primary care providers, and healers in rural Fiji settings. Categories of practices were developed in response to how health perceptions have contributed to the lives of the iTaukei, and THPs’ survival is dependent on the way the iTaukei view their culture and beliefs in contemporary times. As part of their ancestral knowledge, THPs are also associated with ancestral lineages, coming from families of traditional Fijian healers. Such healers are well known for having healing gifts and wisdom (yalomatua), which are a direct result of their ancestral spiritual knowledge. Likewise, the study concludes that there is a positive correlation between the importance and longevity of traditional health practitioners in the Upper Ba villages of iTaukei, and that different choices between Western and traditional medicine influence the longevity of THPs in these villages. In Fijian Upper Ba communities, family members are getting together to talk and decide what to do for their health; because of this, the traditional patriarchal roles within villages are changing. In essence, families in these communities are taking an active role in their healthcare decisions.
From a broader perspective, these new social patterns influence how individuals access health services and the decisions they must make in all other areas of their lives. This, in turn, affects their ability to maintain their health and well-being.

23. Limitations

During the research, some logistical limitations were experienced related to road closures, availability of transportation, landslides, cyclones, and extreme weather events, as well as availability of elder/healers. This affected the applicability of the findings, and some very minor adjustments to the methodology had to be made (e.g., using opportunistic Talanoa gatherings, a modified philosophic sagacity approach, and participant ethnographic observations).

Author Contributions

Conceptualization: D.F.O. and M.O. Methodology: D.F.O. and M.O. Software: D.F.O. Validation: D.F.O.; M.O. and M.K. Formal analysis: D.F.O. and M.O. Investigation: D.F.O. and M.O. Resources: D.F.O. and M.O. Data curation: D.F.O.; M.O. and M.K. Writing: D.F.O. and M.O. Original draft preparation: M.O. Writing—review and editing: D.F.O.; and M.O. Visualization: D.F.O. and M.O. Supervision: M.O.; Project administration: D.F.O. All authors have read and agreed to the published version of the manuscript.

Funding

This research received no external funding.

Institutional Review Board Statement

The study was conducted according to the guidelines of the Declaration of Helsinki, and approved by the Institutional Review Board (or Ethics Committee) School of Social Sciences-University of the South Pacific.

Informed Consent Statement

Informed consent was obtained from all subjects involved in the study.

Data Availability Statement

Not applicable.

Conflicts of Interest

The authors declare no conflict of interest.

References

  1. Orcherton, M. The Social and Cultural Refocusing of iTaukei Landscapes of Identity through Traditional Healing Practices. Ph.D. Thesis, University of the South Pacific, Suva, Fiji, 2017. Available online: http://digilib.library.usp.ac.fj/gsdl/collect/usplibr1/index/assoc/HASH3b0d.dir/doc.pdf (accessed on 4 July 2021).
  2. Tomlinson, M. Sacred Soil in Kadavu, Fiji. Oceania 2002, 72, 237–257. Available online: http://www.jstor.org/stable/40331857 (accessed on 15 May 2021). [CrossRef]
  3. First Nations Health Authority. Traditional Healing. 2021. Available online: https://www.fnha.ca/what-we-do/traditional-healing (accessed on 8 April 2021).
  4. Shah, S. Liability of Traditional Healers. Available online: http://www.paclii.org/journals/JSPL/2012/6.pdf (accessed on 8 April 2021).
  5. Canadian Cancer Society. Energy Therapies. Available online: https://www.cancer.ca/en/cancer-information/diagnosis-and-treatment/complementary-therapies/energy-therapies/?region=on (accessed on 16 June 2021).
  6. Expert Home-Care, Inc. Alternative Medicine vs. Traditional, Western Medicine; Expert Home-Care, Inc.: New Brunswick, NJ, USA, 2021; Available online: https://www.experthomecare.com/alternative-medicine-vs-traditional-western-medicine/ (accessed on 9 March 2010).
  7. Ravuvu, A. The Fijian Ethos; Institute of Pacific Studies, the University of the South Pacific: Suva, Fiji, 2000. [Google Scholar]
  8. LeBeau, D. Dealing with Disorders: Traditional and Western Medicine in Katutura (Namibia); Richara Publikations: Cologne, Germany, 2003. [Google Scholar]
Figure 1. Generalized model of THP perception in six villages. Source: qualitative analysis of explored Nvivo diagram, 2015.
Figure 1. Generalized model of THP perception in six villages. Source: qualitative analysis of explored Nvivo diagram, 2015.
Sustainability 13 09003 g001
Figure 2. Visual representation of categories, choices, and the utilization of medical systems in the villages. Source: HS, 2015 qualitative methods.
Figure 2. Visual representation of categories, choices, and the utilization of medical systems in the villages. Source: HS, 2015 qualitative methods.
Sustainability 13 09003 g002
Figure 3. Villages: visual representation of categories of practices. Sources: qualitative analysis of qualitative methods, 2015. “Child” refers to the naming of a child within the context of iTaukei customary visitations (i.e., time of illness, funeral, birth, and naming of a child); it is in the “working together” that their social relations are fortified.
Figure 3. Villages: visual representation of categories of practices. Sources: qualitative analysis of qualitative methods, 2015. “Child” refers to the naming of a child within the context of iTaukei customary visitations (i.e., time of illness, funeral, birth, and naming of a child); it is in the “working together” that their social relations are fortified.
Sustainability 13 09003 g003
Table 1. Summary of the medical systems in villages. Source: qualitative methods of knowledge/data gathering and HS, 2015. Note: health-seeking behaviors slightly vary in each village and based on the illnesses (LeBeau. [8]).
Table 1. Summary of the medical systems in villages. Source: qualitative methods of knowledge/data gathering and HS, 2015. Note: health-seeking behaviors slightly vary in each village and based on the illnesses (LeBeau. [8]).
Use of a Single Medical SystemUse of Available Medical SystemsCyclical Utilization of Available Medical Systems in Villages
Perceptions
Cause
1. Perceived as natural.
a. Common illnesses.
b. Perceived as European illness.
2. Social–cultural–spiritual (Fijian illnesses).
3. Social–cultural–spiritual (witchcraft, curse).
Manifestation
1. Symptoms (initially) are recognized as normal.
2. Symptoms start as normal, but when the normal period of expecting healing does not occur, suspicions start affecting the physical, psychological, emotional, and cognitive being of the ill and their families.
3. Same as #2. There is some suspicion about who caused it. There is knowledge of the kind of illness caused by witchcraft or a curse or both.
Health-seeking behavior
Perceptions
Cause
Started as natural and ended as social–cultural–spiritual.
Manifestation
Symptoms initially start as common illnesses, but when the normal healing period passes (undetermined state), the acceptance of having Fijian illnesses (mate ni Vanua) or any of the other social–cultural–spiritual causes is confirmed.
Health-seeking behavior
Use of medical systems available (in each village). Depending on the illness, some treat first at home, then Western doctors, and then healers/elders.
Perceptions
Cause
Social–cultural–spiritual: Fijian illness, witchcraft, and curse.
Manifestation
The manifestations are not only physical but also emotional and spiritual. Appalling events start happening in the lives of the affected person and family members.
Health-seeking behavior
Treat at home and seek Western medical service to cure physical manifestations (to check whether their suspicion is right). Searching for a specialized (spiritual specialized healers live in different parts of Fiji) traditional healer/elder (spiritual) to cure the cause. The search is all over Fiji.
  • First choice is to be treated:
    • At home;
    • By Western doctors.
  • iTaukei follow a mataqali/village ceremony of forgiveness–healing (traditional Fijian way).
  • Search (all over Fiji) for specialized healers/elders (well known by the iTaukei to treat cases of witchcraft/curse).
For cases of epilepsy or other mental illness, families prefer to treat at home (this is determined by different social and economic factors).
Publisher’s Note: MDPI stays neutral with regard to jurisdictional claims in published maps and institutional affiliations.

Share and Cite

MDPI and ACS Style

Orcherton, D.F.; Orcherton, M.; Kensen, M. Understanding Traditional Healing Practices and the Categories of Practices from Fijian iTaukei’s Perspectives. Sustainability 2021, 13, 9003. https://doi.org/10.3390/su13169003

AMA Style

Orcherton DF, Orcherton M, Kensen M. Understanding Traditional Healing Practices and the Categories of Practices from Fijian iTaukei’s Perspectives. Sustainability. 2021; 13(16):9003. https://doi.org/10.3390/su13169003

Chicago/Turabian Style

Orcherton, Dan Frederick, Maria Orcherton, and Matthew Kensen. 2021. "Understanding Traditional Healing Practices and the Categories of Practices from Fijian iTaukei’s Perspectives" Sustainability 13, no. 16: 9003. https://doi.org/10.3390/su13169003

APA Style

Orcherton, D. F., Orcherton, M., & Kensen, M. (2021). Understanding Traditional Healing Practices and the Categories of Practices from Fijian iTaukei’s Perspectives. Sustainability, 13(16), 9003. https://doi.org/10.3390/su13169003

Note that from the first issue of 2016, this journal uses article numbers instead of page numbers. See further details here.

Article Metrics

Back to TopTop