Modelling the Impact of Building Information Modelling (BIM) Implementation Drivers and Awareness on Project Lifecycle
Abstract
:1. Introduction
2. Awareness of BIM in the AECO Industry
2.1. BIM and Project Lifecycle
2.1.1. Design Stage
2.1.2. Construction Stage
2.1.3. Operation Stage
2.2. Drivers of BIM
3. Research Methods
3.1. Survey Administration
3.2. Data Analysis
3.2.1. Reliability Test
- n = the number of items
- Vt = the variance of the total scores
- Vi = the variance of the item scores
3.2.2. Respondent Demographics
3.2.3. Analytical Technique
3.2.4. Common-Method Variance
3.2.5. Measurement Model
3.2.6. Structural Model
4. Results
4.1. Common-Method Bias
4.2. Measurement Model (First-Order Construct)
4.3. Measurement Model (Second-Order Construct)
4.4. Structural Model (Path Analysis)
4.5. The Explanatory Power of the Structural Model (R2)
4.6. Predictive Relevance of the Structural Model
5. Discussion
6. Conclusions
6.1. Conceptual and Empirical Contributions
- The study makes a conceptual contribution through the identification and conceptual definition of additional constructs to be added to the conceptual framework such as the impact of BIM implementation drivers on BIM usage and awareness across the project lifecycle.
- The range of construction-based BIM and BIM implementation studies focused primarily on developed countries (UK, USA, Hong Kong and Australia). Consequently, scant research has been conducted in developing countries and the Nigerian construction sector on the adoption of BIM. This creates a solid basis for addressing BIM adoption in improving local construction projects’ reliability and filling the above-mentioned gap of knowledge.
- The study’s output offers, for the first time, a significant prediction tool (PLS-SEM) to discuss the impact of BIM drivers on BIM usage and awareness in the project lifecycle in the construction industry. As such, this tool could improve the traditional adoption of BIM in the construction sector, particularly in developing countries. This contribution is empirical in nature as it is focused on testing a theoretical linkage between two constructs, namely the BIM implementation drivers and BIM usage and awareness in the project lifecycle, which have not previously been tested.
- Regarding country context, it is evident that there is an increase in the level of BIM awareness in the Nigerian construction industry, and this is expected to rise significantly within the next few years. This empirical study provides evidence that there is a vital and positive impact of BIM drivers on BIM awareness across the project lifecycle. Consequently, this can encourage the Nigerian government and other local organizations to adopt BIM. Such research will improve BIM adoption in this region. Therefore, the study makes significant contributions by adding new knowledge in a previously unexplored context.
6.2. Managerial Implications
- It provides construction companies with critical drivers that can be leveraged upon for competitiveness and global market survival via BIM incorporation.
- It assists clients, contractors and consultants in evaluating BIM drivers and BIM awareness across the project lifecycle which will facilitate effective decision making during project execution.
- It presents empirical evidence that could be useful to guide Nigerian policymakers and other developing countries in adopting BIM.
6.3. Limitations and Future Research
Author Contributions
Funding
Institutional Review Board Statement
Informed Consent Statement
Data Availability Statement
Conflicts of Interest
Abbreviations
| AECO | Architecture, Engineering, Construction and Operations |
| AVE | Average Variance Extracted |
| CART | Cronbach’s Alpha Reliability Test |
| CMV | Common-Methods Variance |
| CR | Composite Reliability |
| CSFs | Critical Success Factors |
| FM | Facility Management |
| GDP | Gross Domestic Product |
| IoT | Internet of Things |
| LCA | Life Cycle Assessment |
| MDPI | Multidisciplinary Digital Publishing Institute |
| MEP | Mechanical, Electrical and Plumbing |
| PL | Project Lifecycle |
| PLS-SEM | Partial Least Squares Structural Equation Modelling |
| RoI | Return on Investment |
| SEM | Structural Equation Modelling |
| UAE | United Arab Emirates |
| VIF | Variable Inflation Factor |
References
- Olanrewaju, O.; Idiake, J.; Oyewobi, L.; Akanmu, W.P. Global economic recession: Causes and effects on Nigeria building construction industry. J. Surv. Constr. 2018, 9, 9–18. [Google Scholar]
- Olanrewaju, O.I.; Babarinde, S.A.; Chileshe, N.; Sandanayake, M. Drivers for implementation of building information modeling (BIM) within the Nigerian construction industry. J. Financ. Manag. Prop. Constr. Econ. Build. 2021. [Google Scholar] [CrossRef]
- Edwards, D.J.; Pärn, E.; Love, P.E.; El-Gohary, H. Research note: Machinery, manumission, and economic machinations. J. Bus. Res. 2017, 70, 391–394. [Google Scholar] [CrossRef]
- Owusu-Manu, D.-G.; Edwards, D.J.; Mohammed, A.; Thwala, W.D.; Birch, T. Short run causal relationship between foreign direct investment (FDI) and infrastructure development. J. Eng. Des. Technol. 2019. [Google Scholar] [CrossRef]
- Araújo, C.; Almeida, M.; Bragança, L. Analysis of some Portuguese thermal regulation parameters. Energy Build. 2013, 58, 141–150. [Google Scholar] [CrossRef]
- Carvalho, J.P.; Bragança, L.; Mateus, R. Optimising building sustainability assessment using BIM. Autom. Constr. 2019, 102, 170–182. [Google Scholar] [CrossRef]
- Mousa, A. A Business approach for transformation to sustainable construction: An implementation on a developing country. Resour. Conserv. Recycl. 2015, 101, 9–19. [Google Scholar] [CrossRef]
- Fang, Z.; Gao, X.; Sun, C. Do financial development, urbanization and trade affect environmental quality? Evidence from China. J. Clean. Prod. 2020, 259, 120892. [Google Scholar] [CrossRef]
- Kissi, E.; Boateng, E.; Adjei-Kumi, T. Strategies for implementing value management in the construction industry of Ghana. In Proceedings of the DII-2015 Conference on Infrastructure Development and Investment Strategies for Africa, Livingstone, Zambia, 16–18 September 2015; pp. 255–267. [Google Scholar]
- Adeyemi, L.A.; Idoko, M. Developing Local Capacity for Project Management—Key to Social and Business Transformation in Developing Countries; Project Management Institute: Newtown Square, PA, USA, 2008. [Google Scholar]
- Maceika, A.; Bugajev, A.; Šostak, O.R. The Modelling of Roof Installation Projects Using Decision Trees and the AHP Method. Sustainability 2020, 12, 59. [Google Scholar] [CrossRef] [Green Version]
- Acre, F.; Wyckmans, A.J.S. The impact of dwelling renovation on spatial quality: The case of the Arlequin neighbourhood in Grenoble, France. Smart Sustain. Built Environ. 2015. [Google Scholar] [CrossRef] [Green Version]
- Parn, E.A.; Edwards, D. Cyber threats confronting the digital built environment: Common data environment vulnerabilities and block chain deterrence. Eng. Constr. Archit. Manag. 2019. [Google Scholar] [CrossRef]
- Ghosh, A.; Edwards, D.J.; Hosseini, M.R. Patterns and trends in Internet of Things (IoT) research: Future applications in the construction industry. Eng. Constr. Archit. Manag. 2020. [Google Scholar] [CrossRef]
- Newman, C.; Edwards, D.; Martek, I.; Lai, J.; Thwala, W.D.; Rillie, I. Industry 4.0 deployment in the construction industry: A bibliometric literature review and UK-based case study. Smart Sustain. Built Environ. 2020. [Google Scholar] [CrossRef]
- Kineber, A.F.; Othman, I.; Oke, A.E.; Chileshe, N.; Buniya, M.K. Impact of Value Management on Building Projects Success: Structural Equation Modeling Approach. J. Constr. Eng. Manag. 2021, 147, 04021011. [Google Scholar] [CrossRef]
- Shirowzhan, S.; Sepasgozar, S.M.; Edwards, D.J.; Li, H.; Wang, C. BIM compatibility and its differentiation with interoperability challenges as an innovation factor. Autom. Constr. 2020, 112, 103086. [Google Scholar] [CrossRef]
- Autodesk. Building Information Modelling (BIM). 2020. Available online: https://www.autodesk.com/solutions/bim (accessed on 10 January 2021).
- Abubakar, M.; Ibrahim, Y.; Kado, D.; Bala, K. Contractors’ Perception of the Factors Affecting Building Information Modelling (BIM) Adoption in the Nigerian Construction Industry. Available online: https://www.researchgate.net/publication/269192661_Contractors’_Perception_of_the_Factors_Affecting_Building_Information_Modelling_BIM_Adoption_in_the_Nigerian_Construction_Industry (accessed on 30 January 2021).
- Pärn, E.A.; Edwards, D.J.; Sing, M.C. The building information modelling trajectory in facilities management: A review. Autom. Constr. 2017, 75, 45–55. [Google Scholar] [CrossRef] [Green Version]
- Oraee, M.; Hosseini, M.R.; Edwards, D.J.; Li, H.; Papadonikolaki, E.; Cao, D. Collaboration barriers in BIM-based construction networks: A conceptual model. Int. J. Proj. Manag. 2019, 37, 839–854. [Google Scholar] [CrossRef]
- Azhar, S. Building information modeling (BIM): Trends, benefits, risks, and challenges for the AEC industry. Leadersh. Manag. Eng. 2011, 11, 241–252. [Google Scholar] [CrossRef]
- Bianchini, C.; Inglese, C.; Ippolito, A.; Maiorino, D.; Senatore, L.J. Building Information Modeling (BIM): Great Misunderstanding or Potential Opportunities for the Design Disciplines? In Handbook of Research on Emerging Technologies for Digital Preservation and Information Modeling; IGI Global: Hershey, PA, USA, 2017; pp. 67–90. [Google Scholar]
- Yan, H.; Demian, P. Benefits and Barriers of Building Information Modelling; Tingshua University Press: Beijing, China, 2008. [Google Scholar]
- Olanrewaju, O.I.; Chileshe, N.; Babarinde, S.A.; Sandanayake, M. Investigating the barriers to building information modeling (BIM) implementation within the Nigerian construction industry. Eng. Constr. Archit. Manag. 2020, 27, 2931–2958. [Google Scholar] [CrossRef]
- Olanrewaju, O.; Babarinde, S.A.; Salihu, C. Current State of Building Information Modelling in the Nigerian Construction Industry. J. Sustain. Archit. Civ. Eng. Geod. 2020, 27, 63–77. [Google Scholar] [CrossRef]
- Babatunde, S.O.; Perera, S.; Ekundayo, D.; Adeleye, T.E. An investigation into BIM-based detailed cost estimating and drivers to the adoption of BIM in quantity surveying practices. J. Financ. Manag. Prop. Constr. Econ. Build. 2019, 25, 61–81. [Google Scholar] [CrossRef]
- Eadie, R.; Odeyinka, H.; Browne, M.; McKeown, C.; Yohanis, M. An analysis of the drivers for adopting building information modelling. J. Inf. Technol. Constr. 2013, 18, 338–352. [Google Scholar]
- Olawumi, T.O.; Chan, D.W. An empirical survey of the perceived benefits of executing BIM and sustainability practices in the built environment. Constr. Innov. 2019, 19, 321–342. [Google Scholar] [CrossRef]
- Chan, A.P.; Ho, D.C.; Tam, C. Design and build project success factors: Multivariate analysis. J. Constr. Eng. Manag. 2001, 127, 93–100. [Google Scholar] [CrossRef]
- Yu, A.T.; Shen, Q.; Kelly, J.; Lin, G. A value management approach to strategic briefing: An exploratory study. Archit. Eng. Des. Manag. 2006, 2, 245–259. [Google Scholar] [CrossRef]
- Rodgers, C.; Hosseini, M.R.; Chileshe, N.; Rameezdeen, R. Building information modelling (BIM) within the Australian construction related small and medium sized enterprises: Awareness, practices and drivers. In Proceedings of the ARCOM 2015 31st Annual Conference of the Association of Researchers in Construction Management, Lincoln, UK, 7–9 September 2015; pp. 691–700. [Google Scholar]
- Aghimien, D.O.; Oke, A.E.; Aigbavboa, C.O. Barriers to the adoption of value management in developing countries. Eng. Constr. Archit. Manag. 2018. [Google Scholar] [CrossRef]
- Olugboyega, O.; Edwards, D.J.; Windapo, A.O.; Omopariola, E.D.; Martek, I. Development of a conceptual model for evaluating the success of BIM-based construction projects. Smart Sustain. Built Environ. 2020. [Google Scholar] [CrossRef]
- NBS. NBS National BIM Report. 2014. Available online: https://www.thenbs.com/knowledge/nbs-national-bim-report-2014 (accessed on 30 January 2021).
- NBS. NBS National BIM Report. 2019. Available online: https://www.thenbs.com/knowledge/national-bim-report-2019 (accessed on 30 January 2021).
- McGraw-Hill. The Business Value of BIM in Australia and New Zealand: How Building Information Modelling Is Transforming the Design and Construction Industry. Available online: https://download.autodesk.com/temp/pdf/mcgraw_hill_business_value_of_bim_anz.pdf (accessed on 30 January 2021).
- Tookey, J.E. Shaving BIM: Establishing A Framework for Future BIM Research in New Zealand. Int. J. Constr. Supply Chain. Manag. 2012, 2, 66–79. [Google Scholar]
- Anifowose, O.M.; Babarinde, S.A.; Olanrewaju, O.I. Adoption level of building information modelling by selected professionals in Kwara state. Environ. Technol. Sci. J. 2018, 9, 35–44. [Google Scholar]
- Ogunmakinde, O.E.; Umeh, S. Adoption of BIM in the Nigerian Architecture Engineering and Construction (AEC) Industry. Available online: https://www.researchgate.net/publication/328031625_Adoption_of_BIM_in_the_Nigerian_Architecture_Engineering_and_Construction_AEC_Industry (accessed on 30 January 2021).
- Onungwa, I.O.; Uduma-Olugu, N. Building information modelling and collaboration in the Nigerian construction industry. J. Constr. Bus. Manag. Prod. Eng. Rev. 2017, 1, 1–10. [Google Scholar]
- Olapade, D.T.; Ekemode, B.G. Awareness and utilisation of building information modelling (BIM) for facility management (FM) in a developing economy: Experience from Lagos, Nigeria. J. Facil. Manag. 2018, 16, 387–395. [Google Scholar] [CrossRef]
- Gamil, Y.; Rahman, I.A.R. Awareness and challenges of building information modelling (BIM) implementation in the Yemen construction industry. J. Eng. Des. Technol. 2019, 17, 1077–1084. [Google Scholar] [CrossRef]
- Ismail, N.A.A.; Chiozzi, M.; Drogemuller, R. An Overview of BIM Uptake in Asian Developing Countries. Available online: https://www.researchgate.net/publication/321079523_An_overview_of_BIM_uptake_in_Asian_developing_countries (accessed on 10 January 2021).
- Mehran, D. Exploring the Adoption of BIM in the UAE Construction Industry for AEC Firms. Procedia Eng. 2016, 145, 1110–1118. [Google Scholar] [CrossRef] [Green Version]
- Shibani, A.; Ghostin, M.; Hassan, D.; Saidani, M.; Agha, A. Exploring the Impact of Implementing Building Information Modelling to Support Sustainable Development in the Lebanese Construction Industry: A Qualitative Approach. J. Mech. Civ. Eng. Geod. 2021, 7, 33–62. [Google Scholar]
- Akinradewo, O.; Oke, A.; Aigbavboa, C.; Molau, M. Assessment of the Level of Awareness of Robotics and Construction Automation in South African. In Collaboration and Integration in Construction, Engineering, Management and Technology; Springer: New York, NY, USA, 2021; pp. 129–132. [Google Scholar]
- Raouf, A.M.; Al-Ghamdi, S.G. Building information modelling and green buildings: Challenges and opportunities. Archit. Eng. Des. Manag. 2019, 15, 1–28. [Google Scholar] [CrossRef]
- Xu, X.; Ma, L.; Ding, L. A framework for BIM-enabled life-cycle information management of construction project. Int. J. Adv. Robot. Syst. 2014, 11, 126. [Google Scholar] [CrossRef]
- Pärn, E.; Edwards, D.; Sing, M.C. Origins and probabilities of MEP and structural design clashes within a federated BIM model. Autom. Constr. 2018, 85, 209–219. [Google Scholar] [CrossRef]
- Chahrour, R.; Hafeez, M.A.; Ahmad, A.M.; Sulieman, H.I.; Dawood, H.; Rodriguez-Trejo, S.; Kassem, M.; Naji, K.K.; Dawood, N. Cost-benefit analysis of BIM-enabled design clash detection and resolution. Constr. Manag. Econ. 2021, 39, 55–72. [Google Scholar] [CrossRef]
- McNamara, A.J.; Sepasgozar, S.M. Intelligent contract adoption in the construction industry: Concept development. Autom. Constr. 2021, 122, 103452. [Google Scholar] [CrossRef]
- Badi, S.; Ochieng, E.; Nasaj, M.; Papadaki, M. Technological, organisational and environmental determinants of smart contracts adoption: UK construction sector viewpoint. Constr. Manag. Econ. 2021, 39, 36–54. [Google Scholar] [CrossRef]
- Cheng, J.C.; Chen, W.; Chen, K.; Wang, Q. Data-driven predictive maintenance planning framework for MEP components based on BIM and IoT using machine learning algorithms. Autom. Constr. 2020, 112, 103087. [Google Scholar] [CrossRef]
- Eastman, C.M.; Eastman, C.; Teicholz, P.; Sacks, R.; Liston, K. BIM Handbook: A Guide to Building Information Modeling for Owners, Managers, Designers, Engineers and Contractors, 2nd ed; John Wiley & Sons: Hoboken, NJ, USA, 2011. [Google Scholar]
- Almukhtar, A.; Saeed, Z.O.; Abanda, H.; Tah, J.H. Reality capture of buildings using 3D laser scanners. Civ. Eng. 2021, 2, 214–235. [Google Scholar]
- Ham, Y.; Golparvar-Fard, M. Mapping actual thermal properties to building elements in gbXML-based BIM for reliable building energy performance modeling. Autom. Constr. 2015, 49, 214–224. [Google Scholar] [CrossRef]
- Sanhudo, L.; Ramos, N.M.; Martins, J.P.; Almeida, R.M.; Barreira, E.; Simões, M.L.; Cardoso, V. A framework for in-situ geometric data acquisition using laser scanning for BIM modelling. J. Build. Eng. 2020, 28, 101073. [Google Scholar] [CrossRef]
- Lagüela, S.; Díaz-Vilariño, L.; Armesto, J.; Arias, P. Non-destructive approach for the generation and thermal characterization of an as-built BIM. Constr. Build. Mater. 2014, 51, 55–61. [Google Scholar] [CrossRef]
- Sanhudo, L.; Ramos, N.M.; Martins, J.P.; Almeida, R.M.; Barreira, E.; Simões, M.L.; Cardoso, V. Building information modeling for energy retrofitting—A review. Renew. Sustain. Energy Rev. 2018, 89, 249–260. [Google Scholar] [CrossRef]
- Sun, L.; Pei, A.; Qi, X.; Cao, S.; Yang, R.; Liu, X. Dynamic Analysis of Digital Twin System Based on Five-Dimensional Model. In Proceedings of the Journal of Physics: Conference Series, Chengdu, China, 13–15 December 2019; p. 072038. [Google Scholar]
- Aheleroff, S.; Xu, X.; Zhong, R.Y.; Lu, Y. Digital twin as a service (DTaaS) in industry 4.0: An architecture reference model. Adv. Eng. Inform. 2021, 47, 101225. [Google Scholar] [CrossRef]
- Saka, A.B.; Chan, D.W. A scientometric review and metasynthesis of building information modelling (BIM) research in Africa. Buildings 2019, 9, 85. [Google Scholar] [CrossRef] [Green Version]
- Chan, D.W.; Olawumi, T.O.; Ho, A.M. Perceived benefits of and barriers to Building Information Modelling (BIM) implementation in construction: The case of Hong Kong. J. Build. Eng. 2019, 25, 100764. [Google Scholar] [CrossRef]
- Cavka, H.B.; Staub-French, S.; Poirier, E.A. Developing owner information requirements for BIM-enabled project delivery and asset management. Autom. Constr. 2017, 83, 169–183. [Google Scholar] [CrossRef]
- Nieto-Julián, J.E.; Lara, L.; Moyano, J.J.S. Implementation of a TeamWork-HBIM for the Management and Sustainability of Architectural Heritage. Sustainability 2021, 13, 2161. [Google Scholar] [CrossRef]
- Stransky, M.; Dlask, P. Process of matching work items between bim model and cost estimating software. Eng. Rural. Dev. 2018, 17, 856–864. [Google Scholar] [CrossRef]
- Nagalingam, G.; Jayasena, H.S.; Ranadewa, K. Building information modelling and future quantity surveyor’s practice in Sri Lankan construction industry. In Proceedings of the Second World Construction Symposium, Colombo, Sri Lanka, 14–15 June 2013; pp. 81–92. [Google Scholar]
- Chileshe, N.; Jayasinghe, R.S.; Rameezdeen, R. Information flow-centric approach for reverse logistics supply chains. Autom. Constr. 2019, 106, 102858. [Google Scholar] [CrossRef]
- Wu, J.; Lepech, M.D. Incorporating multi-physics deterioration analysis in building information modeling for life-cycle management of durability performance. Autom. Constr. 2020, 110, 103004. [Google Scholar] [CrossRef]
- Amarasinghe, I.A.; Soorige, D.; Geekiyanage, D. Comparative study on Life Cycle Assessment of buildings in developed countries and Sri Lanka. Built Environ. Proj. Asset Manag. 2021. [Google Scholar] [CrossRef]
- Lin, Y.-C.; Hsu, Y.-T. Enhancing the Visualization of Problems Tracking and Management Integrated BIM Technology for General Contractor in Construction. In Collaboration and Integration in Construction, Engineering, Management and Technology; Springer: New York, NY, USA, 2021; pp. 427–432. [Google Scholar]
- Aghimien, D.O.; Aigbavboa, C.; Edwards, D.J.; Mahamadu, A.-M.; Olomolaiye, P.; Nash, H.; Onyia, M. A fuzzy synthetic evaluation of the challenges of smart city development in developing countries. Smart Sustain. Built Environ. 2020. [Google Scholar] [CrossRef]
- Edwards, D.J.; Rillie, I.; Chileshe, N.; Lai, J.; Hosseini, M.R.; Thwala, W.D. A field survey of hand-arm vibration exposure in the UK utilities sector. Eng. Constr. Archit. Manag. 2020. [Google Scholar] [CrossRef]
- Shields, P.M.; Tajalli, H. Intermediate theory: The missing link in successful student scholarship. J. Public Aff. Educ. 2006, 12, 313–334. [Google Scholar] [CrossRef] [Green Version]
- Chileshe, N.; Rameezdeen, R.; Hosseini, M.R.; Martek, I.; Li, H.X.; Panjehbashi-Aghdam, P. Factors driving the implementation of reverse logistics: A quantified model for the construction industry. Waste Manag. 2018, 79, 48–57. [Google Scholar] [CrossRef]
- Christensen, C.M. The ongoing process of building a theory of disruption. J. Prod. Innov. Manag. 2006, 23, 39–55. [Google Scholar] [CrossRef]
- Kineber, A.F.; Othman, I.; Oke, A.E.; Chileshe, N.; Alsolami, B. Critical Value Management Activities in Building Projects: A Case of Egypt. Buildings 2020, 10, 239. [Google Scholar] [CrossRef]
- Kineber, A.F.; Othman, I.; Oke, A.E.; Chileshe, N.; Buniya, M.K. Identifying and Assessing Sustainable Value Management Implementation Activities in Developing Countries:The Case of Egypt. Sustainability 2020, 12, 9143. [Google Scholar] [CrossRef]
- Oke, A.E.; Kineber, A.F.; Albukhari, I.; Othman, I.; Kingsley, C. Assessment of Cloud Computing Success Factors for Sustainable Construction Industry: The Case of Nigeria. Buildings 2021, 11, 36. [Google Scholar] [CrossRef]
- Gilham, B. Developing a Questionnaire, 2nd ed.; Bloomsbury: London, UK, 2015; ISBN 978-0-826409631-7. [Google Scholar]
- Collins, H. Creative Research: The Theory and Practice of Research for the Creative Industries; Bloomsbury: London, UK, 2018. [Google Scholar]
- Babatunde, S.O.; Ekundayo, D.; Adekunle, A.O.; Bello, W. Comparative analysis of drivers to BIM adoption among AEC firms in developing countries: A case of Nigeria. J. Eng. Des. Technol. 2020. [Google Scholar] [CrossRef] [Green Version]
- Santos, J.R. Cronbach’s alpha: A tool for assessing the reliability of scales. J. Ext. 1999, 37, 1–5. [Google Scholar]
- Buniya, M.K.; Othman, I.; Durdyev, S.; Sunindijo, R.Y.; Ismail, S.; Kineber, A.F. Safety Program Elements in the Construction Industry: The Case of Iraq. Int. J. Environ. Res. Public Health 2021, 18, 411. [Google Scholar] [CrossRef]
- Adedokun, O.A.; Ibironke, O.T.; Olanipekun, A.O. Vulnerability of motivation schemes in enhancing site workers productivity for construction industry’s sustainability in Nigeria. Int. J. Sustain. Constr. Eng. Technol. 2013, 4, 21–30. [Google Scholar]
- Byrne, B.M.; Group, F. Structural equation modeling with AMOS: Basic concepts, applications, and programming (multivariate applications series). N. Y. Taylor Fr. Group 2010, 396, 7384. [Google Scholar]
- Chen, Y.; Dib, H.; Cox, R.F.; Shaurette, M.; Vorvoreanu, M. Structural equation model of building information modeling maturity. J. Constr. Eng. Manag. Prod. Eng. Rev. 2016, 142, 04016032. [Google Scholar] [CrossRef]
- Chang, C.-Y.; Pan, W.; Howard, R. Impact of building information modeling implementation on the acceptance of integrated delivery systems: Structural equation modeling analysis. J. Constr. Eng. Manag. Prod. Eng. Rev. 2017, 143, 04017044. [Google Scholar] [CrossRef]
- Okakpu, A.; GhaffarianHoseini, A.; Tookey, J.; Haar, J.; Ghaffarianhoseini, A. Exploring the environmental influence on BIM adoption for refurbishment project using structural equation modelling. Archit. Eng. Des. Manag. 2020, 16, 41–57. [Google Scholar] [CrossRef]
- Kineber, A.F.; Othman, I.; Oke, A.E.; Chileshe, N.; Zayed, T. Exploring the value management critical success factors for sustainable residential building—A structural equation modelling approach. J. Clean. Prod. 2021, 126115. [Google Scholar] [CrossRef]
- Podsakoff, P.M.; MacKenzie, S.B.; Lee, J.-Y.; Podsakoff, N.P. Common method biases in behavioral research: A critical review of the literature and recommended remedies. J. Appl. Psychol. 2003, 88, 879. [Google Scholar] [CrossRef]
- Williams, L.J.; Cote, J.A.; Buckley, M.R. Lack of method variance in self-reported affect and perceptions at work: Reality or artifact? J. Appl. Psychol. 1989, 74, 462. [Google Scholar] [CrossRef]
- Strandholm, K.; Kumar, K.; Subramanian, R. Examining the interrelationships among perceived environmental change, strategic response, managerial characteristics, and organizational performance. J. Bus. Res. 2004, 57, 58–68. [Google Scholar] [CrossRef]
- Harman, H.H. Modern Factor Analysis; University of Chicago press: Chicago, IL, USA, 1967. [Google Scholar]
- Al-Ashmori, Y.Y.; Othman, I.; Rahmawati, Y.; Amran, Y.M.; Sabah, S.A.; Rafindadi, A.D.u.; Mikić, M. BIM benefits and its influence on the BIM implementation in Malaysia. Ain Shams Eng. J. 2020, 11, 1013–1019. [Google Scholar] [CrossRef]
- Hulland, J. Use of partial least squares (PLS) in strategic management research: A review of four recent studies. Strateg. Manag. J. 1999, 20, 195–204. [Google Scholar] [CrossRef]
- Hair, J.F.; Anderson, R.E.; Babin, B.J.; Black, W.C. Multivariate Data Analysis: A Global Perspective; Pearson: Upper Saddle River, NJ, USA, 2010; Volume 7. [Google Scholar]
- Al-Mekhlafi, A.-B.A.; Isha, A.S.N.; Chileshe, N.; Abdulrab, M.; Saeed, A.A.H.; Kineber, A.F. Modelling the Relationship between the Nature of Work Factors and Driving Performance Mediating by Role of Fatigue. Int. J. Environ. Res. Public Health 2021, 18, 6752. [Google Scholar] [CrossRef]
- Tabachnick, B.G.; Fidell, L.S.; Ullman, J.B. Using Multivariate Statistics; Pearson: Boston, MA, USA, 2007; Volume 5. [Google Scholar]
- MacKenzie, S.B.; Podsakoff, P.M. Common method bias in marketing: Causes, mechanisms, and procedural remedies. J. Retail. 2012, 88, 542–555. [Google Scholar] [CrossRef]
- Podsakoff, P.M.; Organ, D.W. Self-reports in organizational research: Problems and prospects. J. Manag. 1986, 12, 531–544. [Google Scholar] [CrossRef]
- Hair, J.F., Jr.; Matthews, L.M.; Matthews, R.L.; Sarstedt, M. PLS-SEM or CB-SEM: Updated guidelines on which method to use. Int. J. Multivar. Data Anal. 2017, 1, 107–123. [Google Scholar] [CrossRef]
- Henseler, J.; Ringle, C.M.; Sinkovics, R.R. The use of partial least squares path modeling in international marketing. In New Challenges to International Marketing; Emerald Group Publishing Limited: Bingley, UK, 2009. [Google Scholar]
- Wong, K.K.-K. Partial least squares structural equation modeling (PLS-SEM) techniques using SmartPLS. Mark. Bull. 2013, 24, 1–32. [Google Scholar]
- Bagozzi, R.P.; Yi, Y. Specification, evaluation, and interpretation of structural equation models. J. Acad. Mark. Sci. 2012, 40, 8–34. [Google Scholar] [CrossRef]
- Perry, R.H.; Charlotte, B.; Isabella, M.; Bob, C. SPSS Explained; Routledge: London, UK, 2004. [Google Scholar]
- Hair, J.F.; Ringle, C.M.; Sarstedt, M. Partial least squares structural equation modeling: Rigorous applications, better results and higher acceptance. Long Range Plan. 2013, 46, 1–12. [Google Scholar] [CrossRef]
- Fornell, C.; Larcker, D.F. Evaluating structural equation models with unobservable variables and measurement error. J. Mark. Res. 1981, 18, 39–50. [Google Scholar] [CrossRef]
- Hair, J.F.; Black, W.C.; Babin, B.J.; Anderson, R.E.; Tatham, R.L. Multivariate Data Analysis. In Humans: Critique and Reformulation, 6th ed.; Pearson Prentice Hall: Hoboken, NJ, USA, 2006; Volume 87, pp. 49–74. [Google Scholar]
- Chin, W.W. The partial least squares approach to structural equation modelling. Mod. Methods Bus. Res. 1998, 295, 295–336. [Google Scholar]
- Olanrewaju, O.I.; Oyewobi, L.O.; Idiake, J.E.; Alumbugu, P.; Babarinde, S.A.; Oke, A.E. Nexus of economic recession and building construction cost in Nigeria. J. Niger. Inst. Quant. Surv. 2019. [Google Scholar] [CrossRef]
- Ringle, C.; Da Silva, D.; Bido, D.; Ringle, C. Structural Equation Modeling with the SmartPLS. Available online: https://www.researchgate.net/publication/281448905_STRUCTURAL_EQUATION_MODELING_WITH_THE_SMARTPLS (accessed on 30 January 2021).
- Chin, W.W. Commentary: Issues and opinion on structural equation modeling. JSTOR 1998, 22, vii–xvi. [Google Scholar]
- Hair, J.F.; Ringle, C.M.; Sarstedt, M. PLS-SEM: Indeed a silver bullet. J. Mark. Theory Pract. 2011, 19, 139–152. [Google Scholar] [CrossRef]
- Švajlenka, J.; Kozlovská, M. Perception of user criteria in the context of sustainability of modern methods of construction based on wood. Sustainability 2018, 10, 116. [Google Scholar] [CrossRef] [Green Version]
- Švajlenka, J.; Kozlovská, M.; Pošiváková, T. Analysis of selected building constructions used in industrial construction in terms of sustainability benefits. Sustainability 2018, 10, 4394. [Google Scholar] [CrossRef] [Green Version]
- Švajlenka, J.; Kozlovská, M. Evaluation of the efficiency and sustainability of timber-based construction. J. Clean. Prod. 2020, 259, 120835. [Google Scholar] [CrossRef]
- Spychalska-Wojtkiewicz, M. The Relation between Sustainable Development Trends and Customer Value Management. Sustainability 2020, 12, 5496. [Google Scholar] [CrossRef]
- Al-Atesh, E.; Rahmawati, Y.; Zawawi, N.A.W.A. Sustainability Criteria for Green Building Material Selection in the Malaysian Construction Industry. Available online: https://www.researchgate.net/publication/348159484_Sustainability_Criteria_for_Green_Building_Material_Selection_in_the_Malaysian_Construction_Industry (accessed on 1 January 2021).
- Vass, S.; Gustavsson, T.K. Challenges when implementing BIM for industry change. Constr. Manag. Econ. 2017, 35, 597–610. [Google Scholar] [CrossRef]
- Biancardo, S.A.; Viscione, N.; Oreto, C.; Veropalumbo, R.; Abbondati, F. BIM approach for modeling airports terminal expansion. Infrastructures 2020, 5, 41. [Google Scholar] [CrossRef]
- Ghaffarianhoseini, A.; Tookey, J.; Ghaffarianhoseini, A.; Naismith, N.; Azhar, S.; Efimova, O.; Raahemifar, K. Building Information Modelling (BIM) uptake: Clear benefits, understanding its implementation, risks and challenges. Renew. Sustain. Energy Rev. 2017, 75, 1046–1053. [Google Scholar] [CrossRef]
- Ibem, E.; Uwakonye, U.; Akpoiroro, G.; Somtochukwu, M.; Oke, C. Building information modeling (BIM) adoption in architectural firms in Lagos, Nigeria. Int. J. Civ. Eng. Technol. 2018, 9, 902–915. [Google Scholar]
- Wu, S.; Wood, G.; Ginige, K.; Jong, S.W. A technical review of BIM based cost estimating in UK quantity surveying practice, standards and tools. J. Inf. Technol. Constr. 2014, 19, 534–562. [Google Scholar]
- Sidani, A.; Dinis, F.M.; Duarte, J.; Sanhudo, L.; Calvetti, D.; Baptista, J.S.; Martins, J.P.; Soeiro, A. Recent Tools and Techniques of BIM-Based Augmented Reality: A Systematic Review. J. Build. Eng. 2021, 102500. [Google Scholar] [CrossRef]
- Olanrewaju, A.F.K.O.I.; Chileshe, N.; Edwards, D.J. Analysis of the role of Building Information Modelling (BIM) Implementation drivers and awareness on Project Lifecycle. Sustainability 2021, submitted. [Google Scholar]
- Delgado, J.M.D.; Oyedele, L.; Ajayi, A.; Akanbi, L.; Akinade, O.; Bilal, M.; Owolabi, H.J.J.o.B.E. Robotics and automated systems in construction: Understanding industry-specific challenges for adoption. J. Build. Eng. 2019, 26, 100868. [Google Scholar] [CrossRef]





| Constructs | Code |
|---|---|
| Design stage | |
| Cost Estimation | AW1 |
| Construction Planning | AW2 |
| 3D Coordination | AW3 |
| Prefabrication | AW4 |
| Visualization | AW5 |
| Constructability Analysis | AW6 |
| Sequencing | AW7 |
| Construction stage | |
| Construction Monitoring | AW10 |
| Maintenance Scheduling | AW11 |
| Fabrication | AW12 |
| Operation stage | |
| Asset Management | AW13 |
| Building System Analysis | AW8 |
| Record Modelling | AW9 |
| Drivers | Code |
|---|---|
| Construction-related driver | |
| Construction planning and monitoring | D13 |
| Synchronized design and construction planning | D12 |
| Facilities management record model | D14 |
| Improved decision-making process | D11 |
| Improved productivity and collaboration | D10 |
| Process-digitalization- and economics-related driver | |
| BIM-enabled estimating capabilities | D2 |
| Controlled whole-life costs and environmental data | D4 |
| Potential economic benefits | D3 |
| Lifecycle data | D8 |
| Sustainability- and efficiency-related driver | |
| Green building standards incorporation | D6 |
| Increased efficiency and coordination | D9 |
| Improved customer service | D7 |
| Visualization- and productivity-related driver | |
| Construction process visualization | D1 |
| Improved quality and increased sustainability | D5 |
| Constructs | Item | Outer Loading | Cronbach’s Alpha | Composite Reliability | AVE | |
|---|---|---|---|---|---|---|
| Initial | Modified | |||||
| Construction | D10 | 0.809 | 0.808 | 0.877 | 0.910 | 0.670 |
| D11 | 0.826 | 0.826 | ||||
| D12 | 0.811 | 0.811 | ||||
| D13 | 0.868 | 0.868 | ||||
| D14 | 0.778 | 0.778 | ||||
| Process digitalization and economics | D2 | 0.822 | 0.822 | 0.810 | 0.876 | 0.638 |
| D3 | 0.737 | 0.737 | ||||
| D4 | 0.804 | 0.804 | ||||
| D8 | 0.828 | 0.828 | ||||
| Sustainability and efficiency | D6 | 0.749 | 0.749 | 0.674 | 0.820 | 0.604 |
| D7 | 0.770 | 0.770 | ||||
| D9 | 0.810 | 0.811 | ||||
| Visualization and productivity | D1 | 0.755 | 0.756 | 0.602 | 0.826 | 0.705 |
| D5 | 0.917 | 0.916 | ||||
| Awareness of BIM (design stage) | AW1 | 0.732 | 0.732 | 0.876 | 0.904 | 0.574 |
| AW2 | 0.759 | 0.759 | ||||
| AW3 | 0.783 | 0.783 | ||||
| AW4 | 0.757 | 0.757 | ||||
| AW5 | 0.803 | 0.803 | ||||
| AW6 | 0.787 | 0.787 | ||||
| AW7 | 0.676 | 0.676 | ||||
| Awareness of BIM (construction stage) | AW10 | 0.786 | 0.825 | 0.791 | 0.863 | 0.615 |
| AW11 | 0.604 | Deleted * | ||||
| AW12 | 0.566 | Deleted * | ||||
| AW13 | 0.686 | 0.649 | ||||
| AW8 | 0.769 | 0.823 | ||||
| AW9 | 0.796 | 0.824 | ||||
| Awareness of BIM (operation stage) | A1 | 0.816 | 0.816 | 0.739 | 0.852 | 0.661 |
| A2 | 0.914 | 0.914 | ||||
| A3 | 0.695 | 0.694 | ||||
| Constructs | Awareness of BIM (Construction Stage) | Awareness of BIM (Design Stage) | Awareness of BIM (Operation Stage) | Construction | Process Digitalization and Economics | Sustainability and Efficiency | Visualization and Productivity |
|---|---|---|---|---|---|---|---|
| Awareness of BIM (construction stage) | 0.784 | ||||||
| Awareness of BIM (design stage) | 0.613 | 0.758 | |||||
| Awareness of BIM (operation stage) | 0.929 | 0.812 | 0.813 | ||||
| Construction | 0.491 | 0.406 | 0.486 | 0.819 | |||
| Process digitalization and economics | 0.439 | 0.344 | 0.477 | 0.619 | 0.799 | ||
| Sustainability and Efficiency | 0.401 | 0.344 | 0.412 | 0.664 | 0.665 | 0.777 | |
| Visualization and Productivity | 0.26 | 0.253 | 0.266 | 0.506 | 0.583 | 0.567 | 0.84 |
| Items | Awareness of BIM (Operation Stage) | Awareness of BIM (Construction Stage) | Awareness of BIM (Design Stage) | Construction | Process Digitalization and Economics | Sustainability and Efficiency | Visualization and Productivity |
|---|---|---|---|---|---|---|---|
| A1 | 0.816 | 0.619 | 0.998 | 0.401 | 0.337 | 0.343 | 0.244 |
| A2 | 0.914 | 0.98 | 0.641 | 0.49 | 0.438 | 0.39 | 0.256 |
| A3 | 0.694 | 0.618 | 0.298 | 0.263 | 0.394 | 0.257 | 0.132 |
| AW10 | 0.731 | 0.825 | 0.482 | 0.459 | 0.385 | 0.387 | 0.206 |
| AW13 | 0.602 | 0.649 | 0.264 | 0.263 | 0.245 | 0.235 | 0.165 |
| AW8 | 0.763 | 0.823 | 0.526 | 0.383 | 0.344 | 0.239 | 0.195 |
| AW9 | 0.805 | 0.824 | 0.6 | 0.401 | 0.378 | 0.367 | 0.244 |
| AW1 | 0.567 | 0.405 | 0.732 | 0.362 | 0.342 | 0.231 | 0.268 |
| AW2 | 0.509 | 0.323 | 0.759 | 0.288 | 0.3 | 0.286 | 0.315 |
| AW3 | 0.628 | 0.506 | 0.783 | 0.286 | 0.215 | 0.196 | 0.158 |
| AW4 | 0.632 | 0.472 | 0.757 | 0.308 | 0.298 | 0.271 | 0.061 |
| AW5 | 0.669 | 0.491 | 0.803 | 0.243 | 0.183 | 0.217 | 0.174 |
| AW6 | 0.659 | 0.511 | 0.787 | 0.31 | 0.256 | 0.284 | 0.205 |
| AW7 | 0.658 | 0.57 | 0.676 | 0.326 | 0.182 | 0.319 | 0.122 |
| D10 | 0.299 | 0.299 | 0.217 | 0.808 | 0.577 | 0.617 | 0.416 |
| D11 | 0.458 | 0.449 | 0.414 | 0.826 | 0.546 | 0.652 | 0.481 |
| D12 | 0.342 | 0.401 | 0.286 | 0.811 | 0.355 | 0.525 | 0.424 |
| D13 | 0.517 | 0.478 | 0.455 | 0.868 | 0.519 | 0.533 | 0.364 |
| D14 | 0.364 | 0.38 | 0.279 | 0.778 | 0.521 | 0.368 | 0.383 |
| D2 | 0.397 | 0.319 | 0.317 | 0.386 | 0.822 | 0.422 | 0.403 |
| D3 | 0.433 | 0.409 | 0.322 | 0.494 | 0.737 | 0.471 | 0.539 |
| D4 | 0.356 | 0.325 | 0.255 | 0.589 | 0.804 | 0.529 | 0.445 |
| D8 | 0.345 | 0.348 | 0.215 | 0.489 | 0.828 | 0.679 | 0.47 |
| D6 | 0.303 | 0.274 | 0.247 | 0.352 | 0.455 | 0.749 | 0.419 |
| D7 | 0.415 | 0.423 | 0.264 | 0.485 | 0.565 | 0.77 | 0.419 |
| D9 | 0.251 | 0.244 | 0.287 | 0.67 | 0.524 | 0.811 | 0.48 |
| D1 | 0.164 | 0.15 | 0.214 | 0.301 | 0.351 | 0.291 | 0.756 |
| D5 | 0.266 | 0.268 | 0.219 | 0.514 | 0.588 | 0.603 | 0.916 |
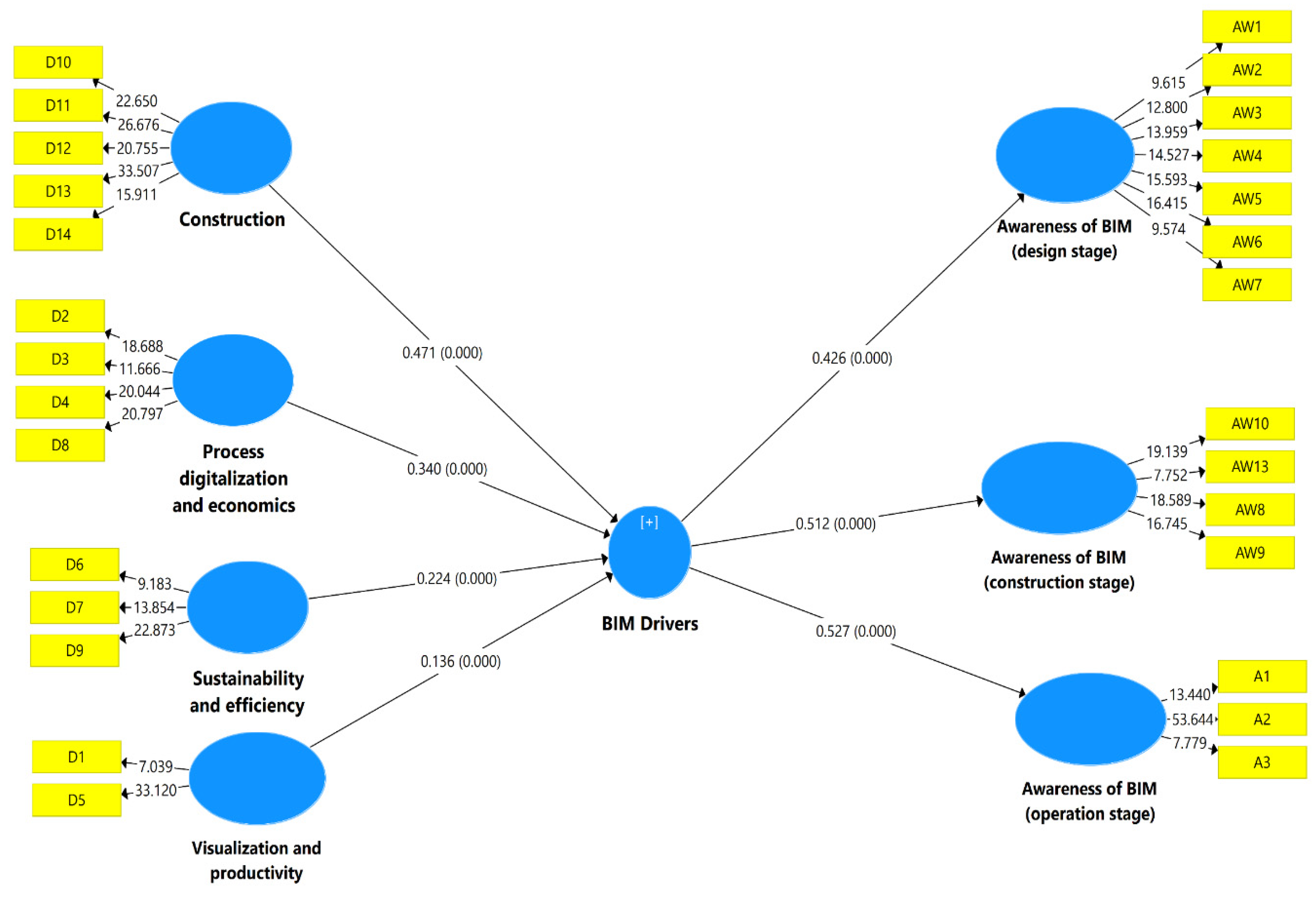
| Path | β | SE | T Values | p Values | VIF |
|---|---|---|---|---|---|
| Construction → BIM Drivers | 0.471 | 0.039 | 12.179 | <0.001 | 2.015 |
| Process digitalization and economics → BIM Drivers | 0.341 | 0.032 | 10.765 | <0.001 | 2.174 |
| Sustainability and efficiency → BIM Drivers | 0.224 | 0.026 | 8.744 | <0.002 | 2.316 |
| Visualization and productivity → BIM Drivers | 0.136 | 0.025 | 5.534 | <0.003 | 1.682 |
| Path | β | SE | T Value | p-Value |
|---|---|---|---|---|
| BIM Drivers → Awareness of BIM (construction stage) | 0.512 | 0.071 | 7.23 | <0.001 |
| BIM Drivers → Awareness of BIM (design stage) | 0.426 | 0.095 | 4.456 | <0.001 |
| BIM Drivers → Awareness of BIM (operation stage) | 0.527 | 0.079 | 6.676 | <0.001 |
| Endogenous Latent Variable | R Square | R Square Adjusted | Explained Size |
|---|---|---|---|
| Awareness of BIM (construction stage) | 0.262 | 0.253 | Moderate |
| Awareness of BIM (design stage) | 0.181 | 0.172 | Moderate |
| Awareness of BIM (operation stage) | 0.277 | 0.269 | Moderate |
| Endogenous Latent Variable | SSO | SSE | Q2 (=1 − SSE/SSO) |
|---|---|---|---|
| Awareness of BIM (construction stage) | 360 | 305.527 | 0.151 |
| Awareness of BIM (design stage) | 630 | 572.899 | 0.091 |
| Awareness of BIM (operation stage) | 270 | 223.763 | 0.171 |
Publisher’s Note: MDPI stays neutral with regard to jurisdictional claims in published maps and institutional affiliations. |
© 2021 by the authors. Licensee MDPI, Basel, Switzerland. This article is an open access article distributed under the terms and conditions of the Creative Commons Attribution (CC BY) license (https://creativecommons.org/licenses/by/4.0/).
Share and Cite
Olanrewaju, O.I.; Kineber, A.F.; Chileshe, N.; Edwards, D.J. Modelling the Impact of Building Information Modelling (BIM) Implementation Drivers and Awareness on Project Lifecycle. Sustainability 2021, 13, 8887. https://doi.org/10.3390/su13168887
Olanrewaju OI, Kineber AF, Chileshe N, Edwards DJ. Modelling the Impact of Building Information Modelling (BIM) Implementation Drivers and Awareness on Project Lifecycle. Sustainability. 2021; 13(16):8887. https://doi.org/10.3390/su13168887
Chicago/Turabian StyleOlanrewaju, Oludolapo Ibrahim, Ahmed Farouk Kineber, Nicholas Chileshe, and David John Edwards. 2021. "Modelling the Impact of Building Information Modelling (BIM) Implementation Drivers and Awareness on Project Lifecycle" Sustainability 13, no. 16: 8887. https://doi.org/10.3390/su13168887
APA StyleOlanrewaju, O. I., Kineber, A. F., Chileshe, N., & Edwards, D. J. (2021). Modelling the Impact of Building Information Modelling (BIM) Implementation Drivers and Awareness on Project Lifecycle. Sustainability, 13(16), 8887. https://doi.org/10.3390/su13168887

