Next Article in Journal
A Partial Least-Square Mediation Analysis of the Contribution of Cross-Campus Entrepreneurship Education to Students’ Entrepreneurial Intentions
Next Article in Special Issue
Multiple Criteria Decision-Making as an Operational Conceptualization of Energy Sustainability
Previous Article in Journal
Irrigation Supply and Demand, Land Use/Cover Change and Future Projections of Climate, in Indus Basin Irrigation System, Pakistan
Previous Article in Special Issue
Applying Talent Quality-Management System (TTQS) to Enhance Information Literacy, Learning Motivation, and Computational Thinking Competency of Nursing Undergraduates
 
 
Font Type:
Arial Georgia Verdana
Font Size:
Aa Aa Aa
Line Spacing:
Column Width:
Background:
Article

Decision Making for Sustainable Technical Applications with the SMH Approach

Institute of Machine Components and Methods of Development, Graz University of Technology, 8010 Graz, Austria
*
Author to whom correspondence should be addressed.
Sustainability 2021, 13(16), 8702; https://doi.org/10.3390/su13168702
Submission received: 30 June 2021 / Revised: 28 July 2021 / Accepted: 2 August 2021 / Published: 4 August 2021
(This article belongs to the Special Issue The Human Factor in Designing Sustainable Systems)

Abstract

:
Decision making is becoming more and more challenging due to the rise in complexity of modern technical products. A lot of industries are currently at a crossroads, and a wrong strategic or technical decision may have disastrous consequences for the future of the company. Within this paper, the SMH approach, that supports decision making processes to put emphasis on sustainable solutions regarding strategic and technical aspects, is introduced. SMH is an acronym that stands for a decision making approach that includes systems thinking (S), model-based systems engineering (M) and the human factor (H). This approach deals with the challenge to consider overall boundary conditions and interactions of the system, the decision which models need to be built in order to have the best data support possible, and the identification what influence the human factor plays in analyzing the data and the consequent decision making based on it. The importance of the human factor is often neglected in technical processes, which may lead to costly mistakes. This theoretical approach is applied to the use case of a chief executive officer (CEO) who has to decide on allocation of research and development (R&D) resources to future powertrain technologies.

1. Introduction

Successful organizations rely on competitive products and services to excel in the marketplace. Managerial decision making is necessary to create and maintain this success. Managers face a range of different challenges every day, and their decision making ability determines how successful the organization and their own careers will be in the long term. Good-quality decision making is thus a competence that every responsible manager must acquire, and a discipline that must be practiced [1].
Decisions are by people who take responsibility and accountability for related consequences. Technical decisions are not solely rational; there is always an emotional element in a decision made by humans. This paper will describe a decision making approach that considers the human factor as well as technical facts and knowledge.
The human mind is able to perform incredible tasks, yet most people remain largely unaware of how their minds accomplish complex tasks. We lack an “operating manual” for our minds and this missing understanding of how the human mind works has profound consequences [2].
Decision makers in the automotive industry are challenged by changing boundary conditions for decision making such as the evolution of existing technologies, emerging new technologies, changing market demands and the rising awareness regarding the environmental impacts of consumer goods and energy consumption in general. Within this tense field, managers need to make strategic decisions which not only affect the company’s economic success in the future, but which also have huge impact on the environment, the economy, the employees and more.
This paper describes an approach for decision making that integrates several aspects into decision making processes such as systems thinking and model-based systems engineering (MBSE). A use case is considered to explain the concept from the viewpoint of the CEO of an automotive company attempting to make technical and strategic decisions. The considered decision, which powertrain technology is to be used in a vehicle, is not just a technical decision, it is also a strategic one. The CEO has to decide how she allocates the research and development (R&D) resources of the company to different technologies over the next five years. The focus of this concept is to integrate sustainability and therefore also related environmental aspects as essential elements to be considered in such decision making processes. First, it is important to understand the context and related challenges of this decision. Public attention regarding health and environmental aspects is driving the debate about the impact of transport and mobility on the environment. The increasing demand for mobility requires further carbon dioxide (CO2) emissions reduction besides other environmental relevant pollution. Original equipment manufacturers (OEMs) have invested heavily in the development of new technologies and the optimization of existing technologies to reduce harmful emissions such as carbon monoxide (CO), nitrogen oxides (NOx), hydrocarbons (HC) and greenhouse gas emissions such as CO2. Nevertheless, the rising demand for mobility has led to higher accumulated CO2 emissions. To reduce the total environmental impact of mobility and transportation, attention has to be focused on the whole lifecycle of the vehicle, from development, via production and the in-use-phase to retirement/re-use [3].
Political policies such as the European Green Deal [4] are accelerating the transition to new forms of energy. For the automotive sector, this transition has been amplified by political measures such as a ban of internal combustion engine (ICE) powered vehicles in cities or the high promotion of battery electric vehicles. Political boundary conditions for vehicles include a lot of requirements from safety to emission limits. The limits for CO2 fleet emission limits are decreasing rapidly. It is also important to note that these limits act as political measures which prefer certain technologies (e.g., battery electric vehicles) by only considering tank-to-wheel emissions and by additional factors such as super-credits [5] for manufacturers.
For a company in the automotive sector, political policies are just one of a number of influences that must be factored into a decision making process, for example which propulsion technology to use in the long-term. Since there is no clear answer to the question which propulsion technology is the most sustainable in the long-term, OEMs, and suppliers in the automotive sector have many technological possibilities in which they can invest their time and money. Besides the optimization of existing internal combustion engines, new vehicle concepts such as battery electric vehicles (BEV), many types of hybrid electric vehicles (HEV), and fuel cell electric vehicles (FCEV) all compete for their share of investment. Yet this is just one layer of this competition of technologies, another is energy provision, which has a huge impact on the level of sustainability. Synthetic fuels also represent an opportunity on the path towards sustainable mobility. Only a so-called cradle-to-grave analysis of all environmental aspects can provide insights into the CO2 footprints of systems and allow the derivation of purposeful measures.
This analysis includes the extraction and processing of raw material, the manufacturing and assembly processes, the in-use time period, and finally the recycling or disposal of all materials. This constitutes a challenge, as a lot of information and detailed knowledge about each aspect is required [6].
Besides the technical considerations regarding the environmental impact of different powertrain technologies, one also has to develop a basic understanding of the term sustainability. Sustainability is related to many aspects and research shows, that people associate terms like nature, resource preservation and nature preservation most often with the concept of sustainability [7]. Many approaches to describe sustainability consider environmental impacts of products, human beings, and technical processes as well as social and economic aspects. Clearly, technical developments affect the overall sustainability regarding products and companies [8]. The understanding of this term, that is presented in this paper, is that sustainability can be achieved when reducing the negative effects of a technical solution on the environment (e.g., required resources in form of energy consumption) but also when considering long-term effects on the society (e.g., mobility behavior of customers in terms of individual and public transport) and the economy (e.g., employment).
In the following, a concept for a decision making approach is described. This approach serves as guideline for decision makers and introduces new aspects in decision making. However, this approach is purely theoretical at this point, and further effort is required to develop a decision support system and an uncertainty management approach based on the described concepts. This paper considers a concrete use case to make the described concepts more tangible. The decision a CEO has to take about whether to choose hybrid, battery electric or fuel cell powertrain technology is not just a technical one. This decision is associated with a series of consequences, from a changing degree of competitiveness on the market, via a change in brand image, to the ecological impact of the company and the systems it sells. The decision maker relies on information from several stakeholders, which can be regarded as a combination of internal and external consultancy.

2. The Process of Decision Making with the SMH Approach

Decision making is one of the most important functions of managers in private and public organizations. Moreover, human beings in general, in their private or personal lives, face numerous minor and major decisions. Well-founded decisions are important for organizations and human beings. Bad decisions may lead to devastating consequences, from being fired or having to let go a lot of employees, to declaring bankruptcy [9].
In the literature, there are many different definitions of the term decision. For a long time, “decision” was defined solely as the moment a decision was made between given options. A more recent approach, which is also applied in this paper, defines a decision as a mental process whose key components are judgements, evaluations, and choices [10]. Wang argues that this mental process is only necessary if all of the three following criteria are met [1]:
  • There are options;
  • The resources are finite;
  • A goal needs to be achieved.
Only if all three conditions are met does a decision need to be made by choosing the alternative that best enables the goal to be achieved within the constraints of the available resources. When a decision situation occurs, according to Pfister et al. there are five aspects which define the decision. Each aspect might be considered more conscious or subconscious, require more time to analyze, or need more emphasis placed upon it [10]:
  • Options: Options are what can be chosen between (synonym: alternatives). In a decision situation, there are at least two options that are perceived by the person as different choices.
  • Events: An event is an occurrence that affects the outcome of a decision but cannot be influenced by the decision maker. Events occur with a known or unknown probability.
  • Consequences: A consequence is a state that occurs as a result of choosing a particular option and is important to the decision maker. Consequences are more or less desired or undesired.
  • Goals: Goals are mental constructs of individuals that represent desirable states to be achieved. They determine which aspects of a situation are perceived as relevant. Goals can be more or less abstract and more or less important.
  • Reasons: Reasons are arguments that explain a decision or justify it to others. Reasons may or may not refer to goals or consequences associated with the specific decision.
Based on all these variables, and because all decisions are about the future, (the future offers no facts; instead the future and facts are mutually exclusive) choosing between different options to reach a certain objective might be a challenging task [1]. In addition, future systems which have to be decided upon are becoming more complex, dynamic, interconnected, and automated, and face significant security challenges. As a result of these trends and the increasing involvement of stakeholders, private and public leaders and decision makers in general are faced with difficult system decisions [11]. The five previously mentioned aspects need to be clarified in order to consciously be able to understand the various dimensions of these complex decisions. If it is assumed that in theory there is an ideal solution (perfect trade-off between the five decision aspects), there are certain factors which need to be considered, in order to narrow the range of possible decisions closer to that ideal solution. An ideal solution in that case is defined as the most beneficial option based on the objectives which need to be achieved.
The SMH process has been developed to help decision makers narrow the decision range down closer to the ideal solution. The acronym stands for systems thinking (S), model-based systems engineering (M), and human factor (H). This approach defines certain steps and is described on a theoretical basis, and does not represent a programmed decision support system. This differentiation is discussed in Section 7, where steps towards a practical implementation are described also. Figure 1 shows the steps of the SMH approach and how they influence the range of possible decisions, which is illustrated in this figure in form of a cone. The cone of possible decisions visualizes that certain steps, which have to be executed along the decision making process, narrow the range of possible decisions (which means that not ideal decisions are excluded from the process) and approach the ideal solution. This approach was invented at the Graz University of Technology and focuses on the application of complex system decisions. The aim is not to provide a process which emphasizes every psychological detail of a decision, but to combine technical support systems and basic psychological decision theories for practical applications.
Before the SMH approach starts, it is recommended to carry out an ideation session to widen up the possible decision range. Systems thinking, one of the core aspects of systems engineering, is then used upon the possible decision range. The goal is to place emphasis on the system and the system of systems, in order to define interfaces within the system and to other systems within the ecosystem. These interfaces help the team gain a holistic system understanding and to see critical aspects. This representation of the system is the basis for the second step of the SMH approach—the integration of MBSE (model-based systems engineering) models. Those MBSE models relevant to the decision can be selected and modeled. Each model contains information describing a certain system aspect. Systems thinking not only suggests which models need to be developed, but also enables these models to be linked so that they can interact with each other. Only the combination between building the relevant models and connecting them in a logical way, provides a reliable background for the decision maker. The last step of the SMH approach deals with the person or group that makes a decision based on the information available. There is a whole series of possible flaws that may occur when a person or a group makes a decision. These potential traps are addressed in this last step of the SMH approach. There are heuristics, biases, and even irrational anomalies in human thinking. The fact that these traps are not visible makes them even more dangerous [12]. The aim of “consideration of the human factor” is to bring awareness to these hidden aspects and therefore make the decision maker or decision making group less vulnerable to fall right into them.
After applying the SMH approach, the cone has still not completely converged upon the ideal solution, a so-called aleatory uncertainty [13] remains. With this type of uncertainty, the remaining uncertainties (e.g., events and consequences) that cannot be known at the time of the decision are summarized. The goal of the SMH approach is therefore to make the best decision possible with the given uncertainty at a certain point in time. Uncertainty may be defined simply as limited knowledge about future, past, or current events [14]. With respect to decision making, uncertainty refers to the gap between available information (MBSE models) and the knowledge decision makers would need in order to make the best choice possible [15]. If an event occurs after the decision which could not have been known and would favor a different decision at the previous time, the decision itself was not bad but the outcome was. In consequence, a distinction has to be made between bad decisions and bad outcomes. Good decisions may still lead to bad outcomes due to unpredictable events (e.g., the SARS-CoV-2-19 pandemic). The next sections discuss the three main steps of the SMH approach applied to the given use case in detail. In conclusion, this means that uncertainty exists because of different reasons. The aleatory uncertainty, which is the uncertainty of unforeseen and random events, cannot be reduced. The SMH approach aims at epistemic uncertainty, which is caused by a lack of knowledge (often also referred to as uncertain knowledge) [13]. Besides the chosen differentiation of uncertainty, many approaches to define and classify different types of uncertainty exist in literature [16]. While the SMH supports to create awareness for different forms uncertainties and provides concepts to reduce it to a certain degree. However, an uncertainty management would provide further benefits for practical application of the SMH approach but requires to quantify uncertainties and to implement statistics subsequently [16].

3. Application of Systems Thinking for Ecosystem Consideration

In order to make strategic decisions that lead to sustainable and successful business operation in the future, the knowledge base behind the decision is crucial. Therefore, knowledge and its relation to information and data has to be considered. According to North, knowledge can be interpreted as contextualized information, while information is data with meaning. For example, current measurement from sensors is information in the first place (just a voltage signal that correlates with current), but with the context (where the current flows through and which function this flow has) it can be seen as knowledge about a certain aspect of system behavior (e.g., electric motor is powered by current and produces a certain output torque) [17]. Knowledge itself is differently categorized in the literature. Generally, concrete knowledge, facts like the fuel cell has currently a certain measured temperature, and abstract knowledge, e.g., the knowledge that a slightly higher temperature might not affect the electric motor but requires more cooling energy that negatively affect environmental impact of the powertrain [18].
Information and knowledge reduce the uncertainty of decision makers and therefore narrow the cone of possible decisions. Decision makers have to lay emphasize on the initial step of a decision, which is to gather and analyze information and knowledge [19].
Alongside others, systems thinking is one fundamental principle of systems engineering. Systems thinking describes a way of thinking that emphasizes the interfaces of a technical system (e.g., automotive powertrain) to other relevant subsystems (e.g., chassis), systems (vehicle) and superordinate systems (infrastructure, traffic, etc.) [20].
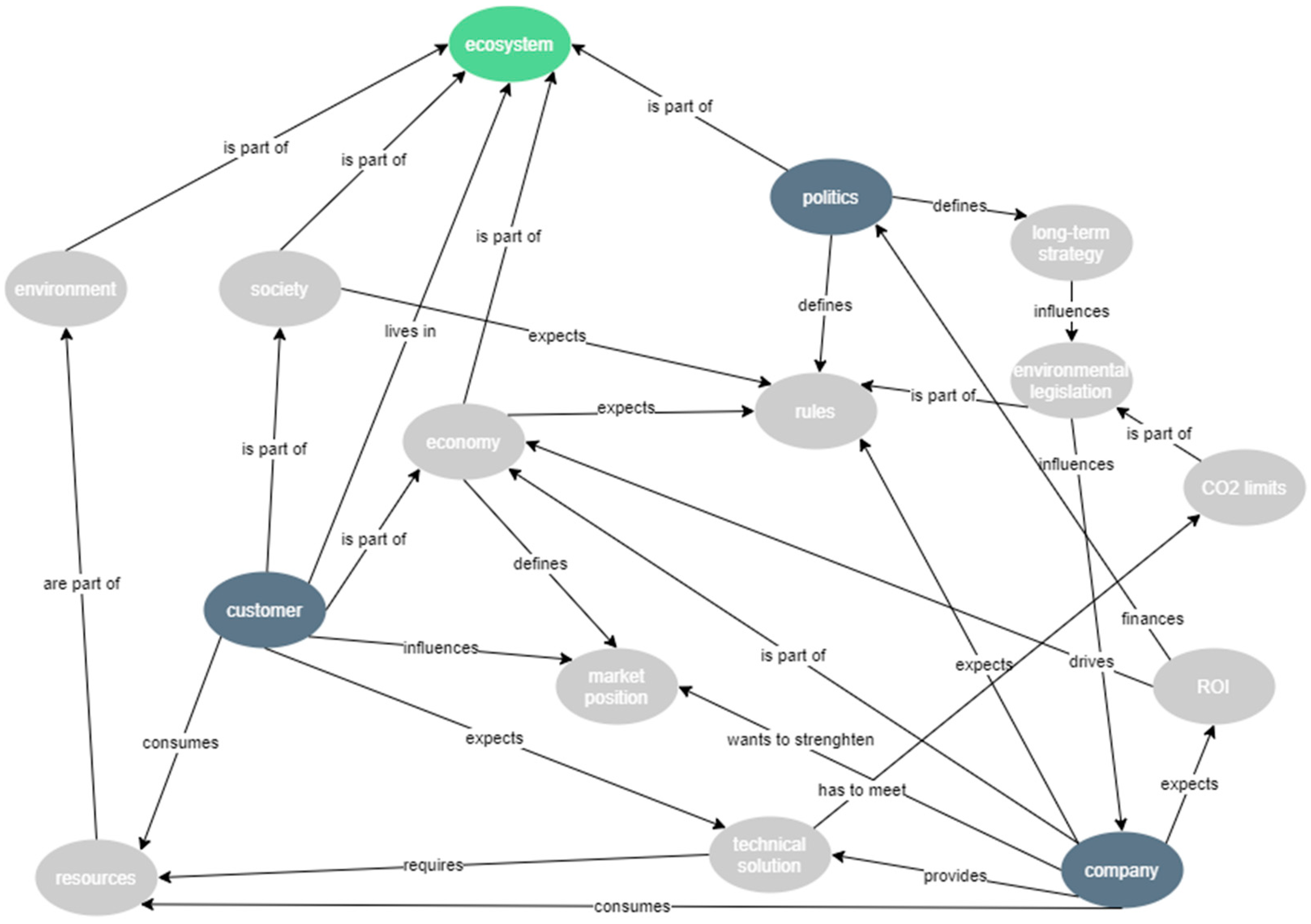
Systems thinking is applied in this approach by describing the network of aspects, which are relevant in the given case. Figure 2 shows this semantic network, which can be seen as some form of ontology model. A semantic network basically consists of nodes (objects) and links (relations) between them [21], which are directed and labelled in the illustrated case. This is just one approach how a complex decision situation, consisting of stakeholders (e.g., customers, politics) and other aspects (e.g., resources, CO2 limits), can be modelled. The motivation behind this first step of the SMH approach is to reduce uncertainty by carefully analyzing the ecosystem, the situation of the company, politics, economics, to name a few aspects.
Figure 2 describes such a semantic network for the described use case, which is to make a decision regarding a choice of a particular automotive powertrain technology. To make decisions that lead to sustainability, it is not sufficient to consider only the technical system (in this case the powertrain). The semantic network in Figure 2 shows that the environment as well as society, the economy and politics are part of the overarching ecosystem. The customer is part of society and is a part of the economy just like the company (in this case the automotive OEM). When considering the best possible solution (in this case several powertrain variants) it is essential to look at the network not only from a purely technical perspective but also from an economical perspective or from the view of the customer. The political view of a particular solution variant (e.g., the political push for battery electric vehicles) cannot be neglected. Therefore, the decision for a certain powertrain variant is always a trade-off between these factors. Sustainability can be achieved when reducing the negative effects of a technical solution on the environment but also when considering long-term effects on the society and the economy as well. It has to be noted that politics also relies on economically successful companies to earn taxes that can be spent on social and health issues. Therefore, a technical solution is not sustainable only by achieving low environmental impact, but sustainability has to be seen in a bigger picture.
The presented approach supports to apply systems thinking and to model the findings in form of a semantic network. A network as illustrated in Figure 2 represents qualitative knowledge regarding stakeholders, relevant aspects and interrelationships. The SMH approach suggests that decision makers apply systems thinking as a first step (S in SMH) to broaden their view on a situation where a decision has to be made within and to model the findings. A semantic network is one approach to do so, while other modeling approaches such as system modeling language (SysML) could be used too. Other forms of knowledge such as quantitative, declarative or procedural knowledge are not considered in this first step [22]. The authors decided to consider a qualitative representation only in this case. Nevertheless, to consider quantitative knowledge especially, the presented semantic network can be enhanced by weights of nodes and links. For example, by giving the node return on investment (ROI) a little weight and the node resources a high weight, the network reflects further aspects of the CEO, who models the ecosystem, where a decision has to be made within. This way of quantification also enables to describe uncertainties in a quantitative manner. It is important to state, that the human factor has a high influence on such weightings. Therefore, the described traps and further aspects of the human factor in Section 5 have to be considered.

4. MBSE Models within the Ecosystem Model Cube Used as Decision Support

Model-based systems engineering (MBSE) is a suitable approach for the development of complex technical systems. In principle, MBSE combines the fundamentals of systems engineering (SE) with model-based development. This approach integrates MBSE into decision making processes.
Model-based systems engineering (MBSE) is the formalized application of modeling to support system requirements, design, analysis, verification and validation activities beginning in the conceptual design phase and continuing throughout development and later lifecycle phases [23].
Model-based systems engineering relies on models that are digital, processable and interpretable by computers. Models in this sense ensure re-usability, traceability, and consistency of information [24].
These models are a source of knowledge and information and are therefore the base for a well-founded decision. Models can contain different kind of knowledge. For example, descriptive system models (vehicle system model in the cube) can express qualitative knowledge when modeled in the system modeling language (SysML) or can represent quantitative knowledge in form of a system simulation model [25].
As a complex decision making process takes several aspects into account, many models are required. The three-dimensional model cube is used to structure these models to maintain an overview.
The well-described concept of a model cube [26], that enables the analysis and management of model structures needs to be expanded to also include other aspects (see Figure 3):
  • Discipline: In addition to technical disciplines, environmental science, business economics and human science are added.
  • Level: Above the system level, which is typically the top end of technical development, the level systems-of-systems (e.g., system of independently performing vehicles and other road users) and the level ecosystem is added. It has to be mentioned, that the illustrated level structure is still focused on a technical system and might look different for other systems within the ecosystem.
  • Domain: In technical developments, the main focus is to model the requirements, the structure and the behavior of a system, its subsystems, and components. When considering the ecosystem, the cost aspects (which are not limited to production cost, but which can also reflect resulting costs due to environmental impact) and sustainability have to be added.
Figure 3 shows an example of what such an ecosystem model cube could look like. As the traditional model cube according to Hick et al. focusses on technical system development (left cube in Figure 3), this cube is also reflected within an ecosystem model cube (right cube in Figure 3).
This concept of an ecosystem model cube is used to express the variety of models used as a basis for decision making. The models describing the technical system in this example, the automotive powertrain within a vehicle, are a vehicle system model and some specific models (e.g., describing the assembly or models describing the mechanical efficiency of the vehicle, its subsystems, and components). In addition to these technical models, a cost model has been added that not only describes the cost of components and production, but also the cost of research and development, staff training for new technology (e.g., battery testing) and costs of environmental impacts (e.g., in the form of CO2 certificates or higher taxes). Furthermore, a customer model is considered that describes the behavior of existing and potential customers as parts of the market and also as human beings, by reflecting emotional and social factors such as environmental awareness. Finally, as this example is to make a strategic decision (powertrain technology), a business model is considered. This business model needs to reflect the anticipated return of investment (ROI) in the mid and long-term together with sustainability aspects (e.g., will the business model still be successful if politicians tighten up environmental legislation in the next few years?).
As discussed before, the models contain different forms of knowledge (quantitative, qualitative, and partly procedural knowledge). It is the essence of this second step of the SMH approach (M in SMH) to model relevant aspects of the technical system and the ecosystem. Relevant models for the decision maker could be a quantitative vehicle system model that allows to compare battery electric and fuel cell powertrains as part of the overall vehicle regarding energy efficiency. Such a model could be either developed as part of feasibility studies or such models exist from previous projects and can be reused and/or adapted. Beside the advantage of reusability, models also allow coupling (e.g., couple assembly model of battery with cost model) in order to draw conclusions (e.g., the battery design might lead to higher efficiency than others but is not compatible with a vehicle cost limit described within the cost model). However, many influencing factor result in uncertainty of the information or knowledge a models describes. For example, a simulation model’s results depend on the level of abstraction (is the fuel cell modeled as black box or are there physical models behind the simulation?), on the quality of input parameters (is the temperature of the fuel cell in a certain operating point estimated or measured on a test bench?). Moreover, errors in calculation and errors by engineer influence the uncertainties of a model.
The model cube enables these models to be structured and helps to maintain an overview over the considered models. It is therefore a concept that provides a structuring principle for all relevant models and can be seen as starting point for model management.

5. Consideration of the Human Factor in Decision Making

A human being is not a machine. Bad decisions in many cases can be traced back to the way or the process in which decisions were made: the alternatives were not clearly defined, the right information was not collected, the costs and benefits were not accurately weighted. Sometimes the fault lies not in the decision making process but rather in the mind of the decision maker or the decision making group. The way the human brain works can influence decisions in unbeneficial ways [12]. The aim of the proposed SMH approach is to provide a processual guideline to minimize the mentioned faults, as well as to support decision makers to be more aware of certain influences on our believing process. The third step in the SMH approach (consideration of human factor) focuses on bringing some decision traps to the attention of the decision maker by asking specific questions and visualizing the decision situation with the credition model.
In decision making, according to Kahneman [27], it is useful to distinguish between two systems. System 1 thinking refers to the intuitive system, which is typically fast, automatic, effortless, implicit, and emotional. Humans make most decisions in life using system 1 thinking. It has to be stated in that context that all emotional responses are based on system 1, but not all system 1 thinking is emotional. By contrast, system 2 refers to thinking or reasoning that is slower, conscious, effortful, explicit, and logical. In most daily situations, system 1 thinking is quite sufficient. It would be impractical, for example, to logically reason through every choice while shopping for groceries. System 2 logic should preferably influence the more important decisions which have to be made. A CEO should definitely apply system 2 thinking when looking for the best powertrain technology alternative in which to place the R&D resources of the company. In general, a complete system 2 process is not required for every managerial decision, a key goal for managers should be to identify situations in which they should move from the intuitively compelling system 1 thinking to the more logical system 2 [2]. The SMH approach supports system 2 thinking by setting the focus on a careful analysis and description of the situation (systems thinking and semantic network described in Section 3) and by relying on an adequate set of models as decision input. By structuring models within the ecosystem model cube, an overview of the used set of models can be visualized and possible gaps can be identified The SMH approach forces its applicant to consciously analyze relevant aspects and to explicitly model them, which requires effort. This supports decision makers to avoid fast and intuitive system 1 thinking.
Based on the systems thinking approach and the resulting MBSE model landscape, decision makers (in this case study, the CEO) are in a better position to make a sound decision. There is a lot of information, with various degrees of certainty, contained in the generated models. These data need to be interpreted by the decision maker to make the best possible decision for the overall objectives of the project. Within this process of interpreting the data, the decision maker is exposed to a lot of possible traps which may lead the wrong option being chosen. In literature, a lot of scientists have written about decision traps such as Kahneman [28], Hammond [12], Korhonen and Wallenius [9], Gilboa [29] just to name a few. There are almost countless biases which may influence the decision maker. For the purpose of this paper and the basis for the SMH approach, the focus is on the following five decision traps.

5.1. The Anchoring Trap

The anchoring trap describes the tendency to give disproportionate weight to the information received first. The CEO, for example, may receive the information that an electric vehicle caught fire on the highway on the previous day. When starting the evaluation process, this initial negative image may anchor the CEO with an uncomfortable feeling about electric vehicles. Anchoring does not necessarily mean that the CEO will decide against the development of electric powertrains, but it may lead to a decision with certain trade-offs. With the SMH, this trap can partly be avoided, as it suggests the decision maker to set up a broad model landscape as base for decisions. The weight of an information is based on its impact, e.g., on the overall CO2 emission of a vehicle, when the set of models is considered.

5.2. The Status Quo Trap

Human beings favor maintaining the status quo instead of pursuing change. This has to do with the conscious or unconscious desire to not being opened up to criticism and regret after a change. Especially in business, actions of commission tend to be punished much more severely than actions of omission. The CEO might prefer to continue to develop ICEs for hybrid powertrains instead of pursuing new technologies since she had been very successful with ICEs over the last decades. Choosing to invest more money in the R&D of electric vehicles (BEVs or FCEVs) opens her up to criticism if she made the wrong call. To minimize the risk of falling into the status quo trap, the SMH approach forces the CEO to models the base for the decision. She can argue a strategic decision better if the base for it is transparent to other stakeholders. Models can support to achieve such transparency.

5.3. The Sunk-Cost Trap

The sunk-cost trap is one of the most dangerous traps. People tend to make choices in a way that justifies past choices, even if the past choices are no longer valid or were bad choices in the first place. To not fall into the sunk-cost trap, people have to be able to admit that they made a mistake. If they are not able to do that, many bad decisions will follow instead of turning the page and moving on. The CEO might have publicly stated two years previously that BEVs did not represent the future of passenger transport and structured the company in a way that there was no subdivision for BEV development. If new technological developments now result in BEVs being a potential competitor to conventional ICE powered vehicles, the CEO will now not initiate BEV development, as this would conflict with the previously made, public, statement. This co-called sunk cost has to be considered in cost models and the related trap can be avoided by considering long-term business models and the semantic network.

5.4. The Confirming Evidence Trap

The confirming evidence trap results in information being sought that supports an existing instinct or point of view, while avoiding information that contradicts it. It not only affects where to go to collect evidence but also how to interpret the evidence received. This may lead to giving too much weight to supporting information and too little to conflicting information. The CEO might mainly go to people for advice who she knows will support her initial idea. If consultants argue for the other option, the CEO might not give them as much weight as she objectively should, since these other options do not confirm with her favorite option. This trap is strongly associated with aspects summarized within the term human factor. The CEO and the group that supports her have to be aware of their own biases. This can be supported by the SMH approach by identifying and methodically evaluating the biases within the group and the CEO by relying on the credition model, for example.

5.5. The Simplicity Trap

In general, human beings prefer things that are immediately and easily understandable. This could be a significant problem since many aspects of complex systems may not be sufficiently considered. In addition, information that resembles a model which is already understood and can be made a comparison to, will feel much more familiar as a result. If the CEO considers the electric powertrain technology easier to understand and feels that the path to large-scale commercialization is more tangible, she might feel more comfortable in investing in electric powertrains than in fuel cell development. The SMH approach includes very simplified models (semantic network of situation, stakeholder and relations) and detailed models (e.g., specific model describing the efficiency of the fuel cell). Only a combined investigation of the information all the models considered can lead to well-founded decisions.

5.6. Credition

The first two steps, systems thinking and MBSE, support decision makers to avoid some of the mentioned traps. Nevertheless, the decision maker as human being has a huge impact on the decision. The inner process where decisions are made including several biases that may influence the outcome can be visualized using the credition model [30]. The credition model displays the process of believing that leads to certain actions (decisions) and focuses on the conscious (babs) and subconscious (blobs) elements which represent the current state of mind. The factor or event which is decided on is called a clum. It has to be mentioned that the aspects of the credition model are very extensive and are only briefly introduced in this paper. Next, the three main elements of the credition model are discussed and applied to the use case of the CEO [31]:
The starting point of a mental decision process, according to the credition model, is the occurrence of an irritating aspect—a clum. Irritating aspect in the sense that a decision situation according to Wang (a goal needs to be achieved, there are options, and the resources are finite) occurs. A clum could be “investing 80% of the R&D resources in the development of fuel cell technology”. The arising question is if this clum can be included in the current belief system. If the clum is included, the decision is whether to allocate 80% of the companies R&D resources in the development of fuel cell technology or not. If not, other clums which could also be seen as options might occur and are decided on.
The term bab was created as an umbrella term and indicates the basic unit of the believing process. According to Angel and Seitz, every bab has four characteristics. First, the propositional content: a bab can be described as a proposition as for example: “The development and selling of electric vehicles are heavily subsidized by the government.” Second, the emotional aspect: the CEO might be content with the existence of subsidies for electric vehicles or disappointed about the lack of commitment to fuel cells. Third, the CEO’s emotions might be very intense or not. Thus, this scaling of an emotion as strong or weak is inherent in the proposition of a bab. Lastly, every bab has a sense of certainty. This characteristic reflects the certainty of an individual that a bab reflects an object or event in a way it really is. In the case of the CEO, she may be confident that the subsidies of electric vehicles are extensive, but if the percentage of electric cars reach a certain point, subsidies cannot longer be upheld since fuel taxes and other aspects must be compensated for [32].
A bab cannot encompass all aspects of the believing process so the model needs to be expanded. The reason for this enlargement results from the need to integrate the subconscious aspects into the process [33]. Humans are usually not conscious of most of the things they believe and think of. The term blob is introduced to refer to a bab that remains subconsciously hidden. Blobs are understood as nonconscious babs that mediate the influence of the content and degree of a belief on affects, motivations, and actions at a subliminal level. The CEO might unconsciously be scared to make a decision for a certain option due to an event in her early childhood.
The credition model, which is a representation of a humans’ current mental state, is fed with information from the ecosystem model cube (see Figure 4). This information is represented by babs which could have already existed and therefore become more certain or created new. Blobs reach as far as nearly having a car accident on the way to work which unconsciously lead to more secure decisions and less risk tolerance. All previous discussed traps can be represented by babs and blobs in this model. To make them visible, a general question can be asked in order to detect them. To account for the anchoring trap, the CEO should ask herself weather she disproportionately weighs some information obtained at the beginning of the process. She should consult someone who she knows does not share her opinion in order to not fall into the confirming evidence trap, for example. The key is to be forearmed. If all traps were accounted for in the process and documented in the credition model, the CEO would be less likely to fall into some of the traps. The combination of all babs and blobs leads to the decision if the clum is included (and therefore also converted to a bab) or not.

6. The CEO’s Decision

The SMH approach described here supports decision makers to consider sustainability as one essential aspect in decision making regarding complex technical systems. Systems thinking and the integration of MBSE models emphasize how ecosystem and environmental considerations, which are of course important aspects of sustainability, can be integrated into the decision making process. Sustainability therefore plays a key role in building up the semantic network and prioritizing the development models. As other authors point out, sustainability has to be implemented in decision making on every level of the organization (management level to engineer level), rather than staying on a rhetorical or theoretical level [34].
By considering the three steps of the SMH approach, the CEO has narrowed down the range of possible decisions (see Figure 1) of how to allocate R&D resources to different powertrain technologies. To explain the decision of the CEO, the already mentioned five aspects of a decision according to Pfister et al. [10] and aspects of the SMH approach which affect each point are considered.
  • Options: The possibilities regarding an automotive powertrain technology are narrowed down to two options, battery electric vehicle powertrain and fuel cell electric powertrain with consideration of systems thinking and MBSE models. For example, a quantitative analysis of the vehicle system model in combination with a cost model and sustainable business models for each technology shows that the trade-off between cost, CO2 emissions and sales profits is best for powertrains of BEVs and FCEVs. Based on an ideation process, many more options existed such as various hybrid powertrain architectures, ICE powertrains with e-fuels or ICE powertrains with hydrogen as fuel, but these variants were rejected based on the analysis.
  • Events: The semantic network illustrates the situation, within which the decision has to be made. Out of this network, several aspects can be identified which cannot be influenced by the decision maker, but which strongly influence the long-term success of the decision for a powertrain technology. One such event might be a change in political leadership that intends to ban or fund a certain technology out of economical or environmental reasons. Another event would, for example, be a serious of fatal accidents with burning BEVs that change the customer’s preferences. Besides the simple awareness of such possible events, risks and opportunities, such scenarios can be integrated in models as variants or scenarios. The weight of a scenario is influenced by the fears and emotional condition of the CEO. She is also aware of the fact, that the aleatory uncertainty, which is the uncertainty of unforeseen and random events, is not quantifiable [13].
  • Consequences: By considering different scenarios and possible decisions, in this case, the decision whether to invest in BEV technology or FCEV technology, one can estimate the possible consequences (risks and opportunities). Models support the thinking through of different scenarios. Models can be build up tailored for the given use case or models can be reused and adapted from previous projects. The proposed systems thinking approach in the form of a semantic network shows interdependencies between influencing factors and stakeholders. In this use case, a possible consequence of the decision to focus on BEVs is that the R&D effort has to be increased because the company had previously developed ICE powered cars and has no experience with BEVs. Furthermore, production facilities would have to be adapted or new facilities (e.g., battery factories) built which would lead to high costs in the transition phase to the new technology.
  • Goals: For the given use case, the company goals are defined before the decision making process even starts. These goals can be derived from the company’s vision and mission statement and might consider a certain market share or ROI in a defined time scale, as well as a certain future brand image (e.g., most sustainable propulsion technology on the market). The CEO has their own goals as well, which cannot be neglected, even though they might not be transparent for other stakeholders. The CEO might plan to remain in the position as CEO for the next fifteen years and she might be aiming to shape the brand image according to her own values, but already invested R&D budget in development of batteries. Therefore, the CEO has to carefully analyze possible decision traps such as the sunk-cost trap before her final decision.
  • Reasons: The reasons for choosing a hydrogen fuel cell as technology within a FCEV powertrain would be that an OEM has a very long-term vision that is not focused on a short-term ROI. If the CEO sees potential for hydrogen fuel cells in approximately ten to fifteen years, the R&D resources would have to be shifted to that technology in order to be competitive and to have a market-ready technology when the customers demand such vehicles. Based on an evaluation of the CEOs babs and blobs, she is aware that some of her reasons are influenced by her personal emotions.
Based on business model analysis of different scenarios for the market and political strategies, the CEO decided to invest in both BEV and FCEV technologies, in order to be competitive and more sustainable in the future. Eighty-percent of the R&D resources will be shifted to BEV development and 20% in FCEVs development in the short-term but in the long run, more and more R&D will be focused on FCEVs in order to gain experience with this technology, as the CEO expects fuel cell powered cars to be the most efficient transport mode for a number of applications in the long run.

7. Discussion

The SMH approach has the purpose to support decision makers, and it has to be discussed if it also can be seen as some kind of decision support system, which is basically defined by Little as […] model-based set of procedures for processing data and judgments to assist a manager in his decision making [35].
This basic understanding of decision support systems is met by the SMH approach. It includes models as essential elements (semantic network, qualitative and quantitative models structured within the ecosystem model cube) and defines a principle procedure as visualized in Figure 1. Nevertheless, when a decision support system is seen as an implemented IT (information technology) solution, more capabilities and components have to be considered. For example, Turban et al. [36] state that a decision support system consists out of several subsystems: a data management, a model management, a user interface and a knowledge-based subsystem. The concept of the SMH approach supports the implementation of several subsystems according to Turban et al. such as model management (ecosystem model cube as structuring principle) and knowledge management (semantic network of ecosystem as reusable and adaptable model). Furthermore, several capabilities of decision support systems are defined in literature. The SMH approach also fulfills some of the mentioned capabilities such as applicability for managers on different level, support of design or modeling and analysis [36].
The SMH approach is not an IT-based solution but rather a conceptual approach for decision support. Future effort has to be invested into the transition from a theoretical concept to an implemented solution.
The considered case study and the CEO’s decisions are qualitative conclusions the CEO draws from the semantic network and the set of models visualized within the model cube rather than recommendations of an automated decision support system based quantitative calculations. In most situations, there is not one single rationally identifiable decision. The CEO as a human has to take responsibility and make a decision, but it is strongly recommended to consider human factors in this process too.
Although the SMH approach is demonstrated in this article in form of a case study that considers a strategic decision of a CEO (R&D resource allocation to sustainable powertrain technologies), it has to be mentioned, that the SMH approach can be useful for engineering decisions too. One example for its application within the development process of a FCEV is the decision regarding modularization of fuel cells (either develop different fuel cell systems for truck and passenger cars or develop one fuel cell system but use it in different quantity depending on power requirements [37]). When applying the SMH approach on this technical problem, one starts with systems thinking to consider the ecosystem illustrated in form of a semantic network, including relevant aspects such as the overall cost of a FCEV and the market position of the company or production advantages of modularization. Next, models have to be created or considered, e.g., cost models for production, a model describing operating strategies for multiple fuel cells and efficiency models. The human factor also plays an essential role on the level of an engineer, because engineers might be biased, for example, if they recognize that their own expertise lies within engineering tailored solutions (then they might tend to vehicle dependent fuel cell systems) rather than on platform development (which would point at modularization of the fuel cell system).
The SMH approach is a concept that supports decision makers to make strategic decision, that lead to sustainable technical systems. It describes steps to extensively prepare the base or input for a decision by analyzing the situation, by relying on models as main source of information, and by considering the human factors in decision making. It does not describe how the ideal trade-off between several factors is identified, such as in classical multicriteria decision models [38].
A disadvantage of the described SMH approach in its current state of development is that there is no clear decision recommendation. The described steps of the approach are not purely quantitative and leave room for interpretation. The decision maker is still challenged to draw conclusions out of the developed decision input in form of the semantic network and models. In the future this approach has to be enhanced and implemented as IT solution to provide benefits for decision makers in the sense of an expert system [38]. This requires further effort such as quantification of aspects (e.g., weighting of nodes and relations in semantic network) to make these currently qualitative steps better processable. Furthermore, uncertainties have to be quantified and statistics have to be implemented to enable a consideration of uncertainty in expert systems and inferencing in general [39].

8. Conclusions

The SMH approach should be seen as a framework on the basis of which sustainable and less-biased decisions can be made. To further establish sustainability as a key factor in decision making requires to better define indicators that describe the success of sustainability measures. It is essential that companies who implement new ways of working in order to develop more sustainable products are able to track sustainability. Some authors argue that sustainability assessment and derived and sustainability indicators are one way to better implement sustainability in decision making. However, sustainability is a complex and multidimensional issue, which cannot be measured easily [34]. Therefore, many sources speak of “measuring the immeasurable” when sustainability is considered [40,41]. Generally, when implementing sustainability in decision making, one has to take the following challenges into account [42]:
  • Interpretation: Sustainability is a term which can be understood differently. The organization responsible for decision making must define sustainability according to given understandings including environmental, social, and economic factors.
  • Information structuring: The best way to implement sustainability in decision making is to structure the multi-dimensional complexity of sustainability in order to derive operational information units (e.g., indicators).
  • Influence: In order to affect important decisions, sustainability has to have a proper weight when considering trade-off decisions.
One of the key elements of the SMH approach is the MBSE model landscape. Model-based approaches such as MBSE have the potential to include more aspects than just the technical system. A broad model landscape, represented by the ecosystem model cube, acts as the base for a sound decision that includes sustainability. Once established, this model landscape can be frequently updated in a company to monitor and align decisions. In general, engineers and technical decision makers have to implement sustainability, especially in form of ecological aspects, in their daily work. The skill to define what kind of models need to be built, how they interact with each other and how detailed their information needs to be, is already and will be even more key for successful technical and business decisions. The first two aspects of the SMH approach support the preparation of the groundwork for a sound decision by identifying and structuring relevant information in the form of a semantic network and models within the cube. It must be emphasized that the quality of a decision depends not only on this information, but also on the decision maker. Therefore, human aspects, which influence every decision, have to be acknowledged by engineers and managers. People like to think that a decision is the result of rational trade-offs between opportunities and risks, but they do not take emotions and credition into account. These aspects play a major role and cannot be neglected within product development and strategic business decisions. Pseudo-rationalism may lead to decisions that turn out to be disadvantageous in the long run. In this paper, the human factor is positioned right after the construction of the model landscape. Of course, all the aspects of the human factor already play a role when developing the semantic network, choosing which models to build, and the actual model creation. Biases consequently play the same role in the mentioned phases as they do in the last phase of the SMH approach. This paper focuses on the making of a strategic business decision based on generated data and points out the human factor in making the final decision. In future research, the elements of the SMH approach have to be prepared to be practically implemented in decision making. This includes development of uncertainty management approaches. For example, the human factor could be implemented as a credition factor, a quasi-quantitative value for models that gives the decision maker an indication how much room for interpretation the information in a model possesses. Furthermore, to develop a decision support system according to Turban et al. [36], more effort is required to, for example, make all steps of the SMH approach quantifiable and to support the decision maker to manage uncertainty.

Author Contributions

Conceptualization, P.K. and C.F. and H.H.; writing—original draft preparation, P.K. and C.F.; writing—review and editing, P.K. and C.F. and H.H.; visualization, P.K. and C.F.; supervision, H.H. All authors have read and agreed to the published version of the manuscript.

Funding

Open Access Funding by the Graz University of Technology.

Institutional Review Board Statement

Not applicable.

Informed Consent Statement

Not applicable.

Conflicts of Interest

The authors declare no conflict of interest.

References

  1. Wang, C. Managerial Decision Making; John Wiley & Sons: Singapore, 2010. [Google Scholar] [CrossRef]
  2. Bazerman, M.H.; Moore, D.A. Judgmental in Managerial Decision Making, 8th ed.; Wiley: Hoboken, NJ, USA, 2013. [Google Scholar]
  3. Grebe, U.D.; Hick, H.; Rothbart, M.; von Helmolt, R.; Armengaud, E.; Bajzek, M.; Kranabitl, P. Challenges for Future Automotive Mobility. In Systems Engineering for Automotive Powertrain Development; Hick, H., Küpper, K., Sorger, H., Eds.; Springer Nature: Cham, Switzerland, 2021; pp. 3–30. [Google Scholar] [CrossRef]
  4. European Commission. The European Green Deal. Eur. Comm. 2019, 53, 24. [Google Scholar] [CrossRef]
  5. ICCT. European Vehicle Market Statistics—Pocketbook 2019/20. 2019. Available online: https://de.statista.com/download/MTYwNDE0MDMwNyMjMTA0NzI1IyM2OTY5OCMjMSMjbnVsbCMjU3R1ZHk= (accessed on 3 July 2021).
  6. Schöffmann, W.; Brillinger, M.; Ratasich, M.; de Madinabeitia Merino, I.G.; Bachinger, M.; Yolga, M.; Schiffbänker, P.; Braun, A.; Berg, F.; Rechberger, J.; et al. Technical Challenges in Automotive Powertrain Engineering. In Systems Engineering for Automotive Powertrain Development; Hick, H., Küpper, K., Sorger, H., Eds.; Springer Nature: Cham, Switzerland, 2021; pp. 77–104. [Google Scholar]
  7. Hanss, D.; Böhm, G. Sustainability seen from the perspective of consumers. Int. J. Consum. Stud. 2012, 36, 678–687. [Google Scholar] [CrossRef]
  8. Waas, T.; Hugé, J.; Verbruggen, A.; Wright, T. Sustainable development: A bird’s eye view. Sustainability 2011, 3, 1637–1661. [Google Scholar] [CrossRef] [Green Version]
  9. Korhonen, P.; Wallenius, J. Making Better Decisions; Springer Nature: Cham, Switzerland, 2020. [Google Scholar] [CrossRef]
  10. Pfister, H.-R.; Jungermann, H.; Fischer, K. Die Psychologie Der Entscheidung, 4th ed.; Springer: Berlin/Heidelberg, Germany, 2017. [Google Scholar] [CrossRef]
  11. Parnell, G.S.; Driscoll, P.J.; Henderson, D.L. Decision Making in Systems Engineering and Management, 2nd ed.; John Wiley & Sons: Hoboken, NJ, USA, 2011. [Google Scholar] [CrossRef]
  12. Hammond, J.; Keeney, R.; Raiffa, H. Smart Choices: A Practical Guide to Making Better Decisions; HBR Press: Brighton, USA, 2015. [Google Scholar]
  13. Herrmann, J. Engineering Decision Making and Risk Management; Wiley: Hoboken, NJ, USA, 2015. [Google Scholar]
  14. Walker, W.E.; Lempert, R.J.; Kwakkel, J.H. Deep uncertainty. In Encyclopedia of Operations Research and Management Science, 3rd ed.; Gass, M., Fu, C., Eds.; Springer: New York, NY, USA, 2013; pp. 395–402. [Google Scholar] [CrossRef]
  15. Marchau, V.; Walker, W.; Bloemen, P.; Popper, S. Decision Making under Deep Uncertainty; Springer Nature: Cham, Switzerland, 2019. [Google Scholar]
  16. Thunnissen, D.P. Propagating and Mitigating Uncertainty in the Design of Complex Multidisciplinary Systems; California Institute of Technology: Pasadena, CA, USA, 2005. [Google Scholar]
  17. North, K. Wissensorientierte Unternehmensführung, 7th ed.; Springer Gabler: Wiesbaden, Germany, 2021. [Google Scholar]
  18. Castillo, E.; Gutierrez, J.M.; Hadi, A.S. Expert Systems and Probabilistic Network Models; Gries, D., Schneider, F., Eds.; Springer: New York, NY, USA, 1997. [Google Scholar]
  19. Pioch, S. Wissensbasiert Entscheiden. Wie Sie Strukturierte Entscheidungen Treffen Können; Springer Gabler: Wiesbaden, Germany, 2019. [Google Scholar]
  20. Russel, S.; Norvig, P. Artificial Intelligence. A Modern Approach, 4th ed.; Pearson: London, UK, 2020. [Google Scholar]
  21. Bajzek, M.; Fritz, J.; Hick, H. Systems Engineering Principles. In Systems Engineering for Automotive Powertrain Development; Hick, H., Küpper, K., Sorger, H., Eds.; Springer Nature: Cham, Switzerland, 2021. [Google Scholar]
  22. Krishnamoorthy, C.S.; Rajeev, S. Artificial Intelligence and Expert Systems for Engineers; CRC Press: Boca Raton, FL, USA, 1996. [Google Scholar]
  23. International Council on Systems Engineering (INCOSE). Systems Engineering Vision 2020. 2007. Available online: http://www.incose.org/ProductsPubs/pdf/SEVision2020_20071003_v2_03.pdf (accessed on 3 July 2021).
  24. Bajzek, M.; Fritz, J.; Hick, H.; Maletz, M.; Faustmann, C.; Stieglbauer, G. Model Based Systems Engineering Concepts. In Systems Engineering for Automotive Powertrain Development; Hick, H., Küpper, K., Sorger, H., Eds.; Springer Nature: Cham, Switzerland, 2021. [Google Scholar] [CrossRef]
  25. Knaus, O.; Wurzenberger, J. System Simulation in Automotive Industry. In Systems Engineering for Automotive Powertrain Development; Hick, H., Küpper, K., Sorger, H., Eds.; Springer Nature: Cham, Switzerland, 2021; pp. 499–532. [Google Scholar] [CrossRef]
  26. Hick, H.; Bajzek, M.; Faustmann, C. Definition of a system model for model-based development. SN Appl. Sci. 2019, 1. [Google Scholar] [CrossRef] [Green Version]
  27. Kahneman, D. A Perspective on Judgment and Choice: Mapping Bounded Rationality. Am. Psychol. 2003, 58, 697–720. [Google Scholar] [CrossRef] [PubMed] [Green Version]
  28. Kahneman, D.; Sibony, O.; Sunstein, C.R. Noise—A Flaw in Human Judgment, 1st ed.; Little Brown Spark: New York, NY, USA, 2021. [Google Scholar]
  29. Gilboa, I. Making Better Decisions—Decision Theory in Practice; Wiley Blackwell: Chichester, UK, 2011. [Google Scholar]
  30. Angel, H.F. Credition: From the Question of Belief to the Question of Believing. In Processes of Believing: The Acquisition, Maintenance, and Change in Creditions; Angel, H.F., Oviedo, L., Paloutzian, R., Runehov, A., Seitz, R., Eds.; Springer Nature: Cham, Switzerland, 2017; Volume 1, pp. 17–36. [Google Scholar]
  31. Hick, H.; Angel, H.-F.; Philipp, K.; Jolana, W.-S. Decision-Making and the Influence of the Human Factor. In Systems Engineering for Automotive Powertrain Development; Hick, H., Küpper, K., Sorger, H., Eds.; Springer Nature: Cham, Switzerland, 2021; pp. 355–380. [Google Scholar]
  32. Angel, H.F.; Seitz, R.J. Violations of Expectations as Matter for the Believing Process. Front. Psychol. 2017, 8, 1–12. [Google Scholar] [CrossRef] [PubMed] [Green Version]
  33. Seitz, R.J.; Angel, H.-F. Processes of believing—a review and conceptual account. Rev. Neurosci. 2012, 23, 303–309. [Google Scholar] [CrossRef] [PubMed]
  34. Waas, T.; Hugé, J.; Block, T.; Wright, T.; Benitez-Capistros, F.; Verbruggen, A. Sustainability Assessment and Indicators: Tools in a Decision-Making Strategy for Sustainable Development. Sustainability 2014, 6, 5512–5534. [Google Scholar] [CrossRef] [Green Version]
  35. Little, J. Models and managers: The concept of a decision calculus. Manag. Sci. 2004, 50, 1841–1853. [Google Scholar] [CrossRef] [Green Version]
  36. Turban, E.; Aronson, J.; Llang, T. Decision Support Systems and Intelligent Systems, 7th ed.; Prentice-Hall: Hoboken, NJ, USA, 2005. [Google Scholar]
  37. Berg, F.; Rechberger, J.; Sorger, H. Case Study: Fuel Cell System Development. In Systems Engineering for Automotive Powertrain Development; Hick, H., Küpper, K., Sorger, H., Eds.; Springer Nature: Cham, Switzerland, 2021; pp. 727–758. [Google Scholar] [CrossRef]
  38. Butler, J.; Jia, J.; Dyer, J. Simulation techniques for the sensitivity analysis of multi-criteria decision models. Eur. J. Oper. Res. 1997, 103, 531–546. [Google Scholar] [CrossRef]
  39. Pfeifer, R.; Lüthi, H. Decision Support Systems and Expert Systems: A Complementary Relationship? In Expert Systems and Artificial Intelligence in Decision Support Systems. Proceedings of the Second Mini Euroconference; Sol, H., Takkenberg, C., Robbe, P., Eds.; Springer-Science+ Business Media: Lutheren, The Netherlands, 1987; pp. 41–51. [Google Scholar]
  40. Babcicky, P. Rethinking the Foundations of Sustainability Measurement: The Limitations of the Environmental Sustainability Index (ESI). Soc. Indic. Res. 2013, 113. [Google Scholar] [CrossRef]
  41. Böhringer, C.; Jochem, P.E. Measuring the Immeasurable—A Survey of Sustainability Indices. Ecol. Econ. 2007, 63, 1–8. [Google Scholar] [CrossRef] [Green Version]
  42. Huge, J.; Waas, T.; Eggermont, G.; Verbruggen, A. Impact Assessment for a Sustainable Energy Future-Reflections and Practical Experiences. Energy Policy 2011, 39. [Google Scholar] [CrossRef]
Figure 1. SMH approach and evolution of decision range.
Figure 1. SMH approach and evolution of decision range.
Sustainability 13 08702 g001
Figure 2. Semantic network of aspects relevant for considered use case.
Figure 2. Semantic network of aspects relevant for considered use case.
Sustainability 13 08702 g002
Figure 3. Ecosystem model cube, inspired by Hick et al. [26].
Figure 3. Ecosystem model cube, inspired by Hick et al. [26].
Sustainability 13 08702 g003
Figure 4. Identification of babs based of models within the ecosystem model cube.
Figure 4. Identification of babs based of models within the ecosystem model cube.
Sustainability 13 08702 g004
Publisher’s Note: MDPI stays neutral with regard to jurisdictional claims in published maps and institutional affiliations.

Share and Cite

MDPI and ACS Style

Kranabitl, P.; Faustmann, C.; Hick, H. Decision Making for Sustainable Technical Applications with the SMH Approach. Sustainability 2021, 13, 8702. https://doi.org/10.3390/su13168702

AMA Style

Kranabitl P, Faustmann C, Hick H. Decision Making for Sustainable Technical Applications with the SMH Approach. Sustainability. 2021; 13(16):8702. https://doi.org/10.3390/su13168702

Chicago/Turabian Style

Kranabitl, Philipp, Clemens Faustmann, and Hannes Hick. 2021. "Decision Making for Sustainable Technical Applications with the SMH Approach" Sustainability 13, no. 16: 8702. https://doi.org/10.3390/su13168702

APA Style

Kranabitl, P., Faustmann, C., & Hick, H. (2021). Decision Making for Sustainable Technical Applications with the SMH Approach. Sustainability, 13(16), 8702. https://doi.org/10.3390/su13168702

Note that from the first issue of 2016, this journal uses article numbers instead of page numbers. See further details here.

Article Metrics

Back to TopTop