Expectations of Production Companies Operating in Poland towards Suppliers with Regards to Implementation of the Sustainability Concept
Abstract
:1. Introduction
2. Literature Review
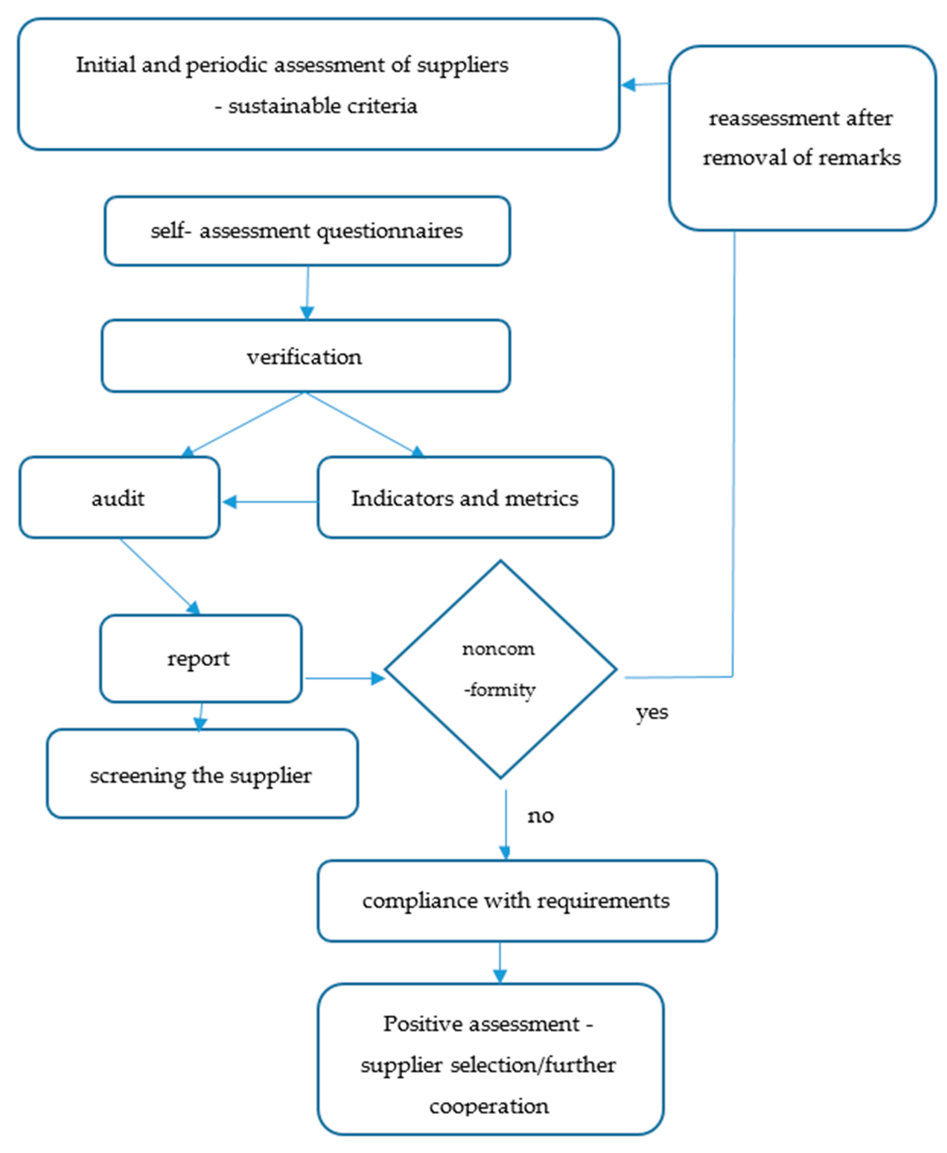
3. Materials and Methods
- -
- reduction of product hazard risk;
- -
- improvement of awareness and involvement of the supplier’s personnel;
- -
- improvement of safety at workplaces;
- -
- improvement of product innovation;
- -
- reduction of negative impact of processes on the environment;
- -
- improvement of standardization;
- -
- reduction of risk of nonconformity in operational processes;
- -
- reduction of negative impact of products on the environment.
4. Results and Discussion
- -
- <0.2 no dependence
- -
- 0.2–0.4 weak correlation
- -
- 0.4–0.7 moderate dependence
- -
- 0.7–0.9 quite strong dependence
- -
- >0.9 very strong dependence [51].
5. Conclusions
Author Contributions
Funding
Institutional Review Board Statement
Informed Consent Statement
Data Availability Statement
Conflicts of Interest
References
- Guenther, E.; Jasch, C.; Schmidt, M.; Wagner, B.; Ilg, P. Material flow cost accounting—Looking back and ahead. J. Clean. Prod. 2015, 108, 1249–1254. [Google Scholar] [CrossRef]
- Nikoofal, M.E.; Gümüs, M. Value of audit for supply chains with hidden action and information. Eur. J. Oper. Res. 2020, 285, 902–915. [Google Scholar] [CrossRef]
- Kumar, D.T.; Palaniappan, M.; Kannan, D.; Shankar, K.M. Analyzing the CSR issues behind the supplier selection process using ISM approach. Resour. Conserv. Recycl. 2014, 92, 268–278. [Google Scholar] [CrossRef]
- Saghiri, S.S.; Mirzabeiki, V. Buyer-led environmental supplier development: Can suppliers really help it? Int. J. Prod. Econom. 2021, 233, 107969. [Google Scholar] [CrossRef]
- Ansari, Z.N.; Kant, R. A state-of-art literature review reflecting 15 years of focus on sustainable supply chain management. J. Clean. Prod. 2017, 142, 2524–2543. [Google Scholar] [CrossRef]
- Govindan, K.; Soleimani, H.; Kannan, D. Reverse logistics and closed-loop supply chain: A comprehensive review to explore the future. Eur. J. Oper. Res. 2015, 240, 603–626. [Google Scholar] [CrossRef] [Green Version]
- Bai, C.; Kusi-Sarpong, S.; Badri Ahmadi, H.; Sarkis, J. Social sustainable supplier evaluation and selection: A group decision-support approach. Int. J. Prod. Res. 2019, 57, 7046–7067. [Google Scholar] [CrossRef]
- Azadnia, A.H.; Saman, M.Z.M.; Wong, K.Y. Sustainable supplier selection and order lot-sizing: An integrated multi-objective decision-making process. Int. J. Prod. Res. 2015, 53, 383–408. [Google Scholar] [CrossRef]
- Azimifard, A.; Moosavirad, S.H.; Ariafar, S. Selecting sustainable supplier countries for Iran’s steel industry at three levels by using AHP and TOPSIS methods. Resour. Policy 2018, 57, 30–44. [Google Scholar] [CrossRef]
- Guarnieri, P.; Trojan, F. Decision making on supplier selection based on social, ethical, and environmental criteria: A study in the textile industry. Resour. Conserv. Recycl. 2019, 141, 347–361. [Google Scholar] [CrossRef]
- Ahmadi, H.B.; Lo, H.W.; Gupta, H.; Kusi-Sarpong, S.; Liou, J.J. An integrated model for selecting suppliers on the basis of sustainability innovation. J. Clean. Prod. 2020, 277, 123261. [Google Scholar] [CrossRef]
- Wang, Y.; Modi, S.B.; Schoenherr, T. Leveraging sustainable design practices through supplier involvement in new product development: The role of the suppliers’ environmental management capability. Int. J. Prod. Econom. 2021, 232, 107919. [Google Scholar] [CrossRef]
- Schoenhserr, T.; Modi, S.B.; Talluri, S.; Hult, G.T.M. Antecedents and performance outcomes of strategic environmental sourcing: An investigation of resource based process and contingency effects. J. Bus. Logist. 2014, 35, 172–190. [Google Scholar] [CrossRef]
- Sarkis, J. A boundaries and flows perspective of green supply chain management. Supply Chain Manag. Int. J. 2012, 17, 202–216. [Google Scholar] [CrossRef] [Green Version]
- Paillé, P.; Chen, Y.; Boiral, O.; Jin, J. The impact of human resource management on environmental performance: An employee-level study. J. Bus. Ethics 2014, 121, 451–466. [Google Scholar] [CrossRef]
- Melnyk, S.A.; Sroufe, R.P.; Calantone, R. Assessing the impact of environmental management systems on corporate and environmental performance. J. Oper. Manag. 2003, 21, 329–351. [Google Scholar] [CrossRef]
- Melnyk, S.A.; Sroufe, R.P.; Calantone, R.J. A model of site specific antecedents of ISO 14001 certification. Prod. Oper. Manag. 2003, 12, 369–385. [Google Scholar] [CrossRef]
- Petrudi, S.H.H.; Ahmadi, H.B.; Rehman, A.; Liou, J.J. Assessing suppliers considering social sustainability innovation factors during COVID-19 disaster. Sustain. Prod. Consum. 2021, 27, 1869–1881. [Google Scholar] [CrossRef]
- Mani, V.; Gunasekaran, A.; Delgado, C. Enhancing supply chain performance through supplier social sustainability: An emerging economy perspective. Int. J. Prod. Econ. 2018, 195, 259–272. [Google Scholar] [CrossRef]
- Zhou, X.; Xu, Z. An Integrated Sustainable Supplier Selection Approach Based on Hybrid Information Aggregation. Sustainability 2018, 10, 2543. [Google Scholar] [CrossRef] [Green Version]
- Caia, S.; Junb, M. A qualitative study of the internalization of ISO 9000 standards: The linkages among firms’ motivations, internalization processes, and performance. Int. J. Prod. Econ. 2018, 196, 248–260. [Google Scholar] [CrossRef]
- Qiu, T.; Yang, Y. Knowledge spillovers through quality control requirements on innovation development of global suppliers: The firm size effects. Ind. Market. Manag. 2018, 73, 171–180. [Google Scholar] [CrossRef]
- Potter, A.; Graham, S. Supplier involvement in eco-innovation: The co-development of electric, hybrid and fuel cell technologies within the Japanese automotive industry. J. Clean. Prod. 2019, 210, 1216–1228. [Google Scholar] [CrossRef] [Green Version]
- Hung-Chung, S.; Dhanorkar, S.; Linderman, K. A competitive advantage from the implementation timing of ISO management standards. J. Oper. Manag. 2015, 37, 31–44. [Google Scholar]
- Quigley, J.; Walls, L.; Demirelc, G.; MacCarthy, B.; Parsa, M. Supplier quality improvement: The value of information under uncertainty. Eur. J. Oper. Res. 2018, 264, 932–947. [Google Scholar] [CrossRef] [Green Version]
- Govindan, K.; Shankar, M.; Kannan, D. Supplier selection based on corporate social responsibility practices. Int. J. Prod. Econ. 2018, 200, 353–379. [Google Scholar] [CrossRef]
- Ghadimi, P.; Dargi, A.; Heavey, C. Sustainable supplier performance scoring using audition check-list based fuzzy inference system: A case application in automotive spare part industry. Comput. Ind. Eng. 2017, 105, 12–27. [Google Scholar] [CrossRef] [Green Version]
- Neutzling, D.; Land, A.; Seuring, S.; Machado do Nascimento, L.F. Linking sustainability-oriented innovation to supply chain relationship integration. J. Clean. Prod. 2018, 172, 3448–3458. [Google Scholar] [CrossRef]
- Gallego-Álvarez, I.; Ortas, E. Corporate environmental sustainability reporting in the context of national cultures: A quantile regression approach. Int. Bus. R. 2017, 26, 337–353. [Google Scholar] [CrossRef]
- Awasthi, A.; Govindan, K.; Gold, S. Multi-tier sustainable global supplier selection using a fuzzy AHP-VIKOR based approach. Int. J. Prod. Econ. 2018, 195, 106–117. [Google Scholar] [CrossRef] [Green Version]
- Li, W.-Y.; Chow, P.-S.; Choi, T.-M.; Chan, H.-L. Supplier integration, green sustainability programs, and financial performance of fashion enterprises under global financial crisis. J. Clean. Prod. 2016, 135, 57–70. [Google Scholar] [CrossRef]
- Vahidi, F.; Torabi, S.A.; Ramezankhani, M.J. Sustainable supplier selection and order allocation under operational and disruption risks. J. Clean. Prod. 2018, 174, 1351–1365. [Google Scholar] [CrossRef]
- Kuoa, T.C.; Chena, G.Y.-C.; Wangb, M.L.; Ho, M.W. Carbon footprint inventory route planning and selection of hot spot suppliers. Int. J. Prod. Econ. 2014, 150, 125–139. [Google Scholar] [CrossRef]
- Yang, Y.; Jia, F.; Chen, L.; Wang, Y.; Xiong, Y. Adoption timing of OHSAS 18001 and firm performance: An institutional theory perspective. Int. J. Prod. Econ. 2021, 231, 107870. [Google Scholar] [CrossRef]
- Songa, W.; Xub, Z.; Liuc, H.-C. Developing sustainable supplier selection criteria for solar air-conditioner manufacturer: An integrated approach. Renew. Sustain. Energy Rev. 2017, 79, 1461–1471. [Google Scholar] [CrossRef]
- Jain, N.; Singh, A.R. Sustainable supplier selection under must-be criteria through Fuzzy inference system. J. Clean. Prod. 2020, 248, 119275. [Google Scholar] [CrossRef]
- Ramos, D.; Afonso, P.; Rodrigues, M.A. Integrated management systems as a key facilitator of occupational health and safety risk management: A case study in a medium sized waste management firm. J. Clean. Prod. 2020, 262, 121346. [Google Scholar] [CrossRef]
- Grimm, J.H.; Hofstetter, J.S.; Sarkis, J. Exploring sub-suppliers’ compliance with corporate sustainability standards. J. Clean. Prod. 2016, 11, 1971–1984. [Google Scholar] [CrossRef]
- Liu, C.-C.; Yu, C.-C.; Wernick, I.K.; Chang, C.-Y. Using the electronic industry code of conduct to evaluate green supply chain management: An empirical study of Taiwan’s computer industry. Sustainability 2015, 7, 2787–2803. [Google Scholar] [CrossRef] [Green Version]
- Airike, P.E.; Rotter, J.P.; Mark-Herbert, C. Corporate motives for multi-stakeholder collaboration–corporate social responsibility in the electronics supply chains. J. Clean. Prod. 2016, 131, 639–648. [Google Scholar] [CrossRef]
- Liua, L.; Zhangb, M.; Ye, W. The adoption of sustainable practices: A supplier’s perspective. J. Environ. Manag. 2019, 232, 692–701. [Google Scholar] [CrossRef] [Green Version]
- Rashidi, K.; Saen, R.F. Incorporating dynamic concept into gradual efficiency: Improving suppliers in sustainable supplier development. J. Clean. Prod. 2018, 202, 226–243. [Google Scholar] [CrossRef]
- Yawar, S.A.; Seuring, S. The role of supplier development in managing social and societal issues in supply chains. J. Clean. Prod. 2018, 182, 227–237. [Google Scholar] [CrossRef]
- Hoejmose, S.U.; Roehrich, J.K.; Grosvold, J. Is doing more doing better? The relationship between responsible supply chain management and corporate reputation. Ind. Market. Manag. 2014, 43, 77–90. [Google Scholar] [CrossRef]
- Raj-Reichert, G. Safeguarding labour in distant factories: Health and safety governance in an electronics global production network. Geoforum 2013, 44, 23–31. [Google Scholar] [CrossRef]
- Yan, T.; Dooley, K.J. Communication intensity, goal congruence, and uncertainty in buyer–supplier new product development. J. Oper. Manag. 2013, 31, 523–542. [Google Scholar] [CrossRef]
- Yoo, S.H.; Shin, H.; Park, M.-S. New product development and the effect of supplier involvement. Omega 2015, 51, 107–120. [Google Scholar] [CrossRef]
- Zhang, C.; Henke, J.W., Jr.; Viswanathan, S. Reciprocity between buyer cost sharing and supplier technology sharing. Int. J. Prod. Econ. 2015, 163, 61–70. [Google Scholar] [CrossRef]
- Dou, Y.; Zhu, Q.; Sarkis, J. Evaluating green supplier development programs with a grey-analytical network process-based methodology. Eur. J. Oper. Res. 2014, 233, 420–431. [Google Scholar] [CrossRef]
- Awasthia, A.; Kannan, G. Green supplier development program selection using NGT and VIKORunder fuzzy environment. Comput. Ind. Eng. 2016, 91, 100–108. [Google Scholar] [CrossRef]
- Ratner, B. The correlation coefficient: Its values range between +1/−1, or do they? J. Target. Meas. Anal. Mark. 2009, 17, 139–142. [Google Scholar] [CrossRef] [Green Version]
- Baia, C.; Satir, A. Barriers for green supplier development programs in manufacturing industry. Resour. Conserv. Recycl. 2020, 158, 104756. [Google Scholar] [CrossRef]

| Expectations | General n = 150 | Capital | Number of Employees | ||
|---|---|---|---|---|---|
| Polish n = 79 | Foreign n = 71 | 50–250 n = 65 | 251– n = 85 | ||
| Reducing the risk of noncompliance in operational processes | 4.41 | 4.41 | 4.41 | 4.46 | 4.37 |
| Reducing the risk of hazards associated with the product | 4.39 | 4.37 | 4.41 | 4.28 | 4.46 |
| Limiting the negative impact of products on the environment | 4.30 | 4.30 | 4.30 | 4.22 | 4.35 |
| Limiting the negative impact of processes on the environment | 4.23 | 4.24 | 4.22 | 4.28 | 4.20 |
| Improving the standardization of activities | 4.21 | 4.23 | 4.19 | 4.26 | 4.17 |
| Increasing the awareness and involvement of staff in process improvement | 4.14 | 4.13 | 4.16 | 4.07 | 4.19 |
| Improving product innovation | 4.07 | 4.01 | 4.14 | 4.06 | 4.09 |
| Improving work safety | 3.72 | 3.67 | 3.77 | 3.74 | 3.70 |
| Expectations | General n = 150 | Sector | ||
|---|---|---|---|---|
| Automotive n = 63 | Electromechanical n = 36 | Chemical n = 51 | ||
| Reducing the risk of noncompliance in operational processes | 4.41 | 4.53 | 4.30 | 4.33 |
| Reducing the risk of hazards associated with the product | 4.39 | 4.47 | 4.39 | 4.26 |
| Limiting the negative impact of products on the environment | 4.30 | 4.32 | 4.33 | 4.24 |
| Limiting the negative impact of processes on the environment | 4.23 | 4.29 | 4.12 | 4.24 |
| Improving the standardization of activities | 4.21 | 4.29 | 4.12 | 4.17 |
| Increasing the awareness and involvement of staff in process improvement | 4.14 | 4.24 | 4.21 | 3.95 |
| Improving product innovation | 4.07 | 4.14 | 4.18 | 3.90 |
| Improving work safety | 3.72 | 3.80 | 3.58 | 3.71 |
| Expectations | Implemented Process Improvement Tool in the Enterprise | |||
|---|---|---|---|---|
| ISO 9001 n = 150 | ISO 14001 n = 76 | TPS n = 39 | LM n = 24 | |
| Reducing the risk of noncompliance in operational processes | 4.41 | 4.35 | 4.45 | 4.32 |
| Reducing the risk of hazards associated with the product | 4.39 | 4.39 | 4.50 | 4.64 |
| Limiting the negative impact of products on the environment | 4.30 | 4.34 | 4.41 | 4.23 |
| Limiting the negative impact of processes on the environment | 4.23 | 4.30 | 4.50 | 4.36 |
| Improving the standardization of activities | 4.21 | 4.25 | 4.36 | 4.32 |
| Increasing the awareness and involvement of staff in process improvement | 4.14 | 4.17 | 4.50 | 4.45 |
| Improving product innovation | 4.07 | 4.01 | 4.32 | 4.41 |
| Improving work safety | 3.72 | 3.86 | 4.14 | 4.23 |
| Expectations | ISO 14001 n = 76 | Capital | Number of Employees | ||
|---|---|---|---|---|---|
| Polish n = 36 | Foreign n = 40 | 50–250 n = 21 | 250– n = 55 | ||
| Limiting the negative impact of products on the environment | 4.58 | 4.56 | 4.60 | 4.46 | 4.64 |
| Limiting the negative impact of processes on the environment | 4.54 | 4.45 | 4.63 | 4.67 | 4.49 |
| Reducing the risk of hazards associated with the product | 4.53 | 4.51 | 4.55 | 4.46 | 4.56 |
| Reducing the risk of noncompliance in operational processes | 4.49 | 4.56 | 4.43 | 4.54 | 4.47 |
| Improving the standardization of activities | 4.43 | 4.46 | 4.40 | 4.58 | 4.36 |
| Increasing the awareness and involvement of staff in process improvement | 4.29 | 4.26 | 4.33 | 4.21 | 4.33 |
| Improving product innovation | 4.14 | 4.00 | 4.28 | 3.88 | 4.25 |
| Improving work safety | 3.97 | 3.90 | 4.05 | 3.96 | 3.98 |
| Expectations | ISO 14001 n = 76 | Sector | ||
|---|---|---|---|---|
| Automotive n = 33 | Electromechanical n = 21 | Chemical n = 22 | ||
| Limiting the negative impact of products on the environment | 4.58 | 4.52 | 4.71 | 4.56 |
| Limiting the negative impact of processes on the environment | 4.54 | 4.55 | 4.48 | 4.60 |
| Reducing the risk of hazards associated with the product | 4.53 | 4.64 | 4.38 | 4.52 |
| Reducing the risk of noncompliance in operational processes | 4.49 | 4.58 | 4.57 | 4.32 |
| Improving the standardization of activities | 4.43 | 4.39 | 4.52 | 4.40 |
| Increasing the awareness and involvement of staff in process improvement | 4.29 | 4.30 | 4.48 | 4.12 |
| Improving product innovation | 4.14 | 4.06 | 4.33 | 4.08 |
| Improving work safety | 3.97 | 4.03 | 3.95 | 3.92 |
| Sector | Hypothesis Verified–Positive (+), Negative (−) | ||
|---|---|---|---|
| Automotive | Electromechanical | Chemical | |
| H0–Expectations of manufacturing companies towards suppliers regarding the reduction of product hazard risk play an important role (sectoral breakdown). | − | − | − |
| H1–Expectations of production companies towards suppliers, concerning improvement of awareness and involvement of the supplier’s personnel, play an important role (sector split). | − | − | − |
| H3–Expectations of production companies towards suppliers concerning improvement of work safety at the supplier’s side play an important role (sector breakdown). | − | − | + |
| H4–Expectations of production companies towards suppliers concerning the improvement of safety at work play an important role (sectoral breakdown). | − | − | − |
| H5–Expectations of production companies towards suppliers concerning improvement of product innovation play an important role (sectoral breakdown). | − | − | − |
| H6–Expectations of production companies towards suppliers concerning the reduction of negative impact of processes on the environment play an important role (sectoral breakdown). | − | − | − |
| H7–Expectations of production companies towards suppliers concerning improvement of standardization of activities play an important role (sectoral breakdown). | − | − | − |
| H8–Expectations of production companies towards suppliers concerning the reduction of risk of nonconformity in operational processes play an important role (sectoral breakdown). | − | − | − |
| H9–Expectations of production companies towards suppliers concerning the reduction of negative impact of products on the environment play an important role (sectoral breakdown). | − | − | − |
| Expectations | General | Sector | ||||||
|---|---|---|---|---|---|---|---|---|
| Automotive | Electromechanical | Chemical | ||||||
| p-Value | F | p-Value | F | p-Value | F | p-Value | F | |
| Reducing the risk of product hazards | 3.88 × 10−66 | 3.874884 | 1.16 × 10−56 | 3.921478 | 7.43 × 10−26 | 3.98856 | 8.43 × 10−14 | 3.946876 |
| Increasing awareness and involvement of supplier personnel | 3.47 × 10−55 | 3.874884 | 1.75 × 10−52 | 3.921478 | 6.42 × 10−20 | 3.98856 | 1.42 × 10−8 | 3.946876 |
| Improving supplier workplace safety | 1.16 × 10−33 | 3.874884 | 3.27 × 10−38 | 3.921478 | 3.56 × 10−8 | 3.98856 | 0.000313 | 3.946876 |
| Improving product innovation | 4.01 × 10−49 | 3.874884 | 8.22 × 10−48 | 3.921478 | 1.35 × 10−18 | 3.98856 | 2.18 × 10−6 | 3.946876 |
| Reducing negative impact of processes on environment | 6.71 × 10−52 | 3.874884 | 2.5 × 10−44 | 3.921478 | 1.06 × 10−14 | 3.98856 | 1.91 × 10−11 | 3.950587 |
| Improving standardization of activities | 2.02 × 10−54 | 3.874884 | 6.87 × 10−51 | 3.921478 | 1.06 × 10−14 | 3.98856 | 2.18 × 10−11 | 3.946876 |
| Reducing the risk of nonconformity in the operating processes | 1.38 × 10−59 | 3.874884 | 2.82 × 10−56 | 3.921478 | 4.07 × 10−17 | 3.98856 | 2 × 10−11 | 3.946876 |
| Reducing negative impact of products on environment | 4.25 × 10−55 | 3.874884 | 5.33 × 10−44 | 3.921478 | 3.41 × 10−18 | 3.98856 | 4.78 × 10−12 | 3.946876 |
| Capital | Number of Employees | ISO 14001 | Sector | Reducing the Risk of Product Hazards | Increasing Awareness and Involvement of Supplier Personnel | Improving Supplier Workplace Safety | Improving Product Innovation | Reducing Negative Impact of Processes on Environment | Improving Standardization of Activities | Reducing the Risk of Nonconformity in the Operating Processes | |
|---|---|---|---|---|---|---|---|---|---|---|---|
| Capital | 1 | ||||||||||
| Number of employees | 0.238849 | 1 | |||||||||
| ISO 14001 | 0.260412 | 0.428755 | 1 | ||||||||
| Sector | −0.20599 | −0.17357 | −0.02949 | 1 | |||||||
| Reducing the risk of product hazards | 0.033996 | 0.097457 | 0.007201 | −0.09723 | 1 | ||||||
| Increasing awareness and involvement of supplier personnel | 0.052551 | 0.055572 | 0.028867 | −0.11795 | 0.718616 | 1 | |||||
| Improving supplier workplace safety | 0.089381 | −0.01548 | 0.117403 | −0.03246 | 0.508398 | 0.643311 | 1 | ||||
| Improving product innovation | 0.08483 | 0.014196 | −0.05823 | −0.08448 | 0.524478 | 0.557708 | 0.407735 | 1 | |||
| Reducing negative impact of processes on environment | 0.031205 | −0.03293 | 0.059045 | −0.02301 | 0.519476 | 0.58944 | 0.597895 | 0.558458 | 1 | ||
| Improving standardization of activities | 0.043711 | −0.03853 | 0.044111 | −0.05224 | 0.58476 | 0.702152 | 0.619628 | 0.541556 | 0.777938 | 1 | |
| Reducing the risk of nonconformity in the operating processes | 0.060982 | 0.028041 | 0.001378 | −0.0911 | 0.6844 | 0.738756 | 0.594959 | 0.561894 | 0.679994 | 0.827325 | 1 |
| Reducing negative impact of products on environment | 0.0505 | 0.055634 | 0.037242 | −0.03028 | 0.55918 | 0.663858 | 0.617662 | 0.546236 | 0.839146 | 0.800707 | 0.742312 |
Publisher’s Note: MDPI stays neutral with regard to jurisdictional claims in published maps and institutional affiliations. |
© 2021 by the authors. Licensee MDPI, Basel, Switzerland. This article is an open access article distributed under the terms and conditions of the Creative Commons Attribution (CC BY) license (https://creativecommons.org/licenses/by/4.0/).
Share and Cite
Urbaniak, M.; Tundys, B.; Ankiel, M. Expectations of Production Companies Operating in Poland towards Suppliers with Regards to Implementation of the Sustainability Concept. Sustainability 2021, 13, 8683. https://doi.org/10.3390/su13168683
Urbaniak M, Tundys B, Ankiel M. Expectations of Production Companies Operating in Poland towards Suppliers with Regards to Implementation of the Sustainability Concept. Sustainability. 2021; 13(16):8683. https://doi.org/10.3390/su13168683
Chicago/Turabian StyleUrbaniak, Maciej, Blanka Tundys, and Magdalena Ankiel. 2021. "Expectations of Production Companies Operating in Poland towards Suppliers with Regards to Implementation of the Sustainability Concept" Sustainability 13, no. 16: 8683. https://doi.org/10.3390/su13168683
APA StyleUrbaniak, M., Tundys, B., & Ankiel, M. (2021). Expectations of Production Companies Operating in Poland towards Suppliers with Regards to Implementation of the Sustainability Concept. Sustainability, 13(16), 8683. https://doi.org/10.3390/su13168683

