3D Interactive Learning Environment as a Tool for Knowledge Transfer and Retention
Abstract
1. Introduction
2. Materials and Methods
2.1. The Methodology of Interactive Training Creation
- Analysis and reference collection;
- Asset creation (3D and 2D assets);
- Virtual environment and game scenario creation;
- Testing and utilization.
2.1.1. Analysis and Reference Collection
- Objects that the player will interact with;
- Objects that are necessary to simulate the selected process;
- Objects that are necessary to simulate the selected workplace (scene);
- Objects that enhance the immersion.
2.1.2. Asset Creation
- Objects that the player will interact with (the most complex ones);
- Objects that the player will not interact with but are crucial to correct real-scene replication (less complex ones);
- Objects that enhance the aesthetics of the scene (the simplest ones).
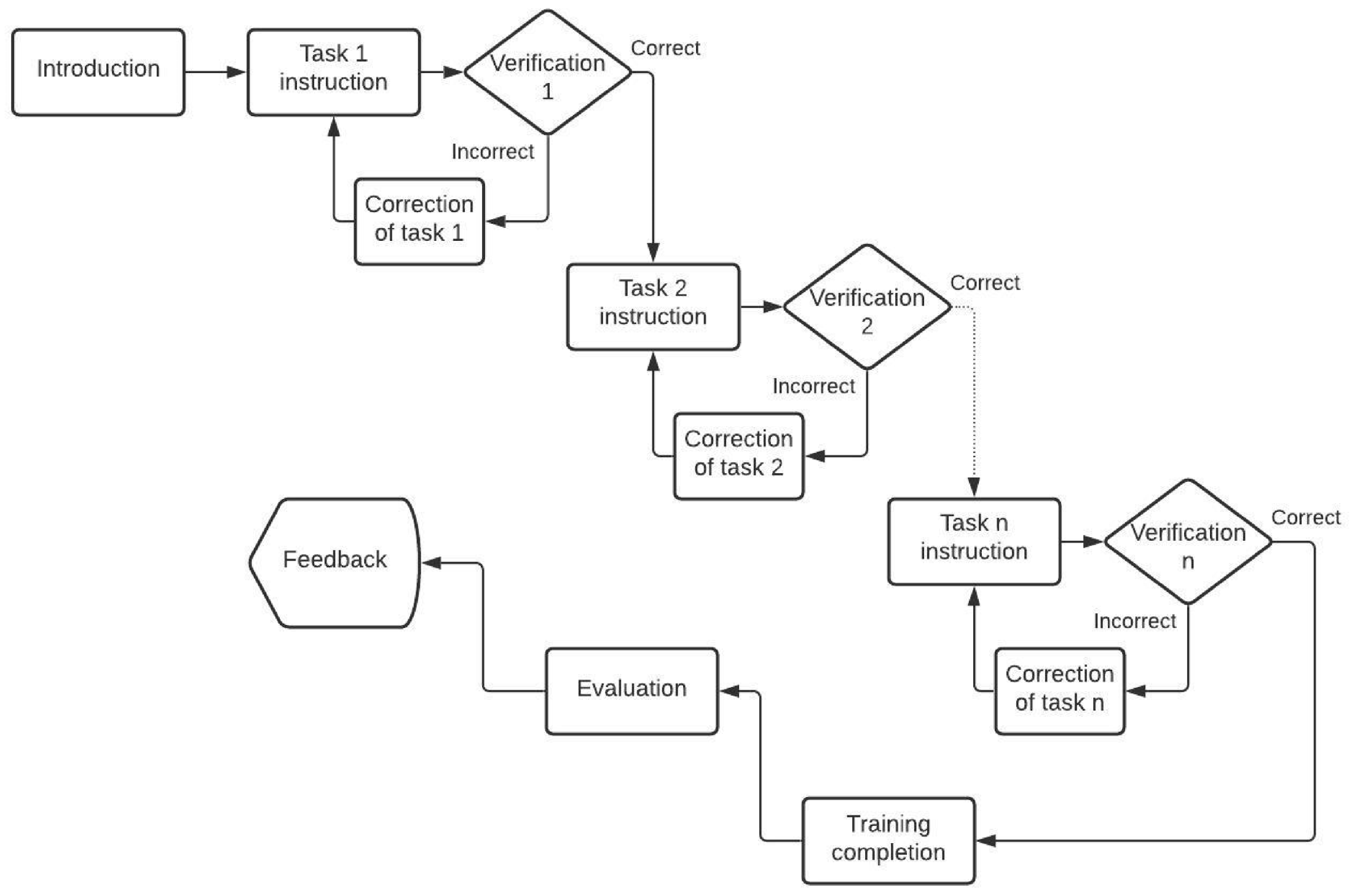
2.1.3. Virtual Environment and Game Scenario Creation
2.1.4. Testing and Utilization
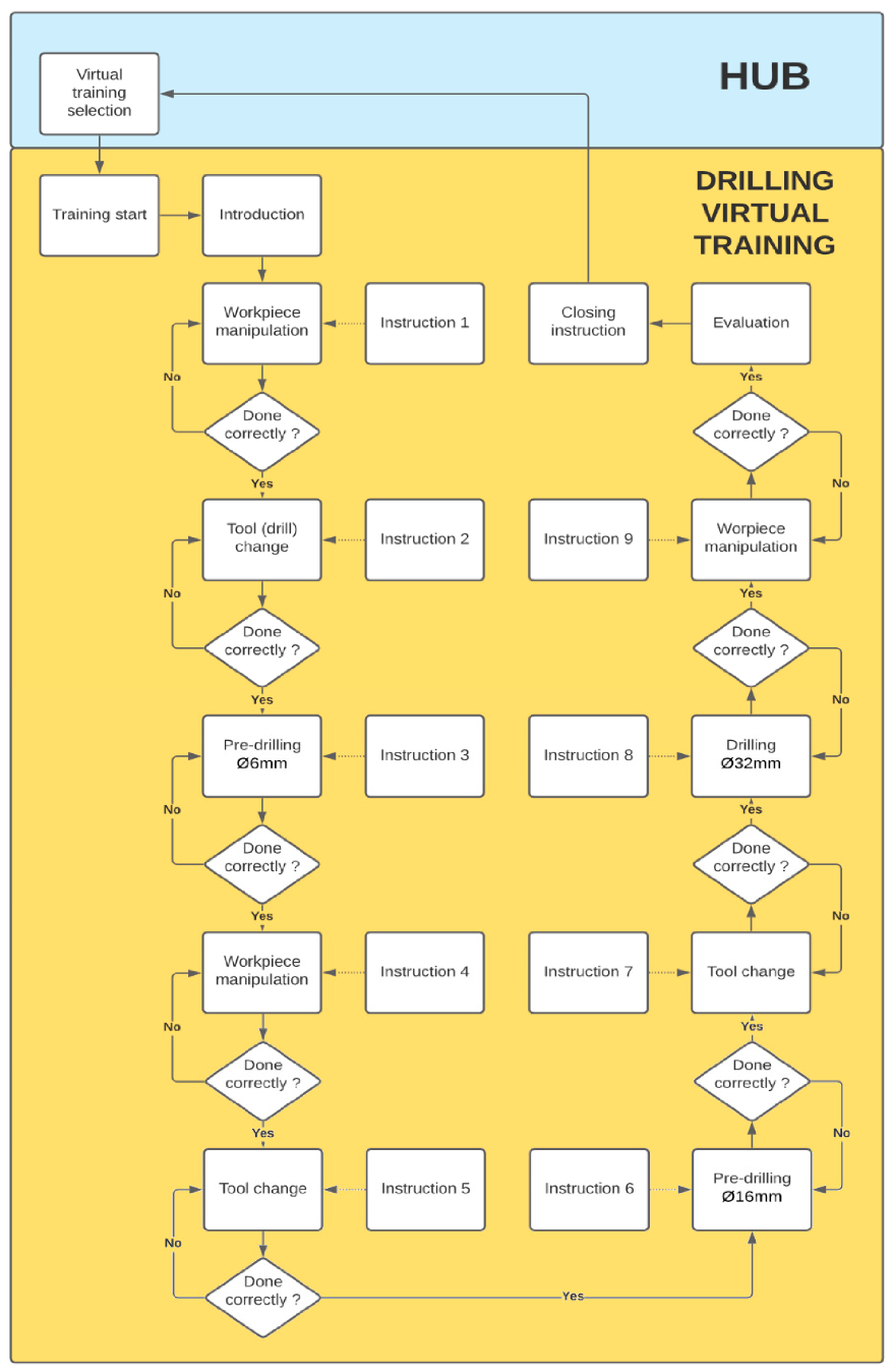
2.2. Design and Creation of VR Interactive Training for a Case Study Based on the Methodology
3. A Case Study
3.1. Research Questions and Hypothesis
- The use of VR interactive training allows more effective knowledge transfer and retention in a short-term application;
- The use of VR interactive training allows longer knowledge retention and easier knowledge transfer in a long-term application;
- The use of VR interactive training gives students a better understanding of the taught subject compared to conventional methods, making it easier to integrate gained knowledge into a variable environment during practical application;
- The effectiveness of the VR interactive training is heavily influenced by the chosen game mechanics and method of instruction delivery.
- Students will be too distracted by the novelty of the VR interactive training to pay attention to the taught subject/process;
- The playful approach of the VR interactive training may redirect a student’s attention to unimportant aspects of the lessons.
3.2. Study Schedule and Tests
- Perfect score (A)—all tasks done correctly without any help;
- Passed with minor help (B)—all tasks done correctly while using the aids only once;
- Passed with major help (C)—all tasks done correctly while using the aids more than once;
- Insufficient (Xf and Xt)—student could not perform the task correctly, even with the help of the aids (Xf) or could not meet the time limit (Xt).
- The VR interactive training was distracting;
- The VR interactive training did not provide enough information to successfully replicate lessons in a real workplace;
- What is a crucial part of a well-designed interactive training?;
- What is the best way to provide instruction and feedback in a virtual environment (while playing the VR training)?;
- What was the most distracting element of the VR interactive training that complicated following the instructions and their subsequent application in the real workplace?
4. Results
4.1. Tests Results
4.2. Questionnaire Results
4.3. Evaluation of Hypotheses
5. Conclusions and Discussion
Author Contributions
Funding
Institutional Review Board Statement
Informed Consent Statement
Data Availability Statement
Conflicts of Interest
References
- Seemann, P.; Stofkova, Z.; Binasova, V. Analysis of Possibilities and Key Competences of Lifelong Learning in Selected Organization; Edulearn Proceedings: Palma, Spain, 2019; pp. 6998–7006. [Google Scholar] [CrossRef]
- Micieta, B.; Fusko, M.; Binasova, V.; Furmannova, B. Business Model Canvas in Global Enterprises. In SHS Web of Conference; EDP Science: Ulis, France, 2020; Volume 74, p. 02010. [Google Scholar] [CrossRef]
- Pekarcikova, M.; Trebuna, P.; Kliment, M.; Rosocha, L. Material Flow Optimization through E-Kanban System Simulation. Int. J. Model. 2020, 19, 243–254. [Google Scholar] [CrossRef]
- Huang, X.; Zou, D.; Cheng, G.; Xie, H. A Systematic Review of AR and VR Enhanced Language Learning. Sustainability 2021, 13, 4639. [Google Scholar] [CrossRef]
- Reitz, L.; Sohny, A.; Lochmann, G. VR-based Gamification of Communication Training and Oral Examination in a Second Lan- 711 guage. Int. J. Game-Based Learn. 2019, 6, 46–61. [Google Scholar] [CrossRef]
- Abad-Segura, E.; González-Zamar, M.-D.; Luque-de la Rosa, A.; Morales Cevallos, M.B. Sustainability of Educational Technologies: An Approach to Augmented Reality Research. Sustainability 2020, 12, 4091. [Google Scholar] [CrossRef]
- Sprenger, D.A.; Schwaninger, A. Technology Acceptance of Four Digital Learning Technologies (Classroom Response System, Classroom Chat, e-Lectures, and Mobile Virtual Reality) after Three Months’ Usage. Int. J. Educ. Technol. High. Educ. 2021, 18. [Google Scholar] [CrossRef]
- Albus, P.; Vogt, A.; Seufert, T. Signaling in Virtual Reality Influences Learning Outcome and Cognitive Load. Comput. Educ. 2021, 166, 104154. [Google Scholar] [CrossRef]
- Gloria, B.W. Student-centered Learning in Higher Education. Int. J. Teach. Learn. High. Educ. 2011, 23, 92–97. [Google Scholar]
- Morélot, S.; Garrigou, A.; Dedieu, J.; N’Kaoua, B. Virtual Reality for Fire Safety Training: Influence of Immersion and Sense of Presence on Conceptual and Procedural Acquisition. Comput. Educ. 2021, 166, 104–145. [Google Scholar] [CrossRef]
- Cheng, K.-H.; Tsai, C.-C. The Interaction of Child-Parent Shared Reading with an Augmented Reality (AR) Picture Book and Parents’ Conceptions of AR Learning: Child-Parent Shared Augmented Reality Book Reading. Br. J. Educ. Technol. 2016, 47, 203–222. [Google Scholar] [CrossRef]
- Vergara, D.; Rubio, M.P. The Application of Didactic Virtual Tools in the Instruction of Industrial Radiography. J. Mater. Educ. 2015, 37, 17–26. [Google Scholar]
- Vergara, D.; Rubio, M.P.; Prieto, F.; Lorenzo, M. Enhancing the Teaching/Learning of Materials Mechanical Characterization by using Virtual Reality. J. Mater. Educ. 2016, 38, 63–74. [Google Scholar]
- Gabajová, G.; Furmannová, B.; Medvecká, I.; Grznár, P.; Krajčovič, M.; Furmann, R. Virtual Training Application by Use of Augmented and Virtual Reality under University Technology Enhanced Learning in Slovakia. Sustainability 2019, 11, 6677. [Google Scholar] [CrossRef]
- Krajčovič, M.; Gabajová, G.; Furmannová, B.; Vavrík, V.; Gašo, M.; Matys, M. A Case Study of Educational Games in Virtual Reality as a Teaching Method of Lean Management. Electronics 2021, 10, 838. [Google Scholar] [CrossRef]
- Gašo, M.; Smutná, M. The Relation of Input Quantities for Creation of Stereoscopic Record. In Proceedings of the Transcom 2011—9th European Conference of Young Research and Scientific Workers, Žilina, Slovakia, 27–29 June 2011; pp. 59–62, ISBN 978-80-554-0370-0. [Google Scholar]
- Bruno, F.; Caruso, F.; Napoli, L.; Muzzupappa, M. Visualization of Industrial Engineering Data Visualization of Industrial Engineering Data in Augmented Reality. J. Vis. 2006, 9, 319–329. [Google Scholar] [CrossRef]
- Bubeník, P.; Horák, F. Proactive Approach to Manufacturing Planning. QIP J. 2014, 18, 23–32. [Google Scholar] [CrossRef]
- Pekarčíková, M.; Trebuňa, P.; Markovič, J. Case Study of Modelling the Logistics Chain in Production. Procedia Eng. 2014, 96, 355–361. [Google Scholar] [CrossRef][Green Version]
- Trebuňa, P.; Kliment, M.; Edl, M.; Petrik, M. Creation of Simulation Model of Expansion of Production in Manufacturing Companies. Procedia Eng. 2014, 96, 477–482. [Google Scholar] [CrossRef]
- Skyba, R.; Hrček, S.; Smetanka, L.; Majchrák, M. Creation of Calculation 3D Model of Slewing Bearing. In Current Methods of Construction Design; Medvecký, Š., Hrček, S., Kohár, R., Brumerčík, F., Konstantová, V., Eds.; Lecture Notes in Mechanical Engineering; Springer International Publishing: Cham, Switzerland, 2020; pp. 149–157. [Google Scholar] [CrossRef]
- Gabajová, G.; Matys, M. Methodology of Workplace Design using Virtual Reality. In Technologie, Procesy i Systemy Produkcyjne; Wydawnictwo naukowe Akademii techniczno-humanistycznej w Bielsku-Białej: Bielsko-Biala, Poland, 2020. [Google Scholar]
- Gabajová, G.; Krajčovič, M.; Matys, M.; Furmannová, B.; Burganová, N. Designing Virtual Workplace using Unity 3D Game Engine. Acta Tecnol. 2021, 7, 35–39. [Google Scholar] [CrossRef]
- Matys, M.; Krajčovič, M.; Gabajová, G.; Furmannová, B.; Bubeník, P. Integration of Virtual Reality into Teaching Process for Design of Manufacturing Systems. In Proceedings of the 15th International Technology, Education and Development Conference, 8–9 March 2021; 2021; pp. 190–198. Available online: https://library.iated.org/view/MATYS2021INT (accessed on 12 July 2021).
- Plinta, D.; Krajčovič, M. Production System Designing with the Use of Digital Factory and Augmented Reality Technologies. In Progress in Automation, Robotics and Measuring Techniques; Advances in Intelligent Systems and Computing; Szewczyk, R., Zieliński, C., Kaliczyńska, M., Eds.; Springer International Publishing: Cham, Switzerland, 2015; Volume 350, pp. 187–196. [Google Scholar] [CrossRef]
- Matuszek, J.; Moczala, A. The Modelling and Simulation Method in Computer Aided Cooperation. Control. Cybern. 2010, 39, 117–131. [Google Scholar] [CrossRef]
- Delgado Sobrino, D.R.; Košťál, P.; Cagáňová, D.; Čambál, M. On the Possibilities of Intelligence Implementation in Manufacturing: The Role of Simulation. Appl. Mech. Mater. 2013, 309, 96–104. [Google Scholar] [CrossRef]
- Johanesova, V.; Stupavska, L.; Vanova, J.; Cambal, M. Linking Industry 4.0 and Slovak Republic. In DAAAM Proceedings; Katalinic, B., Ed.; DAAAM International Vienna: Vienna, Austria, 2019; Volume 1, pp. 1122–1130. [Google Scholar] [CrossRef]
- Antosz, K.; Pasko, L.; Gola, A. The Use of Artificial Intelligence Methods to Assess the Effectiveness of Lean Maintenance Concept Implementation in Manufacturing Enterprises. Appl. Sci. 2020, 10, 7922. [Google Scholar] [CrossRef]
- Pedan, M.; Gregor, M.; Plinta, D. Implementation of Automated Guided Vehicle System in Healthcare Facility. Procedia Eng. 2017, 192, 665–670. [Google Scholar] [CrossRef]


















| VR Group | NoVR Group | |
|---|---|---|
| Number of participants | 50 | 50 |
| Age | 20–25 | 20–25 |
| Study degree | Bachelor | Bachelor |
| Engineering | Engineering | |
| Training content | Video preview of the tasks | Video preview of the tasks |
| VR interactive training | Self-study with a given instruction manual | |
| Training length | 90 min | 90 min |
| Grade | A | B | C | Xt/Xf | ||||
|---|---|---|---|---|---|---|---|---|
| Test | VR | NoVR | VR | NoVR | VR | NoVR | VR | NoVR |
| Test 1 | 92% | 82% | 8% | 18% | 0% | 0% | 0% | 0% |
| Test 2 | 90% | 80% | 10% | 12% | 0% | 8% | 0% | 0% |
| Test 3 | 88% | 80% | 10% | 8% | 2% | 10% | 0% | 2% |
| Test 4 | 82% | 64% | 12% | 12% | 4% | 14% | 2% | 10% |
| Test 5 | 70% | 50% | 8% | 14% | 10% | 12% | 12% | 24% |
| Grade | Test 1 | Test 2 | Test 3 | Test 4 | Test 5 | |||||
|---|---|---|---|---|---|---|---|---|---|---|
| Test | VR | NoVR | VR | NoVR | VR | NoVR | VR | NoVR | VR | NoVR |
| Average time (minutes) | 06:36 | 07:02 | 06:47 | 07:04 | 07:02 | 07:56 | 08:06 | 09:02 | 08:04 | 09:10 |
| VR—NoVR (difference) | 00:26 | 00:17 | 00:54 | 00:56 | 01:06 | |||||
| Best time (minutes) | 04:56 | 04:55 | 04:57 | 05:15 | 05:45 | 05:40 | 06:22 | 06:42 | 06:15 | 07:02 |
Publisher’s Note: MDPI stays neutral with regard to jurisdictional claims in published maps and institutional affiliations. |
© 2021 by the authors. Licensee MDPI, Basel, Switzerland. This article is an open access article distributed under the terms and conditions of the Creative Commons Attribution (CC BY) license (https://creativecommons.org/licenses/by/4.0/).
Share and Cite
Krajčovič, M.; Gabajová, G.; Matys, M.; Grznár, P.; Dulina, Ľ.; Kohár, R. 3D Interactive Learning Environment as a Tool for Knowledge Transfer and Retention. Sustainability 2021, 13, 7916. https://doi.org/10.3390/su13147916
Krajčovič M, Gabajová G, Matys M, Grznár P, Dulina Ľ, Kohár R. 3D Interactive Learning Environment as a Tool for Knowledge Transfer and Retention. Sustainability. 2021; 13(14):7916. https://doi.org/10.3390/su13147916
Chicago/Turabian StyleKrajčovič, Martin, Gabriela Gabajová, Marián Matys, Patrik Grznár, Ľuboslav Dulina, and Róbert Kohár. 2021. "3D Interactive Learning Environment as a Tool for Knowledge Transfer and Retention" Sustainability 13, no. 14: 7916. https://doi.org/10.3390/su13147916
APA StyleKrajčovič, M., Gabajová, G., Matys, M., Grznár, P., Dulina, Ľ., & Kohár, R. (2021). 3D Interactive Learning Environment as a Tool for Knowledge Transfer and Retention. Sustainability, 13(14), 7916. https://doi.org/10.3390/su13147916

