Abstract
In the context of the global need for the accelerated penetration of renewable sources in the energy mix, it is important to understand how fast-growing countries such as Bangladesh can participate in the global process by sequencing or combining actions to overcome multiple national-level barriers. This study analyzed how national-level barriers interact with one another with a view to better understanding in what order they can be approached in order to overcome them. Interpretive structural modeling was applied for the identification of the interactions among the barriers. The barriers identified from a context-relevant literature survey were cross-validated through in-country expert consultation. Policy makers and the research community were consulted using unstructured as well as structured questionnaire survey methods. The cross-impact matrix multiplication applied to the classification method was used to validate the interactions identified. The results indicated that it is possible to follow a systematic approach to overcome the barriers. The findings show that the highest priority is the need to revisit the current top-down process in policy and governance in the energy sector in Bangladesh. By making room for new institutional arrangements and the strategic role of local experts, stakeholders such as manufacturers, businesses, and users can create a sociopolitical environment that makes it possible to break the current inter-linked chain of barriers. Revisiting the current fuel-specific design and allocation of subsidies and the tariff structure is necessary. Simultaneous supplementary efforts towards human capacity building, the creation of a database for both the demand and supply sides of renewable energy, and improvement in coordination across institutions could be helpful. There is a need for the development of a technology-specific research and development infrastructure to encourage local innovation and business model development. Attention needs to be paid to raising scientifically informed public awareness for the uptake of renewable energy in Bangladesh.
1. Introduction
Energy is an indispensable input in economic development. Energy use around the world is projected to grow by about 50% in the period from 2018 to 2050, and the growth will originate mostly from Asia [1]. Historically, cheap fossil fuel supported economic growth [2]. In 2017, 81% of the world’s primary energy was supplied from fossil fuel [3]. It is clear now that renewable energy penetration needs to increase in a sustainable manner [4,5,6,7,8,9,10]. The intersection of smart networks, digitalization, and low-cost renewable power holds promise for potential transformation in the energy sector [6]. By 2030, renewable sources need to deliver 65% of global electricity needs compared to 23% in 2015 and 25% in 2020, respectively [11]. The total renewable energy capacity reached 2351 GW globally in 2018. While renewable capacity has increased in this decade, there is also a need to retire old coal plants and stop building new coal plants. The USA has been retiring coal plants since 2010. Reductions in coal capacity were planned for 2015–2018 both in China and India. Refs. [6,12,13] The renewable energy portfolio can be diverse [14,15], going beyond solar and wind to include geothermal [16], biomass, hydro, and ocean energy [17,18]. With ~6.5% GDP growth annually over the past decade, Bangladesh has emerged as one of the fast-growing South Asian economies [19]. The country has the vision of attaining high-income economic status by 2041, which requires 8% annual GDP growth [20]. The target is to modernize the energy supply sector through more electrification, by raising the generation capacity to 57,000 MW by 2041 [21] from 12,365 MW in 2016 [22], and also to making it sustainable [23]. Bangladesh is currently dependent on natural gas-based fossil fuel for the majority (76.21% in the year 2017 [24]) of its primary energy supply. The 2016 energy and power development plan (PSMP) considered mainly coal and natural gas as primary energy sources while formulating the 2041 growth plan [25].
Bangladesh signed the Paris Agreement in 2016. The Intended Nationally Determined Contribution (INDC) projected a 5% unconditional and 15% conditional reduction in greenhouse gas (GHG) emissions by 2030 from the power, industry, and transport sector [26]. The target was to meet 10% of energy demand with renewable sources by 2020 [27], with solar meeting 50.7%, followed by wind providing 39.8%, hydro 8.2%, biomass 1%, and biogas 0.3% [28]. Thus far, only 3.25% of the total final energy consumption has been transferred to renewable energy sources [29], and on-grid renewable power is 1.08% [30].
Sustainable development goal (SDG) 7 aims to increase the share of renewables in the energy mix globally by 2030. It emphasizes improved international cooperation to facilitate renewable energy technologies [15,31,32]. Bangladesh receives solar radiation of 4–6.5 kWh/m2 on an average daily basis, with a potential energy production of 1018 × 1018 J of energy. There are strong wind flows in some coastal areas during the summer season [33]. It also has potential sites for small-scale hydro plants [34]. Other forms of renewables, such as tidal, wave and geothermal energy, have potential (Table 1) in the context of Bangladesh, but more directed research is necessary before commercial operation [35,36,37].
Table 1.
Electricity generation potential using renewable sources in Bangladesh.
The government of Bangladesh has taken several initiatives towards the penetration of renewable energy through international cooperation. Successes are slow due to some major barriers [40]. Over the past fifteen years, many researchers have attempted to identify specific barriers to renewable energy penetration in Bangladesh. These barriers have dynamically changed over time. However, there is no comprehensive literature for Bangladesh as in other country contexts [41] that can be used to answer the interconnections and hierarchy among these barriers towards the accelerated penetration of renewable energy.
The scaling up of renewable energy in the total fuel mix is a major focus now in both developed and developing countries. Therefore, a systematic approach to the understanding of key barriers in this process is important. This would vary across countries given their stages of development, access to finance, resources, and technologies. This study aims at solving this in the context of Bangladesh.
Specific contributions of this present study are that it fills this gap in the literature in the context of Bangladesh through:
- (1)
- The identification of a list of barriers that are hindering the penetration of renewable energy.
- (2)
- The understanding of hierarchy structure for the barriers to obtain a clear understanding of the various layers of the barriers.
- (3)
- The characterization of the barriers as driving barriers, dependent barriers, independent barriers, and autonomous barriers.
The paper is organized as follows. The literature review is presented in Section 2, while the methods, materials and research tools are in Section 3. Section 4 presents the results and discussion, followed by the conclusions in Section 5 and the implications of the study in Section 6. The limitations of the study and scope for future research are in Section 7.
2. Literature Review
Keeping in mind the objective of the study, the literature review was carried out in two thematic areas to provide a better understanding of what is known and what is not known. We limited our review of the literature on barriers to renewable energy penetration in the context of Bangladesh. However, a review of the literature on the application of interpretive structural models in the field of renewable energy sector is also included. The latter covers multiple country contexts.
2.1. Barriers to Renewable Energy Penetration in the Context of Bangladesh
In the literature, barriers are categorized under seven broad dimensions: [42,43] (i) economic and financial barrier, (ii) technical barrier, (iii) institutional barrier, (iv) informational barrier, (v) human capacity barrier, (vi) policy and governance barrier, and (vii) resource and environment barrier.
In the context of Bangladesh, individual researchers and groups of researchers are trying to understand the specific barriers to renewable energy over the past 20 years. In the initial years (2001 [44], 2003 [45]), the focus was more on finding the role and diffusion potential of renewable energy in the villages. The high cost of PV was seen as a major barrier, and this finding dominated the discourse for quite some time [36]. Uddin et al. [46,47] focussed on institutional arrangement and policy issues as major barriers and saw some chances in clean development mechanism to enhance the uptake of renewable energy in Bangladesh. In 2007, while evaluating some pilot projects by UNDP in Bangladesh, some of the researchers [48] concluded that despite high potential for off-grid renewable energy expansion to meet the growing rural need for energy, obstacles persisted in the absence of policy and appropriate institutions. Institutional and policy barriers continued to dominate the conclusions of studies for a long time [40,49,50,51,52]. Wong et al. [53] identified a lack of NGO presence, financial exclusion, and strong institutions as major barrier for renewable energy technology diffusion in the South Asian context at that time. Many pilot projects started at the joint initiative of multilateral funding agencies with local institutions for rural areas. These studies [54] identified the barriers in specific contexts of solar home systems (SHSs), biogas systems and improved cooking stoves (ICSs) as well as success stories [55,56] providing a status report of renewable energy in Bangladesh. The identification of scope and technological barriers for hybrid systems [57] micro grids [58], hydro power [59] continues. Karim et al. [40] identified a lack of human capacity, institutional readiness, policy, and finance as barriers towards scaling up renewable energy in Bangladesh. Karim et al. [60], in their 2020 paper, identified the tariff structure, tax and other regulatory mechanisms as barriers to foreign direct investment in the renewable energy sector. While a reduction in fossil fuel subsidy has been suggested by Ul-Haq et al. [61] for countries such as India, Bangladesh and Pakistan, they see lack of regional cooperation as a barrier for renewable energy expansion. Khan et al. [62] identified diverse economic conditions as well as a lack of awareness to demand-side barriers, while a lack of promotional activity, finance, the need for initial investments act as barriers to the uptake of solar home systems without subsidy. For biogas, Hasan et al. [63] identified multiple factors acting as barriers for poor uptake, including research and development, uncoordinated stakeholders, a lack of a mature market, and the awareness level, policy around tariff structures. It is clear from the review of all these studies that there is no single factor which is creating a barrier. There is a complex mix of a number of barriers which creates manifold obstacles towards the scaling up of the renewable energy system for Bangladesh. Therefore, it is important to use this identified list of barriers from the literature within a systematic framework to find a clear idea of linkage among the barriers and their interdependence and hierarchy for Bangladesh which can provide an understanding of a clear way forward towards implementable actions.
2.2. Interpretive Structural Modeling (ISM)
ISM is an effective way of illustrating a complex system [64]. An ISM model is used extensively in the diversified field of research for finding the solution to complex issues [65]. Saxena et al. [66] applied ISM to identify the major elements and their interconnections for India’s energy conservation in the cement industry. Singh et al. [67] applied ISM to identify key elements followed by hierarchy analysis in knowledge management for the engineering industries. Wang et al. [68] employed ISM to analyze the interactions among the barriers in energy-saving practices for China. They show interdependency and point out priority levels among the barriers. ISM is also used to understand barrier interdependencies in the adoption of smart grid technologies in India to find solutions [69]. The interaction of the barriers to solar power diffusion in Indian rural areas by applying integrated ISM and the fuzzy MICMAC method has been studied by Sindhu et al. [70]. It includes both direct and indirect relationships among the elements through transitivity analysis [71].
ISM, along with MICMAC, has been in use for qualitative research design for many decades and is still one of the most useful and popular methods. It has been widely used to analyze transitive interactions and relationships among system variables and find solutions for complex issues in a variety of fields, including renewable energy. In Taiwan’s renewable energy sector, ISM was applied in 2011 to find suitable strategic products for solar cells [72] and to select a suitable location for developing a wind farm [73]. These were followed by studies applied in the selection of a suitable wind turbine [74] in 2012, the evaluation of current available solar cell technology [75] in 2014, and the selection of the most suitable photovoltaic solar plant location [76] in 2017.
In the Chinese renewable energy sector, the ISM technique was applied in 2013 to find role of regional economic conditions, environmental conditions, and policies in influencing wind-power prices [77]. Later, in 2019, the ISM technique was used to investigate the interdependence of the elements influencing the growth of renewable energy power-generating projects [41] and identified government policy implementation, incentive policy system, and economy and urbanization as the most significant elements.
From 2011 to 2019, a number of researchers applied ISM to examine the barriers to the Indian renewable energy sector [78]. They examined the elements influencing the success of renewable energy adoption in 2011 and identified public awareness as the topmost barrier. In 2014, Luthra et al. [69] developed an ISM-based hierarchical framework for analyzing smart grid technology adoption barriers and observed that a lack of regulatory framework is the primary barrier. Sindhu et al. [70] conducted an ISM-based analysis of solar power installation barriers in Indian rural regions in 2016 and identified policy and regulatory barriers, as well as institutional issues, as the main influential factors. In 2019, Nandal et al. [79] used this technique to investigate the contextual relationships between solar power adoption barriers in Indian thermal power facilities. According to the findings of the investigation, the main barriers are a lack of sufficient government policies and a lack of political leadership.
In recent years, from 2019 to 2021, a number of articles used the ISM approach in the Iranian renewable energy sector. Rezaee et al. [80] analyzed the root barriers to the deployment of wind and solar energy resources and found that international sanctions are the primary obstacles. This technique was later used to examine key success/failure factors for solar energy promotion [81], macro factors on a photovoltaic technological innovation system [82] in 2020, a solar energy market business model [83], and the risk assessment of wind farm development [84] in 2021.
In the analysis of the Indonesian renewable energy sector, Sadirsan et al. [85] employed ISM to investigate the influencing variables of feed-in tariff determination for wood-based biomass in 2015. This technique was also used to identify the key criteria for Indonesian renewable energy development in 2018 [86]. This method was also used to explore solar photovoltaic system failure in Malaysia [87] in 2018, influential players in the Dominican Republic renewable energy industry in 2020 [88], and emerging management practices in developing country renewable energy companies in 2021, following the COVID-19 epidemic [89].
3. Methods, Materials and Research Tools
As mentioned in Section 1, the objective of this study is to understand, in the context of Bangladesh, what the various factors are that are holding back the penetration of renewable energy, and how these various factors reinforce each other. In barrier analysis, context matters. This means in any context, social dynamics, including power hierarchy, relations, and the agency of stakeholders, have important roles to play and interactions, which cannot be always quantified or shown only by binary relation. In barrier analysis, the subjectivity plays an important role because it tries to capture the lived experience of various stakeholders. While some factors may be perceived as hindrances by some stakeholders in a society, others find it less important. Therefore, how various social actors, such as businesses, users, policy makers, technology developers, and training and education service providers all perceive their experiences in the diffusion, adoption, and scaling up of a renewable energy technology will create an enabling or hindering condition for the faster penetration of change. To analyze such social contexts in depth, we follow the qualitative method. We mention in an earlier section that in studies with similar research objectives in different country and sector contexts, the qualitative approach through the development of interpretive structural modeling has been effectively applied. A review of methods in the literature clearly show the advantage of applying the interpretive structural modeling (ISM) method supplemented by Cross-Impact Matrix Multiplication Applied to Classification (MICMAC) analysis.
As a first step to understand and identify individual barriers, we started with a peer reviewed literature search in various databases and read through various official reports.
However, it is also important to understand interconnections among the barriers rather than to identify and consider each barrier in isolation [90]. How a barrier system works in tandem or in a hierarchical structure is important to understand in order to overcome them.
The steps that have been followed in the ISM process are as follows (Figure 1):
- Step 1: (a) Barriers are identified from peer reviewed literature and (b) validation through an expert consultation process.
- Step 2: A pairwise conceptual relationship is established between the barriers to develop a Structural Self-Interaction Matrix (SSIM).
- Step 3: An initial reachability matrix is formed using an SSIM by replacing symbols through binary numbers. The final reachability matrix is developed by using the transitivity concept to obtain higher-order links to incorporate the indirect relationships among the barriers using the following relation:
- ○
- Element P related to Q;
- ○
- Q related to R;
- ○
- Implies R is necessarily related to P.
- Step 4: The barriers are positioned into different levels by utilizing the final reachability matrix.
- Step 5: The ISM model is presented using the partitioned level and the relationship given in the reachability matrix.
- Step 6: MICMAC analysis.
- Step 7: A final figure to show clusters of barriers by their driving power and dependence power.
Figure 1.
Steps followed in ISM modeling.
Figure 1.
Steps followed in ISM modeling.

Step 1a: Identification of Barriers
Data for this study are qualitative in nature. We collected information about barriers using both secondary and primary sources. The secondary source is the peer reviewed literature on Bangladesh relevant for the objective of this study. From the literature review, we prepared an exhaustive list of 13 barriers. The allocation of these across 7 major dimensions are shown within parenthesis beside each barrier in Box 1. It is worth noting that each of the literature reviewed mentions all 13 barriers. However, this study presents a comprehensive list prepared from the literature review without dropping any, but by taking note of overlaps across the literature. We decided to identify the links among them without carrying out any further screening, as is sometimes performed by authors [41], and then conducted their hierarchy check following the steps mentioned in Figure 1. The results are discussed in the next section. These 13 barriers are described in Box 1.
Box 1. List of barriers identified for renewable energy penetration in the context of Bangladesh.
- #1.
- Lack of adequately trained manpower with right skill: (human capacity barrier) [2,40,45,50,91]
Adequately skilled and professionally trained human resources (consultants, engineers, banking, and finance sector professionals, contractors) is a pre-requisite for designing, manufacturing, commissioning, and conducting the necessary maintenance of renewable energy plants. It is also a key component in collecting and analyzing data related to renewable energy use to maintain standards and quality control and conduct research and development in the local context.
- #2.
- Uncoordinated function and procedure: (institutional barrier—1) [40,46,47,50,92]
There is more than one institution involved leading to fragmentation and duplication. Improper coordination among these institutions and the absence of a single monitoring authority hamper the expansion of renewable energy in Bangladesh. Besides, a lengthy and complicated approval process and time delay in decision making incorporates additional impediments for renewable energy penetration.
- #3.
- Lack of inclusiveness: (institutional barrier—2) [10,50]
Institutions do not take the initiative to involve relevant stakeholders (local entrepreneurs, investors, and end-users) for renewable energy development in Bangladesh. The absence of proper guidance or help to the potential beneficiaries limits the latter’s involvement in renewable energy development. Furthermore, the lack of accurate demand estimation also hinders the progress of renewable energy expansions.
- #4.
- Top-down process: (policy and governance barrier—1) [40,50,92]
Policies are formulated in a top-down manner. The participation of a wide range of experts, producers, consumers, and engineers is limited. Besides, the energy business stakeholders are less organized, and their observations are less accounted for in making relevant policies. Furthermore, public participation in renewable energy development is abysmally poor, especially in rural areas.
- #5.
- Low relative priority to renewable: (policy and governance barrier—2) [40,93]
At the policy maker level, renewable energy is not seen as a potential major alternative due to intermittency. A lack of prioritization hinders the decisions towards the upgradation of existing grid networks for integrating intermittent renewables that ultimately limit the penetration level.
- #6.
- Infrastructure and innovation: (technical barrier—1) [40]
There is uncertainty in the innovation levels across various renewable energy technologies, leading to a limited grid integration facility for solar power.
- #7.
- Intermittency: (technical barrier—2) [48,50,86,94]
Globally, battery backup may solve the intermittency issue in solar and wind. However, in Bangladesh, this is still not easily accessible, and even if the battery becomes available, there is a lack of infrastructure for the handling and disposal of the battery.
- #8.
- Absence of business model: (economic and financial barrier—1) [36,40,44,45,92,95]
The lack of a commercial-scale solar industry and the absence of a market-oriented framework limits grid-connected solar progress in Bangladesh. Additional challenges come to link the incentives with the market-based price. Besides, the commercialization and development of uncertain renewables, high initial capital cost, competition with Independent Power Producer (IPP) limit financing in the renewable energy project. Moreover, the absence of a proper financial mechanism and insufficient financial relief cannot assure private investors to invest in renewable energy projects that create additional blockades.
- #9.
- Inappropriate subsidy allocation: (economic and financial barrier—2) [40,45,91]
Additional subsidies in conventional fuel make the renewable energy project infeasible. Additionally, fossil fuel subsidy artificially lowers the fossil fuel price in rental power agreement, but increased retail power price to overcome the import burden of costlier fossil fuel undermines investment in infrastructure projects in renewable energy and electricity.
- #10.
- Resource and environmental barriers [36,40,45,95,96]
For solar energy, the demand for land is higher. However, inadequate non-cropped land is available, which limits the expansion of solar energy in Bangladesh. Additionally, there is lack of information and uncertainty around biomass energy resource potential, which limit biomass energy development programs. Again, with the exception of some coastal areas, Bangladesh’s wind energy potential is also not large. Insufficient wind speed also acts as barrier for grid scale production.
- #11.
- Supply-side information: (informational barrier—1) [36,40,45,50,63,92,96]
A lack of supply-side information is a crucial barrier to accelerating the penetration of renewable energy in Bangladesh. Resource potential and site-specific ground data, well-developed wind maps, technical specifications, and cost-effectiveness information are insufficient in Bangladesh for understanding the full potential of renewable energy. Besides, there is no centralized source of information. The data are scattered among the public sectors, private organizations, and R&D organizations.
- #12.
- Demand-side information: (informational barrier—2) [40,43,62]
A lack of demand-side data acts as a significant barrier to renewable energy penetration in Bangladesh. A lack of information about cultural characteristics and specific demand and knowledge about alternative sources are also limited. Sometimes, local people understand solar PV to be the only form of renewable energy. Besides, the consumers do not have enough knowledge/training of the operation, maintenance, battery handling, and inter-seasonal solar PVs performance variation.
- #13.
- Lack of Awareness: (informational barrier—3) [54,62]
Industries, public organizations, policy makers, and financial institutions are not aware enough of diverse renewable energy technology development opportunities.
We also follow a parallel track of expert consultation process. Many academic institutions and non-government organizations in Bangladesh focus on renewable energy and sustainable development and are engaged in human capacity building in the country and undertake research and development (R&D) and consulting services, experiment through pilot projects, engage in field work and interact with user groups, businesses, multilateral funding agencies. Our selection is from a pool of such experts. They have fairly good understanding of the broader multi stakeholder perspective. Policy and decision makers, people’s representatives and bureaucrats have more practical understanding and knowledge. In barrier analysis, the integration of such knowledge helps in advancing understanding of contextual reality. We also validated the list of the barriers through expert consultation processes. Cross-verification was carried out through consultation with in-country policy makers and the research community through one-on-one discussion sessions on the barriers during various stages of the study period of September 2018–January 2020 in face-to-face meetings. Beyond January 2020, the correspondence with academic community continued over email. The nature of interaction among barriers as perceived by them has been taken up only with the academic community and not with the policy makers, as that requires more time commitment from the stakeholders.
Step 1b. Stakeholder consultation
Besides an intensive and extensive literature search regarding Bangladesh, authors consulted 33 local high-level policy makers and researchers (Table 2 and Figure 2) with experience in the field of study with more than at least 5 years. The face-to-face meetings were conducted during three time points over a period of time starting from September 2018 to January 2020, initially starting with unstructured interviews through discussions to determine the energy sector vision as perceived by them. Follow-up discussions were structured questions to obtain validation about the comprehensiveness of the barriers identified from the literature, and then to understand the nature of the links. We explained the implication of the links before they responded.
Table 2.
Profile of the experts consulted.
Figure 2.
Composition and disciplinary background of experts consulted. Note: SD: sustainable development, CC: climate change, E: economics, NT: non-technical, T: technical.
While selecting the experts for consultation, the choice of policy makers was purposive. The snowball sampling method helped in the identification of relevant experts, but the number was finally limited by face-to-face meeting appointments available following the official protocol. For researchers, we did not include those whose literature are already used and included in Box 1, and selected a new group of researchers which also followed the purposive and snowball sampling method.
The expert profiles are presented in Figure 2 and in Table 2. A total of 17% of the experts are female and rest are the male. In terms of age group, 11% are above 60 years, 55% are in the age group 50–59 years, 28% are in the age group 40–49 years, and 6% are in the age group 30–39 years. A total of 43% of the respondents have technical degrees, whereas 12% have non-technical degrees; 18% are from an economics discipline, 21% focus exclusively on sustainable development and 6% are climate change specialists. To overcome possible subjective biases from personal opinions, we adopted multiple checks and balances. In the first place, both the authors independently coded the interlinkage to avoid any individual researcher’s personal bias and came up with a preliminary SSIM matrix through in-depth discussions based on the understanding of the national context based on intensive and extensive literature reading, official policy documents, unstructured multiple stakeholder consultations, and reports published by unofficial sources. We used our expert group to review the results and followed up to understand alternative perspectives wherever they emerged and included them in analysis. These were again verified with secondary sources, which were peer reviewed literature. The expert group was also sufficiently diversified. Therefore, the findings of this study can be used for policy guidance as they are not based on biased personalized opinion and conscious efforts were made in minimizing the biases. This procedure is a common practice in ISM, as reflected through the literature review.
4. Results and Discussions
4.1. SSIM: Structural Self-Interaction Matrix
Four types of pairwise relations between barriers (1 through 13) shown in Table 3 in rows (i = 1,…,12) and columns (j = 2,…,13) are used in the construction of SSIM, where,
- Use symbol V: if barrier i helps in diminishing barrier j;
- Use symbol A: if barrier j helps in diminishing barrier i;
- Use symbol X: if barrier i and j can help each other to alleviate the barrier;
- Use symbol O: if barrier i and j are unrelated.
Table 3.
Structural Self-Interaction Matrix (SSIM).
Table 3.
Structural Self-Interaction Matrix (SSIM).
| Barrier | 13 | 12 | 11 | 10 | 9 | 8 | 7 | 6 | 5 | 4 | 3 | 2 |
|---|---|---|---|---|---|---|---|---|---|---|---|---|
| 1 | O | V | V | O | O | V | O | V | O | O | V | O |
| 2 | O | O | O | O | O | V | O | O | O | A | V | |
| 3 | V | V | X | O | O | V | O | O | O | O | ||
| 4 | V | O | O | O | V | V | O | O | O | |||
| 5 | O | O | O | A | V | V | A | A | ||||
| 6 | O | A | A | O | O | V | A | |||||
| 7 | O | O | O | O | O | V | ||||||
| 8 | A | A | A | A | A | |||||||
| 9 | A | O | O | O | ||||||||
| 10 | O | O | O | |||||||||
| 11 | V | O | ||||||||||
| 12 | X |
The total number of pairwise relationship can be calculated by
where n = 13is the number of barriers. Thus, pairs for comparison are 13*12/2 = 78.
(n × (n − 1)/2)
Table 3 presents the SSIM constructed using the conceptual relationships mentioned above. To give some examples, in the SSIM table, cell (1,12) is symbolized by V, as we consider that barrier 1 helps to diminish barrier 12; cell (8,13) is symbolized by A, as barrier 13 helps to diminish barrier 8; cell (12,13) is symbolized by X, as barrier 12 and 13 help to alleviate each other; cell (1,13) is symbolized by O, as barrier 1 and 13 are unrelated to each other.
4.2. Reachability Matrix
The SSIM to reachability matrix is arrived at in two steps, as described in next two Section 4.2.1 and Section 4.2.2.
4.2.1. Initial Reachability Matrix
The SSIM in Table 3 is transformed into the initial reachability matrix. The symbols V, A, X, and O are substituted by 0 and 1. Following the rules mentioned in Table 4, the initial reachability matrix (Table 5) is then derived.
Table 4.
Rules to follow in deriving reachability matrix from SSIM.
Table 5.
Initial reachability matrix.
4.2.2. Final Reachability Matrix
The initial reachability matrix is prepared based on only pairwise direct relationships between the barriers, as shown in the SSIM. In addition to this, indirect relationships have been included in the final reachability matrix through transitivity checks by applying the transitivity rule, as mentioned in Step 3 of the ISM methodology mentioned in Section 3. We found 18 indirect relationships after performing first-order transitivity checks and nine additional relationships after performing second- and third-order transitivity checks. Table 6 presents the final reachability matrix. For example, barrier 4, once resolved/reduced, helps diminish barrier 2, and barrier 2 helps in diminishing barrier 3. Thus, solving barrier 4 definitely helps to diminish barrier 3.
Table 6.
Final reachability matrix.
For a barrier, the driving power is defined when the solution of it can help other barriers to be resolved. For calculating the driving power, we count and add 1 in the respective rows of the final reachability matrix. A barrier is dependent if it can be resolved by the resolution of some other barrier. The dependence is calculated by counting and adding 1 in the column of a respective barrier in the final reachability matrix.
4.3. Level Partitioning
Once the interrelations, the direction of links, and the driving power of each of the barriers are identified, the relative importance of the barriers can be identified through ‘level partitioning’. To do this, based on the reachability matrix, for each of the barriers under consideration we need to identify the reachability set and antecedent set. Elements of the reachability set of any barrier will contain the barrier itself as well as the other barriers it impacts. The antecedent set of a barrier includes the barrier itself and other barriers that can impact that barrier. Then, the intersection of the reachability set and antecedent set for each barrier is identified [97]. A barrier with identical elements in the reachability set and intersection set is positioned at the top of the ISM hierarchy [98]. In this study, barrier 8 is positioned in level I, as it has the same element in the reachability set and intersection set (Table 7). Once a barrier is positioned at a particular level, it is excluded from the next iteration [99]. Thus, barrier 8 is excluded from the second iteration (Table 8). This process is repeated until levels for all the barriers are identified—Table 9, Table 10, Table 11, Table 12 and Table 13 present these results.
Table 7.
Level partitioning results: stage 1.
Table 8.
Level partitioning results: stage 2.
Table 9.
Level partitioning results: stage 3.
Table 10.
Level partitioning results: stage 4.
Table 11.
Level partitioning: stage 5.
Table 12.
Level partitioning: stage 6.
Table 13.
Level partitioning: stage 7.
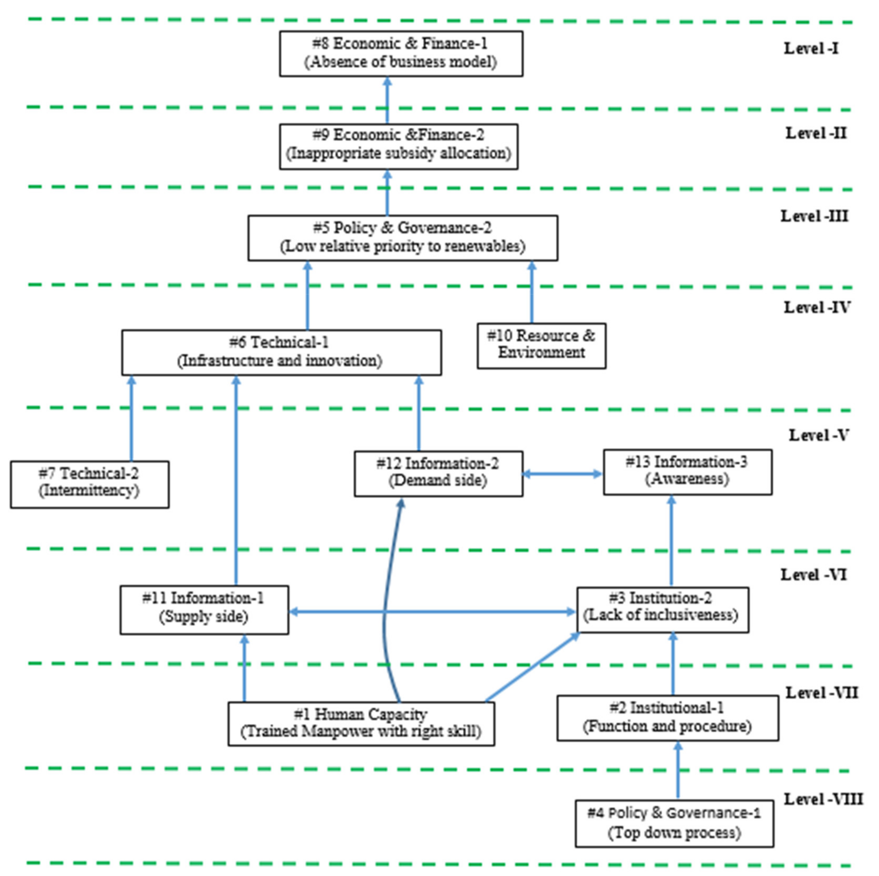
The level partitioning process yields eight hierarchy levels for the thirteen barriers. In this hierarchy, barrier 8 appears at the top and barrier 4 at the bottom. A barrier that appears at the bottom of the hierarchy is the primary barrier and has the highest influence in the chain of link with all other barriers located above it in the hierarchy. Thus, the barrier at level VIII in our analysis (barrier 4, top-down policy process) needs the highest attention/highest priority to overcome all other barriers to accelerate renewable energy penetration in Bangladesh. In contrast, the barrier positioned at the top (barrier 8, absence of business model in renewable energy) does not impact lower-level barriers but are impacted very much by the barriers lying at the lower level in hierarchy [99].
4.4. Barrier Hierarchy
Using the level partitioning and final reachability matrix, a hierarchical diagram is drawn (Figure 3), representing the direction of the interaction between the barriers. In this diagram, the barriers are positioned according to their hierarchy level, and an arrow indicates the direction of the interaction between the two barriers. In the case of barrier i and j, an arrow is directed from i to j if barrier i affects barrier j. The ISM model is developed by removing transitivity links (indirect relationship) of the diagram.
Figure 3.
ISM model framework.
The developed ISM model for renewable energy penetration in Bangladesh is demonstrated in Figure 3, where barrier 8, absence of business model, appears at the top (level I) and barrier 4, top-down policy and governance process, is positioned at the bottom (level VIII). Technical, human capacity, informational, institutional, and resource and environment barriers are placed between the top and the bottom level.
4.5. MICMAC Analysis
MICMAC analysis is performed to validate the ISM model by using the driving and dependence power of the barriers obtained from the final reachability matrix (Section 4.2.2). In this analysis, barriers are classified into four groups: autonomous, independent, linkage, and dependent. First, autonomous barriers are those which have weak dependence and weak driving power and can be retracted from the system. Second, independent barriers have strong driving power but weak dependence power. They are the most potent barriers and are placed at the bottom of the hierarchy. They are capable of driving change. The third group is linking barriers with strong dependence and strong driving power and are unstable, as actions related to these barriers will influence other barriers and obtain feedback from themselves as well. These types of barriers are placed between the top and bottom of the hierarchy in the ISM model. The fourth group is dependent barriers that have strong dependence and weak driving power. These are highly influenced by other barriers and are placed on top of the ISM hierarchy [97,100,101].
In this study, we do not find any linking barrier that is unstable as per the definition mentioned above. Barrier 10 (resource and environmental) and 7 (intermittency: technical—2) are examples of autonomous barriers. That means they do not have much interaction with other barriers and can be resolved outside the system without impacting and being impacted by other barriers. Barriers 1(trained manpower with right skills: human capacity), 2 (function and procedure: institutional—1), 3 (lack of inclusiveness: institutional—2), 4 (top-down process: policy and governance—1) and 11 (supply-side: information—1) are of the independent barrier type and are positioned at the lower part of the ISM hierarchy (Figure 3). They are the most crucial barriers, as they have a strong influence on barrier 8 (absence of business model: economic and financial—1), 9 (inappropriate subsidy allocation: economic and financial—2), 5 (low relative priority to renewables: policy and governance—2), 6 (infrastructure and innovation: technical—1), 12 (demand-side: information—2), 13 (awareness: information—3) which are in the category of dependent barrier and are positioned in the upper part of the ISM hierarchy. The results from the MICMAC analysis, i.e., the distribution of barriers by various typology, are shown in Figure 4.
Figure 4.
Barriers with varying driving and dependence power from MICMAC analysis.
5. Conclusions
This study develops a comprehensive list of barriers to the accelerated penetration of renewable energy in Bangladesh and analyzes the hierarchy among various individual barriers through interpretive structural modeling (ISM). Thirteen distinct barriers in the context of Bangladesh have been identified from the literature review and a number of consultations with the policy makers and the researchers. The interaction and interrelationship among these barriers have been examined using standard ISM methodology and the Cross-Impact Matrix Multiplication Applied to Classification (MICMAC). All thirteen barriers do not need simultaneous attention, and the analysis helped to place them at eight different levels. ISM analysis helped in identifying the top-down policy formulation process as the most important factor, which is driving all other barriers, as could be seen from MICMAC analysis. It restricts the development of multiple enabling conditions. Human capacity shortages and how to fill them in coordination with national institutions go unnoticed. Multiple actors are required, but departments remain uncoordinated, resulting in a lack of systemic change. Inclusive policies can create enabling environments for generating trained professionals in a time-bound manner, assisting in building the demand and supply data base [102]. These will help in the dissemination of information to various stakeholders about the advancement of renewable energy technologies, the creation of awareness regarding the need for an alternative to currently depleting domestic fossil fuels, and the development of locally appropriate business models for accelerated renewable energy penetration in Bangladesh. Systemic change will need to remove two clusters of four independent barriers and six dependent barriers simultaneously. A flexible rather than rigid, top-down policy regime will aid in creating the necessary enabling conditions for the development of a business model that can formulate its own momentum [103].
The careful design and timely implementation of price, subsidy policies and collective research and development within the country are needed to support domestic renewable energy generation and promotion [16,104]. Unless current fragmented efforts by various actors, such as project developers, domestic equipment manufacturing industries, government financial incentives, technological innovation, and renewable energy demand creation in project mode are integrated, the accelerated penetration of renewable energy in Bangladesh will be delayed. Strategic attention, particularly in the development of trained human resources through the network of educational institutions in Bangladesh, is urgently required [33,34,105,106,107].
The visionary coordination of activities by multiple state and non-state actors with a view to scale up renewable energy programs in Bangladesh through the apex body SREDA has the potential to accelerate action. The way the Bangladesh Power and Electricity Research Council interacts with SREDA to strengthen and mobilize human capacities and develop business models for the energy and power sector, including renewable energy and energy storage issues, will have important impacts. While the Infrastructure Development Company Limited (IDCOL) and private entrepreneurs are pushing solar home systems (SHSs) and off-grid solar installations, simultaneous experimental actions such as grid expansion, the integration of solar rooftops and net metering systems need coordination and policy signals to reduce uncertainty as perceived by the entrepreneurs and investors [108]. Fragmented and individual efforts with support from multilateral funding agencies for creating some R&D actions within the country [109,110] are happening, but there is a need for consolidation of these efforts. Collaborative efforts within and between countries might accelerate the outcome, as seen in other country contexts. Multiple financial mechanisms have been under trial at the project level over the last few years. A rigorous meta-level research study to understand the learning experience can better inform decision makers in the local context. Since multiple international multilateral funding agencies collaborate with various departments and organizations, a transparent concerted effort will avoid duplication and make them complementary.
6. Implications
Given the backdrop of advancement in renewable energy technology globally [111], falling prices for renewable energy [23], increasing climate concern [4,112] and changing socio-economic conditions in Bangladesh, the most critical step can now be towards policy development to remove barriers to push renewable energy penetration at a much higher level and speed. Countries such as China, the USA, Germany, Brazil, Japan, India, and many others have been increasing renewable energy penetration over the last ten years. For these countries, electricity generation capacities from renewable sources have grown between 8–14% in the last ten years [113]. COVID-19 has also clearly shown that there is a clear role for renewable energy expansion in providing quick energy access [89,114]. Historically, all these countries have faced several barriers, but have been making constant efforts and learning to overcome these barriers through various policy interventions. After its domestic technology development phase, Germany followed a path of promoting renewables through a feed-in tariff and guaranteed access to grids through renewable energy law [115] to overcome market, policy and infrastructural barriers. China followed the investment route on local research and the development of technologies, and became the largest global manufacturer and patent owner of clean energy technologies [116] by overcoming technological, financial and market barriers.
All past studies in the context of Bangladesh focusing on only limited aspects of the barriers missed the opportunity to provide the spread of the problem. This has been evident during the consultation process as well, with each focusing narrowly on their own perceptions. Hence, this study has systematically gathered the literature, wisdom and knowledge lying with the experts. The contribution is unique in the context of Bangladesh as it provides the first comprehensive overview of the complexity of the problem, but also demonstrates how to systematically navigate through this complex problem to find new entry points for solutions. The barrier hierarchy shows what might be the possible policy sequence to accelerate the process for Bangladesh. The top-down policy and governance (barrier 4) approach in the renewable energy sector needs to change first in Bangladesh (Figure 3). However, this alone cannot solve the problem. The cluster of four barriers (Figure 4) which influence other barriers in a chain reaction need to be addressed simultaneously: human capacity (barrier 1), a lack of inclusiveness in institutional mechanism (barrier 3), top-down policy and governance system (barrier 4) and supply-side informational barriers (barrier 11). They, as a group, are characterized by the typology of independent barriers (Figure 4) and if addressed simultaneously, can provide a big push in transformation by loosening other barriers and creating enabling conditions for accelerating renewable energy penetration.
Next, in the sequence of actions, the six barriers clustered by dependent barrier typology (Figure 4) need attention. The constructed hierarchy of barriers (Figure 3) in this study shows that the top-down non-inclusive policy formulation method adversely influences six other barriers. Inappropriate subsidy design, a lack of awareness creation among users, a lack of a business model for the long-term entrepreneurial drive to create the market, the absence of informed technical decision in grid integration, etc., all create impediments towards the scaling up of renewable energy initiatives. These barriers are aggravated by human capacity shortage and limited institutional capacity. The combined effect reduces the confidence level of investors and decision makers. Inappropriate subsidy allocation created a bias towards fossil fuel-based energy infrastructure, making renewable energy integration even more difficult and hindering the business development, market-oriented framework and appropriate financing mechanism in Bangladesh. Table 14 indicates possible solutions for each of the barriers based on the review of multiple success stories in various country contexts. It also recognizes the actions already happening in Bangladesh but points out the gaps that still persist.
Table 14.
Possible solutions to break the barriers, actions, and gaps.
7. Limitations and Future Directions
We admit that despite all the efforts, a qualitative study based on expert judgement can invite criticism for being biased by subjectivity. However, a well-organized and executed study can still be very useful in the contexts where qualitative multidimensional information dominates and where social actors are key players in the implementation space. Therefore, the current study is expected to be useful in providing guidance in prioritizing the actions toward enhancing renewable energy penetration in the context of Bangladesh. There is also scope to advance this study further. The fuzzy technique for ISM and MICMAC helps to obtain the strengths of relationships. However, it is beyond the scope of our research and may be a scope for future research. In line with the observed gaps in policy-level actions and the need to overcome the barriers, more stakeholders can be consulted, such as consumer, small businesses/entrepreneurs and investor, financial institutions. These not only help in validation study but also help in sensitizing the stakeholders at various levels. This needs very long-term engagement with the stake holders. Multidirectional efforts are now happening to develop niches, mostly through a landscape-level international push and the government’s interest in moving towards new cleaner fuel sources. However, it is difficult to predict how soon or late efforts will start to deliver impacts unless an inclusive strategic vision is created. Given the progress made in the global technology landscape, one can imagine multiple ways to move forward. A consensus on possible pathways of social acceptance requires more awareness and long-term research efforts and funding to generate information on other challenges and opportunities, such as the accelerated provision of energy access, the scope for energy efficiency improvement, and reduction in fossil fuel dependence keeping justice in energy transitions in focus.
Author Contributions
Conceptualization, H.M. and J.R.; methodology, H.M.; validation, H.M. and J.R.; formal analysis, H.M.; investigation, H.M. and J.R.; data curation, H.M.; writing—original draft preparation, H.M.; writing—review and editing, H.M. and J.R.; supervision, J.R.; project administration, H.M., J.R. Both authors have read and agreed to the published version of the manuscript.
Funding
This research is part of the ongoing work under the funding by the Bangabandhu chair endowment of the Ministry of Foreign Affairs of the Government of Bangladesh (#MoU AIT-GoB) at the Asian Institute of Technology (AIT), Thailand. The endowment is provided to conduct independent research primarily on the energy sector of Bangladesh.
Institutional Review Board Statement
Not applicable.
Informed Consent Statement
Informed consent was obtained from all the experts consulted.
Data Availability Statement
Data used in the study are all presented in the paper with due acknowledgement to the sources. Qualitative data collected through consultation process are available with the authors, as they form part of the PhD thesis work of the first author. Data availability is restricted for privacy reasons, so are not publicly available.
Acknowledgments
An earlier version of this study was presented by the first author at the International Conference on Utilities and Exhibition (ICUE)-2020, AIT, Thailand. The authors acknowledge valuable comments from the participants in the session. The authors also acknowledge the valuable comments from the anonymous referees.
Conflicts of Interest
The authors declare no conflict of interest. The funders had no role in the design of the study; in the collection, analyses, or interpretation of data; in the writing of the manuscript, or in the decision to publish the results.
Abbreviations
| ISM | Interpretive Structural Modeling |
| MICMAC | Cross-Impact Matrix Multiplication Applied to Classification |
| INDC | Intended Nationally Determined Contribution |
| SDG | Sustainable development goal |
| GHG | Green House Gas |
| SSIM | Structural Self-Interaction Matrix |
| IPP | Independent Power Producer |
| IDCOL | Infrastructure Development Company Limited |
| BPERC | Bangladesh Power and Electricity Research Council |
| SREDA | Sustainable and Renewable Energy Development Authority |
| SHS | Solar Home System |
| FIT | Feed-In Tariff |
| R&D | Research and Development |
| RPO | Renewable Energy Purchase Obligation |
References
- EIA. International Energy Outlook 2019; U. S. Energy Information Administration: Washington, DC, USA, 2019. [Google Scholar]
- Mondal, M.A.H.; Denich, M. Assessment of renewable energy resources potential for electricity generation in Bangladesh. Renew. Sustain. Energy Rev. 2010, 14, 2401–2413. [Google Scholar] [CrossRef]
- IEA. Data Tables—Data & Statistics—IEA. Available online: https://www.iea.org/data-and-statistics/data-tables?country=WORLD (accessed on 26 June 2020).
- IPCC. Summary for Policymakers. In Global Warming of 1.5 °C. An IPCC Special Report on the impacts of global warming of 1.5 °C above Pre-Industrial Levels and Related Global Greenhouse Gas Emission Pathways, in the Context of Strengthening the Global Response to the Threat of Climate Change, Sustainable Development, and Efforts to Eradicate Poverty; Masson-Delmotte, V., Zhai, P., Pörtner, H.-O., Roberts, D., Skea, J., Shukla, P.R., Pirani, A., Moufouma-Okia, W., Péan, C., Pidcock, R., et al., Eds.; World Meteorological Organization: Geneva, Switzerland, 2018. [Google Scholar]
- UNEP. Emissions Gap Report; United Nations Environment Programme: Nairobi, Kenya, 2020. [Google Scholar]
- Roy, J.; Das, N.; Ghosh, D.; Ribeiro, S.K.; Konar, M.; Masera, O.; Rao, N.; Some, S.; Wood, R. Critical Junctions on the Journey to 1.5 °C: The Decisive Decade; Climate Strategies: London, UK, 2021. [Google Scholar]
- Chiari, L.; Zecca, A. Constraints of fossil fuels depletion on global warming projections. Energy Policy 2011, 39, 5026–5034. [Google Scholar] [CrossRef]
- Ellabban, O.; Abu-Rub, H.; Blaabjerg, F. Renewable energy resources: Current status, future prospects and their enabling technology. Renew. Sustain. Energy Rev. 2014, 39, 748–764. [Google Scholar] [CrossRef]
- Hoel, M.; Kverndokk, S. Depletion of fossil fuels and the impacts of global warming. Resour. Energy Econ. 1996, 18, 115–136. [Google Scholar] [CrossRef]
- Nel, W.P.; Cooper, C.J. Implications of fossil fuel constraints on economic growth and global warming. Energy Policy 2009, 37, 166–180. [Google Scholar] [CrossRef]
- WMB. Climate Ambition Benchmarks: Defining the Path to Net-Zero: The We Mean Business Coalition: 10 June 2019. Available online: https://www.wemeanbusinesscoalition.org/blog/climate-ambition-benchmarks-defining-the-path-to-net-zero/ (accessed on 5 June 2021).
- Global Energy Monitor, Global Coal Plant Tracker, Summary Data. Changes from January 2020 to July 2020 (MW). Global Energy Monitor. 2021. Available online: https://globalenergymonitor.org/projects/global-coal-plant-tracker/summary-data/ (accessed on 7 June 2021).
- Ge, M.; Lebling, K.; Levin, K.; Friedrich, J. Tracking Progress of the 2020 Climate Turning Point; World Resources Institute: Washington, DC, USA, 2019. [Google Scholar]
- Dincer, I. Renewable energy and sustainable development: A crucial review. Renew. Sustain. Energy Rev. 2000, 4, 157–175. [Google Scholar] [CrossRef]
- Güney, T. Renewable energy, non-renewable energy and sustainable development. Int. J. Sustain. Dev. World Ecol. 2019, 26, 389–397. [Google Scholar] [CrossRef]
- Roy, J.; Mahmud, H.; Assadi, M.; Iman, N.; Nikpey, H. Moving beyond Gas: Can Bangladesh Leapfrog and Make the Energy Transition Just by Exploring the Role of Geothermal Energy and Gas Infrastructure? Int. Energy J. 2020, 20, 395–410. [Google Scholar]
- GEA. Global Energy Assessment—Toward a Sustainable Future; Cambridge University Press, Ed.; International Institute for Applied Systems Analysis: Laxenburg, Austria, 2012. [Google Scholar]
- IPCC. Renewable Energy Sources and Climate Change Mitigation Special Report of the Intergovernmental Panel on Climate Change; Edenhofer, O., Madruga, R.P., Sokona, Y., Seyboth, K., Eickemeier, P., Matschoss, P., Hansen, G., Kadner, S., Schlömer, S., Zwickel, T., et al., Eds.; Cambridge University Press: Cambridge, MA, USA, 2012. [Google Scholar]
- WB. GDP Growth (Annual %)—Bangladesh: World Bank National Accounts Data. Available online: https://data.worldbank.org/indicator/NY.GDP.MKTP.KD.ZG?locations=BD (accessed on 16 June 2020).
- Mandal, N. Bangladesh Main Changes and Development in Investment Policy and Regulatory Framework during 2016–2017. Available online: https://www.unescap.org/sites/default/files/Changes%20of%20FDI%20policy%20in%20BD%20ESCAP%2717V2.pdf (accessed on 10 July 2020).
- GED. Making Vision 2041 a Reality. Perspective Plan of Bangladesh 2021–2041; General Economics Division, Bangladesh Planning Commission, Ministry of Planning, Government of the People’s Republic of Bangladesh: Dhaka, Bangladesh, 2020.
- BPDB. Annual Report 2016–2017; Bangladesh Power Development Board: Dhaka, Bangladesh, 2016. [Google Scholar]
- Mahmud, H.; Roy, J. Sustainable Energy Sector for Fast Growing Economy like Bangladesh: How Relevant Are the Past Asian Precedents? Int. Energy J. 2020, 20, 381–394. [Google Scholar]
- IEA. Data Tables—Data & Statistics. Available online: https://www.iea.org/data-and-statistics/data-tables?country=BANGLADESH (accessed on 13 July 2020).
- Power Division. Power System Master Plan 2016; Power Division, Ministry of Power, Energy and Mineral Resources, Government of the People’s Republic of Bangladesh: Dhaka, Bangladesh, 2016.
- MOEF. Intended Nationally Determined Contributions (INDC); Ministry of Environment and Forests, Government of the People’s Republic of Bangladesh: Dhaka, Bangladesh, 2015.
- Power Division. Renewable Energy Policy of Bangladesh; Power Division, Ministry of Power, Energy and Mineral Resources, Government of the People’s Republic of Bangladesh: Dhaka, Bangladesh, 2008.
- SREDA. Future Plans and Target (Renewable Energy). Available online: http://www.sreda.gov.bd/index.php/site/page/7b9b-49f7-69fb-40fd-45a3-9e6c-b391-7ba5-31f9-13ee (accessed on 14 June 2020).
- Bangladesh Bureau of Statistics. SDG Tracker. INDICATOR INFORMATION. Available online: https://www.sdg.gov.bd/page/indicator-wise/5/442/3/0#1 (accessed on 19 March 2021).
- BPDB. Annual Report 2018–2019; Bangladesh Power Development Board: Dhaka, Bangladesh, 2019. [Google Scholar]
- UN. Transforming Our World: The 2030 Agenda for Sustainable Development; A/RES/70/1; United Nations General Assembly: New York, NY, USA, 2015. [Google Scholar]
- Wang, B.; Wang, Q.; Wei, Y.-M.; Li, Z.-P. Role of renewable energy in China’s energy security and climate change mitigation: An index decomposition analysis. Renew. Sustain. Energy Rev. 2018, 90, 187–194. [Google Scholar] [CrossRef]
- Karim, M.A. Small Windmill as Alternative Power Source for Bangladesh: A Feasibility Survey under Wind Speed Scenarios. Int. Energy J. 2021, 21, 33–40. [Google Scholar]
- Jati, S.N.; Manik, S.R.O.; Sari, D.P.; Adanta, D. Feasibility of Geoscience to Determine the Location of Micro-Hydro Power Potential for Rural Areas. Int. Energy J. 2021, 21, 41–56. [Google Scholar]
- Gulagi, A.; Ram, M.; Solomon, A.A.; Khan, M.; Breyer, C. Current energy policies and possible transition scenarios adopting renewable energy: A case study for Bangladesh. Renew. Energy 2020, 155, 899–920. [Google Scholar] [CrossRef]
- Islam, M.T.; Shahir, S.A.; Uddin, T.M.I.; Saifullah, A.Z.A. Current energy scenario and future prospect of renewable energy in Bangladesh. Renew. Sustain. Energy Rev. 2014, 39, 1074–1088. [Google Scholar] [CrossRef]
- Masud, M.H.; Nuruzzaman, M.; Ahamed, R.; Ananno, A.A.; Tomal, A.N.M.A. Renewable energy in Bangladesh: Current situation and future prospect. Int. J. Sustain. Energy 2020, 39, 132–175. [Google Scholar] [CrossRef]
- Khan, K.; Ahmed, M.; Parvez, M.S.; Hossain, M.M. Scope of geothermal potential of Bangladesh: A review. In Proceedings of the 2015 3rd International Conference on Green Energy and Technology (ICGET), Dhaka, Bangladesh, 11–12 September 2015; pp. 1–4. [Google Scholar] [CrossRef]
- Noor, N.; Muneer, S. Concentrating Solar Power (CSP) and its prospect in Bangladesh. In Proceedings of the 2009 1st International Conference on the Developements in Renewable Energy Technology (ICDRET), Dhaka, Bangladesh, 17–19 December 2009; pp. 69–73. [Google Scholar] [CrossRef]
- Karim, M.E.; Islam, M.T.; Muhammad-Sukki, F.; Bani, N.A.; Muhtazaruddin, M.N. Renewable Energy for Sustainable Growth and Development: An Evaluation of Law and Policy of Bangladesh. Sustainability 2019, 11, 5774. [Google Scholar] [CrossRef]
- Zhao, Z.-Y.; Chen, Y.-L.; Li, H. What affects the development of renewable energy power generation projects in China: ISM analysis. Renew. Energy 2019, 131, 506–517. [Google Scholar] [CrossRef]
- De Coninck, H.; Revi, A.; Babiker, M.; Bertoldi, P.; Bertoldi, M.; Cartwright, A.; Dong, W.; Ford, J.; Fuss, S.; Hourcade, J.-C.; et al. Strengthening and Implementing the Global Response. In Global Warming of 1.5 °C. An IPCC Special Report on the Impacts of Global Warming of 1.5 °C above Pre-Industrial Levels and Related Global Greenhouse Gas Emission Pathways, in the Context of Strengthening the Global Response to the Threat of Climate Change, Sustainable Development, and Efforts to Eradicate Poverty; Masson-Delmotte, V., Zhai, P., Pörtner, H.-O., Roberts, D., Skea, J., Shukla, P.R., Pirani, A., Moufouma-Okia, W., Péan, C., Pidcock, R., et al., Eds.; World Meteorological Organization: Geneva, Switzerland, 2018. [Google Scholar]
- Fischedick, M.; Roy, J.; Abdel-Aziz, A.; Acquaye, A.; Allwood, J.; Ceron, J.-P.; Geng, Y.; Kheshgi, H.; Lanza, A.; Perczyk, D.; et al. Industry. In Climate Change 2014: Mitigation of Climate Change. Contribution of Working Group III to the Fifth Assessment Report of the Intergovernmental Panel on Climate Change; Edenhofer, O., Pichs-Madruga, R., Sokona, Y., Minx, J.C., Farahani, E., Kadner, S., Seyboth, K., Adler, A., Baum, I., Brunner, S., et al., Eds.; Cambridge University Pres: Cambridge, UK, 2014. [Google Scholar]
- Barua, D.C. Strategy for promotions and development of renewable technologies in Bangladesh: Experience from Grameen Shakti. Renew. Energy 2001, 22, 205–210. [Google Scholar] [CrossRef]
- Alam, M.; Rahman, A.; Eusuf, M. Diffusion potential of renewable energy technology for sustainable development: Bangladeshi experience. Energy Sustain. Dev. 2003, 7, 88–96. [Google Scholar] [CrossRef]
- Uddin, S.N.; Taplin, R.; Yu, X. Advancement of renewables in Bangladesh and Thailand: Policy intervention and institutional settings. Nat. Resour. Forum 2006, 30, 177–187. [Google Scholar] [CrossRef]
- Uddin, S.N.; Taplin, R. Trends in renewable energy strategy development and the role of CDM in Bangladesh. Energy Policy 2009, 37, 281–289. [Google Scholar] [CrossRef]
- Tarik-ul-Islam, M.; Ferdousi, S. Renewable Energy Development-Challenges for Bangladesh. Energy Environ. 2007, 18, 421–430. [Google Scholar] [CrossRef]
- Mondal, M.A.H.; Denich, M.; Mezher, T. Deployment of renewable energy technologies in Bangladesh: Long-term policy implications in power sector. Energy Strat. Rev. 2014, 2, 307–312. [Google Scholar] [CrossRef]
- Rahman, M.Z. Multitude of progress and unmediated problems of solar PV in Bangladesh. Renew. Sustain. Energy Rev. 2012, 16, 466–473. [Google Scholar] [CrossRef]
- Khan, I.; Chowdhury, H.; Rasjidin, R.; Alam, F.; Islam, T.; Islam, S. Review of Wind Energy Utilization in South Asia. Proc. Eng. 2012, 49, 213–220. [Google Scholar] [CrossRef]
- Katekar, V.P.; Deshmukh, S.S.; Elsheikh, A.H. Assessment and Way Forward for Bangladesh on SDG-7: Affordable and Clean Energy. Int. Energy J. 2020, 20, 421–438. [Google Scholar]
- Wong, S. Overcoming obstacles against effective solar lighting interventions in South Asia. Energy Policy 2012, 40, 110–120. [Google Scholar] [CrossRef]
- Asif, M.; Barua, D. Salient features of the Grameen Shakti renewable energy program. Renew. Sustain. Energy Rev. 2011, 15, 5063–5067. [Google Scholar] [CrossRef]
- Sharif, I.; Mithila, M. Rural Electrification using PV: The Success Story of Bangladesh. Energy Proc. 2013, 33, 343–354. [Google Scholar] [CrossRef]
- Baky, M.A.H.; Rahman, M.M.; Islam, A.K.M.S. Development of renewable energy sector in Bangladesh: Current status and future potentials. Renew. Sustain. Energy Rev. 2017, 73, 1184–1197. [Google Scholar] [CrossRef]
- Mandal, S.; Das, B.K.; Hoque, N. Optimum sizing of a stand-alone hybrid energy system for rural electrification in Bangladesh. J. Clean. Prod. 2018, 200, 12–27. [Google Scholar] [CrossRef]
- Islam, M.S.; Akhter, R.; Rahman, M.A. A thorough investigation on hybrid application of biomass gasifier and PV resources to meet energy needs for a northern rural off-grid region of Bangladesh: A potential solution to replicate in rural off-grid areas or not? Energy 2018, 145, 338–355. [Google Scholar] [CrossRef]
- Hussain, A.; Sarangi, G.K.; Pandit, A.; Ishaq, S.; Mamnun, N.; Ahmad, B.; Jamil, M.K. Hydropower development in the Hindu Kush Himalayan region: Issues, policies and opportunities. Renew. Sustain. Energy Rev. 2019, 107, 446–461. [Google Scholar] [CrossRef]
- Karim, R.; Muhammad-Sukki, F.; Hemmawati, M.; Newaz, M.S.; Farooq, H.; Muhtazaruddin, M.N.; Zulkipli, M.; Ardila-Rey, J.A. Paving towards Strategic Investment Decision: A SWOT Analysis of Renewable Energy in Bangladesh. Sustainability 2020, 12, 674. [Google Scholar] [CrossRef]
- Ul-Haq, A.; Jalal, M.; Sindi, H.F.; Ahmad, S. Energy Scenario in South Asia: Analytical Assessment and Policy Implications. IEEE Access 2020, 8, 156190–156207. [Google Scholar] [CrossRef]
- Khan, T.; Rahman, S.M.; Hasan, M. Barriers to Growth of Renewable Energy Technology in Bangladesh: Case of Solar Home System in Rural Regions. In Proceedings of the International Conference on Computing Advancements, Dhaka, Bangladesh, 10–12 January 2020; Association for Computing Machinery: New York, NY, USA, 2020. [Google Scholar] [CrossRef]
- Hasan, A.S.M.M.; Kabir, M.A.; Hoq, M.T.; Johansson, M.T.; Thollander, P. Drivers and barriers to the implementation of biogas technologies in Bangladesh. Biofuels 2020. [Google Scholar] [CrossRef]
- Warfield, J.N. Developing Interconnection Matrices in Structural Modeling. IEEE Trans. Syst. Man Cybern. 1974, SMC-4, 81–87. [Google Scholar] [CrossRef]
- Ansari, M.F.; Kharb, R.K.; Luthra, S.; Shimmi, S.L.; Chatterji, S. Analysis of barriers to implement solar power installations in India using interpretive structural modeling technique. Renew. Sustain. Energy Rev. 2013, 27, 163–174. [Google Scholar] [CrossRef]
- Saxena, J.P.; Sushil; Vrat, P. Scenario building: A critical study of energy conservation in the Indian cement industry. Technol. Forecast. Soc. Chang. 1992, 41, 121–146. [Google Scholar] [CrossRef]
- Singh, M.D.; Shankar, R.; Narain, R.; Agarwal, A. An interpretive structural modeling of knowledge management in engineering industries. J. Adv. Manag. Res. 2003, 1, 28–40. [Google Scholar] [CrossRef]
- Wang, G.H.; Wang, Y.X.; Zhao, T. Analysis of interactions among the barriers to energy saving in China. Energy Policy 2008, 36, 1879–1889. [Google Scholar] [CrossRef]
- Luthra, S.; Kumar, S.; Kharb, R.; Ansari, M.F.; Shimmi, S.L. Adoption of smart grid technologies: An analysis of interactions among barriers. Renew. Sustain. Energy Rev. 2014, 33, 554–565. [Google Scholar] [CrossRef]
- Sindhu, S.; Nehra, V.; Luthra, S. Identification and analysis of barriers in implementation of solar energy in Indian rural sector using integrated ISM and fuzzy MICMAC approach. Renew. Sustain. Energy Rev. 2016, 62, 70–88. [Google Scholar] [CrossRef]
- Chandramowli, S.; Transue, M.; Felder, F.A. Analysis of barriers to development in landfill communities using interpretive structural modeling. Habitat Int. 2011, 35, 246–253. [Google Scholar] [CrossRef]
- Lee, A.H.I.; Chen, H.H.; Kang, H.-Y. A model to analyze strategic products for photovoltaic silicon thin-film solar cell power industry. Renew. Sustain. Energy Rev. 2011, 15, 1271–1283. [Google Scholar] [CrossRef]
- Kang, H.-Y.; Hung, M.-C.; Pearn, W.L.; Lee, A.H.I.; Kang, M.-S. An Integrated Multi-Criteria Decision Making Model for Evaluating Wind Farm Performance. Energies 2011, 4, 2002–2026. [Google Scholar] [CrossRef]
- Lee, A.H.I.; Hung, M.-C.; Kang, H.-Y.; Pearn, W.L. A wind turbine evaluation model under a multi-criteria decision making environment. Energy Convers. Manag. 2012, 64, 289–300. [Google Scholar] [CrossRef]
- Hsu, C.-F.; Li, R.-K.; Kang, H.-Y.; Lee, A.H.I. A Systematic Evaluation Model for Solar Cell Technologies. Math. Probl. Eng. 2014, 2014, 542351. [Google Scholar] [CrossRef]
- Lee, A.H.I.; Kang, H.-Y.; Liou, Y.-J. A Hybrid Multiple-Criteria Decision-Making Approach for Photovoltaic Solar Plant Location Selection. Sustainability 2017, 9, 184. [Google Scholar] [CrossRef]
- Zhang, T.; Hu, J. Hierarchical structure model of the factors affecting wind power price in China. In Proceedings of the 2013 2nd International Conference on Measurement, Information and Control, Harbin, China, 16–18 August 2013; Volume 1, pp. 490–494. [Google Scholar] [CrossRef]
- Kumar Eswarlal, V.; Kumar Dey, P.; Budhwar, P.; Shankar, R. Analysis of Interactions among Variables of Renewable Energy Projects: A Case Study on Renewable Energy Project in India. J. Sci. Ind. Res. 2011, 70, 713–720. [Google Scholar]
- Nandal, V.; Kumar, R.; Singh, S.K. Barriers identification and analysis of solar power implementation in Indian thermal power plants: An Interpretative Structural Modeling approach. Renew. Sustain. Energy Rev. 2019, 114, 109330. [Google Scholar] [CrossRef]
- Rezaee, M.J.; Yousefi, S.; Hayati, J. Root barriers management in development of renewable energy resources in Iran: An interpretative structural modeling approach. Energy Policy 2019, 129, 292–306. [Google Scholar] [CrossRef]
- Zanjirchi, S.M.; Shojaei, S.; Sadrabadi, A.N.; Jalilian, N. Promotion of solar energies usage in Iran: A scenario-based road map. Renew. Energy 2020, 150, 278–292. [Google Scholar] [CrossRef]
- Esmailzadeh, M.; Noori, S.; Nouralizadeh, H.; Bogers, M.L.A.M. Investigating macro factors affecting the technological innovation system (TIS): A case study of Iran’s photovoltaic TIS. Energy Strat. Rev. 2020, 32, 100577. [Google Scholar] [CrossRef]
- Massihi, N.; Abdolvand, N.; Harandi, S.R. A business environment analysis model for renewable solar energy. Int. J. Environ. Sci. Technol. 2021, 18, 401–416. [Google Scholar] [CrossRef]
- Zeinalnezhad, M.; Chofreh, A.G.; Goni, F.A.; Hashemi, L.S.; Klemeš, J.J. A hybrid risk analysis model for wind farms using Coloured Petri Nets and interpretive structural modelling. Energy 2021, 229, 120696. [Google Scholar] [CrossRef]
- Sadirsan, E.S.; Siregar, H.; Eriyatno; Legowo, E.H. Development Model of Renewable Energy Policy for Sustainable Bio-Pellet Industry in Indonesia Using Interpretive Structural Method. In Renewable Energy in the Service of Mankind; Springer: Cham, Switzerland, 2015; Volume 1, pp. 3–15. [Google Scholar] [CrossRef]
- Rimantho, D.; Arya, W.; Yulianti, N.H. Determining the Key Criteria Development of Renewable Energy in Indonesia Using a Combination ISM and AHP Methods. J. Sustain. Sci. Manag. 2018, 13, 1823–8556. [Google Scholar]
- Han, T.D.; Razif, M.R.M.; Sulaiman, S.A. Study on Premature Failure of PV Systems in Malaysia using FMEA and Integrated ISM Approaches. In MATEC Web of Conferences, Procedings of the UTP-UMP-VIT Symposium on Energy Systems 2018 (SES 2018), UTP Perak, UMP Pahang, Malaysia and VIT Tamil Nadu, India, 18–19 September 2018; EDP Sciences: Les Ulis Cedex A, France, 2018; Volume 225. [Google Scholar] [CrossRef]
- Donastorg, A.; Renukappa, S.; Suresh, S. Evaluating critical success factors for implementing renewable energy strategies in the Dominican Republic. Renew. Energy 2020, 149, 329–335. [Google Scholar] [CrossRef]
- Rafiq, M.; Naz, S.; Martins, J.; Mata, M.N.; Mata, P.N.; Maqbool, S. A Study on Emerging Management Practices of Renewable Energy Companies after the Outbreak of COVID-19: Using an Interpretive Structural Modeling (ISM) Approach. Sustainability 2021, 13, 3420. [Google Scholar] [CrossRef]
- Yadav, D.K.; Barve, A. Analysis of critical success factors of humanitarian supply chain: An application of Interpretive Structural Modeling. Int. J. Disaster Risk Reduct. 2015, 12, 213–225. [Google Scholar] [CrossRef]
- Akram, M.W.; Arefin, M.A.; Nusrat, A. Prospect of green power generation as a solution to energy crisis in Bangladesh. Energy Syst. 2021, 1–39. [Google Scholar] [CrossRef]
- Mondal, M.A.H.; Kamp, L.M.; Pachova, N.I. Drivers, barriers, and strategies for implementation of renewable energy technologies in rural areas in Bangladesh—An innovation system analysis. Energy Policy 2010, 38, 4626–4634. [Google Scholar] [CrossRef]
- Painuly, J.P. Barriers to renewable energy penetration; a framework for analysis. Renew. Energy 2001, 24, 73–89. [Google Scholar] [CrossRef]
- Zaman, R.; Brudermann, T. Energy governance in the context of energy service security: A qualitative assessment of the electricity system in Bangladesh. Appl. Energy 2018, 223, 443–456. [Google Scholar] [CrossRef]
- Luthra, S.; Kumar, S.; Garg, D.; Haleem, A. Barriers to renewable/sustainable energy technologies adoption: Indian perspective. Renew. Sustain. Energy Rev. 2015, 41, 762–776. [Google Scholar] [CrossRef]
- Shiraishi, K.; Shirley, R.G.; Kammen, D.M. Geospatial multi-criteria analysis for identifying high priority clean energy investment opportunities: A case study on land-use conflict in Bangladesh. Appl. Energy 2019, 235, 1457–1467. [Google Scholar] [CrossRef]
- Luthra, S.; Kumar, V.; Kumar, S.; Haleem, A. Barriers to implement green supply chain management in automobile industry using interpretive structural modeling technique: An Indian perspective. J. Ind. Eng. Manag. 2011, 4, 231–257. [Google Scholar] [CrossRef]
- Sage, A.P. Methodology for Large-Scale Systems; McGraw-Hill: New York, NY, USA, 1977. [Google Scholar]
- Mangla, S.; Madaan, J.; Sarma, P.R.S.; Gupta, M.P. Multi-objective decision modelling using interpretive structural modelling for green supply chains. Int. J. Logist. Syst. Manag. 2014, 17, 125. [Google Scholar] [CrossRef]
- Attri, R.; Dev, N.; Sharma, V. Interpretive Structural Modelling (ISM) Approach: An Overview. Res. J. Manag. Sci. 2013, 2, 3–8. [Google Scholar]
- Janes, F.R. Interpretive structural modelling: A methodology for structuring complex issues. Trans. Inst. Meas. Control. 1988, 10, 145–154. [Google Scholar] [CrossRef]
- Amin, S.B.; Ahmed, A.; Khan, A.M.; Khan, F. Policy Paper on the Post COVID-19 Sustainable Energy Options for Power Generation in Bangladesh. Int. Energy J. 2021, 21, 9–20. [Google Scholar]
- Roy, J.; Islam, S.T.; Pal, I. Implementation Framework for Sustainable Development: What Matters in the Context of Bangladesh. Int. Energy J. 2021, 21, 1–8. [Google Scholar]
- Manimekalai, P.; Ravi, S.; Ravichandran, M.; Raj, R.A. Review of Current Status of Fossil Fuel, Renewable Energy and Storage Devices: Context Bangladesh. Int. Energy J. 2020, 20, 439–452. [Google Scholar]
- Arefin, S.M.N.; Islam, S.; Hasan, J.; Shaky, M.M.; Fairooz, F.; Chowdhury, M.H. Using Plasmonic Metal Nanoparticles to Enhance Solar Cell Efficiency—Bangladesh Making Significant Progress in Renewable Energy Technology. Int. Energy J. 2020, 20, 471–484. [Google Scholar]
- Gorantla, K.K.; Saboor, S.; Sobuz, H.R.; Vankadaru, S.S.S.; Arumugam, C. Energy Cost Saving Prospects in Buildings Using Various Window Glazing in Dhaka. Int. Energy J. 2020, 20, 485–496. [Google Scholar]
- Iqbal, M.H.; Rahaman, M.M. Utilization of Soft Energy: Approach to Eco-Development in Rural Bangladesh. Int. Energy J. 2021, 21, 21–32. [Google Scholar]
- Islam, S. Grid-Connected Solar Outpacing Remote Installations in Bangladesh. PV Magazine (Online), 6 January 2020. Available online: https://www.pv-magazine.com/2020/01/06/grid-connected-solar-outpacing-remote-installations-in-bangladesh/ (accessed on 7 December 2020).
- Karmaker, S.C.; Hosan, S.; Saha, B.B. Does Biomass Energy Consumption Improve Human Development? Evidence from South Asian Countries. Int. Energy J. 2021, 32, 81–92. [Google Scholar]
- Meenual, T.; Usapein, P. A Comparative Study of Microgrid Policies for Rural Electricity Transition between Bangladesh and Thailand. Int. Energy J. 2021, 21, 93–100. [Google Scholar]
- IRENA. Renewable Power: Sharply Falling Generation Costs; International Renewable Energy Agency: Abu Dhabi, United Arab Emirates, 2017. [Google Scholar]
- UNFCC. Adoption of The Paris Agreement; United Nations Framework Convention on Climate Change: Paris, France, 2015; Available online: https://unfccc.int/resource/docs/2015/cop21/eng/l09.pdf (accessed on 14 June 2020).
- IRENA. Data and Statistics—IRENA Resource. Available online: http://resourceirena.irena.org/gateway/dashboard/?topic=4&subTopic=18 (accessed on 14 June 2020).
- Broto, V.C.; Kirshner, J. Energy access is needed to maintain health during pandemics. Nat. Energy 2020, 5, 419–421. [Google Scholar] [CrossRef]
- Mathews, J. The Spectacular Success of the German Energiewende and What to Do Next. Energy Post (Online), 10 October 2017. Available online: https://energypost.eu/the-spectacular-success-of-the-german-energiewende-and-what-needs-to-be-done-next/ (accessed on 14 June 2020).
- Global Commission on the Geopolitics of Energy Transformation. A New World: The Geopolitics of the Energy Transformation; International renewable Energy Agency: Abu Dhabi, United Arab Emirates, 2019. [Google Scholar]
- Chen, G.C.; Lees, C. Growing China’s renewables sector: A developmental state approach. N. Political Econ. 2016, 21, 574–586. [Google Scholar] [CrossRef]
- IRENA. Renewable Energy Prospects for India, a Working Paper Based on REmap; The International Renewable Energy Agency: Abu Dhabi, United Arab Emirates, 2017. [Google Scholar]
- Roy, J.; Islam, S.T.; Pal, I.; Mahmud, H. White Paper Top Ten Priorities: In Implementation of Low Carbon Sustainable Energy Development and Adaptation Framework to Reduce Disaster Impact in the Context of Bangladesh. Int. Energy J. 2021, 21, 143–145. [Google Scholar]
- Bin Amin, S.; Rahman, S. The Impact of Skill Development in Bangladesh Energy Sector. In Energy Resources in Bangladesh; Springer: Cham, Switzerland, 2018; pp. 43–47. [Google Scholar] [CrossRef]
- BEPRC. Mission of BEPRC. Available online: http://eprc.gov.bd/site/page/67f7e68d-aec1-45af-ac41-ff36ee15cbf5/- (accessed on 12 July 2020).
- IDCOL. R&D. Available online: http://idcol.org/home/rd (accessed on 12 July 2020).
- Karan, M. How India in a Short Period of Time Has Become the Cheapest Producer of Solar Power. The Economic Times (Online), 22 July 2019. Available online: https://economictimes.indiatimes.com/small-biz/productline/power-generation/how-india-in-a-short-period-of-time-has-become-the-cheapest-producer-of-solar-power/articleshow/70325301.cms?from=mdr (accessed on 18 June 2020).
- Islam, S.; Khan, M.Z.R. A Review of Energy Sector of Bangladesh. Energy Proc. 2017, 110, 611–618. [Google Scholar] [CrossRef]
- IRENA. Renewable Energy Prospects: China, REmap 2030 Analysis; International Renewable Energy Agency: Abu Dhabi, United Arab Emirates, 2014. [Google Scholar]
- Verma, A. India’s RE Generation Capacity Sees 72% Growth in 6 Years: RK Singh. Saur Energy International, 25 March 2020. Available online: https://www.saurenergy.com/solar-energy-news/indias-re-generation-capacity-sees-72-growth-in-6-years-rk-singh (accessed on 13 July 2020).
- IRENA. Renewable Capacity Highlights; International Renewable Energy Agency: Abu Dhabi, United Arab Emirates, 2020. [Google Scholar]
- Halder, P.K.; Paul, N.; Joardder, M.U.H.; Sarker, M. Energy scarcity and potential of renewable energy in Bangladesh. Renew. Sustain. Energy Rev. 2015, 51, 1636–1649. [Google Scholar] [CrossRef]
- Zhang, S.; Andrews-Speed, P.; Zhao, X.; He, Y. Interactions between renewable energy policy and renewable energy industrial policy: A critical analysis of China’s policy approach to renewable energies. Energy Policy 2013, 62, 342–353. [Google Scholar] [CrossRef]
- Anbumozhi, V. ASEAN Can Replicate China’s Successful Solar Industry Revolution. Available online: https://asia.nikkei.com/Opinion/ASEAN-can-replicate-China-s-successful-solar-industry-revolution (accessed on 18 June 2020).
- SREDA. Net Metering Rooftop Solar Program. Available online: http://www.sreda.gov.bd/index.php/site/page/38f7-4ddd-a419-ee6c-4268-c7b6-e619-20a3-bd1b-0761 (accessed on 12 July 2020).
- Hansen, E.G.; Ludeke-Freund, F.; Quan, X.; West, J. Beyond technology push vs. demand pull: The evolution of solar policy in the U.S., Germany and China. In Proceedings of the 2017 IEEE Technology & Engineering Management Conference (TEMSCON), Santa Clara, CA, USA, 8–10 June 2017; pp. 119–124. [Google Scholar] [CrossRef]
- Boqiang, L. Time to Rethink China’s Renewable Energy Approach? Available online: https://www.brinknews.com/is-it-time-to-rethink-chinas-renewable-energy-approach/ (accessed on 18 June 2020).
- IEA. IEA Subsidies Databases. Available online: https://www.iea.org/topics/energy-subsidies (accessed on 14 July 2020).
- SREDA. National Database of Renewable Energy. Available online: http://www.renewableenergy.gov.bd/index.php?id=1&i=8 (accessed on 12 July 2020).
- SREDA. SREDA|E-Service Desk for Solar. Available online: https://solar.sreda.gov.bd/ (accessed on 12 July 2020).
- SREDA. Solar Radiation Resource Assessment (SRRA) of Bangladesh. Available online: http://www.sreda.gov.bd/index.php/site/page/0972-afbf-2b34-69b1-bfe0-c4bf-385a-b389-d0e5-1ea8 (accessed on 12 July 2020).
- SREDA. Wind Resource Mapping. Available online: http://www.sreda.gov.bd/index.php/site/page/2f45-680b-877b-3ec8-7bdc-f44a-721d-ac4b-1ff8-856c (accessed on 12 July 2020).
- Jacobson, M.; Draxl, C.; Jimenez, T.; O’Neill, B.L.; Capozzola, T.; Lee, J.A.; Vandenberghe, F.; Haupt, S.E.; Jimenez, A. Assessing the Wind Energy Potential in Bangladesh: Enabling Wind Energy Development with Data Products; National Renewable Energy Laboratory: Golden, CO, USA, 2018. [Google Scholar]
- Kinab, E.; Elkhoury, M. Renewable energy use in Lebanon: Barriers and solutions. Renew. Sustain. Energy Rev. 2012, 16, 4422–4431. [Google Scholar] [CrossRef]
Publisher’s Note: MDPI stays neutral with regard to jurisdictional claims in published maps and institutional affiliations. |
© 2021 by the authors. Licensee MDPI, Basel, Switzerland. This article is an open access article distributed under the terms and conditions of the Creative Commons Attribution (CC BY) license (https://creativecommons.org/licenses/by/4.0/).


